Проектирование передатчика для радиотелефона
Министерство
образования и науки Российской Федерации
Новосибирский
государственный технический университет
Кафедра
радиоприемных и радиопередающих устройств
Курсовая
работа по дисциплине
Устройства
генерирования и формирования сигналов
Содержание
Введение
1. Разработка структурной схемы
радиопередатчика
2. Расчет режима работы выходного
каскада
3. Расчет цепей согласования
4. Выбор стандартных элементов
5. Конструктивный расчет катушки
индуктивности
6. Требования к синтезатору частот
7. Требования к источнику питания
Заключение
Список литературы
Введение
Радиопередающие устройства представляют собой
сложную систему, предназначенную для формирования радиосигналов в соответствии
с требованиями, установленными при разработке системы, в состав которой входят
высокочастотный тракт, модулятор для управления колебаниями высокой частоты в
соответствии с передаваемой информацией, источник питания, устройства
охлаждения и защиты.
Назначение радиопередатчика во многом определяет
его технические и конструктивные особенности. В данной работе рассматривается
передатчик метрового диапазона волн, предназначенный для использования в
носимой трубке радиотелефона. Относительно небольшой радиус действия
радиотелефона позволяет использовать в нем передатчик небольшой мощности. Малые
габариты и вес трубки предполагают использование компактного монтажа и как
можно меньшего количества функциональных элементов. Вид передаваемой информации
(в основном это речь) позволяет использовать узкую полосу частот.
Аналогом разрабатываемого радиопередатчика
является передатчик радиотелефона SENAO
SN-739. Он
представляет собой базовую станцию с выносной антенной, питающуюся от сети 220
В, и носимую трубку с телескопической антенной, питающуюся от аккумуляторной
батареи, и обеспечивает дальность связи до 30 км на открытой местности и до 18
км в городе. Радиотелефон имеет следующие функциональные возможности: интерком
база-трубка (дуплекс), память на 10 номеров, трехсторонняя конференция,
встроенное устройство шумоподавления, 512 кодов доступа для защиты от пиратов,
функции hold и flash, выбор тональный/импульсный набор, переадресация вызова на
трубку и др.
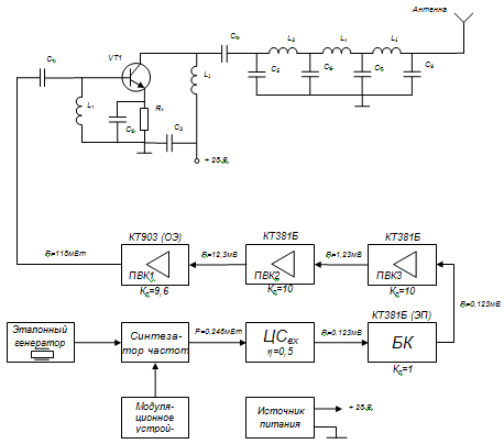
1. Разработка структурной схемы радиопередатчика
Структурная схема радиопередатчика
строится на основании предъявляемых к нему требований. Т.к. требования к
стабильности частоты достаточно высоки, то необходимо использовать
многокаскадную схему. Исходными данными для расчета являются мощность в
полезной нагрузке Р~н и рабочий диапазон частот
.
Расчет начнем с выходного каскада
усилителя мощности (УМ). Требуемую мощность в нагрузке в заданной полосе частот
способен обеспечить транзисторный УМ. Для согласования комплексного выходного
сопротивления оконечного каскада УМ с активным сопротивлением нагрузки, а также
для обеспечения требуемой фильтрации гармоник выходного тока в качестве
нагрузки в выходной цепи транзистора используем цепь согласования ЦСвых.
Выходная цепь согласования должна обеспечивать как можно меньшие потери
полезной мощности, которые характеризуются коэффициентом полезного действия
(КПД) цепи. В соответствии с рекомендациями [1] и [2] примем КПД выходной цепи
согласования
. Тогда
мощность, требуемая от выходного каскада УМ, должна быть несколько выше
мощности в нагрузке:
, где
-
колебательная мощность, требуемая от активного элемента выходного каскада (ВК)
радиопередатчика.
Однако транзистор в выходной каскад
следует выбирать с учетом производственного запаса по мощности,
характеризуемого коэффициентом
, и вида модуляции, характеризуемого
коэффициентом k. При частотной модуляции
. Тогда мощность транзистора должна
удовлетворять следующему условию:
Кроме того транзистор должен иметь
граничную частоту, превышающую рабочую, но не более, чем в 3…5 раз, т.к. при
этом ухудшается устойчивость усилителя из-за большого коэффициента усиления по
мощности. Рабочую частоту передатчика выберем на середине рабочего диапазона
чатот:
. Т.к.
частота не очень высокая (метровый диапазон волн), то транзисторы каскадов УМ
будем включать по схеме с общим эмиттером (ОЭ).
Используя справочные данные
транзисторов, представленные в [4], [5] и [6], выберем транзистор,
удовлетворяющий заданным требованиям по мощности и частоте.
Транзистор КТ904А имеет граничную
частоту 500 МГц, предельно допустимую мощность 5 Вт и коэффициент усиления по
мощности
на частоте
при
напряжении коллекторного питания
и при выходной мощности
.
Рассчитаем коэффициент передачи по
мощности выходного каскада передатчика (в пределах расчета структурной схемы)
для определения мощности, подаваемой на вход каскада. Предварительный расчет
показал, что при типовом значении напряжения питания
коэффициент
передачи по мощности получается недозволительно большим (>30), а, учитывая,
что транзистор достаточно высокочастотный (граничная частота более, чем в три
раза превышает рабочую), такое большое усиление может привести к
самовозбуждению выходного каскада, т.е. он будет очень неустойчив в этом
смысле.
Для снижения коэффициента усиления
до рекомендуемого (наприемр, в [4]) значения, не превышающего 25…30, понизим
напряжение источника коллекторного питания. Выберем по стандартному ряду
напряжений
. Тогда
коэффициент усиления на рабочей частоте при выбранном напряжении питания,
необходимый для обеспечения заданной мощности на выходе, определяется следующим
образом [1]:
Здесь и далее значок ~ в обозначении
мощности будет опускаться, а под обозначением мощности P будет
подразумеваться именно полезная колебательная мощность.
Зная коэффициент усиления выходного
каскада, можно найти мощность, которая должна подаваться на вход каскада,
исходя из определения коэффициента усиления по мощности:
,
Выходной и первый предвыходной
каскад должны согласовываться с помощью цепи согласования. Таким образом,
найденная мощность PВКвх должна
обеспечиваться на выходе цепи согласования, стоящей между первым предвыходным и
выходным каскадами УМ. Однако расчет структурной схемы ведется приближенно, по
общим основным данным активных элементов (АЭ), без учета тонкостей процессов,
протекающих в каскадах усиления, поэтому на данном этапе расчета структурной
схемы уже могут иметь место погрешности. В процессе расчета электрических схем
каскадов некоторые данные структурной схемы могут быть скорректированы,
изменены. Поэтому, учитывая общность расчетов, а также для их упрощения в
последующих маломощных каскадах усиления будем сами задаваться коэффициентами
усиления транзисторов, не забывая о потерях полезной мощности в межкаскадных
ЦС. Это вполне возможно, т.к. заданные коэффициенты усиления можно будет
обеспечить при расчете электрических схем каскадов. Поэтому следует выбирать
намеренно заниженный коэффициент усиления порядка 5…10.
Выберем коэффициент передачи по
мощности первого предвыходного каскада (ПВК1) равным
. Мощность,
которую должен обеспечить этот каскад, равна входной мощности выходного
каскада:
. На вход
каскада необходимо подать мощность
.
Выберем транзистор в первый
предвыходной каскад УМ. Критерии выбора аналогичны описанным выше. Рабочая
частота осталась такой же, как и в выходном каскаде, а мощность снизилась,
поэтому следует выбрать более маломощный транзистор.
Транзистор КТ903 имеет граничную
частоту 120 МГц, предельно допустимую мощность 30 Вт и коэффициент усиления по
мощности
на частоте
при напряжении
коллекторного питания
и при
выходной мощности
. Т.к.
рабочая частота выше, чем типовое значение, то коэффициент усиления должен
уменьшиться, но мощность, требуемая от транзистора, значительно меньше типовой,
поэтому коэффициент усиления увеличится. В результате можно добиться
приемлемого коэффициента усиления.
Мощность, которую должен обеспечить
второй предвыходной каскад (ПВК2), равна входной мощности первого предвыходного
каскада:
.
Такую мощность способен обеспечить
транзистор КТ381Б, имеющий граничную частоту 200 МГц и предельную мощность 15
мВт.
Выберем коэффициент передачи по
мощности второго предвыходного каскада (ПВК2) равным
. Тогда на
вход каскада необходимо подать мощность:
.
Мощность, которую должен обеспечить
третий предвыходной каскад (ПВК3), равна входной мощности второго предвыходного
каскада:
Выберем коэффициент передачи по
мощности третьего предвыходного каскада (ПВК3) равным
. Тогда
входная мощность этого каскада
.
В каскад выберем транзистор КТ381Б,
имеющий граничную частоту 200 МГц и предельную мощность 15 мВт.
Для ослабления влияния каскадов
усиления на возбудитель необходимо между возбудителем и первым каскадом УМ
поставить буферный каскад, например, эмиттерный повторитель на транзисторе КТ381Б,
имеющий коэффициент передачи по мощности
.
Между возбудителем и буферным каскадом
необходимо поставить цепь согласования ЦСвх . Т.к. от этой
цепи не требуется высокая избирательность и КПД, то в соответствии с
рекомендациями [2] примем ее КПД
.
Примем, что возбудитель
радиопередатчика будет обеспечивать мощность порядка 0,01% от мощности
выходного каскада. Т.е. на выходе возбудителя должна действовать мощность
порядка
.
Рассчитаем мощность, которую будет
обеспечивать возбудитель:
,
что укладывается в заданные рамки.
Для обеспечения заданной
стабильности частоты необходимо в качестве возбудителя использовать
автогенератор, стабилизированный кварцевым резонатором. Однако ввиду того, что
данный радиопередачик должен иметь возможность быстро перестраиваться на любую
из дискретных стабильных частот заданного диапазона, целесообразно будет
применить в качестве возбудителя синтезатор сетки стабильных частот. Число
дискретных частот (каналов) передатчика определяется рабочим диапазоном частот
и разносом каналов:
Однако на структурной схеме,
представленной в приложении 1, возбудитель показан как отдельный функциональный
элемент.
После расчета электрической схемы
выходного каскада и выбора возбудителя структурная схема будет скорректирована.
. Расчет режима работы выходного
каскада
Расчет режима работы выходного
каскада произведем в соответствии с методикой, изложенной в [4].
Т.к. мощность рассеяния транзистора
, то он
относится к мощным транзисторам и необходимо использовать методику расчета
мощного усилительного каскада. Она основана на переходе от модели транзистора
по высокой частоте (ВЧ) к эквивалентной схеме усилителя ОЭ для токов и
напряжений первой гармоники.
Справочные данные выбранного
транзистора КТ904А приведены в таблице 1, где указаны параметры типового
режима, соответствующего максимальному использованию транзистора как по
мощности, так и по частоте. Рекомендуется мощные ВЧ транзисторы в усилительном
режиме использовать по мощности не менее, чем на 40-50% от максимального
значения, иначе существенно падает усиление или КПД транзистора. В нашем случае
это условие выполняется. Кроме того, нижняя рабочая частота не опускается ниже
рекомендованных 20% от граничной.
Таблица 2.1. Справочные данные транзистора
КТ904А
|
Предельные
эксплуатационные параметры
|
Электрические
параметры и параметры эквивалентной схемы
|
|
Uкэ доп , В
|
60
|
h21Э
|
30
|
|
Uэб доп , В
|
4
|
0,6
|
|
Iк доп , А
|
0,8
|
Sгр , См
|
0,06
|
|
Rпк , ˚С/Вт
|
16
|
ƒгр , МГц
|
500
|
|
tп , ˚С
|
120
|
Ск
, пФ
|
6
|
|
tк , ˚С
|
85
|
Ска
, пФ
|
2
|
|
Pдоп , Вт
|
5
|
Сэ
, пФ
|
65
|
|
Параметры
типового режима
|
r´б ,
Ом
|
2
|
|
ƒтип , МГц
|
400
|
r´э ,
Ом
|
0,1
|
|
Eк тип , В
|
28
|
r´к ,
Ом
|
3
|
|
Pтип , Вт
|
3,2
|
Lб , нГн
|
3
|
|
КP
|
3,2
|
Lэ , нГн
|
3
|
|
η,
%
|
40
|
Lк , нГн
|
3
|
Исходными данными для расчета
являются мощность
, отдаваемая
транзистором, рабочая частота
, температура среды
. Ожидаемый
коэффициент усиления был рассчитан при синтезе структурной схемы, однако предварительный
электрический расчет показал, что напряжение питания вполне можно повысить до
типового значения
. Как
известно, наиболее выгодный режим - критический, поэтому расчет во многом
опирается на определение величин в критическом режиме.
. Сопротивление потерь коллектора в
параллельном эквивалентне
. Коэффициент использования
коллекторного напряжения в граничном режиме
. Напряжение и первая гармоника тока
нагрузки, приведенные к эквивалентному генератору (ЭГ)
4. Полезная нагрузка и полное
сопротивление, приведенные к ЭГ
;
Такое сопротивление нагрузки
необходимо обеспечить для создания критического режима.
5. Амплитуда первой гармоники тока
ЭГ
Для дальнейших расчетов токов и
напряжений необходимо определить угол отсечки тока ЭГ. Он определяется через
коэффициент разложения для первой гармоники тока ЭГ. Коэффициент разложения, в
свою очередь, определяется из уравнения баланса постоянных напряжений на входе
транзистора, которое можно приближенно заменить линейным с учетом того, что
усилители мощности обычно работают при
:
, где
Определим недостающие параметры.
6. Параметры
SП ,
r, S, A, B
Примем температуру перехода равной
предельно допустимой.
Крутизна по переходу:
Сопротивление рекомбинации:
Крутизна статической характеристики
коллекторного тока:
Значения коэффициентов А и В:
7. Коэффициент разложения
Напряжение смещения Uсм в мощных
каскадах обычно выбирают равным нулю, т.к. это упрощает схему и позволяет
получить угол отсечки, близкий к 90˚, при котором оптимально соотношение
между Pвых , КПД и КP . Однако
предварительный расчет показал, что при нулевом смещении ухудшаются параметры
каскада, а именно коэффициент усиления по мощности становится больше 30. Для
обеспечения требуемого коэффициента усиления подадим на базу транзистора
отрицательное напряжение смещения
. При этом уменьшится и угол отсечки
коллекторного тока.
. Определение g1 и cos(θ)
Из приложения 1 [4] для полученного
находим
,
.
9. Амплитуда
тока базы
. Модуль коэффициента усиления по
току, приведенный к ЭГ
. Пиковое обратное напряжение на
эмиттере
. Составляющие входного
сопротивления транзистора первой гармонике тока
;
. Коэффициент усиления по мощности
. Постоянная составляющая
коллекторного тока, мощность, потребляемая от источника питания, КПД коллектора
15. Входная мощность, рассеиваемая
мощность
Оценим максимально допустимую
рассеиваемую мощность.
Получаем, что рассеиваемая мощность
превышает допустимую. Эту проблему решим установкой транзистора на радиатор для
улучшения теплоотвода.
Рассчитаем радиатор. Рабочая
температура радиатора не должна превышать
. С запасом примем
Тогда
тепловое сопротивление радиатора должно быть
. По рис.П.4 из приложения 5 [4]
определяем, что при использовании ребристого радиатора его объем составит 12,5
см3. Т.е. если поверхность радиатора будет иметь размеры 2х2 см, то
высота ребер составит
. Если же
использовать плоский радиатор, то площадь его поверхности составит около 50 см2
при толщине пластины 1 мм.
. Расчет блокировочных и
разделительных элементов
Воспользуемся рекомендациями [3].
Применим последовательную схему включения АЭ по входу и параллельную по выходу
(рис.2.1).
Рассмотрим выходную цепь.
Блокировочный конденсатор Сбл создает путь для 1-й и высших гармоник
тока коллектора, а постоянный ток коллектора проходит через источник питания Ек
и индуктивность Lбл2 . Для получения
условий протекания токов, близких к идеальным, необходимо правильно выбрать
значения разделительных и блокировочных элементов.
Рассчитаем Сбл .
Необходимо добиться по возможности меньшего напряжения UС бл на этой
емкости по сравнению с основным переменным напряжением Uк в цепи, в
которую она включена. Для этого необходимо задаться соотношением между UС бл и Uк :
, где
коэффициент Ас не критичен и выбирается в пределах 50…200. Тогда
реактивное сопротивление емкости
, а сама емкость
. Пусть
, тогда
.
Рассчитаем Lбл2 . Поскольку
она подключена параллельно выходной ЦС, ее величину требуется выбирать так,
чтобы доля токов высокой частоты, протекающих через нее, была мала по сравнению
с основным током в схеме. Реактивное сопротивление индуктивности должно быть
велико по сравнению с ХС бл :
, АL выбирается
в пределах 20…50. Пусть
, тогда
.
Рассмотрим входную цепь. Здесь для
обеспечения необходимого напряжения смещения используем цепь эмиттерного
автосмещения, т.к. оно обеспечивает постоянную напряженность режима и
стабильность постоянных токов эмиттера и коллектора при изменениях температуры
среды. Базовое или комбинированное автосмещение вводить не имеет смысла, т.к.
это не улучшит показателей усилителя: в процессе эксплуатации практически не
возникает изменений сопротивления нагрузки, а напряжение питания
застабилизировано в самом источнике.
Найдем сопротивление эмиттерного
автосмещения:
. Постоянный
ток эмиттера найдем по закону Кирхгофа для транзистора:
. Постоянный
ток базы:
. Отсюда
. Теперь
можно рассчитать сопротивление
.
Для того, чтобы исключить влияние
переменных токов на падение напряжения на сопротивлении Rэ и,
следовательно, на смещение сопротивление емкости Сэ должно быть мало
по сравнению с Rэ . Поэтому
емкость
.
Индуктивность Lбл1
предотвращает короткое замыкание по высокой частоте входа транзистора и выхода
ЦС предыдущего каскада. Ее сопротивление переменным токам должно быть высоким
по сравнению с сопротивлением основного пути протекания токов:
,
,
.
Конденсаторы СР служат
для развязки каскадов по постоянному току. Их сопротивления переменному току
должны быть небольшими, поэтому выбираем их величину следующим образом:
;
. Их
емкости:
;
.
Рис.2.1. Электрическая схема выходного каскада
На данном этапе расчет режима работы
выходного каскада можно считать оконченным. Полученный коэффициент усиления по
мощности
превышает
предполагаемый (
), поэтому
мощность, передаваемая в нагрузку, окажется выше требуемой. Для устранения
этого несоответствия надо либо понизить мощность, подаваемую на вход каскада
путем уменьшения коэффициента передачи первого предвыходного каскада, либо
уменьшить КПД выходной цепи согласования ЦСвых . Решим эту проблему
первым способом: на вход каскада будем подавать мощность
, при этом
коэффициент передачи первого предвыходного каскада составит
. КПД
выходной ЦС оставим на уровне 0,9. Тогда в нагрузку будет передаваться требуемая
мощность
.
3. Расчет цепей согласования
Цепи согласования в радиопередатчике
выполняют ряд полезных функций, основными из которых являются согласование
колмплексных сопротивлений источника возбуждения и его нагрузки (в межкаскадных
цепях согласования источником является предыдущий, менее мощный каскад, а
нагрузкой - комплексное входное сопротивление следующего, более мощного
каскада) и фильтрация побочных гармонических составляющих выходного тока АЭ.
Для расчета ЦС необходимо иметь исходные данные: выходное сопротивление
источника колебаний и входное сопротивление нагрузки, требования к фильрации
цепи. В рамках данной работы такие данные были определены только для выходной
ЦС, поэтому расчет будет производиться только для этой цепи. Для других ЦС
расчет не составит особого труда и будет зависеть от требований, предъявляемых
к ЦС.
Задачи выходной ЦС: 1)
преобразование активного сопротивления антенны в оптимальное сопротивление
нагрузки транзистора; 2) обеспечение требуемого уровня побочных излучений, т.е.
требуемой фильтрации побочных составляющих выходного тока УМ; 3) пропускание в
нагрузку части мощности, определяемой КПД ЦС.
Исходя из поставленных задач,
выберем в качестве выходной ЦС П-контур. Рассчитаем его элементы по методике,
приведенной в [7].
Рис.3.1. П-контур
Требуемое входное сопротивление согласующей цепи
Rк (см рис.3.1) было определено в результате расчета электрического
режима работы выходного каскада. Со стороны выхода цепи требуется обеспечить
сопротивление, равное сопротивлению нагрузки Rн .
Для упрощения расчетов и улучшения
характеристик цепи используем симметричную П-цепь. В этом случае параметр
. Для
реализации цепи, очевидно, необходимо, чтобы выполнялось условие:
, которое в
нашем случае выполняется.
Характеристическое сопротивление
цепи
. Т.к. цепь
симметричная, то
, откуда
несложно найти величины емкостей и индуктивности:
.
Однако транзистор имеет выходную
емкость Ск , включенную параллельно емкости С1 , поэтому
часть емкости С1 будет скомпенсировано выходной емкостью
транзистора. Значит, для того, чтобы емкость С1 не изменилась под
влиянием выходной емкости транзистора, надо ее уменьшить на величину Ск .
С учетом этого пересчитаем емкость С1 :
.
Здесь
- общая емкость, которую необходимо
обеспечить в правой ветви согласующей цепи (см. рис.3.2).
Рис.3.2. Влияние выходной емкости транзистора на
ЦС
Рассчитаем коэффициент фильтрации
цепи. Однако предварительно необходимо рассчитать КПД ЦС, для чего следует
задаться значением ненагруженной добротности цепи
.
Добротность конденсаторов
обычно как
минимум на порядок выше добротности катушек индуктивности
, поэтому
определяющей является именно добротность катушки индуктивности:
. Согласно
[2] для контуров с сосредоточенными параметрами достижимое значение
. Очевидно,
чем выше эта добротность, тем сложнее реализовать катушку индуктивности.
Поэтому зададимся вполне реальным значением
.
В соответствии с [4] КПД такого
П-контура рассчитывается следующим образом:
или
Нагруженная добротность:
.
Коэффициент фильтрации:
, где n - номер
гармоники выходного тока.
При подстановке
получаем
соответственно коэффициенты фильтрации для гармоник:
,
,
, чего явно
не достаточно по всем гармоникам, т.к. по условию уровень побочных составляющих
не должен превышать 2,5 мкВт, что означает их ослабление как минимум на
. В нашем
случае самая низкая фильтрация у второй гармоники, поэтому необходимо
использовать дополнительные фильтрующие цепи до тех пор, пока фильтрация по
току второй гармоники не достигнет требуемого значения.
В [1] для обеспечения требуемой
фильтрации предлагается параллельно нагрузке включать дополнительные
последовательные LC контуры. Т.к. последовательный
колебательный контур для тока n-й гармоники, на которую он
настроен, представляет нулевое сопротивление, то весь ток этой гармоники
потечет через контур, минуя нагрузку. Следовательно, для n-й гармоники
будет обеспечена высокая фильтрация. Однако в нашем случае таких контуров
придется ставить несколько, каждый для своей гармоники, что не выгодно в
экономическом плане. Рациональней будет применить здесь еще один симметричный
П-контур, включенный последовательно с предыдущим. Он обеспечит повышение
фильтрации одновременно на всех гармониках. Входное и выходное сопротивление
контура должно быть равно сопротивлению нагрузки Rн для
обеспечения нужного согласования.
Параметр
.
Характеристическое сопротивление
цепи
.
Величины емкостей и индуктивности:
.
Рассчитаем коэффициент фильтрации
цепи. Пусть добротность катушки индуктивности будет такая же, как и в первом
контуре
.
КПД контура:
Нагруженная добротность:
.
Коэффициент фильтрации:
, где n - номер
гармоники выходного тока.
При подстановке
получаем
соответственно коэффициенты фильтрации для гармоник:
,
,
.
Теперь посмотрим, хватает ли
фильтрации для второй гармоники, для которой она самая низкая. Для этого сложим
коэффициенты фильтрации в дБ от первого и второго контуров:
. Как видно,
не хватило всего 5,4 дБ. Придется поставить еще один П-контур. Величины его
элементов будут такими же, как и у второго контура:
,
. При
добротности катушки
КПД контура
,
нагруженная добротность:
, а
коэффициенты фильтрации для гармоник:
,
,
. Теперь общая фильтрация по второй
гармонике составляет
, чего
хватает с запасом.
Для уменьшения количества элементов
согласующей цепи можно объединить параллельно включенные конденсаторы С2
и С3 , С4 и С5 :
Итак, выходная цепь согласования
состоит из трех конструктивно объединенных П-контуров и обеспечивает ослабление
побочных гармоник в 81,9 дБ (рис.3.3).
Рис.3.3. Выходная цепь согласования
Общий КПД цепи:
. Учитывая,
что мощность, обеспечиваемая выходным каскадом, осталась такой же, что и при
расчете структурной схемы, и КПД выходной ЦС остался таким же, получим мощность
в нагрузке:
, что и
требуется по заданию.
. Выбор стандартных элементов
Для практической реализации передатчика
необходимо выбрать стандартные элементы цепей согласования и цепей питания по
рядам стандартных значений емкостей и сопротивлений. Индуктивности
стандартизации не подлежат. В пределах данной работы выберем стандартные
величины элементов выходного каскада и выходной цепи согласования.
Выходной
каскад
Для выбора резистора необходимо
знать величину его сопротивления и рассеваемую мощность. Определим последний
параметр:
(ближайшее
стандартное значение
). При выборе
конденсатора необходимо знать величину его емкости и напряжение на нем. Напряжение
на конденсаторе Сэ равно напряжению на резисторе Rэ и равно
. Напряжение
на конденсаторе Сбл равно напряжению источника питания
. Напряжения
на разделительных конденсаторах:
,
.
Расчетные и стандартные величины сведены в
табл.4.1.
Таблица 4.1
|
Элемент
|
Расчетное
значение
|
Стандартное
значение
|
Тип
|
|
Номинал
|
Напряжение
на элементе или рассеиваемая мощность
|
Номинал
|
Номинальное
напряжение или мощность
|
|
|
Rэ
|
1,41
Ом
|
0,06
Вт
|
1,5
Ом
|
0,125
Вт
|
МЛТ-0,125
- 1,5 Ом ±5%
|
|
Сэ
|
120
нФ
|
0,3
В
|
120
нФ
|
3
В
|
К10У-5
0,12 мкФ х 3 В ±5%
|
|
Сбл
|
3,1
нФ
|
28
В
|
3
нФ
|
40
В
|
К10-17
3000 пФ х 40 В ±5%
|
|
Ср1
|
31,5
нФ
|
2,8
В
|
30
нФ
|
4
В
|
К10У-5
30000 пФ х 4 В ±5%
|
|
Ср2
|
3,4
нФ
|
28
В
|
3,3
нФ
|
40
В
|
К10-17
3300 пФ х 40 В ±5%
|
Номинальное значение сопротивления резистора
выбрано по ряду Е6, а значения емкостей конденсаторов - по ряду Е24.
Выходная цепь согласования
Необходимо определить напряжения на
конденсаторах. Постоянная составляющая тока в цепи отсутствует, т.к. в выходном
каскаде стоит разделительный конденсатор. Выберем тогда напряжения
конденсаторов с запасом по переменному напряжению.
.
Таблица 4.2
|
Элемент
|
Расчетное
значение
|
Стандартное
значение
|
Тип
|
|
Номинал
|
Напряжение
на элементе
|
Номинальное
напряжение
|
|
|
С1
|
20,7
пФ
|
8,6 В
|
20
пФ
|
16
|
К10-23
20 пФ х 16 В ±5%
|
|
С23
|
54,3
пФ
|
8,6 В
|
56 пФ
|
16
|
К10-23
56 пФ х 16 В ±5%
|
|
С45
|
55,2
пФ
|
8,6 В
|
56
пФ
|
16
|
К10-23
56 пФ х 16 В ±5%
|
|
С6
|
27,6
пФ
|
8,6 В
|
27
пФ
|
16
|
К10-23
27 пФ х 16 В ±5%
|
Значения емкостей выбраны по ряду Е24.
5. Конструктивный расчет катушки индуктивности
Для расчета выберем катушку L1 в выходной
цепи согласования. Известны ее параметры:
,
. Выберем методику расчета,
изложенную в [9], причем рассчитывать будем исходя из известной добротности,
т.е. рассчитываемая катушка заранее будет обеспечивать требуемую добротность. Выберем
отношение длины провода к диаметру намотки
, т.е. длина катушки в 2 раза больше
диаметра. По рис.4-6 [9] определяем поправочный
коэффициент
. Определим
диаметр намотки:
.
Намотка производится проводом
круглого сечения. Тогда по рис.4-17 [9] определяем:
.
Известно, что при расчете фактическая
индуктивность катушки получается меньше заданной, поэтому выберем намеренно
завышенное значение
.
Число витков катушки:
.
Определим шаг намотки:
.
Оптимальный диаметр провода:
. Округляем
до ближайшего стандартного значения
.
Поправочные коэффициенты А и В
определяем из рис.4-7 [9]:
,
.
Фактическая индуктивность катушки:
Окончательное число витков:
.
Итак, в результате расчетов получена
катушка индуктивности заданного номинала и добротности.
радиопередатчик каскад
индуктивность синтезатор
6. Требования к синтезатору частот
Синтезатор частот (СЧ) - это
устройство, генерирующее колебания дискретной шкалы частот, синтезируемые из
колебаний одного эталонного генератора с заданной стабильностью частоты. В
передатчике для радиотелефона его применение вполне оправдано, т.к.
предполагается возможность перестройки с одного частотного канала на другой.
Это необходимо вследствие того, что два одинаковых аппарата не могут работать
на одном канале. И если трубка и базовая станция одного аппарата попадают в
зону действия другого, то они должны работать на разных частотных каналах.
Количество дискретных каналов было посчитано в п.1 и составляет 40 штук. Т.е.
СЧ должен обеспечивать генерацию 40 дискретных несущих частот. Количество
дискретных частот определяется разносом каналов, заданным по условию.
Частота эталонного генератора должна
обладать заявленной стабильностью. По заданию относительная нестабильность
составляет
, что
способен обеспечить трехточечный автогенератор, стабилизированный кварцевым
резонатором.
В настоящее время отечественной и
импортной промышленностью выпускаются кварцевые резонаторы, способные работать
на частотах до 200 МГц, поэтому проблем с выбором кварца быть не должно. Если
все же по каким-то причинам не удается реализовать автогенератор на заданную
частоту
, то можно
понизить частоту автогенератора в n раз (n - целое
число). Тогда после автогенератора необходимо поставить умножитель частоты в n раз, либо
выбрать СЧ, работающий в полосе, которая в n раз уже
заданной, а после него поставить умножитель частоты в n раз.
Кроме того, в СЧ можно осуществлять
частотную модуляцию несущих колебаний, для чего к СЧ необходимо подключить
модулирующее устройство.
Ниже приведены основные требования,
предъявляемые к СЧ.
. Диапазон рабочих частот:
.
Данный СЧ является узкополосным,
т.к. коэффициент перекрытия по частоте
.
. Шаг дискретной сетки частот:
.
. Число частотных каналов:
.
. Относительная нестабильность
рабочей частоты:
.
. Коэффициент подавления паразитных
колебаний:
.
. Время перехода с одной частоты на
другую: не ограничено.
. Уровень мощности колебаний рабочей
частоты на выходе СЧ:
.
. Требования к источнику питания
Источник питания должен обеспечивать
необходимые напряжения при необходимой мощности для питания всех функциональных
устройств схемы передатчика (синтезатор частот, модулятор, усилитель мощности и
др.). Обычно источник питания выполняется как единый функциональный блок,
обеспечивающий несколько выходов по напряжению. Т.к. неизвестны напряжения
питания многих элементов схемы, рассмотрим только какое напряжение необходимо
подать на выходной каскад усилителя мощности. Выходной каскад использует только
один источник коллекторного питания транзистора напряжением 28 В. При расчете
электрического режима работы каскада было определено, что коллекторный ток
составляет 0,206 А, а мощность, потребляемая от источника 5,8 Вт. Получаем, что
при напряжении 28 В выходная мощность источника питания должна быть не менее 5,8
Вт.
Заключение
В данной работе был произведен расчет
структурной схемы радиопередатчика для радиотелефона, рассчитан электрический
режим работы выходного каскада, выходная цепь согласования, определены
требования к возбудителю и источнику питания. Как видно, особенности устройства
вытекают из его назначения, но в целом конструкции всех радиопередатчиков
схожи. В процессе расчета были разрешены некоторые вопросы, связанные с
реализацией отдельных параметров схемы для обеспечения заявленных характеристик
устройства. В пределах данной работы такие вопросы могут быть решены
комплексно. Однако на практике такие проблемы зачастую решаются индивидуально,
т.к. имеет место узкая специализация разработчиков.
К
примеру, разработкой структурной схемы занимается одна бригада специалистов. Их
задача - сформировать структуру передатчика и предъявить общие требования к его
работе (выходная мощность, тип нагрузки, тип возбудителя, модуляции, режимы
работы отдельных узлов схемы и т.д.). Другая бригада занимается реализацией
возбудителя. Для них не важно, что будет стоять после возбудителя (об этом
должны были позаботиться разработчики структурной схемы), они должны выполнить
требования по стабильности частоты, выходной мощности, полосе частот и.
Бригада, занимающаяся разработкой усилителя мощности, не интересуется, какой
возбудитель в передатчике, какая у него стабильность частоты, им важно дать
усиление входной мощности и обеспечить требуемую мощность на выходе.
Специалисты по цепям согласования обеспечивают требуемые КПД цепей и
фильтрацию, и им не важно, чем заняты другие бригады. Т.е. каждый занимается
своим делом, выполняя поставленную задачу. Такое распределение обязанностей -
залог успеха будущего производства, устройство получиться наиболее
качественным, чем если бы его разрабатывали специалисты широкого профиля.
Список литературы
1. Дегтярь Г.А. Устройства
генерирования и формирования сигналов: Учеб. пособие. - Новосибирск: Изд-во
НГТУ. - 2004. - 30с.
2. Дегтярь Г.А. Устройства
генерирования и формирования сигналов: Учебник. - Новосибирск: Изд-во НГТУ. -
2005. - Часть 1. - 480с.
. Радиопередающие устройства:
Учебник для вузов / Л.А. Белов, М.В. Благовещенский, В.М. Богачев и др.; Под
ред. М.В. Благовещенского, Г.М. Уткина. - М.: Радио и связь, 1982. - 408 с.
. Проектирование
радиопередающих устройств СВЧ: Учеб. пособие для вузов / Уткин Г.М.,
Благовещенский М.В., Жуховицкая В.П. и др.; Под ред. Г.М. Уткина. - М.: Сов.
радио, 1979. - 320 с.
. Полупроводниковые приборы.
Транзисторы средней и большой мощности: Справочник / А.А. Зайцев, А.И. Миркин,
В.В. Мокряков и др.; Под ред. А.В. Голомедова. - М.: Радио и связь, 1989. - 640
с.
. Полупроводниковые приборы.
Транзисторы малой мощности: Справочник / А.А. Зайцев, А.И. Миркин, В.В.
Мокряков и др.; Под ред. А.В. Голомедова. - М.: Радио и связь, 1989. - 384 с.
. Каганов В.И. Транзисторные
радиопередатчики. Изд. 2-е, перераб. и доп. М.: Энергия, 1976. - 448 с.
. В помощь радиолюбителю:
Сборник. Вып. 109 / Сост. И.Н. Алексеева. - М.: Патриот, 1991. - 80 с.
. Волгов В.А. Детали и узлы
радиоэлектронной аппаратуры. Изд. 2-е, перераб. и доп. М.: Энергия, 1977. - 656
с.
. Петров Б.Е., Романюк В.А.
Радиопередающие устройства на полупроводниковых приборах: Учеб. пособие для
радиотехн. спец. вузов. - М.: Высш. шк. - 1989. - 232 с.
