Цифровая система передачи сообщений

  • Вид работы:
    Дипломная (ВКР)
  • Предмет:
    Информатика, ВТ, телекоммуникации
  • Язык:
    Русский
    ,
    Формат файла:
    MS Word
    734,88 kb
  • Опубликовано:
    2012-01-08
Вы можете узнать стоимость помощи в написании студенческой работы.
Помощь в написании работы, которую точно примут!

Цифровая система передачи сообщений

Содержание

Введение

.        Источник сообщений

.        АЦП и ЦАП

.        Кодер и декодер

.        Модулятор и демодулятор

Заключение

Список использованной литературы

Введение

В виду того, что системы и сети связи вошли в нашу жизнь на столько, что нам немыслимо существование без них, поэтому вопрос актуальности данной работы не поднимается.

Объектом расчета данной курсовой работы является цифровая система передачи непрерывных сообщений с импульсно-кодовой модуляцией (ЦСП с ИКМ) по каналу с шумом. Структурная схема системы приведена на рисунке 1 и включает в себя источник сообщений (ИС), аналого-цифровой преобразователь (АЦП), кодер помехоустойчивого кода (Код), модулятор (Мод), линию связи (ЛС), демодулятор (Дем), декодер помехоустойчивого кода (Дек) цифро-аналоговый преобразователь (ЦАП), фильтр-восстановитель (ФВ) и получатель сообщения.


1.     
 Источник сообщений


№ вар      , В, В, ГцКодТип

кодера1Модуля-

ция2Тип АЦП3







 

21

71

0

+3,2

4∙103

15

185

3

1

3


Непрерывное сообщение, поступающее от источника сообщений ИС и представленное первичным электрическим сигналом в форме напряжения u(t), является стационарным случайным процессом, мгновенные значения которого распределены равномерно в интервале (от = 0 до  = +3,2).

Запишем аналитическое выражение и построим график одномерной плотности вероятности мгновенных значений сообщения u(t). Случайная величина называется равномерно распределенной на , если ее плотность вероятности на  постоянна, а в не  равна 0. Так как

, то = 0,31

Графически это можно представить следующим образом:


Найдем соответствующую интегральную функцию распределения сообщения и построим ее график. Функцию распределения получаем интегрированием функции плотности распределения:

= 0,31x

График функции распределения будет выглядеть следующим образом:


Рассчитаем значения математического ожидания, среднеквадратического отклонения и дисперсии

Среднее значение, или математическое ожидание вычисляется по формуле:

 = 5,07

Среднеквадратичное значение (мощность сигнала) определяется по формуле:

 = 10,83

Дисперсия и среднеквадратическое значение связаны формулой:  , отсюда  -14,87

2. АЦП и ЦАП

АЦП параллельного типа.

Дискретизатор преобразует сообщение в последовательность отсчетов, взятых с интервалом по времени . Затем каждый отсчет квантуется по уровню (напряжению) с равномерным шагом .

Найдем максимально допустимый интервал дискретизации по времени .

Любой непрерывный сигнал, ограниченный по спектру верхней частотой  полностью определяется последовательностью своих дискретных отсчетов, взятых через промежуток времени , называемый периодом дискретизации, следовательно  = 125 мкс

Найдем число уровней квантования L.

Величина одного шага квантования связана с количеством разрядов двоичного кода формулой:

.

Отсюда число уровней квантования равно  = 32.

Найдем среднюю мощность шума квантования.

При квантовании возникает так называемый шум квантования, мощность которого определяется выражением  и мкВт.

Найдем отношение средних мощностей сигнала и шума квантования в децибелах.

Защищенность от шумов квантования определяется как , где РBсB-мощность сигнала, имеем = 41,15 дБ

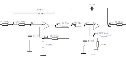
Произведем расчет ФНЧ на выходе ЦАП.

В качестве ФНЧ используем фильтр Чебышева, который показан на рисунке 2. Фильтр реализован на источнике напряжения управляемом напряжением (ИНУН). Подбором параметров элементов реализован 4 полюсный фильтр Чебышева с неравномерностью 2 дб.

Рисунок 2 - структурная схема ФНЧ.

Количество каскадов ИНУН выбирается из соотношения n/2, где n количество полюсов фильтра. В нашем случае количество полюсов равно 4, следовательно количество каскадов равно 2.

R1=R2=R и выбирается из диапазона от 10 кОм до 100 кОм (в моделируемом фильтре принято значение R=10 кОм).

С1=С2=С, рассчитывается из соотношения:

,

где  - частота среза ФНЧ;

 - нормирующий коэффициент, для четырехполюсного фильтра коэффициенты равны 0,471 и 0,964 для первого и второго каскадов на ИНУН соответственно.

Значения резисторов находятся в соотношении . Значение коэффициента K устанавливается 1,924 и 2,782 для первого и второго каскадов соответственно.

Для первого каскада имеем:

С = 8,44 пФ;

R = 924 Ом.

Для второго каскада:

С = 4,12 пФ;

R = 1782 Ом.


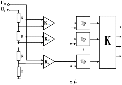
Рисунок 3 - структурная схема АЦП.

Где UBвхB - входной аналоговый сигнал;

UB0B - опорное напряжение;

КBjB - компаратор (сравнение);

Тр - триггер;

К - преобразователь в двоичный код;

fBтB - тактовая частота, задающая частоту дискретизации.

Входной аналоговый сигнал UBвхB поступает на все компараторы КB1B, КB2B, …, К31 и сравнивается с опорным напряжением UB0B, которое делителем на базе резисторов R делится на 2PnP уровней квантования. Каждый i-й компаратор выдает сигнал "0" если входной сигнал UBвхB < UB0iB опорного напряжения на этом компараторе и сигнал "1", если входной сигнал достигает UB0iB. Например, опорные напряжения имеют значения для КB1B UB01B=1, для КB2B UB02B=2, …, для КB31B UB031B=31. На вход подается UBвхB=12, значит компараторы КB1B, …, КB12B перейдут в состояние "1", а КB13B=КB14B=….=КB31B=0. Этот двоичный код записывается в триггеры и затем преобразуется в преобразователе К в код из 5-и разрядов. (Для 32 уровней квантования достаточно 5-и разрядного двоичного кода, т.к. 2P5P=32).

3. Кодер и декодер


Дана образующая матрица кода Хэмминга:


Построим проверочную матрицу по образующей:


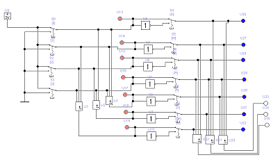
Построим функциональную схему кодера и декодера кода, она представлена ниже на рисунке № 4

Рисунок 4 - функциональная схема кодера и декодера

В данной схеме переключатели S0-S3 устанавливают входную кодовую комбинацию. Сумматоры по модулю 2 U1-U3 формируют проверочные биты. Инверторы U4-U10 и переключатели S4-S10 предназначены для моделирования ошибки в определенном разряде кода. Сумматоры по модулю 2 U20-U22 формируют синдром ошибки. Согласно заданию закодируем число 1510 = 11112. Аналитически определим кодовую комбинацию:

 * (1111) = 1111111

Таким образом, проверочные биты равны 111.

Смоделируем ошибку в Nразр=21mod7 = 0 разряде. Таким образом, получим следующую принятую кодовую комбинацию 0111111.

Аналитически вычислим синдром ошибки:

 * (0111) = 0111001

+ 001 = 110.

Таким образом, синдром ошибки равен 110 и по проверочной матрице определим, что ошибка произошла в нулевом разряде, таким образом, ошибку можно устранить.

Теперь закодируем второе число 18510 = 101110012

Разобьем число 101110012 на две части 1011 и 1001

 * (1011) = 1011010

Смоделируем ошибку в нулевом разряде

 * (0011) = 0011100

+ 010 = 110 по проверочной матрице определим, что ошибка произошла в нулевом разряде

 * (1001) = 1001001

Смоделируем ошибку в нулевом разряде

 * (0001) = 0001111

+ 001 = 110 по проверочной матрице определим, что ошибка произошла в нулевом разряде.

4. Модулятор и демодулятор


Квадратурная фазовая манипуляция (КФМн-4)

Соберем схему, моделирующую квадратурно - фазовую манипуляцию, она представлена ниже на рисунке № 5.

Рисунок 5 - Структурная схема модулятора (а) и демодулятора (б)

цифровой импульсный модуляция дисперсия

Основной элемент модулятора и демодулятора - перемножитель, используется вместе с преобразователем "напряжение-ток", включаемым на его эмиттерном входе. В модуляторе для суммирования выходных сигналов соответствующие коллекторные выводы двух перемножителей соединяются. При подаче на входы перемножителя сигнала с его выхода снимается сумма двух колебаний - с суммарной и разностной частотами. Нужное колебание выделяется путем фильтрации. Первая составляющая выделяется в повышающих преобразователях частоты, а вторая - в понижающих преобразователях. Основной режим квадратурных модулятора и демодулятора - модуляция/демодуляция сигнала с синфазной I(tn) и квадратурной Q(tn) модулирующими посылками и модуляция/демодуляция цифрового сигнала. Уровни содержат информацию о цифровом коде модулирующего сигнала. На выходе модулятора

где - дискретно изменяемые амплитуда и фаза модулированного сигнала. Сигналы на выходе демодулятора


пропорциональны входным сигналам модулятора I(tn) и Q(tn).

Построим временные диаграммы на выходе модулятора при модуляции цифровой последовательностью согласно диаграмме №1 которая представлена ниже.

Диаграмма 1- Квадратурная фазовая манипуляция (КФМн-4)

Цифровая последовательность полученная в результате кодирования 11111110 10110100 10010010 разбивается на пары для передачи и представлена на рисунках 6,7 и 8

Рисунок 6 - первая последовательность

Рисунок 7 - вторая последовательность

Рисунок 8 - третья последовательность

ЗАКЛЮЧЕНИЕ

Выполнение курсового проекта позволило закрепить и улучшить навыки инженерных расчетов и научных исследований, полученные за курс лекций и практических занятий, понять принципы построения и работы сетей и систем связи на уровне специалиста. Знания, полученные при проектировании, предполагается использовать при написании дипломного проекта.

Список использованной литературы

1.     Гаранин М.В., Журавлев В.И., Кунегин С.В. Системы и сети передачи информации. - М.: Радио и связь, 2001. - 336 с.

2.      Томаси У. Электронные системы связи. - М.: Техносфера, 2007. - 1360 с.

.        Основы построения телекоммуникационных систем и сетей: Учебник для вузов/ В.В. Крухмалев, В.Н. Гордиенко, А.Д. Моченов и др.; под ред. В.Н. Гордиенко и В.В. Крухмалева. - М.: Горячая линия-Телеком, 2004. - 510 с.

.        Шахнович И.В. Современные технологии беспроводной связи. - М.: Техносфера, 2006. - 288 с.

.        Скляр Бернард. Цифровая связь. Теоретические основы и практическое применение. Изд. 2-е, испр.: Пер. с англ. - М.: Издательский дом "Вильямс", 2004. - 1104 с.

.        Рид Ричард. Основы теории передачи информации. : Пер. с англ. - М.: Издательский дом "Вильямс", 2005. - 320 с.

Похожие работы на - Цифровая система передачи сообщений

 

Не нашли материал для своей работы?
Поможем написать уникальную работу
Без плагиата!
Без нейросетей!