Устройства СВЧ антенных решеток

  • Вид работы:
    Контрольная работа
  • Предмет:
    Информатика, ВТ, телекоммуникации
  • Язык:
    Русский
    ,
    Формат файла:
    MS Word
    236,56 kb
  • Опубликовано:
    2011-10-15
Вы можете узнать стоимость помощи в написании студенческой работы.
Помощь в написании работы, которую точно примут!

Устройства СВЧ антенных решеток

Министерство общего и профессионального образования Российской Федерации

Рязанская государственная радиотехническая академия

Кафедра РУС







Устройства СВЧ антенных решеток



Выполнил:

Проверил:








Рязань 2006

Цель работы:

1. Изучение некоторых типов устройств СВЧ, используемых в схемах распределительных трактов антенных решеток.

2. Практическое знакомство с элементами автоматизированного проектирования устройств СВЧ на основе метода декомпозиции.

3. Приобретение навыков построения машинных моделей устройств СВЧ с использованием библиотеки базовых элементов.

4. Приобретение навыков работы с программой "Модель-С", обеспечивающей автоматизированный анализ и параметрический синтез многоэлементных устройств СВЧ.

5. Практическое знакомство с методикой конструктивного синтеза устройств СВЧ.

 

Задание

 

Задача 1

Устройство представленное на рис.1 обеспечивает независимую регулировку модуля и фазы коэффициента отражения на входе 1 при изменении параметров l и d. В полосе частот 20% диапазона регулирования фазы коэффициента отражения, при изменении параметра l в пределах , . На центральной частоте построить зависимость модуля и фазы коэффициента отражения от l. f0=3ГГц, Zв0=75Ом, Zв1=53,17Ом, , .

устройство антенная решетка декомпозиция

Рис. 1. Устройство обеспечивающее независимую регулировку модуля и фазы

 

Задача 2

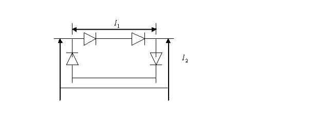
Рассчитать на центральной частоте длину отрезка линии l2 (рис.2) одноразрядного дискретного фазовращателя на коммутируемых отрезках линии с волной класса Т, обеспечивающую фазовый сдвиг . В полосе частот 18% рассчитать и вносимое затухание (в дБ), обеспеченных неидеальным согласованием линий и неидеальными параметрами коммутируемых элементов (pin-диодов). Построить графики зависимости затухания и фазового сдвига от частоты. f0=4ГГц, Zв0=75Ом, l1=, .

Рис.2. Дискретный фазовращатель на коммутируемых отрезках линии.

Теоретические сведения


Шлейфные ответвители


Рис.3. Шлейфный ответвитель

Такое устройство широко применяется в микрополосковом исполнении, его можно реализовать также на симметричных, полосковых, коаксиальных, волноводных и других одномодовых линиях передачи. Соединительные линии шлейфного ответвителя с волновыми сопротивлениями Z1, Z3 могут быть выполнены, например, в форме кольца. Длины отрезков этих линий, соединяющих входные и выходные плечи ответвителя, как указано на рис.3, выбираются равными четверти длины волны. Устройство обладает двумя плоскостями симметрии, следовательно, волны bъ и b2 сдвинуты по фазе на p/2, т.е. такой ответвите ль относится к классу квадратурных.

Качественно принцип действия шлейфного направленного ответвителя можно объяснить следующим образом. Примем фазу волны, поступающей на вход плеча 1, нулевой. Из плеча 1 часть энергии поступает в плечо 2, причем волна будет иметь сдвиг по фазе на p/2. В плечо 3 поступает две волны равной амплитуды, одна со стороны плеча 2, а вторая со стороны плеча 4. Эти волны имеют одинаковый фазовый сдвиг, равный p. В плечо 4 также приходят две волны, но уже противофазные, т.е. плечо 4 оказывается развязанным.

Шлейфный направленный ответвитель обладает еще одним полезным свойством, он дополнительно может обеспечивать согласование при неравных сопротивлениях нагрузок, подключенных к его входному и выходным плечам, а также неравное деление мощностей.

На Рис.3. приняты следующие обозначения: Zв1 - волновые сопротивления входов 1 и 4, Zв2 - волновое сопротивление входов 2 и 3, Z1 - Z3 - волновые сопротивления отрезков, образующих кольцо шлейфного ответвителя. Если обозначить отношения мощностей на выходе плеч 2 и 3 через К, т.е. К=P2/P3, то, опираясь на схему рис.3, нетрудно показать, что волновые сопротивления элементов кольца могут быть определены по следующим формулам:

, ,

Эти расчетные соотношения позволяют быстро рассчитать шлейфный направленный ответвитель на резонансной частоте.

Дискретные фазовращатели на коммутационных диодах

Многопозиционные отражательные фазовращатели часто выполняют в виде отрезка линии передачи, шунтированного в ряде сечений коммутационными элементами, выполненными на основе pin-диодов (рис.4)

Рис.4. Отражательный фазовращатель

Идеальный коммутационный элемент характеризуется парой нормированных сопротивлений  и , где К - вещественный параметр качества. В рассматриваемой схеме отражательного фазовращателя один из коммутационных элементов с низким сопротивлением ()"закорачивает" линию передачи, а остальные элементы имеют высокие сопротивления (). Они оказывают слабое влияние на фазу коэффициента отражения. При переключении коммутационных элементов фаза коэффициента отражения на входе отражательного фазовращателя изменяется дискретно.

Проходные фазовращатели должны обеспечивать заданную разность фаз прошедшей волны при двух условиях: согласование входов и минимальное вносимое затухание.

Рис.5. Фазовращатель на коммутируемых линиях передачи

Одним из вариантов таких устройств является проходной диодный фазовращатель на переключаемых отрезках линии передачи (Рис.5.) Изменение фазы коэффициента передачи,  где  - волновое число, происходит в результате изменения пути прохождения волны по линии или по линии , осуществляемого pin-диодными переключателями. Вносимое ослабление L в таком фазовращателе при параметре качества К> 100 слабо зависит от . Фазовращатели на коммутируемых отрезках линий не рационально использовать при малых () фазовых сдвигах.

Задание 1

Эквивалентная схема устройства

Исходные данные

F0=3ГГц, Zв0=75Ом, Zв1=53,17Ом, , ,, .

Результаты расчетов

0.1250.1880.25




0.0630.1250.188




0.1880.250.313




111




 (град) -18001260700





Зависимость фазы коэффициента S11 от .

Выводы

Оставляя неизменным параметр d и изменяя параметр l можно варьировать фазу коэффициента отражения S11 при этом амплитуда его будет постоянной и равной 1.

Задание 2

Эквивалентная схема устройства

Исходные данные и предварительные расчеты

,

,

0=4ГГц, fн=3280МГц, fв=4720МГц,

Диод открыт: С=0,01пФ, R=4Ом

Диод закрыт: С=0,18пФ, R=11Ом

Результаты расчетов

Открыта линия

f (МГц)

3280

3424

3568

3712

3856

4000

4488

4232

4576

4720

0,870,850,840,830,820,820,810,80,790,780,77












L (дБ)

-1,21

-1,41

-1,51

-1,62

-1,72

-1,72

-1,83

-1,94

-2,05

-2,16

-2,27

 (град) -34,2-35,6-36,9-38,2-39,5-40,8-42,1-43,4-44,6-45,8-47,0
















Открыта линия

f (МГц) 32803424356837123856400041444288443245764720












0,830,820,820,810,80,80,790,780,770,760,75












L (дБ)

-1,62

-1,72

-1,72

-1,83

-1,94

-1,94

-2,05

-2,16

-2,27

-2,38

-2,5

 (град) -36,9-38,3-39,8-41,2-42,6-44,0-45,4-46,8-48,2-49,5-50,9
















Выводы

Неидеальность pin-диодов оказывает сильное влияние на характеристики фазовращателя. Устройство чувствительно к изменению частоты, т.е. Не является широкополосным.


Не нашли материал для своей работы?
Поможем написать уникальную работу
Без плагиата!
Без нейросетей!