Разработка регулятора синхронного компенсатора

  • Вид работы:
    Дипломная (ВКР)
  • Предмет:
    Физика
  • Язык:
    Русский
    ,
    Формат файла:
    MS Word
    1,44 Mb
  • Опубликовано:
    2012-03-09
Вы можете узнать стоимость помощи в написании студенческой работы.
Помощь в написании работы, которую точно примут!

Разработка регулятора синхронного компенсатора

ОГЛАВЛЕНИЕ

ВВЕДЕНИЕ

1. Способы компенсации реактивной мощности в электрических сетях

1.1 Реактивная мощность

1.2 Потребители реактивной мощности

1.3 Компенсация реактивной мощности в электрических сетях

1.4 Батареи статических конденсаторов

1.5 Синхронные компенсаторы

2. Cинхронный компенсатор как объект управления

2.1 Структурная схема системы управления синхронным компенсатором

2.2 Теоретические основы регулирования СК

3. Автоматические регуляторы возбуждения синхронных компенсаторов

3.1 Регулятор знакопеременного возбуждения

3.2 Автоматические регуляторы возбуждения синхронных компенсаторов с поперечной обмоткой ротора

4. Синтез системы управления СК

4.1 Построение математической модели СК

4.2 Построение структурной схемы СУ-q

5. Программирование интерфейса

5.1 Общие характеристики системы управления

5.2 Программирование интерфейса верхнего уровня

6. Выбор технических средств

6.1 Измерительные преобразователи системы

6.1.1 Трансформатор тока

6.1.2 Трансформатор напряжения

6.1.3 Датчики температуры

6.1.4 Датчики давления

6.1.5 Датчики расхода

6.1.6 Датчики вибрации

6.2 Регулятор каналов "q" и "d"

6.2.1 Модули автоматического регулирования FM 455С

6.2.2 Функциональный модуль FM 458-1 DP

6.2.3 Коммуникационный процессор СР 443-5

6.3 Функциональная схема регулятора "q" и "d " (регулятора)

7. Технико-экономическое обоснование работы

7.1 Актуальность разработки

7.2. Расчет затрат на этапе проектирования

7.3 Расчет себестоимости продукции

7.4 Исходные данные для расчета экономического эффекта

7.5 Расчет экономического эффекта от использования системы

7.6 Затраты на эксплуатацию системы

7.7 Определение цены разрабатываемой системы управления

8. Безопасность и экологичность проекта

8.1 Анализ условий труда в научно-исследовательской лаборатории

8.2 Расчет искусственного освещения

8.3 Безопасность при эксплуатации СК

8.4 Требования безопасности систем возбуждения

9. Социальная значимость работы

ЗАКЛЮЧЕНИЕ

БИБЛИОГРАФИЯ

ПРИЛОЖЕНИЕ

ВВЕДЕНИЕ

 

Вопросы экономного использования всех видов энергии, в том числе электрической, и повышения экономичности работы электроустановок являются важной государственной проблемой.

Электроэнергия, как особый вид продукции, обладает определенными характеристиками, позволяющими судить о ее пригодности в различных производственных процессах. Совокупность таких характеристик, при которых приемники электроэнергии способны выполнять заложенные в них функции, объединены под общим понятием качества электроэнергии.

В последние годы повышению качества электроэнергии уделяют большое внимание, т.к. качество электроэнергии может существенно влиять на расход электроэнергии, надежность систем электроснабжения, технологический процесс производства.

При решении задачи повышения качества электроэнергии выделяют экономические, математические и технические аспекты.

Экономические аспекты включают в себя методы расчета убытков от некачественной электроэнергии в системах промышленного электроснабжения. Математические аспекты представляют собой обоснование тех или иных методов расчета показателей качества электроэнергии. Технические аспекты включают в себя разработку технических средств и мероприятий, улучшающих качество электроэнергии, а также организацию системы контроля и управления ее качеством [1].

Качество электроэнергии можно улучшить средствами питающей сети или применением соответствующего дополнительного оборудования на основе имеющегося опыта проектных и эксплуатационных организаций.

Часть решений, в основном обусловленных техническими требованиями, является общей и должна приниматься на основе имеющихся указаний. В других случаях учитывают специфику конкретных условий.

Стремление повысить производительность труда на современных промышленных предприятиях, а также интенсификация и усложнение технологических процессов обусловили то, что все большую долю в общем объеме суммарных нагрузок занимают резкопеременные и нелинейные нагрузки с повышенным потреблением реактивной мощности. Это, прежде всего, вентильные преобразователи, нашедшие широкое применение на заводах черной и цветной металлургии и предприятиях химической промышленности, а также мощные дуговые печи, сварочные установки и т. п. Характерной особенностью работы этих потребителей является влияние их на качество электроэнергии питающих сетей. В свою очередь нормальная работа электрооборудования зависит от качества электроэнергии питающей системы. Такое взаимное влияние электрооборудования и питающей системы определяют термином "электромагнитная совместимость".

Решение проблемы электромагнитной совместимости связано с определением и поддержанием оптимальных показателей качества электроэнергии, при которых выполняются технические требования с минимальными затратами. Проблема электромагнитной совместимости электроприемников с питающей сетью остро возникла в последнее время в связи с широким внедрением мощных вентильных преобразователей, дуговых сталеплавильных печей, сварочных установок и других устройств, которые при всей своей экономичности и технологической эффективности оказывают отрицательное влияние на качество электрической энергии в питающих электрических сетях. При разработке новых приемников электроэнергии необходимо учитывать то отрицательное влияние, которое они могут оказывать на питающую электрическую сеть. При оценке должны приниматься во внимание дополнительные устройства, предотвращающие ухудшение качества электрической энергии. Необходимые нормы качества электрической энергии могут быть достигнуты уже на стадии проектирования электроснабжения промышленных предприятий путем соответствующих расчетов и применения технических средств. Одним из основных вопросов, связанных с повышением качества электроэнергии в сетях, решаемых как на стадии проектирования, так и на стадии эксплуатации систем промышленного электроснабжения, является вопрос о компенсации реактивной мощности, включающий выбор целесообразных источников, расчет и регулирование их мощности, размещение источников в системе электроснабжения. Рациональная (оптимальная) компенсация реактивной мощности в промышленных электросетях включает в себя широкий комплекс вопросов, направленных на повышение экономичности работы электроустановок, улучшение качества потребляемой электроэнергии и включающих в себя методы выбора и расчета компенсирующих устройств, исходя из условий выполнения заданий энергосистемы; вопросы места установки компенсирующих устройств и их наивыгоднейшего размещения, рациональной и безопасной эксплуатации и защиты; ключевые вопросы автоматического регулирования реактивной мощности в промышленных электросетях, а также создания целенаправленного научного подхода к разработке и решению с минимумом погрешности адекватной математической модели задачи рациональной компенсации реактивной мощности. Рациональная компенсация реактивной мощности приводит к снижению потерь мощности из-за перетоков реактивной мощности, обеспечению надлежащего качества потребляемой электроэнергии за счет регулирования и стабилизации уровня напряжений в электросетях, достижению высоких технико-экономических показателей работы электроустановок.

Проблема компенсации реактивной мощности в электрических системах страны имеет большое значение по следующим причинам:

1) в промышленном производстве наблюдается опережающий рост потребления реактивной мощности по сравнению с активной;

2) в городских электрических сетях возросло потребление реактивной мощности, обусловленное ростом бытовых нагрузок;

3) увеличивается потребление реактивной мощности в сельских электрических сетях.

Количественные и качественные изменения, происходящие в промышленном электроснабжении за последние годы, придают этому вопросу особую значимость. В настоящее время прирост потребления реактивной мощности существенно превосходит прирост потребления активной мощности. При этом передача реактивной мощности на значительные расстояния от мест генерации до мест потребления существенно ухудшает технико-экономические показатели систем электроснабжения. Интенсификация производственных процессов, повышение производительности труда связаны с совершенствованием существующей и внедрением новой, передовой технологии. Этому процессу сопутствует широкое внедрение мощных вентильных преобразователей, электродуговых печей, сварочных установок и других устройств, которые при всей технологической эффективности оказывают отрицательное влияние на качество электроэнергии в электрических сетях. Следует отметить, что практически все показатели качества электроэнергии по напряжению зависят от потребляемой, промышленными электроприемниками реактивной мощности. Поэтому вопросы качества электроэнергии невидимо рассматривать в непосредственной связи с вопросами компенсации реактивной мощности. Проблема электромагнитной совместимости электроприемников с питающей сетью, которую в последнее время сравнивают с проблемой загрязнения окружающей среды, порождает новые научные и технические проблемы при проектировании и эксплуатации промышленных электрических сетей. В настоящее время принимаются меры для того, чтобы уменьшить влияние потребителей на качество электроэнергии в промышленных сетях. Проблема может быть решена путем создания и промышленного освоения быстродействующих многофункциональных средств компенсации реактивной мощности, улучшающих качество электроэнергии сразу по нескольким параметрам. Внедрение этих устройств приведет также к уменьшению потерь электроэнергии. Экономное использование электроэнергии приобретает все большее значение, что необходимо учитывать при проектировании и эксплуатации промышленных сетей высокого и низкого напряжения. Анализ потребления электрической энергии промышленными предприятиями показывает, что основными направлениями сокращения потерь электроэнергии в сетях являются компенсация реактивной мощности с одновременным улучшением качества потребляемой электрической энергии непосредственно в сетях промышленных предприятий, увеличение загрузки трансформаторов с целью достижения максимальной эффективности их использования, приближение трансформаторов к приемникам электроэнергии (глубокие вводы), сокращение ступеней трансформации и исключение дополнительного реакторного оборудования, сокращение потерь непосредственно в трансформаторах, внедрение более экономичного силового электрооборудования и источников света, оптимизация режимов работы электрооборудования, реконструкция и перевод сетей на повышенное напряжение, внедрение диспетчерского управления и автоматизированных систем управления электроснабжением и учетом электроэнергии. Вопросы качества электроэнергии требуют тщательной разработки и изучения происходящих при этом явлений. Особые трудности связаны с отсутствием требуемых измерительных приборов в электрических сетях, а также сложностью и необходимостью изменения методов измерений. Это связано, в частности, с влиянием случайного характера изменений нагрузок, что, в свою очередь, требует применения статистических приборов и соответствующей обработки получаемой информации - использования вероятностно-статистических методов расчета [2].

1. Способы компенсации реактивной мощности в электрических сетях

 

1.1 Реактивная мощность


Появление термина "реактивная" мощность связана с необходимостью выделения в мощности, потребляемой нагрузкой, составляющей, которая обеспечивает вращающий момент. Эта составляющая имеет место при двигательном, то есть индуктивном характере нагрузки. Практически вся бытовая нагрузка, не говоря о промышленном производстве, в той или иной степени имеет индуктивный характер. С другой стороны, элементы распределительной сети (линии электропередачи, повышающие и понижающие трансформаторы) в силу особенностей конструктивного исполнения имеют продольное индуктивное сопротивление. Поэтому, даже для нагрузки потребляющей только активную мощность, в начале распределительной сети будет иметь место индуктивная составляющая - реактивная мощность. Величина этой реактивной мощности зависит от индуктивного сопротивления распределительной сети и полностью расходуется на потери в элементах этой распределительной сети.

Действительно, для простейшей схемы, приведенной на рис.1.1

Рис. 1.1 Общая структура передачи энергии

P = Ph + Ph2∙ R / Uh2; (1.1)

Q = Ph2 ∙X / Uh2. (1.2)

где: Р - активная мощность в центре питания;

Рн - активная мощность на шинах потребителя;

R - активное сопротивление распределительной сети;

Q - реактивная мощность в центре питания;

Qh - реактивная мощность на шинах потребителя;

U - напряжение в центре питания;

Uh - напряжение на шинах потребителя;

X - индуктивное сопротивление распределительной сети.

В результате, независимо от характера нагрузки, по распределительной сети от источника питания будет передаваться реактивная мощность Q. При двигательном характере нагрузки ситуация ухудшается - значения мощности в центре питания увеличивается и становится равными:

Р = Рн + ( Рн2 + Qh2 ) ∙ R / Uh2; (1.3)

Q = Qh + ( Рн2 + Qh2 ) ∙ X / Uh2. (1.4)

Передаваемая от источника питания к потребителю реактивная мощность имеет следующие недостатки:

в распределительной сети возникают дополнительные потери активной мощности - потери при транспорте электрической энергии:

∆U = ( Рн2 + Qh2 ) ∙ R , (1.5)

часть которых (а иногда и значительную) составляют потери от транспорта реактивной мощности.

величина напряжения у потребителя, а, следовательно, и качество электрической энергии, снижается:

 = U - ( P ∙ R + Q ∙X ) / U. (1.6)

-увеличивается загрузка распределительной сети током, что лишает потребителя возможности перспективного развития.

Таким образом, транспортировка реактивной мощности по распределительным сетям от центров питания к потребителям превращается в сложную технико-экономическую проблему, затрагивающую как вопросы экономичности так и вопросы надежности систем электроснабжения.

Классическим решением данной проблемы в распределительных сетях является компенсация реактивной мощности у потребителя путём установки у него дополнительных источников реактивной мощности - потребительских статических конденсаторов.

1.2 Потребители реактивной мощности


Потребителями реактивной мощности, необходимой для создания магнитных полей, являются как отдельные звенья электропередачи (трансформаторы, линии, реакторы), так и такие электроприёмники, преобразующие электроэнергию в другой вид энергии которые по принципу своего действия используют магнитное поле (асинхронные двигатели, индукционные печи). До 80-85% всей реактивной мощности, связанной с образованием магнитных полей, потребляют асинхронные двигатели и трансформаторы. Относительно небольшая часть в общем балансе реактивной мощности приходится на долю прочих её потребителей, например на индукционные печи, сварочные трансформаторы, преобразовательные установки, люминисцентное освещение. Трансформатор как потребитель реактивной мощности. Трансформатор является одним из основных звеньев в передаче электроэнергии от электростанции до потребителя. В зависимости от расстояния между электростанцией и потребителем и от схемы передачи электроэнергии число ступеней трансформации лежит в пределах от двух до шести. Поэтому установленная трансформаторная мощность обычно в несколько раз превышает суммарную мощность генераторов энергосистемы. Каждый трансформатор сам является потребителем реактивной мощности. Реактивная мощность необходима для создания переменного магнитного потока, при помощи которого энергия из одной обмотки трансформатора передаётся в другую. Асинхронный двигатель как потребитель реактивной мощности. Асинхронные двигатели наряду с активной мощностью потребляют до 60-65% всей реактивной мощности нагрузок энергосистемы. По принципу действия асинхронный двигатель подобен трансформатору. Как и в трансформаторе, энергия первичной обмотки двигателя - статора передаётся во вторичную - ротор посредствам магнитного поля. Индукционные печи как потребители реактивной мощности. К крупным электроприемникам, требующим для своего действия большой реактивной мощности, прежде всего, относятся индукционные печи промышленной частоты для плавки металлов. По существу эти печи представляют собой мощные, но не совершенные с точки зрения трансформаторостроения трансформаторы, вторичной обмоткой которых является металл, расплавляемый индуктированными в нём токами. Преобразовательные установки, преобразующие переменный ток в постоянный при помощи выпрямителей, также относятся к крупным потребителям реактивной мощности. Выпрямительные установки нашли широкое применение в промышленности и на транспорте. Так, установки большей мощности с ртутными преобразователями используются для питания электроизоляционных ванн, например при производстве алюминия, каустической соды и др. Железнодорожный транспорт в нашей стране почти полностью электрифицирован, причём значительная часть железных дорог использует постоянный ток преобразовательных установок.

 

1.3 Компенсация реактивной мощности в электрических сетях


Продольная составляющая падения напряжения (потеря напряжения) ∆U связывает напряжение в центре питания U1 с напряжением в конце сети U2 и определяется выражением:

∆U= U1-U2=  (1.7)

где Рн, Qн - потоки мощности, обусловленные нагрузкой; R, X - активное и реактивное сопротивления сети.

Из этого выражения (1.7) видно, что на величину U2 можно воздействовать изменением потока реактивной мощности, поскольку в отличие от активной мощности, единственным источником которой являются генераторы электростанций, реактивная мощность может быть получена от других источников, называемых компенсирующими устройствами. Для уменьшения перетоков реактивной мощности по линиям и трансформаторам источники реактивной мощности должны размещаться вблизи мест ее потребления. При этом передающие элементы сети разгружаются по реактивной мощности, чем достигается снижение потерь напряжения, активной мощности и энергии.

Компенсация реактивной мощности применяется:

по условию баланса реактивной мощности;

как важное мероприятие для снижения потерь электрической энергии в сетях;

для регулирования напряжения.

В качестве компенсирующих устройств используются синхронные компенсаторы (СК), батареи статических конденсаторов (БСК), статические источники реактивной мощности (ИРМ) и шунтирующие реакторы [3].

 

1.4 Батареи статических конденсаторов

электрический конденсатор ротор программирование

Различают два принципа применения БСК:

шунтовые БСК, которые подключаются к шинам подстанций параллельно, и применяются для генерации реактивной мощности в узлах сети - поперечная компенсация;

установки продольной компенсации (УПК), которые включают в линии последовательно для уменьшения реактивного сопротивления линий

продольная компенсация.

Батареи конденсаторов комплектуются из отдельных конденсаторов, соединенных последовательно и параллельно. Конденсаторы выпускаются в однофазном и трехфазном исполнении на номинальное напряжение 0,22 - 10,5 кВ.

Рис. .1.2 Принципиальные схемы батарей конденсаторов: а, б - последовательное и параллельное соединение конденсаторов; в, г - соединение фаз БСК треугольником и звездой.

При соединении шунтовых конденсаторов звездой мощность батареи:

БСК =3Uф2ωC . (1.8)

При соединении конденсаторов треугольником мощность батареи:

БСК =3Uл2ω=9Uф2ωC (1.9)

Батареи конденсаторов бывают регулируемые (управляемые) и нерегулируемые. В нерегулируемых БСК число конденсаторов неизменно, а величина реактивной мощности зависит только от квадрата напряжения. Суммарная мощность нерегулируемых батарей конденсаторов не должна превышать наименьшей реактивной нагрузки сети. В регулируемых батареях конденсаторов в зависимости от режима автоматически или вручную изменяется число включенных конденсаторов. При этом изменяется С-емкость БСК и мощность, выдаваемая в сеть. Основные технико-экономические преимущества конденсаторов в сравнении с другими компенсирующими устройствами состоят в следующем:

возможность применения, как на низком, так и на высоком напряжении;

малые потери активной мощности. Недостатки конденсаторов с точки зрения регулирования режима:

зависимость генерируемой реактивной мощности от напряжения может способствовать возникновению лавины напряжения;

невозможность потребления реактивной мощности (регулирование напряжения возможно только в одну сторону);

ступенчатое регулирование выработки реактивной мощности и невозможность ее плавного изменения, следовательно, регулирование напряжения не плавное, а ступенчатое;

чувствительность к искажениям формы кривой питающего напряжения.

Конденсаторные батареи также имеют ряд эксплуатационных преимуществ: простота эксплуатации (ввиду отсутствия вращающихся частей); простота производства и монтажа (малая масса, отсутствие фундамента); возможность использования для установки конденсаторов любого сухого помещения.

Среди эксплуатационных недостатков БСК следует отметить малый срок службы (8-10 лет) и недостаточную электрическую прочность (особенно при коротких замыканиях и напряжениях выше номинального) [4].

 

1.5 Синхронные компенсаторы


Синхронный компенсатор (СК) - это синхронный двигатель, работающий в режиме холостого хода, т.е. без нагрузки на валу. Потребляемая им активная мощность (если пренебречь потерями холостого хода) Рск~0, и СК загружен только реактивным током. По сравнению с обычным синхронным двигателем СК изготовляются с облегченным валом, они имеют меньшие размеры и массу.

Мощность, вырабатываемую СК, можно найти из выражения:

Qск= ∙ Icк= Uc (1.10)

Величина и знак реактивной мощности СК зависят от соотношения между ЭДС Eq и Uc - напряжением в точке сети, где подключен СК. Eq определяется значением тока возбуждения, причем росту тока возбуждения соответствует увеличение Eq. Если Eq=Uc, реактивная мощность СК Qск=0. При повышении тока возбуждения (перевозбуждении) Ea>Uc и СК генерирует в сеть реактивную мощность, причем ток, генерируемый СК, Iск опережает напряжение Uск на 900. Уменьшая ток возбуждения, можно получить режим недовозбуждения, тогда Eq<Uc и Iск отстает на 90° от напряжения Uск. В этом режиме СК потребляет реактивную мощность, получая ее из сети. Номинальная мощность синхронного компенсатора Qcк.ном указывается для режима перевозбуждения. По конструктивным особенностям, связанным с условиями нагрева обмоток, в режиме недовозбуждения Qск=0,5Qск.ном.

При выборе мощности СК ее находят для режима перевозбуждения, исходя из желаемого напряжения U2жел:

Qск= 2жел (1.11)

где : X - сопротивление сети, к которой подключен СК

Положительными свойствами СК как источников реактивной мощности являются:

возможность увеличения генерируемой мощности, если напряжение в сети понижается;

возможность плавного и автоматического регулирования реактивной мощности, причем как в сторону повышения, так и понижения напряжения.

Недостатки СК:

наличие вращающихся частей требует присутствия обслуживающего персонала;

стоимость 1 квар мощности, выработанной СК, во много раз больше 1квар, выработанного БСК.

Использование в качестве компенсирующего устройства синхронных компенсаторов иллюстрируется на рис.1.3 а. Напряжение в конце линии до установки компенсатора определяется выражением:

∆U= U1-  (1.12)

Пусть U2 ниже желаемого. При работе СК в режиме перевозбуждения QCк выдается в сеть, снижается переток по сети реактивной мощности, потеря напряжения снижается и U2 повышается, определяясь следующим выражением:

=U1 -  . (1.13)

Если U2 выше желаемого, СК переводится в режим недовозбуждения. Тогда Qcк потребляется из сети, повышается переток по сети реактивной мощности, потеря напряжения повышается и U2 снижается, определяясь следующим выражением:

U2=U1 -  . (1.14)

При перевозбуждении СК генерирует реактивную мощность

ск.пер=Qск.ном. (1.15)

При недовозбуждении СК потребляет реактивную мощность

ск.нед=0.5∙Qск.ном (1.16)

что приводит к увеличению потерь напряжения в сети и к уменьшению напряжения у потребителей. Недовозбуждение синхронных компенсаторов можно использовать, когда надо снизить напряжение, например в режиме наименьших нагрузок. На рис.1.3 представлены векторные диаграммы в режимах перевозбуждения и недовозбуждения. В режиме перевозбуждения СК ток Iск, выдаваемый в сеть, опережает на 90° напряжение U2. Из векторной диаграммы (рис.1.3 , б) видно, что в этом режиме модуль напряжения повышается с U2 до U2 доп. В режиме недовозбуждения ток и реактивная мощность СК изменяют свои знаки на противоположные. Ток I.ск, текущий из сети, отстает на 90° от напряжения U2. Из векторной диаграммы (рис. ,1.3 в) видно, что в этом режиме модуль напряжения понижается с U2 до Uдоп.нм. Включение в качестве компенсирующего устройства БСК позволяет только повышать напряжение, так как конденсаторы могут лишь вырабатывать реактивную мощность. Конденсаторы, подключенные параллельно к сети (рис.1.3, г), обеспечивают поперечную компенсацию. В этом случае БСК, генерируя реактивную мощность, повышает сosφ сети и одновременно регулирует напряжение, поскольку уменьшаются потери напряжения в сети. В период малых нагрузок, когда напряжение в сети повышено, должно быть предусмотрено отключение части БСК, чтобы уровни напряжений не превышали допустимых значений. Векторная диаграмма при поперечной компенсации с помощью БСК та же, что и для СК в режиме перевозбуждения (рис.1.3 , б), где вместо тока Iск следует говорить о токе Iк. В этом случае, как и при использовании СК, уменьшается потеря напряжения в сети и увеличивается напряжение U2, а также угол сдвига между напряжениями в конце и в начале линии [5,6,7].

Рис. 1.3 Режимы работы компенсирующих устройств: а - включение синхронного компенсатора; б, в - векторные диаграммы синхронного компенсатора при перевозбуждении и недовозбуждении; г - включение батареи статических конденсаторов.

2. Cинхронный компенсатор как объект управления

 

2.1 Структурная схема системы управления синхронным компенсатором


Структурная схема системы управления синхронным компенсатором приведена на рис.2.1

Рис.2.1 Структурная схема системы управления СК: СК- синхронный компенсатор; ТАск- трансформатор тока СК; ТАл- трансформатор тока линии; Т- силовой трансформатор; TV- измерительный трансформатор напряжения; ДУ- датчик углового положения ротора СК.

Функционально СУ можно считать совокупностью следующих подсистем:

система охлаждения обеспечивает температурный режим обмоток и магнитопроводов СК. В нашем случае система охлаждения двухконтурная (первый контур водородный, второй водяной). При отказе системы охлаждения начинает работу система аварийного отключения;

система управления пуском и аварийного отключения предназначена для пуска (как правило пуск СК производится в асинхронном режиме) и аварийного отключения СК ;

регулятор возбуждения предназначен для управления величиной токов возбуждения в обмотках ротора с целью обеспечения максимального значения cosφ в ЛЭП и обеспечения устойчивости работы СК.

В настоящей работе разрабатывается регулятор возбуждения.

2.2 Теоретические основы регулирования СК


Синхронный компенсатор (СК) - традиционный генератор реактивной мощности, используется в современных энергосистемах и как ее управляемый потребитель.

Режим генерирования (выдачи) или потребления определяется возбуждением СК. В соответствии с U-образной его характеристикой (рис. 2.2,а) при номинальном возбуждении (/в.ном) синхронный компенсатор выдает реактивную мощность

Qск.ном=  (2.1)

а при отсутствии возбуждения (1В = 0) - потребляет реактивную мощность

|- Qск.ном|= ≈ 0.5 Qск.ном . (2.2)

Наибольшая возможная загрузка СК потребляемой реактивной мощностью достигается или при граничном отрицательном токе возбуждения - Iв.гр. или при отсутствии возбуждения (IВ = 0) и внутреннем угле компенсатора δ=π/2, т.е. при расположении ротора по поперечной оси. При этом

|- Qск.гр|= ≈ 0.75 Qск.ном . (2.3)

Граничный режим потребления реактивной мощности определяется условием устойчивости работы СК - сохранением синхронизма. Синхронизирующий вращающий момент создается синхронным электромагнитным Мс и реактивным (обусловленным явнополюсностью) Мр моментами

Mc =  sinδ

Mp= sin2δ . (2.4)

В частности, при отсутствии возбуждения СК удерживается в синхронизме только за счет реактивного момента. При отрицательном возбуждении синхронный момент противодействует реактивному и ухудшает устойчивость работы СК: отрицательное возбуждение уменьшает Xd, снижая эффект явнополюсности [6].

Рис.2.2. Характеристики синхронного компенсатора: а - идеальная U-образная характеристика; б - зависимость вращающих моментов от положения ротора; в- зависимости потребляемой реактивной мощности от угла

Граничное значение отрицательной ЭДС Едгр определяется приравниванием к нулю производной синхронизирующего момента по углу δ. С учетом (2.4) имеем

(Mc + Mp) ≈  cosδ + cos2δ = 0 . (2.5)

При δ = 0

-Eqгр= Uш  = Uш  . (2.6)

При отрицательном возбуждении наибольшая потребляемая реактивная мощность -Qск.гр теоретически достигается в граничном режиме при δ = 0. Практически, в связи с наличием потерь активной мощности (на вентиляцию, трение) мощность - Qск.гр достигается при угле δ " π/10 (рис. 2.2,в).

В граничном режиме СК выпадает из синхронизма. Согласно (2.4) и рис. 2.2,6 при δ = π/4 моменты равны

|- Mc.гр|= Mp.max , (2.7)

а при δ > π/4 синхронизирующий момент отрицательный. Даже при отсутствии отрицательного возбуждения угол δ > π/4 увеличивается, поскольку реактивный момент уменьшается. При δ=π/2, т.е. при положении ротора по поперечной оси, сопротивление статора равно Xq, и потребляемая мощность достигает наибольшего значения (2.3) при отсутствии возбуждения (1В = 0). На такой режим возможен только в условиях искусственной устойчивости СК [8].

Искусственная устойчивость работы СК при расположении ротора по поперечной оси обеспечивается быстродействующим знакопеременным автоматическим регулированием реверсивного возбуждения СК по отклонениям угла ±∆δ от граничного значения δrp = π/2. Возникающие при этом положительный или отрицательный синхронизирующие вращающие моменты замедляют или ускоряют ротор, который, вибрируя, удерживается в динамически равновесном положении по поперечной оси. Обмотка возбуждения СК при этом выполняет роль только удерживающей ротор в указанном положении. Такую же роль удерживания ротора в положении по продольной оси, т.е. при угле δ = 0, и отрицательном возбуждении может выполнять вторая удерживающая обмотка возбуждения, расположенная по поперечной оси ротора. Такие СК с двумя обмотками возбуждения - основной продольной и удерживающей поперечной - могут загружаться любой, ограниченной, лишь термической стойкостью обмоток статора, потребляемой реактивной мощностью при угле положения ротора δ≈0. [9]

Режим значительного потребления реактивной мощности возможен только при автоматическом знакопеременном регулировании тока возбуждения Ibq в поперечной обмотке LG2 (см. рис. 3.3). Потребляемая реактивная мощность определяется током возбуждения Ibd в основной (продольной) LG1 обмотке ротора.

Таким образом, как и в асинхронизированном генераторе [9], автоматическое регулирование возбуждения СК с поперечной обмоткой ротора осуществляется двумя отдельными регуляторами, которые не взаимодействуют между собой. Источниками токов возбуждения Ibd , Ibq синхронного компенсатора служат два реверсивных тиристорных возбудителя, управляемые двумя автоматическими регуляторами АРВ-d и АРВ-q.

Первый из указанных регуляторов APB-d имеет лишь одно назначение - поддержание напряжения Um на шинах электростанции или подстанции путем изменения генерируемой или потребляемой реактивной мощности СК. Он представляет собой пропорционально-дифференциальный (ПД) регулятор, формирующий регулирующее воздействие по отклонению напряжения AUni и его производной dUm/dt.

Задачами второго регулятора АРВ-q являются: удержание СК в режиме искусственной устойчивости при положении ротора по продольной оси и отрицательном, не ограничиваемом условием (2.7) равенства отрицательного электромагнитного и положительного реактивного вращающих моментов, токе возбуждения Ibd; предотвращение самораскачивания ротора и демпфирование его колебаний и поддержание, как указывалось, угла δ≈05. Поэтому регулирующее воздействие Uperq формируется ПД-регулятором, функционирующим по отклонениям угла ∆δ от δ = 0 и по его первой и второй производным.

Таким образом, достигается полное использование синхронных компенсаторов не только в режиме генерирования, но и потребления реактивной мощности, причем возможна даже кратковременная, ограниченная лишь термической стойкостью форсировка СК по реактивной мощности. Повышение скорости набора реактивной нагрузки и снижение инерционности СК с поперечной обмоткой ротора достигается частичной компенсацией его переходного сопротивления X'd конденсаторами, включаемыми в цепь статора.

В нашем случае объектом управления является синхронный компенсатор типа КСВБО 100-11У1 с водородным охлаждением, прошедший модернизацию в 2010г. ( установлен в г.Ногинск, Московской области) [2]. В процессе модернизации была изменена магнитная система ротора- убрана отрицательная обмотка возбуждения и добавлена поперечная обмотка.

Таблица 2.1 Технические данные синхронного компенсатора КСВБО 100-11У1

Мощность при опережающем токе, МВА

100

Мощность при отстающем токе, МВА

82.5

Напряжение, кВ

11

Частота вращения, об/мин

750

Потери, кВт

1350

Избыточное давление, кПа

200

Возбуждение

положительное

Напряжение, В

195



Ток, А

1500


отрицательное

Напряжение, В

260



Ток, А

290

Пусковые характеристики при 0,4Uном

Iп/Iном

2.0


Мп/Мном

0.20


tп сек

30

Момент инерции ротора 103кг∙м2

J

56.5

Масса, 103кг

статора

112


ротора

75


общая

230

Индуктивные сопротивления

xd

2.1


x/d

0.4


x//d

0.2


xq

0.21


X0

0.1

Постоянные времени, сек

Td0

9.5


Ta

1.8


Tq

0.06


Td

0.20

Система охлаждения

водородная

Возбудитель (штатный)

электромашинного типа ВТ-2100-3600Т3



3. Автоматические регуляторы возбуждения синхронных компенсаторов

 

3.1 Регулятор знакопеременного возбуждения


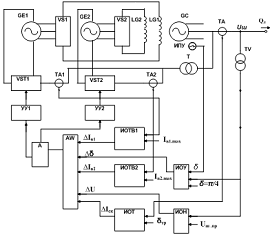
Основной особенностью автоматического регулятора знакопеременного возбуждения, обусловленной задачей обеспечения искусственной устойчивости СК в режиме потребления реактивной мощности, является его быстродействие и необходимость формирования сигнала по отклонению угла δ от значения, близкого к π/2 [9]. Он применяется на СК с тиристорным бесщеточным возбуждением [10]. Реверсивный возбудитель состоит из двух встречно включенных тиристорных преобразователей. При безщеточном возбуждении обмотка ротора состоит из двух параллельных ветвей LG1, LG2 (рис. 3.1), каждая из которых подключена к вращающимся диодным выпрямителям VS1, VS2, питаемым от двух обращенных синхронных генераторов GE1, GE2. Генераторы имеют тиристорное возбуждение - тиристорные преобразователи VST1, VST2, подключенные через трансформатор Т к выводам СК. Тиристорные преобразователи в режиме выпрямления через устройства управления УУ1, УУ2 - формирователи импульсов токов iи.у включения тиристоров управляются положительным и отрицательным напряжением ±Uрег реверсивного автоматического регулятора. В режиме генерирования реактивной мощности напряжение Uрег положительно, возбуждение создается первым возбудителем - GEl, VS1, VST1. Оно пропорционально положительному отклонению напряжения Uш от предписанного ∆U = Uш.пр - Uш и его производной в соответствии с характеристикой измерительного органа напряжения ИОН регулятора - f(Uш). При напряжении Uш >Uш.пр регулирующее воздействие Uper отрицательно. При этом VST1 закрывается и вступает в действие второй возбудитель - GE2, VS2, VST2, создающий отрицательное возбуждение. После достижения граничного режима по потребляемой реактивной мощности СК стремится к выпадению из синхронизма - его внутренний угол δ увеличивается. При достижении им значения δ > π/4 начинается формирование сигнала измерительным органом угла ИОУ, характеристика которого U∆δ=f(Uш) показана на рис. 3.2,б.

Рис.3.1. Функциональная схема автоматической системы регулирования возбуждения синхронного компенсатора с реверсивным безщеточным возбуждением

Рис.3.2. Характеристики измерительных органов: а - напряжения; б - угла; в - суммарная характеристика измерительной части; г - графики, иллюстрирующие формирование выходного напряжения измерительного органа угла автоматического регулятора знакопеременного возбуждения

При этом напряжение Uper пропорционально сумме сигналов измерительных органов U∑ = -U∆u/max+ U∆δ (рис. 3.2,в). После достижения углом значения δ = π/3 положительное напряжение U∆δ становится равным ограниченному абсолютному значению отрицательного напряжения | - U∆u/max |, суммарное напряжение U∑ =0 (рис. 3.2,в). Соответственно снижается до нуля и регулирующее воздействие (Uper = 0). Синхронный компенсатор работает при отсутствии возбуждения с углом δ = π/3. Потребляемая реактивная мощность согласно характеристике на рис. 2.1,в практически равна Qск.гр. Дальнейшее нарастание угла δ по мере выпадения СК из синхронизма обусловливает положительные напряжения U∑ и Uper (рис. 3,2,в). Снова вступает в действие первый возбудитель, создающий положительное возбуждение: выпадение из синхронизма СК прекращается, угол δ уменьшается. Но при δ = π/3 напряжение Uper снижается до нуля и при дальнейшем уменьшении угла становится отрицательным. Начинает работать второй возбудитель, создающий отрицательное возбуждение, что приводит к возрастанию угла δ. Таким образом, благодаря знакопеременному возбуждению, компенсатор искусственно удерживается в синхронизме при угле δ ≈ π/3 и потребляет реактивную мощность - Qск.гр.

Быстродействие измерительного органа угла обеспечивается принципом его действия. Напряжение U∆δ формируется запоминанием мгновенного значения синусоидального напряжения, например фазы А, статора иа путем заряда конденсатора в момент появления импульса иш от индукционного измерительного преобразователя (датчика) угла ИПУ (рис. 3.2,г).

Датчик угла положения ротора СК состоит из постоянного магнита с обмоткой (см. рис. 3.1), расположенного на статоре СК у торца вала ротора. На торце вала размещена пластина из магнитного материала, перекрывающая зазор между полюсами постоянного магнита в момент времени, смещающийся относительно момента перехода через нуль мгновенным значением напряжения иа с изменением угла δ. В момент перекрытия зазора между полюсами постоянного магнита в обмотке индуцируется импульс напряжения uи, положение которого на оси времени (в пределах первой четверти периода иа) определяется углом δ. Соответственно 1 раз за период изменяется напряжение U∆δ на запоминающем конденсаторе (рис. 3,2,г).

Измерительные органы напряжения ИОН, токов статора НОТ и возбуждения И0ТВ1, И0ТВ2 (регулятор не допускает длительной перегрузки СК) в полупроводниковом регуляторе выполнены на диодных элементах сравнения с 12-фазными выпрямителями и поэтому не содержат частотных фильтров.

 

3.2 Автоматические регуляторы возбуждения синхронных компенсаторов с поперечной обмоткой ротора


Реверсивное изменение возбуждения СК с дополнительной удерживающей обмоткой ротора, расположенной по поперечной его о.си, создается, как указывалось, двумя тиристорными возбудителями VST1, VST2 (рис. 3.3), состоящими каждый из двух встречно включенных тиристорных выпрямителей, подключенных через трансформатор Т к выводам обмоток статора, управляемых двумя автоматическими регуляторами возбуждения APB-d и APB-q.

Алгоритмы функционирования автоматических регуляторов определяются их назначением. Регулятор APB-d обеспечивает поддержание напряжения Uш на шинах путем изменений генерируемой или потребляемой СК реактивной мощности. На него возлагается и задача демпфирования качаний синхронных генераторов электростанций путем создания принужденных колебаний напряжения на шинах с частотой колебаний роторов генераторов с фазой, обеспечивающей эффективное их затухание.

Это достигается использованием сигнала по изменениям активной мощности ∆'Р в линии электропередачи, формируемого реальным дифференцирующим звеном. Регулирующее воздействие Uper.d определяется суммой сигналов, отображающих отклонение напряжения ∆U = Uпр - Uш, производной напряжения и изменения ∆'Р мощности.

Рис. 3.3 Функциональная схема автоматической системы регулирования возбуждения синхронного компенсатора с поперечной обмоткой ротора.

В операторной форме алгоритм автоматического регулирования имеет следующий вид:

Uрег.d() =  . (3.1)

Сигнал, формируемый по производной напряжения, является стабилизирующим автоматическую систему регулирования возбуждения по продольной оси - предотвращает ее переход в неустойчивое автоколебательное состояние из-за обычно весьма высоких значений коэффициента ku усиления сигнала по отклонению напряжения (ku > 100).

Алгоритм автоматического регулирования возбуждения по поперечной оси определяется его назначением, состоящим в удержании ротора в положении по продольной оси, т.е. при угле δ = 0, в режиме потребления реактивной мощности при отрицательном токе возбуждения Iвd в продольной обмотке возбуждения LGl и демпфирования колебаний ротора в режиме исскуственной устойчивости СК. Поэтому регулятором APB-q используются сигналы по отклонению угла ∆δ от δ = 0, его производной и отклонению (появлению) электромагнитного момента - активной мощности на валу СК. В операторном виде алгоритм автоматического регулирования

Uрег.q() = . (3.2)

Автоматические регуляторы APB-d и АРВ-q содержат соответствующие алгоритмам (3.1) и (3.2) измерительные органы (рис. 3.3): напряжения ИОН с дифференциатором AD1, активной мощности линии ИОАМ с реальным дифференциатором AD2; угла положения ротора ИОУ с дифференциатором AD2 и электромагнитного момента ИОЭМ на валу СК. Измерительные органы ИОАМ и ИОЭМ содержат измерительные преобразователи мощности линии ИПАМ1 и синхронного компенсатора ИПАМ2; их задающие элементы ЗЭ1, ЗЭ2 устанавливают сигналы, отображающие установленную передаваемую мощность по линии Рл.пр и мощность Рск.пр, определяемую главным образом его вентиляцией.

Измерительные части регуляторов выполняются на интегральных микросхемах: ИОН с использованием управляемых интеграторов AJ, как и в микросхемном аналоговом АРВ-СДП синхронных генераторов , а измерительный орган угла ИОУ - аналогично описанному измерительному органу автоматического регулятора знакопеременного возбуждения СК без поперечной обмотки (см. рис. 3.2).

После суммирования сигналов измерительных органов интегральными сумматорами AWl, AW2 исполнительными усилителями Al, А2 они преобразуются в регулирующие воздействия Uperd, Uperq на устройства управления УУ1-УУ4 тиристорами возбудителей через разделительные диоды: разнополярные напряжения Uperd и Uperq воздействуют на разные тиристорные выпрямители возбудителей VST1, VST2 синхронного компенсатора GC [11,12].

4. Синтез системы управления СК

 

4.1 Построение математической модели СК


Задача построения полной математической модели СК в настоящее время не решена. Как правило, разрабатываются частные модели [13]. В нашем случае ставится задача построения системы стабилизации ротора.

При построении модели примем следующие допущения:

рассматриваем только движение ротора относительно магнитного поля статора. Основным параметром в этом случае является угол δ между магнитной осью ротора и вектором магнитной индукции статора ;

при составлении уравнений движения ротора считаем, что регуляторы токов продольной и поперечной обмоток независимы (см. гл.2 и 3);

приращения значений моментов, действующих на ротор, незначительные.

Согласно [14] составим уравнение моментов, действующих на ротор

J⋅δ''= ∑M. (4.1)

где: J- момент инерции ротора.

∑М = Мс+ Мр , (4.2)

тогда подставив Мс и Мр из (2.4) получим

J⋅δ''= sinδ + sin2δ. (4.3)

Подставив Eq из (2.6) получим следующее уравнение

J⋅δ'' = +  . (4.4)

При максимальном значении потребляемой реактивной мощности δ=π/2, тогда

J⋅δ'' = +  . (4.5)

Для поперечной обмотки в режиме потребления максимальной мощности δ ≈ 0, а следовательно sin 2δ ≈ 2δ. Уравнение (4.3) примет вид

J⋅δ'' -  = 2 . (4.6)

Подставив числовые значения для J, xd, xq и Uш из табл.2.1, получим

.9∙10-4 ∙ δ'' - δ = 1.7 . (4.7)

В операторном виде

.9∙10-4 ∙р2 δ - δ= 1.7 (4.8)

 ∙р - 1) ∙ р = 1.7.

Тогда передаточная функция ротора

Wδ(p) = . (4.9)

4.2 Построение структурной схемы СУ-q


Основной задачей при построении структурной схемы и моделировании системы управления является обеспечение стабильного положения ротора СК. У штатной системы управления компенсатором КСВБО 100-11У1 ошибка положения ротора равна 3 угл. градуса при погрешности датчика угла 1.5 угл. градуса. Перед нами ставится задача обеспечить, при том же датчике угла, ошибку положения ротора не более 2 угл. градуса.

Структурные схемы и результаты моделирования выполнены в среде Matlab (подпрограмма Simulink). Все параметры звеньев взяты из табл.2.1

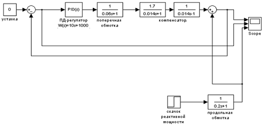
Рис.4.1 Исходная структурная схема системы управления

Исходная схема приведена на рис.4.1. В схему введены следующие компоненты:

УСТАВКА - задатчик требуемого значения угла δ (в нашем случае δ≡0);

ПОПЕРЕЧНАЯ ОБМОТКА- обмотка предназначена для стабилизации положения ротора СК с постоянной времени Tq= 0.06сек (см.табл.2.1);

ПРОДОЛЬНАЯ ОБМОТКА- обмотка предназначена для регулирования cosφ сети (реактивной мощности) с постоянной времени Td= 0.2сек. (см.табл.2.1);

КОМПЕНСАТОР- объект, описанный передаточной функцией (4.9).

Из (4.9) и рис.4.1 видно, что система является структурно-неустойчивой. Для таких систем устойчивость обеспечивается введением форсирующих звеньев и изменением структурной схемы системы [15]. Задачи подобного рода слабо освещены в литературе и единого рецепта их решения не существует. Поэтому будем решать задачу поэтапно. Сначала рассмотрим управление СК для вида (4.9). Структурная схема приведена на рис.4.2.

Рис.4.2 Структурная схема СУ-q без учета влияния поперечной обмотки

Параметры регулятора выбраны согласно рекомендациям [8] и [12]. Относительно большое значение коэффициента усиления (к=1000) связано с необходимостью высокой точности стабилизации ротора, а коэффициент передачи дифференциатора (кд=10) выбран из условия устойчивости системы стабилизации. На рис.4.3 приведены переходные процессы СУ:

.3а- переходный процесс на интервале 0-15сек (скачок реактивной мощности при t=1сек);

4.3б- переходный процесс развернут во времени ( ∆δ ≤ 10-3рад.)

Рис.4.3 Переходные процессы в СУ-q без учета поперечной обмотки

Расположение осциллограмм на рисунке: нижняя- возмущающее воздействие, средняя- ошибка системы ∆δ, верхняя- выходной сигнал δ.

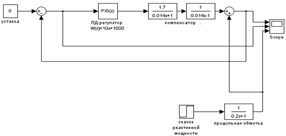
Введем в структурную схему поперечную обмотку (см.рис.4.4).

Рис.4.4 Структурная схема СУ-q с учетом поперечной обмотки

При моделировании системы приведенной на рис.4.4 получен расходящийся переходный процесс. Т.е. необходимо компенсировать наличие в СУ индуктивности поперечной обмотки. Физически это реализуется включением форсирующих конденсаторов [13].

Структурная схема СУ-q с учетом всех входящих звеньев ( тиристорный преобразователь тока возбуждения поперечной обмотки учитывается как пропорциональное звено при К=1) приведена на рис. 4.5

Рис.4.5 Полная структурная схема СУ-q

Рис. 4.6 Результаты моделирования полной структурной схемы СУ-q

Расположение осциллограмм на рисунке: нижняя- возмущающее воздействие, средняя- ошибка системы ∆δ, верхняя- выходной сигнал δ.

Полученные динамические параметры синтезированной системы:

п≈ 3сек, ∆δ=7.5∙10-4рад ( 0.05о)

Учитывая погрешность датчика углового положения ротора ∆δдатч.≈ 1.5о, получена общая ошибка системы

∆δ∑ = ∆δ + ∆δдатч = 0.05+1.5 = 1.55о (4.10)

Вывод: синтезированная система управления СК полностью удовлетворяет поставленным требованиям.

5. Программирование интерфейса

 

5.1 Общие характеристики системы управления


Программная часть системы управления СК построена по принципу двухуровневой системы. Нижний уровень предназначен для сбора первичной информации о состоянии элементов СК, расчета управляющих воздействий и их выдачи. Управление СК на нижнем уровне может быть полностью автономным. Алгоритмы обработки информации для нижнего уровня реализуются на основе стандартного программного обеспечения, поставляемого вместе с приобретаемым оборудованием. Реализация интерфейса сопряжения нижнего уровня с верхним обеспечивается на основе интерфейсов RS-485. Верхний уровень системы реализуется на обычном ПК. Функция верхнего уровня заключается в контроле функционирования нижнего уровня и отображения текущего состояния энергосистемы и подключенного к ней СК. Также имеется возможность вмешательства в работу подсистемы управления нижнего уровня. Подсистемой нижнего уровня должны выполняться следующие функции:

измерение, преобразование и нормирование текущих мгновенных и/или интегральных значений параметров, как по внутреннему алгоритму, так и по командам с пункта управления;

выдача информации о положении, состоянии и режимах работы СК;

сигнализация об аварийных ситуациях и режимах работы;

регулирование параметров процессов;

защита от выполнения ложных команд или передачи ложной информации;

регистрация и накопление в базе данных информации о функционировании устройств комплекса и изменениях параметров системы.

5.2 Программирование интерфейса верхнего уровня


Основное окно программного обеспечения верхнего уровня представлено на рис. 5.1. Окно разработано в среде Matlab 7.12 (приложение GUIDE).

Листинги программ для окон "compensator " и "refregerating " приведены в ПРИЛОЖЕНИИ 1.

Рис. 5.1. Основное окно системы

Основное окно предполагает в системе наличие дежурного оператора энергосистемы. Оператор может контролировать общие характеристики энергосистемы и состояние СК.

Элементы диалогового окна:

переключатель "ПРОСМОТР" обеспечивает формирование массива данных о характере процессов в энергосистеме. При этом детализировано рассмотрение таких параметров как: активная мощность, реактивная мощность, наличие гармоник в энергосистеме.

переключатель "ТЕСТИРОВАНИЕ" предназначен для выполнения контроля функционирования АПД, датчиков системы, возбудителей d и q, функциональных модулей SIMATIC (см.п.6.3) и пневмогидроарматуры системы охлаждения СК при штатной работе .

переключатель "СВЯЗЬ" служит для организации голосовой диспетчерской связи.

переключатель "ПУСК / ОСТАНОВКА" предназначен для запуска и отключения СК. Для предотвращения ошибок оператора предусмотрены флажки "Блокировка".

окно "СЕТЬ" информирует о текущих значениях качества энергии.

В программе предусмотрен режим мнемосхемной реализации, позволяющий оценить состояние СК на основе приближения к реальному процессу управления. Также в программе реализован унифицированный вариант всего технологического процесса, с возможностью хронологического контроля состояния технологического процесса.

Данный режим позволяет производить следующие действия:

-        ввод исходных данных;

-       контроль параметров аналог/цифра;

-       конфигурация ПИД;

При этом вся информация храниться в централизованной базе данных в формате MS Access. Выбор данного формата базы данных обусловлен его доступностью, простотой обслуживания, и невысокими требованиями к разграничения доступа. При необходимости можно легко просмотреть журнал событий, используя меню "Журнал" (при нажатии "ПУСК")

Выбор режимов тестирования системы производится группой переключателей "ТЕСТ" . При этом во вложенных окнах изменяется только отображение в "Возбудитель d", "Возбудитель q", "Температура" и "Охлаждение". На их месте, в зависимости от режима работы, отображаются

таблицы параметров и мнемосхемы актуальные на текущий момент времени.

На рис. 5.2 приведено окно контроля параметров системы охлаждения СК

Рис. 5.2 Окно контроля параметров системы охлаждения СК

Разработанные рекомендации к интерфейсу пользователя для реализации программного приложения верхнего уровня позволят диспетчеру в кратчайшие сроки приобрести навыки работы с данной системой.

6. Выбор технических средств

 

6.1 Измерительные преобразователи системы


Для обеспечения нормального функционирования СК необходимо в первую очередь обеспечить высокую достоверность первичной информации.

В нашем случае основными входными параметрами системы являются:

напряжение на выходных шинах СК (Uш);

ток на входе СК (Iск);

ток линии электропередачи (линии обслуживаемой СК) (Iл);

текущее значение угла рассогласования между вектором магнитной индукции статора СК и геометрической осью симметрии ротора СК (Өрот).

Согласно требованиям, изложенным в [16] , класс точности первичных измерительных преобразователей должен быть не ниже 0.5. Исходя из этого требования проведен выбор трансформаторов тока и трансформатора напряжения.

6.1.1 Трансформатор тока

В качестве датчика тока ТА (см.рис.3.3) предлагается использовать высоковольтный оптический измерительный трансформатор тока NXCVT (NxtT&D Corporation, Канада) Уменьшенный размер и вес, в отличие от традиционного медного трансформатора, позволяют размещать его в ограниченном пространстве небольших подстанций. Трансформаторы NXCVT могут быть использованы в информационно-измерительных системах технического и коммерческого учета электрической энергии, в системах контроля качества электрической энергии, с возможностью оценки до 100 гармонических составляющих напряжения и тока в высоковольтных линиях электропередач.

Трансформатор NXVCT оладает следующими характеристиками:

точностные характеристики превышают требования IEC класс 0,2 и IEEE класс 0,3 для измерения;

динамический диапазон: от 100А до 4000А - диапазон измерений, и до 160 кА - диапазон защиты.

широкая полоса пропускания: точное воспроизведение формы сигнала от 10 Гц до 15 кГц.

 

6.1.2 Трансформатор напряжения

В системе применен измерительный трансформатор напряжения GZF 12-35 . Технические характеристики приведены в табл.6.1

Таблица 6.1 Технические характеристики трансформатора GZF 12-35

 Характеристики

Значения

Номинальное напряжение, Uном, кВ

10

15

35

Наибольшее рабочее напряжение, Uнр, кВ

12

17,5

40,5

Номинальная частота, fном, Гц

50

50

50

Номинальное напряжение Uном первичной обмотки, В

10000

15000

35000

Номинальное напряжение основной вторичной обмотки, В

100

100

100

Класс точности Номинальная мощность основной вторичной обмотки, В·А

0,2; 0,5; 1,0; 3,0 50, 150, 300, 600

0,2; 0,5; 1,0; 3,0 50, 150, 300, 600

0,2; 0,5; 1,0; 3,0 50, 150, 300, 600

Предельная мощность, В·А, основная вторичная обмотка

1000

1000

1000


6.1.3 Датчики температуры

В качестве датчиков температуры предлагается использовать термометры сопротивления типа ТСП-100.

6.1.4 Датчики давления

Для контроля давления в системе охлаждения СК применяются сильфонные датчики с чувствительным элементом на основе пьезокристала типа EJX110A-H ( фирма " Yokogaw ", Япония).

 

6.1.5 Датчики расхода

В качестве измерителей расхода водорода и воды в системе охлаждения СК предполагается использовать ротаметр "Yokogaw" модель RAMC

6.1.6 Датчики вибрации

Датчик вибрации HAUBER 640 вибрации со встроенной электроникой и выходом токового стандарта 4-20 мА (опция - постоянное напряжение 0-10В) имеет следующие характеристики:

-диапазон частот 5 Гц … 1 кГц;

максимальная виброскорость от 8 до 1000 мм/с

рабочий диапазон температур -40 … +125 C°;

габаритные размеры Æ 28×75 мм;

присоединительные размеры M8×8;

напряжение питания 12…30В.

6.2 Регулятор каналов "q" и "d"


Основные требования к регулятору следующие:

обеспечение необходимой вычислительной мощности;

согласование входных и выходных сигналов по виду и уровню.

Для выполнения этих требований построение регуляторов АРВ-q и АРВ-d выполнено в одном блоке на функциональных модулях SIMATIC S7-400SIEMENS.

Регулятор реализуется модулями FM458-1D; FM455C; ЕХМ-438-1; СР443-5. Питание системы осуществляется от модулей PS 407.

Функциональные модули предназначены для решения типовых задач автоматического управления, к которым можно отнести задачи скоростного счета, позиционирования, автоматического регулирования и т.д. Большинство функциональных модулей наделено интеллектом, что позволяет производить выполнение возложенных на них задач с минимальными нагрузками для центрального процессора контроллера. В целом ряде случаев эти модули способны продолжать свое функционирование даже в случае остановки центрального процессора контроллера.

6.2.1 Модули автоматического регулирования FM 455С

FM 455С является универсальным интеллектуальным 16-канальным модулем, который применяется для решения широкого круга задач автоматического регулирования. На его основе могут быть построены системы регулирования температуры, давления, потока и других параметров. Модуль

FM 455С предназначен для построения систем автоматического регулирования с аналоговыми исполнительными устройствами, подключаемыми к 16 аналоговым выходам модуля;

Модуль позволяет создавать программируемые структуры автоматического регулирования и использовать интерактивную систему адаптации систем регулирования . Регуляторы, построенные на основе FM 455С, способны продолжать свою работу даже в случае остановки центрального процессора контроллера. В модуле предусмотрены:

шестнадцать измерительных аналоговых входов и дополнительный вход температурной компенсации;

возможность использования датчиков с дифференциальными выходными сигналами, термопар, термометров сопротивления Pt100, а также датчиков с унифицированными выходными сигналами силы тока и напряжения;

аналоговых выходов с токовыми сигналами 4-20мА;

питание датчиков от внешнего источника =24 В.

Выполняемые функции:

использование готовых структур регулирования: регулятора с фиксированной настройкой, систем каскадного регулирования, регуляторов пропорционального действия, систем 3-компонентного регулирования. Выбор структуры производится на этапе конфигурирования модуля.

различные режимы работы: автоматический; ручной; безопасного управления; следящий; защищенный;

регулируемый шаг квантования, зависящий от разрядности преобразования и наличия входа температурной компенсации: для 12-разрядного преобразования - от 20 до 180мс, для 14-разрядного преобразования - от 100 до 1700мс (определяется количеством используемых аналоговых каналов);

два алгоритма управления: оптимальное адаптивное регулирование температуры; ПИД-регулирование;

удобство оптимизации: алгоритм работы адаптивной системы регулирования записан в память модуля и может вызываться автоматически при изменении уставки, более чем на 12%; оптимизация ПИД-регулятора может быть выполнена с помощью специальных экранных форм программного обеспечения модуля;

защищенный режим: в случае остановки центрального процессора модуль может продолжать функционировать самостоятельно;

обратная связь: аналоговые входы могут быть использованы для подключения цепей обратной связи, существенно повышающих точность регулирования.

6.2.2 Функциональный модуль FM 458-1 DP

Интеллектуальный функциональный модуль FM 458-1 DP оснащен встроенным 64-разрядным RISC-процессором и предназначен для реализации сложных, динамичных, ресурсоемких алгоритмов автоматического регулирования. Программирование модуля выполняется на языке CFC. FM 458-1 DP обеспечивает автономное выполнение возложенных на него задач и обладает высоким быстродействием. Типовое время цикла равно 0.1 … 0.5 мс.

Связь с центральным процессором осуществляется через P- и К-шину контроллера. Связь с управляемым оборудованием осуществляется через встроенный интерфейс PROFIBUS DP, а также через 8 встроенных дискретных входов. Дополнительно модуль оснащен встроенной шиной расширения (LE шиной), к которой могут подключаться специализированные модули расширения EXM 438-1 и EXM 448-1. Модуль EXM 438-1 служит для расширения системы ввода-вывода модуля FM 458-1DP, модуль EXM 448 - для использования модуля FM 458-1 DP в сетевых структурах MPI или PROFIBUS DP, а также организации связи с преобразователями частоты.

FM 458-1 DP характеризуется следующими показателями:

64-разрядный 128МГц RISC-процессор с плавающей запятой;

встроенный 32-разрядный контроллер обслуживания коммуникационных задач;

встроенная рабочая память емкостью 60 Мбайт (DRAM);

встроенная оперативная память емкостью 512 Кбайт (SRAM) для сохранения данных при перебоях в питании контроллера;

8 скоростных дискретных входов (9-полюсный штекер соединителя D-типа, разъем X2) для приема сигналов прерываний и вызова подпрограмм их обработки;

встроенный интерфейс ведущего устройства PROFIBUS DP (9-полюсное гнездо соединителя D-типа, разъем X3);

последовательный интерфейс RS 232 (9-полюсное гнездо соединителя D-типа, разъем X1) для программирования и диагностики с помощью CFC-TESTMODUS;

слот для установки микро карты памяти (3В NV Flash) емкостью от 2 до 8 Мбайт;

разъем LE-шины для подключения модулей расширения EXM 438-1 и EXM 448/ EXM 448-1;

часы реального времени.

 

6.2.3 Коммуникационный процессор СР 443-5

Коммуникационный процессор СР443-5 Basic предназначен для подключения контроллеров SIMATIC S7-400 к сети PROFIBUS. Он позволяет разгрузить центральный процессор контроллера от выполнения коммуникационных задач и способен поддерживать:

функции FMS связи с PROFIBUS FMS станциями через сеть PROFIBUS;

функции связи с программатором, устройствами и системами человеко-машинного интерфейса;

функции связи с другими системами автоматизации SIMATIC S7/ С7;

допустимое количество коммуникационных процессоров, устанавливаемых в одном программируемом контроллере, определяется типом центрального процессора и видом используемых функций связи;

подключение программируемых контроллеров SIMATIC S7-400 к электрической (RS 485) сети PROFIBUS со скоростью передачи данных до 12 Мбит/с (включая 45.45 Кбит/с).

Поддержка:

PG/OP функций связи;

S7 функций связи;

функций 85-совместимой связи (SEND/RECEIVE);

протокола PROFIBUS FMS;

синхронизация даты и времени;

дистанционное конфигурирование и программирование через PROFIBUS;

межсетевой обмен данными с использованием PG функций связи и процедур S7 роутинга;

замена модуля без повторного конфигурирования контроллера;

работа в составе резервированных систем SIMATIC S7-400Н, поддержка обмена данными через резервированные каналы связи.

В сети PROFIBUS коммуникационный процессор CP 443-5 Basic обеспечивает поддержку:

PG/OP функций связи;

S7 функций связи.

Конструктивно модули устанавливаются в монтажную стойку UR2. В стойке имеется 18 мест для установки функциональных модулей и модулей питания. Питание от сети 220В, 50Гц.

6.3 Функциональная схема регулятора "q" и "d " (регулятора)


Учитывая требования [16] строим регулятор по схеме с "горячим" резервом.

Функциональная схема регулятора приведена на рис.6.1. Система состоит из двух каналов управления. В состав канала управления входят следующие модули: модуль процессора FM458-1DP, модуль функциональный FM455C и модуль расширения EXM 438-1. Программа работы системы хранится в FM458-1DP . Процессор связан с модулем FM455C шиной  PROFIBUS DP. Модуль процессора выдает и принимает сигналы управления объектом через собственные порты d-вых, d-вх и порты D расширителя. Для приема аналоговых сигналов ( А-вх) служит модуль функциональный FM455C. Функциональный модуль предназначен для сбора данных от датчиков системы (температуры, давления, измерителей угла положения ротора, тока и напряжения на выходе СК) и выполнения функций ПИД-регулятора. На основании собранных данных процессор выдает сигналы управления на возбудители VST 1 и VST2. Сигналы на вход возбудителей подаются через схемы гальванической развязки (оптопары, входящие в состав возбудителей). Для обеспечения надежности работы системы управления и предотвращения программных сбоев оба канала связаны с коммуникационным процессором СР 443-5 (ведущий) через Р-шину.

СР 443-5 выполняет функцию контроля исправности каналов управления и принятия решения передачи управления одному из каналов. Также СР 443-5 (ведущий) обеспечивает связь с ЭВМ верхнего уровня через интерфейс RS-485.

В качестве резерва ведущего коммуникатора применен модуль СР 443-5 (ведомый), подключенный к каналам управления посредством К-шины.

Ведущий и ведомый коммуникационные модули связаны по интерфейсу PROFIBUS DP.

Связь с датчиками и исполнительными устройствами осуществляется по гальванически развязанным цепям (шины D и d). Входные аналоговые сигналы А-вх преобразуются в цифровую форму модулем FM455C (время преобразования при разрядности 12 не более 400мкс.).

Для защиты от сбоев организация вычислительных процессов тактовая. В примененных модулях возможна организация вычислительного процесса с тактом 1мс..

Питание каналов выполнено индивидуальным на модулях типа PS 407.

Конструктивно модули размещаются в корзине U12 (всего установлено 11 модулей).

Рис.6.1 Функциональная схема регулятора "q" и "d"

 407- модуль питания; FM458-1DP- модуль процессора; СР 443-5 -коммуникационный процессор; FM455C -функциональный модуль;

EXM 438-1 - модуль расширения .

d и D- "релейные" сигналы. А- аналоговые сигналы.

7. Технико-экономическое обоснование работы

 

7.1 Актуальность разработки


Исходя из постоянно растущих цен на энергоносители (а следовательно и отпускных цен на электроэнергию), остро ставиться задача экономии электроэнергии. Эта задача имеет тройное решение:

.        разработка энергосберегающих технологий;

.        уменьшение пиковых нагрузок в энергосистемах и непосредственно у потребителей.

.        Повышение качества электроэнергии.

В нашем случае рассматривается разработка и последующее внедрение системы управления возбудителем синхронного компенсатора с целью повышения качества электроэнергии.

7.2 Расчет затрат на этапе проектирования


Проектирование - это совокупность работ для решения поставленной задачи. Расчет затрат на этапе проектирования осуществляется следующим образом:

to = (3tmin +2tmax)/5(7.1)

где: to - ожидаемая длительность работы, tmin и tmax - соответственно наименьшая и наибольшая по мнению эксперта длительность работы.

Таблица 7.1 Ожидание длительностей работ.

Наименование работ

Длительность работ (дни)


tmin

tmax

t0

1. Разработка ТЗ, его анализ и работа с источниками

25

35

29

2.Анализ параметров и вывод математической модели

35

45

39

3.Синтез управляющего воздействия

20

25

22

4.Исследование динамики модели

15

20

17

5.Анализ результатов

10

20

14

6.Разработка программного обеспечения

120

160

136

7.Оформление ПЗ

20

30

24


Таким образом, ожидаемая длительность процесса проектирования составляет 281 день. Оптимизируя процесс разработки, выполняя одновременно несколько операций , можно сократить длительность процесса до 240 дней. По данным таблицы 7.1. построим график организации работ во времени:

Рис.7.1. Организация работ во времени

Капитальные затраты на этапе проектирования Кп рассчитаем по формуле:

Кп = Zп + Мп +Рпр+ Нп(7.2)

где Zп -ЗП проектировщика задачи на всем этапе проектирования ; Мп - затраты за использование ЭВМ на этапе проектирования; Нп - накладные расходы на этапе проектирования. Рпр- прочие расходы, Зп -проектировщика рассчитывается по формуле:

Zп = zд Тп (1 + ас /100) (1 + ап /100)(7.3)

где zд -дневная заработная плата разработчика задачи на этапе проектирования; ас - процент отчислений на социальное страхование (ас=37%); ап - процент премий; Тп - величина этапа проектирования.

Итак, в нашем случае возьмем зарплату разработчика (zд) равной 600 руб в день, тогда:

Zп = 600 ∙ 281 ∙(1 + 37 /100) ∙(1 + 50 /100) = 346473 руб.(7.4)

Использование ЭВМ требуется на этапах 4-7. Общее время (t) работы с компьютером 2160 час. При средней стоимости компьютерного времени(Сд) 10 руб/час имеем.

Мп=Сд t=2160∙10=21600 руб. (7.5)

Прочие расходы возьмем равными 3% заработной платы персонала.

пр=0.03∙346473=10394 руб.

Накладные расходы возьмем равными 10% заработной платы персонала. Таким образом имеем капитальные затраты равные:

Кп =346473+21600+34647+10394=413114 руб. (7.6)

7.3 Расчет себестоимости продукции


Себестоимость разработки Ср определим по следующим статьям калькуляции:

основная заработная плата, Sозп ;

дополнительная заработная плата, Sдзп ;

затраты на покупные средства, Sпк ;

отчисления на социальное страхование и травматизм, Sсст ;

накладные расходы, Sн .

Таким образом:

Ср =Sозп + Sдзп + Sпк+ Sсст +Sн(7.7)

Дополнительная заработная плата (премии) составляет 10% от основной, то есть

дзп = 0,1 × Sозп = 0,1 × 168600=16860 руб.(7.8)

Отчисления на социальное страхование и травматизм составляют 37% от общей заработной платы, поэтому:

сст = 0,37 × (Sозп + Sдзп) = 0,37 × (168600+16860) " 66820руб. (7.9)

Начислением накладных расходов в размере 70% от общей заработной платы.

Sн = 0,7 × (Sозп + Sдзп) =0,7 × (168600+16860)" 130200 руб.(7.10)

Подставляя ранее полученные значения в общую формулу для себестоимости, получаем:

Ср =168600+16860+66820+130200 =382480 руб.[17] (7.11)

7.4 Исходные данные для расчета экономического эффекта


Применение компенсатора КСВБО 100-11У1 рационально для электрометаллургических производств, где электроэнергия является главным компонентом при расчете затрат.

Исходные данные:

полная стоимость модернизации системы управления компенсатора

С≈ 25млн.руб (по данным ООО "Ейскэлектромонтаж", г.Ейск);

потери энергии в компенсаторе Р=1350кВт;

средняя компенсируемая мощность Q=50мВА;

стоимость 1 квт.ч С=4,5руб;

стоимость 1 квар.ч Среакт=14руб. .

7.5 Расчет экономического эффекта от использования системы


В основе расчета лежит уменьшение потребления реактивной мощности. По нормативам ОАО "Кубаньэнергосбыт" реактивная мощность не должна превышать 5% от полной мощности сети. С эксплуатирующейся в настоящее время системой управления (электромашинного типа ВТ-2100-3600Т3) компенсатор обеспечивает это соотношение на 3%. Применение разработанной системы позволяет снизить этот показатель до 2.8%. Тогда из пропорции

 (7.12)

Qн =  = 46.7 мВА

Где Qн- уровень реактивной мощности при новой системе управления

Снижение потребления реактивной мощности

∆Q =Q - Qн = 50 - 46.7 = 3.3мВА (7.13)

Годовая экономия оплаты за реактивную энергию

Э= ∆Q∙Т ∙Среакт= 3.3∙106∙24∙365∙14 ≈ 4∙1011 руб (7.14)

Общая экономия за 10 лет составит

Э∙10= 4∙1012 руб (7.15)

7.6 Затраты на эксплуатацию системы


Затраты на эксплуатацию накопителя состоят из:

.        электроэнергия (за год)

Зэ= Р∙С∙24∙365=1350∙4.5∙24∙365≈5∙1010 (7.16)

2.      плата за сервисное обслуживание

Плата за сервисное обслуживание для установок этого класса составляет О≈ 2.6млн.руб в год (НПО "Силовые машины" г.Санкт-Петербург).

3.обслуживающий персонал для обслуживания накопителя необходимы следующие специалисты:

инженер-электромеханик по системам автоматического управления;

электрослесарь с группой допуска V.

Принимаем должностные оклады по 15тыс.руб. в месяц, т.е заработная плата в год составит

Зп=15∙2∙12=360тыс.руб. . (7.17)

Согласно (7.7) общие затраты на дополнительный персонал составят

Со=360+36+146.5+277.2=0.82млн.руб. . (7.18)

Затраты на эксплуатацию за 10 лет составят

ЗЗ= (Зэ+ Зк+О+Со)∙10=(5∙1010+2.5∙107+2.6∙106+0.82∙106)∙10≈6∙1011руб

7.7 Годовой экономический эффект от внедрения системы

Годовой экономический эффект от внедрения системы

ЭФ=(ЭЭ-ЗЗ)/10=(4∙1012 - 0.6∙1012)/10= 3.4млрд.руб. (7.20)

7.8 Определение цены разрабатываемой системы управления


Рассчитаем продажную цену разработанной системы, при условии, что планируемая прибыль от продажи должна составлять не менее 20%. Цену системы стабилизации рассчитаем по формуле:

Ц = Кп( 1 + Р/100),(7.22)

где Р - расчетная прибыль от продажи(Р = 20%).

Ц = 413000∙(1 + 0.2) =500000руб.(7.23)

 


8. Безопасность и экологичность проекта


Целью данной дипломной работы является разработка системы управления синхронным компенсатором. При этом необходимо произвести анализ условий труда в научно-исследовательской лаборатории, возможных негативных факторов и способов их устранения, а также экологичности проведенной работы.

 

8.1 Анализ условий труда в научно-исследовательской лаборатории


В рабочей зоне возникает определенный микроклимат или метеорологические условия, которые характеризуются следующими показателями: температурой воздуха, относительной влажностью воздуха, скоростью движения воздуха, интенсивностью теплового излучения. Температура воздуха характеризует тепловое состояние микроклимата. Максимальная влажность воздуха - упругость водяных паров, максимально возможная при данной температуре воздуха.

Благоприятный (комфортный) микроклимат является важным условием высокопроизводительного труда и профилактики профессиональных заболеваний.

При проведении подготовительной операции для обезжиривания поверхности платы используется этиловый спирт, норма расхода 10г на 0,35м2, для обезжиривания платы с поверхностью 0,013м2 надо 0,36г. При пайке используется флюс канифольный, норма расхода 10г на 0,0225м2, при общей площади контактных площадок 0,002м2 понадобится 1г флюса, (нормы установлены эмпирически).

В лаборатории проводится сборка и частичное испытание узлов системы управления, т.е. монтажно-регулировочные работы. В процессе работы применяются электроизмерительные приборы, такие как осциллограф, генератор, частотомер и т.д.

Работу выполняют 5 (пять) человек. Лаборатория (см.рис.8.1) имеет общую площадь 48м2, объем помещения равен 170м3, количество рабочих мест - 5. Помещение соответствует требованиям СН 245 - 71. Должно приходиться на одного работающего 4,5м2 и 15м3, для данной лаборатории соответственно 9,6м2 и 34м3. Для случая, когда оборудование размещается на столах, проходы в лаборатории должны быть не менее:

между торцами столов 0,7м;

между столом и стеной 0,5м;

Рис. 8.1. Схема лаборатории

Система отопления в лаборатории центральная:

t0C - в холодный период +230С; влажность 46%.

t0C - в теплый период +250С; влажность 40%.

При сборке макета в воздухе рабочей зоны при обезжиривании печатной платы выделяются пары спирта, а в процессе пайки пары свинца и канифоли. Предельно допустимые концентрации используемых веществ таковы:

свинца - 0,01мг/м3;

спирта - 1000мг/м3;

флюс канифольный - 0,3мг/м3.

Концентрацию паров спирта в рабочей зоне рассчитаем по формуле:

,(8.1)

где: Q - количество испаряющегося вещества (мг/час),

Vрм - объем рабочего места (м3), он составит: V=1,2·0,6·3,5=2,5м3.

Флюс канифольный содержит 60% спирта и 40% канифоли.

;(8.2)

Таким образом, канифоли в используемом флюсе содержится 0,4г. Пайка платы осуществляется припоем ПОС-60, содержащим 30% свинца. При пайке используется 7г припоя, содержащего 2,1г свинца. Испарение составит 10%, т.е. 0,21г. Концентрация свинца в воздухе составит:

;(8.3)

Как видно из расчета, концентрация свинца в воздухе превышает ПДК.

Для погашения уровня концентрации свинца в лаборатории существует механическая приточная вентиляция. Воздухообмен рассчитаем по формуле:

; (8.4)

где: К - количество вредных веществ поступающих в воздух рабочей зоны в течении часа (мг/час);

; (8.5)

Вф - концентрация данного вещества в воздухе (мг/м3);

 - объем помещения (м3);

М - коэффициент неравномерности вредного вещества по помещению, равный 1,2÷2,0;

Кух. - предельно допустимая концентрация вещества (мг/м3);

Кприт. - концентрация вещества в приточном воздухе (мг/м3).

Итого: К=22,848 (мг/м3);

L=2284,8 (м3/час).

Световая среда научно-исследовательской лаборатории. К функциям зрения, играющим наиболее важную роль в трудовом процессе, относятся: контрастная чувствительность, быстрота различения деталей, устойчивость ясного видения, цветовая чувствительность. Для успешного проведения работы, связанной с необходимостью различения мелких предметов и отдельных деталей в наикратчайший период, важна скорость их различения - скорость зрительного восприятия.

К производственному освещению предъявляются следующие требования: достаточность, равномерность, в поле зрения должны отсутствовать тени, особенно движущиеся, направленность, простота, надёжность, дешевизна, не должно создавать дополнительные опасные и вредные факторы. Эффективность осветительных установок в процессе эксплуатации может снизиться, поэтому необходимы систематический надзор за их состоянием, своевременная очистка арматуры, ламп от пыли, копоти, окраска оборудования, стен, потолка.

В лаборатории есть 6 светильников Л2010 с лампами ЛБ-80, установленными в два ряда по три светильника над рабочими местами, (световой поток составляет 63600лм в ночное время, в дневное время освещение естественное и общее). При сборке макета и его постройке расстояние от глаза работающего до объекта l = 0,5м; наименьший размер, т.е. толщина линии осциллографа равна 0,5мм, толщина выводов микросхем 0,4мм. Выполняемая работа будет соответствовать III разряду зрительных работ. По замерам освещенность равна 300лк, т.е. соответствует СНиП 23-05-95. Но в лаборатории выполняются такие работы, относящиеся ко II разряду зрительных работ, для которых освещенность недостаточна. Минимально необходимая освещенность 500лк .

Все электроприборы, находящиеся в лаборатории питаются от сети переменного тока напряжением 220В и частотой 50Гц. По энергозатратам работы в лаборатории относятся к легким физическим работам.

Промышленный шум. Шум, даже когда он невелик, создает значительную нагрузку на нервную систему, оказывая психологическое воздействие. Отсутствие необходимой тишины приводит к преждевременной усталости, часто и к заболеваниям. В первую очередь, шум воздействует на нервную и сердечно-сосудистую системы, на органы слуха. При организации рабочего места следует принимать необходимые меры по снижению шума. Снижение шума в производственном помещении может быть достигнуто: правильной планировкой помещения и размещением оборудования, использованием звукопоглощения и звукоизоляции, использование средств индивидуальной защиты: вкладыш, наушники. Промышленный шум при условии допустимого уровня 60Дб составляет 50Дб.

Рабочая поза и перемещение в пространстве практически свободные, до 25% времени нахождение в неудобной позе. Число важных объектов наблюдения 1-2, длительность сосредоточенного наблюдения от времени смены освещенности соответствует нормам до 40%.

Таблица 8.1 - Анализ вредных и опасных факторов, влияющих на производственную деятельность


Число движений в час: мелкие (пальцы) до 400, крупные (руки) до 300, число информационных сигналов по норме 75 в час составляет до 50, нервно-эмоциональная нагрузка выполнение простых действий по заданному плану с возможной коррекцией (индивидуальный план).

На основании анализа всех рассмотренных факторов можно сделать вывод, что общая оценка условий труда составляет 3.2 - вредный напряженный труд второй степени, т.е. условия труда, характеризуются такими отклонениями уровней вредных факторов от нормативов, которые вызывают функциональные изменения, приводящие в большинстве случаев к увеличению производственно обусловленной заболеваемости, появлению начальных признаков или легких (без потери профессиональной трудоспособности) форм профессиональных заболеваний, возникающих после продолжительной экспозиции (часто после 15 и более лет). [18]

 

8.2 Расчет искусственного освещения


Рациональное освещение производственных помещений оказывает положительное влияние на работающих, способствует сохранению высокой работоспособности.

Оно является важным стимулятором не только зрительного анализатора, но и организма в целом. При недостаточном освещении или плохом качестве освещения состояние зрительных функций находится на низком уровне, повышается утомление зрения в процессе выполнения работы, возрастает опасность травм. С другой стороны существует опасность отрицательного влияния на органы зрения слишком большой яркости источников света. Следствием этого может быть нарушение зрительных функций глаза.

Рассчитаем искусственное освещение по методу светового потока (коэффициента использования).

Исходные данные:

длина помещения А=8м,

ширина помещения В=6м,

высота помещения Н=3,5м,

высота подвеса светильника от пола Нс=3м,

высота рабочих поверхностей от пола hp=0,8м,

разряд работ IIIб,

тип светильника Л2010,

коэффициент отражения:

от пола ρп=50%

от стен ρс=30%

воздушная среда не более 5мг/м3 пыли и дыма.

При расчете методом коэффициента использования, потребляемый световой поток F лампы каждого светильника определяется по формуле:

,(8.6)

где: Еmin - наименьшая освещенность (лк);

К - коэффициент запаса, К=1,5;

Z - коэффициент перехода от меньшей освещенности Еmin к средней Еср., равный отношению Еср./Еmin (для люминисцентных ламп 1.1);

N - количество ламп;

r - коэффициент использования.

Найдем высоту подвеса светильников под расчетной поверхностью:

Нр=Нс-hр=3,0-0,8=2,2(м). (8.7)

Находим индекс помещения:

 (8.8)

С учетом характера отражающих поверхностей и используя индекс помещения находим коэффициент использования =50% .

Подставим исходные данные:

 (8.9)

. (8.10)

Световой поток для ламп ЛБ-80 составляет 5300лм. Из приведенного расчета следует, что для обеспечения необходимой освещенности надо установить 15 ламп ЛБ-80.

 

8.3 Безопасность при эксплуатации СК


Метод выработки реактивной электроэнергии с помощью СК отличается экологической чистотой. Однако в системе охлаждения СК присутствует водород. Это накладывает особые требования по эксплуатации оборудования:

. Не допускается наличие открытого огня, сварки, курения и других источников воспламенения вблизи машины и ее вспомогательного оборудования.

. Не должно быть воспламеняющейся смеси водорода с воздухом в машине. В случае снижения чистоты водорода ниже 90 % по объемному содержанию водорода в газе и отсутствия возможности ее быстрого восстановления машину следует отключить и производить вытеснение водорода, пока чистота водорода не упала ниже 85 % от полного объема.

В случае выхода из строя штатных средств измерения чистоты водорода, ее следует определять другими способами, например, путем взятия проб из машины для химического анализа. Штатное устройство для эксплуатационного контроля степени чистоты водорода должно быть восстановлено до рабочего состояния в кратчайшие сроки.

. Не допускается непосредственное вытеснение воздуха водородом и наоборот. В обоих случаях продувку машины следует производить с применением промежуточной среды: углекислого газа (СО2) или азота (N2) вплоть до безопасного уровня содержания в машине промежуточного инертного газа. Согласно установившейся международной практике этот уровень для СО2 находится в пределах от 75 до 90 % по объему в переходе с воздуха на водород. При обратном переходе с вытеснением водорода углекислым газом минимальное содержание СО2 - 96 %. При вытеснении азотом воздуха или водорода остаточное содержание соответственно О2 и Н2 не должно превышать 3 %.

Во время замены сред запрещается проведение на машине всех видов электрических испытаний.

Проведение работ допускается только после достижения в машине штатных (окончательных) условий по водороду и воздуху. При применении сжатого воздуха для удаления СО2 или Н2 соединения с воздушной магистралью должны выполняться таким образом, чтобы исключить проникновение воздуха в машину за исключением тех случаев, когда это необходимо. Этого можно достигнуть путем соответствующей блокировки клапанов, подающих воздух, СО2 (или N2) и водород или применяя легко отсоединяемый воздухопровод.

 

8.4 Требования безопасности систем возбуждения


1.Требования безопасности систем возбуждения - по ГОСТ 12.2.007.0 и ГОСТ 12.2.007.1. 2. Системы возбуждения должны соответствовать требованиям "Правил устройства электроустановок" и "Правил техники безопасности при эксплуатации электроустановок потребителей". 3. Крышки и дверцы, открывающие доступ к токоведущим частям высокого напряжения, должны быть снабжены замками, отпирающимися специальными ключами, и должны иметь предупредительные знаки по ГОСТ 12.4.026. 4. Шкафы систем возбуждения должны иметь заземляющие зажимы, число которых устанавливают в нормативных документах на системы возбуждения конкретных типов. Конструкция, размеры заземляющих зажимов и знак заземления должны соответствовать ГОСТ 21130. 5. Температура нагрева поверхности внешней оболочки аппаратуры и шкафов систем возбуждения (кроме выпрямительных трансформаторов) в самой нагретой труднодоступной точке не должна превышать 70 °С в нормальных условиях работы. 6. Пожаробезопасность устройств и аппаратуры системы возбуждения должна быть обеспечена: - максимально возможным применением негорючих и трудногорючих материалов; - соответствующим выбором расстояний между разнопотенциальными токоведущими элементами, а также между токоведущими элементами и корпусом с использованием в необходимых случаях изоляционных негорючих перегородок; - средствами защиты, обеспечивающими быстрое обесточивание токоведущих частей при возникновении дугового перекрытия между ними.

9. Социальная значимость работы


СК представляют собой комплекс оборудования, предназначенный для генерации реактивной мощности в электрических сетях. СК применяются на мощных электростанциях и на энергоемких производствах. Современные системы управления СК проектируются на основе передовых технологий и обеспечивают поддержание высокого качества электрической энергии, что значительно уменьшает потери энергии при ее транспортировке, а следовательно снижает потребление энергоносителей. Такое оборудование должно быть простым в управлении и обслуживании, а также отличаться высокой эксплуатационной надежностью. Ни один человек не может в наше время представить свою жизнь без стабильной подачи электроэнергии, облегчающей его жизнь. Таким образом, разработка подобной системы будет способствовать повышению уровня жизни, снижению стоимости электроэнергии, что несомненно показывает социальную значимость работы. Рост производства, применение современных технических средств предъявляет высокие требования к качеству потребляемой электроэнергии . Особенно это касается энергораспределительных и энергогенерирующих систем. Нарушение работы каждой из которых может повлечь за собой катастрофические последствия не только для "социума", но и для природы земного шара в целом. Даже незначительное нарушение параметров качества электроэнергии может привести к обесточиванию крупных жилых массивов, отключению объектов жизнеобеспечения, отключению телекоммуникационных средств, что может повлечь за собой огромный экономический ущерб. Реализация предложенной концепции предполагает создание новых средств автоматического управления и диагностики, которые могут непосредственно использоваться для повышения качественных показателей существующих энергетических систем.

ЗАКЛЮЧЕНИЕ


В соответствии с поставленной целью в дипломной работе проведен анализ и исследование методов повышения качественных показателей системы управления СК.

В результате проделанной работы мы убедились в том, что несмотря на значительное отставание РФ по внедрению энергосберегающих технологий, необходимость разработки и внедрения систем, повышающих качество электроэнергии, на российском рынке будет признана одной из приоритетных задач в области модернизации энергетического оборудования. Следовательно, уже сейчас необходимо проводить НИОКР по созданию новых видов компенсаторов реактивной энергии. Следовательно, необходимо создавать системы управления на новой элементной базе собственного производства, основанные на модернизации производства и симбиозе существующих отечественных и зарубежных разработок.

Таким образом, созданная система управления СК будет дешевле и надежнее зарубежных аналогов.

Одновременно с этим, данные системы являются открытыми для дальнейшего усовершенствования и развития.

Проведенный анализ СУ показал, что аппаратная и программная части разрабатываемых систем управления обеспечивают требуемые показатели надёжности и качества. Используемые алгоритмы могут быть легко адаптированы к любому энергетическому оборудованию как зарубежных, так и отечественных производителей, имеющему интерфейс последовательной связи.

В рамках дипломной работы решены следующие задачи:

рассмотрены основные характеристики СК;

задача выработки основных требований к системе управления СК;

задача разработки математической модели регулирования СК;

задача разработки структуры системы управления СК;

задача расчета технической структуры системы;

задача выработки рекомендаций технической и программной реализации системы.

Для решения этих задач была изучены и практически применены теория автоматического управления и регулирования, современные теории анализа систем управления, а также методология создания распределенных систем. На основе этих знаний был проведен анализ и выработаны рекомендации по практической реализации системы управления СК.

Для этого подробно рассмотрены теоретические аспекты управления СК. Выделены основные элементы СК и рассмотрено их назначение и принципы функционирования. Выработаны основные требования к разработке систем управления СК.

Предложен подход к построению математической модели регулирования стабильного положения ротора СК.

Проведено исследование имитационной модели системы управления СК. Представлена алгоритмическая структура подсистемы управления. Рассмотрены варианты подсистемы регулирования с использованием пропорционально-интегрально-дифференцирующего закона управления. Произведен расчет технической структуры системы.

Практическая полезность данной дипломной работы состоит в том, что она позволяет на основе предложенного подхода создать комплексную систему управления локальной энергосистемы.

Данная работа будет полезна предприятиям осуществляющим разработку и производство энергетического оборудования.

БИБЛИОГРАФИЯ


.        Постановление правительства РФ №530 от 21.08.2006 "Об утверждении правил функционирования розничных рынков электроэнергии…"

.        Кирилин И.В. "Современное состояние проблемы управления режимами реактивной мощности промышленных предприятий", Материалы 10-й всероссийской научно-практической конференции, М, 20-22 июля 2008г

.        Кудрин Б.И. "Энергоснабжение промышленных предприятий", "Интермет Инжиниринг", 2006г

.        Лыкин А.В. "Электрические системы и сети", Университетская книга, М, 2006г

.        Вольдек А.И. "Электрические машины", Л., "Энергия", 1978г

.        Копылов И.П. "Справочник по электрическим машинам", Т1, М, "Энергоатомиздат", 1988г

.        Алексеев О.П. "Автоматика электроэнергетических систем", М., "Энергоиздат", 1981г

.        Беркович М.А. "Автоматика энергосистем", М., "Энергоатомиздат", М., 1991г

.        Соловьев И.Н. "Автоматические регуляторы синхронных генераторов", М., " Энергоатомиздат", 1981г

.        Гонин Я.Е. "Автоматика ликвидации асинхронного режима", М., "Энергоатомиздат", 1988г

.        Овчаренко Н.И. "Автоматика электрических станций и энергетических систем", М., "Издательство НЦ ЭПАС", 2000г

.        Копылов И.П. "Математическое моделирование электрических машин", М., "Высшая школа", 2001г

.        Яблонский А.А. "Курс теоретической механики", М., "Высшая школа", 1996г

.        Цыпкин Я.З. "Основы теории автоматических систем", М., "Наука", 1977г

16.    Общие технические требования к управляющим подсистемам агрегатного и станционного уровней АСУ ТП ЭС

РД 153-34.0-35.519-98

.        Ю.В.Брусницын, А.Н.Гармаш. Учебно - методическое пособие по курсу "Технико-экономическое проектирование". Таганрог, ТРТУ, 1998г. 35 с.

.        В.С. Компаниец, Руководство к выполнению раздела "БЕЗОПАСНОСТЬ И ЭКОЛОГИЧНОСТЬ" в дипломных работах (проектах)

ПРИЛОЖЕНИЕ 1


Листинг программы "compensator"

function varargout = compensator(varargin)

% COMPENSATOR M-file for compensator.fig

% COMPENSATOR, by itself, creates a new COMPENSATOR or raises the existing

% singleton*.

%

% H = COMPENSATOR returns the handle to a new COMPENSATOR or the handle to

% the existing singleton*.

%

% COMPENSATOR('CALLBACK',hObject,eventData,handles,...) calls the local

% function named CALLBACK in COMPENSATOR.M with the given input arguments.

%

% COMPENSATOR('Property','Value',...) creates a new COMPENSATOR or raises

% the existing singleton*. Starting from the left, property value pairs are

% applied to the GUI before compensator_OpeningFcn gets called. An

% unrecognized property name or invalid value makes property application

% stop. All inputs are passed to compensator_OpeningFcn via varargin.

%

% *See GUI Options on GUIDE's Tools menu. Choose "GUI allows only one

% instance to run (singleton)".

%

% See also: GUIDE, GUIDATA, GUIHANDLES

% Edit the above text to modify the response to help compensator

% Last Modified by GUIDE v2.5 14-Dec-2011 11:46:09

% Begin initialization code - DO NOT EDIT_Singleton = 1;_State = struct('gui_Name', mfilename, ...

'gui_Singleton', gui_Singleton, ...

'gui_OpeningFcn', @compensator_OpeningFcn, ...

'gui_OutputFcn', @compensator_OutputFcn, ...

'gui_LayoutFcn', [] , ...

'gui_Callback', []);nargin && ischar(varargin{1})_State.gui_Callback = str2func(varargin{1});nargout

[varargout{1:nargout}] = gui_mainfcn(gui_State, varargin{:});_mainfcn(gui_State, varargin{:});

% End initialization code - DO NOT EDIT

% --- Executes just before compensator is made visible.compensator_OpeningFcn(hObject, eventdata, handles, varargin)

% This function has no output args, see OutputFcn.

% hObject handle to figure

% eventdata reserved - to be defined in a future version of MATLAB

% handles structure with handles and user data (see GUIDATA)

% varargin command line arguments to compensator (see VARARGIN)

% Choose default command line output for compensator.output = hObject;

% Update handles structure(hObject, handles);_gui(hObject, handles, false);

% UIWAIT makes compensator wait for user response (see UIRESUME)

% uiwait(handles.figure1);

% --- Outputs from this function are returned to the command line.varargout = compensator_OutputFcn(hObject, eventdata, handles)

% varargout cell array for returning output args (see VARARGOUT);

% hObject handle to figure

% eventdata reserved - to be defined in a future version of MATLAB

% handles structure with handles and user data (see GUIDATA)

% Get default command line output from handles structure{1} = handles.output;

% --- Executes during object creation, after setting all properties.density_CreateFcn(hObject, eventdata, handles)

% hObject handle to density (see GCBO)

% eventdata reserved - to be defined in a future version of MATLAB

% handles empty - handles not created until after all CreateFcns called

% Hint: popupmenu controls usually have a white background on Windows.

% See ISPC and COMPUTER.ispc && isequal(get(hObject,'BackgroundColor'), get(0,'defaultUicontrolBackgroundColor'))(hObject,'BackgroundColor','white');density_Callback(hObject, eventdata, handles)

% hObject handle to density (see GCBO)

% eventdata reserved - to be defined in a future version of MATLAB

% handles structure with handles and user data (see GUIDATA)

% Hints: get(hObject,'String') returns contents of density as text

% str2double(get(hObject,'String')) returns contents of density as a double= str2double(get(hObject, 'String'));isnan(density)(hObject, 'String', 0);('Input must be a number','Error');

% Save the new density value.metricdata.density = density;(hObject,handles)

% --- Executes during object creation, after setting all properties.volume_CreateFcn(hObject, eventdata, handles)

% hObject handle to volume (see GCBO)

% eventdata reserved - to be defined in a future version of MATLAB

% handles empty - handles not created until after all CreateFcns called

% Hint: popupmenu controls usually have a white background on Windows.

% See ISPC and COMPUTER.ispc && isequal(get(hObject,'BackgroundColor'), get(0,'defaultUicontrolBackgroundColor'))(hObject,'BackgroundColor','white');volume_Callback(hObject, eventdata, handles)

% hObject handle to volume (see GCBO)

% eventdata reserved - to be defined in a future version of MATLAB

% handles structure with handles and user data (see GUIDATA)

% Hints: get(hObject,'String') returns contents of volume as text

% str2double(get(hObject,'String')) returns contents of volume as a double= str2double(get(hObject, 'String'));isnan(volume)(hObject, 'String', 0);('Input must be a number','Error');

% Save the new volume value.metricdata.volume = volume;(hObject,handles)

% --- Executes on button press in calculate.calculate_Callback(hObject, eventdata, handles)

% hObject handle to calculate (see GCBO)

% eventdata reserved - to be defined in a future version of MATLAB

% handles structure with handles and user data (see GUIDATA)= handles.metricdata.density * handles.metricdata.volume;(handles.mass, 'String', mass);

% --- Executes on button press in reset.reset_Callback(hObject, eventdata, handles)

% hObject handle to reset (see GCBO)

% eventdata reserved - to be defined in a future version of MATLAB

% handles structure with handles and user data (see GUIDATA)_gui(gcbf, handles, true);

% --- Executes when selected object changed in unitgroup.unitgroup_SelectionChangeFcn(hObject, eventdata, handles)

% hObject handle to the selected object in unitgroup

% eventdata reserved - to be defined in a future version of MATLAB

% handles structure with handles and user data (see GUIDATA)(hObject == handles.english)(handles.text4, 'String', 'lb/cu.in');(handles.text5, 'String', 'cu.in');(handles.text6, 'String', 'lb');(handles.text4, 'String', 'kg/cu.m');(handles.text5, 'String', 'cu.m');(handles.text6, 'String', 'kg');

% --------------------------------------------------------------------initialize_gui(fig_handle, handles, isreset)

% If the metricdata field is present and the reset flag is false, it means

% we are we are just re-initializing a GUI by calling it from the cmd line

% while it is up. So, bail out as we dont want to reset the data.isfield(handles, 'metricdata') && ~isreset;.metricdata.density = 0;.metricdata.volume = 0;(handles.density, 'String', handles.metricdata.density);(handles.volume, 'String', handles.metricdata.volume);(handles.mass, 'String', 0);(handles.unitgroup, 'SelectedObject', handles.english);(handles.text4, 'String', 'lb/cu.in');(handles.text5, 'String', 'cu.in');(handles.text6, 'String', 'lb');

% Update handles structure(handles.figure1, handles);

% --- Executes on button press in pushbutton9.pushbutton9_Callback(hObject, eventdata, handles)

% hObject handle to pushbutton9 (see GCBO)

% eventdata reserved - to be defined in a future version of MATLAB

% handles structure with handles and user data (see GUIDATA)

% --- Executes on selection change in listbox4.listbox4_Callback(hObject, eventdata, handles)

% hObject handle to listbox4 (see GCBO)

% eventdata reserved - to be defined in a future version of MATLAB

% handles structure with handles and user data (see GUIDATA)

% Hints: contents = cellstr(get(hObject,'String')) returns listbox4 contents as cell array

% contents{get(hObject,'Value')} returns selected item from listbox4

% --- Executes during object creation, after setting all properties.listbox4_CreateFcn(hObject, eventdata, handles)

% hObject handle to listbox4 (see GCBO)

% eventdata reserved - to be defined in a future version of MATLAB

% handles empty - handles not created until after all CreateFcns called

% Hint: listbox controls usually have a white background on Windows.

% See ISPC and COMPUTER.ispc && isequal(get(hObject,'BackgroundColor'), get(0,'defaultUicontrolBackgroundColor'))(hObject,'BackgroundColor','white');

% --- Executes on button press in checkbox1.checkbox1_Callback(hObject, eventdata, handles)

% hObject handle to checkbox1 (see GCBO)

% eventdata reserved - to be defined in a future version of MATLAB

% handles structure with handles and user data (see GUIDATA)

% Hint: get(hObject,'Value') returns toggle state of checkbox1

% --- Executes on button press in checkbox2.checkbox2_Callback(hObject, eventdata, handles)

% hObject handle to checkbox2 (see GCBO)

% eventdata reserved - to be defined in a future version of MATLAB

% handles structure with handles and user data (see GUIDATA)

% Hint: get(hObject,'Value') returns toggle state of checkbox2

% --- Executes on button press in togglebutton14.togglebutton14_Callback(hObject, eventdata, handles)

% hObject handle to togglebutton14 (see GCBO)

% eventdata reserved - to be defined in a future version of MATLAB

% handles structure with handles and user data (see GUIDATA)

% Hint: get(hObject,'Value') returns toggle state of togglebutton14

% --- Executes on button press in togglebutton15.togglebutton15_Callback(hObject, eventdata, handles)

% hObject handle to togglebutton15 (see GCBO)

% eventdata reserved - to be defined in a future version of MATLAB

% handles structure with handles and user data (see GUIDATA)

% Hint: get(hObject,'Value') returns toggle state of togglebutton15

% --- Executes on button press in togglebutton11.togglebutton11_Callback(hObject, eventdata, handles)

% hObject handle to togglebutton11 (see GCBO)

% eventdata reserved - to be defined in a future version of MATLAB

% handles structure with handles and user data (see GUIDATA)

% Hint: get(hObject,'Value') returns toggle state of togglebutton11

% --- Executes on button press in togglebutton12.togglebutton12_Callback(hObject, eventdata, handles)

% hObject handle to togglebutton12 (see GCBO)

% eventdata reserved - to be defined in a future version of MATLAB

% handles structure with handles and user data (see GUIDATA)

% Hint: get(hObject,'Value') returns toggle state of togglebutton12

% --- Executes on button press in togglebutton13.togglebutton13_Callback(hObject, eventdata, handles)

% hObject handle to togglebutton13 (see GCBO)

% eventdata reserved - to be defined in a future version of MATLAB

% handles structure with handles and user data (see GUIDATA)

% Hint: get(hObject,'Value') returns toggle state of togglebutton13

% --- Executes on button press in togglebutton1.togglebutton1_Callback(hObject, eventdata, handles)

% hObject handle to togglebutton1 (see GCBO)

% eventdata reserved - to be defined in a future version of MATLAB

% handles structure with handles and user data (see GUIDATA)

% Hint: get(hObject,'Value') returns toggle state of togglebutton1

% --- Executes on button press in togglebutton2.togglebutton2_Callback(hObject, eventdata, handles)

% hObject handle to togglebutton2 (see GCBO)

% eventdata reserved - to be defined in a future version of MATLAB

% handles structure with handles and user data (see GUIDATA)

% Hint: get(hObject,'Value') returns toggle state of togglebutton2

% --- Executes on button press in togglebutton3.togglebutton3_Callback(hObject, eventdata, handles)

% hObject handle to togglebutton3 (see GCBO)

% eventdata reserved - to be defined in a future version of MATLAB

% handles structure with handles and user data (see GUIDATA)

% Hint: get(hObject,'Value') returns toggle state of togglebutton3

% --- Executes on button press in togglebutton4.togglebutton4_Callback(hObject, eventdata, handles)

% hObject handle to togglebutton4 (see GCBO)

% eventdata reserved - to be defined in a future version of MATLAB

% handles structure with handles and user data (see GUIDATA)

% Hint: get(hObject,'Value') returns toggle state of togglebutton4

% --- Executes on button press in togglebutton5.togglebutton5_Callback(hObject, eventdata, handles)

% hObject handle to togglebutton5 (see GCBO)

% eventdata reserved - to be defined in a future version of MATLAB

% handles structure with handles and user data (see GUIDATA)

% Hint: get(hObject,'Value') returns toggle state of togglebutton5

Листинг программы "refregerating"

function varargout = refregerating(varargin)

% REFREGERATING M-file for refregerating.fig

% REFREGERATING, by itself, creates a new REFREGERATING or raises the existing

% singleton*.

%

% H = REFREGERATING returns the handle to a new REFREGERATING or the handle to

% the existing singleton*.

%

% REFREGERATING('CALLBACK',hObject,eventData,handles,...) calls the local

% function named CALLBACK in REFREGERATING.M with the given input arguments.

%

% REFREGERATING('Property','Value',...) creates a new REFREGERATING or raises

% the existing singleton*. Starting from the left, property value pairs are

% applied to the GUI before refregerating_OpeningFcn gets called. An

% unrecognized property name or invalid value makes property application

% stop. All inputs are passed to refregerating_OpeningFcn via varargin.

%

% *See GUI Options on GUIDE's Tools menu. Choose "GUI allows only one

% instance to run (singleton)".

%

% See also: GUIDE, GUIDATA, GUIHANDLES

% Edit the above text to modify the response to help refregerating

% Last Modified by GUIDE v2.5 14-Dec-2011 12:43:26

% Begin initialization code - DO NOT EDIT_Singleton = 1;_State = struct('gui_Name', mfilename, ...

'gui_Singleton', gui_Singleton, ...

'gui_OpeningFcn', @refregerating_OpeningFcn, ...

'gui_OutputFcn', @refregerating_OutputFcn, ...

'gui_LayoutFcn', [] , ...

'gui_Callback', []);nargin && ischar(varargin{1})_State.gui_Callback = str2func(varargin{1});nargout

[varargout{1:nargout}] = gui_mainfcn(gui_State, varargin{:});_mainfcn(gui_State, varargin{:});

% End initialization code - DO NOT EDIT

% --- Executes just before refregerating is made visible.refregerating_OpeningFcn(hObject, eventdata, handles, varargin)

% This function has no output args, see OutputFcn.

% hObject handle to figure

% eventdata reserved - to be defined in a future version of MATLAB

% handles structure with handles and user data (see GUIDATA)

% varargin command line arguments to refregerating (see VARARGIN)

% Choose default command line output for refregerating.output = hObject;

% Update handles structure(hObject, handles);_gui(hObject, handles, false);

% UIWAIT makes refregerating wait for user response (see UIRESUME)

% uiwait(handles.figure1);

% --- Outputs from this function are returned to the command line.varargout = refregerating_OutputFcn(hObject, eventdata, handles)

% varargout cell array for returning output args (see VARARGOUT);

% hObject handle to figure

% eventdata reserved - to be defined in a future version of MATLAB

% handles structure with handles and user data (see GUIDATA)

% Get default command line output from handles structure{1} = handles.output;

% --- Executes during object creation, after setting all properties.density_CreateFcn(hObject, eventdata, handles)

% hObject handle to density (see GCBO)

% eventdata reserved - to be defined in a future version of MATLAB

% handles empty - handles not created until after all CreateFcns called

% Hint: popupmenu controls usually have a white background on Windows.

% See ISPC and COMPUTER.ispc && isequal(get(hObject,'BackgroundColor'), get(0,'defaultUicontrolBackgroundColor'))(hObject,'BackgroundColor','white');density_Callback(hObject, eventdata, handles)

% hObject handle to density (see GCBO)

% eventdata reserved - to be defined in a future version of MATLAB

% handles structure with handles and user data (see GUIDATA)

% Hints: get(hObject,'String') returns contents of density as text

% str2double(get(hObject,'String')) returns contents of density as a double= str2double(get(hObject, 'String'));isnan(density)(hObject, 'String', 0);('Input must be a number','Error');

% Save the new density value.metricdata.density = density;(hObject,handles)

% --- Executes during object creation, after setting all properties.volume_CreateFcn(hObject, eventdata, handles)

% hObject handle to volume (see GCBO)

% eventdata reserved - to be defined in a future version of MATLAB

% handles empty - handles not created until after all CreateFcns called

% Hint: popupmenu controls usually have a white background on Windows.

% See ISPC and COMPUTER.ispc && isequal(get(hObject,'BackgroundColor'), get(0,'defaultUicontrolBackgroundColor'))(hObject,'BackgroundColor','white');volume_Callback(hObject, eventdata, handles)

% hObject handle to volume (see GCBO)

% eventdata reserved - to be defined in a future version of MATLAB

% handles structure with handles and user data (see GUIDATA)

% Hints: get(hObject,'String') returns contents of volume as text

% str2double(get(hObject,'String')) returns contents of volume as a double= str2double(get(hObject, 'String'));isnan(volume)(hObject, 'String', 0);('Input must be a number','Error');

% Save the new volume value.metricdata.volume = volume;(hObject,handles)

% --- Executes on button press in calculate.calculate_Callback(hObject, eventdata, handles)

% hObject handle to calculate (see GCBO)

% eventdata reserved - to be defined in a future version of MATLAB

% handles structure with handles and user data (see GUIDATA)= handles.metricdata.density * handles.metricdata.volume;(handles.mass, 'String', mass);

% --- Executes on button press in reset.reset_Callback(hObject, eventdata, handles)

% hObject handle to reset (see GCBO)

% eventdata reserved - to be defined in a future version of MATLAB

% handles structure with handles and user data (see GUIDATA)_gui(gcbf, handles, true);

% --- Executes when selected object changed in unitgroup.unitgroup_SelectionChangeFcn(hObject, eventdata, handles)

% hObject handle to the selected object in unitgroup

% eventdata reserved - to be defined in a future version of MATLAB

% handles structure with handles and user data (see GUIDATA)(hObject == handles.english)(handles.text4, 'String', 'lb/cu.in');(handles.text5, 'String', 'cu.in');(handles.text6, 'String', 'lb');(handles.text4, 'String', 'kg/cu.m');(handles.text5, 'String', 'cu.m');(handles.text6, 'String', 'kg');

% --------------------------------------------------------------------initialize_gui(fig_handle, handles, isreset)

% If the metricdata field is present and the reset flag is false, it means

% we are we are just re-initializing a GUI by calling it from the cmd line

% while it is up. So, bail out as we dont want to reset the data.isfield(handles, 'metricdata') && ~isreset;.metricdata.density = 0;.metricdata.volume = 0;(handles.density, 'String', handles.metricdata.density);(handles.volume, 'String', handles.metricdata.volume);(handles.mass, 'String', 0);(handles.unitgroup, 'SelectedObject', handles.english);(handles.text4, 'String', 'lb/cu.in');(handles.text5, 'String', 'cu.in');(handles.text6, 'String', 'lb');

% Update handles structure(handles.figure1, handles);

% --- Executes on button press in pushbutton9.pushbutton9_Callback(hObject, eventdata, handles)

% hObject handle to pushbutton9 (see GCBO)

% eventdata reserved - to be defined in a future version of MATLAB

% handles structure with handles and user data (see GUIDATA)

% --- Executes on button press in togglebutton1.togglebutton1_Callback(hObject, eventdata, handles)

% hObject handle to togglebutton1 (see GCBO)

% eventdata reserved - to be defined in a future version of MATLAB

% handles structure with handles and user data (see GUIDATA)

% Hint: get(hObject,'Value') returns toggle state of togglebutton1

% --- Executes on button press in togglebutton2.togglebutton2_Callback(hObject, eventdata, handles)

% hObject handle to togglebutton2 (see GCBO)

% eventdata reserved - to be defined in a future version of MATLAB

% handles structure with handles and user data (see GUIDATA)

% Hint: get(hObject,'Value') returns toggle state of togglebutton2

% --- Executes on button press in togglebutton3.togglebutton3_Callback(hObject, eventdata, handles)

% hObject handle to togglebutton3 (see GCBO)

% eventdata reserved - to be defined in a future version of MATLAB

% handles structure with handles and user data (see GUIDATA)

% Hint: get(hObject,'Value') returns toggle state of togglebutton3

% --- Executes on button press in togglebutton4.togglebutton4_Callback(hObject, eventdata, handles)

% hObject handle to togglebutton4 (see GCBO)

% eventdata reserved - to be defined in a future version of MATLAB

% handles structure with handles and user data (see GUIDATA)

% Hint: get(hObject,'Value') returns toggle state of togglebutton4

% --- Executes on button press in togglebutton5.togglebutton5_Callback(hObject, eventdata, handles)

% hObject handle to togglebutton5 (see GCBO)

% eventdata reserved - to be defined in a future version of MATLAB

% handles structure with handles and user data (see GUIDATA)

% Hint: get(hObject,'Value') returns toggle state of togglebutton5

% --- Executes on slider movement.slider2_Callback(hObject, eventdata, handles)

% hObject handle to slider2 (see GCBO)

% eventdata reserved - to be defined in a future version of MATLAB

% handles structure with handles and user data (see GUIDATA)

% Hints: get(hObject,'Value') returns position of slider

% get(hObject,'Min') and get(hObject,'Max') to determine range of slider

% --- Executes during object creation, after setting all properties.slider2_CreateFcn(hObject, eventdata, handles)

% hObject handle to slider2 (see GCBO)

% eventdata reserved - to be defined in a future version of MATLAB

% handles empty - handles not created until after all CreateFcns called

% Hint: slider controls usually have a light gray background.isequal(get(hObject,'BackgroundColor'), get(0,'defaultUicontrolBackgroundColor'))(hObject,'BackgroundColor',[.9 .9 .9]);

% --- Executes on button press in checkbox1.checkbox1_Callback(hObject, eventdata, handles)

% hObject handle to checkbox1 (see GCBO)

% eventdata reserved - to be defined in a future version of MATLAB

% handles structure with handles and user data (see GUIDATA)

% Hint: get(hObject,'Value') returns toggle state of checkbox1

% --- Executes on button press in checkbox3.checkbox3_Callback(hObject, eventdata, handles)

% hObject handle to checkbox3 (see GCBO)

% eventdata reserved - to be defined in a future version of MATLAB

% handles structure with handles and user data (see GUIDATA)

% Hint: get(hObject,'Value') returns toggle state of checkbox3

% --- Executes on button press in togglebutton15.togglebutton15_Callback(hObject, eventdata, handles)

% hObject handle to togglebutton15 (see GCBO)

% eventdata reserved - to be defined in a future version of MATLAB

% handles structure with handles and user data (see GUIDATA)

% Hint: get(hObject,'Value') returns toggle state of togglebutton15

% --- Executes on button press in togglebutton16.togglebutton16_Callback(hObject, eventdata, handles)

% hObject handle to togglebutton16 (see GCBO)

% eventdata reserved - to be defined in a future version of MATLAB

% handles structure with handles and user data (see GUIDATA)

% Hint: get(hObject,'Value') returns toggle state of togglebutton16

% --- Executes on button press in togglebutton10.togglebutton10_Callback(hObject, eventdata, handles)

% hObject handle to togglebutton10 (see GCBO)

% eventdata reserved - to be defined in a future version of MATLAB

% handles structure with handles and user data (see GUIDATA)

% Hint: get(hObject,'Value') returns toggle state of togglebutton10

% --- Executes on button press in togglebutton11.togglebutton11_Callback(hObject, eventdata, handles)

% hObject handle to togglebutton11 (see GCBO)

% eventdata reserved - to be defined in a future version of MATLAB

% handles structure with handles and user data (see GUIDATA)

% Hint: get(hObject,'Value') returns toggle state of togglebutton11

% --- Executes on button press in togglebutton12.togglebutton12_Callback(hObject, eventdata, handles)

% hObject handle to togglebutton12 (see GCBO)

% eventdata reserved - to be defined in a future version of MATLAB

% handles structure with handles and user data (see GUIDATA)

% Hint: get(hObject,'Value') returns toggle state of togglebutton12

% --- Executes on button press in togglebutton13.togglebutton13_Callback(hObject, eventdata, handles)

% hObject handle to togglebutton13 (see GCBO)

% eventdata reserved - to be defined in a future version of MATLAB

% handles structure with handles and user data (see GUIDATA)

% --- Executes on selection change in listbox1.listbox1_Callback(hObject, eventdata, handles)

% hObject handle to listbox1 (see GCBO)

% eventdata reserved - to be defined in a future version of MATLAB

% handles structure with handles and user data (see GUIDATA)

% Hints: contents = cellstr(get(hObject,'String')) returns listbox1 contents as cell array

% contents{get(hObject,'Value')} returns selected item from listbox1

% --- Executes during object creation, after setting all properties.listbox1_CreateFcn(hObject, eventdata, handles)

% hObject handle to listbox1 (see GCBO)

% eventdata reserved - to be defined in a future version of MATLAB

% handles empty - handles not created until after all CreateFcns called

% Hint: listbox controls usually have a white background on Windows.

% See ISPC and COMPUTER.ispc && isequal(get(hObject,'BackgroundColor'), get(0,'defaultUicontrolBackgroundColor'))(hObject,'BackgroundColor','white');

% --- Executes on button press in togglebutton14.togglebutton14_Callback(hObject, eventdata, handles)

% hObject handle to togglebutton14 (see GCBO)

% eventdata reserved - to be defined in a future version of MATLAB

% handles structure with handles and user data (see GUIDATA)

% Hint: get(hObject,'Value') returns toggle state of togglebutton14

% --- Executes during object creation, after setting all properties.uitable2_CreateFcn(hObject, eventdata, handles)

% hObject handle to uitable2 (see GCBO)

% eventdata reserved - to be defined in a future version of MATLAB

% handles empty - handles not created until after all CreateFcns called


Не нашли материал для своей работы?
Поможем написать уникальную работу
Без плагиата!
Без нейросетей!