Математическое моделирование САР температуры этилена в теплообменнике
Государственное
образовательное учреждение
высшего
профессионального образования
Нижегородский
государственный технический университет им. Р.Е. Алексеева
Дзержинский
политехнический институт (филиал)
Кафедра
"Автоматизация и информационные системы"
ПОЯСНИТЕЛЬНАЯ ЗАПИСКА
к курсовой работе
по дисциплине
"Моделирование систем"
"Математическое моделирование
САР температуры этилена в теплообменнике"
Дзержинск
2011
Содержание
Введение
. Описание моделируемого объекта
. Анализ процессов, протекающих в объекте
. Система допущений
. Структурная схема модели
. Математическая модель
.1 Модель объекта регулирования
.2 Модель первичного преобразователя
.3 Модель ПИ-регулятора
.4 Модель исполнительного устройства
.5 Модель САР температуры
. Разработка модели в MATLAB
.1 Модель объекта регулирования
.2 Модель первичного преобразователя
.3 Модель ПИ-регулятора
.4 Модель исполнительного устройства
.5 Модель САР температуры
Вывод
Список литературы
Введение
Моделирование - это один из научных методов познания, особенность
которого заключается в том, что исходный объект изучения (оригинал) заменяется
другим более простым и удобным для изучения (моделью). Модель должна быть в
определенных отношениях аналогична оригиналу. Модель строится из отдельных
законченных блоков, отражающих определенный элемент системы.
Во многом от того, насколько правильно построена математическая модель и
проработаны отдельные случаи отклонения технологических параметров от заданных
значений, определяется эффективное функционирование системы управления и
регулирования технологическими процессами.
1. Описание моделируемого объекта
Моделируемый объект представляет собой цилиндрическую
"рубашку", в которую подается насыщенный водяной пар. Внутри нее
проходит через всю длину трубопровод, по которому проходит этилен. Пар передает
тепло этилену через стальную стенку трубопровода.
Регулирование температуры этилена осуществляется с помощью
пропорционально-интегрального регулятора, который создает управляющее
воздействие при изменении температуры этилена. Воздействие подается в
исполнительное устройство, которое управляет степенью открытия клапана и
следовательно расходом пара.
Целью данной работы является составление математической модели системы
автоматического регулирования объекта управления, а также создание её в среде Simulink математического пакета MatLab.
2. Анализ процессов, протекающих в объекте
В данном объекте регулирования протекают следующие процессы:
а) Теплоотдача от пара к стенке емкости в результате конденсации.
Теплота, отдаваемая паром стенке, равна теплоте конденсации:
где m - массовый расход пара,
r -
удельная теплота парообразования.
б) Конвективный перенос тепла этилена:
Где m - массовый расход этилена,
СЭ - теплоемкость этилена,
Твх, Т - температуры этилена на входе и на выходе из емкости
соответственно.
в) Теплопередача от стенки к этилену:
где

-
коэффициент теплоотдачи,
F - площадь
поверхности теплопередачи,
ТСТ
- температура стенки,
Т
- температура этилена.
3.
Система допущений
1 Объект с сосредоточенными координатами.
Так как нам не известно количество конденсата и
неконденсированного пара на выходе из "рубашки", примем, что пар в
"рубашке" конденсируется полностью.
Инерционностью всех элементов регулирования считаем пренебрежимо
малой по сравнению с инерционностью объекта регулирования.
Теплофизические параметры принимаем постоянными, т.е. не
зависимыми от температуры.
4. Структурная схема модели
Структурная схемы модели САР температуры включает в себя объект
регулирования ОР, первичный преобразователь ПП, пропорционально-интегральный
регулятор ПИР, исполнительное устройство ИУ (рисунок 2):
Рисунок 2 - Структурная схема модели
z -
возмущающее воздействие; Т - температура этилена; Т’- температура этилена в
безразмерном виде; u(t) - управляющее воздействие; mП - массовый расход пара
Разобьем моделируемый объект на ряд элементов в соответствии с принятой
системой допущений:
Рисунок 3 - Структурная схема объекта
qП - теплоотдача от водяного пара к
стенке змеевика; qТ -теплопередача от стенке к этилену; qkвх, qk -
конвективный перенос тепла на входе и выходе этилена из емкости
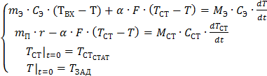
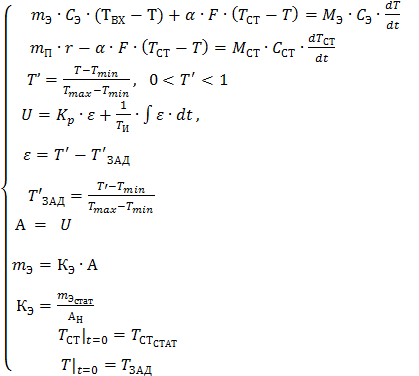
5. Математическая модель
.1 Модель объекта регулирования
. Уравнение теплового баланса емкости выглядит так:

(1)
где

- тепло,
приходящее в емкость с этиленом,

- тепло,
отдаваемое стенкой этиленом в результате теплопередачи,

- тепло
этилена.
Тепло, приходящее в емкость с этиленом, определяется как

(2)
где

-
массовый расход этилена, кг/с. Определяется как:

где

-
объемный расход этилена, м3/с.

-
температура этилена на входе в емкость, K,

-
теплоемкость этилена, 
.
Тепло, уходящее из емкости с этиленом, определяется следующим образом:

(3)
где Т - температура этилена на выходе из емкости, К.
Тепло, получаемое этиленом от стенки в ходе процесса теплопередачи
определяется как:

(4)
где

-
коэффициент теплопередачи этилена, 

- площадь
поверхности теплопередачи, м2,
где
d - диаметр емкости, м
L - длина
теплообменника, м

-
температура стенки, К.

(5)
где

-
производная температуры этилена,

- масса
этилена в емкости, кг.

где

-
плотность этилена,

- объем
этилена в емкости, м3
Подставим
найденные зависимости (2), (3), (4), (5) в уравнение (1) и получим

(6)
.
Уравнение теплового баланса для стенки:

,(7)
где

- поток
тепловой энергии от водяного пара к стенке емкости,

- тепло,
отдаваемое стенкой этилену в результате теплопередачи,

- тепло
стенки.
Теплота,
отдаваемая паром стенке, определяется как:

(8)
где

-
массовый расход пара, кг/с,

-
теплота конденсации пара.
Тепло,
отдаваемое стенкой бензолу:

(9)
где

-
коэффициент теплопередачи на стороне бензола, 

-
температура стенки, К.

(10)
где

- производная
температуры стенки,

-
теплоемкость стали, [1, табл. XXV],

- масса
стальной стенки, кг
где

-
плотность стали, [1, табл. II].

-
толщина стенки емкости, м
F - площадь
поверхности теплопередачи, м2
Подставим
найденные зависимости (8), (9), (10) в уравнение (7) и получим

(11)
Таким
образом, объединив уравнения (6) и (11) и добавив начальные условия, получим
динамическую модель объекта:

(12)
Для
нахождения массового расхода пара и температуры стенки 
необходимо
составить модель объекта в статическом режиме. Для этого приравняем левые части
уравнений (6) и (11) к нулю, получаем систему двух неизвестных:

(13)
Из
первого уравнения выражаем 
и
подставив значения величин получим:

Из
второго уравнения выражаем 
и
получаем массовый расход пара в статическом режиме.

5.2
Модель первичного преобразователя
Первичный
преобразователь - преобразует значение выходной температуры в электрический
сигнал, который подается на вход регулятора. Статическая характеристика
представлена на рисунке 4:
Рисунок 4 - Статическая характеристика ПП
Модель первичного преобразователя:

(14)
где
Т - текущая температура бензола;
Тmin = - 50 ˚С - минимальное значение температурного диапазона
измерения преобразователя;
Tmax = 1.3∙TЗАД
= 390 ˚С - максимальное
значение температуры.
.3
Модель ПИ-регулятора
Назначение
регулятора: вычислять разность между действительным и заданным значением
температуры и преобразовывать разность в регулирующее воздействие.
Управляющее
воздействие регулятора определяется законом регулирования. Для регулирования
расхода этилена выбираем ПИ-закон регулирования. Пропорционально-интегральные
регуляторы оказывают воздействие на регулирующий орган пропорционально ошибке
регулирования и интегралу от ошибки:

(15)

- время
интегрирования,

- ошибка
регулирования. Определяется по формуле:

(16)
где
T’ - температура в безразмерном виде, полученная с помощью
первичного преобразователя.

-
заданная температура в без размерном виде:

.(17)
Таким
образом, получаем модель регулятора из уравнений (15), (16) и (17):

(18)
.4
Модель исполнительного устройства
Предназначен
для изменения расхода среды в соответствии с полученным сигналом от регулятора.
Пусть
массовый расход пара реализуется при степени открытия клапана АН =
0.5 - начальное значение степени открытия клапана. Тогда коэффициент передачи
клапана пара будет равен

(19)
тогда
расход пара

(20)
где
А - степень открытия клапана пара
Поскольку
статическая характеристика клапана линейна, то
А
= U, (21)
гдеU -
управляющее воздействие регулятора.
Таким
образом, объединив уравнения (19), (20) и (21) в систему, получим модель
исполнительного устройства:

(22)
.5
Модель САР температуры
Объединив
системы (12), (14), (18) и (22), получим модель системы автоматического
регулирования температуры этилена на выходе из теплообменника:

(23)
6.
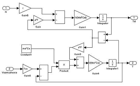
Разработка модели в MATLAB
Открываем
программу MatLab 6.5. Создаем файл с данными, для этого в главном меню
выбираем File →New→M-File
(рисунок 5):
Рисунок
5 - Сознание нового файла
Вписываем
все необходимые исходные данных.
Сохраняем
файл с данными (File →
Save) с именем dano. Запускаем его на выполнение
Debug → Run
(или клавиша F5).
.1
Модель объекта регулирования
Создаем
новый файл, в котором будем составлять модель, для этого выбираем в главном
меню File →
New → Model.
Теперь
необходимо разместить и соединить блоки из библиотеки Simulink.
Блоки
которые будут нужны для создания данной модели:
v Constant, Step (вкладка Sources)
v Gain, Sum, Product (вкладка Math Operations)
v Integrator (вкладка Continuous)
v Skope (вкладка Sinks)
Рисунок 6 - Модель объекта
Для настройки блока Integrator щелкаем по нему и в новом окошке в поле ввода Initial condition - начальное значение - введем Tzad и Tstat для блоков Integrator1 Intergator
соответственно (рисунок 7).

а) Integrator 1б) Integrator
Рисунок 7 - Настройка интеграторов
Теперь создаем подсистему модели, для этого выделяем необходимую часть
блоков и в главном меню данного окна Edit →
Create subsystem. Получили модель объекта в виде
подсистемы, представленную на рисунке 8.
Рисунок 8 - Модель объекта в виде подсистемы
Чтобы связать данную модель с M-Файлов исходных данных, необходимо в главном меню выбрать пункт File → Model Properties. В появившемся окне переходим на вкладку
Callbacks и в поле ввода Model initialization function: указываем имя М-файла -dano (рисунок 9).
Рисунок 9 - Создание связи между М-файлом и моделью
Для задания время моделирования заходим в меню Simulation → Simulation Parameters. На
вкладке Solver в блоке Simulation time задаем начало и конец времени моделирования (рисунок
10).
Рисунок 10 - Задание времени моделирования
Запускаем модель на выполнение через пункт меню Simulation → Start.
Теперь щелкаем два раза левой кнопкой мыши по блоку Skope с подписью T (температура бензола), получаем график кривой разгона температуры
(рисунок 11) и по блоку Skope
с подписью Tst (температура стенки), получаем
график зависимости температуры стенки от времени (рисунок 12).
Рисунок 11 - Кривая разгона температуры бензола
Рисунок 12 - Зависимость температуры стенки от времени
6.2 Модель первичного преобразователя
Создаем новый файл File →
New → Model. Связываем М-файл и модель, как было описано выше
(рисунок 9). Для построения блок-схемы преобразователя, используем следующие
блоки библиотеки:
v Constant (вкладка Sources);
v Gain и Sum (вкладка Math Operations);
v Scope (вкладка Sinks).
v Saturation (вкладка Discontinuities).
Перемещаем из библиотеки блоки в рабочую область, соединяя их в нужной
последовательности, так же как на рисунке 13. Выделяем часть блоков и создаем
подсистему, в меню Edit выбираем строку Create Subsystem (рисунок 14).
Рисунок 13 - Модель первичного преобразователя
Рисунок 14 -
Модель первичного преобразователя в виде подсистемы
Запускаем модель на выполнение через пункт меню Simulation → Start.
Теперь щелкаем два раза левой кнопкой мыши по блоку Skope. Получаем статическую характеристику преобразователя,
представленную на рисунке 15.

.3 Модель ПИ регулятора
В окне MatLab в меню File выбираем строку New → Model.
В появившемся окне приложения Simulink в меню File выбираем строку Model Properties, после чего появляется следующее
окно, в котором выбираем вкладку Callbacks и в строке Model Initialization Function записываем имя M-file с исходными данными.
Для построения модели нам понадобятся следующие блоки:
v Integrator (вкладка Continuous);
v Gain и Sum (вкладка Math Operations).
v Constant (вкладка Sources)
v Scope (вкладка Sinks).
Соединяем блоки линиями связи. Модель регулятора создаем в виде
маскированной подсистемы. Для этого выделяем всю блок-схему и в рабочем окне в
меню Edit выбираем строку Create Subsystem.
Полученная модель регулятора имеет вид, представленный на рисунке 16.
Рисунок 16 - Модель ПИ регулятора
Рисунок 17 - Модель ПИ регулятора в виде подсистемы
Создадим маску для подсистемы, для этого щелкаем правой кнопкой мыши по
блоку подсистемы Regul и в
контекстном меню выбираем Mask subsystem. В
открывшемся окне переходим на вкладку Parameters и заполняем таблицу как показано на рисунке 18. После
завершения нажимаем кнопку Ok.
Рисунок 18 - Окно редактирования маски подсистемы
Теперь щелкаем двойным щелчком мыши по блоку Regul и в полях ввода задаем значения настроек регулятора,
как показано на рисунке 19.
Рисунок 19 - Задание настроек регулятора
Запускаем программу с помощью кнопки Run (или комбинацией клавиш Ctrl + T) в рабочем окне Simulink. Затем двойным нажатием левой
клавиши мыши по блоку Scope получаем статическую характеристику регулятора,
представленную на рисунке 20.
Рисунок 20 - Статическая характеристика ПИ регулятора
.4 Модель исполнительного устройства
В окне MatLab в меню File выбираем строку New → Model.
В появившемся окне приложения Simulink в меню File выбираем строку Model Properties, после чего появляется следующее
окно, в котором выбираем вкладку Callbacks и в строке Model Initialization Function записываем имя M-file с исходными данными.
Для построения модели нам понадобятся следующие блоки:
v Gain и Sum (вкладка Math Operations)
v Integrator
v Transport Delay
v Scope (вкладка Sinks).
Соединяем блоки линиями связи (рисунок 21). Модель ИУ создаем в виде
маскированной подсистемы. Для этого выделяем всю блок-схему и в рабочем окне в
меню Edit выбираем строку Create Subsystem (рисунок 22).
Рисунок 21 -Модель исполнительного устройства
Рисунок 22 -Модель исполнительного устройства в виде подсистемы
Создадим маску для подсистемы, для этого щелкаем правой кнопкой мыши по
блоку подсистемы IY и в контекстном
меню выбираем Mask subsystem. В открывшемся окне переходим на
вкладку Parameters и заполняем таблицу как показано на
рисунке 23.
Рисунок 23 - Редактирование маски подсистемы
После завершения нажимаем кнопку Ok. Теперь щелкаем двойным щелчком мыши по блоку Regul и в полях ввода задаем значения
настроек регулятора, как показано на рисунке 24.
Рисунок 24 - Задание настроек исполнительного устройства
Запускаем программу с помощью кнопки Run (или комбинацией клавиш Ctrl + T) в рабочем окне Simulink. Затем двойным нажатием левой
клавиши мыши по блоку Scope получаем статическую характеристику исполнительного
устройства, представленную на рисунке 25.
Рисунок 25 - Статическая характеристика исполнительного устройства
6.5 Модель САР температуры
Создаем новый файл, в котором будем составлять модель, для этого выбираем
в главном меню File → New → Model.
В появившемся окне приложения Simulink в меню File выбираем строку Model Properties, после чего появляется следующее
окно, в котором выбираем вкладку Callbacks и в строке Model Initialization Function записываем имя M-file с исходными данными.
Далее необходимо скопировать блоки подсистем, полученных ранее (рисунки
8, 13, 16, 22), в рабочую область окна, а также добавить блоки из библиотеки.
Затем размещаем и соединяем блоки линиями связи, как показано на рисунке 26.
Рисунок 26 - Модель САР температуры бензола
Запускаем программу с помощью кнопки Run в рабочем окне Simulink. Затем
двойным нажатием левой клавиши мыши по блокам Scope1, Skope, получаем переходные характеристики температуры
бензола (рисунок 27) и стенки (рисунок 28) соответственно.
Рисунок 27 - Переходная характеристика температуры бензола
Рисунок 28 - Переходная характеристика температуры стенки
Вывод
температура теплообменник этилен математический моделирование
В данной работе составили математическую модель автоматического
регулирования температуры этилена на выходе из теплообменника. Из статической
модели нашли значения расхода водяного пара, который используется для нагрева
этилена, а также температуру стенки, равную температуре стенки в начальный
момент времени.
Также смоделировали данную систему в Simulink математического пакета MatLab. Убедились в правильности работы
системы автоматического регулирования при скачкообразном изменении температуры.
Список литературы
. Павлов К.Ф., Романков П.Г., Носков А.А. Примеры и задачи по
курсу процессов и аппаратов химической технологии: Учеб. пособие для вузов.10-е
изд. - Л.: Химия, 1987. - 576 с.
. Курс лекций по дисциплине "Моделирование систем
управления".
. Методические указания к выполнению курсовой работы по
дисциплине "Моделирование систем" для студентов специальности 210200
всех форм обучения / НГТУ; сост.: С. А Добротин. Нижний Новгород, 2006. - 12 с.