Управление дебиторской задолженностью на ОАО НПО 'Наука'

  • Вид работы:
    Дипломная (ВКР)
  • Предмет:
    Финансы, деньги, кредит
  • Язык:
    Русский
    ,
    Формат файла:
    MS Word
    116,88 kb
  • Опубликовано:
    2011-10-11
Вы можете узнать стоимость помощи в написании студенческой работы.
Помощь в написании работы, которую точно примут!

Управление дебиторской задолженностью на ОАО НПО 'Наука'














Управление дебиторской задолженностью на ОАО НПО "Наука"

Содержание

дебиторская задолженность управление

Введение

Глава 1.Сущность дебиторской задолженности предприятия

1.1 Понятие и классификация дебиторской задолженности

1.2 Погашение и списание дебиторской задолженности

.3 Управление дебиторской задолженностью

.4 Особенности дебиторской задолженности в условиях кризиса

Глава 2. Управление дебиторской задолженностью в ОАО НПО «Наука»

2.1 Краткие сведения о предприятии

.2 Структура управления ОАО НПО «Наука»

2.3 Анализ дебиторской задолженности и алгоритм управления дебиторской задолженностью

Глава 3. Мероприятия по совершенствованию управления дебиторской задолженностью

.1 Оценка состояния дебиторской задолженности

.2 Предложения по сокращению дебиторской задолженности

Заключение

Список литературы

Введение

Дебиторская задолженность в соответствии, как с международными стандартами, так и с российскими стандартами бухгалтерского учета определяется как суммы, причитающиеся компании от покупателей (дебиторов). Дебиторская задолженность возникает в случае, если услуга (или товар) проданы, а денежные средства не получены. Как правило, покупателям не предоставляется какого-либо письменного подтверждения задолженности за исключением подписи о приемке товара на товаросопроводительном документе.

Многие российские предприятия несут серьезные риски, сталкиваясь с проблемой неплатежеспособности, ненадежности своих партнеров. Из-за роста дебиторской задолженности возникает дефицит оборотных средств, а это уже грозит платежеспособности самой компании.

Проблема неплатежей актуальна не только для России, но и для большинства зарубежных стран. Важное различие состоит лишь в том, что за границей существуют отработанные методы управления дебиторской задолженностью. Для российских же предприятий в большинстве случаев характерны неэффективное планирование необходимой величины оборотных средств, в том числе дебиторской задолженности, нерациональное их использование, а также недостатки организационной структуры компаний. Это еще раз подчеркивает необходимость управления дебиторской задолженностью.

Дебиторская задолженность является неотъемлемым элементом сбытовой деятельности любого предприятия. Довольно большая ее часть в общей структуре активов снижает ликвидность и финансовую стойкость предприятия и повышает риск финансовых потерь компании.

Современные условия развития экономики нашей страны предусматривают динамизм развития взаиморасчетов между контрагентами. В таких условиях особое внимание необходимо уделять дебиторской задолженности.

Работа с дебиторской задолженностью, то есть процесс управления ею, является важным моментом в деятельности любого предприятия и требует пристального внимания руководителей и менеджеров. Определение подходов к управлению дебиторской задолженностью, этапов и методов - проблема, которая не имеет однозначного решения, зависит от специфики деятельности предприятия и личных качеств руководства.

Проблема совершенствования системы расчетов, сокращения просроченной дебиторской задолженности не может быть решена одним действием. Хозяйственная практика доказывает, что эта проблема должна решаться путем разработки и применения целого арсенала различных методов. Не может быть единого методического решения для всех конкретных ситуаций. Каждому субъекту необходимы разработка комплекса мер по совершенствованию системы расчетов, осуществление грамотной и высококвалифицированной политики предотвращения и возврата дебиторской задолженности, ужесточение контроля над расчетами с покупателями.

На сегодняшний день, теоретически хорошо раскрыты вопросы дебиторской задолженности, а именно такие понятия как сущность, причины возникновения, ее источники, но пути решения, проблемы управления дебиторской задолженностью не достаточно изучены и в основном решаются с учетом накопленного опыта и наличия положительных результатов в повышении ее ликвидности. Данный вопрос остается одним из самых актуальных в условиях рыночных отношений.

Вместе с тем при решении проблем управления дебиторской задолженностью на российских предприятиях возникает множество проблем связанных с тем, что рыночные экономические условия, в которых работают предприятия, не очень благоприятствуют их решению. Ярким примером является ОАО НПО «Наука».

Открытое акционерное общество НПО «Наука» является ведущим предприятием в Российской Федерации по созданию систем жизнеобеспечения летательных и космических аппаратов. ОАО НПО «Наука» органично входит в структуру авиационно-космической отрасли России, является одним из важнейших ее сегментов.

Положение ОАО НПО «Наука» в отрасли можно охарактеризовать как практически монопольное производство (с монопольной разработкой) систем жизнеобеспечения летательных аппаратов. Системами и изделиями ОАО НПО «Наука» снабжены практически все российские самолеты и пилотируемые космические аппараты. Изделия ОАО НПО «Наука» эксплуатируются в составе гражданских и военных самолетов и вертолетов в 26 странах мира.

ОАО НПО «Наука» как и многие предприятия, созданные еще в советское время при переходе на рыночные условия хозяйствования, столкнулась с большим количеством проблем, в том числе и с созданием системы управления дебиторской задолженности. В связи с тем, что не были созданы должные условия для работы квалифицированным менеджерам по продажам и по работе с клиентами, они стали покидать свои рабочие места в поисках новой работы. Это пагубно отразилось на сбыте готовой продукции и следовательно на общей работе предприятия.

В настоящей дипломной работе рассмотрим управление дебиторской задолженностью на ОАО НПО «Наука».

Цель дипломной работы - построенный на основе анализа состояния дебиторской задолженности и систематизации проблем, поиск эффективных форм управления дебиторской задолженностью, направленных на укрепление финансового положения фирмы в целом.

Результатом представленной дипломной работы видится разработка мероприятий в рамках управления дебиторской задолженностью.

Глава 1. Сущность дебиторской задолженности предприятия

.1 Понятие и классификация дебиторской задолженности

Суть отношения и работы с дебиторской задолженностью, уже во многом заложена самим его понятием. В словаре экономических терминов, она определяется как:

1.       Сумма долгов, причитающихся предприятию и возникших в итоге хозяйственной деятельности. Часть оборотного капитала компании; причитающиеся компании, но еще не полученные ею средства. Такая формулировка сразу напоминает нам о проблеме вопроса и долговом аспекте. Это как раз то, чем, по сути, и является дебиторская задолженность без прикрас и маркетинговых объяснений.

2.      Появление дебиторской задолженности - результат развития кредитной системы и, в частности, ее исходной формы - коммерческого кредита, или отсрочки оплаченных поставок товаров и оказание оплаченных услуг. А вот этот вариант, уже показывает другую сторону дебиторской задолженности. Это скорее сторона важная клиенту, а для нас является той красивой формулировкой, которая вносит более позитивный контекст обсуждения этого вопроса и работы с ним при взаимодействии с клиентом.

.        Дебиторская задолженность - это требования компании по отношению к другим компаниям, организациям или клиентам на получение денег, поставку товаров или оказание услуг. Здесь речь идет о процессной самой весомой части, которая и подразумевает всю очередность мероприятий по получению причитающихся компании денег.

Согласно стандартам бухгалтерского учета, дебиторская задолженность это сумма задолженности дебиторов предприятию на определенную дату. Дебиторами могут быть как юридические, так и физические лица, которые задолжали предприятию денежные средства, их эквиваленты или другие активы. По данным бухгалтерского учета можно определить сумму на любую дату, но обычно такая сумма определяется на дату баланса.

Дебиторскую задолженность можно рассматривать в трех смыслах: во-первых, как средство погашения кредиторской задолженности, во-вторых, как часть продукции, проданной покупателям, но еще не оплаченной, и, в-третьих, как один из элементов оборотных активов, финансируемых за счет собственных либо заемных средств.

Оборотный капитал компании слагается из следующих составляющих:

денежных средств;

дебиторской задолженности;

материально-производственных запасов;

незавершенного производства;

расходов будущих периодов.

Следовательно, дебиторская задолженность - это часть оборотного капитала организации.

Условием обеспечения финансовой устойчивости организации является превышение суммы дебиторской задолженности над суммой кредиторской задолженности.

Другими словами, дебиторскую задолженность можно определить как оборотный актив предприятия, который возникает в его сбытовой деятельности и характеризует взаимоотношения контрагентов по оплате стоимости полученного товара (работ, услуг). Одной из основных задач бухгалтерского учета является формирование полной и достоверной информации о деятельности организации и ее имущественном положении.

В бухгалтерском учете под дебиторской задолженностью, как правило, понимаются имущественные права, представляющие собой один из объектов гражданских прав.

Право организации на получение определенной денежной суммы, товара или услуги с должника является имущественным правом, а имущественные права являются одним из видов имущества, следовательно, дебиторская задолженность является частью имущества организации [ст 128].

Дебиторская задолженность возникает при совершении организацией финансово-хозяйственных операций, которые связаны с движением товарно-материальных ценностей, денежных средств или принятием на себя определенных обязательств. Кроме того, дебиторская задолженность возникает при отражении в учете сумм задолженности по взносам учредителей и участников, а также по суммам, подлежащим получению в рамках финансирования различных мероприятий.

В бухгалтерском учете дебиторская задолженность отражается по дебету счетов:

60 «Расчеты с поставщиками и подрядчиками» (организацией выдан аванс в счет поставки товара);

62 «Расчеты с покупателями и заказчиками» (поставка товаров, работ, услуг в счет последующей оплаты);

68 «Расчеты по налогам и сборам» (переплата в бюджет налогов, сборов);

69 «Расчеты по социальному страхованию и обеспечению» (переплата при расчетах по социальному страхованию, пенсионному обеспечению, обязательному медицинскому страхованию работников организации);

70 «Расчеты с персоналом по оплате труда» (при удержании с работника в пользу организации определенных сумм);

71 «Расчеты с подотчетными лицами» (подотчетное лицо не возвратило выданные ему денежные средства);

73 Расчеты с персоналом по прочим операциям» (возникновение задолженности работников по предоставленным займам, возмещению материального ущерба и тому подобное);

75 «Расчеты с учредителями» (возникновение задолженности учредителей по вкладам в уставный, складочный капитал);

76 «Расчеты с разными дебиторами и кредиторами» (в случае наличия задолженностей по возмещению ущерба по страховому случаю расчетов по претензиям в пользу организации, расчетов по причитающимся дивидендам).

Классификация дебиторской задолженности.

Важным вопросом при управлении дебиторской задолженностью является ее классификация. В зависимости от того, какой признак положен в основу ее классификации, можно использовать разнообразные методы управления дебиторской задолженностью.

Традиционная классификация дебиторской задолженности предусматривает ее распределение по правовому критерию на срочную или просроченную. К срочной относится дебиторская задолженность, срок погашения которой еще не наступил или составляет меньше одного месяца и которая связана с нормальными сроками расчетов, определенными в соглашениях. Просроченная - это задолженность с нарушением договорных сроков. Дальше важно разобрать понятие сомнительный долг, который понимается как текущая дебиторская задолженность, относительно которой существует неуверенность ее погашения должником. Понятно, что долги такого вида продолжают значиться на балансе кредитора, пока есть хоть незначительная уверенность в их погашении. Списываться же с баланса они будут только когда станут безнадежными. Поэтому отдельно будем выделять безнадежную дебиторскую задолженность, к которой относим текущую дебиторскую задолженность, относительно которой существует уверенность в ее невозвращении должником или по которой истек срок исковой давности.

Согласно ПБУ 10 дебиторская задолженность делится на долгосрочную и краткосрочную. Долгосрочной дебиторской задолженностью признается задолженность, которая не возникает в ходе нормального операционного цикла и будет погашена после 12 месяцев с даты баланса.

У ПБУ 2 «Баланс» дается определение операционного цикла - это промежуток времени между приобретением запасов для осуществления деятельности и получением денежных средств от реализации произведенной из них продукции или товаров и услуг. Определения нормального операционного цикла в стандартах нет, однако, используя приведенное ранее определение операционного цикла, можно сделать вывод, что это операционный цикл в обычных условиях деятельности. Обычно операционный цикл не превышает 12 месяцев, но по некоторым видам деятельности он может продолжаться более одного года. Невзирая на это, задолженность, возникшая в процессе такого операционного цикла, обычно считается не долгосрочной, а текущей.

Следовательно, долгосрочная задолженность - это в основном задолженность, не связанная с операционной деятельностью.

Текущая дебиторская задолженность (краткосрочная) - это задолженность, возникшая в процессе нормального операционного цикла или погашенная на протяжении 12 месяцев с даты баланса. Датой баланса обычно является последний день отчетного периода.

Таким образом, если задолженность, которая возникла, не связана с операционным циклом, но предусматривается, что она будет погашена в срок менее 12 месяцев, то такая задолженность признается текущей.

Иными словами можно сказать, что краткосрочная задолженность быстро реализуема, а долгосрочная - медленно реализуема.

Кроме того, задолженность дифференцируется на задолженность, срок уплаты которой не наступил и срок уплаты которой просрочен. Во втором случае задолженность подразделяется на сомнительную и безнадежную. Для оценки сомнительной и безнадежной задолженности определяют долю каждого вида в общем составе дебиторской задолженности.

И так, задолженность за товары, работы, услуги, не оплаченные в установленный договором срок, представляет собой просроченную дебиторскую задолженность.

Из приведенных определений долгосрочной и текущей дебиторской задолженности следует сделать вывод: поскольку отнесение задолженности к текущей или долгосрочной привязано к дате баланса, на указанную дату следует пересматривать долгосрочную задолженность по отдельным дебиторам по срокам ее погашения. Если окажется, что до срока погашения задолженности осталось меньше 12 месяцев, прежнюю долгосрочную задолженность следует отобразить на дату баланса как текущую.

«Cомнительным долгом признается любая задолженность перед налогоплательщиком, возникшая в связи с реализацией товаров, выполнением работ, оказание услуг, в случае, если эта задолженность не погашена в сроки, установленные договором, и не обеспечена залогом, поручительством, банковской гарантией»[ п. 1 ст. 266].

По истечении срока исковой давности сомнительная дебиторская задолженность переходит в категорию безнадежной задолженности (нереальной к взысканию).

Установлены следующие основания признания дебиторской задолженности безнадежной:

долги, по которым истек установленный срок исковой давности [ст. 196];

долги, по которым в соответствии с гражданским законодательством обязательство прекращено вследствие невозможности его исполнения [ст. 416];

долги, по которым в соответствии с гражданским законодательством обязательство прекращено на основании акта государственного органа [ст. 417]. При этом имеются в виду законодательные и нормативно-правовые акты органов государственной власти и органов местного самоуправления (законы, указы, постановления, распоряжения, положения, в том числе, в частности, указания Банка России (например, о введении моратория на удовлетворение требований кредитора по ссудной задолженности), и т.п.);

долги, по которым обязательство прекращено смертью должника [ст.418];

долги, по которым в соответствии с гражданским законодательством обязательство прекращено ликвидацией организации [ст. 419].

Дебиторская задолженность, нереальная ко взысканию, может так же образоваться вследствие наличия денежных средств на счетах в «проблемном» банке. Здесь возможны два варианта:

во-первых, если после вынесения арбитражным судом постановления о ликвидации банка денежных средств для погашения дебиторской задолженности не хватает, то такая дебиторская задолженность признается нереальной ко взысканию и, соответственно, подлежит списанию на финансовые результаты;

во-вторых, если вместо ликвидации банка предусматривается его реструктуризация, то организация может создать резерв по сомнительным долгам и ждать восстановления банком платежеспособности;

невозможности взыскания судебным приставом-исполнителем по решению суда суммы долга.

Так же основу классификации дебиторской задолженности можно положить распределение дебиторской задолженности в зависимости от целевых групп должников. При этом используются маркетинговые подходы, которые основываются на изучении поведения потребителей. Учет различных причин неплатежей и реальных возможностей граждан по оплате возникших долгов решается на основе учетных данных о платежах и задолженностях.

Одним из таких методов является метод АВС-анализа. Метод АВС (Activity Based Costing) - это способ определения и учета расходов по видам деятельности организации, способ пооперационного определения и учета расходов. В основе этого метода лежит закон, открытый итальянским экономистом В. Парето, который говорит, что за большинство возможных результатов отвечает относительно небольшое число причин, в данный момент этот закон больше известен как «правило 20 на 80».

Этот метод в отечественной практике и более широко за границей используется как для выбора объектов из общей номенклатуры изделий, которые выпускаются предприятием, так и в рамках одного вида изделий. Метод АВС-анализа основан на распределении совокупности потенциальных объектов на группы за удельным весом того или иного показателя. Относительно дебиторской задолженности, его можно сформулировать таким образом: 80% суммы дебиторской задолженности может числиться за 20% дебиторов.

Число групп при проведении АВС-анализа может быть любым, но наибольшее распространение получило деление рассмотренной совокупности на три группы (75:20:5), чем, очевидно, и обусловлено название метода. Группа А - незначительное число объектов с высоким уровнем удельного веса по выбранному показателю. Группа В - среднее число объектов со средним уровнем удельного веса по выбранному показателю. Группа С - высокое число объектов с незначительной величиной удельного веса по выбранному показателю.

Возможна и такая интерпретация правила Парето относительно дебиторской задолженности. Дебиторы группы А - наиболее важные дебиторы, те 20% на которые приходятся 80% дебиторской задолженности, которые заслуживают повышенного контроля, поскольку здесь усилия будут оправданными. Группа В - дебиторы средней важности те, на которые в сумме приходится 15% дебиторской задолженности и требуют внимания лишь изредка. Группа С - маловажные дебиторы те, на которых приходится 5% всей дебиторской задолженности предприятия. Управлению дебиторами этой группы не стоит уделять слишком много сил и времени.

Данный метод дает возможность сформировать целевые аудитории должников, к которым применяемые методы взыскания долга будут отличаться, что позволит выбирать наиболее эффективные именно для этой категории способы взыскания. Кроме того, к преимуществу можно отнести и выбор группы дебиторов, которые аккумулируют наибольшую сумму и которым необходимо уделить внимание в первую очередь.

Последовательность проведения анализа: во-первых - рассчитать общую сумму задолженности всех клиентов списка; во-вторых - вычислить 80% от этой суммы; в-третьих - выделить путем суммирования задолженности по списку, начиная с его части, где самые большие задолженности, ту часть потребителей, которые задолжали 80% общей суммы. Их число значительно меньше количества должников. Выделенная группа - первая и главная целевая аудитория, учитывая ее относительную немногочисленность и основную долю долга (80%). Работа с этой категорией должников должна строиться на основе персонального подхода. Эти усилия оправданы суммами долгов, которые будут возвращены. Подобным же образом выделяются еще две группы: самой небольшой будет первая, самой многочисленной - третья.

Наличие значительных сумм дебиторской задолженности российских предприятий, о чем свидетельствует анализ статистических данных, требует внимания к разработке как методологии эффективного управления существующей дебиторской задолженностью, так и предупреждения ее возникновения.

Управление дебиторской задолженностью любого предприятия с целью повышения его эффективности, требует диверсификации подходов. Метод АВС-анализа - один из многих, который целесообразно использовать на предприятиях для определения целевой аудитории. Так как, применение АВС-анализа позволит осуществить сегментацию, которая даст возможность применять определенные методы влияния на должников. Применение кредитных лимитов позволит контролировать процесс возникновения задолженности и сделает его контролируемым. Сочетание двух рассмотренных методов позволит эффективно контролировать дебиторскую задолженность предприятия и разрабатывать эффективные мероприятия по ее сокращению.

По итогам проведенного анализа выявляют две группы обязательств:

задолженности, которые будут погашены;

долги, не реальные для взыскания.

.2 Погашение и списание дебиторской задолженности

Дебиторская задолженность может быть прекращена исполнением обязательства, в том числе зачетом, может быть продана, а также списана как нереальная для взыскания.

Возникшая дебиторская задолженность может быть прекращена исполнением обязательства, причем как лично должником, так и третьим лицом по его поручению.

Оплатой услуг, в частности, признается поступление денежных средств на счета налогоплательщика (кредитора)[ сп.2 ст.167]. Однако от кого должны поступить денежные средства, чтобы быть признанными оплатой услуг, в Налоговом кодексе не указано, следовательно, это правило распространяется на поступление денежных средств, как от самого дебитора, так и от третьего лица по его умолчанию, иными словами «передача (продажа) другому лицу.

Право первоначального кредитора переходит к новому кредитору в том объеме и на тех условиях, которые существовали к моменту перехода права. Должнику новым кредитором предоставляются доказательства перехода требования к этому лицу, в качестве которых предъявляются следующие документы:

- уведомление от первоначального кредитора должнику об уступке права требования;

подлинники первичных документов, подтверждающих задолженность, по которым передано право требования новому кредитору.

Как правило, право требования передается новому кредитору на возмездной основе, то есть дебиторская задолженность продается.

На практике встречаются случаи, когда обязательства по договорам поставки товаров (работ, услуг) погашаются проведением зачета взаимных требований, являющегося одним из способов прекращения встречных обязательств.

Проведение взаимозачета отражается в бухгалтерском учете проводкой:

Дебет 60 (76) Кредит 62 (76) - отражено погашение взаимных задолженностей на сумму проведенного зачета.

К сожалению, практически у каждой организации на определенном этапе возникает ситуация, когда контрагенты вовремя не погашают свою задолженность. Нарушение покупателями и заказчиками сроков расчета за предоставленные активы приводит к возникновению дебиторской задолженности, погашение которой становится сомнительным либо нереальным. На практике организации часто сталкиваются с проблемами при списании дебиторской задолженности.

Дебиторская задолженность может быть списана как нереальная к взысканию по истечении срока исковой давности либо вследствие невозможности исполнения обязательства.

Срок исковой давности для списания просроченной дебиторской задолженности установлен Гражданским кодексом и составляет три года [ст. 196]. Его начало определено сроком исполнения обязательств, который указывается при заключении договора [п. 2 ст. 200]. Если дата исполнения обязательств в договоре не указана, необходимо исходить из разумного срока, по истечении которого должнику дается семь дней для исполнения предъявленного кредитором требования [ст. 314].

В соответствии с п.77 Положения по ведению бухгалтерского учета и бухгалтерской отчетности в РФ дебиторская задолженность, по которой срок исковой давности истек, другие долги, нереальные ко взысканию, списываются по каждому обязательству на основании данных проведенной инвентаризации, письменного обоснования и приказа руководителя организации и относятся на финансовые результаты, если в период, предшествующий отчетному, суммы этих долгов не резервировались. Следовательно, документами, подтверждающими обоснованность расходов по списанию дебиторской задолженности, являются:

акт инвентаризации расчетов с покупателями, поставщиками и прочими дебиторами и кредиторами за период, в котором возникли обстоятельства, свидетельствующие о безнадежности ко взысканию задолженности;

приказ о списании безнадежной ко взысканию задолженности.

Основной целью инвентаризации является подтверждение достоверности учета задолженности и обязательств, установление сроков их возникновения и погашения.

Время проведения инвентаризации назначает руководитель своим приказом, также как и состав инвентаризационной комиссии. Возможно провести инвентаризацию в сроки, обозначенные в учетной политике организации. Результаты инвентаризации оформляется актом, используя унифицированную форму N ИНВ-17 "Акт инвентаризации расчетов с покупателями, поставщиками и прочими дебиторами и кредиторами", утвержденную Постановлением Госкомстата России от 18.09.98 №88 "Об утверждении унифицированных форм первичной учетной документации по учету кассовых операций, по учету результатов инвентаризации".

Подтверждающие документы по всем хозяйственным операциям, в том числе и по дебиторской задолженности, организация обязана хранить в течение не менее пяти лет [п. 1 ст. 17]. Срок, установленный налоговым законодательством по хранению документов, необходимых для исчисления и уплаты налога, составляет четыре года [пп.8 п. 1 ст. 23]. Хранение первичных документов является обязанностью, а не правом организации. Поэтому у организации, не сохранившей первичных учетных документов по дебиторской задолженности с истекшим сроком исковой давности, ставятся под сомнения основания ее списания в уменьшение налогооблагаемой прибыли в составе внереализационных расходов [пп.2 п.2 ст.265] и возможность ее списания на финансовый результат организации. Срок хранения документов, подтверждающих включение той или иной суммы в состав дебиторской задолженности, следует исчислять с момента ее списания. Ведь для того, чтобы списать дебиторскую задолженность по истечении срока давности, организации необходимо подтвердить ее возникновение. Кроме того, акт инвентаризации задолженности и приказ руководителя о списании безнадежного долга также должны храниться с даты совершения операции, то есть с момента его списания.

Кроме того, чтобы признать долг безнадежным в связи с истечением срока исковой давности, необходимы документы, позволяющие точно установить дату возникновения дебиторской задолженности и истечения срока исковой давности. Такими документами могут быть: договор, счет на оплату, акт выполненных работ, оказанных услуг.

Отражение в бухгалтерском учете списания дебиторской задолженности зависит от того, создается резерв по сомнительным долгам или нет и, следовательно, списывается одним из следующих методов:

на финансовые результаты деятельности организации (если суммы долгов не резервировались);

за счет резерва по сомнительным долгам.

Если резерв не создается, списанная задолженность, причем в сумме, в которой она была отражена в бухгалтерском учете, относится на финансовые результаты. Списанная дебиторская задолженность включается в состав прочих расходов [п.п. 11 и 14.3]. Согласно п.77 Положения по ведению бухгалтерского учета и бухгалтерской отчетности в РФ списание долга в убыток вследствие неплатежеспособности должника не является аннулированием задолженности. В течение пяти лет с момента списания сумма списанной задолженности учитывается на счете 007 «Списанная в убыток задолженность неплатежеспособных дебиторов». Аналитический учет по счету 007 ведется по каждому должнику, чья задолженность списана в убыток, и каждому списанному в убыток долгу.

В бухгалтерском учете списание дебиторской задолженности в данном случае отражается следующими записями:

Дебет 91-2 Кредит 62 (60,76) -списана сумма дебиторской задолженности (с НДС);

Дебет 007 - учтена за балансом сумма списанной дебиторской задолженности.

Если резерв создается, суммы дебиторской задолженности с истекшим сроком исковой давности списываются за счет средств созданного резерва. Одновременно забалансом учитывается сумма списанной задолженности. В бухгалтерском учете списание дебиторской задолженности в данном случае отражается следующими бухгалтерскими записями:

- Дебет 63 Кредит 62 (60,76) - списана за счет созданного резерва сумма дебиторской задолженности;

Дебет 007 -учтена за балансом сумма списанной дебиторской задолженности.

Если списанная задолженность погашена, то есть от покупателей в порядке взыскания поступили причитающиеся организации суммы, сумма задолженности списывается с забалансового учета и отражается в составе прочих доходов организации [п.7]. В бухгалтерском учете делаются следующие записи:

Дебет 51 (50) Кредит 91-1- отражена в составе прочих доходов сумма списанного долга, возвращенного должником;

Кредит 007- списана с забалансового счета сумма возвращенного долга.

Если дебиторская задолженность не списана, но под данную задолженность был создан резерв по сомнительным долгам, а должник погашает долг, сумму резерва необходимо восстановить. При этом в бухгалтерском учете делается запись:

Дебет 63 Кредит 91-1 - восстановлена сумма созданного резерва при погашении должником дебиторской задолженности.

Формирование резерва.

Формирование по сомнительным долгам представляет собой один из видов так называемых оценочных резервов. Действующее бухгалтерское законодательство предусматривает начисление организациями трех видов оценочных резервов:

резервы под снижение стоимости материальных ценностей;

резервы под обесценение вложений в ценные бумаги;

резервы по сомнительным долгам.

Создание таких оценочных резервов в бухгалтерском учете вытекает из требования осмотрительности, предъявляемой к учетной политике организации, составляемой в целях ведения бухгалтерского учета. Принимаемая организацией учетная политика в целях ведения бухгалтерского учета должна обеспечить большую готовность к признанию в бухгалтерском учете расходов и обязательств, чем возможных доходов и активов, не допуская создания скрытых резервов, учитывая требование осмотрительности.[ п.7]

В п.70 Положения по ведению бухгалтерского учета, являющаяся бухгалтерским нормативным документом, сказано, что организация может создавать резервы сомнительных долгов по расчетам с другими организациями и гражданами за продукцию, товары, работы и услуги с отнесением сумм резервов на финансовые результаты организации. Величина резерва определяется отдельно по каждому сомнительному долгу в зависимости от финансового состояния (платежеспособности) должника и оценки вероятности погашения долга полностью или частично.

Отчисления в резервы по сомнительным долгам, создаваемые в соответствии с правилами бухгалтерского учета, являются для организации прочими расходами. Для этого резерва предусмотрен специальный счет 63 «Резервы по сомнительным долгам»[ п. 11].

Сумма резерва по сомнительным долгам, исчисленная на последний день отчетного периода, отражается проводкой:

Дебет 91-2 Кредит 63 - сформирован резерв по сомнительным долгам.

Списание суммы резерва по сомнительным долгам на дату погашения покупателем задолженности, ранее признанной организацией сомнительной, отражается следующими проводками:

Дебет 51 Кредит 62 - получены денежные средства;

Дебет 63 Кредит 91-1- отражено списание суммы резерва по сомнительным долгам.

В соответствии с п.70 Положения по ведению бухгалтерского учета, если до конца отчетного года, следующего за годом создания резерва по сомнительным долгам, этот резерв в какой-либо части не будет использован, неизрасходованные суммы присоединяются при составлении бухгалтерского баланса на конец отчетного года к финансовым результатам. Составляется проводка:

Дебет 63 Кредит 91-1- списаны неиспользованные суммы.

.3 Управление дебиторской задолженностью

В рамках решения данной задачи немаловажное значение имеет своевременное и полное выявление должников организации, достоверное и обоснованное отражение дебиторской задолженности на счетах бухгалтерского учета, контроль ее погашения. Необходимо учитывать, что четкое знание и соблюдение правил списания дебиторской задолженности обезопасит организации от привлечения к ответственности за нарушение налогового законодательства, при исчислении налога на прибыль, налога на добавленную стоимость.

Целью управления дебиторской задолженностью можно считать оптимизацию ее величины, поскольку на предприятие оказывает негативное влияние как увеличение размера дебиторской задолженности, так и резкое ее снижение.

С одной стороны, получение платежей от должников порой является значимым источником поступления средств на предприятие, и резкое снижение дебиторской задолженности может быть негативным сигналом, свидетельствующим о снижении объема реализации (потеря покупателей продукции или о сокращении продажи в кредит). С другой стороны, предприятия не заинтересованы в росте дебиторской задолженности, так как она представляет собой отвлечение денежных средств из оборота и, как следствие, возрастает потребность в привлечении дополнительных ресурсов для своевременного погашения своих обязательств.

Дебиторской задолженностью необходимо управлять на всех этапах ведения хозяйственной деятельности начиная от проведения преддоговорных процедур до исполнения договорных операций. На всех этапах ведения хозяйственной деятельности необходимо:

постоянно следить за соотношением дебиторской и кредиторской задолженности, так как значительный рост долга создает угрозу финансовой устойчивости предприятия;

- своевременно выявлять недопустимые виды дебиторской задолженности, к которым относятся отгруженные товары, не оплаченные в срок, поставщики и покупатели по претензиям, задолженность по расчетам возмещения материального ущерба, по статье "Прочие дебиторы";

прогнозировать поступление денежных средств от дебиторов на основе коэффициентов инкассации;

оценивать реальную стоимость существующей дебиторской задолженности.

Российские специалисты выделяют четыре основных направления работы по управлению дебиторской задолженностью:

- планирование размера дебиторской задолженности по компании в целом;

управление кредитными лимитами покупателей;

контроль дебиторской задолженности;

мотивация сотрудников.

Таким образом, управление дебиторской задолженностью представляет собой часть общего управления оборотными активами и маркетинговой политики предприятия, направленной на расширение объема реализации продукции и заключающейся в оптимизации общего размера этой задолженности, обеспечении своевременной ее инкассации. В основе квалифицированного управления дебиторской задолженностью фирмы лежит принятие финансовых решений по следующим фундаментальным вопросам:

. Учет дебиторской задолженности на каждую отчетную дату;

. Диагностический анализ состояния и причин, в силу которых у фирмы

сложилось негативное положение с ликвидностью дебиторской

задолженности;

. Разработка адекватной политики и внедрение в практику фирмы

современных методов управления дебиторской задолженностью;

. Контроль за текущим состоянием дебиторской задолженности.

Для управления дебиторской задолженностью предприятию необходима информация о дебиторах и их платежах: данные о выставленных дебиторам счетах, которые не оплачены на данный момент; время просрочки платежа по каждому из счетов; размер безнадежной и сомнительной дебиторской задолженности, оцененной на основании установленных фирмой нормативов; кредитная история контрагента (средний период просрочки, средняя сумма кредита). Как правило, такие сведения можно получить при исследовании системы бухгалтерского учета.

В целом же, приведенные этапы управления дебиторской задолженностью базируются на основных функциях управления, которые обеспечивают сохранение определенной структуры, поддержку режима деятельности, реализацию их программ и целей. Предлагается в процессе управления дебиторской задолженностью выделять такие этапы.

Первый этап управления - планирование величины дебиторской задолженности - был, есть и будет одним из важнейших. Это связано с тем, что в процессе реализации работ по планированию величины дебиторской задолженности, необходимо учитывать не только параметры дебиторской задолженности, которые характеризуют ее состояние, но и целый ряд внешних факторов, которые могут существенно повлиять на конечные результаты управления.

В процессе выполнения учета дебиторской задолженности собирается информация о финансовом положении дебиторов, от которых зависит состояние дебиторской задолженности. Основная сложность на данном этапе заключается в определении минимального объема и номенклатуры данных, которые позволяют управляющему субъекту иметь ясное представление о состоянии объекта управления. Данное обстоятельство связано с двумя моментами. Первый момент вызван тем, что для сбора и обработки учетной информации необходимы денежные средства, которые всегда ограничены. Второй момент вызван тем, что информация может дублироваться и опаздывать, а это не способствует принятию обоснованного решения.

Второй этап управления - контроль величины дебиторской задолженности, который предусматривает сравнение фактических данных учета с плановыми или бюджетными. В эпоху централизованного планирования было достаточно разработать плановые показатели, но в рыночных условиях плановые показатели должны формироваться при изучении рынка, что требует разработки бизнес-планов развития, бюджетов. В связи с отсутствием системы плановых показателей деятельности предприятия этап контроля выполняет несколько иные функции, фактически контроль сводится к сравнению бухгалтерских данных только за прошлый и текущий (плановый) период. Поэтому эффективный процесс управления должен базироваться на общей системе управления предприятием.

На третьем этапе - анализ дебиторской задолженности - исследуются и выделяются факторы, влияние которых привело к появлению отклонений фактических параметров состояния дебиторской задолженности от плановых показателей.

Четвертый этап - этап разработки ряда альтернативных решений или определения оптимального решения.

Для формирования нескольких возможных решений, направленных на улучшение той ситуации, в которой находится предприятие, достаточно информации, собранной еще на стадии анализа. На основе этой информации можно создать систему ограничений относительно соответствующей целевой функции, а также провести ранжирование причин, которые больше всего влияют на величину дебиторской задолженности. Та же причина может вызывать несколько последствий, а устранение этих причин моделируется с целью оценки возможных результатов. Таким образом, разрабатывается несколько альтернативных решений или даже определяется оптимальное решение.

Пятый этап - фаза реализации одного или нескольких альтернативных решений - на этом этапе осуществляется выполнение принятого оптимального решения или нескольких альтернативных решений. На этой стадии определяются необходимые средства, а также порядок реализации принятого решения.

В бухгалтерском учете при оценке оборачиваемости оборотных средств значительную роль играет объем дебиторской задолженности. Для углубления анализа дебиторской задолженности используют информационную базу аналитических ведомостей (журналы-ордера, ведомости учета расчетов).

Основной задачей этого анализа является оценка уровня и состава дебиторской задолженности организации, а также эффективности инвестированных в нее финансовых средств. Анализ дебиторской задолженности по расчетам с покупателями проводится в разрезе товарного (коммерческого) и потребительского кредита.

На первом этапе анализа рассчитывается средняя дебиторская задолженность. На втором этапе оценивается уровень дебиторской задолженности организации. Оценка этого уровня осуществляется на основе определения коэффициента отвлечения оборотных активов в дебиторскую задолженность, который рассчитывается как:

КОАдз=ДЗ/ОА*100,

где КОАдз - коэффициент отвлечения оборотных активов в дебиторскую задолженность;

ДЗ - общая сумма дебиторской задолженности организации (или сумма задолженности по товарному или потребительскому кредиту);

ОА - общая сумма оборотных активов организации.

На третьем этапе анализа определяются количество оборотов дебиторской задолженности в рассматриваемом периоде.

Количество оборотов дебиторской задолженности характеризует скорость обращения инвестированных в нее средств в течении определенного периода.

КОдз=ОР/ДЗср

где КОдз - количество оборотов дебиторской задолженности организации в рассматриваемом периоде;

ОР - общая сумма оборота по реализации продукции в рассматриваемом периоде;

ДЗср - средний остаток дебиторской задолженности организации.

Данный коэффициент показывает насколько эффективно компания организовала работу по сбору оплаты за свою продукцию. Снижение данного показателя может сигнализировать о росте числа неплатежеспособных клиентов и других проблемах сбыта, но может быть связана и с переходом компании к более мягкой политике взаимоотношений с клиентами, направленной на расширение доли рынка. Чем ниже оборачиваемость дебиторской задолженности, тем выше будут потребности компании в оборотном капитале для расширения объема сбыта.

Период погашения задолженности:

/КОдз

Чем выше величина периода просроченности задолженности, тем вероятнее становится риск не погашения задолженности.

На четвертом этапе анализа определяется оборачиваемость для требуемого прироста оплаченной валовой выручки предприятия (в данном случае требуемый прирост оплаченной валовой выручки достигается за счет уменьшения суммы дебиторской задолженности):

Оп = В / Пдс,

где Оп - оборачиваемость для требуемого прироста валовой выручки;

Пдс - необходимый прирост денежных средств к оплаченной валовой выручке, руб.

На пятом этапе определяется срок оборота для требуемого прироста оплаченной валовой выручки предприятия:

Сп = n / Оп,

где Сп - срок оборота прироста валовой выручки.

На шестом этапе определяется оптимальный срок сокращения оборачиваемости статьи дебиторской задолженности в целях реализации поставленных перед предприятием задач:

ОСдз = Пдз - Сп,

где ОСдз - оптимальный срок погашения статьи дебиторской задолженности предприятия.

Управление дебиторской задолженностью в условиях кризиса

Сегодня финансовый кризис признали все. Большинство представителей бизнеса уже осознали, что ситуация изменилась, но четкого понимания того, что же будет в дальнейшем, нет. В последние годы большинство компаний и предприятий активно питались кредитами. Бизнес финансировался и рефинансировал свои долги. Однако сейчас доступ к капиталам практически прекращен и это привело к тому, что резко увеличилась дебиторская задолженность у большинства компаний. Ситуация обостряется тем, что рассчитывать компаниям в ближайшем будущем можно будет только на свои силы и средства, а вот отдавать долги надо, причем во многих случаях уже по новым ставкам и в условиях гораздо худшей рыночной конъюнктуры. В связи со сложившейся ситуацией большинство компаний вынуждено изыскивать источники пополнения своих счетов путем оптимизации работы с менее ликвидными активами, так как необходимо не только гасить кредиты, но и поддерживать свой бизнес в рабочем состоянии. Кроме того, решение данной задачи дает возможность компаниям не только сохранить долю рынка, но и увеличивать ее за счет ухода с рынка более слабых игроков.

Одним из видов ликвидных оборотных активов является дебиторская задолженность, поэтому многие предприятия в первую очередь начали оптимизацию своей деятельности за счет повышения эффективности управления дебиторской задолженностью.

Для того чтобы управление дебиторской задолженностью было оптимальным, необходимо понять, сколько дебиторской задолженности нам необходимо собрать и в какие сроки это необходимо сделать, а также выбрать наиболее эффективные инструменты для ее возврата. Прежде всего, нужно провести анализ дебиторской задолженности и сгруппировать полученные результаты по:

менеджерам (с группировкой по отделам);

клиентам.

При группировке результатов по отделам/менеджерам используют следующую классификацию:

. дебиторская задолженность почти отсутствует вероятно, деятельность менеджеров очень эффективна, но данный вывод можно делать только после проведения дополнительного анализа других показателей: рентабельности продаж и так далее;

. вклад клиентов в общий товарооборот компании значительно превышает их вклад в формирование дебиторской задолженности;

. вклад клиентов в товарооборот компании соответствует их вкладу в формирование задолженности;

. вклад клиентов в общий товарооборот компании слишком мал по сравнению с вкладом в сформированную дебиторскую задолженность, именно эти клиенты - основные генераторы дебиторской задолженности.

Данная классификация может пригодится при разработке или корректировке кредитной политики компании в вопросе установления лимитов на предоставление товарных кредитов.

Основой для дальнейшей проработки является группировка по размеру коэффициента оборачиваемости. На данном этапе необходимо провести сегментирование клиентов по двум параметрам: объему продаж (АВС анализ) и группе, в которую они попали в соответствии с коэффициентом оборачиваемости. Из группировки по коэффициенту оборачиваемости нужно использовать только клиентов, попавших в 1-2 группы по коэффициенту оборачиваемости, так как клиенты из 3-й группы оцениваются как «безнадежные должники».

Эта группировка и будет являться основой для разработки плана действий по сбору дебиторской задолженности в сложившейся ситуации. Например, клиент, попавший в группу «А» по объему продаж и имеющий невысокий риск (оборачиваемость дебиторской задолженности от 0 до значения ниже среднего показателя по компании), может являться ВИП клиентом, который благодаря выбираемым объемам получил от менеджеров более длительную отсрочку платежа, а может это клиент, который просто выбирает объем и не платит вовремя, так как использует деньги в своих интересах, ведь кредиторская задолженность это один из самых недорогих способов привлечения заемных средств. К таким клиентам возможно применение различной степени «жесткости» при проведении переговоров о погашении задолженности. А вот клиентам из группы «С» по небольшому объему продаж с высоким риском, возможно лучше отказать в дальнейшем сотрудничестве так как затраты по работе с такими клиентами могут превышать доходы от сделок.

После рассмотрения объемов продаж и сроков оборачиваемости дебиторской задолженности нужно отделить просроченную дебиторскую задолженность от текущей (в рамках договора). Если дебиторская задолженность просрочена, то рекомендуется дополнительно сгруппировать по срокам невыполнения клиентом своих обязательств, например: до 5ти дней, от 5ти до 11ти, от 11ти до 20ти и так далее, так как основным и, наверное, самым важным критерием для оценки перспективности взыскания долга в сложившейся ситуации будет являться срок задолженности.

В условиях всеобщего кризиса ликвидности действовать необходимо быстро, решительно, и последовательно. Если оставить без внимания просроченный платеж более чем на 30 дней, то клиент решит, что вы не очень заинтересованы в погашении долга. Ключ к успеху сейчас: настойчиво напомнить о возникновении задолженности с первого дня ее возникновения. Возможно, благодаря проявленной настойчивости ваши счета переместятся на первые позиции в списке платежей клиента.

В условиях финансового кризиса, затронувшего все компании, необходимо помнить, что работа с дебиторской задолженностью это очень важная и весомая часть необходимых комплексных мер по выводу компании из кризиса ликвидности.

Глава 2. Анализ деятельности в ОАО НПО «Наука»

.1 Общие сведения о предприятии

Юридический адрес предприятия - 125124, г. Москва, 3-я ул. Ямского поля, вл. 2.

Организационно-правовая форма предприятия - открытое акционерное общество.

Начало предприятию ОАО НПО «Наука» было положено в конце XIX века созданием вполне рядовой фабрики Меллера (1894 г.), преобразованной в 1900 г. в АО «Дукс» по производству велосипедов. Кардинальное изменение производственной направленности предприятия произошло в годы Первой мировой войны, когда в связи с необходимостью выпуска первых русских самолетов и их модернизации, на заводе «Дукс» было произведено полное техническое перевооружение, расширение производства и его преобразование в авиационное предприятие. Уже в эти годы завод «Дукс» становится ведущим авиационным предприятием в России.

После Октябрьской революции завод «Дукс» был национализирован и стал «Государственным авиационным заводом № 1» (ГАЗ № 1). Бурное развитие авиации вызвало необходимость выделить из состава ГАЗ № 1 ряд специализированных производств. Так в 1931 г. родился завод № 34 - сегодня ОАО НПО «Наука». Начатое на ГАЗ № 1 и успешно продолженное новым заводом изучение и выпуск дюралюминия положило начало целому направлению в промышленности - стране требовался крылатый металл».

В 1934 г. на заводе № 34 был налажен выпуск радиаторов для двигателей, так необходимых для расширяющегося самолетостроения. Вскоре при заводе создается КБ, которое в 1940 г. получает статус особого конструкторского бюро по разработке радиаторов - ОКБ-34. В последующие годы ОКБ ведет огромную работу по конструированию новых типов радиаторов и других теплообменных агрегатов. Завод и ОКБ, то как единое целое, то как два смежных предприятия осваивают новую продукцию.

После Великой Отечественной войны, во время которой предприятие занималось выпуском и ремонтом радиаторов, начинается планомерное расширение КБ и производства. Высотные полеты требуют уже не только оснащения двигателей теплообменными аппаратами, но и создания в кабине летчика условий для нормальной работы. Решение новых задач берет на себя ОКБ. В конце 40-х - начале 50-x годов разрабатываются конструкции и осуществляется выпуск целого ряда новых изделий: всевозможные нагревательные устройства, турбохолодильники, регуляторы температуры и давления, кислородные системы.

Самолеты Ту, Илы, Аны, МиГи и др. оснащаются агрегатами конструкции ОКБ, а позднее, с начала 60-х, предприятие берет на себя и разработку всей системы жизнеобеспечения самолета.

Созданные к началу космической эры конструкторская, производственная и испытательная база, позволили в сжатые сроки разработать все необходимые элементы систем терморегулирования, обеспечения газового состава, регулирования давления и водообеспечения обитаемых космических кораблей. Гордость предприятия - созданный впервые в мире комплекс систем, обеспечивающих жизнедеятельность и нормальные условия полета первого человека в космос на корабле «Восток». После полета Ю.А. Гагарина заслуги предприятия были отмечены орденом «Трудового Красного Знамени». Это было только началом. Затем последовало оснащение таких космических аппаратов, как «Восход», «Союз», «Салют», «Прогресс», «Мир», «Алмаз», «Луна», «Марс», «Венера» и, наконец, грузовой модуль, служебный модуль и др. Международной космической станции.

Сложнейший комплекс систем с применением новых технических решений был разработан для орбитального космического корабля «Буран».

Во все исторические периоды предприятие выпускало и изделия для народного хозяйства: системы кондиционирования различных транспортных средств, медицинские аппараты, агрегаты для работы в условиях вечной мерзлоты и многое-многое другое.

В девяностые годы на предприятии, как и во всей стране, произошли спад производства, резкое сокращение численности сотрудников, отсутствие заказов на новые разработки. В этих условиях предприятие акционировалось. Новые формы управления, хотя и методом проб и ошибок, все же смогли остановить, затормозить это падение.

В последние годы созданы системы кондиционирования воздуха для самолетов Ту-204, Ту-334, Ил-96, Ил-114, Бе-200, Ан-70, Ан-74, Ан-140, Ан-148. И через 105 лет НПО «Наука» сохраняет все основные направления работ, ищет новые приложения своим разработкам, привлекает к работе молодых специалистов.

Основными направлениями деятельности предприятия являются:

выпуск продукции авиационно-космического назначения;

разработка систем жизнеобеспечения летательных и космических аппаратов;

разработка отдельных агрегатов и узлов для авиационно-космической техники;

испытание образцов техники, узлов и агрегатов для авиационно-космической отрасли;

модернизация ранее разработанных образцов продукции авиационно-космического назначения;

изготовление изделий, узлов и агрегатов для различных отраслей народного хозяйства (кроме авиационно-космической), в том числе для медицины, строительной и горнопроходческой промышленности, наземного и железнодорожного транспорта;

выполнение услуг, связанных с конструкторскими разработками и технологическими возможностями производства нетрадиционным заказчикам;

управление недвижимым имуществом предприятия.

Поставщиками ОАО НПО «Наука» являются: ФГУП «ММП «Салют», РКК ЗЭМ «Энергия им. С. П. Королева», ФГУП РКЗ «ГКНПЦ им. М. В. Хруничева», г. Москва, ФГУП «ГосМКБ «Радуга», ООО «Авиаприбор» г. Бендеры, ЗАО «ОКБ «Гистерезис», ОАО НИАТ «Авиастроитель», ООО «Солар», ОАО «Авэкс», ОАО «НПП «ЭГА», ОАО «Корпорация «Тактическое ракетное вооружение» и др.

Потребителями продукции и услуг ОАО НПО «Наука» являются 104 предприятия России и ближнего зарубежья, в том числе разработчики авиационной и космической техники (ФГУП «РСК МиГ», г. Москва, ФГУП «МиГ», г. Луховицы, МО, ОАО «Туполев», г. Москва, ОАО «ОКБ Сухого», г. Москва, НПК «Штурмовики Сухого», г. Москва, ГУП АВПК «Сухой», г. Москва, ОАО ОКБ им. А.С.Яковлева, г. Москва, ОАО «Камов», г. Люберцы, МО, ОАО «АК им. С.В.Ильюшина», г. Москва, ФГУП ЭМЗ им. В. М. Мясищева, г. Жуковский, МО, ТАНТК им. Г. М. Бериева, г. Таганрог, АНТК «Антонов», Украина, г. Киев, МКБ «Прогресс», Украина, г. Запорожье, РКК ЗЭМ «Энергия им. С.П.Королева», г. Королев, МО, ФГУП РКЗ «ГКНПЦ им. М.В.Хруничева», г. Москва, ГНПРКЦ «ЦСКБ-Прогресс», г. Самара), производители авиационных двигателей (ОАО Омское моторостроительное КБ, г. Омск, ОАО НПП «Аэросила», г. Ступино, МО, ОАО «Авиадвигатель», г. Пермь, СНТК им. Н. Д. Кузнецова, г. Самара, ЗАО БетаИр, г. Таганрог, ОАО «Моторостроитель», г. Самара, ОАО НПО «Сатурн», г. Рыбинск, ОАО «Пермский моторный завод», г. Пермь), авиастроительные заводы (ФГУП КАПО, г. Казань, ЗАО «Авиастар-СП», г. Ульяновск, КиГАЗ «Авиант», Украина, г. Киев, ОАО КнААПО им. Ю.А.Гагарина, г. Комсомольск-на-Амуре, ОАО НПК «Иркут» (ИАПО), г. Иркутск, ОАО НАПО им. В.П.Чкалова, г. Новосибирск, ОАО НАЗ «Сокол», г. Нижний Новгород, ОАО «У-УАЗ», г. Улан-Удэ, ГАО «ТАПОиЧ», Узбекистан, г. Ташкент, ЗАО «Авиакор-Авиационный завод», г. Самара, ФГУП КумАПП, г. Кумертау, МВЗ им. М.Л.Миля, г. Москва, ГАЗ ХГАПП, Украина, г. Харьков, ОАО «Казанский вертолетный завод», г. Казань, ОАО «Роствертол», г. Ростов-на-Дону), 17 авиаремонтных заводов, 15 авиакомпаний, в том числе ОАО «Аэрофлот», ГТК «Россия», ОАО АК «Сибирь», ФГУП АК «Дальавиа», ОАО «Внуковские авиалинии», ОАО АК «КрасЭйр».

ОАО НПО «Наука» возобновило в 2009 году производство ряда изделий, разработанных Обществом и переданных для серийного производства в другие организации, а также осуществило мероприятия по улучшению работы с контрагентами в части оказания услуг по ремонту изделий.

Научно-исследовательские и опытно-конструкторские работы.

Выручка от реализации научно-исследовательских и опытно-конструкторских работ в 2009 году составила 122046 тыс.руб, что на 73768 тыс.руб или на 152,8% больше показателя 2008года. Рост выручки обусловлен работой КБ в 2009 г по модернизации ТУ 204 СМ по договору с ОАО «ОАК».

Конструкторское бюро предприятия в 2009 г:

-      разработало пневматическую схему предварительной комплектовочной ведомости и весовой сводки САРД для самолета Ан-70;

-      разработало РКД на систему и агрегаты КСКВ самолета Ту-214 ОН;

-      участвовало в сопровождении изготовления и испытания самолетов Ту-214Ср, скорректировало РКД комплектующих изделий по результатам испытаний;

-      разработало РКД на новые и модифицируемые агрегаты САРД самолета А-42 на базе цифровых средств управления и контроля.

-      скорректировало схемы системы жидкого охлаждения и термостабилизации зеркал изделия 1ЛК222; рассчитало характеристики по уточненным данным; разработало логическую и структурную схему БУК; оценило массово-энергетические параметры и предварительную стоимость комплекта системы охлаждения, разработало программу обеспечения надежности и т.д.

Основные направления развития Общества в 2009 году.

В 2009 году Обществом достигнуты следующие результаты (см. табл.2.1.1.)

Таблица 2.1.1.

Наименование

Комментарий

Победа в тендере по разработке и производству МС-21 совместно с Hamilton Sundstrand (США)

За счет разработки КБ уникального технического предложения, а также многопрофильной работы с заказчиком и соисполнителями Общество выиграло тендер на разработку и производство МС-21. Это обеспечит программу производства Общества до 2035 года, а также за счет совместной работы с американскими партнерами и применению прогрессивных технологий проектирования увеличит конкурентное преимущество перед другими разработчиками и производителями агрегатов на территории РФ.

Принято решение об осуществлении реорганизации ОАО НПО «Наука» путем выделения в новое юридическое лицо активов, связанных с арендной деятельностью.

В 2009 году на внеочередном собрании акционеров принято решение о реорганизации Общества с целью выделения из состава Общества с целью выделения из состава Общества непрофильных активов и разделением рисков по ведению разных видов бизнеса: авиационного производства и арендной деятельности.

Принято решение о дальнейшем развитии совместного предприятия ЗАО «Хамильтон-Стандарт-Наука». Принято решение о строительстве завода в г. Кимры.

К существующей номенклатуре выпуска СП были переданы дополнительные объемы производства матриц алюминиевых теплообменников и полуфабрикатов, что позволило увеличить объемы выпуска продукции Общества авиационного назначения на собственных производственных площадях, улучшать качество продукции, увеличить объемы реализации и производства СП.

Осуществлена газификация предприятия и строительство газовой котельной в Першинском филиале.

Газификация (переход с мазутного топлива на газ) позволит, начиная с 2010 года снизить издержки Общества на отопление существующих производственных площадей, увеличить прибыль от реализации тепла сторонним организациям, а также создает необходимое условие для строительства в ПФ корпуса по производству продукции авиационного назначения.

Оформлен в собственность земельный участок промышленного назначения, на котором находятся производственные корпуса ПФ

За счет оформления в собственность в 2009 году земельного участка под производственными зданиями Першинский филиал представляет собой целостный имущественный комплекс, соответственно снизились имущественные риски Общества, связанные с будущим строительством корпуса для производства продукции авиационного назначения.


Управление недвижимостью

Выручка от сдачи площадей в аренду в 2009 году составила 217084 тыс.руб, что на 24365 тыс.руб. или на 10,1% меньше показателя 2008 года.

Основная причина уменьшения объема выручки от сдачи площадей в аренду к уровню 2008 года заключается в снижении арендных ставок и высвобождении площадей арендаторами в связи с экономическим кризисом 2009 года. С целью дальнейшего разделения рисков разных видов деятельности (авиационного производства и арендной деятельности) на внеочередном собрании акционеров было принято решение о реорганизации Общества путем выделения нового юридического лица, которому будут переданы непрофильные арендные активы Общества.

Реализация продукции авиационного назначения и ремонтов.

С момента образования завода по настоящее время разработка и производство авиационной продукции, ремонты являются основным направлением развития и основным источником доходов Общества.

Выручка от реализации продукции авиационного назначения и ремонтов в 2009 году составила 979987 тыс. руб. Без НДС, что на 70932 тыс.руб. или 7,8% больше показателя 2008 года.

В 2009 году были заключены (или пролонгированы) более 65 договоров, как с традиционными партнерами Общества, так и с рядом новых предприятий. Наибольший удельный вес в структуре и поступлений денежных средств приходится на покупателей, перечисленных в таблице 2.1.2.

Таблица 2.1.2.

Заказчик

Отгружено продукции, тыс.руб.

% от выручки от реализации 2009

ОАО «Корпорация «Иркут»

166722

17,0%

ОАО КАПО им.Горбунова

130231

13,3%

ЗАО «Аиастар-СП»

122698

12,5%

ТАНТК им Бериева

43990

4,5%

ОАО «Роствертол»

34271

3,5%


В 2009 году также заключены договоры на поставку в вертолетостроительные компании, а также достигнуто соглашение о разработке модернизированной системы кондиционирования воздуха для вертолетов КБ Камова.

В 2009 году также велась работа подготовительного характера для реализации других направлений развития Общества в 2010-2014гг.

Валюта баланса на 01.01.10 составила 1326666 тыс.руб на 01.01.09 - 1027586 тыс.руб. Темп прироста валюты баланса в 2009 году по сравнению с 2008 годом составил 29,1%.

Выручка предприятия в 2009 году составила 1348391 тыс.руб, в 2008 году - 1205031 тыс.руб. Темп прироста выручки предприятия составил 11,9%.

Чистая прибыль предприятия в 2009 году составила 297266 тыс.руб, в 2008 году - 191920 тыс.руб. Темп прироста чистой прибыли по годам составил 54,9%.

При эффективной работе предприятия соотношение прироста валюты баланса, выручки от реализации продукции, чистой прибыли выражается в следующем соотношении:

Валюта баланса < Выручка > Чистая прибыль

или в 2009 году

,1%>11,9% <54,9%

Данное неравенство свидетельствует о росте имущественного состояния предприятия на 29,1% и росте выручки меньшими темпами на 11,9%. Это свидетельствует о росте активов предприятия в 2009 году, не задействованных в его производственной деятельности. При этом темп роста чистой прибыли в 4,50 раза превышает темп роста выручки, что обусловлено сокращением издержек Общества в 2009 году на 1 рубль выручки, повышением эффективности деятельности, увеличением рентабельности.

Анализ отчета прибылей и убытков.

Формирование чистой прибыли предприятия в 2009 году и сравнительный анализ с 2008 годом представлен в Таблице 2.1.3.

Таблица 2.1.3.

Наименование статей

2009

2008

Отклонение




Руб.

%

Выручка от реализации продукции, работ, услуг

1348391

1205031

143360

11,9

Себестоимость проданных товаров, работ, услуг

705559

559342

146217

26,1

Коммерческие расходы

11442

3537

7905

223,5

Управленческие расходы

406818

362132

44686

12,3

Прибыль от продаж

406818

280020

126798

45,3

Прочие доходы

22540

194645

172105

88,4

Прочие расходы

211564

160418

75,8

Прибыль до налогообложения

378212

63101

115111

43,8

Отложенные налоговые активы

1203

846

357

42,2

Отложенные налоговые обязательства

12373

7008

5365

76,6

Текущий налог на прибыль

67397

59714

7683

12,9

Налоговые санкции, налог прошлых лет

2379

3613

1234

 -

Чистая прибыль

297266

191920

105346

54,9


Из таблицы 2.1.3. следует, что прибыль от продаж в 2009 году увеличилась по сравнению с 2008 годом на 126798 тыс. рублей или на 45,3%. На увеличение повлиял рост выручки от реализации на 143360 тыс. руб. или на 11,9 % при общем увеличении себестоимости на 198808 тыс. руб. Рост себестоимости продаж произошел за счет увеличения производственной себестоимости на 146217 тыс. руб. или на 26,1 % и за счет увеличения управленческих расходов на 44686 тыс. руб. или на 12,3 %. Коммерческие расходы в сравнении с 2008 годом увеличились на 7905 тыс. руб. или на 223,5 %.

Структура выручки от реализации продукции, работ, услуг без НДС за 2009 и 2008 гг представлена в таблице 2.1.4.

Таблица 2.1.4.

Наименование

2009 год

2008 год

Отклонение


Сумма, тыс. руб

%

Сумма,тыс. руб

%

Сумма, тыс. руб

%

Авиационное производство и оказание услуг

1102034

81,7 %

957332

79,4 %

144702

15,1 %

Арендная деятельность

217084

16,1 %

241449

20,0 %

-24365

-10,1 %

Продукция общетехнического назначения

8358

0,6 %

3440

0,3 %

4918

143,0 %

Услуги вспомогательного производства и прочие услуги

20915

1,6 %

2809

0,2 %

18106

644,6 %

Итого:

1348391

100 %

1205030

100 %

143361

12 %

Рост выручки от реализации продукции авиационного производства составил 15,1 %, что обусловлено увеличением объемов продаж и ростом цен на продукцию. Рост выручки от реализации продукции пожарного и общетехнического назначения на 143 % обусловлен повышением спроса на данный вид продукции. Рост выручки от реализации услуг вспомогательного производства на 644,6 % объясняется ростом тарифов на мазут, электроэнергию, воду, а также заключением в 2009 году сделок на оказание услуг по испытаниям, исследованиям, выпуску технической документации.

Анализ себестоимости реализованной продукции (РП) в 2009 году по сравнению с 2008 годом показывает, что на 1 рубль реализованной продукции в 2009 году произведено затрат на 7 копеек меньше, чем в 2008 году (таблица 2.1.5.).

Таблица 2.1.5.

Наименование

2009 год

2008 год

отклонение


Сумма, тыс. руб

На 1 руб, РП, руб

Сумма, тыс. руб

На 1 руб. РП, руб

Сумма, тыс. руб

На 1 руб. РП, руб

Материальные затраты

174649

0,13

306148

0,25

-131499

-0,12

Оплата труда

420824

0,31

381649

0,32

39175

-0,01

Отчисления на соц. нужды

110256

0,08

70325

0,06

39931

0,02

Амортизация ОС

22497

0,02

21551

0,02

946

-

Прочие затраты

213347

0,16

145338

0,12

68009

0,04

Итого:

941573

0,70

925011

0,77

16562

-0,07


Материальные затраты и оплата труда на 1 рубль реализованной продукции уменьшаются, прочие затраты и отчисления на социальные нужды увеличиваются. Уменьшение материальных затрат и рост прочих затрат на 1 рубль реализованной продукции объясняется в том числе изменением учетной политики предприятия в 2009 году по сравнению с 2008 годом.

Рост оплаты труда в абсолютном и относительном выражении обусловлен увеличением объема производства предприятия в 2009 году по сравнению с 2008 годом.

Анализ прибыли от продаж приведен в таблице 2.6. Динамика изменения прибыли от продаж в 2009 году по сравнению с 2008 годом отражает динамику изменения чистой прибыли предприятия. Увеличение прибыли от продаж за отчетный период на 126798 тыс. руб. или 45,3 % свидетельствует о повышении эффективности операционной деятельности предприятия, при этом:

эффективность авиационного производства с учетом прочей деятельности предприятия повысилась на 77,7% за счет снижения издержек предприятия и роста выручки от реализации;

эффективность арендной деятельности снизилась на 17,5% за счет падения выручки от реализации в связи со снижением в 2009 году платежеспособного спроса со стороны потенциальных арендаторов и падением арендных ставок на рынке аренды недвижимости.

Таблица 2.1.6.

Вид деятельности

2009

2008

Отклонение


Сумма, тыс. руб

Структура прибыли, %

Сумма, тыс. руб

Структура прибыли, %

Сумма, тыс. руб

%

Авиационное производство и прочая деятельность

328068

80,6%

184597

65,9%

143471

77,7%

Арендная деятельность

78750

19,4%

95423

95423

-16673

-17,5%

Итого:

406818

100,0%

280020

280020

126798

45,3%


Структура прибыли от продаж по видам деятельности показывает снижение удельного веса прибыли от продаж по арендной деятельности в составе совокупной прибыли от продаж с 34,1% до 19,4%.

Прибыль до налогообложения в отчетном году увеличилась на 115111 тыс. руб или на 43,8%. На формирование прибыли в том числе повлиял рост финансовых результатов от прочих операций на 11687 тыс. руб.

Общий прирост чистой прибыли составил 105346 тыс. руб. или 54,9%. На изменение также повлияли: увеличение отложенных налоговых активов на 357 тыс. руб и уменьшение отложенных налоговых обязательств на 5365 тыс. руб. увеличение текущего налога на прибыль на 7683 тыс. руб.

Сумма чистой прибыли отчетного года, подлежащая распределению, составляет 297266 тыс. рублей.

Анализ активов Общества.

Структура активов Общества по состоянию на 01.01.2010 изменилась в сторону увеличения доли оборотных активов. Внеоборотные активы с 31,4% на 01.01.2009 уменьшились до 28,5% на 01.01.2010, оборотные активы с 68,6% на 01.01.2009 увеличились до 71,5%.

Анализ балансовой и остаточной стоимости ОС за 2009 год (таблица 2.1.7.) показывает, что в 2009 году произошел прирост как балансовой, так и остаточной стоимости основных средств на 50831 тыс. руб. и на 20195 тыс. руб. соответственно. Общество ввело в эксплуатацию машины и оборудование, транспортные средства, другие виды ОС, а также осуществило реконструкции зданий.

Таблица 2.1.7.

Группа ОС

Данные на 01.01.09 тыс. руб

Данные на 01.01.10 тыс. руб


Балансовая стоимость

Амортизация

Остаточная сто-сть

Балансовая стоимость

Амортизация

Остаточная сто-сть

Здания

282435

127583

154852

297609

138523

159086

Сооружения и передаточные устройства

36933

23249

13684

32191

22265

9926

Машины и оборудование

188932

85281

103651

202183

85777

116406

Транспортные средства

7802

3859

3943

9457

4135

5322

Произв-ый и хоз-ный инвентарь

3867

2259

1608

5925

2634

3291

Другие виды ОС

678

629

49

23967

20162

3805

Земельные участки

930


930

1076


1076

Итого:

521577

242860

278717

572408

273496

298912


В связи с тем, что в 2009 году прирост выручки предприятия произошел меньшими темпами, чем прирост валюты баланса и прирост стоимости основных средств, показатель фондоотдачи в 2009 году снизился с 5,24 до 4,67, что говорит о вложении собственных средств в основные средства не производственного назначения.

Увеличение суммы по статье «Незавершенное строительство» на 29779 или на 125% в том числе связано со строительством на территории Першинского филиала.

Запасы предприятия на конец отчетного года увеличились на 128045 тыс. руб. или 30,1% в том числе за счет роста:

складских запасов сырья и материалов на 28290 тыс. руб. или 14,4%;

затрат в незавершенном производстве на 52203 тыс. руб. или 51,4%;

готовой продукции на 54287 тыс. руб. или 53,6%.

Динамика периода оборачиваемости основных видов запасов приведена в таблице 2.1.8.

Таблица 2.1.8

Наименование показателя

2009

2008

отклонение




дни

%

Период оборота сырья и материалов, дни

82

65

17

26%

Период оборота незавершенного произ-ва

49

37

12

32%

Период оборота готовой продукции, дн

35

24

11

46%


В 2009 году наблюдается увеличение периода оборачиваемости запасов сырья и материалов на 17дней или 26% незавершенного производства на 12 дней или 32% , готовой продукции на 11 дней или 46%, что свидетельствует о снижении эффективности использования запасов Общества.

Анализ рентабельности

Анализ рентабельности предприятия показан в таблице 2.1.9.

Таблица 2.1.9.

Наименование показателей

2008 год

2009 год

Отклонение




Тыс. руб

%

Выручка от реализации, тыс. руб

1205031

1348391

143360

12%

Собственный капитал, тыс. руб

553762

735456

181694

33%

Чистая прибыль, тыс. руб

191920

297266

105346

55%

Рентабельность продаж по чистой прибыли

15,90%

22,05%

6%


Рентабельность собственного капитала

34,70%

40,42%

6%



Рост выручки повлиял на рост текущей прибыли за период и на рост нераспределенной прибыли в балансе предприятия, в связи с которым произошел рост собственного капитала.

Рентабельность продаж по чистой прибыли в 2009 году составила 22%, в 2008 - 15,9%. Увеличение рентабельности продаж составляет 6% и свидетельствует о том, что в каждом рубле реализованной продукции 2009 года содержится на 6,1 копейки чистой прибыли больше, чем в 2008 году.

Рентабельность собственного капитала в 2009 году составила 40,42%, в 2008 - 34,7%. Увеличение рентабельности собственного капитала свидетельствует о том, что на каждый рубль вложенного капитала акционеров в 2009 году получено на 6 копеек чистой прибыли больше, чем в 2008 году.

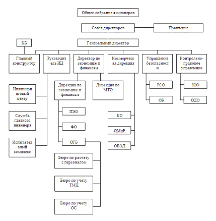
.2 Структура управления ОАО НПО «Наука»


Высшим органом управления является общее собрание акционеров, избирающее совет директоров и ревизионную комиссию.

Совет директоров избирает генерального директора, назначает корпоративного секретаря и аппарат Совета директоров.

Генеральному директору подчиняются Правление, Первый заместитель генерального директора, Научно-Технический Совет и все подразделения предприятия (часть из них - непосредственно, часть - через заместителя генерального директора).

Непосредственно генеральному директору подчиняются:

главный конструктор - руководитель КБ, которому подчиняется аппарат главного конструктора, отделы 43, 44, 52, 55, 56, 59 , служба эксплуатации и надежности;

директор по производству, которому подчиняется аппарат директора по производству, цеха №№ 1, 14, 16, 18, 20;

руководитель Управления безопасности, которому подчинялся режимно-секретный отдел, мобилизационный отдел, отдел безопасности;

директор по персоналу, которому подчиняется отдел кадров, отдел по работе с персоналом;

руководитель организационно-правового управления, которому подчиняется юридический отдел, организационно-контрольный отдел.

коммерческий директор, которому подчиняется отдел сбыта, административно-хозяйственный отдел, отдел транспорта, отдел материально-технического снабжения, который занимается снабжением предприятия сырьем и материалами, отдел внешнеэкономической деятельности, занимающийся заключением контрактов с зарубежными партнерами, в том числе поставками для предприятия иностранных комплектующих и материалов;

финансовый директор, которому подчиняется планово-экономический отдел, финансовый отдел, отдел главного бухгалтера, отдел организации труда и заработной платы.

Финансовый отдел включает в себя:

Начальника финансового отдела;

Заместителя начальника финансового отдела;

Финансового ревизора;

Кассира.

Отдел главного бухгалтера подразделяется на три бюро:

Бюро по расчетам с персоналом;

Бюро по учету товарно-материальных ценностей (ТМЦ);

Бюро по учету основных средств (ОС).

Первому заместителю генерального директора подчинены главный инженер, руководитель управления информационных технологий.

Главный инженер организует работу цеха № 8, технологического отдела, отдела по охране труда и техники безопасности, отдела главного механика, отдела главного энергетика, отдела главного метролога, отдела технического контроля и руководителя испытательного комплекса, который в свою очередь организует работу высотно-испытательной станции ВИС-80 и Чкаловской экспериментальной базы ЧЭБ-79. Для помощи главному инженеру при нем имеется соответствующий аппарат.

Руководитель управления информационных технологий руководит отделом технической поддержки и отделом информационных систем.

.3 Анализ дебиторской задолженности ОАО НПО «Наука»

В отличие от производственных запасов и незавершенного производства, которые не могут быть резко изменены, дебиторская задолженность представляет собой весьма вариабельный и динамичный элемент оборотных средств, существенно зависящий от принятой в организации политики в отношении покупателей продукции. Поскольку дебиторская задолженность представляет собой обездвижение собственных оборотных средств, т.е. в принципе она не выгодна организации, то с очевидностью напрашивается вывод о ее максимально возможном сокращении. Дебиторская задолженность может быть сведена до минимума, тем не менее, этого не происходит по многим причинам, в том числе и по причине конкуренции.

С позиции возмещения стоимости поставленной продукции продажа в НПО «Наука» осуществляется одним из трех способов:

предоплата (товар оплачивается полностью или частично до передачи его продавцом);

оплата за наличный расчет (товар оплачивается полностью в момент передачи товара, т.е. происходит как бы обмен товара на деньги);

оплата в кредит (товар оплачивается через определенное время после его передачи покупателю).

Вырабатывая политику кредитования покупателей своей продукции, «Наука» определяется по следующим ключевым вопросам:

срок предоставления кредита (в организации существует несколько типовых договоров, предусматривающих предельный срок оплаты продукции);

стандарты кредитоспособности (критерии, по которым поставщик определяет финансовую состоятельность покупателя и вытекающие отсюда возможные варианты оплаты);

система создания резервов по сомнительным долгам (предполагается, что, как бы ни была отлажена система работы с дебиторами, всегда существует риск неполучения платежа, хотя бы по форс-мажорным обстоятельствам; поэтому, исходя из принципа осторожности, необходимо заранее создавать резерв на потери в связи с несостоятельностью покупателя);

система сбора платежей (сюда входят процедуры взаимодействия с покупателями в случае нарушения условий оплаты, совокупность показателей, свидетельствующих о существенности нарушений в оплате, система наказания недобросовестных контрагентов и др.);

система предоставляемых скидок.

Как бы ни была эффективна система отбора покупателей, в ходе взаимодействия с ними не исключаются всевозможные накладки, поэтому организация вынуждена создать систему контроля над исполнением покупателями платежной дисциплины.

Формирование политики управления дебиторской задолженностью организации (или ее кредитной политики по отношению к покупателям продукции) в ОАО НПО «Наука» осуществляется по следующим основным этапам: 1. Анализ дебиторской задолженности организации в предшествующем периоде.

. Формирование принципов кредитной политики по отношению к покупателям продукции.

.Определение возможной суммы оборотного капитала, направляемого в дебиторскую задолженность по товарному (коммерческому) кредиту.

. Формирование стандартов оценки покупателей и дифференциации условий предоставления кредита.

В большинстве случаев работа с новым контрагеннтом начинается на условиях предоплаты. После того как накоплена статистика платежей и поставок по контрагенту, ему может быть предоставлен кредитный лимит.

Применение кредитных лимитов дает преимущества при работе в первую очередь с новыми клиентами - позволяет предупредить возникновение неконтролируемой дебиторской задолженности. Трудности, которые возникают при этом: обязательная автоматизация процесса, знание контрагента, изучение его кредитных возможностей и платежеспособности, что предусматривает тесный контакт.

Так как ОАО НПО «Наука» уже длительное время находится на рынке сбыта готовой продукции, она работает в основном с крупными, уже проверенными временем заказчиками. Но в связи с возникшим кризисом ситуация на рынке изменилась. Появились новые, более мелкие организации, которым проще «выжить» на рынке сбыта во время кризиса. И чтобы удержаться в своем сегменте рынка «Наука» начинает сотрудничать с новыми, «непроверенными» контрагентами.

Работа с контрагентами начинается с заключения договора, в котором прописываются все условия работы и если возможна, прописывается предоплата по договору. Но в договорах, по исследовательской деятельности конструкторского бюро невозможно прописать предоплату, т.к. оплата происходит после проведенных испытаний на основании выставленных актов приемки-сдачи выполненных работ.

Для того чтобы обезопасить себя ОАО НПО «Наука» проводит анализ деятельности новых контрагентов. Во внимание принимаются продолжительность работы компании-покупателя на рынке, темпы роста выручки и прибыли, а также дополнительная информация от менеджера по продажам, выезжавшего в офис или на предприятие клиента. Для новых контрагентов, которые работают с нашей организацией не более полугода, кредитный лимит может устанавливаться в размере до 25% от суммы сделки.

Для контрагентов, работающих с компанией более двух лет, кредитный лимит устанавливается менеджером и в обязательном порядке утверждается финансовым директором. Такой лимит принимается или отклоняется исходя из данных отчета, подготавливаемого финансовым контролером. Отчет содержит следующую информацию по заказчику:

.        Наименование заказчика;

2.      Дата начала работы с компанией;

.        Отдел (менеджер, работающий с покупателем);

4.      Выгодность клиента;

.        Надежность клиента;

6.      Средний срок просрочки по клиенту, дни;

7.      Надежность бизнеса, балы;

.        Маржинальная прибыль;

.        Количество отгрузок;

10.    Количество отгрузок, по которым просрочен платеж;

.        Кредитный лимит (если установлен), тыс. руб.

По итогам комплексного анализа новому контрагенту выставляется балльная оценка от 1 («Бизнес ненадежен, угроза банкротства») до 5 («Очень надежный бизнес»).

Клиентам категории 1 продукция на условиях отсрочки платежа не отпускается. Клиенты категории 2 («Бизнес ненадежен») считаются рисковыми, но им может быть установлен кредитный лимит, который не превышает маржинальной прибыли НПО «Наука» по данному контрагенту за прошедшие полгода, при условии, что остальные показатели работы с этой компанией удовлетворяют требованиям и т.д.

В результате коллективного обсуждения, коммерческого директора, финансового директора и ответственного менеджера исходя из показателей выгодности, надежности и предшествующего объема закупок устанавливается кредитный лимит клиента. И принимается стратегия работы с тем или иным контрагентом в зависимости от его выгодности и надежности.

Финансовый контролер ежедневно вносит данные по оплате ранее произведенных отгрузок в информационную систему компании, в которой формируются отчеты о задолженности контрагентов. Отчеты о состоянии дебиторской задолженности формируются в информационном разрезе «отдел - менеджер - контрагент - счета». В них включается информация о сумме и дате отгрузки, количестве дней предоставленной отсрочки, дате оплаты по плану, оплаченной сумме и размере долга, сумме просроченного платежа и количестве дней просрочки. По компании в целом формируется сводный отчет, в котором контрагенты разделены на группы в зависимости от лимитов задолженности и количества дней просрочки каждого из платежей.

Анализ дебиторской задолженности приведен в таблице 2.3.10.

Таблица 2.3.10.

Показатели

На 01.01.09

На 01.01.10

Отклонение




Тыс. руб

%

Авиационная деятельность

76910

134756

57846

75%

Аренда недвижимости

28861

12039

-16822

-58%

Основные средства

1400


-1400

-100%

Товарно-материальные ценности

1734

22395

20661

1192%

НДС с авансов

41801

46108

4307

10%

Аванс поставщикам услуг

15561

26539

10978

71%

Аванс поставщикам ТМЦ

23676

25743

2067

9%

Аванс поставщикам ОС

28150

313

-27837

-99%

Аванс по МЗК

5962

2077

-3885

-65%

Прочие дебиторы

1216

3110

1894

156%

Итого

225271

273080

47809

21%


Увеличение дебиторской задолженности на 01.01.2010 по сравнению с 01.01.2009 произошло на 47809 тыс. руб. или на 21% в том числе:

задолженность по продукции авиационного назначения увеличилась на 57846 тыс. руб. или на 75%;

задолженность арендаторов и агентов по аренде увеличилась на 16822 тыс. руб. или на 58%;

Краткосрочные финансовые вложения увеличились по состоянию на 01.01.2010 на 110770 тыс. руб. в том числе:

на 01.01.2010 авансы, полученные от покупателей, размещены на депозите в ОАО «Транскредитбанк» в размере 98900 тыс. руб;

в 2009 году выдан займ ООО «Наука-Связь» в размере 11870 тыс. руб.

Проведем анализ дебиторской задолженности организации.

На первом этапе анализа рассчитывается средняя дебиторская задолженность:

ДЗср= ДЗн+ДЗк/2

ДЗср=273080+225271/2=249176

На втором этапе оценивается уровень дебиторской задолженности организации. Оценка этого уровня осуществляется на основе определения коэффициента отвлечения оборотных активов в дебиторскую задолженность, который рассчитывается как:

КОАдз=ДЗ/ОА

КОАдз=274422/948782=0,289

где КОАдз - коэффициент отвлечения оборотных активов в дебиторскую задолженность;

ДЗ - общая сумма дебиторской задолженности организации (или сумма задолженности по товарному или потребительскому кредиту);

ОА - общая сумма оборотных активов организации.

На третьем этапе анализа определяются количество оборотов дебиторской задолженности в рассматриваемом периоде.

Количество оборотов дебиторской задолженности характеризует скорость обращения инвестированных в нее средств в течении определенного периода.

КОдз=ОР/ДЗср

КОдз=1348391/249176=5,4

где КОдз - количество оборотов дебиторской задолженности организации в рассматриваемом периоде;

ОР - общая сумма оборота по реализации продукции в рассматриваемом периоде;

ДЗср - средний остаток дебиторской задолженности организации.

Данный коэффициент показывает насколько эффективно компания организовала работу по сбору оплаты за свою продукцию. Снижение данного показателя может сигнализировать о росте числа неплатежеспособных клиентов и других проблемах сбыта, но может быть связана и с переходом компании к более мягкой политике взаимоотношений с клиентами, направленной на расширение доли рынка. Чем ниже оборачиваемость дебиторской задолженности, тем выше будут потребности компании в оборотном капитале для расширения объема сбыта.

Период погашения задолженности:

Период оборачиваемости ДЗ=365/КОдз

Период оборачиваемости ДЗ=365/5,4=68дней

Чем выше величина периода просроченности задолженности, тем вероятнее становится риск не погашения задолженности.

Коэффициент оборачиваемости дебиторской задолженности в целом в сравнении с 2008 годом уменьшился с 5,8 до 5,4. Период погашения дебиторской задолженности в 2009 году увеличился и составил 68 дней против 63 дней в 2008 году, основная причина увеличения - неплатежи арендаторов.

На четвертом этапе анализа определяется оборачиваемость для требуемого прироста оплаченной валовой выручки предприятия (в данном случае требуемый прирост оплаченной валовой выручки достигается за счет уменьшения суммы дебиторской задолженности):

Оп = В / Пдс,

Оп=1348391/5,4=246702

где Оп - оборачиваемость для требуемого прироста валовой выручки;

Пдс - необходимый прирост денежных средств к оплаченной валовой выручке, руб.

На пятом этапе определяется срок оборота для требуемого прироста оплаченной валовой выручки предприятия:

Сп = n / Оп,

Сп=365/249702=0,15

где Сп - срок оборота прироста валовой выручки.

На шестом этапе определяется оптимальный срок сокращения оборачиваемости статьи дебиторской задолженности в целях реализации поставленных перед предприятием задач:

ОСдз = Пдз - Сп,

ОСдз=5,4-0,15=5,25

где ОСдз - оптимальный срок погашения статьи дебиторской задолженности предприятия.

Для анализ дебиторской задолженности в ОАО НПО «Наука» составляется реестр старения счетов дебиторов (таблица 2.3.11.). Исходной информацией для его составления являются данные бухгалтерского учета по задолженности конкретных контрагентов, при этом важно получить информацию не только о сумме задолженности, но и о сроках ее возникновения. Для получения информации о просроченности задолженности следует провести анализ договоров с контрагентами.

Таблица 2.3.11. Реестр «старения» счетов дебиторов

 Наименование дебиторов

0-30 дней

30-60 дней

60-90 дней

Свыше 90 дней

Всего

Доля, %

1

2

3

4

5

6

7

1.ООО «Энергия»


13142


2312

15454

5,7

2.ФГУП ЭМЗ



5412


5412

2,0

3.ФГУП «МиГ»



417


417

-

4.ОАО «Прогресс»


1075



1075

0,5

Прочие дебиторы

250722




250722

91,8

Всего

250722

14217

5829

2312

273080

100

Доля, %

91,8

5,3

2,1

0,8

100


 

Как видно из таблицы 2.3.11., большая часть дебиторов имеют задолженность сроком до 30 дней или 91,8%. В то же время в реестре старения наблюдаются проблемные предприятия, которые имеют срок дебиторской задолженности сроком свыше 90 дней. Например, это ООО «Энергия», задолженность которой составляет в общей сумме задолженности 15454т.р. или 5,7%. Но в то же время следует отметить, это предприятие финансируется из государственного бюджета и платежи по размещённому госзаказу после его выполнения поступают со значительным опозданием.

Используя данные о среднем времени просрочки платежа по контрагентам и в целом по компании по уже погашенным счетам можно значительно повысить точность планирования поступления денежных средств от дебиторов. Это упрощает процедуру построения бюджета движения денежных средств в части прогнозирования поступлений денежных средств.

Следующим этапом анализа дебиторской задолженности является определение структуры и динамики изменения дебиторской задолженности предприятия.

Данный анализ рекомендуется проводить, используя следующий алгоритм (таблица 2.3.12.)

Таблица 2.3.12.

Задолженность

На начало года

На конец года

Абсолют. отклонение, тыс. руб.

Изменение в удельных весах, %

Темп роста, %


тыс. руб.

в %

тыс. руб.

в %




1

2

3

4

5

6=п4-п2

7=п5-п3

8=п6/п2*100

Поставщики и подрядчики

957332

79,4

1102034

81,7

144702

2,3

15,1

Прочая реализация

244889

20,4

225442

16,7

- 19447

- 3,7

7,9

Прочие дебиторы

-


-


-

-

-

Внутрихозяйственные расчеты

2809

0,2

20915

1,6

18106

1,4

644,6

Итого

1205030

100

1348391

100

143361

-

-

 

В анализе прочих дебиторов находит отражение своевременность платежей рабочих и служащих за товары, приобретённые в кредит. Просроченная задолженность обычно выделяется в балансе отдельной статьёй. В пассиве баланса источником покрытия такой задолженности являются ссуды банка, полученных на оплату товаров и материалов, проданных в кредит. Если из-за несвоевременного погашения рабочими и служащими кредита их задолженность предприятию превышает имеющуюся у предприятия ссуду банка, сумма превышения рассматривается как дебиторская задолженность.

Для управления дебиторской задолженностью в ОАО НПО Наука используют информацию о компаниях, имеющих задолженность перед нашими дебиторами. Зачастую оказывается, что можно провести взаимозачет и погасить свои кредиторские обязательства под дебиторскую задолженность. В нашем Обществе такими взаимозачетами погашается порядка 5-6% текущей дебиторской задолженности. В большинстве случаев такая информация может быть получена путем доработки настроек системы бухгалтерского учета. Но прежде чем приступать к доработке типовых установок бухгалтерских программ, следует определить принципы контроля сроков исполнения обязательств компаниями-дебиторами.

Определение критического срока оплаты

Критический срок оплаты - дата, не позднее которой должен быть осуществлен платеж по предоставленному кредиту. Для того чтобы иметь возможность контролировать критический срок оплаты, учитывается продолжительность отсрочки платежа, а также дату возникновения дебиторской задолженности. Моментом возникновения дебиторской задолженности считается дата перехода права собственности на продукцию от продавца к покупателю, установленная в договоре. Это может быть дата подписания договора, отгрузка товара со склада продавца, дата поступления продукции к покупателю и т.д.

В нашем Обществе стандартными условиями отгрузки продукции в рассрочку является - оплата поставленной продукции в течение установленного в договоре количества дней от даты поступления товара на склад покупателя или от даты отгрузки товара со склада.

Например:

Спецификация

. В соответствии с условиями Договора поставки изделий производства ОАО НПО «Наука» для ЗАО «Авиастар-СП» передает покупателю раму транспортировочную.

Таблица 2.3.13.

Наименование

Шифр,ТУ

Кол-во

Цена, руб

Стоимость, руб

Рама транспортировочная

6702.850 (6702.850 ТУ)

1

615955,00

615955,00

НДС 18%

110871,90

Всего

726826,90


2.      Стоимость продукции, передаваемой в соответствии с настоящей спецификацией, составляет 726826 руб. 90коп. (Семьсот двадцать шесть тысяч восемьсот двадцать шесть рублей сорок шесть копеек), в т.ч.НДС 18% - 110871 руб 90 коп.

3.      Срок поставки продукции 10-15 рабочих дней.

.        Доставка продукции на склад Покупателя осуществляется силами Покупателя со склада Поставщика г.Москва.

.        60% оплата производится банковским переводом в рублях РФ на расчетный счет Поставщика в установленные сроки, а оставшиеся 40% в течении последующих 5 дней от указанных сроков.

В соответствии с типовыми условиями предоставления отсрочки платежа в системе управления дебиторской задолженностью была реализована возможность учета периода отсрочки платежа и времени нахождения товаров в пути. На основании этих данных менеджеры по продажам, ответственные за поступление дебиторской задолженности, могут контролировать своевременность платежей и при необходимости реагировать на возникновение просроченных обязательств со стороны дебиторов.

В большинстве договоров на поставку товаров с рассрочкой платежа критический срок оплаты менеджеры Общества определяют путем прибавления установленного количества дней к дате возникновения дебиторской задолженности. Для упрощенного расчета критического срока оплаты выделяются типичные для Общества условия предоставления отсрочки платежа, и реализуется возможность их учета в системе управления дебиторской задолженностью.

При этом следует отметить, что иногда возникают случаи, когда заключаются договоры, условия оплаты в которых отличаются от типовых. В этом случае очень важно не использовать в учете типовые условия, которые исказят отчетность по погашению дебиторской задолженности, а делить сумму счета, выставленного по этому договору, на такое количество составных сумм, по которым можно для каждой из них однозначно рассчитать критический срок оплаты.

Порядок соотнесения поступивших платежей с выставленными счетами.

Усложняют управление дебиторской задолженностью случаи, когда несколько выставленных счетов погашаются одним платежным поручением или, наоборот, когда один счет погашается несколькими платежными поручениями. В этом случае не всегда ясно, за что расплатился дебитор и какой из счетов просрочен. Если в назначении платежа дебитором не указано иное, рекомендуется использовать метод ФИФО, то есть считать, что покупатели сначала погашают наиболее ранний из выставленных и неоплаченных счетов. Во избежания возникновения таких ситуаций в Обществе на каждую отгрузку заключается дополнительное соглашение к договору поставки и требуется от покупателя указание в платежном поручении его номера и даты. Но для рамочных договоров, когда дополнительное соглашение не заключается и поставляется продукция одного наименования, применение метода ФИФО при соотнесении выставленных счетов и поступивших платежей оправдано. Определив критический срок оплаты и принципы соотнесения поступающих платежей и выставленных счетов, несложно понять, какова доля просроченной дебиторской задолженности и на сколько дней она просрочена. На основании этих данных можно оценить рост затрат, связанный с незапланированным отвлечением средств из оборота компании (стоимость привлечения средств), а также обосновать размер пеней, закладываемый в договор.

Для контроля поступления платежей и ведения статистики средней просрочки по каждому дебитору формируется отчет о списании дебиторской задолженности.

Таблица 2.3.14.

Счета-фактуры выставленные

Платежные поручения полученные

Текущая задолженность на дату поступления платежа, тыс.руб

Период просрочки, дн

Критический срок оплаты

Дата

Сумма, тыс.руб



103

13.01.09

18.01.09

16

100

5



20.01.09

20

84

7



22.01.09

50

64

9



23.01.09

14

14

10


Из таблицы 2.13. видно, что по счету, критический срок оплаты по которому наступает 13.01.2009, покупатель осуществил оплату четырьмя платежными поручениями. При этом первый перевод денег состоялся с опозданием на пять дней, а последний платеж - на десять. Средневзвешенный период просрочки составил 8,1 дня. При средней ставке 14% годовых (0,04% в день), по которой предприятие привлекает денежные средства, затраты, связанные с просрочкой платежа только по одному счету, составляют 722 руб. (0,04% * (100 тыс.руб. * 5 дн. + 84 тыс. руб. * 7 дн. + 64 тыс. руб. * 9 дн. + 14 тыс. руб. * 10 дн.). Если учесть тот факт, что у компании не один такой выставленный счет, а несколько, то затраты на обслуживание просроченной дебиторской задолженности составляет существенную сумму.

Глава 3. Мероприятия по совершенствовании управления дебиторской задолженностью

.1 Оценка состояния дебиторской задолженности в ОАО НПО «Наука»

Дебиторская задолженность напрямую оказывает влияние на финансовое состояние предприятия. Это проявляется в следующих моментах:

высокая величина дебиторской задолженности свидетельствует о расширении кредита, предоставляемого организацией своим клиентам, внедрение в систему оплаты за поставленные услуги отсрочек платежа, кредитов. В то же время рост дебиторской задолженности «замораживает» оборотные средства и снижает показатели абсолютной ликвидности предприятия за счет увеличения «промежуточного» коэффициента ликвидности;

значительное превышение дебиторской задолженности создает угрозу финансовой устойчивости организации и ведет к необходимости привлечения дополнительных источников финансирования;

невысокие темпы роста дебиторской задолженности в сравнении с ростом кредиторской задолженности нарушает ликвидность баланса за счет возможной неспособности покрытия краткосрочных пассивов быстро реализуемыми активами, возникает ситуация дефицита платежеспособных средств, что ведет к неплатежеспособности;

наличие просроченной дебиторской задолженности ведет к возможной ситуации списания задолженности на уменьшение финансовых результатов организации и, как следствие, может привести к убыткам;

наличие сомнительной дебиторской задолженности и, особенно, тенденция к ее росту, ухудшают «качество» дебиторской задолженности и ведут к снижению ликвидности предприятия в связи с возможным ее списанием на уменьшение финансовых результатов организации, а следовательно, к возможному возникновению убытков.

В наше время в сложившихся рыночных условиях очень тяжело правильно и объективно оценить и запланировать дебиторскую задолженность. В НПО «Наука» контроль, фактически, сводится к сравнению бухгалтерских данных только за прошлый год и текущий период. Но основываясь на эту информацию невозможно принять обоснованного решения. Работа с дебиторской задолженностью требует разработки бизнес-планов развития, бюджетов.

Для принятия альтернативных решений, направленных на улучшение ситуации в НПО «Наука» не используется информация, собранная еще на стадии анализа деятельности контрагента.

Как мы выяснили, дебиторская задолженность на 01.01.2010 по сравнению с 01.01.2009 увеличилась на 47809 тыс. руб. или на 21%. Коэффициент оборачиваемости дебиторской задолженности в целом в сравнении с 2008 годом уменьшился с 5,8 до 5,4. Но период погашения дебиторской задолженности в 2009 году увеличился и составил 68 дней против 63 дней в 2008 году, основная причина увеличения - неплатежи арендаторов.

Выполненный анализ управления дебиторской задолженностью в ОАО НПО «Наука» позволяет сделать вывод, что управление дебиторской задолженностью явно не эффективно. Совершенно очевидна необходимость выработки решений по принятию безотлагательных мер по ее рациональному изменению, что несомненно, является одним из факторов оздоровления ОАО НПО «Наука».

В НПО «Наука» нет четко сформулированной кредитной политики и не отслеживается судьба возникшей дебиторской задолженности.

Финансовым контролером отслеживается только возникновение дебиторской задолженности, но в целях безопасности, он не может общаться с клиентами и не имеет права. У него чисто технические функции оперативного учета. В противном случае он рискует оказаться под влиянием клиента.

.2 Предложения по сокращению дебиторской задолженности

Для минимизации рисков финансовых потерь требуется построение целой системы управления дебиторской задолженностью. Построение системы должно включать в себя следующие этапы.

.Анализ структуры дебиторской задолженности.

На этом этапе основное внимание должно уделяется не только общим подходам к анализу дебиторской задолженности организации, общему разделению дебиторской задолженности по структуре для понимания «состояния» дебиторской задолженности, но и принятия решения по дальнейшей работе.

Работа по управлению долговым портфелем внутри компании должна включать расчет предельных размеров дебиторской задолженности - критической и рабочей (допустимой). Эти показатели являются индикаторами, которые сигнализируют о необходимости усилить или ослабить работу с должниками.

Возникновение значительной дебиторской задолженности обычно связано с предоставлением заказчикам отсрочки платежа за поставленную продукцию, то есть поставщики кредитуют своих заказчиков. Поставщик должен объективно оценивать свои возможности и кредитовать заказчиков в таких размерах, которые не приведут к хроническому недостатку средств для собственных нужд. Необходимо разработать обоснованную политику предоставления товарного кредита и инкассации задолженностей для различных видов продукции и групп покупателей.

Кроме того, нужно ранжировать покупателей в зависимости от объема закупок, истории кредитных отношений и предлагаемых условий оплаты и впоследствии своевременно их пересматривать.

При определении политики продаж необходим предварительный расчет и сопоставление дополнительных расходов от продаж в долг и расходов, связанных с риском неоплаты в установленный договором срок или превращения дебиторской задолженности в безнадежную к взысканию.

С установленной периодичностью специалисты компании должны анализировать дебиторскую задолженность по персональному списку контрагентов, срокам образования и размерам; контролировать расчеты по отсроченной или просроченной задолженности, оценивать реальность наличия дебиторской задолженности; определять приемы и способы ускорения востребования долгов и уменьшения безнадежных долгов.

Анализ может включать оценку абсолютных и относительных показателей состояния, структуры и движения дебиторской задолженности. Для этого определяются доли конкретных дебиторов, а также каждого вида дебиторской задолженности (краткосрочной, долгосрочной, просроченной свыше трех месяцев) в общей совокупности долгов, рассматривается динамика изменений каждой составляющей, темп роста остатка и т.п.

Увеличение доли долгосрочной дебиторской задолженности в динамике может привести к снижению уровня платежеспособности организации, уменьшению ликвидности активов.

Превышение темпов роста дебиторской задолженности над темпом увеличения выручки от продаж свидетельствует о снижении уровня управления дебиторской задолженностью, о «замораживании» части выручки, необходимой для финансирования текущей деятельности.

Процесс управления дебиторской задолженностью невозможен без кредитной политики - свода правил, регламентирующих предоставление кредита и порядок взыскания дебиторской задолженности. Кредитная политика принимается на год, по истечении которого уточняются цели и задачи, принятые стандарты, подходы и условия.

Кредитная политика по своей сути - один из элементов коммерческой политики, поэтому для более эффективной работы с дебиторской задолженностью и установления адекватных кредитных лимитов для клиентов первоначально необходимо оценить ситуацию на рынке путем мониторинга спроса в том сегменте, где работает компания.

Кредитная политика.

1.      Цели кредитной политики.

2.      Стандарты оценки покупателей.

.        Подразделения, задействованные в управлении дебиторской задолженностью.

4.      Автоматизация управления дебиторской задолженностью.

Цели проводимой кредитной политики.

Целями кредитной политики является повышение эффективности инвестирования средств в дебиторскую задолженность, увеличение объема продаж (прибыли от продаж) и отдачи на вложенные средства.

Помимо формализации целей управления дебиторской задолженностью в кредитной политике определяются задачи, решение которых позволит достичь целевых значений (например, выход на новые рынки сбыта, завоевание большей доли существующего рынка, формирование репутации, минимизация стоимости кредитных ресурсов). Каждая сформулированная задача имеет количественное измерение и сроки выполнения.

Стандарты оценки покупателей.

Необходимо дать понять своим партнерам, что текущая кризисная ситуация требует от всех участников максимальной открытости. Если поставщик идет на предоставление клиенту товарного кредита, то взамен следует получить максимум информации и данных.

Покупатели, как правило, имеют различные возможности по объемам закупок, своевременности оплаты и претендуют на различные условия предоставления отсрочки платежа. Для того чтобы дифференцировать условия кредитования, но при этом избежать злоупотреблений со стороны менеджеров отдела продаж, разрабатывается алгоритм оценки покупателей.

Создание алгоритма дифференциации условий предоставления отсрочки платежа предполагает выполнение ряда шагов.

Отбор показателей, на основании которых проводится оценка кредитоспособности контрагента (своевременность погашения ранее предоставленных отсрочек платежа, прибыльность бизнеса, ликвидность, размер чистых оборотных активов и т.д.)[ABC]

Определение принципов присвоения кредитных рейтингов клиентам компании. Рейтинг присваивается на определенный период, по истечении которого должен пересматриваться, например, раз в месяц.

Разработка кредитных условий для каждого кредитного рейтинга, то есть определение: цены реализации; времени отсрочки платежа; максимального размера кредита; системы скидок и штрафов.

Таблица 3.15.

Платежная дисциплина

Объем поставок

Просрочка оплаты,дн.

Рейтинг

Сумма реализации за год, руб.

Рейтинг

C

Больше 700 тыс

C

Меньше 30

B

Больше 1 млн

B

Меньше 7

A

Больше 5 млн

A


В качестве двух наиболее важных характеристик кредитоспособности покупателя необходимо выделяет платежную дисциплину и объем продаж (в денежном выражении) в предшествующие периоды (таблица 3.15.). Сначала покупателей ранжируют по платежной дисциплине. Для компаний, получившей рейтинг «A» - предоставляется отсрочка платежа без использования санкций со стороны компании, «B» - обязательное описание в договорах системы штрафов и пеней и их строгое исполнение, «C» - работа с такой компанией только при условии наличия залога. На основании рейтинга объема поставок определяется максимально допустимый объем товарного кредита и цены на реализуемую продукцию

При необходимости принятия стратегического решения, например при выборе из двух покупателей наиболее перспективного, учитывается более широкий набор факторов, чем объем закупок и платежная дисциплина. Могут использоваться такие показатели, как рентабельность продаж и перспективный объем реализации покупателю. Также немаловажно рассмотрение не количественных характеристик: репутация клиента на рынке и существование гарантов (обеспечителей).

Также эта информация может послужить для создания системы предоставления отсрочки платежей для покупателей. На основе этого анализа можно пойти на условие о дальнейшей отсрочке платежа по согласованию сторон.

Анализ динамики просроченной дебиторской задолженности по торговым операциям позволяет определить ненадежных контрагентов, сократить им объем кредитных отгрузок либо работать с ними на условиях полной предоплаты или коммерческого кредитования.

Одним из эффективных методов в управлении дебиторской задолженностью является установление штрафов за несвоевременную оплату продукции в размере, большем, чем предусмотрено в гражданском кодексе - это не будет являться нарушением. Но покупатель будет заинтересован оплатить продукцию раньше. Но лучше установить угрозу, а именно прописать в договоре: «поставщик имеет право выставить или не выставить неустойку в размере ..% за каждый день просрочки платежа». Это делается для того, чтобы не возникла обязанности выставлять неустойку в каждом случае просрочки платежей.

Важна оперативная информация о текущей задолженности, включая период просроченной задолженности, история отношений с клиентом, объем и регулярность осуществляемых им закупок, его доля в структуре доходов и валовой прибыли, количество нарушений условий оплаты в прошлые периоды.

И, наконец, должен производится расчет реальной дебиторской задолженности с учетом темпов инфляции и обесценения за время просроченности платежа, периода взыскания, рассчитываются потери от невзыскания и списания.

В ОАО НПО «Наука» функции по управлению дебиторской задолженностью разбросаны по отдельным подразделениям, а это чревато тем, что большая часть времени уходит на выяснение отношений между отделами и разделение компетенции, обусловленное банальным желанием не выполнять неблагодарную работу. Создание отдельного структурного подразделения позволит устранить возможные конфликты между отдельными службами и обеспечить более скоординированную работу в сфере работы с потоковой дебиторской задолженностью.

Уровни ответственности

Ответственность за управление дебиторской задолженностью нужно строго распределить между коммерческой, финансовой и юридической службами. Коммерческая служба должна отвечать за продажи, финансовая служба берет на себя информационную и аналитическую поддержку, а юридическая служба обеспечивает юридическое сопровождение (оформление кредитного договора, работа по взиманию задолженности через суд). Обязанности всех сотрудников, отвечающих за управление дебиторской задолженностью, должны быть закреплены в регламенте управления дебиторской задолженностью.

Таблица 3.16.

Этап управления дебиторской задолженностью

Процедура

Ответственное лицо (подразделение)

Критический срок оплаты не наступил

Заключение договора

Менеджер по продажам


Контроль отгрузки

Коммерческий отдел


Выставление счета

Финансовая служба


Уведомление об отгрузке (дата, вес и т.д.)



Уведомление о сумме и расчетных сроках погашения дебиторской задолженности



За 2-3 дня до наступления критического срока оплаты - звонок с напоминанием об окончании периода отсрочки, а при необходимости - сверка сумм


Просрочка до 7 дней

При не оплате в срок - звонок с выявлением причин, формирование графика платежей

Менеджер по продажам


Прекращение поставок (до оплаты)

Коммерческий директор


Направление предупредительного письма о начислении штрафа

Финансовая служба

Просрочка от 7 до 30 дней

Начисление штрафа

Финансовая служба


Пред арбитражное предупреждение

Юридический отдел


Ежедневные звонки с напоминание

Менеджер по продажам


Переговоры с ответственными лицами


Просрочка от 30 до 60 дней

Командировка ответственного менеджера, принятие всех возможных мер по досудебному урегулированию

Менеджер по продажам


Официальная претензия (заказным письмом)

Юридический отдел

Просрочка более 60 дней

Подача иска в арбитражный суд

Юридический отдел


На основании отчетов по критическому сроку погашения дебиторской задолженности торговые менеджеры могут ежедневно контролируют ситуацию по расчетам. Если их премии будут зависеть от своевременного погашения дебиторской задолженности, они будут заинтересованы в своевременном отслеживании информации. Финансовый отдел должен формировать основные принципы управления дебиторской задолженностью - лимиты, сроки, условия предоставления кредита, контроль погашения. Если просроченность составляет более 30 дней, то информация об этом передается начальнику коммерческого отдела для контроля. Коммерческому отделу на решение проблемы отводится три дня - так называемое «время реакции», затем клиент автоматически попадает в «стоп-лист». Допустим, для ключевых клиентов «время реакции» может составлять до десяти дней, но если в отведенный срок проблема не урегулируется, клиент также попадает в «стоп-лист». На определенном этапе выставляется претензия, подключается служба безопасности и юридический отдел.

Когда менеджер принимается на работу, он должен подписывать должностную инструкцию, в которой отдельным пунктом обозначается «контроль выполнения договорных обязательств клиентами». Этот пункт означает, что до принятия решения, имеющего юридические последствия, ответственность за правильность работы клиентов несет он. А в правильность работы клиентов входит не только все, что описано в договоре. Потому что то что не прописано в договоре, регулируется нормами гражданского права.

Автоматизация управления дебиторской задолженностью

В нашем Обществе модуль управления дебиторской задолженностью неполностью реализован в типовой версии «1С: Управление производственным предприятием 8.0». Система позволяет учитывать значимые условия договора на поставку (период отсрочки платежа, момент признания возникновения дебиторской задолженности и т.д.). Контроль дебиторской задолженности может осуществляться в разрезе договоров, а также выставленных счетов и отгрузочных документов. Также есть возможность относить поступившие платежи к выставленным счетам по методу ФИФО или в результате прямого указания пользователя на счет, которому должен соответствовать полученный платеж. Для контроля сроков исполнения обязательств дебиторами используется типовой отчет о старении дебиторской задолженности. Также можно настроить опцию блокирования выставления счетов и осуществления отгрузок при превышении установленных лимитов.

Кредитные лимиты должны пересматриваться раз в квартал или раз в полугодие в зависимости от ситуации на рынке. Кредитный лимит может быть увеличен тому подразделению, которое по итогам работы за квартал получило наибольший показатель.

Если долг не погашен в срок, есть всего два способа его вернуть: договориться с должником о добровольном возврате или взыскать его в принудительном порядке.

Преимущества досудебного урегулирования долга - это отсутствие дополнительных издержек, связанных с обращением в суд и взаимовыгодное разрешение потенциально конфликтной ситуации без ущерба для деловой репутации и взаимоотношений партнеров.

Вывод

Дебиторская задолженность - это всегда проблема для фирмы. Бухгалтерам, финансовым и руководящим работникам предприятия необходимо научиться управлять долгами дебиторов, чтобы не утратить полученной прибыли и уменьшить риск финансовых потерь. Для того чтобы минимизировать риски, фирме необходимо постоянно держать под контролем дебиторскую задолженность. Но примитивные меры далеко не всегда позволяют уберечься от «повиснувщей» дебиторской задолженности.

Секрет эффективности кроется в комплексном подходе. Своевременный контроль и анализ позволят вовремя выявить просроченную задолженность и оперативно принять меры по ее взысканию. Воздействие на дебитора может быть жестким или мягким: можно сразу подать в суд, а можно и поддержать контрагента, предложив ему более доступные методы погашения обязательств, например бартер или отсрочку платежа.

Управление дебиторской задолженностью требует планирования и четко выстроенного процесса управления риском платежей. Она начинается с организации правильного и своевременного документооборота внутри компании и с контрагентами. Определяется круг сотрудников, которые отвечают за работу с дебиторами. Проводится регулярный анализ дебиторской задолженности, права изменения условий поставки, составляются регламентирующие документы с описанием порядка действий по возврату долгов. Нужно обязательно рассматривать меры поощрения, мотивирования сотрудников на достижение минимальных установленных показателей задолженности.

Построение системы управления дебиторской задолженностью подразумевает ряд последовательных действий, направленных на скорейшее выявление и устранение возможных рисков невозврата задолженностей, в рамках которых с должниками работают соответствующие внутренние службы кредитора (юридическая, финансовая, служба безопасности). Такая система должна строиться в зависимости от содержания и структуры задолженностей, что определяет круг ее участников, возможность привлечения административного ресурса и т д.

Очень важно, чтобы присутствовала централизация деятельности по управлению дебиторской задолженностью, то есть общее руководство, и сотрудники занимались бы только взысканием долгов, а не совмещали эту работу с выполнением других задач, так как иначе у них всегда будет возможность оправдать низкую эффективность своего труда необходимостью делать что-то другое.

Список литературы


1. Гражданский Кодекс РФ (с изменениями и дополнениями от 26 июня 2007 г.) Части первая, вторая, третья. -- С-П.: Юридический центр Пресс, 2007.

. Налоговый Кодекс РФ. Часть первая от 31 июля 1998 г. №146-ФЗ (с изменениями от 30 марта, 9 июля 1999 г., 2 января, 5 августа 2000 г., 24 марта, 30 декабря 2001 г., 17 мая 2007г.).

. Налоговый Кодекс РФ. Часть вторая от 5 августа 2000 г. №117-ФЗ (с изменениями от 29 декабря 2000 г., 30 мая, 6, 7, 8 августа, 27, 29 ноября, 28, 29, 30, 31 декабря 2001 г., 29 мая, 24, 25 июля 2002 г.,).

. Закон РФ от 27 ноября 1992 г. № 4015-1 (в ред. От 17.05.2007) «Об организации страхового дела в Российской Федерации».

. Федеральный закон от 26 декабря 1995 г. № 208-ФЗ «Об акционерных обществах» (с изменениями и дополнениями).

. Федеральный закон от 26 октября 2002 г. № 127-ФЗ (ред. от 05.02.2007. с изм. от26.04.2007) «О несостоятельности (банкротстве)».

. Абрютина М.С. Анализ финансово-хозяйственной деятельности предприятий: Учеб. пособие для вузов. / М.С. Абрютина, А.В. Грачев. - 3-е изд., доп. и перераб. - М.: Дело и Сервис, 2005. - 265с.

8. Артеменко В.Г., Беллендир М.В. Финансовый анализ: Учебное пособие. - М.: Издательство «ДИС», НГАЭиУ, 2005. - 128 с.


Не нашли материал для своей работы?
Поможем написать уникальную работу
Без плагиата!
Без нейросетей!