Поиск солнечных аксионов с помощью резонансного поглощения ядрами 169Tm
Поиск
солнечных аксионов с помощью резонансного поглощения ядрами 169Tm
Оглавление
Введение
Глава 1.
Обзор экспериментов по поиску аксиона
.1 Возникновение аксиона в теории
.1.1
Взаимодействие аксиона с фотоном
.1.2
Взаимодействие аксиона с электроном
.1.3
Взаимодействие аксиона с нуклонами
1.2 Эксперименты по поиску
“стандартного” аксиона
1.3 Эксперименты по поиску «невидимого»
аксиона
.3.1
Конверсия аксиона в фотон в лабораторном магнитном поле
.3.2
Конверсия солнечных аксионов в фотоны в поле кристалла
.3.3 Другие
методы регистрации аксионов
1.4 Астрофизические ограничения
Глава 2.
Солнечные аксионы
2.1 Поток и энергетический спектр
аксионов, возникающих при конверсии фотонов в поле плазмы Солнца
2.2 Резонансное поглощение аксионов в
ядерных переходах магнитного типа
Глава 3.
Экспериментальная установка
3.1 Описание установки
3.2 Программа вычисления эффективности
регистрации гамма-квантов с помощью метода Монте-Карло
3.3 Программы накопления данных on-line
Глава 4.
Полученные результаты. Анализ результатов измерений
4.1 Использование метода максимального
правдоподобия для обработки экспериментальных спектров
4.2 Верхний предел на константу связи
аксиона с фотоном и массу аксиона полученный в эксперименте с отдельным Si(Li)-детектором
4.3 Верхний предел на константу связи
аксиона с фотоном и массу аксиона полученный в эксперименте с секционированным Si(Li)-детектором
Заключение
Литература
аксион
солнечный эксперимент
Введение
Современная теория элементарных частиц и их взаимодействий хорошо
описывает подавляющее большинство экспериментальных результатов. К нерешенным
проблемам, таким как вопрос о природе холодной темной материи, ненаблюдаемые до
сих пор частицы Хиггса и др., следует отнести и проблему отсутствия
СР-несохранения в сильных взаимодействиях. Экспериментальный верхний предел для
СР-несохраняющего параметра составляет θ ≤ 10-9. Малое
значение данной величины по сравнению с другими параметрами, входящими в
лагранжиан квантовой хромодинамики (КХД), продолжает оставаться загадкой на протяжении
нескольких десятилетий.
Наиболее естественное решение было предложено Печчеи (Peccei) и Квинн (Quinn) путем введения новой глобальной киральной симметрии,
спонтанное нарушение которой при энергии fA позволяет точно скомпенсировать
СР-несохраняющий член в лагранжиане КХД []. Вайнберг [] и Вилчек [] показали,
что спонтанное нарушение PQ-симметрии
при энергии fA
должно приводить к возникновению новой нейтральной псевдоскалярной частицы -
аксиона.
В первоначальной модели «стандартного» аксиона предполагалось, что
нарушение симметрии происходит на масштабе электрослабой шкалы fA ~ (GF )-1/2 ≈ 250 ГэВ,
при этом масса аксиона казывалась порядка (0.1 - 1.0) МэВ. Существование
“стандартного” аксиона, было надежно закрыто целой серией экспериментов, выполненных
с искусственными радиоактивными источниками, на реакторах и ускорителях. В
реакторных экспериментах и в экспериментах с искусственными радиоактивными
источниками проводился поиск распада аксиона на два g-кванта, в ускорительных
экспериментах пытались обнаружить распады К -мезонов (K+®p++А) и тяжелых кваркониев с излучением аксиона (Y/J®А+g и ¡®А+g), а также распады самого аксиона на
электрон-позитронную пару (А®е++е-).
Два класса новых теоретических моделей “невидимого” аксиона сохранили
аксион в том виде, в каком он нужен для решения проблемы СР-сохранения в
сильных взаимодействиях, и в тоже время подавили его взаимодействие с фотонами
(gAγ), лептонами (gAee) и адронами (gAN). Это модели “адронного” или
KSVZ-аксиона [,], в которых требуется существование более тяжелого кварка и “GUT” или DFSZ-аксиона [,], в которых
введены добавочные хиггсовские поля. Масштаб нарушения симметрии fA в обеих моделях оказывается
произвольным и может быть продлен вплоть до планковской массы mP ≈ 1019 ГэВ.
Поскольку амплитуда взаимодействия аксиона с адронами и лептонами
пропорциональна массе аксиона, соответственно будет подавлено взаимодействие
аксиона с веществом.
Масса аксиона, равно как и эффективные константы связи gAγ, gAee и gAN, оказывается обратно пропорциональна
шкале нарушения симметрии, масса аксиона (в эВ) выражается через fA следующим образом :
(1)
где z и w - отношения масс легких кварков (z = mu/md » 0.59, w = mu/ms » 0.029), mπ и fπ - масса и распадная константа π-мезона.
В результате, новые теоретические модели «невидимого» аксиона служат
основанием для продолжения экспериментального поиска псевдоскалярной частицы,
слабо взаимодействующей с веществом, с массой от 10-12 эВ до
десятков кэВ.
Другая причина интенсивных поисков аксиона обусловлена тем, что аксионы,
вместе с классом слабовзаимодействующих массивных частиц, так называемых WIMPs (weakly interacting massive particles), являются наиболее популярными
кандидатами на роль частиц, из которых состоит “темная материя” во Вселенной.
Таким образом, проблема экспериментального обнаружения аксиона является крайне
актуальной задачей.
Если аксион существует, Солнце является мощным источником данных частиц.
Одним из возможных источников солнечных аксионов является механизм конверсии
тепловых фотонов в аксионы. Конверсия происходит в электромагнитном поле плазмы
Солнца. Поток и энергетический спектр данных аксионов определяется константой
связи аксиона с фотонами.
Целью работы являлось проведение эксперимента по поиску резонансного
поглощения солнечных аксионов, возникающих в результате конверсии тепловых
фотонов в электромагнитном поле плазмы, ядрами 169Tm. Основные задачи работы состояли в
следующем:
. Создание низкофоновой экспериментальной установки с Si(Li)-детекторами, включающей в себя пассивную защиту от внешней
гамма-активности и активную защиту от космического излучения, а также
регистрирующую аппаратуру.
. Создание программы накопления данных для низкофоновой установки,
позволяющей проводить длительные измерения и контролирующей работу Si(Li)-детекторов и активной защиты.
. Разработка и создание программы для определения эффективности
регистрации гамма-квантов с использованием метода Монте-Карло.
. Математическая обработка спектров, измеренных в совпадении и
антисовпадении с активной защитой, заключающейся в поиске пика с энергией 8.410
кэВ, соответствующей энергии первого возбужденного уровня ядра
. Работа была выполнена в
Петербургском Институте Ядерной Физики им. Б.П. Константинова Российской
Академии Наук.
Глава 1. Обзор экспериментов по поиску аксиона
В первом разделе описаны основные процессы, в которых возможно обнаружить
аксион, обусловленные его взаимодействием с фотонами, электронами и нуклонами.
Во втором разделе кратко описаны эксперименты по поиску «стандартного» аксиона.
В третьем разделе представлены результаты экспериментов по поиску «невидимого»
аксиона, основанные на конверсии аксиона в фотон в лабораторном магнитном поле
и конверсия солнечных аксионов в фотоны в поле кристалла. В заключительном
четвертом разделе, представлены астрофизические ограничения на массу аксиона.
.1 Возникновение аксиона в теории
Появление в теории аксиона, гипотетической псевдоскалярной частицы,
связано с проблемой отсутствия СР-нарушения в сильных взаимодействиях или с
проблемой, так называемого, q-члена в лагранжиане квантовой хромодинамики (КХД). Обычный лагранжиан
может быть дополнен q-членом,
представляющим собой взаимодействие глюонных полей Gaab (названный q-членом в соответствии с множителем),
который является лоренц- и калибровочно-инвариантным и не нарушает
перенормируемости теории :
(1)
Однако этот член является Р - и Т - нечетным, т.е. в сильных
взаимодействиях при q ¹0 должно наблюдаться СР-
несохранение. Из экспериментального верхнего предела на величину дипольного
электрического момента нейтрона (d ≤ 6.3.10-26
e.cм) [,], обнаружение которого означает существование
СР-несохранения в сильных взаимодействиях, следует, что q-член очень мал по сравнению с
другими членами лагранжиана КХД: значение q-члена не превышает величину q £ 10-9.
Для разрешения этой загадки Печчеи и Квин [1], предложили новую киральную
симметрию U(1), спонтанное нарушение которой, как показали Вайнберг и Вилчек,
должно приводить к существованию новой частицы - аксиона, [2,3] , а q -член оказывается точно равным нулю.
Это достигается путем введения нового аксионного поля FА, которое входит в лагранжиан
следующим образом:
(2)
где fA - имеет размерность энергии и
определяет шкалу нарушения симметрии Печчеи-Квинн. В первоначальной
«стандартной» модели аксиона предполагалось, чтo нарушение симметрии происходит на электрослабом масштабе:
, (3)
при этом ожидаемая масса аксиона получалось равной:
mA » (25 кэВ)N(X+1/X) (4)
где N- число кварковых поколений, а Х- неизвестный
параметр, равный отношению вакуумных средних значений хиггсовских полей.
Как следует из выражения (4), масса “стандартного” аксиона должна быть
больше 150 кэВ. Наиболее вероятной модой распада аксиона оказывался распад на
два g-кванта, при этом ожидаемое время
жизни аксиона составляет t »
(100 кэВ/mA)5 сек. Если масса аксиона больше 2me,
возможен распад на электрон-позитронную пару.
Вскоре после появления работ [,], в которых авторы утверждали, что
наблюдают распад аксиона на два фотона, существование стандартного аксиона было
надежно закрыто, для всей области значений параметра Х, целой серией
экспериментов, выполненных с искусственными радиоактивными источниками (137Ba*[],
65Cu[]), на реакторах [,] и ускорителях [,]. В реакторных
экспериментах и экспериментах с искусственными источниками проводился поиск
распада аксиона на два g-кванта.
В ускорительных экспериментах пытались обнаружить распады К -мезонов (K+® p++A) и π-мезонов (π+® е++
ν+А, А® е++е-) и тяжелых
кваркониев с излучением аксиона (Y/J® A+g и ¡® A+g),
а также распады самого аксиона, рождающегося в реакции р(e)+N → A+X, на электрон-позитронную пару (A® е++е-) или два g-кванта.
Однако, вскоре, появились две новые теоретические модели “невидимого”
аксиона, в которых удалось сохранить аксион в том виде, в каком он нужен для
решения проблемы q-члена,
и в тоже время подавить его взаимодействие с фотонами, лептонами и адронами.
Этим двум классам моделей дали названия по первым буквам фамилий авторов:
модель KSVZ (Kim-Shifman-Vainstein-Zakharov) или адронный аксион [4,5,]) и
модель DFSZ (Dine-Fischler-Srednicki-Zhitnitskii) аксиона [6,7]. В модели KSVZ
вводится новый тяжелый кварк, несущий заряд Печчеи-Квин; DFSZ модель не
нуждается в новых кварках, но требует два добавочных хиггсовских поля.
Принципиальное отличие KSVZ моделей состоит в том, что адронный аксион не имеет
непосредственной константы связи с лептонами и кварками, взаимодействие с ними
осуществляется за счет петлевых (радиационных) поправок. Масштаб нарушения
симметрии fA в обеих моделях оказывается произвольным и может быть продлен вплоть до
планковской массы »1019
ГэВ. Значение массы аксиона mA определяется величиной fA :
, (5)
где mπ=140 МэВ и fπ=93 МэВ - масса и постоянная распада π-мезона. Таким образом, масса аксиона
может лежать в интервале от 10-12 эВ до десятков кэВ. Поскольку
амплитуда взаимодействия аксиона с адронами и лептонами пропорциональна массе
аксиона mA (и обратно пропорциональна fA), соответственно будет подавлено
взаимодействие аксиона с веществом. Данное обстоятельство продолжает служить
основанием для экспериментального поиска псевдоскалярной частицы, слабо
взаимодействующей с веществом. Взаимодействие аксиона с фотоном, электроном и
нуклоном, помимо значения fA, задающего масштаб нарушения симметрии, определяется эффективными
константами связи gAγ, gAe и gAN.. Данные величины в существенной степени являются
модельно зависимыми, так, например, взаимодействие адронного аксиона с
электроном, возникающее лишь за счет радиационных поправок, сильно подавлено.
Рис. 1. Диаграммы, показывающие возможные методы регистрации
аксиона, основанные на взаимодействии аксиона с фотонами и электронами: а) - распад аксиона на два
фотона A®2g; b) - конверсия аксиона в фотон в
поле ядра A+Z ® Z’+g; c) - аксиоэлектрический эффект А+Z ® Z+e ; d) - аксион-комптоновский процесс A +e ® e+g.
Кратко опишем взаимодействия аксиона с фотонами, лептонами и адронами и
рассмотрим реакции, в которых аксионы могут быть обнаружены. Это распад аксиона
на два фотона и конверсия аксиона в фотон в электромагнитном поле ядра.
Вероятности данных процессов определяются константой связи аксиона с фотоном gAγ. При взаимодействии аксиона со
свободным электроном происходит превращение аксиона в фотон, при взаимодействии
со связанным электроном возможен аксио-электрический эффект. Диаграммы данных
процессов показаны на рис.1. Константа связи аксиона с нуклонами приводит к
излучению и поглощению аксиона в ядерных переходах.
.1.1 Взаимодействие аксиона с фотоном
Взаимодействие аксионного поля ΦА с электромагнитным полем Fμν определяется лагранжианом:
(6)
; (7)
где α≈1/137 - постоянная тонкой структуры; z и w - отношения масс легких кварков (z = mu/md » 0.59, w = mu/ms » 0.029); N
-число поколений, а E/N - модельно зависимый параметр: E/N=8/3 в модели DFSZ аксиона и E/N=0 для оригинального KSVZ аксиона. Соответственно, значение параметра CAgg для DFSZ аксиона составляет CAgg=0.74 и для адронного аксиона CAgg=-1.92. Следует отметить, что существуют
модели адронного аксиона в которых E/N может равняться 2, соответственно CAgg ≈ 0. В таких моделях
существующие экспериментальные ограничения на константу связи gAγ будут существенно слабее [].
Время жизни аксиона относительно распада на два фотона, в собственной
системе отсчета, равняется []:
(8)
Для стандартного аксиона массой 150 кэВ время жизни составляет всего лишь
τc.m. ≈ 0.1 сек. Угол разлета
фотонов однозначно фиксируется значениями массы и энергии аксиона EA:
(9)
Схемы поиска данного распада идентичны для всех экспериментов - два или
несколько детекторов, способных регистрировать фотоны, просматривают объем,
через который проходит поток аксионов. Другая реакция, сечение которой
определяется константой связи аксиона с фотоном gAγ, это конверсия аксиона в фотон в
поле ядра А + N(A,Z) →
γ + N(A,Z). Данная реакция называется также конверсией
Примакова, по аналогии с конверсией π0-мезона в фотон в поле ядра. Интегральное сечение
реакции было вычислено в работе [13]:
(10)
где β = υ/C =pA/EA. Используя зависимость gAγ от fA можно связать время жизни аксиона с
сечением реакции Примакова:
(11)
Поправки на взаимодействие возникающего электрона с атомной оболочкой,
аналогичные поправкам на экранирование, учтенным впервые Роузе [] для случая
для β-распада ядер, могут быть выполнены в
соответствии с работой [13].
.1.2 Взаимодействие аксиона с электроном
Взаимодействие аксиона с электроном определяется Лагранжианом [19,22]:
(12)
Константа gAe для DFSZ
аксиона связана с массой электрона me и шкалой нарушения симметрии следующим образом:
gA e= 2me /fA = 1.65×10-10(mA/1эВ). (13)
В отличии от константы gAγ имеющей размерность ГэВ-1,
аксион-электронная константа связи безразмерная и для стандартного аксиона
имеет значение gAe≈2me/(250 ГэВ) = 4.1×10-6.
Как отмечалось выше, адронный аксион не имеет прямого взаимодействия с
электроном, его эффективная константа взаимодействия, вычисленная для
однопетлевой поправки (рис.2), оказывается равной []:
) (14)
где N -число поколений, L » 1 ГэВ - порог обрезания шкалы в КХД, Численное
значение gAe для E/N=8/3 и N=1 равно
gAe = 2.1×10-15((8/3.ln(1.21×1010/mA) -14.6) mA, (15)
где mA выражается
в эВ. Сравнивая с выражением (12), можно видеть, что взаимодействие адронного
аксиона с электроном подавлено, по крайней мере, в a-2~104 раз.
A
e
e
Рис.2. Взаимодействие адронного аксиона с электроном через
радиационные поправки.
Взаимодействие аксиона с электроном может быть зарегистрировано в двух
основных процессах, аналогичных комптоновскому рассеянию γ-кванта на свободном электроне и
фотоэффекту для фотонов при взаимодействии с атомом.
Дифференциальное сечение аксион-комптоновского рассеяния A + e ® g + e было вычислено в работах [13,,]:
(16)
где Eg - энергия гамма-кванта, pA и EA - импульс и энергия аксиона
соответственно, q - угол между
аксионом и излучаемым фотоном и y=2mEA + mA2. Используя данное выражение можно
вычислить спектр фотонов, который имеет максимум при Eγ= 2ЕА/(2ЕА+mA) и стремится к нулю при Eγ = ЕА. Выражение для интегрального сечения
рассеяния имеет сложный вид:
(17)
Для малых значений mА полное
сечение можно представить как σсс ≈ gAe2 5.5x10-25 см2. Сечения, вычисленные для
«стандартного» аксиона (gAe = 2m/250
ГэВ), DFSZ-аксиона (gAe = 2m/fA) и адронного аксиона (для gAe использовалось выражение (15),
показаны на рис. 3.
В процессе аксио-электрического эффекта (аналоге фото-электрического
эффекта) A+e+Z®e+Z - аксион исчезает и электрон вырывается с атомной
оболочки с энергией поглощенного аксиона минус энергия связи электрона Eb.. Сечение аксио-электрического эффекта для электронов,
находящихся на К-оболочке, при условии, что энергия аксиона много больше
энергии связи электрона EA>>Eb , былo вычислено в работе [23]:

(18)
Сечение имеет Z5 зависимость, поэтому для регистрации
данного процесса предпочтительнее использовать ядра с большим зарядом Z. Зависимость сечений аксион-комптон
рассеяния и акcио-электрического эффекта аксиона с
энергией ЕА ≈ me, на углероде (Z=6), входящем в большинство жидких сцинтилляционных
детекторов, от массы аксиона, вычисленная в соответствии с формулами (17) и
(18), показана на рис.3. Можно видеть, что сечения рассмотренных выше реакций
малы по сравнению с сечениями, обусловленными сильными и электромагнитными
взаимодействиями - так при массе аксиона 1 кэВ сечение комптоновского рассеяния
адронного аксиона становится сравнимым с сечением реакции упругого рассеяния
нейтрино на электроне.
Рис.3. Сечения взаимодействия аксиона с электроном в трех
различных моделях аксиона. 1,2,3 - реакция «комптоновского» рассеяния A + e ® g + e, 4,5,6 - реакция
аксио-электрического эффекта A+e+Z®e+Z.
1.1.3 Взаимодействие аксиона с нуклонами
Взаимодействие аксиона с нуклонами определятся константой связи gAN, которая состоит из изоскалярной gAN0 и изовекторный gAN3 частей [24,19,22,13]:
(19)
В моделях адронного аксиона константы gAN0 и gAN3 могут быть представлены в виде:
(20)
(21)
где mN = 939 МэВ - масса нуклона, константы
D и F выражаются через изовекторную FA3 = -1.25 и изоскалярную FA0 ≈ 3/5 FA3 константы связи π-мезона с нуклонами следующим образом:
4F = - (FA0+ FA3) и 4D =(3FA3- FA0). Точные значения параметров D и F, определенные из полулептонных распадов гиперонов,
составляют D=0.460 и F=0.806 []. Значение параметра S, учитывающее вклад s-кварка, достаточно неопределенно (S = 0.3 ÷ 0.68). Согласно последним экспериментальным данным S ≈ 0.4 []. В численном виде, изоскалярный g0AN и изовекторный g3AN параметры взаимодействия адронного
аксиона с нуклоном, могут быть представлены в виде, зависящем от массы аксиона
(D = 0.460, F=0.806, S=0.4):
(22)
Аналогичные соотношения для gAN0 и gAN3 для
DFSZ аксиона в большей степени модельно
зависимы, но имеют тот же порядок величины [22]. Их численные значения лежат в
интервале (0.3-1.5) от значений данных констант для адронного аксиона.
Аксион, как псевдоскалярная частица, должен испускаться в ядерных
переходах магнитного типа. Отношение вероятности ядерного перехода с излучением
аксиона (ωA) к вероятности магнитного перехода (ωg), вычисленное в длинноволновом
приближении имеет вид [13,24]:
(23)
где pg и pA - импульсы фотона и аксиона, d = Е2/М1 отношение вероятностей Е2 и
М1 переходов, α ≈ 1/137 - постоянная тонкой структуры, µ0
= µр + µn ≈
0.88 и µ3 = µp - µn ≈ 4.71- изоскалярный и
изовекторный ядерные магнитные моменты, β и η - параметры, зависящие от конкретных
ядерных матричных элементов.
1.2 Эксперименты по поиску “стандартного” аксиона
В оригинальной модели аксиона значение энергии, при которой происходит
нарушение симметрии, определено fA ≈ 250 ГэВ, поэтому вероятности рассмотренных
выше процессов могут быть точно вычислены. В первых экспериментах по поиску
аксиона пытались обнаружить распад аксиона на электрон и позитрон: А® е+ + е- [24,,,,]. Эта реакция возможна, если
масса аксиона превышает 2mе. Время
жизни аксиона относительно данного распада составляет:
(24)
Эксперименты были выполнены на ускорителях в схеме beam dump - высокоточный протонный пучок направлялся на медную
мишень, аксионы должны были возникать при взаимодействии протонов с ядрами
мишени. Вероятность процесса определяется константой взаимодействия аксиона с
нуклонами gAN. Полученные экспериментальные
ограничения на вероятность данного распада соответствовали значениям texp ³ 107 tth для значения X=1, что практически свидетельствовало
о том, что масса аксиона меньше 2mе.
Как отмечалось выше, если mA £ 2me, наиболее вероятной модой распада
является A ® 2g. Эксперименты, по поиску данного распада были
выполнены на реакторах [14,15] и с искусственным радиоактивными источниками
[12,13]. В ядерном реакторе аксионы испускаются в переходах магнитного типа в
осколках деления. Ожидаемый поток аксионов оценивается как ~10-6 от
потока нейтрино, который хорошо известен.
Поток аксионов от радиоактивных источников вычисляется более надежно,
поскольку активность источника может быть определена путем регистрации γ-излучения. В качестве источников
использовались ядра 137Ва [12] и 65Zn [13]. В результате распада, дочерние
ядра оказываются в возбужденном состоянии, которое разряжается в переходах
магнитного типа, в которых возможно излучение аксиона.
Общая схема экспериментов по поиску распада аксиона на два γ-кванта приведена на рис.4.
Сцинтилляционные NaI(Tl) детекторы просматривают объем, в
котором распадается аксион. В эксперименте [12] использовалось два NaI(Tl) - детектора, а в эксперименте [13] - четыре. Детекторы
расположены внутри пассивной защиты, состоящей из свинца и меди. Распад аксиона
должен соответствовать одновременному срабатыванию двух детекторов, поэтому все
детекторы включены в схему совпадения. Ожидаемая скорость счета совпадений
зависит от времени жизни аксиона, величины распадного объема и эффективности
регистрации γ-квантов, возникающих в результате распада. Эффективность
регистрации зависит от геометрии эксперимента и собственной эффективности
используемых детекторов.
Рис.4. Схема экспериментов по поиску распада аксиона на два γ-кванта. В качестве источника аксионов
использовался ядерный реактор или искусственные радиоактивные источники.
Детектирующая система представляла собой несколько NaI(Tl) детекторов, размещенных внутри
пассивной защиты, включенных на совпадения.
В работе [13] использовался источник 65Zn. Ядро 65Zn испытывает электронный захват и
превращается в ядро 65Cu,
при этом в 50% случаев переход идет на возбужденное состояние, которое
разряжается в М1-переходе с излучением γ-кванта с энергией 1115 кэВ. Если
аксион излучается в данном переходе и затем распадается на два γ-кванта, в спектре суммарной энергии,
зарегистрированной двумя детекторами, сработавшими в совпадении, должен
появиться пик с энергией 1115 кэВ. Такой суммарный спектр, полученный в
эксперименте [13], показан на рис.5. Пунктирной линией показан дополнительный
вклад в спектр в случае излучения невидимого аксиона для fA = 230 ГэВ и параметра Х = 1
(согласно формуле (4) это соответствует массе аксиона mA = 150 кэВ). Можно видеть, что данный
эксперимент надежно исключал модель «стандартного» аксиона.
Рис. 5. Результаты эксперимента по поиску излучения аксиона в
М1-переходе ядра 65Cu [13]. Показан суммарный спектр двух детекторов, сработавших
в совпадении. Пунктирной линией показан дополнительный вклад в случае излучения
«стандартного» аксиона, вычисленный для значения X=1 (масса аксиона 150 кэВ)
1.3 Эксперименты по поиску «невидимого» аксиона
1.3.1 Конверсия аксиона в фотон в лабораторном магнитном поле
Появление новых моделей «невидимого» аксиона, в которых шкала нарушения PQ-симметрии оказывается свободным параметром,
расширило экспериментальную зону поиска аксиона. Наиболее перспективными в
области малых масс аксиона (£1 эВ) являются эксперименты по поиску конверсии аксиона в
фотон в магнитном поле, как показано на рисунке ниже[,,,]:
Рис.6. Конверсия аксиона в фотон в магнитном поле В.
Поиск солнечных и галактических аксионов с массой mA ~ (10-5- 10-3)
эВ проводился с использованием резонаторов, в которых могли бы накапливаться
фотоны, возникающие в результате конверсии. Схема эксперимента из работы []
показана на рис. 7.
Медный резонатор, помещенный в магнитное поле, охлаждался до температуры
жидкого гелия. Использовалось магнитное поле силой 5 Тл и резонатор объемом 10
дм3. При совпадении частоты фотонов, появляющихся в результате
взаимодействия аксионов с магнитным полем, с частотой резонатора, происходит
накопление фотонов, что может быть зарегистрировано. Резонансная частота
резонатора имела ширину DЕ/Е
» 10-6, была просканирована
область частот от 2 до 2000 ГГц, что соответствует области масс аксиона в
интервале от 10-5 до 10-3 эВ. Однако положительных
сигналов обнаружено не было.
Рис. 7. Схема эксперимента из работы [35]. Детектирование
аксионов основано на накоплении фотонов, возникающих при конверсии аксионов, в
полости резонатора.
Солнечные аксионы с массой до 0.1 эВ пытались обнаружить с помощью
«гелиоскопов», которые представляют собой трубу, направленную на Солнце, внутри
которой имеется сильное магнитное поле [,]. Возникающие фотоны регистрируются
системой детекторов. Наибольшая чувствительность к константе взаимодействия
аксиона с фотоном достигнута в эксперименте CAST, проводимом в ЦЕРНе. Данная установка только начинает
измерения, ее чувствительность составит gAγ ≤10-10 ГэВ-1
для масс аксиона менее 1 эВ [,,]. Ограничения на константу gAγ, полученные в экспериментах с
гелиоскопами, показаны на рис.8.
Рис. 8. Ограничения на константу связи аксиона с фотоном gAγ, полученные в экспериментах с
гелиоскопами и кристаллическими детекторами. Показаны также астрофизические
ограничения и наиболее вероятные значения gAγ в различных теоретических моделях
[40].
1.3.2 Конверсия солнечных аксионов в фотоны в поле кристалла
Использовать твердотельные детекторы для регистрации аксионов было
предложено в работах [,]. Идея метода состоит в том, что низкоэнергетические
аксионы проходя вдоль ядер, расположенных в плоскости кристаллической решетки,
где существует сильное электрическое поле, могут конвертироваться в фотон, при
этом энергия фотона в точности равна энергии аксиона. Если угол падения аксиона
на кристаллическую плоскость меньше угла Брэгга, эффект будет когерентно
усиливаться. Таким образом, в случае с солнечными аксионами, должна наблюдаться
модуляция скорости счета детектора, связанная с движением Земли относительно
Солнца. Эта модуляция будет различной для различных энергетических интервалов.
Низкоэнергетические аксионы эффективно производятся в центральной области
Солнца за счет конверсии аксионов в фотон в электромагнитном поле плазмы и
имеют среднюю энергию 4 кэВ (что соответствует температуре 107 K).
Данная возможность обнаружить аксион была использована в экспериментах с
германиевыми детекторами (эксперименты SOLAX [,] и COSME
[,]) и с NaI-детекторами (DAMA []). Полученные ограничения на
константу взаимодействия аксиона с фотоном показаны на рис.8. Их значения
находятся на уровне gAγ ≤(2-3).10-9
ГэВ-1 для масс аксиона менее 1 кэВ.
1.3.3 Другие методы регистрации аксионов
Источником аксионов может быть интенсивный лазерный пучок, фотоны
которого превращаются в аксионы в магнитном поле. Образовавшиеся аксионы могут
вновь конвертироваться в фотон в магнитном поле. Схема эксперимента,
проведенного в работе [35], показана на рис.9a. Лазерный пучок проходит через магнитное поле, где некоторое
количество фотонов может конвертироваться в аксионы. Образовавшиеся аксионы
проходят через непроницаемый для света экран и проходя второе магнитное поле
некоторые из них вновь превращаются в фотоны с первоначальной энергией.
Образовавшиеся фотоны детектируются с помощью ФЭУ. Чувствительность метода
можно увеличить используя интерференцию начального лазерного луча с вновь
образовавшимися фотонами (рис. 9b).
Рис. 9. Образование и детектирование аксионов с помощью
лазера: (а) прямое детектирование регенерированных фотонов; (б) использование
интерференции между регенерированными и исходными фотонами [35,].
Новые возможности для поиска аксиона, открывает методика поиска
пропавшего g-кванта в
ядерных магнитных переходах. В работе [49] изучался К-захват ядра 139Се
на возбужденный уровень ядра 139La, который разряжается g-квантом, возникающем в М1- переходе
(рис.10). Источник 139Се был окружен сборкой из 11 CsI детекторов.
Если вместо фотона в М1-переходе испускается аксион, то должно регистрироваться
только рентгеновское излучение ядра 139La. В энергетическом спектре должен появиться пик с энергией
равной энергии связи электрона на К-оболочке.
Рис. 10. Схема эксперимента из работы [] и схема распада ядра
139Се.
Недостаток методики заключается в том что, во-первых, существует
вероятность К-захвата на основное состояние 139La. В этом случае
полностью имитируется излучение аксиона. Во-вторых, нет критерия, по которому
можно различить случай излучения аксиона от случая поглощения фотона в
нечувствительном объеме детектора.
Предпочтительнее проводить поиск аксиона, исследуя М-переходы в изомерных
ядрах, в первую очередь, из-за отсутствия неопределенности, связанной с
испусканием нейтрино, характерной для ядер, испытывающих b- и ЕС-распады. В работах
[,,,] для обнаружения аксиона анализировался энергетический спектр фотонов и
электронов, возникающих при распаде ядра 125mTe (T1/2
= 57 дней). Это изомерное ядро испытывает два последовательных g-перехода с энергиями Е1=
109.3 кэВ (М4-переход) и Е2 =35.5 кэВ (М1-переход). М1-переход
является практически чистым переходом магнитного типа, примесь перехода
электрического типа E2 составляет E2/М1=0.029 []. Из-за взаимодействия
возбужденного ядра теллура с атомной оболочкой каждый распад ядра
сопровождается каскадом g-квантов,
конверсионных электронов, рентгеновских квантов и Оже-электронов.
Рис.11. Схема опыта по поиску аксиона в переходах магнитного
типа в изомерных ядрах. Е1,Е2 - энергии перехода.
Схема опыта представлена на рис.11. Изомерное ядро распадается на
основное состояние, излучая при этом два γ-кванта с энергиями Е1 и Е2.
Представим, что источник радиоактивных ядер помещен в центр «идеального»
детектора, обладающего 4π-геометрией, не имеющего нечувствительного объема и
который имеет размеры, достаточные для полной регистрации излученных γ-квантов, а также конверсионных
электронов, рентгеновского излучения и Оже-электронов, которые сопровождают
данный распад. В этом случае, в измеренном энергетическом спектре будет
присутствовать только один монохроматический пик, с шириной определяемой
разрешением используемых детекторов. Излучение “невидимого” аксиона в
М-переходе с энергией Е2, покидающего детектор без взаимодействия,
приведет к появлению пика с энергией Е1.
Для измерения энергетического спектра 125mТе использовались два цилиндрических
планарных HPGe-детектора, плотно прилегавших друг к другу торцевыми
плоскостями. В центре торца одного из детекторов была вышлифована маленькая
лунка, глубиной »
0.5 мм и диаметром 3 мм, в которой находился источник 125mTe.
Полученное значение для отношения интенсивности излучения аксиона к
полной интенсивности составило IA/Ig= (4.5 ± 2.5) 10-6,
что соответствует ограничению IA/Ig £ 8.5 10-6 для 90% уровня
достоверности. Чувствительность к излучению аксиона в магнитном переходе
составляет 2.5.10-6, что превышает уровень, достигнутый
во многих экспериментах по поиску аксиона, излучаемого в ядерных переходах.
1.4 Астрофизические ограничения
Астрофизические ограничения на массу аксиона основаны на появлении
дополнительного механизма потери энергии звездами и практически исключают
аксион с массой более нескольких эВ [,]. Космологические и астрофизические
аргументы устанавливают и нижний порог для массы аксиона на уровне 10-5
эВ, поскольку, в противном случае, слишком много вещества существовало бы в
виде аксионов [].
Данные по вспышке сверхновой SN1987A позволили ввести запрет на массу
аксиона превышающую 10-3 эВ. Этот предел на массу аксиона получен из
ограничений на константу взаимодействия аксиона с фотонами gAγ и справедлив только для DFSZ аксиона, поскольку, как отмечалось
выше, в отличие от DFSZ-аксиона
адронный аксион не имеет прямого взаимодействия с лептонами, поэтому
ограничения на его массу слабее. Данные по сверхновой SN1987A, в моделях
адронного аксиона в которых взаимодействие аксионов с фотонами сильно подавлено
[19], не исключают возможности существования адронного аксиона с массой в
несколько эВ []. Таким образом, из астрофизических данных, аксион, решая
проблему СР-несохранения и оставаясь кандидатом на скрытую массу, должен иметь
массу в диапазоне 10-5-10-3 эВ. Для адронного аксиона
существует дополнительное окно диапазоне (0.1-10) эВ. Ограничения на массу
аксиона (и на значение энергии fA при которой происходит нарушения PQ-симметрии), полученные в прямых лабораторных экспериментах
совместно с астрофизическими ограничениями показаны на рис.11.
Следует отметить, что данные ограничения получены в моделях
предполагающих строгую связь массы аксиона и шкалы нарушения PQ-симметрии (fAmA ≈ fπmπ). Однако в моделях, которые включают
взаимодействие нашего мира с зеркальным, это соотношение не выполняется, и для
аксиона было найдено новое окно (~ 1 МэВ), которое не исключено никакими
имеющимися наблюдательными данными [].
Рис.12. Ограничения на массу аксиона полученные в прямых
лабораторных экспериментах совместно с астрофизическими ограничениями. Рисунок
из обзора Г. Раффелта [].
Глава 2. Солнечные аксионы
.1 Поток и энергетический спектр аксионов, возникающих при конверсии
фотонов в поле плазмы Солнца
Взаимодействие аксионного поля φА с электромагнитным полем Fμν определяется лагранжианом:
. (25)
Константа связи gAγ в моделях “невидимого” аксиона
оказывается равной
, (26)
где α ≈ 1/137 - постоянная тонкой структуры; z - отношения масс легких кварков (z
= mu/md » 0.59); E/N - модельно зависимый параметр: E/N=8/3 в модели DFSZ аксиона и E/N=0 для оригинального KSVZ аксиона. Соответственно значение параметра CAgg для DFSZ аксиона составляет CAgg = 0.74 и для адронного аксиона CAgg = -1.92. Следует отметить, что существуют модели
адронного аксиона, в которых E/N может равняться 2, соответственно CAgg ≈ 0. В таких моделях
экспериментальные ограничения на константу связи gAγ будут существенно слабее [19].
Вследствие взаимодействия (25) аксионы будут эффективно рождаться на Солнце при
конверсии фотонов в электромагнитном поле заряженных частиц. Энергетический
спектр аксионов, достигающих Земли, параметризуется следующим выражением [,42]:
, (27)
в котором значение константы связи gAγ выражено в единицах 10-10
ГэВ-1, а значение энергии EA - в единицах кэВ. Спектр аксионов, вычисленный для
константы связи аксиона с фотоном gAγ = 10-10 ГэВ-1,
показан на рис.13. Аксионы имеют среднюю энергию ≈ 4 кэВ, но их поток
практически исчезает при энергиях более 15 кэВ. Используя зависимости mA от fA (5) и gAγ от fA (7), полный поток аксионов можно
представить как функцию массы аксиона ФА=7.44.1011(mA/1 эВ)2 см-2с-1.
Данные аксионы пытались обнаружить при конверсии аксиона в фотон в
лабораторных магнитных полях - в экспериментах с гелиоскопами (BNL), Tokyo axion helioscope [,37], CAST - CERN Axion Solar Telescope [40]). Другая возможность обнаружить
аксион, связанная с когерентной конверсией аксиона в фотон в поле кристалла
[41], была использована в экспериментах с германиевыми детекторами
(эксперименты SOLAX [43,44] и COSME [45,46]) и с NaI-детекторами (DAMA [47]). Полученные верхние пределы на константу связи
аксиона с фотоном составляют gAγ ≤10-10-10-8 ГэВ-1, что
соответствует огромному ожидаемому потоку аксионов на уровне 1011÷1013 см-2с-1кэВ-1.
Рис. 13. Спектр аксионов, рождающихся за счет эффекта
Примакова на Солнце и дошедших до поверхности Земли. Спектр вычислен для
константы связи аксиона с фотоном, равной gAγ = 10-10 ГэВ-1.
Прямой линией показана величина потока аксионов c энергией 14.4 кэВ, излучаемых в
М1-переходе 57Fe, ядерный уровень которого возбуждается вследствие высокой температуры
Солнца.
Существует еще два возможных механизма рождения аксионов внутри Солнца.
Один из них связан с ядерными реакциями солнечного цикла, второй - с возбуждением низколежащих ядерных
уровней некоторых ядер за счет высокой температуры Солнца.
Реакция электронного захвата 7Be + e ® 7Li (7Li*) + νe является одной из основных реакций
солнечного ядерного цикла. С вероятностью 0.1 ядро 7Li оказывается в возбужденном
состоянии, которое разряжается в переходе магнитного типа М1. В данном переходе
может испускаться аксион с энергией 478 кэВ, при этом поток аксионов прямо
связан с потоком 7Ве нейтрино. Поток нейтрино, возникающих в данной
реакции, на поверхности Земли равен 4.8.109 ν/см2с. С вероятностью ≈
0.1 электронный захват идет на возбужденное состояние 1/2- ядра 7Li, которое разряжается гамма-квантом в
переходе магнитного типа М1. Ожидаемый поток аксионов, испускаемых в этом
переходе, сопоставим с потоками аксионов от ядерного реактора или искусственных
радиоактивных источников. Попытка обнаружить данные аксионы была сделана в
работе [,].
2.2 Резонансное поглощение аксионов в ядерных переходах
магнитного типа
Аксион, как псевдоскалярная частица, должен поглощаться в ядерных
переходах магнитного типа. Для поиска резонансного поглощения солнечных
аксионов нами было выбрано ядро 169Tm, схема уровней которого показана на рис.13. Энергия первого
ядерного уровня (3/2+) равняется 8.41 кэВ, примесь перехода Е2-типа δ
= 0.033. Коэффициент
электронной конверсии составляет е/γ = 285 [], следовательно, вероятность
излучения гамма-кванта η = 1/(1+ е/γ) =3.5.10-3.
Рис.13. Схема уровней ядра 169Tm и вероятностей переходов на
возбужденные уровни при β-распаде 169Er®169Tm [].
Сечение резонансного поглощения аксионов с энергией ЕА
дается выражением, аналогичным резонансному поглощению гамма-квантов,
поправленному на отношение ωА/ωγ. Полное сечение поглощения
составляет:
, (28)
где σ0γ − максимальное сечение
резонансного поглощения гамма-квантов. Экспериментально определенное значение σ0γ для ядра 169Tm составляет σ0γ = 2.56.10-19
см2. Время жизни первого возбужденного уровня 169Tm равняется τ
= Т1/2 / ln2 = 5.89 нс, соответственно
собственная ширина уровня Γ = 1.13.10-7 эВ (рис. 13).
Отношение вероятности ядерного перехода с излучением аксиона (ωA) к вероятности магнитного перехода (ωg), вычисленное в длинноволновом приближении
имеет вид [13,24]
, (29)
где pg и pA - импульсы фотона и аксиона, d = Е2/М1= 0.033 - отношение вероятностей Е2 и М1
переходов, α ≈ 1/137 - постоянная тонкой структуры, µ0
= µр + µn ≈
0.88 и µ3 = µp - µn ≈ 4.71 - изоскалярный и изовекторный ядерные
магнитные моменты, β и η - параметры, зависящие от конкретных
ядерных матричных элементов.
,
. (30)
Для ядра 169Tm, с
нечетным числом нуклонов и неспаренным протоном, значения β и η могут быть оценены как β ≈ 1.0 и η
≈ 0.5. Тогда
отношение ωА/ωγ, как функция массы аксиона, выглядит
следующим образом (рис.14):
. (30)
Рис. 14. Отношение вероятностей аксионного и магнитного
переходов для первого возбужденного уровня 169Tm
Скорость поглощения солнечных аксионов ядром 169Tm в единицу времени составит
. (32)
Данная величина зависит от константы связи аксиона с фотоном gAγ и массы аксиона mA. Используя выражения для ФА
(27) и ωA/ωγ (31) значение RA может быть представлено как
. (33)
Связь между gAγ и mA дается выражением (26), при этом в оригинальной
модели адронного аксиона САγγ= -1.92. Величина RA оказывается пропорциональна mA4:
. (34)
Количество зарегистрированных гамма-квантов, следующих за поглощением
аксиона, определяется количеством ядер в мишени, временем измерений и
эффективностью регистрации детектора, а вероятность наблюдения пика с энергией
8.4 кэВ - уровнем фона экспериментальной установки.
Глава 3. Экспериментальная установка и обработка результатов
3.1 Описание установки с отдельным Si(Li)-детектором
Для поиска гамма-квантов с энергией 8.41 кэВ использовался планарный Si(Li)-детектор с диаметром чувствительной области 6 мм толщиной
5мм. Детектор находился в вакуумном криостате на расстоянии ≈ 8 мм от
входного бериллиевого окна толщиной 12 мкм. Между детектором и бериллиевым
окном был установлен коллиматор из тантала диаметром 5 мм. Мишень из 169Tm (это единственный стабильный изотоп
тулия), была расположена прямо на поверхности бериллиевого окна. Мишень имела
массу 22 мг и диаметр 5 мм, что соответствует толщине х0= 112
мг/см2.
Пассивная защита состояла из медной оболочки толщиной 40 мм, которая
непосредственно примыкала к криостату, слоя железа толщиной 35 мм и 50 мм
свинца.
Рис.15. Общая схема установки. Показана пассивная защита из
меди, железа и свинца, активная защита из 5 пластических сцинтилляторов
(пластик), предусилитель (ПУ) и система охлаждения детектора.
Установка была расположена на поверхности Земли. Для подавления фона,
связанного с космическим излучением была создана активная защита, состоявшая из
5 пластиковых сцинтилляторов на основе полиметилметакрилата с добавлением РРО,
размером 500х500х120 мм. Общая загрузка с одного бака активной защиты
устанавливалась на уровне ≈ 150 имп/с. Длительности импульса запрета
составляла 120 мкс, что приводило к ≈ 7% “мертвого” времени. Измерение спектра
сигналов Si(Li)-детектора в совпадении с активной защитой позволяет
определить вероятность возбуждения первого ядерного уровня 169Tm ядерно-активной компонентой и
мюонами космического излучения.
Рис. 16. Схема пассивной и активной защиты Si(Li)-детектора.
Рис. 17. Фотография пассивной защиты детектора.
Спектрометрический канал Si(Li)-детектора состоял из предусилителя
с импульсной стоковой связью, усилителя (БУИ-3К) с временем формирования 8 мкс
и 12-разрядного АЦП (161.31). Электронная схема приведена на Рис.18. Напряжение
смещения (HV) на детекторе составляло 500 вольт.
В предусилителе (ПУ) использовался полевой транзистор (FET) марки N4416.
Усиление БУИ-3К было выбрано таким образом, что цена канала АЦП составляла ≈
15 эВ.
Рис.18. Электронная схема эксперимента.
Съём сигнала с пластических сцинтилляторов активной защиты на основе
полиметилметакрилата осуществлялся с помощью фотоумножителя марки 49Б с
диаметром фотокатода 150 мм. Сигнал с ФЭУ поступал на предусилитель (ПУ),
быстрый усилитель (БУ) и дискриминатор импульсов (ДИ), который вырабатывал
импульс запрета длительностью 120 мкс. Длительность импульса запрета
определяется временем жизни нейтронов, возникающих под действием космических
мюонов, в водорсодержащей среде. Импульс запрета поступал на входной регистр,
состояние которого записывалось сигналом строб с АЦП, отмечая таким образрм
состояние активной защиты в момент прихода импульса с Si(Li)-детектора.
Эффективность регистрации детектора определялась для рентгеновской линии 56Mn с энергией 5.9 кэВ и гамма-линии
14.4 кэВ 57Со. Определенная эффективность регистрации гамма-квантов
с энергией 8.4 кэВ составила (2.20±0.05)%.
Коэффициент ослабления μ (эффективное сечение) гамма-квантов
с энергией 8.4 кэВ в тулии равняется 118.6 см2/г. Для данного
расположения детектора и источника вероятность выхода квантов из мишени
толщиной х0 составляет:
(16)
Для используемого образца эта величина составляет Р(112 мг/см2)
= 0.0753.
3.2 Установка с секционированным Si(Li)-детектором
Для увеличения чувствительности эксперимента, одновременно с проведением
измерений спектра сигналов от мишени 169Tm отдельным Si(Li)-детектором, создавалась установка с
секционированным детектором существенно большей площади. Для этого был
специально изготовлен Si(Li) детектор с диаметром чувствительной
области 66 мм. Детектор был разделен на 9 частей с целью получения высокого
энергетического разрешения. Детектор располагался в вакуумном криостате
диаметром 150 мм (рис.19).
Рис. 19. Секционированный Si(Li) детектор диаметром 66 мм внутри
вакуумной камеры. Показана мишень, которая располагалась на расстоянии 1.5 мм
от поверхности детектора.
Пассивная защита была существенно модернизирована, часть ее располагалась
внутри вакуумного криостата и охлаждалась до температуры жидкого азота.
Детектор устанавливался на слой меди толщиной 50 мм, который защищал детектор
от радиоактивности цеолита и электронных компонент первых каскадов
предусилителей. Каждый детектор имел свой предусилитель, усилитель и АЦП в
стандарте КАМАК. Мишень из 169Tm, массой 2.0 грамм располагалась на расстоянии 1.5 мм от
поверхности детектора. Расположение вакуумного криостата внутри пластических
сцинтилляторов активной защиты показано на рис.20.
Рис.20. Вакуумный криостат, окруженный пассивной защитой,
внутри полости активной защиты.
3.3 Энергетическая калибровка детекторов. Определение
эффективности регистрации гамма-квантов
Эффективность регистрации гамма-квантов с энергией 8.4 кэВ определялась с
помощью стандартизованных источников 57Со и 55Fe. Определенная эффективность
регистрации гамма-квантов с энергией 14.4 кэВ составила ε
= (2.19 ± 0.05)%. Коэффициент
ослабления (эффективное сечение) гамма-квантов с энергией 14.4 кэВ в железе
равняется μ = 63.1 см2/г. Для данного расположения детектора и
источника вероятность выхода квантов из мишени толщиной х0
составляет:
(30)
Для используемого образца эта величина Р (84 мг/см2) =
0.189.
Рис. 21. Энергетический спектр рентгеновского и гамма
излучения от источника 241Am.
Рис.22. Спектр источника 57Со, который
использовался для определения эффективности регистрации гамма-квантов с
энергией 14.4
Таблица 1. Энергия и интенсивность рентгеновских и гамма
линий.
|
Линия
|
LI
|
Lα1α2
|
Lβ
|
Lγ
|
Γ
|
γ
|
|
Е, кэВ
|
11,87
|
13,9
|
17,8
|
20,78
|
26,34
|
59,53
|
|
Интенс-ть %
|
0,85
|
13,3
|
19,3
|
4,93
|
2,4
|
35,7
|
Для определения эффективности Si(Li) детекторов различной площади была
разработана специальная программа, которая учитывала самопоглощение
гамма-квантов в исследуемой мишени. Программа была написана на языка Borland Pascal с использованием метода Монте-Карло. Результаты
работы программы сравнивались с измерениями, которые были проведены с
использованием стандартизованных р/а источников 55Fe, 57Со и 241Am.
Энергетическая калибровка секционированного детектора была выполнена с
помощью источника 241Am.
Каждый спектрометрический канал имел свой коэффициент усиления, поэтому для
каждого детектора были найдены свои калибровочные коэффициенты AE и BE, таким образом, что энергия события равнялась Е (энергия) =
АЕ.канал + ВЕ. Полученные калибровочные спектры показаны на рис.хх.
Определенное энергетическое разрешение суммарного спектра составило 1.5 кэВ.

Рис.23b. Калибровочные спектры детекторов 5-9, полученные с источником 241Am.
Площади отдельных детекторов, составляющих секционированный детектор,
определялись с помощью стандартизованного источника 57Со.
Эффективность регистрации гамма-квантов, выходящих из мишени, вычислялась с
помощью разработанной программы. Для центрального детектора эффективность
регистрации гамма-квантов с энергией 8.4 кэВ, выходящих из мишени массой 2 г и
диаметром 66 мм, составила 0.425%.
3.4 Программы накопления данных on-line
В памяти компьютера происходило накопление двух 4096-канальных спектров,
соответственно в совпадении и в антисовпадении с сигналом от активной защиты.
Используемое программное обеспечение позволяет собирать экспериментальные
данные, проводить их предварительную оперативную обработку, отображать
получаемые результаты в удобной для экспериментатора форме. Для данного
эксперимента была специально создана программа CAMAXION.
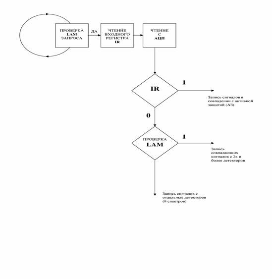
рис 22. Алгоритм программы накопления.
Она основывалась на ранее разработанных анализаторных программах и
программах накопления, использовавшихся в экспериментах по поиску 17-кэВ
нейтрино, двойного бета-распада ядер на возбужденные состояния дочерних ядер, в
измерениях бета-спектра 48Са c целью поиска отклонений от теоретической формы и поиску
массивных сильновзаимодействующих частиц.
Программа CAMAXION состоит
из трех основных частей. Первая часть связана с непосредственным управлением
(инициализация и установка NAF), контролем
состояния модулей КАМАК, приемом запроса LAM и считыванием данных с АЦП и входного регистра.
Вторая часть использует программные средства графического представления данных
в реальном времени эксперимента. На мониторе выводится энергетический спектр,
скорости счета каждого из детекторов в контрольных энергетических интервалах
спектра, число совпадающих событий с детекторов. На жесткий диск периодически
сохраняются спектры, накопленные с каждого детектора, а также суммарный спектр
с детекторов. Пример выводимых на дисплей данных показан на рис.23.
Третья часть работы программы позволяет проводить
предварительную обработку данных: можно определить положение пиков, провести
энергетическую калибровку спектра, определить разрешение детекторов, сравнить спектры
детекторов и др. Энергетическая калибровка может быть выполнена в двух режимах:
при непосредственном указании номера канала, соответствующего данной энергии
или с учетом положения пиков, которое вычисляется, как среднее значение, для
указанной зоны.
Рис. 23. Вид интерфейса пользователя, предоставляемый
программой CAMAXION.
В программе имеется возможность для выделения на спектре специальных зон
интереса. В выделенных зонах (Рис. 23) идет автоматическая обработка по ходу
накопления данных: вычисляются параметры пиков, такие как полная ширина на
полувысоте (FWHM), ширина на одной десятой высоты (FWTM), положение пика (в каналах и
энергии) (CENTR), асимметрия пика, что важно для
проверки насколько пик соответствует гауссовой форме, (ASIM это отношение наблюдаемой FWTM к расчетной, основанной на гауссовом распределении
для FWHM), площадь пика (S). Значения параметров обновляются во
время накопления спектра при каждой смене дисплея, частота обновления которого
задается в меню программы.
Глава 4. Полученные результаты. Анализ результатов измерений
.1 Использование метода максимального правдоподобия для
обработки экспериментальных спектров
Основным методом, используемым в экспериментальной физике для определения
значений свободных параметров модели, которая предлагается для описания
экспериментальных данных, является метод максимального правдоподобия (ММП),
предложенный Фишером еще в 1912 г. [,]. Суть метода заключается в том, что
значения параметров модели должны соответствовать максимальной вероятности
возникновения наблюдаемых экспериментальных результатов. В описываемых в работе
экспериментах, измеряемой величиной является энергетический спектр, который
представляет собой массив из М значений Ni=1,М зарегистрированных событий в
интервале энергий Е, Е+dE ( Ni - число отсчетов в i-канале). Предположим, что для
описания экспериментального спектра используется функция S, зависящая от нескольких параметров XK, позволяющая определить число
событий Si в i-канале и вероятность его наблюдения P(Si,XK). Согласно ММП параметры XK должны быть выбраны таким образом,
чтобы общая вероятность, которая есть произведение отдельных вероятностей Рi, была максимальной:
(35)
Функция L называется функцией правдоподобия.
При большом количестве экспериментальных точек, надежнее и быстрее определяется
значение логарифма L,
поскольку в этом случае требуется вычисление суммы, а не произведения,
отдельных значений ln P(Si,XK).
В случае если P(Si,XK) имеет гауссово распределение
P(Si,XK) ~ exp(-(Ni-Si)2/2Ni), (36)
метод ММП сводится к широко известному методу χ2, в котором значения параметров определяют путем
минимизации значения функционала χ2:
(37)
Если теоретическая функция S(XK) линейно зависит от параметров XK, задача поиска минимума χ2 сводится к решению системы линейных уравнений,
возникающих из условия dχ2/dXK = 0. В случае нелинейной зависимости существуют различные
методы поиска минимума (градиентный спуск, simplex, приближенная линеаризация вторых производных и др.),
которые реализованы во многих широко известных программах минимизации, таких
как Minuit [] (Migrad, Simplex,
Seek) Fumili [] и другие. Более подробное изложение статистических
методов, используемых в экспериментальной физике, можно найти в книгах [,]
Кратко опишем метод реальной функции отклика детектора, который
применялся нами при обработке в данных экспериментах, а также в экспериментах
по поиску нейтрино с массой 17 кэВ [], двойного бета-распада ядер на
возбужденные состояния дочерних ядер [], в измерениях бета-спектра 48Са
c целью поиска отклонений от
теоретической формы [] и поиску массивных сильновзаимодействующих частиц []. В
этом подходе, не пытаются аппроксимировать форму функции отклика детектора
аналитической функцией, такой, например, как гауссова функция плюс
экспоненциальная функция при описании моноэнергетического пика в детекторе при
неполном собирании заряда. Реальная функция отклика измеряется детектором в
калибровочных измерениях. Конечно, условия получения данной функции должны быть
подобными условиям, в которых производятся измерения.
Существуют различные способы получения отклика функций детектора: в
рентгено-флуоресцентном анализе можно калиброваться по рентгеновскому спектру
анализируемых элементов; в случае гамма-спектрометрии мы можем использовать
спектры калибровочных источников, измеренных тем же детектором или создать
суммарный спектр из определенного числа простых спектров, измеренных в подобных
условиях и использовать их для калибровки по форме спектра. Получение отклика
функции для электронов наиболее трудоемкая задача, поскольку требует размещения
источника электронов внутри вакуумной камеры.
Основа метода реальной формы пика та же, что и при фитировании с
аналитической функцией - метод максимального правдоподобия: параметры модели (в
нашем случае площадь и положение пика и параметры фона) варьируются так, что бы
вероятность получения измеренной формы спектра была максимальной. Поскольку
число отсчетов в канале измеренного энергетического спектра имеет пуассоновское
распределение, используем метод наименьших квадратов. Ожидаемое число отсчетов
в канале i может быть теоретически представлено
как:
(38)
где ХК - определяемые параметры интенсивности составляющих
измеренного спектра, Rik - число событий в i-том канале для к -того калибровочного спектра. Если остаточный фон
описывается аналитической функцией f(E), то Rik = f(Ei)dE. Например, для полинома второго порядка имеющего Ri1 = 1, Ri2 = i,
Ri3 = i2. Чтобы найти параметры ХК
нужно минимизировать значение χ2 -квадрата
(39)
где Ni означает число отсчетов в i-том канале измеренного спектра, si - дисперсия Ni, а N1, N2 - определяют интервал, в котором
производится подгонка. Если ошибки в калибровочных спектрах незначительны по
сравнению с ошибками в измеренном спектре, тогда для Пуассоновского
распределения
. Используя dc2/XK=0, получаем систему m линейных уравнений. Значения XK вычисляются стандартным образом - в
матричной записи это можно представить как:
, (40)
где X - вектор решения, r - вектор с элементами равными
, (41)
и Z-1 матрицa обратная Z,
элементы которой вычисляются следующим образом:
. (42)
Важно отметить, что для линейной задачи система уравнений имеет только
одно решение. Ориентировочные ошибки параметров Хk могут быть найдены из диагональных элементов матрицы
вторых производных, в то время как недиагональные элементы дают коэффициенты
корреляции параметров. Более надежные ошибки получаются путем вычисления
профиля χ2 для различных фиксированных значений одного из
параметров, при этом остальные параметры являются свободными. Более подробно
детали метода, а также сравнение метода с традиционно используемыми
аналитическими функциями для описания пика, изложены в работе [].
.2 Верхний предел на константу связи аксиона с фотоном и
массу аксиона полученный в эксперименте с отдельным Si(Li)-детектором
Измерения проводились в течение 8.02 (6.93.105 c) суток, сериями продолжительностью ~ 1 сутки. Полученный энергетический
спектр в интервале до 30 кэВ приведен на рис. 24.
Рис.24. Энергетический спектр Si(Li)-детектора, измеренный за 8.0 суток.
В спектре идентифицируется несколько явно выраженных пиков, связанных с
активностью 241Am:
два гамма-пика с энергиями 26.4 и 59.5 кэВ, пики с энергиями 17.8 и 20.8 кэВ
соответствуют L-сериям характеристического
рентгеновского излучения нептуния, возникающего при α-распаде 241Am®234Np. Наиболее интенсивным оказался пик с энергией 59.54 кэВ,
активность которого определяла основной вклад в фон детектора при энергии менее
12 кэВ. Его интенсивность составила 390 соб/сутки и связана, в первую очередь,
с загрязнениями внутренней конструкции криостата. В низкоэнергетичной области в
спектре наблюдался пик рентгеновского излучения меди, из которой была
изготовлена оправка детектора.
Рис. 25. Результаты фитирования спектра сигналов,
зарегистрированных Si(Li)-детектором.. Верхний предел на
число событий в пике с энергией 8.41 кэВ составляет 16 событий для 90% у.д.
Энергетический интервал 6.5−9.5 кэВ, в котором следует ожидать
появление “аксионного” пика, показан на рис.25. Можно видеть, что пик с
энергией 8.410 кэВ явно не проявился. Для получения верхнего предела на число
отсчетов в данном пике, а, следовательно, и на поток аксионов от Солнца,
использовался метод максимального правдоподобия. Функция правдоподобия
находилась в предположении, что число отсчетов в каждом канале имеет нормальное
распределение и является суммой линейной функции, выбранной для описания
непрерывного фона, и трех гауссовых функций. Две из них описывали известные пики
характеристического излучения меди (Kα12, E = 8.04 кэВ и Кβ, Е = 8.91 кэВ) и один - искомый
“аксионный” пик с энергией 8.41 кэВ. Первый гауссиан описывал пик с энергией
8.04 кэВ и имел три свободных параметра - площадь (S1), положение (Е1) и дисперсию (σ1). У двух остальных пиков положение (Еi) и дисперсии (σi) были привязаны к значениям первого
пика, а свободными параметрами являлись лишь площади пиков Si. Таким образом, варьировались 7
параметров - два описывали линейный фон, три - пик с энергией 8.04 кэВ и два -
площади пика. Общее число степеней свободы в интервале (6.9-9.4) кэВ составило
73. В результате подгоночная функция имела следующий вид:
. (43)
Результаты фита, соответствующего минимуму χ2 = 66/73, показаны на рис. 25. Определенное значение
площади пика с энергией Е = 8.41 кэВ равняется 1 ± 9 событий. Верхний предел на
число событий в пике, соответствующий 90% уровню достоверности, был определен
стандартным образом - вычислялась зависимость χ2 от S2 для различных фиксированных значений
S, при этом остальные 6 параметров
были свободными. Далее определялась вероятность получения данного значения χ2(S).
Полученная функция Р(χ2(S))
нормировалась на единицу в области значений S ≥ 0. Полученный таким образом верхний предел составил Slim = 16 событий.
В соответствии с выражением (34) для числа ядер 169Tm в мишени N169Tm = 7.81.1019, времени измерений Т = 6.93.105
c, эффективности регистрации ε
= 2.2.10-2, вероятности выхода
излучения из мишени Р = 7.53.10-2 и коэффициента
внутренней конверсии η = 3.50.10-3 ожидаемое число зарегистрированных
гамма-квантов составляет
, (44)
откуда верхний предел на массу аксиона составляет mА ≤ 880 эВ (90% у.д.).
Данный результат следует сравнить с результатом mА ≤ 330 эВ, который получен нами
в предыдущей работе по поиску резонансного поглощения солнечных аксионов,
излучаемых в М1-переходе (14.4 кэВ) 57Fe. Существенное отличие данного эксперимента состоит в том,
что ожидаемый эффект зависит как от константы связи аксиона с нуклонами gAN, которая определяет вероятность
резонансного поглощения, так и от константы связи аксиона с фотонами gAγ.
Рис. 26 Ограничения на константу взаимодействия
аксиона с фотоном gAγ. Линиями 1 и 2 отмечен коридор
возможных значений в моделях KSVZ- и DFSZ-аксиона. Области исключенных значений gAγ находятся выше отмеченных линий.
Показаны ограничения на величину gAγmA , полученные в экспериментах с
отдельным (Si(Li) d 6mm) и секционированным (Si(Li) 66 mm N.5) детекторами.
Связь данных констант с массой аксиона в значительной мере модельно зависима.
Результаты эксперимента могут быть представлены как ограничение на область
возможных значений gAN
(или mA) и gAγ.
Используя выражение (33) и (44) для установленного верхнего предела Slim получаем, что
(45)
где значения gAγ выражены в единицах ГэВ-1,
а mA - в эВ. Полученная зависимость
показана на рис. 26 в сравнении с результатами экспериментов, с использованием
гелиоскопов и кристаллических детекторов, в которых пытались обнаружить
конверсию аксиона в фотон в электромагнитном поле. Наблюдаемый эффект в этих
экспериментах зависит только от величины gAγ. Существенное отличие нашего
эксперимента заключается в том, что значение mA извлекается из константы связи gAN. Усовершенствование используемой
методики позволит поднять чувствительность в новой области значений gAγ, соответствующей большим значениям mA.
4.3 Верхний предел на константу связи аксиона с фотоном и
массу аксиона полученный в эксперименте с секционированным Si(Li)-детектором
Измерения проводились в течение 15.6 суток, сериями продолжительностью ~ 1 сутки. Полученный энергетический
спектр сигналов с центрального детектора, зарегистрированных в антисовпадении с
сигналом активной защиты, показан на рис. 27. Спектр имеет непрерывный
характер, каких либо пиков в спектре не наблюдается. Уровень фона при энергии
8.4 кэВ составил 10 соб./ (сутки кэВ). По сравнению с отдельным Si(Li)-детектором фон понизился в 94 раза (при пересчете на
одинаковую площадь детектора).
Рис. 27. Спектр центрального детектора в интервале 5-65 кэВ.
1- спектр сигналов в антисовпадении с сигналом активной защиты; 2 - 1- спектр
сигналов в совпадении с сигналом активной защиты.
Рис. 28 Энергетический спектр сигналов центрального детектора
в интервале 5 - 17 кэВ. Сплошной линией показаны результаты фита.
Анализ спектра был выполнен также как и в предыдущем случае. Измеренный
спектр в интервале 5-16 кэВ описывался линейной функцией и гауссовой функцией
со средним 8.4 кэВ и дисперсией 0.65 кэВ. Результаты фита, соответствующего
минимуму χ2
= 72/65, показаны на рис. 28. Определенное значение площади пика с энергией Е =
8.41 кэВ равняется (-10 ± 15) событий. Верхний предел на число событий в пике,
соответствующий 90% уровню достоверности, был определен стандартным образом -
вычислялась зависимость χ2 от S для
различных фиксированных значений S, при
этом остальные параметры были свободными. Далее определялась вероятность
получения данного значения χ2(S).
Полученная функция Р(χ2(S))
нормировалась на единицу в области значений S ≥ 0. Полученный таким образом верхний предел составил Slim = 24 событий.
В соответствии с выражением (33) для числа ядер 169Tm в мишени N169Tm
= 6.22.1021,
времени измерений Т = 1.35.106 c, эффективности регистрации ε = 4.25.10-3 и коэффициента внутренней конверсии η
= 3.50.10-3 ожидаемое число
зарегистрированных гамма-квантов составляет
, (46)
откуда верхний предел на массу аксиона составляет mА ≤ 220 эВ (90% у.д.).
Рис. 29 Профиль распределения функций c2 и Р(c2).
Для величины gAγmA полученный результат соответствует
ограничению
(47)
где значения gAγ выражены в единицах ГэВ-1,
а mA - в эВ. Данный предел показан на
рис.26 в сравнении с результатами других экспериментов.
Чувствительность эксперимента к величине (gAgmA)2 зависит от массы
исследуемого образца (M),
эффективности регистрации (e), времени измерения (T),
энергетического разрешения детектора (s), и уровня фона детектора (B) в районе искомого пика следующим образом:
(48)
Сравнение установок с отдельным и секционированным Si() приведено в таблице 2.
|
параметр
|
R1
|
R2
|
R2/R1
|
sqrt(R2/R1)
|
|
M (г)
|
0.022
|
2.0
|
91
|
9.53
|
|
ε
(%)
|
0.166
|
0.425
|
2.6
|
1.61
|
|
T (сут.)
|
8
|
15.6
|
1.95
|
1.4
|
|
B (кэВ-1сут-1)
|
52
|
10.4
|
0.2
|
0.45
|
|
σ (кэВ)
|
0.3
|
1.5
|
5
|
2.2
|
|
S (см2)
|
0.2
|
3.6
|
18
|
4.24
|
Можно видеть, что чувствительность установки с секционированным
детектором увеличилась в 330 раз. Использование оставшихся 8-ми детекторов
позволит поднять чувствительность эксперимента к величине (gAgmA)2 на порядок.
Заключение
Основные результаты, полученные в работе, заключаются в следующем:
. Создана экспериментальная установка с Si(Li)-детекторами и
мишенью из 169Tm.
Низкофоновая установка включает в себя пассивную и активную защиту от космического
излучения, а также регистрирующую аппаратуру.
. Создана программа накопления данных с Si(Li)-детекторов,
позволяющая проводить длительные измерения и контролирующая работу детекторов и
активной защиты. Создана программа для расчета эффективности регистрации
гамма-квантов для различной геометрии между планарным детекторам и мишенью.
. Проведен поиск резонансного поглощения солнечных аксионов, возникающих
в результате конверсии тепловых фотонов в поле плазмы, ядрами 169Tm, приводящего к возбуждению первого
ядерного уровня 169Tm: А
+ 169Tm ® 169Tm *® 169Tm + g. В измеренном за 15.6 суток
энергетическом спектре Si(Li)-детектора пик 8.4 кэВ,
соответствующий энергии первого возбужденного уровня 169Tm, статистически не проявился, что
позволило установить новое верхнее ограничение на величину gAγmA ≤ 1.7.10-5
и как следствие на массу аксиона mA £ 220 эВ (90% у.д.).
Полученные результаты были представлены на 56 международной конференции
по проблемам ядерной спектроскопии и структуре атомного ядра (Саров, 2006) и
опубликованы в работах
. А.В. Дербин, А.И.Егоров, И.А. Митропольский, В.Н. Муратова, Н.В.
Базлов, С.В. Бахланов, Д.А. Семенов, Е.В. Унжаков. Поиск резонансного
поглощения аксионов, излучаемых при М1-переходе в ядрах 57Fe на Солнце. препринт ПИЯФ-2006, N2676, 19 с.
. А.В. Дербин, А.И.Егоров, И.А. Митропольский, В.Н. Муратова, Н.В.
Базлов, С.В. Бахланов, Д.А. Семенов, Е.В. Унжаков. Поиск солнечных аксионов,
возникающих в результате эффекта Примакова, с помощью резонансного поглощения
ядрами 169Tm. препринт
ПИЯФ-2006, N2675, 17с.
. А.В. Дербин, А.И.Егоров, И.А. Митропольский, В.Н. Муратова, Н.В.
Базлов, С.В. Бахланов, Д.А. Семенов, Е.В. Унжаков. Поиск резонансного
поглощения солнечных аксионов, излучаемых при М1-переходе ядер 57Fe. Письма в ЖЭТФ, 2007, том 85, вып. 1, с 15-20.