Разработка процессорного модуля

  • Вид работы:
    Дипломная (ВКР)
  • Предмет:
    Информатика, ВТ, телекоммуникации
  • Язык:
    Русский
    ,
    Формат файла:
    MS Word
    559,53 kb
  • Опубликовано:
    2011-06-16
Вы можете узнать стоимость помощи в написании студенческой работы.
Помощь в написании работы, которую точно примут!

Разработка процессорного модуля

ПЕРЕЧЕНЬ УСЛОВНЫХ СОКРАЩЕНИЙ И ОБОЗНАЧЕНИЙ

ОА - операционный автомат

УА - управляющий автомат

УУ - устройство управления

Р-автомат - управляющий автомат в программируемой логикой

ГСА - граф-схема алгоритма

ВВЕДЕНИЕ

Высокий уровень внедрения компьютерных систем в жизнь человека требует от специалистов по компьютерной технике все больше практических знаний и умений в построении сложных компьютерных систем.

В современном мире информации становится все больше: контент производится пользователями компьютеров ежесекундно и в огромном количестве. Вместе с количеством информации растет и ее ценность. Соответственно, человечеству необходимо все больше устройств обработки информации, выполняющих разнообразные задачи и имеющих следующие характеристики: высокую отказоустойчивость, надежность, производительность.

Очевидно, что задача обработки информации является комплексной и может быть разбита на несколько подзадач: организация именно обработки информации, повышение надежности системы, улучшение функциональных характеристик. Все эти задачи обуславливают потребность в профессиональных инженерах, которые будут заниматься проектированием электронных систем, выполняющих обработку инфорамции.

Обработка информации - очень обобщенный термин, который включает в себя множество всевозможных операций. Совокупность многих операций и закон их последовательного выполнения могут быть описаны граф-схемой алгоритма (ГСА), в которой присутствуют операторные (изменение информации) и условные вершины (реализация ветвлений алгоритма).

В процессе выполнения данного курсового проекта будет осуществлено проектирование процессорного модуля - независимого устройства, которое может выполнять два заданных действия над операндами. Результатом проекта будет схема устройства, отвечающего требованиям к системам обработки информации.

1. АНАЛИЗ ЗАДАЧИ

Электронная система, реализующая сложный алгоритм обработки данных, может быть условно разделена на две функционально связанные подсистемы - управляющий и операционный автомат. Взаимодействие двух этих подсистем приведено на рисунке 1.1.

Рисунок 1.1 - Декомпозиция электронной системы на операционный и управляющий автомат.

Управляющий автомат определяет порядок реализации вычислительных операций и отображает граф-схему функционирования электронной системы. Входной информацией для управляющего автомата является множество осведомительных сигналов {X} и множество внешних флагов ветвления {F}, результатом функционирования - множество признаков выполняемых микроопераций {Y}.

Операционный автомат осуществляет вычислительные действия над операндами. Структурно операционный автомат состоит из элементов памяти (регистров), осуществляющих хранение значений операндов, и комбинационных схем, отвечающих за выполнение микроопераций. Входной информацией для операционного автомата являются линии данных {D} и множество выполняемых в данном такте микроопераций {Y}, выходами являются линии результата {R} и выработанные признаки результата {X}, используемые в управляющем автомате.

Согласно полученного задания необходимо реализовать процессорный модуль, выполняющий алгоритмы следующих действий: умножение целых двоичных беззнаковых чисел начиная со старших разрядов множителя, преобразование двоично-десятичного числа в двоичное.

На рисунках 1.2 и 1.3 приведены ГСА действий, которые должен выполнять проектируемый процессорный модуль. Микрооперации в операционных вершинах ГСА изменены таким образом, чтобы необходимые действия выполнялись над операндами заданной разрядности (n = 8 бит).

0

0

1

Рисунок 1.2 - ГСА умножения целых двоичных беззнаковых чисел, начиная со старших разрядов множителя

























Рисунок 1.3 - ГСА преобразования двоично-десятичного числа в двоичное




























Рисунок 1.4 - Объединенная ГСА

Для выполнения поставленной задачи необходимо объединить две ГСА, т.к. проектируемый процессорный модуль должен выполнять две операции. Для выбора одной из операций в объединенную ГСА, которая изображена на рисунке 1.4 добавлена условная вершина, проверяющего состояние регистра COP (code of operation). Данные в СОР являются, как и операнды, входной информацией для проектируемого процессорного модуля.

В объединенной ГСА относительно исходных алгоритмов была изменена операция обнуления регистра С. Обнуление младших восьми разрядов регистра было изменено на обнуление всех разрядов, т.к. это при проектировании управляющего автомата позволит сократить количество признаков выполняемых микроопераций {Y}. С той же целью была создана общая для обеих ГСА вершина вывода результата.

Таким образом, при проектировании процессорного модуля необходимо использовать объединенную ГСА, описывающую алгоритмы выполнения предусмотренных действий. Процессорный модуль будет логически разбит на две подсистемы - ОА и УА, которые будут проектироваться как независимые устройства.

2. ПРОЕКТИРОВАНИЕ ОПЕРАЦИОННОГО АВТОМАТА

.1 Общие вопросы функционирования операционных атоматов

Функции ОА сводятся к вводу-выводу и хранению слов информации, выполнению микроопераций и вычислению логических условий. Чтобы реализовать эти действия, необходим набор элементов, достаточный для построения структур с заданными функциями. Такой набор элементов называется структурным базисом ОА.

Основными операционными элементами, используемыми в ОА, являются:

управляемые шины, обеспечивающие передачу информации;

регистры;

комбинационные схемы, используемые для выполнения преобразований и формирования логических условий.

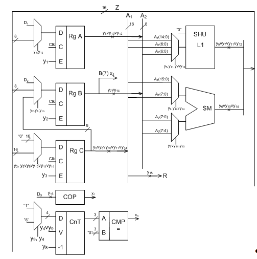
В общем виде структура ОА представлена на рисунке 2.1, где Ф - комбинационные схемы, выполняющие преобразование, S - память, Ψ - комбинационные схемы, формирующие осведомительные сигналы.

Рисунок 2.1 - Общая структура ОА

.2 Структурная организация М-автоматов

Согласно задания, ОА для проектируемого процессорного модуля должен быть типа М. М-автоматом называется такой ОА, который синтезируется на основе принципа обобщения комбинационных схем, используемых для выполнения всех микроопераций. М-автомат имеет наименьшие аппаратные затраты, однако недостатком М-автомата является то, что он не может выполнять больше одной микрооперации преобразования за один такт работы. Следовательно, производительность М-автомата невысока.

Принцип обобщения комбинационных схем обуславливает структуру автомата, представленную на рисунке 2.2.

Рисунок 2.2 - Обобщенная структура ОА типа М

В такой структуре микрооперации, связанной с преобразованием

p: Sk: =

φm (Si,Sj), ставится в соответствие следующий набор операторов:i: A1:=Si;i: A2:=Sj;

φm: z:= φm (A1,A2);k: Sk: =z;p= {ai, bi, φm, dk}.

2.3 Проектирование М-автомата

Разработка структуры М-автомата подразумевает выполнение следующих этапов:

. Для автомата выберем регистры, которые будут хранить результаты микроопераций:(7 :0), B(7 : 0), C(15 : 0), CnT(3 :0), COP.

. Распределим регистры по двум шинам А1 и А2:= {C}, A1(15 : 0);= {A, B}, A2(7 : 0).

. Определим микрооперации, выполняемые М-автоматом:

Таблица 2.1 - Операции для М-автомата

Y

Микрооперация

ai

A1

bi

A2

φm

Z

dk

Результат

y1

A (7 : 0) : = D1(7 : 0)

-

-

-

-

-

-

-

-

y2

B (7 : 0) : = D2(7 : 0)

-

-

-

-

-

-

-

-

y3

C (15 : 0) : = 0

-

-

-

-

-

-

-

-

y4

CnT (2 : 0) : = 81 0

-

-

-

-

-

-

-

-

y5

C (15 : 0) : = L1 (C (14 : 0). 0)

a1

C

-

-

φ1

Z := L1 (A1(14 : 0). 0)

d1

C := Z

y6

C (15 : 0) : = C (15 : 0)+A (7 : 0)

a1

C

b1

A

φ2

Z := A1 (15 : 0)+ A2 (7 : 0)

d1

C := Z

y7

B (7 : 0) : = L1 (B (6: 0). 0)

-

-

b2

B

φ3

Z := L1 (A2 (6: 0). 0)

d2

B := Z

y8

CnT : = CnT-1

-

-

-

-

-

-

-

-

y9

CnT (0) : = 1

-

-

-

-

-

-

-

-

y10

C (7 : 0) : = C (7 : 0) + A (7 : 4)

a1

C

b1

A

φ4

Z := A1 (7 : 0)+ A2 (7 : 4)

d1

C := Z

y11

C (7 : 0) : = L1 (C (6 : 0). 0)

a1

C

-

-

φ5

Z := L1 (A1 (6 : 0). 0)

d1

C := Z

y12

A (7 : 0) : = L1 (A (6 : 0). 0)

-

-

b1

A

φ6

Z := L1 (A2 (6 : 0). 0)

d3

A := Z

y13

B (7 : 0) : = C (7 : 0)

-

-

-

-

-

-

-

-

y14

C (7 : 0) : = C (7 : 0) + B (7: 0)

a1

C

b2

B

φ7

Z := A1 (7 : 0) + A2 (7: 0)

d1

C := Z

y15

R (15 : 0) : = C (15 : 0)

-

-

-

-

-

-

-

-

y16

COP : = D3

-

-

-

-

-

-

-

-


. Выделим классы эквивалентных микроопераций и найдем для них обобщенные микрооператоры:


. Построим схему М-автомата уровня регистровых передач:

Рисунок 2.3 - Схема М-автомата уровня регистровых передач

3. ПРОЕКТИРОВАНИЕ УПРАВЛЯЮЩЕГО АВТОМАТА

.1 Общие вопросы функционирования устройств управления с программируемой логикой (Р-автоматы)

Под УУ понимается совокупность блоков и узлов процессора, обеспечивающих координирование работы всех устройств ЭВМ и управление ими для всех принятых режимов. УУ, реализуя программы, организовывают все необходимые действия по приёму, оценке и преобразованию исходной информации с целью получения и выдачи необходимых результатов. Таким образом, УУ может считаться преобразователем первично-командной информации, представленной командами системы, во вторично-командную информацию, представленную формируемыми УУ исполнительными адресами, кодами и управляющими сигналами, воздействие которых на соответствующие узлы и блоки приводит к выполнению заданных операций.

Управляющий автомат может быть построен на основе принципа программного управления, использующего операционно-адресную структуру управляющих слов. Управляющее слово определяет порядок функционирования устройства в течение одного такта и называется микрокомандой. Совокупность микрокоманд образует массив МК[0…P], отдельные микрокоманды в котором выделяются посредством адреса, равного номеру 0, 1, … Р элемента массива МК. Микрокоманда содержит информацию о микрооперациях, которые должны выполняться в данном такте работы устройства, и информацию об адресе следующей микрокоманды. Также в микрокоманде должны быть указаны логические условия, значение которых влияет на выбор адреса следующей микрокоманды.

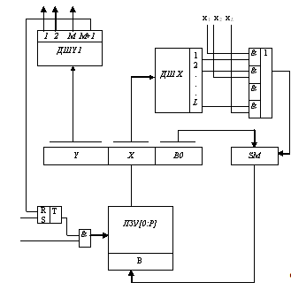
Согласно задания, необходимо спроектировать Р-автомат с принудительной адресацией и сокращенным форматом микрокоманды. В таком случае, для формирования адреса следующей микрокоманды отводится единственное поле B. Если поле Х = 0, то значение B, безусловно, определяет адрес следующей микрокоманды. Если Х ¹ 0, то адрес следующей микрокоманды равен (В+хХ), где хХ - значение логического условия с номером Х. В результате этого реализуется условный переход: если хХ = 0, то к микрокоманде с номером В, если хХ = 1, то к микрокоманде с адресом (В+1). Указанный порядок формирования адресов реализуется схемой на рисунке 3.1. Исполнительный адрес Вi+1i+ хХ формируется сумматором.

Рисунок 3.1 - Структурная схема УА с принудительной адресацией и сокращенным форматом микрокоманды

.2 Уточненная граф-схема алгоритма

Для проектирования управляющего автомата необходимо использовать уточненную ГСА, которая учитывает тип операционного автомата.

Преобразование объединенной ГСА в уточненную включает следующие действия:

. замена микроопераций их условными обозначениями yi;

. разделение операционных вершин с n микрооперациями преобразования на n операционных вершин, т.к. ОА типа М не может выполнять больше одной микрооперации преобразования за один такт работы;

. разметка состояний управляющего автомата по правилам:

состояние, следующее за условной вершиной при равенстве xj = 0, должно иметь метку Ai (i-ый номер);

состояние, следующее за условной вершиной при равенстве xj = 1, должно иметь метку Ai+1((i+1)-ый номер).


























Рисунок 3.2 - Уточненная (размеченная) ГСА

3.3 Проектирование управляющего автомата

Разработка структуры УА (Р-автомата) подразумевает выполнение следующих этапов:

. Опеределение формата микрокоманды:

Y1

YV

X

В

Рисунок 3.3 - Формат микрокоманды

. Определение формата операционной части микрокоманд. Для разбиения множества микроопераций на непересекающиеся (по совместимости команд) подножества будем использовать алгоримт прямого включения.

Таблица 3.1 - Матрица совместимости микроопераций S

S1

0

1

1

1

0

0

0

0

1

0

0

0

0

0

0

0

S2

1

0

1

1

0

0

0

0

0

0

0

0

0

0

0

0

S3

1

1

0

1

0

0

0

0

1

0

0

0

0

0

0

0

S4

1

1

1

0

0

0

0

0

0

0

0

0

0

0

0

0

S5

0

0

0

0

0

0

0

0

0

0

0

0

0

0

0

0

S6

0

0

0

0

0

0

0

0

0

0

0

0

0

0

0

S7

0

0

0

0

0

0

0

1

0

0

0

0

0

0

0

0

S8

0

0

0

0

0

0

1

0

0

0

0

0

0

1

0

0

S9

1

0

1

0

0

0

0

0

0

0

0

0

0

0

0

0

S10

0

0

0

0

0

0

0

0

0

0

0

0

0

0

0

0

S11

0

0

0

0

0

0

0

0

0

0

0

0

0

0

0

0

S12

0

0

0

0

0

0

0

0

0

0

0

0

1

0

0

0

S13

0

0

0

0

0

0

0

0

0

0

0

1

0

0

0

0

S14

0

0

0

0

0

0

0

1

0

0

0

0

0

0

0

0

S15

0

0

0

0

0

0

0

0

0

0

0

0

0

0

0

0

S16

0

0

0

0

0

0

0

0

0

0

0

0

0

0

0

0


1.

.

.

.

.

.

.

.

.

.

.

.

.

.

.

.

Таким образом подмножества непересекающихся микроопераций будут следующими:


Получим матрицу включений R для полученных подмножеств микроопераций:

Таблица 3.2 - Матрица включений R


y1

y2

y3

y4

y5

y6

y7

y8

y9

y10

y11

y12

y13

y14

y15

y16

Y1

1

0

0

0

1

1

1

0

0

1

1

1

0

1

1

1

Y2

0

1

0

0

0

0

0

1

1

0

0

0

1

0

0

0

Y3

0

0

1

0

0

0

0

0

0

0

0

0

0

0

0

0

Y4

0

0

0

1

0

0

0

0

0

0

0

0

0

0

0

0


Количество бит, необходимое для кодирования управляющих сигналов {yi} для каждого подмножества Yj будет составлять (с учетом состояни, при котором не должна выполняться ни одна операция из подмножества):

Y1 = 4;nY2 = 3;nY3 = 1;nY4 = 1;

Таким образом, длина операционной части микрокоманды:

ОЧ = 4 + 3 + 1 + 1 = 9.

. Определим формат адресной части микрокоманды.

Количество бит, необходимое для кодирования адреса команды:

.

Количество бит, необходимое для кодирования всех логических условий:

.

Таким образом, длина адресной части микрокоманды:АЧ = 2 + 5 = 7.

Определим размер всей микрокоманды:МК = 7 + 9 = 16.

. Составим кодированную программу функционирования Р-автомата

Таблица 3.3 Кодированная программа функционирования Р-автомата

Ai

Y1

Y2

Y3

Y4

X

A

A0

y16

-

-

-

x1

A1

A1

y1

y2

y3

y4

-

A3

A2

y1

y9

y3

-

-

A7

A3

y5

-

-

-

x2

A5

A4

y15

-

-

-

-

A0

A5

y7

y8

-

-

x3

A3

A6

y6

-

-

-

A5

A7

y10

-

-

-

x3

A8

A8

y11

-

-

-

-

A10

A9

y15

-

-

-

-

A0

A10

y12

-

-

-

-

A11

A11

y12

y13

-

-

-

A12

A12

y11

-

-

-

-

A13

A13

y12

-

-

-

-

A14

A14

y11

-

-

-

-

A15

A15

y12

-

-

-

-

A16

A16

y14

y8

-

-

-

A7


. Составим карты программирования памяти в соответствии с кодами выполняемых микроопераций и проверяемых логических условий:

Таблица 3.4 - Коды микроопераций подмножества Y1

Y1

y1

y5

y6

y7

y10

y11

y12

y14

y15

y16

K(Y1)

0001

0010

0011

0100

0101

0110

0111

1000

1001

1010


Таблица 3.5 - Коды микроопераций подмножества Y2

Y2

y2

y8

y9

y13

K(Y2)

001

010

011

100


Таблица 3.6 - Коды микроопераций подмножества Y3

Y3

y3

K(Y3)

1

Таблица 3.7 - Коды микроопераций подмножества Y4

Y4

y4

K(Y4)

1


Таблица 3.8 - Коды логических условий Х

X

x1

x2

x3

K(X)

01

10

11


Согласно кодам микроопераций и логических условий и кодированной микропрограмме составим матрицу программирования памяти:

Таблица 3.9 - Матрица программирования памяти

Адрес

Y1

Y2

Y3

Y4

X

A



15

14

13

12

11

10

9

8

7

6

5

4

3

2

1

0

0

00000

1

0

1

0

0

0

0

0

0

0

1

0

0

0

0

1

1

00001

0

0

0

1

0

0

1

1

1

0

0

0

0

0

1

1

2

00010

0

0

0

1

0

1

1

1

0

0

0

0

0

1

1

1

3

00011

0

0

1

0

0

0

0

0

0

1

0

0

0

1

0

1

4

00100

1

0

0

1

0

0

0

0

0

0

0

0

0

0

0

0

5

00101

0

1

0

0

0

1

0

0

0

1

1

0

0

0

1

1

6

00110

0

0

1

1

0

0

0

0

0

0

0

0

0

1

0

1

7

00111

0

1

0

1

0

0

0

0

0

1

1

0

1

0

0

0

8

01000

0

1

1

0

0

0

0

0

0

0

0

0

1

0

1

0

9

01001

1

0

0

1

0

0

0

0

0

0

0

0

0

0

0

0

10

01010

0

1

1

1

0

0

0

0

0

0

0

0

1

0

1

11

01011

0

1

1

1

1

0

0

0

0

0

0

0

1

1

0

0

12

01100

0

1

1

0

0

0

0

0

0

0

0

0

1

1

0

1

13

01101

0

1

1

1

0

0

0

0

0

0

0

0

1

1

1

0

14

01110

0

1

1

0

0

0

0

0

0

0

0

0

1

1

1

1

15

01111

0

1

1

1

0

0

0

0

0

0

0

1

0

0

0

0

16

10000

1

0

0

0

0

1

0

0

0

0

0

0

0

1

1

1


. Построение схемы управляющего автомата уровня регистровых передач.

Согласно обобщенной структуре управляющего автомата для построения схемы используются следующие элементы:

PROM - постоянное запоминающее устройство, которое хранит набор выполняемых команд;

Т-триггер для разрешения чтения из постоянного запоминающего устройства PROM;

регистр RG, хранящий текущую микрооперацию;

DC - декодирующее устройство, преобразующее позиционный двоичный код;

MX - мультиплексор, выбирающий одно из проверяемых логических условий;

SM - сумматор, формирующий адрес следующей команды.

Рисунок 3.3 - Схема управляющего устройства уровня регистровых передач

4. ПРОЕКТИРОВАНИЕ ПРОЦЕССОРНОГО МОДУЛЯ

процессорный модуль беззнаковый двоичный

Согласно декомпозиции процессорного модуля, представленной на рисунке 1.1, проектирование заключалось в выполнении двух этапов: проектирование операционного устройства и управляющего автомата.

Очевидно, что полученный процессорный модуль является соединением двух отедльных устройств - ОА и УА. На входы всего процессорного модуля подаются операнды (D1, D2), условие выбора операции (СОР или D3) и управляющие сигналы (Clk1, Clk2, Start, Stop, Reset). Внутреннее взаимодействие между ОА и УА заключается во взаимопередаче сигналов: ОА генерирует значения вычисленных логических условий {X} на каждом такте, УА формирует сигналы выполнения необходимых на данном такте микроопераций {Y}. Также операционное устройство формирует результат выполнения заданного значением регистра СОР действия, который подается на выходную шину R.

Помимо схем ОА и УА уровня регистровых передач результатом выполнения курсового проекта являются тексты VHDL-моделей управляющего устройства, операционного автомата и процессорного модуля. VHDL-модель процессорного модуля включает в себя в качестве компонентов модели ОА и УА.

Стоит отметить, что при проектировании VHDL-модели процессорного модуля сигнал синхронизации Clk подавался УА и ОА в противофазе, т.к. это обеспечивает согласованную работу обоих устройств. В другом случае могли иметь место конфликты между компонентами.

5. АНАЛИЗ РЕЗУЛЬТАТОВ СИНТЕЗА

В результате автоматизированного синтеза были получены модели операционного автомата, управляющего устройства и всего процессорного модуля. Оценить работу разработанных компонентов можно с помощью полученных временных диагрмм, построенных в среде проектирования.

.1 Тестирование VHDL-модели операционного устройства

После разработки VHDL-модели ОА была получена временная диаграмма работы устройства, представленная на рисунке 5.1.

Рисунок 5.1 - Временная диаграмма работы VHDL-модели ОА

Моделирование работы ОА осуществлялось при подаче на входы устройства входных данных (d1, d2, d3), текущей микрокоманды и сигналов синхронизации (clk) и асинхронного сброса (rst). В результате моделирования и отладки был сделан вывод о соответствии работы устройства требованиям к ОА. (Текст VHDL-модели операционного автомата - в приложении 1).

5.2 Тестирование VHDL-модели управляющего устройства

После разработки VHDL-модели УА была получена временная диаграмма работы устройства, представленная на рисунке 5.2.

Рисунок 5.2 - Временная диаграмма работы VHDL-модели УА

Для моделирования работы управляющего устройства на входы устройства были поданы сигналы синхронизации (clk) и асинхронного сброса (rst) а также значения вычисленных операционным автоматом логических условий. (Текст VHDL-модели управляющего автомата - в приложении 2).

Особенностью VHDL-модели является то, что для реализации преобразования кодов логических условий и микроопераций из команд в унарные коды использовалась функция conv_integer(). Т.к. при нулевых значения векторов функция возвращает 0, пришлось ввести дополнительный нулевой бит во входной вектор логических условий и выходной вектор микроопераций.

Моделирование работы устройства осуществлялось по стратегии обхода всех дуг. В результате моделирования был сделан вывод о работоспособности модели, т.к. во всех состояниях УА в качестве выходного вектора подавались сигналы микроопераций, соответствующие отмеченным в уточненной ГСА.

.3 Тестирование VHDL-модели процессорного модуля

После разработки VHDL-модели УА были получены временные диаграммы выполнения двух действий, представленные на рисунках 5.3 и 5.4. Для моделирования на входы модели процессорного модуля были поданы сигналы синхронизации и асинхронного сброса, входные данные для выполняемого действия (d1,d2 - операнды; d3 - код выполняемой операции). Результат выполнения операции был получен на выходной шине r.

Рисунок 5.3 - Временная диграмма работы прцессорного модуля: выполнение операции умножения целых беззнаковых чисел

Проверка результатов моделирования работы, представленных на рисунке 5.3 (умножение целых беззнаковых чисел):

АА * 55 = 3872, или

* 1010101 = 11100001110010.

При моделировании получен верный результат.

Проверка результатов моделирования работы, представленных на рисунке 5.4 (преобразование двоично-десятичного числа в двоичное):

2-10 = 1011000 = 26 + 24 + 23 = 64 +16 + 8 = 88 10.

При моделировании получен верный результат.

Рисунок 5.4 - Временная диграмма работы прцессорного модуля: выполнение преобразования двоично-десятичного числа в двоичное

ВЫВОДЫ

Целью выполнения данного курсового проекта является проектирование процессорного модуля - устройства, которое в соответствии с входными данными выполняет одно из двух действий: умножение целых беззнаковых чисел и преобразование двоично-десятичного числа в двоичное.

Исходными данными к проектированию были граф-схемы алгоритмов заданных действий и рзарядность операндов.

При проектировании всего процессорного модуля были обобщены и структурированы знания по дисциплине Компьютерная схемотехника: углублены теоретические знания по организации и функционированию сложных цифровых систем обработки информации, получены практические навыки по проектированию данных систем с использованием языка VHDL. При проектировании УА для разбиения множества микроопераций на непересекающиеся подмножества в соответствии с матрицей совместимости S был использован алгоритм прямого включения.

В соответствии с заданием к проекту был спроектирован процессорный модуль, выполняющий заданные действия. Полученный процессорный модуль состоит из двух устройств: операционного и управляющего автоматов. Проектирование каждого из устройств проводилось отдельно в соответствии с заданием. Спроектирован ОА типа М; УА является устройством с программируемой логикой и сокращенным форматом микрокоманды.

В результате анализа автоматизированного синтеза устройств можно сделать вывод о правильном и полном выполнении задания к курсовому проектированию, т.к. разработанный процессорный модуль правильно выполняет предусмотренные заданием действия.

СПИСОК ИСПОЛЬЗОВАННЫХ ИСТОЧНИКОВ

1. Кораблев Н. М. - Конспект лекций по дисциплине «Компьютерная схемотехника» - Харьков, 2010 г.

. Кораблев Н.М., Саранча С. Н., Саранча О. Н. - Методические указания к лабораторным работам по дисциплине «Компьютерная схемотехника»: Часть 2 «Проектирование сложных систем» - Харьков: ХНУРЭ, 2006 г.

. Кораблев Н.М., Саранча С. Н., Чиженков Ю. Я. - Методические указания к лабораторным работам по дисциплине «Цифровые ЭВМ»: Часть 1 «Проектирование отдельных функциональных узлов» - Харьков: ХНУРЭ, 2006 г.

. Угрюмов Е.П. Цифровая схемотехника. Учебн. пособие.- СПб.: БХВ - Петербург., 2000.-528 с.

. Организация ЭВМ и систем. Однопроцессорные ЭВМ. Часть 1.: Конспект лекций / И.В. Хмелевский, В.П. Битюцкий. 2-е изд., испр. и допол. Екатеринбург: ГОУ ВПО УГТУ-УПИ, 2005. 87 с.

. Бибило П.Н. Синтез логических схем с использованием языка VHDL.- М.: СЛОН-Р, 2002.- 384 с.

. http://window.edu.ru/

. http://vhdl-1.ru/

. http://ru.wikipedia.org/

ПРИЛОЖЕНИЯ

Приложение 1

модель операционного автоматаIEEE;IEEE.STD_LOGIC_1164.all;IEEE.STD_LOGIC_unsigned.all;OA_M is(,rst : in STD_LOGIC;: in STD_LOGIC_VECTOR(16 downto 1);: in STD_LOGIC_VECTOR(7 downto 0);: in STD_LOGIC_VECTOR(7 downto 0);: in STD_LOGIC;: out STD_LOGIC_VECTOR(15 downto 0);: out STD_LOGIC_VECTOR(3 downto 0)

);OA_M;OA_M of OA_M is

объявление внутренних сигналовA,B,Arg2: STD_LOGIC_VECTOR(7 downto 0);C,Arg1,Rez: STD_LOGIC_VECTOR(15 downto 0);Cnt: INTEGER;COP: STD_LOGIC;

сигналы А, В, С, СОР - входы соответствующих регистров

сигналы Arg1, Arg2 - шины аргументов

сигнал Rez - результат выполнения микрооперации

сигнал Cnt - счетчик(clk,rst)isrst='0' then

-асинхронный сброс<=(others=>'0');<=(others=>'0');<=(others=>'0');<=0;<='0';rising_edge(clk)then

-синхронная запись в регистр Аy(1)='1' then A<=d1;y(12)='1' then A<=Rez(7 downto 0);if;

-синхронная запись в регистр Вy(2)='1' then B<=d2;y(13)='1' then B<=C(7 downto 0);y(7)='1' then B<=Rez(7 downto 0);if;

-синхронная запись в регистр Сy(3)='1' then C<=(others=>'0');(y(5) or y(6) or y(10) or y(11) or y(14))='1' then C<=Rez;if;

синхронная запись результатаy(15)='1' then r<=C;if;

синхронная запись в счетчикy(4)='1' then Cnt<=8;y(9)='1' thenCnt<=1;y(8)='1' then Cnt<=Cnt-1;if;

синхронная запись в регистр СОРy(16)='1' then COP<=d3;COP<='0';if;if;process;

Шина аргумента 2<= A when (y(6) or y(10) or y(12))='1'B when (y(7) or y(14))='1'(others=>'0');

Шина аргумента 1<= C when (y(5) or y(6) or y(10) or y(11) or y(14))='1'(others=>'0');

Шина результата<="00000000"&(Arg1(7 downto 0)+Arg2(7 downto 4)) when y(10)='1'"00000000"&(Arg1(7 downto 0)+Arg2(7 downto 0)) when y(14)='1'"00000000"&Arg1(6 downto 0)&'0' when y(11)='1'"00000000"&Arg2(6 downto 0)&'0' when (y(7) or y(12))='1'Arg1(15 downto 0)+Arg2(7 downto 0) when y(6)='1'Arg1(14 downto 0)&'0' when y(5)='1'(others=>'0');

формирование признаков результата(1)<=COP;(2)<='1' when B(7)='1' else '0';(3)<='1' when Cnt=0 else '0';(0)<='0';OA_M;

Приложение 2

модель управляющего автоматаIEEE;IEEE.STD_LOGIC_1164.all;IEEE.STD_LOGIC_unsigned.all;YA_P is(, rst : in STD_LOGIC;: in STD_LOGIC_VECTOR(3 downto 0);: out STD_LOGIC_VECTOR(16 downto 0)

);YA_P;YA_P of YA_P is

-подтип КомандаTCommand is std_logic_vector(15 downto 0);

-тип для имитации ПЗУTROM is array(0 to 16) of TCommand;

-заполнение информации о командахROM:TROM := (

-yyyyyyyxxaaaaa

"1010000000100001",--0

"0001001110000011",--1

"0001011100000111",--2

"0010000001000101",--3

"1001000000000000",--4

"0100010001100011",--5

"0011000000000101",--6

"0101000001101000",--7

"0110000000001010",--8

"1001000000000000",--9

"0111000000001011",--10

"0111100000001100",--11

"0110000000001101",--12

"0111000000001110",--13

"0110000000001111",--14

"0111000000010000",--15

"1000010000000111"--16

);RegCom:TCommand;TY is array(0 to 10) of INTEGER;

-подмножества множества микроопераций, непересекающихся по совместмостиY1: TY :=(0,1,5,6,7,10,11,12,14,15,16);Y2: TY :=(0,2,8,9,13,0,0,0,0,0,0);Y3: TY :=(0,3,0,0,0,0,0,0,0,0,0);Y4: TY :=(0,4,0,0,0,0,0,0,0,0,0);

-вспомогательный сигнал выходов уyConv: STD_LOGIC_VECTOR(16 downto 0);(rst,clk) isrst='0' then

-асинхронный сброс<=(others=>'0');rising_edge(clk) then

-формирование следующей командыx(conv_integer(RegCom(6 downto 5))) ='0' then -- àíàëèç óñëîâèÿ

RegCom<=ROM(conv_integer(RegCom(4 downto 0)));else RegCom<=ROM(conv_integer(RegCom(4 downto 0))+1);if;if;process;(RegCom) is

-преобразование сокращенного кода команды в унарный выходной код<=(others=>'0');(Y1(conv_integer(RegCom(15 downto 12))))<='1';(Y2(conv_integer(RegCom(11 downto 9))))<='1';(Y3(conv_integer(RegCom(8 downto 8))))<='1';(Y4(conv_integer(RegCom(7 downto 7))))<='1';process;<=yConv;architecture YA_P;

Приложение 3

модель процессорного устройствоIEEE;IEEE.STD_LOGIC_1164.all;IEEE.STD_LOGIC_unsigned.all;PM is(, rst : in STD_LOGIC;: in STD_LOGIC_VECTOR(7 downto 0);: in STD_LOGIC_VECTOR(7 downto 0);: in STD_LOGIC;:out STD_LOGIC_VECTOR(15 downto 0)

);PM;PM of PM is

компонент - операционный автомат типа МOA_M is(,rst : in STD_LOGIC;: in STD_LOGIC_VECTOR(16 downto 1);: in STD_LOGIC_VECTOR(7 downto 0);: in STD_LOGIC_VECTOR(7 downto 0);: in STD_LOGIC;:out STD_LOGIC_VECTOR(15 downto 0);: out STD_LOGIC_VECTOR(3 downto 0)

);component;

компонент - управляющий автомат с программируемой логикойYA_P is(, rst : in STD_LOGIC;: in STD_LOGIC_VECTOR(3 downto 0);: out STD_LOGIC_VECTOR(16 downto 0)

);component;nclk: std_logic;

сигналы, которомы обмениваются ОА и УУ.y: STD_LOGIC_VECTOR (16 downto 0);x: STD_LOGIC_VECTOR (3 downto 0);<= not clk;: OA_M port map(clk, rst, y(16 downto 1), d1, d2, d3, r, x);: YA_P port map(nclk, rst, x, y);PM;

Похожие работы на - Разработка процессорного модуля

 

Не нашли материал для своей работы?
Поможем написать уникальную работу
Без плагиата!
Без нейросетей!