Исследование системы управления отдела маркетинга предприятия ООО 'Евротизол-Инвест'

  • Вид работы:
    Дипломная (ВКР)
  • Предмет:
    Менеджмент
  • Язык:
    Русский
    ,
    Формат файла:
    MS Word
    122,34 kb
  • Опубликовано:
    2011-06-05
Вы можете узнать стоимость помощи в написании студенческой работы.
Помощь в написании работы, которую точно примут!

Исследование системы управления отдела маркетинга предприятия ООО 'Евротизол-Инвест'

Государственное образовательное учреждение высшего профессионального образования

Московский государственный индустриальный университет

Кафедра экономики и менеджмента









Курсовой проект

по дисциплине: «Исследование систем управления»

на тему: «ИССЛЕДОВАНИЕ СИСТЕМЫ УПРАВЛЕНИЯ ОТДЕЛА МАРКЕТИНГА ПРЕДПРИЯТИЯ ООО "ЕВРОТИЗОЛ - ИНВЕСТ"»

ВВЕДЕНИЕ

В наши дни условия функционирования предприятий полностью изменились. Образование и раздел рынка, компьютеризация рыночных отношений: возможность мгновенного доступа и получения исчерпывающей информации о любых товарах, растущая взаимозависимость производителей, насыщение (и пресыщение) общества материальными благами в стране приводят к постепенному перерастанию экономики массового производства

в экономику индивидуальных услуг. Решающая роль переходит от производителя к клиенту, который “всегда прав”. В подобной, ориентированной на клиента, экономической ситуации предприятия сталкиваются со стремительно меняющимся рынком. Все это приводит к необходимости заново пересмотреть многие традиционные аксиомы организации и управления предприятием.

Деятельность предприятия, независимо от того, где ставится акцент в системе управления - на финансовых результатах, на клиентах, - представляет собой совокупность бизнес процессов. В результате анализа ключевых методик управления компанией (таких как проектное, бюджетное, стратегическое управление или система менеджмента качества) напрашивается вывод, что все они достаточно тесно связаны с процессным управлением. А в нынешней кризисной ситуации на рынке, предприятия, внедряющие процессное управление оказываются более гибкими, эффективными и занимают лидирующие позиции на рынке, продажи этих компаний как минимум не снижаются, а в некоторых случаях растут. Все это определило актуальность данного исследования.

В связи с этим проблемой становиться оптимизация бизнес - процессов именно их совершенствование является огромным резервом повышения эффективности деятельности предприятия.

Объектом исследования в данном курсовом проекте является система управления отделом маркетинга ООО «ЕВРОТИЗОЛ - Инвест» - предприятие занимается оптовой продажей теплоизоляционных материалов, а так же занимается разработкой и реализацией конструктивных огнезащитных систем для воздуховодов, металлоконструкций и железобетона.

Предмет исследования - актуальные бизнес - процессы отдела маркетинга

ООО «ЕВРОТИЗОЛ - Инвест».

Цель исследования - изучение и оптимизация бизнес - процессов отдела маркетинга для повышения эффективности его работы.

Задача исследования:

. Изучить теоретические основы процессного подхода к организации и управлению деятельностью предприятия.

. Описать технико-экономическую характеристику предприятия ООО

«ЕВРОТИЗОЛ - Инвест»; рассмотреть организационную структуру отдела маркетинга предприятия.

. Проанализировать результаты исследований бизнес - процессов и их влияние на деятельность предприятия.

. Разработать мероприятия по оптимизации процессов в отделе маркетинга предприятия ООО «ЕВРОТИЗОЛ - Инвест».

Методика исследования включает в себя последовательное использование различных методов анализа, таких как построение дерева целей (диаграмма Ишикавы), для выявления самых актуальных проблем будет применена диаграмма Парето, а так же моделирование систем управления, попарное сравнение и так далее.

В теоретической части будут рассмотрены основы процессного подхода к организации и управлению предприятием. В проектной части будет подробно рассмотрено предприятие ООО «ЕВРОТИЗОЛ - Инвест» и отдел маркетинга: местонахождение, вид деятельности, организационная структура отдела, миссия предприятия, дерево целей (с помощью диаграммы Ишикавы), функциональная взаимосвязь бизнес - процессов отдела маркетинга (IDEF0 модель).

Далее, на основании выявленных проблем и сложностей, будет решаться задача - по оптимизации бизнес - процессов в отделе маркетинга. Для этого будут предложены варианты решения проблем, разработаны мероприятия, будут выявлены наиболее выгодные варианты их решения. Проведена оценка деятельности компании.

1. ТЕОРЕТИЧЕСКАЯ ЧАСТЬ

1.1 Определение процессорного подхода

Современная, сложная и динамичная рыночная среда требует от российских предприятий постоянного совершенствования своих систем управления и информационных систем их поддержки. Одним из основных направлений создания эффективной системы управления предприятием является применение процессорного подхода к организации и управлению финансово - хозяйственной деятельностью предприятия.

Сегодня на российских предприятиях доминирует применение структурного подхода к организации и управлению финансово- хозяйственной деятельностью.

Структурный подход основан на использовании различных типов организационной структуры предприятия, как правило, иерархической. В этом случае организация и управление деятельностью осуществляется по структурным элементам (бюро, отделам, департаментам, цехам и т.п.), а их взаимодействие - через должностных лиц (начальников отделов, департаментов и цехов) и структурные подразделения более высокого уровня.

Недостатками такого подхода к организации и управлению деятельностью предприятия являются следующие:

. Разбиение технологий выполнения работы на отдельные, как правило, несвязанные между собой фрагменты, которые реализуются различными структурными элементами организационной структуры;

. Отсутствие цельного описания технологий выполнения работы, в лучшем случае существует только фрагментарная (на уровне структурных элементов), и то не совсем актуальная документируемость технологий;

. Отсутствие ответственного за конечный результат и контроль над технологией в целом, а также ориентации на клиента (внешнего или внутреннего);

. Отсутствие ориентации на внешнего клиента, а также внутренних потребителей промежуточных результатов деятельности;

. Высокие накладные расходы, как правило, непонятно откуда появляющиеся;

. Неэффективность информационной поддержки, обусловленная наличием «лоскутной» автоматизацией деятельности отдельных структурных элементов и неудачными попытками внедрения корпоративных информационных систем.

По-иному обстоит дело при процессом подходе. Он ориентирован, в первую очередь, не на организационную структуру предприятия, а на бизнес- процессы, конечными целями выполнения которых, является создание продуктов или услуг, представляющих ценность для внешних или внутренних потребителей.

Процессный подход подводит к необходимости перехода на, так называемое, «тощее производство» или «тощую» ресурсосберегающую организационную структуру (Lean production). Основными чертами такой реорганизации являются:

широкое делегирование полномочий и ответственности исполнителям;

сокращение количества уровней принятия решения;

сочетание принципа целевого управления с групповой организацией труда;

повышенное внимание к вопросам обеспечения качества продукции или услуг, а также работы предприятия в целом;

автоматизация технологий выполнения бизнес - процессов.

Процессорный подход впервые был предложен приверженцами школы административного управления, которые пытались определить функции менеджмента. Однако они, во - первых, рассматривали эти функции как

независимые друг от друга, во-вторых, не ориентированные на управление бизнес - процессами предприятия.

Под процессорным подходом к организации и управлению деятельностью предприятием (Рис. 1) понимается ориентация деятельности предприятия на бизнес-процессы, а системы управления предприятия на управление как каждым бизнес-процессом в отдельности, так и всеми бизнес-процессами предприятия. При этом системы качества предприятия обеспечивает качество технологии выполнения бизнес-процессов в рамках существующей или перспективной организационно-штатной структуры и организационной культуры предприятия.

Рис. 1 - Основные элементы процессорного подхода

В рамках процессорного подхода любое предприятие рассматривается как бизнес-система, которая представляет собой связанное множество бизнес-процессов, конечными целями которых является выпуск продукции или услуги.

Под бизнес-процессом понимают совокупность различных видов деятельности, которые вместе взятые, создают результат (продукт, услугу), имеющий ценность для потребителя, клиента или заказчика. В качестве клиента может быть другой бизнес-процесс.

Бизнес-процесс - это цепочка работ (операций, функций), результатом которой является какой-либо продукт или услуга. В цепочку обычно входят операции, которые выполняются структурными элементами, расположенными на различных уровнях организационной структуры предприятия.

Каждый бизнес-процесс имеет свои границы (Рис. 2) и определенные роли.

Рис. 2 - Границы бизнес-процессов

На рис. 2 представлены следующие типы клиентов бизнес-процесса: Первичные клиенты - получают первичный выход.

Вторичные клиенты - находятся вне процесса и получают вторичные выходы.

Косвенные клиенты - следующие в цепочке после первичного клиента. Внешние клиенты - находятся вне предприятия

Внешние косвенные клиенты - это потребители.

В процессом подходе используются следующие ключевые роли. Владелец процесса (Process owner). Он должен знать бизнес-процесс,

отвечать за его ход и результат в целом, измерять и совершенствовать эффективность процесса. Кроме того, владельцу процесса необходимо обладать коммуникативностью, энтузиазмом, способностью влиять на людей и проводить изменения.

Лидер команды (Team leader). В его обязанности процесса входит быть хорошим работником, обладать знаниями о бизнес - процессе и иметь позитивные личные качества.

Коммуникатор (Facilitator) должен, как правило, вести совместно с лидером подготовку совещаний, участвовать в них, обучать команду различным методам работы, анализировать вместе с лидером итоги совещаний команды.

Внешний консультант (External consultant) обязан иметь независимый взгляд, владеть знаниями, навыками и методиками, а также выступать в роли

«Эксперт», «Врач» или «Участник процесса».

Координатор (Coordinator). Задачи координатора процесса - отвечать за согласованную работу всех частей бизнес - процесса и обеспечивать связь с другими бизнес - процессами. Важной задачей является и обеспечение сохранности потенциально полезной информации (книги, учебные пособия, методики). Координатор должен обладать хорошими административными способностями и пониманием стратегических целей предприятия.

Участник команды (Team member). В практике такую команду часто называют группой или отделом контроллинга, технологов, системных аналитиков. Участники команды получают поддержку и методическое обеспечение от консультанта и коммуникатора, вместе с лидером используют методику для моделирования, анализа и оценки бизнес - процессов, участвуют в совещаниях. Они объединяют специалистов различных уровней иерархии в хорошо сбалансированную команду.

Существует несколько типов процессорных команд: ситуационная, виртуальная и ситуационный менеджер.

Ситуационная команда обычно работает на постоянной основе и выполняет периодически повторяющуюся работу. Виртуальная команда, как правило, создается для разработки нового продукта или услуги. Ситуационный менеджер - это высококвалифицированный специалист, способный до 90% объема работ выполнить самостоятельно.

Формирование процессорных команд - одна из важнейших проблем всех без исключения предприятий. Подготовка такой команды требует много времени, средств и умения управлять персоналом. Программа подготовки специалистов для аналитической работы включает:

Учебные курсы,

Тестирование рабочих навыков.

1.2 Классификация бизнес-процессов

В процессе жизнедеятельности бизнес - системы за счет выполнения бизнес-процессов осуществляется достижение определенной совокупности целей. В общем случае она имеет иерархический вид («Дерево целей»), и каждая цель имеет свой вес и критерий (количественный или качественный) достижимости.

В свою очередь бизнес - процессы реализуют бизнес-функции предприятия. Под бизнес - функцией понимают вид деятельности предприятия. Множество бизнес - функций представляют собой иерархическую декомпозицию функциональной деятельности предприятия. На Рис. 3 представлен пример «дерева функций».

Рис. 3 - Дерево функций

Таким образом, «дерево функций» представляет собой функциональное отражение реализации «дерева целей» предприятия.

Бизнес - функции связаны с показателями деятельности предприятия, из которых также можно построить «дерево показателей».

Эти показатели затем образуют систему показателей оценки эффективности выполнения бизнес - процессов. Как правило, Владельцы бизнес - процессов контролируют свои бизнес - процессы с помощью данной системы показателей. Наиболее общими показателями оценки эффективности бизнес - процессов являются:

количество производимой продукции заданного качества, оплаченное за определенный интервал времени;

количество потребителей продукции;

количество типовых операций, которые необходимо выполнить при производстве продукции за определенный интервал времени; стоимость издержек производства продукции;

длительность выполнения типовых операций;

капиталовложения в производство продукции.

Одним из первых основных этапов построения процессной организации и управления деятельностью предприятием является выделение и классификация бизнес - процессов.

Для этого целесообразно сформировать команду, в состав которой необходимо включить: собственников предприятия, топ - менеджеров,

специалистов, наиболее знающих проблемы и технологии предприятия, претендентов в процессную команду и внешних консультантов. Наличие внешних консультантов позволит использовать накопленный опыт и методики выделения и классификации бизнес - процессов.

Как правило, основу для классификации бизнес - процессов составляют четыре базовые категории:

основные бизнес - процессы; обеспечивающие бизнес - процессы; бизнес - процессы развития;

бизнес - процессы управления.

Основными бизнес - процессами являются те, которые ориентированы на производство продукции или оказание услуги, представляющих ценность для клиента, и, обеспечивающих получение дохода для предприятия. Эти процессы производят «Выходы» процессов (Рис. 2.). Как правило, основных бизнес - процессов на предприятии немного (не более десяти).

Обеспечивающие бизнес-процессы - это вспомогательные процессы, которые предназначены для обеспечения выполнения основных бизнес- процессов. В общем виде они обеспечивают ресурсами все бизнес - процессы предприятия. В отличие от основных количество обеспечивающих процессов достигает нескольких десятков.

На Рис. 4 представлено взаимодействие основных и обеспечивающих бизнес - процессов. Понимание данного взаимодействия очень важно для определения доли обеспечивающих процессов в затратах на производство продукции или услуг и определения их истинной себестоимости.

Процессы управления - это бизнес - процессы, которые охватывают весь комплекс функций управления на уровне каждого бизнес - процесса и бизнес - системы в целом, то есть взаимосвязанного множества всех бизнес - процессов предприятия. В основе построения технологии выполнения процессов управления лежит концепция контроллинга, которая позволяет сформировать полный цикл управления предприятием, начиная от стратегического планирования до анализа причин отклонений от плана и формирования управляющих воздействий.

Рис. 4 - Взаимодействие процессов

К процессам развития, как правило, относятся процессы совершенствования производимого продукта или услуги, технологии, оборудования, а также инновационные процессы.

Базовые категории могут быть расширены дополнительными категориями. Например, кроме основных процессов, которые приносят основной доход предприятию, можно выделить не основные бизнес - процессы, которые приносят незначительную долю дохода. В составе основного бизнес - процесса могут существовать внутренние обеспечивающие подпроцессы, а в составе обеспечивающего бизнес - процесса можно выделить основной обеспечивающий подпроцесс и несколько вспомогательных подпроцессов.

При проведении выделения и классификации для каждого бизнес - процесса определяется состав участников бизнес - процесса. Важное место при определении участников занимает владелец бизнес - процесса, как правило, должностное лицо - топ - менеджер, а также состав структурных элементов или должностных лиц организационной структуры предприятия, имеющие соответствующие роли.

Для каждого обеспечивающего бизнес - процесса, помимо вышесказанного, важно определить перечень основных бизнес - процессов, бизнес - процессов развития, а также других обеспечивающих бизнес - процессов, технологию выполнения который, обеспечивает данный обеспечивающий бизнес - процесс.

Проведение выделения и классификации бизнес - процессов, определение их параметров - индивидуальная и достаточно не простая работа при переходе на процессную организацию и управление деятельностью предприятия. Поэтому, важной заключительной стадией выполнения данной работы является согласование результатов проведенной классификации между владельцами бизнес-процессов, а также собственниками предприятия.

1.3 Внедрение процессного подхода в управлении

Внедрение процессного подхода в управлении дает предприятию:

. Ориентация на результат. При процессном подходе в управлении становится очевидным, что конечный продукт бизнес-процесса не является простым «средне - арифметическим» работ всех сотрудников. Если один сотрудник на одних операциях работает великолепно, а второй на последующих операциях настолько плохо, что на выходе выдаёт брак, то конечный продукт обоих сотрудников будет равен нулю. Компании не нужны «самородки», равно как и «бракоделы» - достаточно хорошо организовать сотрудников с удовлетворительным (средним) качеством работы, чтобы получить стабильный и конкурентоспособный продукт на выходе. Деятельность перестаёт выполняться ради самой деятельности - она становится деятельностью ради потребителя.

. Упрощение системы управления. При использовании процессного подхода, оргструктура становится более плоской за счет сокращения лишних потоков информации на верхние уровни управления. Если четко определено, кто за что отвечает - руководитель может увеличить свой объем управления за счет стандартного управления каждым из подчиненных сотрудников - может отказаться от промежуточных звеньев в цепи без потери качества управления: заместителей, руководителей отделов и т.п.

. Стирание граней между подразделениями. При процессном подходе каждый точно знает, что, кому и когда должен передать в качестве выхода своего процесса. При этом не имеет значения, относится ли потребитель к тому же подразделению, к другому или же вообще находится вне компании. Это значительно упрощает взаимодействие между подразделениями, уменьшает количество лишних информационных потоков.

. Устранение барьеров в управленческой иерархии. Деятельность каждого сотрудника становится проще оценивать - по результатам деятельности бизнес-процессов, которые выражаются в сбалансированной системе показателей (ССП) и передавать эти результаты на верхние уровни иерархии. С другой стороны становится проще транслировать через ССП стратегию компании на нижние уровни иерархии.

Таким образом, процессно-ориентированный подход в управлении - это управленческий инструмент, не только снижающий непроизводительные затраты, но и повышающий качество продукции, инструмент, позволяющий иметь полную информацию о текущем процессе бизнеса и принимать своевременные и стратегически верные решения.

2. ПРАКТИЧЕСКАЯ ЧАСТЬ

2.1 Анализ и диагностика предприятия ООО «ЕВРОТИЗОЛ - Инвест»

«ЕВРОТИЗОЛ - Инвест » Общество с ограниченной ответственностью, расположенное в г. Екатеринбурге по ул. Юмашева, д.7., занимается оптовой торговлей теплоизоляционными материалами, а так же занимается разработкой и реализацией конструктивных огнезащитных систем для воздуховодов, металлоконструкций и железобетона.

По Уставу высшим органом управления ООО «ЕВРОТИЗОЛ - Инвест» является общее собрание участников, Общества, состоящее из его учредителей.

Текущей деятельностью ООО «ЕВРОТИЗОЛ - Инвест» руководит директор, с которым заключен контракт сроком на два года. Директор решает все вопросы деятельности организации, за исключением тех, которые отнесены к исключительной компетенции общего собрания участников. Директор без доверенности действует от имени Общества, представляет его интересы, совершает сделки, распоряжается имуществом Общества, заключает договора, в том числе трудовые, выдает доверенности, открывает в банках расчетные и другие счета, пользуется правом распоряжаться средствами, утверждает штат, издает приказы и дает указания, обязательные для всех работников.

В состав организации также входят: департамент продаж, департамент огнезащитных материалов и технологий, бухгалтерия и отдел обеспечения деятельности.

В курсовом проекте подробно рассматривается система управления отдела маркетинга, который входит в департамент продаж ООО

«ЕВРОТИЗОЛ - Инвест». Отдел маркетинга занимает одно из ключевых мест в ООО «ЕВРОТИЗОЛ - Инвест». В его основные функции входит:

анализ внутренней и внешней среды предприятий;

анализ конкурентов;

сегментирование рынка и позиционирование товара;

ценообразование;

формирование ассортимента и формулирование требований к качеству продукции и обслуживанию клиентов;

продвижение продукции;

формирование и поддержание имиджа предприятия и торговых марок

Бухгалтерия, готовит отчеты и сдает их в соответствующие инстанции; осуществляет хозяйственные операции, расчеты с клиентами и подрядными организациями, с налоговыми органами, проводит финансовую

аналитику деятельности компании.

Отдел обеспечения деятельности осуществляет делопроизводственные, юридические и кадровые функции на предприятии.

Т.к. отдел маркетинга имеет непосредственное отношение к основным бизнес - процессам ООО «ЕВРОТИЗОЛ - Инвест». То логичным будет судить о его работе по основным показателям деятельности ООО «ЕВРОТИЗОЛ - Инвест».

Технико-экономические показатели - это показатели, выраженные в стоимостном, натуральном выражениях, расчетные показатели, относительные и пр. Они включают в себя:

годовой объем реализации продукции или услуг, годовой объем реализации продукции без НДС, численность персонала,

годовой ФЗП всего персонала, рентабельность,

годовая балансовая прибыль,

годовая чистая прибыль

Проведем анализ основных технико-экономических показателей предприятия.

Таблица 1 - Сводная таблица технико-экономических показателей ООО «ЕВРОТИЗОЛ - Инвест»

№п/п

Наименование технико- экономических показателей

Ед. измерения

Показатель

Изменение




2007 г.

2007 г. В % к 2008г.

1

Годовой объем реализации продукции и услуг

тыс. руб.

518 172

629 795

121,5

2

Объем реализации годовой продукции без НДС

тыс. руб.

439 128,81

533,724,57

121,5

3

Численность персонала

чел.

28

35

125

4

ФЗП всего персонала годовой

тыс. руб.

9 750,5

12 187,5

125

5

Рентабельность

%

13,30

14,2

106,9

6

Годовая балансовая прибыль

тыс. руб.

68 944

89 554,87

129,9

7

Чистая прибыль

тыс. руб.

50 831,59

66 027,74

129,9


В 2007 г. объем реализации продукции предприятия составил 518 172 тыс. руб., а в 2008 г. - 629 795 тыс. руб. В 2008 году объем годовой реализации продукции, услуг увеличился на 20 % по сравнению с 2007 годом, что говорит об более эффективной работе всей организации в целом, об эффективности работы отдела маркетинга.

Балансовая прибыль - общая, суммарная прибыль предприятия, полученная за определенный период от всех видов производственной и непроизводственной деятельности предприятия, зафиксированных в его бухгалтерском балансе

В 2008 году годовая балансовая прибыль увеличилась почти на 30 % по сравнению с 2007 годом. В 2008 году были разработаны и выпущены на рынок новые системы для огнезащиты.

После уплаты налогов чистая прибыль за анализируемый период увеличилась почти на 30%.

Благодаря росту прибыли предприятия, и далее возможно развивать все направления деятельности. А так же материально стимулировать сотрудников.

ООО «ЕВРОТИЗОЛ - Инвест» активно развивается и все технико-экономические показатели увеличились, а объем реализации теплоизоляционных и огнезащитных материалов увеличился на 21 %.

В 2008 г. предприятие показало рост на 30%, но в стратегических и оперативных планах предприятия был запланирован рост как минимум на 40%.

Соответственно необходимо выяснить, что не позволило предприятию достигнуть запланированных показателей. Проанализировав бизнес - процессы предприятия на примере отдела маркетинга можно, будет понять, какие проблемы возникают при реализации основной миссии.

Миссия предприятия:

ООО «ЕВРОТИЗОЛ - Инвест» - это крупнейший партнер ОАО «ТИЗОЛ», производителя теплоизоляционных и огнезащитных материалов в Свердловской области. ООО «ЕВРОТИЗОЛ - Инвест» - это 35 профессионалов. С ООО «ЕВРОТИЗОЛ - Инвест» работают 7 независимых торговых сетей. Потребителями нашей продукции являются более 200 организаций и физических лиц в Екатеринбурге и Свердловской области, а также в регионе Большого Урала.

Вместе с нашим партнером мы создаем надежные огнезащитные и теплоизоляционные системы. Мы стремимся к тому, чтобы наши решения были эффективными, сохраняли природу и здоровье людей. Мы уверены, что достигнем данных целей, благодаря постоянному изучению потребностей наших клиентов, работе высококвалифицированных специалистов, введению новых технологий и системному подходу к развитию компании.

Наши приоритеты:

Основываться на потребностях наших клиентов в создании новых продуктов и решений.

Реализовывать продукцию и услуги, выгодные нашим потребителям, по качеству и цене.

Давать возможность каждому нашему сотруднику профессионально расти и максимально реализовывать свой потенциал.

Достигать в работе высоких показателей и обеспечивать долгосрочную, устойчивую позицию на рынке путем честной конкурентной политики.

В соответствии с основной миссией предприятия ООО «ЕВРОТИЗОЛ

Инвест» основные задачи отдела маркетинга:

планирование маркетинговой деятельности; исследование рынка;

позиционирование компании (продукта);

ценообразование; ассортиментная политика; разработка новых идей; повышение уровня продаж;

анализ маркетинговой деятельности.

Организационная структура отдела маркетинга предприятия является важнейшим фактором, определяющим его работу. В компании ООО «ЕВРОТИЗОЛ - Инвест» организационная структура отдела маркетинга функционально - рыночного типа.

В отделе маркетинга работает четыре человек: начальник отдела маркетинга, Ведущий специалист - маркетолог, специалист - маркетолог, специалист по рекламе.

Начальник отдела маркетинга - отвечает за управление своим отделом в целом и за процесс «Привлекать потенциальных клиентов».

Ведущий специалист-маркетолог - отвечает за процесс «Выполнять исследования рынка», а так же участвует в процессах «Управлять отделом маркетинга», «Привлекать потенциальных клиентов», «Организовывать и проводить выставки».

Специалист - маркетолог - участвует в процессах «Выполнять исследования рынка» и «Организовывать и проводить выставки».

В отделе, используются новейшие персональные ЭВМ и необходимое современное программное обеспечение.

Преимущества функционально - рыночной структуры:

Специализация;

Четкое разграничение компетенции;

Стандартизация управленческих процессов;

Концентрация рыночной деятельности на целевых рынках; Недостатки функционально - рыночной структуры:

трудности координации;

необходимость передачи решения задач, выходящих за пределы компетенции, высшему звену;

недостаток мотивации у сотрудников из-за непонимания конечной цели;

высокая возможность конфликтов при нечетком разделении полномочий;

реализация продукта функциональными менеджерами.

Организационная структура отдела маркетинга представлена на рисунке 5.

Рис. 5 - Организационная структура отдела маркетинга ООО «ЕВРОТИЗОЛ - Инвест»

процессный подход маркетинг управление

Для уточнения положения отдела маркетинга в ООО «ЕВРОТИЗОЛ - Инвест» в курсовом проекте используем структурный метод исследования системы управления или процессов, который начинается с общего обзора объекта исследования (рисунок 6), а затем предполагает его последовательную детализацию.

Структурные методы имеют три основные особенности:

расчленение сложной системы на части, представляемые как «черные ящики», а каждый черный ящик реализует определенный процесс системы управления;

иерархическое упорядочение выделенных элементов системы с определением взаимосвязей между ними;

использование графического представления взаимосвязей элементов системы;

Рис. 6 - Модель взаимодействий отдела маркетинга

Внешняя среда

Преимущества факторов внешней среды:

Отдел маркетинга непосредственно подчиняется Директору по сбыту, что обеспечивает широкие возможности для отдела;

Для проведения исследований рынка используются все возможные на данный момент технологии (интернет, использование Call-центра для обзвона потенциальных клиентов и др.);

Оплата сотрудников привязана к прибыли отдела сбыта

Отрицательные факторы внешней среды:

Определенное влияние на отдел маркетинга имеет начальник отдела сбыта;

Директор по сбыту в некоторых вопросах встает на позицию начальника отдела сбыта.

Внутренняя среда

Преимущества факторов внутренней среды:

В отделе маркетинга работают профессионалы высшего класса;

В отделе качественного выполнения бизнес-процессов разработаны необходимые регламенты;

Каждый квартал сотрудники проходят тренинги в соответствии со своей специализацией

Отрицательные факторы внутренней среды:

Так как в некоторых бизнес - процессах участвуют несколько сотрудников возможно возникновение конфликтов при не соблюдении регламентов;

Большая загруженность сотрудников;

Используем диаграмму Ишикавы для графического изображения главной миссии отдела маркетинга.

Диаграмма Ишикавы используется как аналитический инструмент для отбора факторов и нацеливания на наиболее важные, приводящие к конкретному результату причины, поддающиеся управлению.

Рис. 7 - Диаграмма Ишикавы: дерево целей отдела маркетинга ООО «ЕВРОТИЗОЛ - Инвест»

Главная работа отдела маркетинга заключается в предоставлении необходимых маркетинговых услуг ООО «ЕВРОТИЗОЛ - Инвест».

Начальник Отдела маркетинга отвечает за управление своим отделом в целом и участвует в процессе привлечения потенциальных клиентов.

Ведущий специалист - маркетолог отвечает за процесс исследования рынка и участвует в процессах управления отделом маркетинга, привлечения потенциальных клиентов, организации и проведении выставок.

Специалист - маркетолог участвует в процессах исследования рынка, организации и проведении выставок.

Специалист по рекламе отвечает за процессы организации и проведении выставок и продвижении на рынок продукции предприятия.

Далее проиллюстрируем выше представленный бизнес-процесс.

«Выставки организованы и проведены» в отделе маркетинга ООО «ЕВРОТИЗОЛ - Инвест» с помощью Диаграммы Ганта (Рисунок 8), которая используется для представления текущего состояния выполнения операций, т.е., достижения различных целей, их длительности и последовательность выполнения.

Рис. 8 - Диаграмма Ганта: графическое изображение операции в отделе маркетинга

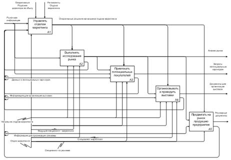
Далее, для исследования взаимосвязей в отделе маркетинга выполним детализацию, модели взаимодействий отдела маркетинга (Рисунок 13).

Мы построим диаграмму, на которой нужно будет указать процессы (функции, работы, операции), которые выполняются в Отделе маркетинга. В этом отделе работает 4 сотрудника. В среднем, каждый сотрудник может выполнять 6-8 функций (операций). Таким образом, необходимо будет указать на диаграмме от 24 до 32 функций (блоков). Очевидно, что это чрезмерное количество. Выход из ситуации в том, чтобы выявить процессы, которые выполняются в этом подразделении и именно их указать на диаграмме. В каждом таком процессе может участвовать несколько сотрудников отдела маркетинга.

При построении системы взаимодействий процессов отдела удобно пользоваться матрицей ответственности (таблица 2).

Матрица ответственности

Таблица 2

В таблице 2 показано, кто из сотрудников Отдела маркетинга отвечает за процессы, кто в них участвует, кто получает информацию.

Следует отметить, что любая такая матрица ответственности описывает не всю деятельность отдела. Добиваться 100% распределения всей деятельности по формальным процессам задача практически бессмысленная и сложно реализуемая. На практике всегда существует ряд работ, которые сложно формализовать и распределить по процессам. Это и не нужно делать. Роль матрицы ответственности состоит в определенном структурировании деятельности подразделения. Но говорить, что кроме процессов, указанных в матрице, других процессов в подразделении не существует - заведомо некорректно.

На основании матрицы ответственности исследуем взаимосвязи в отделе маркетинга ООО «ЕВРОТИЗОЛ - Инвест» с помощью функциональных блоков (Рисунок 9).

Рис. 9 - Функциональная модель бизнес - процессов в отделе маркетинга ООО «ЕВРОТИЗОЛ - Инвест»

2.2 Поиск и выявление проблем

Для выявления проблем в отделе маркетинга ООО «ЕВРОТИЗОЛ - Инвест» необходимо провести анализ бизнес - процессов необходимых для выполнения основной миссии отдела.

Этот процесс подразумевает под собой последовательное использование следующих методов:

Диаграмма Ишикавы «Дерево целей-проблем», на котором будут выявлены все проблемы, будут проставлены коэффициенты их появления;

Метод попарного сравнения, в котором все проблемы будут сравниваться между собой, рассчитана вероятность наступления данных проблем;

Диаграмма Парето, благодаря которой будут выявлены наиболее важные проблемы (80%).

Используем диаграмму Ишикавы (рис. 10) для графического изображения возникающих проблем при выполнении бизнес - процессов в ходе предоставления маркетинговых услуг.

Для этого к каждой функции (операции) припишем соответствующую проблему и возможную долю её появления в работе отдела маркетинга ООО «ЕВРОТИЗОЛ - Инвест».

Рисунок 10 - Диаграмма Ишикавы: дерево целей и соответствующих им проблем в отделе маркетинга

После построения диаграммы Ишикавы, используем метод попарного сравнения. Сравнив все возникающие проблемы между собой, выявим самые часто появляющиеся.

Определяем вероятность появления каждой проблемы:

) Регламенты трудно понимать: 29*0,3=8,7

) Ошибки в данных: 27*0,1=2,7

) Срок сдачи пропущен: 25*0,2=5

) Выявлены не все конкуренты: 19*0,05=0,95

) Слабая отдача в канале: 13*0,2=2,6

) Получены не все прайсы: 15*0,08=1,2

) Нет реакции покупателя: 19*0,35=6,65

) Высокая цена предложения: 17*0,15=2,55

) Ограничены возможности производства: 13*0,1=1,3

) Расположение не удовлетворительно: 15*0,02=0,25

) Материалы не доставлены в срок: 5*0,05=0,25

) Велик срок производства: 7*0,1=0,7

) Мало посещений: 19*0,3=5,7

) Высокая цена: 5*0,2=1

) Ошибки в тексте: 13*0,03=0,39

) Поменялись адреса: 15*0,05=0,75

Основываясь на полученных вероятностях, строим диаграмму Парето. Суть построения данной диаграммы состоит в том, чтобы из всех найденных проблем в процессе исследования операций отдела маркетинга ООО «ЕВРОТИЗОЛ - Инвест», выделить те, которые составляют 80% и решить их.

В 3 части курсового проекта будут разработаны мероприятия по устранению данных проблем

3. РАЗРАБОТКА МЕРОПРИЯТИЙ

3.1 Постановка задач решения проблем и разработка вариантов решений

В отделе маркетинга ООО «ЕВРОТИЗОЛ - Инвест» по итогам анализа были выявлены 6 проблем, решение которых экономически целесообразно для предприятия:

) Регламенты трудно понимать.

) Ошибки в данных.

) Срок сдачи пропущен.

) Слабая отдача в канале

) Нет реакции покупателя.

) Мало посещений

Проблема 1,2,3 взаимосвязаны между собой - это проблемы управления отделом. Остальные проблемы связаны с различными бизнес - процессами.

Предлагаются следующие мероприятия для решения данных проблем.

. Провести оптимизацию процессов управления отделом маркетинга.

Необходимо проверить знания регламентов процессов у сотрудников отдела маркетинга. При возникновении вопросов у сотрудников, начальнику отдела необходимо разъяснить непонятные моменты. Также начальнику отдела необходимо проверить актуальность регламентов на данный момент. При оптимизации регламентов учитывается видение начальника и специалистов «как правильно должен выполняться процесс».

. Проверить и при необходимости изменить регламент по аналитике.

Проанализировать данные необходимые для составления аналитического отчета. Оптимизировать показатели необходимые для составления аналитического отчета. Для проведения аналитики привлечь стороннего специалиста. И сравнить аналитические отчеты отдела и привлеченного специалиста. В случае если отчет стороннего специалиста не будет содержать ошибок. То необходимо привлечь консалтинговую компанию и разработать новый регламент для составления аналитического отчета.

3. Ввести систему штрафов для того чтобы сотрудники вовремя сдавали необходимые отчеты.

4. Оценить каналы сбыта

Провести оценку каналов. Используя критерии:

. Прибыльность каналов.

. Степень их соответствия требованиям потребителей.

. Управляемость, т.е. возможность дальнейшего контроля за движением товаров и ценами.

. Уровень конкуренции за возможность работы с каналом.

. Перспективность каналов с точки зрения долгосрочных тенденций.

По каждому из критериев необходимо определить систему баллов, которая бы отражала, насколько критерии выражены. На практике обычно используется 10-ти балльная шкала оценки: 1 балл - критерий минимален, 10 баллов - критерий максимально выражен.

Также продумать весовой коэффициент для каждого критерия. Определение весового участия критериев задается стратегической ориентацией компании и ее положением на рынке. Итоговый суммарный балл каждого канала, определенный на основании числового показателя и веса каждого критерия, даст четкую картину приоритетности развития того или иного канала.

5. Разработать новую форму предложения для покупателей

Разработать новую форму предложения ознакомившись с которой потенциальный покупатель обязательно отреагировал на предложение. Внести в форму ссылку на сайт компании, зайдя на который потенциальный покупатель мог бы заполнить анкету и получить 2% скидку на продукцию.

6. Провести мероприятия по продвижению сайта

Необходимо провести аудит сайта, поисковую оптимизацию, баннерную и контекстную рекламу.

Данные предложенные мероприятия оптимизируют и улучшат бизнес - процессы в отделе маркетинга, будут способствовать улучшению качества проводимых работ, росту объемов продаж департамента сбыта, и соответственно росту выручки от реализации продукции ООО «ЕВРОТИЗОЛ - Инвест».

3.2 Оценка решений

После проведения данных мероприятий эффективность бизнес - процессов в отделе маркетинга значительно улучшилось. Были оптимизированы бизнес - процессы в отделе маркетинга ООО «ЕВРОТИЗОЛ - Инвест», что повлекло увеличение эффективности работы отдела. Это положительно сказалось на работе департамента продаж в целом и позволило увеличить выручку от продаж на 23%.

Затраты на оптимизацию составили 143 200 руб.

Таблица 3 - Изменение технико-экономических показателей ООО «ЕВРОТИЗОЛ - Инвест» с течением года после введения мероприятий

№ п/п

Наименование технико- экономических показателей

Ед. измерен ия

Показатель

Абсолютное отклонение

Изменение




Показатель 2008 г.

после внедрения мероприяти й


2008 г. к 2009г.

1

Годовой объем реализации продукции и услуг

тыс. руб.

629 795

774 647,85

144 852,85

3

Численность персонала

чел.

35

35

0

100,0

4

ФЗП всего персонала годовой

тыс. руб.

12 187,5

13 682,62

895,12

107,0

5

Рентабельность

%

14,2

9,3

0

100,0

6

Расходы на нововведения

тыс. руб.


143,2

143,2


7

Чистая прибыль

тыс. руб.

66 027,74

81 214,12

15 186,00

123,0


Из таблицы 3 видно, что все показатели увеличились в среднем на 23 %, что говорит об эффективном внедрении нововведений в деятельность исследуемого предприятия ООО «ЕВРОТИЗОЛ - Инвест».

Эффективность на конец 2009 года = 81214,12/ (13682,62+143,2) = 5,87

Норма прибыльности нововведений = (сумма доходов - сумма затрат)/сумма доходов =(81214,12-13825,82)/ 81214,12=0,829*100%=82,9%

Благодаря мероприятиям, проведенным в отделе маркетинга ООО «ЕВРОТИЗОЛ - Инвест», эффективность работы предприятия повысилась, т.к. увеличилась прибыль от реализации продукции.

Была рассчитана норма прибыльности нововведений, которая составила 82,9 %, что говорит об эффективности анализа и оптимизации бизнес-процессов в отделе маркетинга ООО «ЕВРОТИЗОЛ - Инвест».

ЗАКЛЮЧЕНИЕ

Целью данного проекта изучение и оптимизация бизнес - процессов отдела маркетинга для повышения эффективности его работы. ООО

«ЕВРОТЗОЛ - Инвест» осуществляет оптовую торговлю теплоизоляционными материалами, а так же занимается разработкой и реализацией конструктивных огнезащитных систем для воздуховодов, металлоконструкций и железобетона.

В теоретической части были рассмотрены теоретические основы процессного подхода к организации и управлению деятельностью предприятия.

В проектной части курсового проекта была рассмотрена взаимосвязи в отделе маркетинги ООО «ЕВРОТИЗОЛ - Инвест», были построены диаграммы Ишикавы и Ганта, графически изображена организационная структура отдела маркетинга.

Были выявлены самые важные проблемы отдела маркетинга ООО «ЕВРОТИЗОЛ - Инвест», предложены мероприятия по улучшению деятельности предприятия. Для этого была проведена оптимизация процессов управления отделом маркетинга. Проверены и изменены регламенты по аналитике. Введена система штрафов для того чтобы сотрудники вовремя сдавали необходимые отчеты. Оценены каналы сбыта. Разработана новая форма предложения для покупателей. Проведены мероприятия по продвижению сайта

Исследование отдела маркетинга позволило выявить проблемы, предвидеть их развитие, разработать и реализовать способ их решения, оценить эффективность их внедрения.

В целом предприятие ООО «ЕВРОТИЗОЛ - Инвест» является рентабельной и динамично развивается.

ЛИТЕРАТУРА

1. Джестон Дж., Нелис Й. Управление бизнес-процессами. Практическое руководство по успешной реализации проектов. - СПб.-М.: Символ-Плюс, 2008.

. Игнатьева А.В., Максимцов МММ Исследование систем управления: Учебное пособие для ВУЗов. ЮНТИ-ДАНА, 2003.

. Конспект лекций «Исследования систем управления».

. Коротков Э.М. Исследование систем управления. - М.: ДеКа, 2000.

. Крюков А.Ф. Управление маркетингом: учеб. пособие для вузов. - М.: КНОРУС, 2005 Гриф УМО.

. Новиков Д.А. Управление проектами: организационные механизмы. - М.: ПМСОФТ, 2007. - 140 с.

. Широков Л.А. Исследование систем управления: Учебное пособие. М:МГИУ, 1999.

. Журнал: Менеджмент в России и за рубежом.

. Хаммер М., Чампи Дж. Реинжиниринг корпорации. Манифест революции в бизнесе. - М.: Манн, Иванов и Фербер, 2006.

. Сайт www.marketing.spb.ru

Похожие работы на - Исследование системы управления отдела маркетинга предприятия ООО 'Евротизол-Инвест'

 

Не нашли материал для своей работы?
Поможем написать уникальную работу
Без плагиата!
Без нейросетей!