Исследование системы документооборота ООО 'Астраханский домостроительный комбинат'

  • Вид работы:
    Дипломная (ВКР)
  • Предмет:
    Менеджмент
  • Язык:
    Русский
    ,
    Формат файла:
    MS Word
    3,80 Mb
  • Опубликовано:
    2011-12-12
Вы можете узнать стоимость помощи в написании студенческой работы.
Помощь в написании работы, которую точно примут!

Исследование системы документооборота ООО 'Астраханский домостроительный комбинат'

Содержание

ВВЕДЕНИЕ

1. Основные понятия документационного обеспечения в управлении кадровой службы

.1 Кадровая служба в структуре организации

.2 Законодательные документы регламентирующие деятельность кадровых служб

.3 Нормативно-методические документы, используемые в деятельности кадровых служб

.4 Методы исследования информационных проблем организации

2. Анализ системы документооборота ООО "Астраханский домостроительный комбинат"

.1 Краткая характеристика объекта исследования

.2 Характеристика организационной структуры управления ООО "АДСК"

.3 Анализ нормативно-правовой документации документационного обеспечения управления на предприятии ООО "АДСК"

.3.1 Основные виды документов, применяемых в управленческой деятельности

.3.2 Система организационно-правовой документации

.3.3 Система распорядительной документации

.3.4 Система справочно-информационной документации

.4 Анализ работы с документами

.5 Анализ инфраструктуры в ООО "АДСК"

.6 Анализ делопроизводства отдела кадров

.7 Анализ сетевого и программного обеспечения в отделе кадров

3. Совершенствование системы документационного обеспечения управления

.1 Мероприятия по совершенствованию

.2 Автоматизация документооборота кадровой документации в ООО "АДСК". Настройка характеристики предприятия

.3 Разработка политики по подбору, найму и расстановке кадров в ООО "АДСК"

.4 Оценка экономической эффективности

Заключение

ПЕРЕЧЕНЬ УСЛОВНЫХ ОБОЗНАЧЕНИЙ, ТЕРМИНОВ И СОКРАЩЕНИЙ

Приложения

ВВЕДЕНИЕ

В развитой рыночной экономике ведущее место стал занимать процесс документирования всех процедур, совершаемых в процессе деятельности юридического лица любой организационно-правовой формы. При проверках проверяются, изучаются, служат доказательством всех действий только документы.

Документ - это зафиксированная на материальном носителе информация с реквизитами, позволяющими ее идентифицировать.

Являясь общенаучным понятием, документ имеет определенные отличия в толковании разными дисциплинами [21], отражающими их предмет и задачи.

Самое широкое понимание документа дано в документалистике - как любого материального носителя с закрепленной информацией на любом языке и любым способом [18]. В документоведении документ - средство закрепления информации различным способом на специальном материале о фактах, событиях объективной действительности и мыслительной деятельности человека [20]. В источниковедении документ - объект, специально предназначенный для передачи информации [16].

Существуют попытки дать определение документа как объекта изучения всех дисциплин, например, документ - результат целенаправленного запечатления (документирования) информации для передачи ее во времени и пространстве [8].

Тесная взаимосвязь между научными дисциплинами, изучающими документацию с разных позиций, проявляется в их понятийном аппарате.

Если документоведение ставит своей главной задачей улучшение качества документа как инструмента управления и в связи с этим изучает его функции и роль в историческом развитии, то архивоведение, источниковедение, социология рассматривают документ как носитель информации о прошлом или современности.

Важно подчеркнуть, что оценка документа как исторического и социологического источника прямо вытекает из того, какое место занимал документ и какое значение он имел, выполняя первоначальные свои функции.

В архивоведении употребляется термин "архивный документ" - документ, хранящийся в архиве [23]. Илизаров Б.С, рассмотрев основные значения термина "архивные документы" (собственно архивные документы, хранящиеся в архиве, ретроспективная архивная информация, устаревшие опубликованные документы), предложил собирательный термин "палеогенные документы" - документы (информация), созданные по отношению к нам в прошлом [28].

К. Г. Митяев в своих работах отмечал, что в широком смысле понятия "документ", "документальные материалы" обозначают все то, что является документальным, т.е. основанным на отражении объективной действительности запечатлением, фиксацией, регистрацией фактов, событий, явлений при помощи письма, изображения, звукозаписи [6].

Более позднее определение К.Г. Митяевым понятия документа как результата сознательного запечатления (документирования) информации о явлениях объективной действительности различными способами в целях надежной передачи этой информации во времени и на расстоянии, при обязательной идентификации запечатленного на языке слов было развито в "Кратком словаре архивной терминологии".

В нем в определении "документ" заложено понятие об информации как объекте описания: "Документ - результат отображения фактов, событий, предметов, явлений объективной действительности и мыслительной деятельности человека посредством письма, графики, рисунка, фотографии, звукозаписи или другим способом на специальном материале (папирусе, пергаменте, бумаге, фотопленке и др.)"[6].

В последнее время происходит перенос смысловой нагрузки в определении документа с материальной составляющей на информационную. Введение в практику законодательным путем понятия "документированная информация (документ)", по мнению правоведа В.А. Копылова, основано на двуединстве информации (сведений) и материального носителя (в виде символов, знаков, букв, волн и т.д.) [10].

В результате документирования происходит как бы материализация и овеществление сведений. Информация "закрепляется" на материальном носителе или даже "привязывается" к нему и тем самым обособляется от создателя информации. Документированная информация есть объект материальный, а это дает основание при определенных условиях относить ее к категории вещей и распространять на нее институт права вещной собственности" [7] .

Мысль о документе как двуедином целом разделяет и М.Н. Костомаров, который справедливо указывает, что в этом единстве в течение длительного времени главенство принадлежало именно носителю, становившемуся как бы нарицательным обобщенным именем документов (например, "бумаги") [14].

Любопытно отметить изменения определения документа, данного Г.Г. Воробьевым.

В одной из последних работ он дает такое определение: "Под документом понимается любая семантическая информация, выраженная на любом языке и зафиксированная любым способом и на любом носителе с целью ее обращения в динамической информационной системе". Таким образом, и у Г.Г. Воробьева на первый план выходит информационная составляющая документа [17].

Продолжая анализ понятия "документ", можно сделать вывод о         том, что его основу оставляют три основных компонента: информация, материальный носитель информации и фиксация информации с возможностью ее идентификации через реквизиты.

Функция документа - это его общественная роль, социальное назначение, цель, задача. Документ специально создается с целью хранения и передачи социальной информации в пространстве и времени.

Информация - сведения о лицах, предметах, фактах, событиях, явлениях и процессах независимо от формы их представления [2].

Информация в системах управления играет важную роль, так как является основой для разработки, реализации управленческих решений. Информация является основой для обеспечения аппарата управления достоверными сведениями о высшей среде, планах, других параметрах функционирования объекта.

В процессе управления организаций требуется быстрая и качественная обработка всей исходной документации, движение которой совершается по определенным маршрутам от места составления или поступления в организацию до сдачи на хранение в архив или отправки заинтересованным учреждением. Это движение называется документооборотом.

Количество документов, поступивших в организацию и созданных его за определенный период, называется объем документооборота.

В документообороте участвуют три категории документов:

-   Входящий документ-это документ, который поступает в организацию.

-   Исходящий документ - официальный документ, отправляемый из организации.

-   Внутренний документ - не выходящий за пределы подготовившей его организации.

Целью документооборота является информационное обеспечение деятельности аппарата управления, т. е. своевременная доставка полной и достоверной информации руководителям и специалистам учреждения, необходимой им для выполнения возложенных на них обязанностей, принятия решений и претворения их в жизнь.

Направления движения традиционных и электронных документов в аппарате управления едины при любых системах их обработки и хранения. Меняются методы доставки и работы с документами, но технологическая взаимосвязь документооборота с процессом управления сохраняется.

Главное правило документооборота является оперативное движение документов по наиболее короткому пути с минимальными затратами времени и труда. Чтобы рационализировать документооборот, необходимо четко регламентировать маршруты движения документов, утвердить согласованные правила для всех принятых делопроизводственных процедур, создать благоприятные организационно-технические условия для производительной работы сотрудников службы делопроизводства.

Система автоматизированного управления несет обобщающую нагрузку и охватывает все виды и типы создаваемых автоматизированных систем в области управления.

Автоматизированная система - это система, состоящая из персонала и комплекса средств автоматизации его деятельности, реализующая информационную технологию выполнения установленных функций [26].

Существует четыре основных класса автоматизированных систем:

-   Системы автоматизации делопроизводства и документооборота;

-   Системы управления потоками работ;

-   Системы организации и управления архивами документов;

-   Системы электронного управления документами.

Полная автоматизация управленческой деятельности подразумевает проведение комплекса мероприятий по внедрению современных информационных технологий на предприятии. В последнее время тема автоматизации документооборота стала одной из самых популярных.

Автоматизация документооборота предполагает использование специального программного обеспечения для работы с документами и участие электронных документов в системе информационного обмена[26].

При этом документы, создаваемые в ходе функционирования организации, обязательно регистрируются и хранятся в едином информационном пространстве. Обеспечивается коллективная работа с документами, т.е. над каждым из них последовательно работает несколько сотрудников в соответствии со своими функциональными обязанностями.

Сокращаются рутинные операции по заполнению документов, минимизируется вероятность ошибок, ускоряется процесс создания и корректировки документов, облегчается поиск, упрощается контроль исполнения, существенно возрастает оперативность работы с документами, налаживается взаимодействие с территориально удаленными подразделениями. Рынок систем электронного документооборота активно развивается, объективной основой этого процесса является широкое повсеместное использование персональных компьютеров и постоянно растущие требования к организации бизнеса.

Задача автоматизации документооборота лежит на стыке традиционных "бумажных" технологий работы с документами и новых компьютерных технологий [13].

Задача документооборота не является изолированной технологической цепочкой в бизнес-процессе организации, документодвижение тесно интегрировано с другими подзадачами, решаемыми информационной системой организации.

Система автоматизации документооборота должна обеспечивать прикладные интерфейсы, позволяющие встраивать функции передачи сохранения документов в прикладные системы, функционирующие в организациях, в которых она внедряется.

Автоматизации документооборота - достаточно сложный механизм, а система документооборота предприятия включает в себя множество подсистем, построенных с помощью программных продуктов, созданных различными производителями [13].

Система автоматизации документооборота может по-разному интерпретироваться в зависимости от размера организации и специфики ее деятельности.

Каждая подсистема обладает набором специфических для нее функций. При этом отдельные подсистемы тесно взаимодействуют между собой.

Многие организации, как государственные, муниципальные структуры, так и многочисленные коммерческие фирмы, от мелких компаний до крупных холдингов и корпораций решают вопросы автоматизации своей деятельности, наиболее продуктивного использования современных компьютерных технологии для повышения эффективности работы управленческого персонала.

Информационно-документационное обеспечение управления является важнейшей обслуживающей функцией управленческого аппарата, и от эффективности ДОУ во многом зависит и результативность работы собственно управленцев, качество принятия управленческих решений. Поэтому одним из основных направлений автоматизации в сфере управления является автоматизация делопроизводства [12].

На сегодняшний день для большинства российских государственных организаций характерно отсутствие упорядоченной системы ведения делопроизводства, несмотря на то, что именно рациональное и четкое организованное делопроизводство, определяющее документационное обеспечение управления организацией, может существенно увеличить эффективность деятельности предприятия.

Наиболее эффективными методами совершенствования потоков документов в настоящее время общепризнанны: построение информационных моделей, создание государственных, локальных систем и цепочек унифицированных документов, унификация текстов документов, создание эффективных информационно-поисковых систем, регламентирование документо-образования и прохождения документов, введение компьютерных технологий обработки информации [14].

Таким образом, перед предприятием, стремящимся создать эффективную среду по обработке информации и совершенствования качества управления, стоят следующие задачи:

-   Совершенствование всей работы по подготовке и обработке документной информации путем создания механизма документационного обеспечения предприятия (ДОУ).

-   Выбор правильной стратегии автоматизации, включая верный выбор программных продуктов.

Тема дипломной работы: "Автоматизация кадровой документации на базе современных технологий в ООО "АДСК".

Актуальность дипломной работы обусловлена тем, что при всей необходимости и важности знания того, как составить и оформить документ, не менее значимым является умение организовать работу с ним на всех этапах его происхождения от момента создания до реализации связанного с ним управленческого или иного действия. А также связано с тем, что от своевременности поступления информации зависит повышение качества принимаемых решений и как следствие выживаемости предприятия в условиях рыночной экономики.

В структуре предприятия ООО "АДСК" отсутствует четкая организация работы с документами и как следствие этого, закономерно появление документов низкого качества, как в оформлении, так и в полноте и ценности содержащейся в них информации, увеличение сроков их обработки. Это приводит к ухудшению качества управления и увеличению сроков принятия решений и числу неверных решений.

Цель данной дипломной работы является проведение анализа, и разработать мероприятия по совершенствованию системы делопроизводства предприятия, позволяющие своевременно выявлять его "трудоемкие" участки и оптимизировать движение документов в соответствии с рациональной организацией труда.

Для реализации целей поставленных в работе необходимо выполнить ряд задач, а именно:

-   проведение анализ теоретических источники по вопросу делопроизводства;

-   ознакомление с организационной структурой и изучить функций и задачи, основных видов деятельности анализируемого предприятия;

-   проведение анализ нормативных документов, регламентирующих организацию делопроизводства;

-   проведение анализа службы документационного обеспечения управления и анализ документооборота ООО "АДСК";

-   проведение анализа отдела кадров по ведению делопроизводства;

-   проведение анализа сетевого, программного и технического обеспечения ООО "АДСК;

-   разработать мероприятия по совершенствованию работы с кадровыми документами.

Объектом исследования является Общество с Ограниченной Ответственностью "Астраханский домостроительный комбинат".

Руководители структурных подразделений несут персональную ответственность за состав, сохранность и правильное оформление документов. Беспорядок в хранении документов может обернуться риском потери ценной информации, что может негативно отразиться на деятельности предприятия.

Надежность и качество управления зависят от качества и достоверности, оперативности приема - передачи информации, правильной постановки справочно - информационной службы, четкой организации поиска, хранения и использования документов.

Вопрос об эффективности документационного обеспечения управления становится все более актуальным. Основные проблемы, возникающие при этом, выглядят примерно так:

-   руководство теряет целостную картину происходящего;

-   структурные подразделения, не имея информации о деятельности, друг друга, перестают слаженно осуществлять свою деятельность.

Главной задачей информационного управления является информационная поддержка основной деятельности организации. Специалисты по информации должны быстро и качественно предоставлять информацию, необходимую другим членам организации, в том числе документы, разработанные для определенных ситуаций, требующих принятия решений.

Задачу управления информацией следует усматривать не только в том, чтобы освободить от информационной работы других членов организации, как, бы "отнимая" у них информационные действия путем подготовки информации, а в том, чтобы облегчить сотрудникам организации собственные информационные действия.

Задачу под этим углом зрения следует видеть в том, чтобы интегрировать созданные сотрудниками индивидуальные информационные структуры системы (включая технологии) [18].

Например, можно создать внутреннюю информационную систему, которую сотрудники могут использовать самостоятельно и по собственному усмотрению. Информационная деятельность в этом случае не имплицирует центральную функцию или подразделение, "которое как паук в сетях господствует над всей производственной информацией, по собственной воле наделяя или отказывая в информации", скорее она должна облегчать другим членам организации осуществление целенаправленной связи с информационными ресурсами, то есть проведение организационных и кадровых мероприятий, обеспечивающих и удовлетворяющих потребности пользователей в релевантной информации для принятия решений, и внедрение современной информационной техники и коммуникаций .

Таким образом, использование информационных ресурсов в режиме прямого доступа больше не ограничивается только узким кругом специалистов в области информации и коммуникации. На основе объединяющей программы поиска и на основе предложений через Internet и с помощью соответствующего маркетинга используемых информационных ресурсов к системе подключаются и другие специалисты производственной сферы (ученые, инженеры, менеджеры и др.).

Речь идет не только о том, чтобы перерабатывать информацию из знания, произведенного внутри организации, важно также получение информации из источников вне организаций.

Под пользованием внешними источниками понимается изучение информационного предложения, простирающегося до границ мирового уровня.

Управление информацией ставит перед собой задачу и целевую установку - поддерживать согласованные организационно-информационные действия членов организации. Специалист в области информации в организации может в рамках межличностного научного посредничества и через личное научное участие прямо вступить в дело и в этом смысле воспринимается как информационный менеджер.

Специалист в области информации может выступить в роли консультанта с целью улучшения межличностного научного обмена. Он также может организационно и технически поддержать межличностные научные коммуникации внутри организации [19].

Для информационного управления проблема состоит в переработке разнообразного предлагаемого на информационном рынке "массового продукта" в информацию, релевантную действиям. Поэтому одних только внешних научных ресурсов недостаточно. Более важным является переход от внешнего знания к знаниям, релевантным внутренним решениям. Таким образом, должны развиваться информационные системы, с помощью которых удастся полученную информацию качественно подготовить, сохранить и создать для нее условия полноценной реализации.

1. Основные понятия документационного обеспечения в управлении кадровой службы

.1 Кадровая служба в структуре организации

Своевременное и юридически правильное информационное обеспечение управления персоналом является основой эффективной работы всего предприятия.

Основным структурным подразделением по управлению кадрами в организации является отдел кадров. На него возложены функции по приему и увольнению кадров, а также по организации обучения, повышения квалификации и переподготовки кадров. Для выполнения последних функций нередко создаются отделы подготовки кадров или отделы технического обучения.

Правильная подготовка делопроизводства в кадровом подразделении - необходимое условие для эффективного управления персоналом и проявления порядочности по отношению к работникам.

Документы по личному составу (кадрам, персоналу) фиксирую этапы трудовой деятельности людей. Они являются наиболее важными документами, так как влияют на пенсионное обеспечение, получение различных льгот и компенсаций. Поэтому документы по личному составу требуют особой тщательности и аккуратности при оформлении, ведении и обеспечении сохранности на протяжении длительного срока[25].

Составление и оформление документов по персоналу осуществляется в соответствии с действующим законодательством Российской Федерации, инструкциями министерств и ведомств, другими нормативными актами.

При работе с документами по личному составу необходимо также учитывать, что персональные данные (сведения о фактах, событиях и обстоятельствах трудовой деятельности и личной жизни граждан) Федеральный закон "Об информации, информационных технологиях и защите информации" от 27 июля 2006г. № 149 - ФЗ относит к категории конфиденциальной информации [2].

Отдел кадров можно описать как элемент системы управления (СУ) организацией (предприятием). Он входит в состав предприятия. Отдел кадров как элемент СУ предприятием выполняет следующие функции, связанные с оформлением документов:

- оформляет трудовые книжки впервые принимаемых на работу сотрудников;

-   контролирует заполнение ими листка по учету кадров;

-   готовит справки по составу кадров для администрации и планового отдела предприятия;

-   готовит приказы по кадрам;

-   ведет учет сроков выполнения контрактов с работниками предприятия;

-   дает сведения в бухгалтерию о сроках утверждения приказов;

-   визирует приказы по кадрам в подразделениях предприятия.

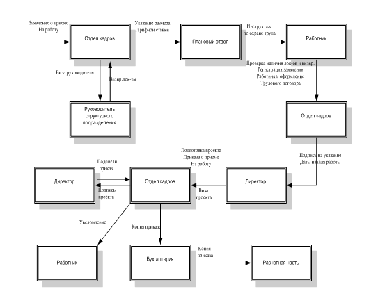
Связи отдела кадров (через соответствующие документы) с другими элементами системы управления показаны в таблице 1.

Таблица 1 - Связи отдела кадров в системе управления предприятием

№ п/п

Элемент системы управления

Какие документы принимает и готовит

Связи (куда передается документ)

Какой документ передается

1

Администрация

Издает приказы по кадрам, получает справки по составу кадров

Отдел кадров

 Сведения об Изданных приказах по кадрам

2

Бухгалтерия

Получает копии приказов



3

Отдел кадров

Оформляет трудовые книжки, контролирует заполнение листка по учету кадров, готовит справки, приказы по кадрам, ведет учет сроков выполнения контрактов, даст сведения о сроках утверждения приказов, визирует приказы по кадрам

Администрация    Плановый отдел  Бухгалтерия   Подразделения  Сотрудники' новые

Приказы по кадрам для утверждения справки по составу кадром Справки по составу кадров Сведения о сроках утверждения приказов Приказы по кадрам завизированные Трудовые книжки

4

Подразделения

Получают приказы, завизированные в отделе кадров

Отдел кадров

Приказы по кадрам для визирования

5

Сотрудники новые

Заполняют листки по учету кадров

Отдел кадров

Листки но учету кадров, трудовые книжки

6

Плановый отдел

Получает справки по составу кадров



На основании вербального описания системы управления можно составить схему СУ (рисунок 1).

Рисунок 1- Информационные связи отдела кадров в СУ предприятием

1.       Администрация

.        Бухгалтерия

.        Отдел кадров

.        Подразделения

.        Сотрудники

.        Плановый отдел

Кадровая документация, всегда игравшая существенную роль в жизни каждого трудоспособного человека в нашей стране, продолжает оставаться актуальной и в условиях развития рыночных отношений. Она служит документационным подтверждением прав работников на социальное обеспечение по старости и инвалидности, предоставляется в суд при трудовых конфликтах, сдается в государственные архивы на длительное хранение, используется в справочных целях при обращении граждан в архивные учреждения.

.2 Законодательные документы регламентирующие деятельность кадровых служб

Процесс создания документов и организация работы с ними регламентируются правовыми и законодательными актами, нормативно-правовыми и нормативно-методическими документами.

Исторически сложилась ситуация, когда разработка правил составления и оформления кадровых документов, необходимых для документирования трудовой деятельности работника, состав их видов, порядок хранении и другие параметры кадрового делопроизводства определяются разнородными правовыми актами. Причем эти правовые акты создаются по инициативе целого ряда министерств и ведомств. Следует отметить, что правовая и нормативная основа кадрового делопроизводства складывалась в течение длительного периода времени и по этой причине не может рассматриваться как комплексная. Помимо норм документирования, закрепленных в тех или иных правовых актах общегосударственного действия, в кадровом делопроизводстве большую роль играет сила традиции.

Рассматривая регламентацию кадрового делопроизводства, следует выделить законы общего действия, подзаконные акты и нормативно-методические документы.

Высшей правовой значимостью обладают законы Российской Федерации. Законодательными актами регулируются трудовые правоотношения, требования к защите информации на разных стадиях ее создания и хранения, к приданию документам официальности (юридической силы). Законодательством определены права собственности на отдельные документы и массивы документов, категории информации, ее доступность.

Введенный в действие с 30.12.2001 года № 197 - ФЗ, в редакции 18.10.2007 года утверждён ГД 01.12. 2007 года № 309 - ФЗ Трудовой кодекс Российской Федерации устанавливает обязательность применения ряда правовых актов: коллективный договор, соглашение, правила внутреннего трудового распорядка [1].

Следует отметить, что кодекс содержит нормы, которые условно можно подразделить на три категории: состав документов, сроки их подготовки, функции кадровой службы.

В Трудовом кодексе названы документы, которыми документируется прием, перевод, увольнение, командирование, отпуска, поощрения и взыскания работников. Часть этих документов давно и повсеместно применяется (приказ, заявление, трудовая книжка и др.), относительно других введен новый порядок их составления и применения (трудовой договор); создание и случаи применения некоторых регламентированы впервые (уведомления).

Известно, какое значение имеет дата составления документа или дата указания в документе каких-либо действий, проступков, событий. Известно также, что этот вопрос часто бывает спорным. Трудовой кодекс содержит специальную статью (ст. 14), устанавливающую порядок исчисления сроков.

Кроме общего порядка исчисления сроков, кодекс устанавливает и конкретные сроки подготовки таких документов, как приказ о приеме на работу (ст. 68), приказ о применении дисциплинарного взыскания (ст. 193), копии документов, связанных с работой (ст. 62), предупреждение работника об увольнении (ст. 79, 80).

Трудовой кодекс РФ закрепляет за работодателем несколько новых правовых норм, которые таким образом становятся обязательными для всех организаций. Их выполнение будет реализовываться кадровыми службами и приведет к расширению функций кадровых служб. Среди новых функций следует отметить:

-   Введение новой нормы, направленной на защиту трудовых прав работника. По письменному заявлению работника работодатель обязан не позднее трех дней со дня подачи этого заявления выдать работнику копии документов, связанных с работой (копии приказов о приеме на работу, о переводах на другую работу, приказа об увольнении с работы, выписки из трудовой книжки, справки о заработной плате, периоде работы у данного работодателя и другое). Копии документов, связанных с работой, должны быть заверены надлежащим образом и предоставляться работнику безвозмездно (ст. 62).

-   При заключении трудового договора впервые трудовая книжка и страховое свидетельство государственного пенсионного страхования оформляются работодателем (ст. 65).

-   Новые задачи возникают перед кадровыми службами и в связи с введением кодексом такого, понятия как "персональные данные", под которыми понимается информация, касающаяся отдельного работника. С целью их охраны работодатель (в лице своей кадровой службы) обязан разработать, локальный нормативный акт, в котором установлен порядок передачи персональных данных работника в пределах организации, и ознакомить с ним работников (ст. 88).

-   Очередность предоставления отпусков устанавливается графиком отпусков. В обязанности кадровых служб входит составление, ведение графика и предупреждение работника о времени начала отпуска не позднее, чем за две недели (ст.23).

-   Кадровые службы традиционно осуществляют хранение и передачу в архив документов по личному составу, которые содержат, в том числе, и анкетно-биографические сведения о работниках. Однако эта функция получает новое значение. Кодекс введя понятие персональных данных - "информация, необходимая работодателю в связи с трудовыми отношениями и касающаяся конкретного работника", установил требования к обработке, хранению, использованию, порядку передачи персональных данных, а также ответственность за нарушение установленных норм.

Таким образом, Трудовой кодекс РФ усилил многие нормы документирования, ввел некоторые новые, при этом, в основном, они направлены на усиление правовой значимости документов, создаваемых в процессах установления трудовых правоотношений, учета личного состава, движения кадров.

Федеральный закон "Об информации, информационных технологиях и защите информации" от 27 июля 2006г. № 149 - ФЗ "Об информации, информатизации и защите информации" регулирует правовые отношения, возникающие при формировании и использовании информационных ресурсов на основе создания, сбора, обработки, накопления, хранения, поиска, распространения и представления потребителю документированной информации. Закон закрепил обязательность документирования информации, ввел ряд терминов (таких, как информация, информатизация, информационные ресурсы, собственник информационных ресурсов, конфиденциальная информация и др.), урегулировал отношения, возникающие при создании и использовании информационных технологий, установил обязательность предоставления информации государственным органам. Кроме того, закон ввел важнейшее понятие в области документации того обеспечения - "документирование информации является обязательным условием включения информации в информационные ресурсы. Документирование информации осуществляется в порядке, устанавливаемом органами государственной власти, ответственными за организацию делопроизводства, стандартизацию документов и их массивов, безопасность Российской федерации" [2].

Об обязательности документирования говорится и в ряде других законодательных актов. Так, например, Гражданский кодекс РФ (ст.-47) предписывает обязательность документирования рождения, смерти, заключения и расторжения брака, усыновления, удочерения и т. п. "Регистрация актов гражданского состояния производится органами записи актов гражданского состояния путем внесения соответствующих записей в книги регистрации, актов гражданского состояния (актовые книги) и выдачи гражданам свидетельств на основании этих записей". Гражданское законодательство регулирует правовое положение юридических и физических лиц в процессе предпринимательской деятельности, а также документирование различных отношений, возникающих между ее участниками.

В ряде федеральных законов, регламентирующих деятельность организаций различных организационно-правовых форм собственности, наряду с правовыми нормами создания, реорганизации, ликвидации обществ, значительное внимание уделяется порядку документирования их деятельности, правилам составления и оформления ряда документов. Статья 89 Федерального закона "Об акционерных обществах" и статья 50 Федерального закона "Об обществах с ограниченной ответственностью" определяют обязанности обществ по хранению документов, их состав. Закон установил не только обязательность хранения документов общества по месту нахождения его исполнительного органа, но и обязательность передачи документов на государственное хранение. Общество отвечает за упорядочение документов, должно проводить работу по их сохранности в соответствии с указаниями и рекомендациями архивных органов РФ. Законом определяется порядок назначения директора, его компетенция, а также обязанность основывать свою деятельность по руководству обществом на правовых актах Российской Федерации [1].

Распоряжением Правительства, РФ от 21 марта 1994 г. № 358-р установлены меры по обеспечению сохранности документов по личному составу высвобождаемых работников в результате образования, реорганизаций и ликвидации юридического лица. В соответствии с этим распоряжением учредители вновь образующихся юридических лиц, являющихся коммерческими и некоммерческими организациями, должны включать в учредительные документы положения, 'касающиеся обеспечения учета и сохранности документов по личному составу. Предусмотрена обязательность своевременной передачи документов по личному составу на государственное хранение при реорганизации или ликвидации юридического лица. Органы исполнительной власти обязаны осуществлять государственную регистрацию учредительных документов на приобретение права юридического лица при наличии в этих документах положений о кадровой документации[3].

В ряде субъектов Федерации также приняты нормативно-правовые акты, посвященные сохранности документов по личному составу. Правительство Москвы 1 июля 1993 г. приняло постановление № 532 "Об утверждении программы и основных направлений совершенствования архивного дела". В развитие этого постановления мэр Москвы издал 19 октября 1993 г. распоряжение № 595-РМ "Об утверждении размеров штрафных санкций, налагаемых объединением "Мосгорархив" за нарушение действующего законодательства по архивному делу". В приложении к этому распоряжению мэра установлены размеры штрафных санкций, налагаемых на учреждения, предприятия, организации независимо от форм собственности за нарушение действующего законодательства по архивному делу, установленных правил обеспечения сохранности, упорядочения и использования архивных документов. Размеры штрафных санкций колеблются от 28 до 70 минимальных окладов. Например, при утрате документов по личному составу (гибель документов вследствие грубого нарушения установленных правил их хранения, незаконное уничтожение документов) налагается штраф до 70 минимальных окладов.

Действующие нормативно-методические документы по делопроизводству и архивному делу являются разработками органа руководства архивным делом - Росархива (ранее - Главархнва СССР). Этим ведомством разработана общая технология делопроизводства, создана система хранения документов в действующей организации и в ведомственном архиве, утверждены нормативы сроков хранении документов, государственные стандарты на систему организационно-распорядительной документации и др. Введение в действие государственных стандартов осуществляется Госстандартом России. Это же ведомство координирует разработку российских классификаторов технико-экономической и социальной информации, часть из которых обязательно должна использоваться при заполнении целого ряда учетных кадровых документов, и утверждает их.

Министерство труда многие десятилетия создает документы, связанные с организацией труде. В этом ведомстве разработаны нормативные документы, определяющие требования к квалификации кадровых работников, типовые нормы времени на работы по комплектованию и учету кадров, методика расчета численности персонала кадровой службы, а также определены правила ведения трудовых книжек.

Госкомстат России разрабатывает унифицированные формы первичной учетной документации по учету труда.

Все эти ведомства на протяжении длительного периода времени регламентируют документирование и делопроизводство в нескольких направлениях: стандартизация и унификация документов по личному составу, нормативно-методические документы по делопроизводству и их хранению, организация работы кадровой службы, разработка нормативов времени на работы по учету кадров.

Общее методическое руководство постановкой делопроизводства в стране осуществляют архивные органы, так как наиболее ценные документы после использования их в деятельности управленческого аппарата передаются на хранение " государственные архивы.

В Положений о Федеральной архивной службе России в числе главных задач Федеральной архивной службы России (Росархива) указано: "Развитие и совершенствование совместно с федеральными органам государственной власти и органами государственной власти субъектов Российской федерации архивного дела и делопроизводства, в том числе государственной системы делопроизводства и унифицированных систем документации". Росархив в соответствии с возложенными на него задачами "осуществляет межотраслевое организационно-методическое руководство и контроль за организацией документов в делопроизводстве федеральных органов государственной власти". Росархив "проверяет выполнение учреждениями, организациями и предприятиями независимо от их ведомственной подчиненности требований законодательства в области организации документов в делопроизводстве". Росархиву предоставлено право согласовывать отраслевые стандарты, инструкции по вопросам организации документов в делопроизводстве, разрабатывать и утверждать обязательные для исполнения нормативно-методические документы по организации документационного обеспечения управления [6].

В 90-е гг. принципиально изменилась правовая основе хранения документов. В Основах законодательства Российской Федераций об Архивном фонде Российской Федерации и архивах состав Архивного фонда РФ включает в себя две части: государственную и негосударственную.

Государственная часть формируется из документов федеральных органов государственной власти, я также учреждений, организаций и предприятий, отнесенных к федеральной собственности.

Негосударственную часть Архивного фонда РФ составляют архивные фонды и архивные документы, находящиеся в собственности общественных и религиозных объединений и организаций, а также в частной собственности. Отнесение документов к составу Архивного фонда РФ осуществляется органами и учреждениями Федеральной архивной службы России совместно с собственником этих документов на основании соглашения (договора) после экспертизы их ценности. Росархив в соответствии с Положением о нем имеет право получать от организаций независимо от их ведомственной подчиненности необходимые материалы о работе архивов и об организации документов в делопроизводстве [28].

.3 Нормативно-методические документы, используемые в деятельности кадровых служб

Кроме законодательных и нормативно-правовых актов, документирование кадровой деятельности и работа с документами кадровой службы базируются на целом ряде нормативно-методических документов. Их можно условно разделить на несколько групп:

-   нормативы по документированию, делопроизводству и хранению документов;

-   классификаторы технико-экономической информации;

-   нормативы по организации работы кадровых служб.

Рассмотрим первую группу документов. К ней относится Государственная система документационного обеспечения управления (ГСДОУ), которая состоит из двух частей - общих требований к документам и службам документационного обеспечения и Альбома с образцами форм основных организационно-распорядительных документов. Государственная система документационного обеспечения управления представляет собой совокупность норм и правил, устанавливающих единые требования к документированию управленческой деятельности и организации работы с документами. Одна из целей создания системы состоит в сокращении количества и повышении качества документов. В нормативной части определяются порядок подготовки и оформления документов; все этапы работы с ними: доставка, прохождение, обработка, учет, регистрация, контроль исполнения, информационно-справочная работа, оперативное хранение документов, поиск документов и информации; защита информационно-поисковых систем; подготовка документов для сдачи в архив; порядок проведения экспертизы ценности документов, организация хранения документов. Таким образом, ГСДОУ является единственным в стране нормативом, определяющим основы технологии делопроизводства[15].

Общие правила составления и оформления документов с начала 70-х гг. закрепляются в стандартах на систему организационно-распорядительной документации. В состав этой системы входят документы, создаваемые любыми организациями, учреждениями, предприятиями: положения, инструкции, приказы, распоряжения, письма, справки и др. Последняя редакция подобного стандарта распространяется на документы, которые фиксируют решения административных и организационных вопросов, а (также вопросов, управления, взаимодействия, обеспечения и регулирования деятельности:

федеральных органов государственной власти, органов государственной власти субъектов РФ, включая субъекты РФ, имеющие наряду с русским языком в качестве государственного национальный язык, органов местного самоуправления;

предприятий, организаций и их объединений независимо от организационно-правовой формы и вида деятельности.

Государственным стандартом были установлены требования к составу и расположению реквизитов, порядок разработки, хранения и учета бланков документов, порядок оформления реквизитов, требования к тексту отдельных видов документов. Он создавался как составная часть унифицированной системы организационно-распорядительной документации и представляет собой основу для унификации документов этой системы.

Унифицированные формы документов включены в Альбом форм, который является на сегодняшний день действующим нормативным документом, определяющим формуляры многих документов: положений, приказов, должностных инструкций и др.

Правила составления и оформления документов за многие годы существования государственных стандартов стали для многих работников, выполняющих операции по их созданию, нормой.

С 70-х гг. органами статистики разрабатываются типовые и унифицированные формы документов первичного учета. Многие годы существовало положение, при котором кадровые службы предприятий и строительных организаций пользовались при составлении приказов по личному составу этими формами, в то время как кадровые службы учреждений составляли приказы в текстовой форме. В то же время кадровые службы и учреждения, и предприятия применяли личную карточку Т-2 как основной учетный документ, которая также входит в состав первичных учетных документов и впервые унифицирована в начале 70-х гг. С 2001 г. противоречие, сложившееся в применении двух способов оформления документов, устранено путем внедрения в практику документирования кадровых служб унифицированных форм первичной учетной документации по учету труда и его оплаты. В Альбом включены формы документов по учету кадров (основные виды приказов, личные и учетные карточки, штатное расписание, график отпусков, документы, сопровождающие оформление командировок, и др.). Унифицированные формы первичной учетной документации распространяются на юридических лиц всех организационно-правовых форм и форм собственности, а по учету использования рабочего времени и расчетов с персоналом по оплате труда - на юридических лиц всех организационно-правовых форм и форм собственности, кроме бюджетных учреждений[15].

Обязательным документом в трудовой деятельности любого человека является трудовая книжка: кадровые службы выдают трудовые книжки поступающим на работу впервые, работник предъявляет этот документ при поступлении на работу, в трудовой книжке отмечаются сведения о работе, перемещениях, поощрениях, увольнениях. Кадровые службы несут ответственность за правильное ведение трудовых книжек и за их сохранность. Инструкция о порядке ведения трудовых книжек является основным подзаконным актом, определяющим всю работу с этими документами. Долгое время действовала инструкция, утвержденная постановлением Госкомтруда СССР от 2 августа 1985 г. 252. В последующие годы в нее вносились изменения и дополнения, которые опубликованы в официальных изданиях.

В настоящее время Постановлением Правительства РФ от 16 апреля 2003 г. № 225 утверждены новые правила ведения и хранения трудовых книжек.

Часть положений из этих правил введена в настоящее время в Трудовой кодекс РФ, некоторые положения получили уточнение (ст. 62, 66).

Основные правила работы ведомственных архивов - главный нормативный документ, закрепляющий систему хранения документов в делопроизводстве и в архиве. В них регламентирована технология сохранности документов, содержатся требования к номенклатурам дел, устанавливается порядок их составления, согласования, утверждения, использования и хранения. Правила закрепляют общие принципы формирования дел (подшивки документов), в том числе личных дел, порядок организации и проведения экспертизы ценности документов (отбора на хранение и уничтожение), порядок и методику подготовки дел к передаче в архив, правила подготовки описей документов по личному составу, оформления актов на уничтожение документов[25].

Подготовка документов к сдаче в архив включает в себя оформление обложки каждого дела. Требования к составу информации, обязательно помещаемой на обложке, и порядок ее расположения закреплены специальным государственным стандартом.

Нормативным документом, устанавливающим сроки хранения, является Перечень документов со сроками хранения. Различают типовые и ведомственные перечни, последние создаются отдельными ведомствами, имеющими большое количество нетипичной для остальных организаций документации. Ведомственные перечни имеют преимущественное право использования. Организации, не разрабатывающие ведомственных перечней, пользуются типовыми, которые являются нормативами длительного действия и перерабатываются раз в 20-30 лет. В 2000г. Введена в действие новая редакция типового перечня. Он предназначен для охраны, организации и пополнения Государственного архивного фонда, для определения сроков хранения документов при их отборе на хранение и уничтожение, содержит сроки хранения более 500 документов, образующихся при документировании однотипных управленческих функций, выполняемых различными учреждениями в процессе своей деятельности, и является основным нормативом, определяющим длительность хранения документов. В разделе "Кадровое обеспечение" пересмотрен ряд сроков хранения документов по личному составу, установлены сроки хранения документов, которые ранее не имели нормативно закрепленного срока (например, трудовой договор и др.)[15].

Вторая группа нормативных документов представлена общероссийскими классификаторами технико-экономической и социальной информации (ОК ТЭСИ).

Классификатор - это нормативный документ, по своему статусу соответствующий государственному стандарту, в котором содержится систематизированный свод наименований и кодов классификационных группировок и (или) объектов классификации. Общероссийские классификаторы созданы для выполнения целого ряда функций. В работе с документацией по личному составу используются классификаторы, выполняющие роль идентификаторов для обозначения различных понятий - объектов народного хозяйства, профессий, документации, сведений об образовании и др. Каждый классификатор содержит блок наименований объектов классификации и блок, включающий коды. Коды используются при обмене информацией между автоматизированными системами и при заполнении документов на компьютере. Например, Общероссийский классификатор профессий рабочих, должностей служащих и тарифных разрядов (ОК ПДТР) позволяет кодировать анкетно-биографические данные о работниках, сведения об образовании, занимаемой должности и др. Классификатор предназначен для решения задач, связанных с оценкой численности рабочих и служащих, с учетом состава и распределением кадров по категориям персонала, уровню квалификации, степени механизации и условиям труда, по вопросам обеспечения занятости, организации заработной платы рабочих и служащих, начисления пенсий, определения дополнительной потребности в кадрах и др. Классификатор применяется при заполнении ряда учетных форм (например, Т-2), используемых в деятельности кадровой службы.

Общероссийский классификатор специальностей по образованию (ОКСО) предназначен для кодирования информации о специальностях, специализациях, областях знаний (наук), направлениях подготовки.

Общероссийский классификатор управленческой документации (ОКУД) служит основой для кодирования документов в информационно-поисковых системах. ОКУД предназначен для решения задач по регистрации унифицированных форм документов, их учету, сокращению применяемых форм документов, а также для контроля за составом документов и исключения дублирования унифицированных форм. Объектами классификации в ОКУД являются унифицированные формы девяти действующих в настоящее время унифицированных систем документации. В их числе организационно-распорядительная, первично-учетная документация и документация по труду, которая используется для документирования кадровой деятельности, а также формы документов по приему, переводу, увольнению работников, по оформлению отпусков, поощрений и взысканий. Код по ОКУД должен проставляться на каждой унифицированной форме. Вновь разрабатываемые формы подлежат регистрации путем включения в ОКУД.

Общероссийский классификатор информации о населении (ОКИН) предназначен для использования организациями всех форм собственности при обработке информации о населении в процессе решения задач учета, анализа, подготовки кадров. В классификатор включены наименования и коды информации, которая традиционно присутствует во многих кадровых документах. Поэтому при оформлении анкет, личных листков, личной карточки (Т-2) и других учетных форм заполнение сведений о возрасте, гражданстве, национальности, языках народов РФ и иностранных языках, степени знания языков, состоянии в браке и другое должно соответствовать формулировкам, включенным в классификатор.

Помимо названных, кадровые службы должны использовать при оформлении документов Общероссийский классификатор предприятий и организаций (ОКПО), который содержит наименования и коды предприятий и организаций, обладающих правами и обязанностями юридического лица [15].

Третья группа нормативных документов представлена ведомственными нормативными актами по организации труда. Среди них надо выделить прежде всего Квалификационный справочник должностей руководителей, специалистов и других служащих, который предназначен для закрепления квалификационных характеристик к общеотраслевым должностям. Справочник утвержден Министерством труда РФ, сфера его действия распространяется на предприятия, организации и учреждения, находящиеся на бюджетном финансировании. В данном нормативном документе содержатся квалификационные характеристики специалистов, руководителей и технических исполнителей. Прямое назначение справочника состоит в регламентации необходимых видов работ, выполняемых служащими разных специальностей, в частности, инспекторами по кадрам. Он создает основу для разработки должностных инструкций, закрепляет функции кадровой службы косвенно, через регламентирование основных видов работ, выполняемых работниками кадровой службы.

Кроме этого норматива, кадровые службы должны пользоваться и Тарифно-квалификационным справочником, в который включены постановления Правительства РФ о дифференциации в уровнях оплаты труда работников бюджетной сферы на основе единой тариф-ион сетки, единая тарифная сетка по оплате труда работников бюджетной сферы, разряды оплаты труда в соответствии с ней, диапазон разрядов для различных категорий и должностей работников, а также тарифные ставки (оклады) и тарифные коэффициенты по оплате труда работников бюджетной сферы. Тарифно-квалификационные характеристики (требования) по общеотраслевым должностям служащих являются основой дифференциации в уровне оплаты труда работников, основой разработки должностных инструкций[10].

В справочник включены также тарифно-квалификационные характеристики по общеотраслевым профессиям рабочих, которые состоят из двух разделов: "характеристика работ" и "должен знать", и алфавитный указатель профессий рабочих.

Межотраслевые укрупненные нормативы времени на работы по комплектованию и учету кадров разработаны Центральным бюро нормативов по труду Министерства труда и социальных вопросов еще в СССР как методическое пособие по определению затрат рабочего времени на работы, выполняемые кадровой службой, второе его назначение - обоснование численности работников кадровой службы, так как трудозатраты работников кадровых служб, связанные с подготовкой и обработкой кадровой документации, влияют на штатную численность кадровых служб. Нормативы определяют затраты времени на работы по комплектованию и учету кадров, табельному и военному учету. В нормативной части этого документа даны не только нормы времени на выполнение работ, связанных с учетом личного состава, но и подробное описание отдельных функций (например, оформление документов при приеме на работу включает в себя ознакомление с личными документами работника, подготовку приказа о приеме на работу, заполнение личной карточки и т. д.). Таким образом, Межотраслевые укрупненные нормативы времени являются своеобразным пособием по делопроизводству кадровой службы, так как содержат перечисление всех необходимых операций по документированию, излагают последовательность работы с документами, устанавливают технологию регистрации ряда документов (приказов, трудовых книжек и др.), порядок хранения документов отдела кадров[15].

Таким образом, существующая законодательная и нормативно-правовая база кадрового делопроизводства представлена множеством документов федерального и ведомственного уровня - правовых актов, постановлений Правительства РФ, указов Президента РФ, разработками Росархива, Минтруда, Госстандарта. Часть из названных документов полностью посвящена отдельным вопросам кадрового делопроизводства, некоторые только затрагивают процессы создания и оформления документации по личному составу. Работники кадровых служб должны быть знакомы с этой нормативной базой, ориентироваться в ней, использовать как основу для своей ежедневной работы.

.4 Методы исследования информационных проблем организации

Вся система экономической информации независимо от источников поступления должна соответствовать потребностям руководителя, т.е. обеспечивать поступление данных именно о тех направлениях деятельности и с той детализацией, которая в этот момент нужна руководителю для всестороннего изучения экономических явлений и процессов, выявления влияния основных факторов и определения внутрихозяйственных резервов повышения эффективности производства. Поэтому вся система информационного и документационного обеспечения должна постоянно анализироваться и совершенствоваться.

Исследование как вид деятельности в процессе управления организаций включает следующие работы:

-   распознание проблем и проблемных ситуаций;

-   определение причин их происхождения, свойств, содержания, закономерностей проведения и развития;

-   установление места этих проблем и ситуаций (как в системе научных знаний, так и в системе практического управления);

-   нахождение путей, средств и возможностей использования новых знаний о данной проблеме;

-   разработка вариантов решения проблем;

-   выбор оптимального варианта решения - проблемы по критериям результативности, оптимальности, эффективности.

В реальной практике все эти работы находятся в тесной взаимосвязи, характеризуя при этом степень профессионализма исследователей, конкретные цели и задачи их деятельности.

Исследования необходимо проводить не только, когда организациям грозит банкротство или серьезный кризис, но и тогда, когда организации функционируют успешно и стабильно достигают определенных результатов. В данном случае своевременные исследования помогут удержать этот стабильный уровень работы организации, выяснить, что мешает, либо в большей степени стимулирует ее работу, чтобы желаемые результаты были еще лучше [5].

Количество информации, которую необходимо переработать для выработки эффективных управленческих решений, настолько велико, что оно давно превысило человеческие возможности. Именно трудности управления современным крупномасштабным производством обусловили широкое использование электронно-вычислительной техники, разработку автоматизированных систем управления, что потребовало создания нового математического аппарата и экономико-математических методов [25].

Необходимость проведения исследований продиктована еще и постоянно меняющимися целями функционирования организаций, что неизбежно в условиях рыночной конкуренции и постоянно меняющегося спроса потребителей.

Методология исследования систем управления основывается на разумной организации деятельности руководителей и менеджеров предприятия по рационализации системы управления. Она предполагает определение целей, предмета исследований, границ исследования, выбор средств и методов исследований, средств (ресурсов) и этапов проведения исследовательских работ.

Под проблемой понимается несоответствие фактического состояния управляемого объекта (например, производства продукции) желаемому или заданному (запланированному). Именно в связи с отклонением от плановых (или нормативных) состояний, которое отмечается в определенный момент времени или прогнозируется на будущее, и возникают чаще всего проблемы в организациях.

Целью исследования информационных потоков (в том числе и документопотоков) является изучение и формализация информационных процессов, для выявления и решения информационных проблем. Исследования проводятся по заранее разработанной программе [19].

В программе указывается, что и в какой последовательности необходимо выполнить. При изучении форм документации, техники их заполнения и обработки выделяется примерный перечень вопросов:

-   назначение документа;

-   количество одновременно выписываемых экземпляров;

-   наименование обязательных реквизитов и показателей документов;

-   кем заполняются реквизиты и их показатели;

-   правила формирования показателей;

-   значимость каждого показателя;

-   периодичность составления документов;

-   частота разработки показателей.

Одновременно с изучением потоков документации целесообразно получить максимум сведений о функциях, которые осуществляются каждым подразделением органа управления и для выполнения которых предназначены сведения документации.

В связи с этим в программу исследования целесообразно включать вопросы, которые помогут выяснить функции, выполняемые конкретными подразделениями органа управления и его отдельными рабочими группами.

Объектами исследования являются документированные и недокументированные сообщения, отражающие процессы производственно-хозяйственной деятельности и управленческих работ, а также связанные с ними процессы формирования показателей и документов и маршруты их движения.

При исследовании процесса обработки данных в управляющей системе и ее подразделениях различаются процессы расчета показателей и процессы формирования документов. Расчет показателей осуществляется на основе определенных правил - процедур с исходными данными, которые проявляются в виде последовательности их обработки. Формирование документов производится на основе определенных правил подбора источников исходных показателей, самих данных и последовательности записи в форму документа.

Далее уточняются маршруты движения документов по подразделениям органа управления, начиная с момента их формирования до передачи на хранение или выхода за пределы управляющей системы.

Для обследования движения документов применимы три основных метода. Метод инвентаризации, метод типических групп и графический метод. При методе инвентаризации собираются сведения о всех документах. Он позволяет получить наиболее исчерпывающие сведения о потоках информации. Однако в силу большой трудоемкости метод инвентаризации применяется очень редко [8].

Для обследования систематизированных массовых и регулярно повторяющихся документов более часто используется метод типических групп, когда регистрации подлежит не каждый документ, а определенный тип однородных документов.

Наиболее распространенным является анализ потоков информации с помощью графического метода. Графический метод используется для описания потоков информации (главным образом документопотоков) небольшой размерности на макро - уровне, для выявления общей структуры и функций системы управления, а также для совершенствования существующих потоков информации. Основные элементы потока - документы. Отношение между ними изображаются в виде графической схемы.

Анализ схемы позволяет проследить пути документов, выявить моменты их образования, операции, которые с ними осуществляются, порядок, в котором документы объединяются или расчленяются. В результате анализа схемы потока можно выявить объем, характер и срок выполнения работ для каждого подразделения организации, излишний контроль за работой, полное отсутствие контроля, применение различных документов вместо одного составленного в нескольких экземплярах, излишне длительное хранение документов, неоправданные задержки в обработке документов, а также излишние передачи документов, вызванные плохим распределением обязанностей между различными подразделениями[16].

Графический метод является простым, наглядным, универсальным и экономичным методом описания потоков информации на макроуровне. Однако при увеличении размерности потока схема может стать настолько велика, что, потеряет свою ценность как средство анализа, или будет настолько поверхностна в деталях, что не окажет помощи при анализе потоков информации.

Таким образом, данный метод целесообразно использовать для анализа организации и совершенствования существующей схемы потоков информации на макро - уровне.

Информационная модель позволяет символически выразить технологию подготовки управленческих решений, а также информационные взаимосвязи между сотрудниками конкретного подразделения, подразделениями предприятия и внешней средой.

Основное назначение информационной модели заключается в том, что она характеризует существующие потоки документированной информации, отражающие процессы управленческой деятельности. Информационные модели характеризуют также последовательность управленческих работ в системе управления [14].

Также для исследования информационных проблем организации можно использовать методы:

.Метод изучения документов:

-   законодательных и нормативных документов, в которых имеются данные о создании, задачах и функциях организации (устав, положения об отделах, инструкции и т.д.);

-   разных учетных документов, форм, перечней и сведений, содержащих информацию о состоянии организации (оперограммы, журналы регистрации и т.д.).

2.Наблюдение.

.Фотография рабочего дня (ФРГ). Этот метод заключается в определении содержания труда, количества единиц работы и затраты рабочего времени, а также изучением вопроса связанного с повышением эффективности труда работников. Для проведения ФРГ необходим комплект документов: наблюдательный лист; баланс рабочего времени. Технология проведения ФРГ содержит этапы: наблюдение, сводка по группировочным признакам; анализ полученных результатов.

.Самофотография рабочего дня (СФРД). Если ФРД проводится посредством наблюдения за работником, то СФРД составляет сам работник.

.Хронометраж. Применяется для определения или уточнения затрат рабочего времени на технические типовые операции для установки норм выработки.

.Опрос:

-   устный опрос. Проведение бесед (интервью) с сотрудниками организации, чтобы уточнить данные, полученные другими методами,

-   анкетирование. В отличие от устного опроса требует меньших затрат времени, а так же удобен для обработки данных, т.к. информация фиксируется на опросных листах.

Для исследования информационных проблем организации необходимо комплексное использование перечисленных выше методов.

Вывод

Управленческая деятельность начинается со сбора, накопления и переработки информации, т. е. совокупности качественных и количественных сведений о процессах, протекающих в организации и ее окружении и способствующих преодолению неопределенности. Она может приниматься работниками к сведению, расширять их знания и кругозор, служить основой принятия решений [25].

Управление организациями в условиях рыночной экономики значительно сложнее, чем в централизованной командно-административной системе. Это связано как с расширением их прав и ответственности, так и с необходимостью более гибкой адаптации к изменениям в окружающей среде. Возникают новые цели и задачи, которые раньше организации самостоятельно не решали и даже не ставили; создаётся много новых предприятий; под влиянием процессов приватизации меняются формы собственности; налаживаются новые хозяйственные связи; формируются рыночные механизмы управления. Все возникающие в связи с этим проблемы невозможно решить без современного профессионального управления. Более того, по мере укрепления новых социальных и экономических отношений его роль будет расти, так как управление - это мощный двигатель и ускоритель общественного развития.

2. Анализ системы документооборота ООО "Астраханский домостроительный комбинат"

.1 Краткая характеристика объекта исследования

Общество с Ограниченной Ответственностью "Астраханский Домостроительный Комбинат" - многопрофильное предприятие стройиндустрии и строительно-монтажных работ.

Основной и характерной чертой предприятия является выполнение строительно-монтажных работ, прокладка инженерных коммуникаций и благоустройство территории.

Предприятие было создано в ноябре 1994 года.

Полное наименование предприятия: Общество с Ограниченной Ответственностью "Астраханский Домостроительный Комбинат", далее по тексту ООО "АДСК".

Сокращенное наименование предприятия ООО "АДСК". Местонахождение ООО "АДСК": 414032, г. Астрахань, ул. Энергетическая, 3.

Основной целью деятельности предприятия является - получение прибыли.

Для получения прибыли ООО "АДСК" осуществляет такие виды деятельности:

-   Строительство зданий и сооружений;

-   Ремонтно-строительные работы;

-   Производство сборного железобетона;

-   Производство бетонных товаров строительных растворов и т.д.,

-   Производство металлоконструкций;

-   Деревообработка, производство столярных изделий;

-   Транспортные услуги.

Основными задачами предприятия является:

-   Своевременное и качественное выполнение по строительству и вводу в действие мощностей и объектов строительства, выполнение комплекса специальных строительных и монтажных работ;

-   Повышение эффективности строительного производства, экономии всех видов используемых ресурсов, внедрение науки и техники;

-   Деятельность и услуги в условиях рыночной экономики, обеспечивающих проведение эффективной экономической и коммерческой работы;

-   Развитие подсобно-высокой рентабельности работы и улучшение социального положения работников ООО "АДСК".

ООО "АДСК" имеет круглую печать, штампы и бланки со своим наименованием.

.2 Характеристика организационной структуры управления ООО "АДСК"

Чтобы управлять организацией, необходимо определенным образом связать цели, людей и виды выполняемых ими работ между собой. Для этого создается организационная структура управления, и составляются должностные инструкции на всех членов организации, в которых оговариваются права, ответственность и обязанности каждого.

Возглавляет предприятие директор. Он осуществляет общее руководство производственно-хозяйственной и финансово - экономической деятельностью предприятия. Директору непосредственно подчиняются секретарь, гл. инженер, зам. директора по капитальному строительству, зам. директора по общим вопросам, отдел кадров, гл. бухгалтер, зам. директора по снабжению, начальник службы охраны и юридическая служба.

Главный инженер осуществляет контроль за работой полигона, занимающегося производством железо-бетонных изделий, начальником строительно-монтажного участка, который осуществляет руководство производственно-хозяйственной деятельности участка, столярного цеха, занимающегося деревообработкой и производством столярных изделий, энерго-механической службой, организующей техническую эксплуатацию и своевременный ремонт энергетического и природоохранного оборудования, а также обеспечение производства электроэнергией, цеха транспорта и механизации, осуществляющего транспортные услуги.

Зам. директора по капитальному строительству руководит работой производственно-экономического отдела, выполняющий работу по осуществлению экономической деятельности предприятии, направленной на повышение эффективности и рентабельности производства, отдела капитального строительства, занимающегося разработкой бизнес-планирования, получает все необходимые разрешения и согласования для строительства, предварительно проводит отбор проектировщиков, подрядчиков, организует экспертизу проекта.

В подчинении гл. бухгалтера находится бухгалтерия, осуществляющая организацию бухгалтерского учета хозяйственно-финансовой деятельности предприятия и контроль за экономным использованием материальных, трудовых и финансовых ресурсов.

Зам. директора по снабжению руководит работой отдела снабжения, занимающегося материально-техническим обеспечением предприятия.

Начальник службы охраны организует и координирует работу по охране труда на предприятии, участвует в расследовании несчастных случаев на предприятии и разработке мер по их предотвращению, организует проведение проверок, обследований технического состояния зданий, сооружений, оборудования на соответствие их требованиям нормативных правовых актов по охране труда, проверок эффективности работы вентиляционных систем, состояние санитарно-бытовых помещений, средств коллективной и индивидуальной защиты работников.

В организации отсутствует служба ДОУ, работу с документами в основном ведет секретарь, также в каждом структурном подразделении по приказу назначен ответственный за ведением делопроизводства в отделе.

Работу с документами по личному составу осуществляет отдел кадров в его обязанности входит:

-   комплектование предприятия кадрами рабочих и служащих требуемых профессий,

-   учет личного состава,

-   ведение установленной документации по кадрам и т. д.

На секретаря возлагаются следующие обязанности прием и первичная обработка, регистрация документов, передача, хранение, контроль исполнения документов, составление писем, запросов и иных документов, а также секретарь выполняет отдельные поручения руководителя.

.3 Анализ нормативно-правовой документации документационного обеспечения управления на предприятии ООО "АДСК"

Любой документ на предприятии функционирует совместно с другими документами. Совокупность взаимосвязанных документов, используемых в определенной сфере человеческой деятельности называется системой документации.

ООО "АДСК" в своей деятельности руководствуется Конституцией Российской Федерации, федеральными законами и иными нормативными правовыми актами Российской Федерации, постановлениями, распоряжениями Правительства РФ, Президента РФ, министерств и ведомств, Гражданским, Трудовым и Пенсионным кодексами РФ, приказами Дирекции предприятия, правилами, инструкциями и положениями, разработанными на предприятии.

Основными законодательными и нормативно-правовыми документами, регламентирующими деятельность предприятия, являются:

- Федеральный закон от 8 августа 2001г. № 129-ФЗ "О государственной регистрации юридических лиц",

-   штатное расписание,

-   положение о структурных подразделениях,

-   должностные инструкции работников и т д.

Действующие сегодня общегосударственные нормативно - методические документы по организации делопроизводства должны быть в каждой организации. К таким документам относятся:

- Государственная система документационного обеспечения управления. Основные положения. Общие требования к документам и службам документационного обеспечения.

-   ГОСТ Р 6.30 - 2003 Унифицированные системы документации. Требования к оформлению.

-   Перечень типовых управленческих документов, образующихся в деятельности организаций, с указанием сроков хранения (от 2000 года, в навой редакции 27.10.2003 года).

-   Типовое положение о ведении делопроизводства по предложениям, заявлениям и жалобам граждан в государственных органах, на предприятиях, в учреждениях и организациях.

-   Стандарты серии ИСО 9000 - пакет документов по обеспечению качества.

Три стандарта из серии ИСО 9000 (ИСО 9001, ИСО 9002 и ИСО 9003) являются основополагающими документами "Системы качества", по ним могут быть получены сертификаты на соответствие. ИСО 9001 является наиболее обширным, в нем описывается система качества, которая распространяется на все возможные виды деятельности предприятия, включая вопросы организации и регламентации процессов управления, деятельности персонала, а также рекомендации по "управлению документацией и данными".

- Нормативные материалы по труду (нормативы времени, численности, обслуживания, единые и типовые нормы времени, выработки, управляемости и др.). Например, "Межотраслевые укрупненные нормативы времени на работы по документационному обеспечению управления" (М.: ЦБНТ Минтруда РФ, 1995), "Нормы времени на работы по автоматизированной архивной технологии и документационному обеспечению органов управления" (М.: ЦБНТ Минтруда РФ, 1993).

-   Документы по охране труда и технике безопасности. Это санитарные правила и гигиенические нормативы, правила и инструкции по охране труда, положения, методические указания и др. Например,"Гигиенические требования к видеодисплейным терминалам, персональным электронно-вычислительным машинам и организации работы (СанПиН 2.2.2.542-96)".

-   Документы, разработанные организацией по вопросам документационного обеспечения ее деятельности (инструкция по делопроизводству, табель форм документов, альбом форм документов, номенклатура дел, положение о отделах и др.).

В ходе анализа было установлено, что на предприятии присутствуют нормативно-правовые документы, регламентирующие документационное обеспечение управления на предприятии. Однако последние законодательные акты, положения, указы используются более ранних версий, что естественно не может не привести к нарушению по ведению документации.

.3.1 Основные виды документов, применяемых в управленческой деятельности

Управленческий процесс по своей сути сводится к сбору, обработке, передаче, хранению, поиску и использованию информации с целью выработки управленческого решения. Процесс фиксирования информации, то есть создания документа, называется документированием управленческой деятельности.

При создании документов используют различные способы документирования в зависимости от содержания информации: звукозапись (фонодокумент), фотографию (фотодокумент), запись изображений и звуков (аудиовизуальный документ) и т. д.

Документ, созданный юридическим или физическим лицом, оформленный и удостоверенный в установленном порядке, называется официальным документом. Официальный документ, используемый в текущей деятельности организации, называют служебным документом.

Если документ создан лицом вне сферы его служебной или общественной деятельности, то он считается документом личного происхождения.

Документы, созданные в деятельности ООО "АДСК" выполняют ряд важных функций:

-   информационную, являющуюся носителем и источником информации;

-   управленческую, позволяющую организовывать, регулировать, контролировать, анализировать производственные процессы;

-   правовую, которая служит юридической основой производственной деятельности, и подтверждает факты, а также удостоверяет сведения и показатели;

-   коммуникативную, которая является основой для организации обмена информацией и общение между различными объектами;

-   учетную, накапливающую сведения за определенные периоды времени и позволяющая их анализировать, выявлять тенденции и закономерности;

-   социальную, отражающую социально-экономическую, политическую, общественную и другие сферы жизни государства и его граждан;

-   историческую, являющуюся источником знаний о событиях и деятелях различных эпох, которая полнее и конкретнее других раскрывает исторические события, подтверждает и дополняет факты, а также восстанавливает историческое прошлое стран и народов.

Все создаваемые управленческие документы "обслуживают" определенные управленческие функции, например: планирование, бухгалтерский учет, финансирование, отчетность, оперативное управление, обеспечение кадрами и т. п.

Документы, относящиеся к одной управленческой функции, принято называть системой документации, например система организационно-распорядительной документации.

Система документации - это совокупность документов, взаимосвязанных по признакам происхождения, назначения, вида, сферы деятельности, единых требований к их оформлению.

Управленческие функции во всех организациях однотипны, поэтому и документы по каждой функции должны быть одинаковы по видам и формам. Приведение документов к оптиальному единообразию по составу и формам называется унификацией документов.

Унифицированная форма документа - это совокупность реквизитов, установленных в соответствии с решаемыми в данной сфере деятельности задачами и расположенных в определенном порядке на носителе информации.

Унифицируют не только отдельные документы, но и системы документации в целом.

На предприятии ООО "АДСК" используются следующие электронные шаблоны документов организационно-распорядительные - распоряжения, решения и т.д., а также справочно-информационные - докладные записки, предложения, акты, справки.

Однако такой основной организационно-распорядительный документ, как приказ в электронную форму не переведён и специалист по кадрам постоянно при необходимости вбивает его в ручную или переделывает из ранее созданного (Приложение А).

Унифицированная система документации - это система документации, созданная по единым правилам и требованиям, содержащая информацию, необходимую для управления в определенной сфере деятельности. Унификация документов является одним из методов их стандартизации.

Стандартизация - это деятельность по установлению правил и характеристик в целях их добровольного многократного использования, направленная на достижение упорядоченности в сфере производства и обращения продукции и повышение конкурентоспособности продукции, работ или услуг. В стандартах на управленческую документацию устанавливается состав отдельных элементов документа (реквизитов), их расположение и правила оформления.

Многочисленность видов и разновидностей документов, сложность их состава, наличие специальных правил придания документам юридической силы и другие серьезные проблемы, связанные с управленческой документацией, вызывают необходимость выделения специальной отрасли деятельности, обеспечивающей документирование и организацию работы с официальными документами. Эта отрасль деятельности называется делопроизводством или документационным обеспечением управления.

Документы состоят из отдельных элементов, которые называются реквизитами. Совокупность реквизитов документа отражает его форму. Следовательно, для того чтобы документ отвечал своему назначению, он должен быть составлен в соответствии с формой, принятой для данной категории документов. От полноты и качества оформления документов зависит их доказательная (юридическая) сила, так как они служат свидетельством, подтверждением конкретных фактов, явлений, событий. Рассмотрим более подробно документы, применяемые в управленческой деятельности ООО "АДСК".

.3.2 Система организационно-правовой документации

ООО "АДСК" в своей деятельности наряду с актами органов государственной власти руководствуются следующими организционно - правовыми документами:

-   уставом,

-   положениями,

-   правилами,

-   инструкциями.

Устав - правовой акт, представляющий собой свод правил, установленных государством или организацией. Устав организации утверждается его учредителями (участниками). Юридическое лицо, созданное одним учредителем, действует на основании устава, утвержденного этим учредителем. В уставе предприятия определяется наименование юридического лица, место его нахождения, порядок управления деятельностью. А также содержатся другие сведения, предусмотренных законом для юридических лиц соответствующего вида.

Инструкция - документ, содержащий правила, регулирующие специальные стороны деятельности учреждений и предприятий, их отдельных подразделений и служб, а также должностных лиц. На предприятии ООО "АДСК" применяется инструкция по технике безопасности, инструкция по делопроизводству и т.д.

Отдельная разновидность этого вида документа - должностная инструкция, определяющая организационно-правовое положение работника в структурном подразделении, а также условия, обеспечивающие эффективность деятельности. В ООО "АДСК" имеется должностная инструкция на каждого работника предприятия.

Должностная инструкция состоит из разделов - общая часть, функции, обязанности, права, взаимоотношения, ответственность работника и др. В общей части указывают основные задачи работника, порядок замещения должности, профессиональные требования, подчиненность. В разделе "функции" определяют предмет, содержание и перечень видов работ.

.3.3 Система распорядительной документации

Одной из важнейших подсистем управленческой документации является система организационно-распорядительных документов. Основными видами, наиболее распространенными в управленческой деятельности организационно-распорядительных документов ООО "АДСК" являются:

-   постановление,

-   приказ,

-   распоряжение,

-   решение.

Постановление - нормативный акт, принимаемый в коллегиальном порядке для решения важнейших вопросов, входящих в их компетенцию. Постановлениями также называют совместные акты, издаваемые несколькими неоднородными органами. В ООО "АДСК" постановления приходят с вышестоящих органов власти. Так, например отдел кадров постановления получает с пенсионного фонда, с военкомата и т.д.

Приказ - распорядительный документ, издаваемый руководителем предприятия, на правах единоначалия и в пределах своей компетенции. Приказ издают на основе и для исполнения законов, постановлений и распоряжений правительства, указов и директивных указаний вышестоящих органов и для выполнения производственной деятельности предприятия.

На объекте исследования существует следующий порядок создания приказа, проект приказа согласовывается с заместителем руководителя организации, с руководителями структурных подразделений, с юристом организации.

Распоряжение - утверждает задание руководителя учреждения или его заместителя на работы, мероприятия, выполняемые структурными подразделениями или должностными лицами.

В ходе анализа было выявлено, что для оформления документов в ООО "АДСК" используют устаревший ГОСТ.

Проверка правильности оформления документов за 2007 год показала, что 32 документа оформленные с нарушением положения ГОСДОУ, ГОСТ Р. 6. 30 - 2003 и инструкции по делопроизводству. Например, за провинность работника понизили в должности, но подпись (ознакомлен) должностного лица на документе, а именно в приказе № 345 от 21.12.2007 года отсутствовала, также к этому документу не были прикреплены объяснительные.

Это считается нарушением ст. 1131 положения Государственного Общероссийского Стандарта Документационного Обеспечения Управления далее (ГОСДОУ).

.3.4 Система справочно-информационной документации

Процесс принятия управленческих решений основан на сбор и обработке информации о фактическом состоянии дел в системе управления содержится в различных источниках, но важнейшее место среди них занимают справочно-информационные документы - акты, справки, докладные записки, предложения, переписка и др.

Документы этой системы играют служебную роль по отношению к организационно-правовым и распорядительным документам.

Справочно-информационные документы не содержат поручений, не обязывают действовать строго определенным образом, как распорядительные документы, но сообщают сведения, побуждающие принимать определенные решения, инициируют управленческие решения, позволяют выбрать тот или иной способ управленческого воздействия.

В ООО "АДСК" используют следующие справочно-информационные документы:

Протокол - документ, содержащий запись хода обсуждения вопросов и принятия решений на собраниях, заседаниях, совещаниях, конференциях, деловых встречах. Ответственность за подготовку протокола лежит на секретаре руководителя. Секретарь несет ответственность за правильность записей в протоколе.

Акт - документ, составленный для подтверждения установленных фактов, событий, действий. На объекте исследования акты составляются комиссиями, специально создаваемыми, состав которых утверждается распорядительным документом руководителя организации.

На объекте исследования существуют акты на инвентаризацию денежных средств, инвентаризация основных средств и т.д.

Докладная записка - документ, адресованный руководителю организации, содержащий обстоятельное изложение какого-либо вопроса с выводами и предложениями составителя.

В ООО "АДСК" обычно докладной запиской информируют руководство об имевших место событиях, фактах, сложившейся ситуации, требующих принятия решения. Докладная записка представляется руководителю подразделения или предприятия. Составляется докладная записка по инициативе работника или по заданию его непосредственного руководителя в случаях, когда для разрешения ситуации требуется принятие решения вышестоящим руководством.

Справка - документ, содержащий описание и подтверждение тех или иных фактов или событий. Справки отражают основную деятельность организации или подтверждают сведения биографического или служебного характера.

2.4 Анализ работы с документами

Документационное обеспечение деятельности предприятия осуществляется в соответствии с инструкцией по делопроизводству, которая имеется в каждом структурном подразделении. В аппарате предприятия действует смешанный порядок делопроизводства, при котором часть операции с документами (прием, регистрация, учет и контроль за исполнением, отправка корреспонденции, учет и регистрация издаваемых приказов, распоряжений, инструкций, указаний, входящей и исходящей почты и т.д.) осуществляются, как было сказано ранее секретарем, другая же часть регистрируется в структурных подразделениях. Регистрация документа - запись данных о документе в журнале по установленной форме, фиксирующей факт его создания, отправления или получения.

При регистрации документ получает свой порядковый номер, под которым он вносится в журнал. Этот номер проставляется на документе.

Регистрация необходима:

-   для обеспечения сохранности документов;

-   для удобства поиска документов;

-   для учета и контроля исполнения документов.

В инструкции по делопроизводству не закреплено деление документов на регистрируемые и нерегистрируемые. Все документы в организации делятся на - входящие, исходящие и внутренние. Поступающие на предприятие документы образуют поток входящей корреспонденции, которая, пройдя необходимые стадии обработки, попадает в конечном итоге к конкретным сотрудникам для ознакомления и на исполнение. К входящим документам относят - заявки, претензии, приказы, письма, телеграммы, телефонограммы. В ходе анализа объема документов, поступивших в организацию, исходящих из нее и созданных ею за последние 3 года были использованы следующие методы - наблюдения, опроса графического и статистического. Из приведенной ниже таблицы 2 можно определить структурную характеристику документооборота и темпы роста документов по годам.

Таблица 2 - Количественный состав документов и изменение объема документооборота

Название документа

Количество документов

Отклонения


2005

2006

2007

Документов 2006 г. к 2005 г.

Документов 2007 г. к 2006 г.













Входящие

3240

3344

4568

104

1224

Исходящие

2500

3255

5509

755

2254

Внутренние:

5370

6541

9889

1171

3348

В том числе приказы

2367

3741

5690

1374

1949

-приказы по основной деятельности

756

1368

1989

612

621

-приказы по командировкам

528

945

1264

417

319

-приказы по личному составу

1083

1428

2437

345

1009

Итоги в год, квартал

11110

13140

19966

2023

6826

В среднем за день

39

46

69




Графический метод исследования анализа документооборота отражен на рисунке 3.

Рисунок 3 - Анализ документооборота в ООО "АДСК" за 2005 - 2007гг.

Из рисунка видно, что все документопотоки в 2007г. по отношению к 2006 и 2005гг. возросли. Также используя графический метод исследования была построены диаграмма отклонений 2007г к 2006г., что отражено на рисунке 4.

Рисунок 4 - Процентное соотношение 2007г. к 2006г.

В ходе анализа можно сделать вывод, что в организации преобладают внутренние документы, исходящие документы в процентном соотношении в 2006г. к 2007г. составляют 32%, по отношению к входящим документам 18%, а к внутренним 49%, .

Данная ситуация сложилась в связи с тем, что увеличилось число работающих в связи с тем , что предприятие расширило свои сферы деятельности, а как следствие увеличился объем выполняемых их услуг.

Также хотелось бы отметить об увеличении переписки с организациями и предприятиями города Астрахани и Астраханской области.

Используя методы графического анализа, был также проведен анализ процентного соотношения документов 2006г. к 2005г., что отражено на рисунке 5.

Рисунок 5 - Анализ процентного соотношения документов 2006 г. к 2005г.

Из представленной диаграммы видно, что доля внутренних документов составляет 58%.

Это связано, прежде всего, с тем, что в этот период времени, а именно в 2005 году предприятие испытывала некие финансовые и производственные трудности, а именно нехватка специалистов в области строительства, отсутствие заказов и т. д.

Также был проведен анализ объема документооборота за первый квартал 2007 и 2008гг.

Таблица 3 - Первый квартал 2007 и 2008 гг.

Название документа

Кол-во документов за 1 кв. 2007

Кол-во документов за 1 кв. 2008




Входящие

980

1606

Исходящие

1198

1488

Внутренние:

2119

2253

В том числе приказы

1550

1855

-приказы по основной деятельности

502

612

-приказы по командировкам

456

571

-приказы по личному составу

592

672

Итоги в квартал

4297

5347

В среднем за день

60

74


Представленная диаграмма показывает, что наблюдается рост внутренних документопотоков, что отражено на рисунке 6.

Рисунок 6 -Анализ документооборота за 1 кв. 2007 и 2008гг.

В ООО "АДСК" для регистрации входящих, исходящих и внутренних документов используется журнальная регистрация. Журналы регистрации заполняются вручную. Каждое подразделение ведёт свои журналы. Общая регистрация ведётся только в части корреспонденции, адресованной руководителю, что приводит к ослаблению контроля исполнительской дисциплины.

В ходе анализа были выявлены факты потери документов, несвоевременной подготовки и исполнения.

Так, например, только за 1 квартал 2008 года было утеряно 15 документов. Данные потери наблюдались и раннее, но со временем часть документов была найдена в других структурных подразделениях. По фактам утери в организации проводятся служебные расследования. Согласно служебного расследования по факту утери документов только в августе месяце 2007 года предприятие понесло убытки в размере 75000 рублей.

Рассмотрим данную ситуацию. Строительная компания "Строитель" обратилась в ООО "АДСК" о поставке бетона. В отдел доставки было направленно письмо за № 465 от 23.08.2007 года. Так как заключением договоров поставки данный отдел не занимается, он передал данный документ в соответствующее структурное подразделение, предварительно зарегистрировав его и присвоив соответственно порядковый номер № 193 от 25.08.2007 года.

Не дождавшись ответа и товарной продукции строительная компания "Строитель" обратилась повторно с просьбой о поставке товара. ООО "АДСК" поставил продукцию 19.09.2007 года, а в ноябре месяце было найдено первое письмо № 465 от 23.08.2007 года. По найденному документу было повторно произведена продукция и отправлено в строительную компанию "Строитель". Однако "Строитель" отказался её принять, так как необходимости в ней уже не было. В результате бетон вышел из срока годности.

Предприятие понесло убытки в сумме 75000 руб.

В подразделениях из документов, подготовленных сотрудниками, также формируются документопотоки, которые в результате сливаются в единый поток исходящей корреспонденции.

Их путь начинается у одних сотрудников - авторов и заканчивается у других сотрудников - исполнителей. Так что начало пути - это отправка документов, а продолжение - получение документов.

Процесс регистрации входящего документа можно представить в виде схемы, представленной согласно рисунка 7.

Прием и первичная обработка документов, приходящие на адрес руководителя или предприятия осуществляет секретарь. Получив входящий документ-письмо, секретарь, проверяет целостность конверта, регистрирует его и передает документ на резолюцию директору. Регистрация осуществляется на основании положения о делопроизводстве и ГОСТ Р 6.30-1998, а также по установленным правилам организации, что является нарушением в соответствии с ГОСТ Р 6.30-2003г.

Рисунок 7 - Движение входящего письма

Рассмотрев документ, директор ставит свою резолюцию и возвращает письмо секретарю для передачи на исполнение. Секретарь передает документ гл. инженеру, который в свою очередь ставит свою резолюцию и устанавливает контроль исполнения документа. Заявка передаётся на исполнение начальнику полигона. Начальник полигона, исполнив документ, отчитывается об исполнении документа гл. инженеру, который отчитывается директору. Документ считается исполненным, снимается с контроля и передается секретарю на хранение. Секретарь подшивает документ в дело.

Рассмотрим процесс движения исходящей и внутренней документации, представленной согласно рисунка 8 и 9. Подготовив документ-просьбу гл. инженер передает секретарю на редактирование.

Секретарь, после редактирования, передает документ на утверждение директору.

Рисунок 8 -Движение исходящего письма (просьба)

Директор утверждает и возвращает секретарю для отправки адресату. Секретарь регистрирует документ и отправляет адресату. Копию подшивает в дело.

Рисунок 9 -Движение внутреннего документа (заявка)

Подготавливает документ (заявка) гл. инженер, передает секретарю. Секретарь передает на согласование директору. Руководитель утверждает и передает секретарю на регистрацию. Секретарь регистрирует документ и передает гл. инженеру. Инженер передает в структурное подразделение. Отчитывается после проделанной работы перед директором. Секретарь подшивает копию в дело.

Рассмотрим процесс движения входящей корреспонденции, построив оперограмму, представленную согласно рисунка 10

Из оперограммы видно, что весь контроль за исполнением документа возложен на гл. инженера, много времени уходит на передачу документа от одного должностного лица к другому. При постановке документа на контроль на левом поле документа делается отметка о контроле, которую обозначают буквой "К" или словом "Контроль". Дата исполнения гл. инженер указывает в резолюции руководителя структурного подразделения и фиксируется в журнал.

Гл. инженер еженедельно составляет сводку о ходе исполнения документов и информирует руководителя предприятия, в части корреспонденции адресованной ему на исполнение.

Исполненный документ, снятый с контроля, передается на хранение. Хранение документов осуществляется централизованно у секретаря. Для хранения документов отведена специальная комната. Документы располагаются в вертикальном положении корешками наружу в запираемых шкафах, обеспечивающих их полную сохранность, предохраняющих документы от пыли и воздействия солнечного света. В целях повышения оперативного поиска документов, дела располагаются в соответствии с номенклатурой дел. На корешках обложек указываются индексы по номенклатуре.

Рисунок 10 - Оперограмма движения входящей корреспонденции ООО "АДСК"

делопроизводство документационный управление автоматизация

Исполненный документ, снятый с контроля, передается на хранение. Хранение всех документов поступающих на предприятия независимо от адресата осуществляется централизованно у секретаря. Для хранения документов отведена специальная комната. Документы располагаются в вертикальном положении корешками наружу в запираемых шкафах, обеспечивающих их полную сохранность, предохраняющих документы от пыли и воздействия солнечного света. В целях повышения оперативного поиска документов, дела располагаются в соответствии с номенклатурой дел. На корешках обложек указываются индексы по номенклатуре.

Номенклатура дел - систематизированный перечень наименований дел, заводимых в организации, с указанием сроков их хранения, оформленный в установленном порядке.

Номенклатура предназначена для:

-   группировки исполненных документов в дела;

-   учета и обеспечения сохранности дел;

-   оперативного поиска документов в делах.

В ООО "АДСК" номенклатура дел в конце каждого года уточняется, утверждается руководителем предприятии и вводится в действие с 1 января следующего календарного года.

В случае коренного изменения функций и структуры организации составляется новая номенклатура дел.

Каждое подразделение (отдел) получает свой порядковый номер. Например, в ООО "АДСК" номенклатура дел отдела кадров находится под № 02. Образец документа представлен в Приложении Б.

Завершенные дела постоянного и долговременного сроков хранения хранятся по месту их формирования в течение двух лет, а затем сдаются в государственный архив.

Проанализировав маршруты движения документопотока можно отметить, что схемы имеют много нерациональных возвратных шагов. Маршруты движения требуют сокращения. При передаче документов электронная связь не используется. В практической деятельности организации встречается ряд проблем в ведении документационного процесса а именно:

-   документы теряются;

-   накапливается множество документов, назначения и источник которых неясен;

-   документы и информация, содержащаяся в них, попадает в чужие руки;

-   тратится масса рабочего времени на поиск нужного документа и формирование тематической подборки документов;

-   создается несколько копий одного и того же документа - на бумагу и копирование документов тратиться немало средств;

-   на подготовку и согласование документов тратиться много времени.

Решение проблемы управления документацией в современных условиях, позволит целенаправленно формировать информационные ресурсы организаций и обеспечивать их эффективное функционирование.

.5 Анализ инфраструктуры в ООО "АДСК"

В ООО "АДСК" в каждом структурном подразделении имеют свою персональную техническую базу и программно - аппаратное обеспечение.

АРМ специалиста - это рабочее место, оснащенное средствами вычислительной техники (техническими и программными), другими инструментальными средствами и средствами оргтехники (телефон, копировальный аппарат и т. п.) и обеспечивающее автоматизацию большей части операций при выполнении специалистом своих профессиональных функций.

В организации используются следующие программные продукты

Так например, в бухгалтерии используется:

-   1С: Предприятие 7.7 - программа предназначена по расчетам заработной платы и налогов в бухгалтерии;

-   программа "Гранд-Смета" используется для создания различных смет;

-   программа "Архикад" для создания чертежей.

У каждого работающего служащего организации имеется свой персональный компьютер и техническое оснащение.

В АРМ секретаря входит персональный компьютер (ПК), многофункциональный офисный комбайн (объединяющий в себе копир, сканер и принтер), телекоммуникационные средства (факс, телефон) и средства малой оргтехники. В Таблице 4 приведена конфигурация, ПК в ООО "АДСК".

Таблица 4 - Конфигурация персонального компьютера

Процессор

Intel Celeron D 326 BOX - /2533/533MHZ/256K/EM64T/0K

Материнская плата

ASUSTeK P5VDC-MX PRO - /VIA P4M800 PRO/DDR&DDR2/AGP8X/Audio/SATA2 Raid/LAN/microATX

Оперативная память

512MB DDR2 PC4200 Hynix

Жесткий диск

80.0Гб WD 800JD SATA

Привод компакт-дисков

CD-ROM NEC 52X - black

Привод флоппи-дисков

NEC 3.5" - black

Видеокарта

128 MB Leadtek 6200 - GeForce 6200/DDR/TV Out+DVI

Монитор

17" LCD BenQ FP72E - SilverBlack/500:1/8ms/Угол обзора 160:160

Сетевая карта

интегрированная карта на материнской плате

Клавиатура

Genius Comfy-06X - black, PS/2

Мышь

Genius NetScroll Eye Optical - metallic, USB+PS/2

Источник бесперебойного питания

APC Back-UPS BK350EI CS

Корпус

Step GL Jet USB Silver-Black (серебряно-черный) TUBE - 350W


Данная конфигурация ПК позволяет секретарю и остальным сотрудникам в других подразделениях предприятии выполнять работу по обработке документации.

На всех АРМ в ООО "АДСК" установлена операционная система Microsoft Windows XP Professional SP2.

На рабочем ПК секретаря ООО "АДСК" установлены следующие программные продукты:

·   Microsoft Office 2003;

·   WinRar 3.20;

·   ABBYY FineReader 7.0 Professional Edition;

·   X-Translator PLATINUM 5.0.0.15;

В качестве основной прикладной программы используется Microsoft Office 2003. MS Office 2003 является современным пакетом программ необходимых для обеспечения автоматизированного документооборота на предприятии. Он включает в себя: Microsoft Access, Microsoft Excel, Microsoft Word, Microsoft Power Point, Microsoft Outlook Express, Microsoft Visio, Microsoft Project, Microsoft InfoPath, Microsoft Publisher, Microsoft FrontPage.

Все документы на предприятии оформляются на бумаге формата А4 с использованием бланков документов. На предприятии все документы, как внутренние, так и исходящие составляются при помощи компьютера и текстового редактора Microsoft WORD из пакета Office 2003.

Для надежной защиты информации внедрена антивирусная программа, разработанная лабораторией Касперского, которая создала первый отечественный антивирус для межсетевых экранов. Он представляет собой систему централизованной антивирусной защиты корпоративной сети в точках ее подключения к Интернету и другим внешним сетям. Эта программа способна в режиме реального времени обнаруживать и удалять из файлов, поступающих по протоколам HTTP, FTR, SMTR и др., любые виды вредоносных кодов (компьютерные вирусы всех видов, Интернет-черви, троянские программы и другие вредоносные программы).

Локальная сеть обеспечивает коллективное использование различных периферийных устройств: лазерных принтеров, графопостроителей, сканеров; коллективное использование общих баз данных, общих программ, позволяет обмениваться информацией между компьютерами.

В ООО "АДСК" имеется вычислительная локальная сеть, которая связывает персональные компьютеры между собой внутри организации. Сеть имеет шинную типологию, представленную на рисунке 11. Однако она для передачи документов и совместной работы над ним не используется.

Шинная топология - одна из наиболее простых топологий сети. Она связана с использованием в качестве передающей среды коаксиального кабеля. Данные от передающего узла сети распространяется по шине в обе стороны. Промежуточные узлы не транслируют поступающих сообщений.

Информация поступает на все узлы, но принимает сообщение, только тот, кому оно адресовано. Дисциплина обслуживания параллельная. Это обеспечивает высокое и быстродействие ЛВС с шинной типологией. Сеть легко наращивать и конфигурировать, а также адаптировать к различным системам. Сеть шинной типологии устойчива к возможным неисправностям отдельных узлов.

На предприятии отсутствует автоматизированный документооборот. Поиск документов осуществляется вручную. Таким образом, велик шанс потери документов и требуется время на передачу документации, чтобы документы поступили на исполнение. Традиционные (ручные) способы организации делопроизводства не в состоянии решить проблемы, возникающие в деятельности каждого подразделения предприятия.

Рисунок 11 - Сеть шинной топологии

Существенным недостатком является излишняя трудоемкость получения необходимой информации. Максимум, на что можно рассчитывать при использовании журнальной системы регистрации документов на предприятии на номер и дату документа, место его происхождения, краткое содержание, информацию о том, куда он направлен и номер/дату ответного документа.

2.6 Анализ делопроизводства отдела кадров

В ходе анализа также было установлено, что свои особенности имеет работа с кадровыми документами. Кадровые документы имеют первостепенное значение для каждого работника организации, так как они подтверждают стаж и место работы.

На предприятии ООО "АДСК" отдел кадров непосредственно подчиняется директору.

Данный отдел состоит из трех сотрудников - начальник отдела кадров и два инспектора отдела. Рассмотрим организационную структуру отдела кадров ООО "АДСК" представленной на рисунке 12.

Задачами отдела на предприятии являются:

·   организация работы по обеспечению подбора, расстановки, изучения и использования рабочих кадров и специалистов, участие в формировании стабильного коллектива, создание кадрового резерва и работа с ним;

·   организация системы учета кадров, анализ текучести кадров.

На предприятии ООО "АДСК" отдел кадров выполняет следующие функции:

·   проводит анализ состава, деловых и других качеств специалистов предприятия с целью их рациональной расстановки, подбора кадров на замещение должностей, входящих в номенклатуру руководителя предприятия, создания соответствующих условий для творческой деятельности, повышения образовательного и квалификационного уровня,

Рисунок 12 - Организационная структура отдела кадров ООО "АДСК"

·   осуществляет контроль над расстановкой и правильным использованием руководящих работников и специалистов в подразделениях предприятия,

·   представляет руководству предприятия предложения по улучшению расстановки и использованию рабочих кадров,

·   осуществляет подготовку и систематизацию материалов сотрудников при собеседовании, переводе на новую должность, а также осуществляет подготовку проведения аттестации и оформления документов по решению аттестационной комиссии,

·   ведёт оформление приема, перевода и увольнения работников в соответствии с трудовым законодательством, положениями, инструкциями и приказами руководителя предприятия, выдача различного рода справок работникам предприятия,

·   ведёт учет личного состава предприятия и стажа работников предприятия,

·   осуществляет хранение и заполнение трудовых книжек, ведение установленной документации по кадрам,

В своей деятельности отдел кадров руководствуется :

·   Кодексом законов о труде,

·   Федеральным законом от 27 июля 2004 г. N 79-ФЗ "О государственной гражданской службе Российской Федерации",

·   Уставом ООО "АДСК",

·   Положением об отделе и т.д.

Документы отдела кадров предприятия ООО "АДСК" - это совокупность документов, в которых зафиксированы этапы трудовой деятельности сотрудников.

Состав документов отдела кадров:

·   трудовые контракты,

·   приказы по личному составу в документах отдела кадров,

·   трудовые книжки,

·   личные карточки фирмы Т-2,

·   личные дела,

·   лицевые счета по заработной плате,

·   бланки документов,

·   договоры о материальной ответственности,

·   информационно - справочные документы,

·   защита персональных данных,

·   документы по учету кадров.

Современное законодательство требует оформления большого количества документов, которые фиксируют различные аспекты трудовых отношений работника и работодателя. Разрабатывать и оформлять основной массив таких документов приходится кадровой службе предприятия ООО "АДСК".

В отделе кадров ООО "АДСК" используется следующий перечень унифицированных форм:

·   документальное закрепление структуры и штата предприятия (Структура и штатная численность, Штатное расписание (форма Т-3), Замещение должностей);

·   внутренние нормативные акты ( Положения о структурных подразделениях, Должностные инструкции работников, Правила внутреннего трудового распорядка, Положение об обработке персональных данных работника);

·   документы, оформляющие прием, перевод, увольнение работника на предприятие (Трудовой договор, Изменения к трудовому договору, Приказ (распоряжение) о приеме работника на работу (форма Т-1, Т-1а), Приказ (распоряжение) о переводе работника на другую работу (форма Т-5, Т-5а), Приказ (распоряжение) о прекращении действия трудового договора с работником (форма Т-8, Т-8а), Записка-расчет при прекращении действия трудового договора с работником (форма Т-61), Личная карточка работника (форма Т-2), Личная карточка государственного служащего (форма Т-2ГС), Трудовая книжка работника, Личное дело работника);

·   оформление отпуска на предприятии (График отпусков (форма Т-7), Приказ (распоряжение) о предоставлении отпуска работнику (форма Т-6, Т-6а), Записка-расчет о предоставлении отпуска работнику (форма Т-60));

·   оформление командировок работников на предприятии (Служебное задание для направления в командировку и отчет о его выполнении (форма Т-10а), Приказ (распоряжение) о направлении работника в командировку (форма Т-9,Т-9а), Командировочное удостоверение (форма Т-10), Приказ (распоряжение) о поощрении работника (форма Т-11, Т-11а)).

Отдел кадров ведет регистрацию документов по личному составу и использует следующие регистрационные формы:

·   журнал регистрации трудовых договоров;

·   журнал регистрации приказов о приеме, переводе и увольнении работников;

·   журнал регистрации приказов о предоставлении отпуска;

·   журнал регистрации приказов о командировках работников;

·   журнал регистрации командировочных удостоверений;

·   журнал регистрации служебных заданий;

·   журнал регистрации локальных нормативных актов;

·   книгу учета движения трудовых книжек и вкладышей к ним;

·   журнал регистрации приказов о поощрениях и наложении дисциплинарных взысканий;

·   журнал выдачи справок по личному составу;

·   журнал учета больничных листов.

Рассмотрим движение документов отдела кадров на примере схем приема на работу, перевода на другую должность и увольнения с работы на предприятии ООО "АДСК"

На рисунке 13 приведена схема приема на работу.

Работник подает заявление о приеме на работу с приложением необходимых документов (паспорт, страховое свидетельство государственного пенсионного страхования, документы об образовании, квалификационной категории, трудовая книжка или иные документы). Заявление поступает в отдел кадров с визой руководителя соответствующего структурного подразделения.

Работник с трудовым договором направляется в плановый отдел, сотрудник которого в течение 1 рабочего дня указывает в листе согласований к трудовому договору разряд, размер тарифной ставки или суммы должностного оклада работника, размер доплат, надбавок и поощрительных выплат.

Работник проходит инструктаж по охране труда и противопожарной безопасности.

Начальник отдела кадров проверяет наличие всех перечисленных выше документов и виз, после чего подчиненный отдела кадров регистрирует заявление работника, завершает оформление трудового договора и заполняет документы, необходимые для приема на работу.

Трудовой договор и заявление направляются на подпись директору. Директор указывает в трудовом договоре дату начала работы.

Рисунок 13 - Схема приема на работу

Подчиненные отдела кадров регистрирует трудовой договор. На основании подписанного директором заявления и трудового договора в течение 2 рабочих дней специалист отдела кадров готовит проект приказа о приеме на работу.

Проект приказа направляется на подпись директору.

Подписанный директором приказ направляется в отдел кадров, копия приказа в бухгалтерию и в расчетную часть.

Подчиненный отдела кадров в течение 2 рабочих дней с момента подписания приказа уведомляет работника (письменно или телефонограммой) о необходимости явиться в отдел кадров для ознакомления с приказом и получения экземпляра трудового договора.

Перевод на другую должность.

Работник подает в отдел кадров заявление о переводе на другую должность.

Отдел кадров передает на визу руководителям структурных подразделений: в котором работник работает на настоящий момент и в которое он намерен перевестись. Сотрудник отдела кадров заполняет дополнительное соглашение к трудовому договору с работником (в части касающейся личных данных последнего).

Работник с дополнительным соглашением к трудовому договору направляется в плановый отдел, сотрудник которого указывает в течение 1 рабочего дня в листе согласований разряд, размер тарифной ставки или суммы должностного оклада работника, размер доплат, надбавок и поощрительных выплат.

Трудовой договор и заявление направляются на подпись директору.

Директор указывает в трудовом договоре дату начала работы.

Подчиненные отдела кадров регистрирует трудовой договор. На основании подписанного директором заявления и трудового договора в течение 2 рабочих дней сотрудник отдела кадров готовит проект приказа о приеме на работу, который визирует начальник отдела кадров и главный бухгалтер.

Проект приказа направляется на подпись директору.

Подписанный директором приказ направляется в отдел кадров, копия приказа в бухгалтерию и в расчетную часть.

Подчиненный отдела кадров в течение 2 рабочих дней с момента подписания приказа уведомляет работника (письменно или телефонограммой) о необходимости явиться в отдел кадров для ознакомления с приказом и получения экземпляра трудового договора.

На рисунке 14 приведена схема перевода на другую должность.

Рисунок 14- Схема перевода на другую должность

При увольнении по собственному желанию работник предупреждает администрацию предприятия в лице директора об увольнении за 14 календарных дней до предполагаемой даты увольнения путем подачи заявления об увольнении по собственному желанию.

Работник представляет оформленное заявление об увольнении в отдел кадров. Подчиненный отдела кадров регистрирует заявление.

Заявление направляется на подпись директору. Директор согласовывает дату увольнения работника.

На основании подписанного директором заявления в течение 2 рабочих дней подчиненный отдела кадров готовит проект приказа об увольнении, который визирует начальник отдела кадров, сотрудник планового отдела и заместитель главного бухгалтера.

Подписанный директором приказ направляется в отдел кадров, копия приказа в бухгалтерию и в расчетную часть.

Подчиненный отдела кадров уведомляет работника (письменно или телефонограммой) о необходимости явиться в отдел кадров для ознакомления с приказом об увольнении и получения трудовой книжки и расчета. На рисунке 15 приведена схема увольнения с работы.

Рисунок 15- Схема увольнения с работы

В ходе проведения анализа с документами отдела кадров, были выявлены ряд недостатков, а именно:

·   Нарушение инструкции по хранению документов, оформление документов не в соответствии с ГОСТ Р 6.30 - 2003 "Унифицированные системы документации. Унифицированная система организационно-распорядительной документации. Требования к оформлению документов" и др., что приводит к снижению эффективности работы с кадровыми ресурсами организации.

·   Приказ № 71-о/78 от 22.03.200 о предоставлении отпуска сотруднику Вавилову А.Ю. оформлен с нарушением унифицированной формы № Т-6, утвержденной Постановлением Роскомстата РФ от 5.01.2004 "Об утверждении унифицированных форм первичной учетной документации по учету труда и его оплаты",

·   На основании приказа № 76-п/76 от 10.03.2007 о приеме на работу на сотрудника Имангазиева Ш.Н. не была заведена личная карточка.

·   Личные карточки уволенных сотрудников хранятся в хаотичном порядке, совместно с действующей картотекой.

·   В период с 2005 - 2007 гг. не производится обновление в личных листках по учету кадров фотографий сотрудников при достижении ими возраста 20 и 45 лет.

·   Записи в некоторых трудовых книжках произведены неаккуратно, с допущением орфографических ошибок.

·   В отделе кадров отсутствует контроль за своевременным возрастом выданных или высланных для ознакомления личных дел и предотвращением их утраты, а именно не используется специальные контрольные карточки, которые заполняются на каждое дело.

В них указываются номер личного дела, фамилия, имя, отчество сотрудника, на которого она заведена, дата выдачи личного дела, кому оно передано, расписка в получении, номер служебного телефона лица, получившего дело, и дата возвращения дела.

В ходе анализа введении документов в кадровом делопроизводстве можно отметить, что документы оформляются с нарушениями требований ГОСТ Р 6.30 2003г, ослаблен контроль исполнительской дисциплины, что приводит к неправильному оформлению и потерям документов.

2.7 Анализ сетевого и программного обеспечения в отделе кадров

Для автоматизированной системы управления информационными процессами, с целью автоматизации сбора и обработки данных, технические средства должны удовлетворять функциональным требованиям АРМ.

В отделе кадров имеется 3 персональных компьютера - 1 персональный компьютер является сервером, 2 персональных компьютера являются клиентами; принтер, сканер, телефон и 2 модема. Существует в отделе собственная локальная сеть.

По способу организации данная локальная сеть относится к реальной с центральным управлением. При установке сети заранее выделяются одна или несколько машин, управляющих обменом данных по сети (административные ПК). Диски выделенных машин (серверов) доступны всем остальным компьютерам сети. Остальные компьютеры (рабочие станции) имеют доступ к дискам файл-сервера и совместно используемым принтерам. С одной рабочей станции нельзя работать с дисками других станций. Основным достоинством сети с централизованным управлением является более высокий уровень защиты данных.

Топология - идентифицирует схему проводных соединений в сети. В отделе кадров шинная структура. Для нее характерны низкая стоимость подключения новых ЭВМ, простота управления, высокая гибкость и возможность простого расширения сети. Все сетевые компьютеры связаны линейно с помощью коаксиального кабеля.

На рисунке 16 представлен комплекс средств автоматизации отдела кадров.

Рисунок 16 - Комплекс средств автоматизации отдела кадров

Проведём анализ выбора технических средств управления, используя методику Белова.

Современный электронный офис включает в себя десятки типов приборов оргтехники. Номенклатура технических средств управления офиса, определяется функциональным назначением приборов: аппаратура для изготовления и размножения документов, оборудование офисной полиграфии, уничтожители документов, детекторы ценных бумаг, средства оперативной связи, компьютерная техника, технические средства зашиты информации. Ввиду большого разнообразия фирм-изготовителей и выпускаемых моделей неизбежно приобретение приборов, имеющих разные габариты, интерфейсы управления, энергетические параметры и т. д. Обоснованный подход к оснащению офиса оргтехникой предполагает решение задач исследования операций. Наиболее близко к рассматриваемому случаю относится так называемая "задача о ранце", которая здесь может быть сформулирована следующим образом: требуется выбрать из всего множества предлагаемых на рынке товаров технических средств те, которые по своим функциональным параметрам обеспечивают наилучшую совместимость как между собой, так и с комплексом задач по управлению фирмы и ее финансовыми возможностями. Поскольку точное решение задач исследования операций возможно лишь в частных и очень ограниченных случаях, приемлемы приближенные методы оптимизации, основанные на применении критериев оценки принятых решений. Так, для ряда инженерных задач получил распространение метод Белова. Сущность метода состоит в следующем. Для каждого из n видов N технических средств управления определяется набор М значимых для офиса параметров т j, определяющих их качество и совместимость с другими видами.

В качестве примера можно проиллюстрировать методику при выборе подходящей модели аппарата Xerox.

В приведенной ниже таблице даны исходные параметры и результаты определения критериев выбора. Наименьшее отклонение от наилучшего из рассмотренных вариантов имеет модель 5331. На Web-серверах сети доступна информация о совместимости расходных материалов, запасных частей моделей различных производителей. Это также может быть учтено при решении задачи выбора. Например, подобная информация частично представлена на приведено таблице 5.

Таблица 5 - Исходные данные и результаты определения критериев выбора

Темы приборов

Скорость печати, коп/мин i

Число' копий в месяц!

Ресурс барабана, число копий

Ресурс тонера, число копий

Диапазон масшта бирбвания,  в%

Условная стоимость

Критерий выбора

5220

5

500

20000

2000

0

0,2

0,65

5310

10

1500

12000

4000

54

1.0

0,68

5317

17

6000

80000

4000

71

1,5

0,45

5331

30

14000

80000

5000

250 .

3,0

 0,17

Коэффициенты важности

0,14

0,15

0,17

0,18

0,1 6

0,19



Выбора средств оргтехники используемые в организации соответствует требованиям.

Основными препятствиями на пути эффективной организации документационного обеспечения деятельности кадровой службы предприятия ООО "АДСК" является отсутствие специализированного программного обеспечения для ведения кадрового учета.

Анализ документооборота, движения документов, технического и программного обеспечения объекта исследования показал, что работу с документами осуществляет секретарь, не имеющий специального образования в области документоведения. Поэтому были выявлены ошибки при оформлении документов, не используется в полном объеме возможности профессионального компьютера и его программного обеспечения, нет списка нерегистрируемой документации. Введении кадровой документации оформляются с нарушениями требований ГОСТ Р 6.30-2003г., также ослаблен контроль исполнительской дисциплины, что приводит к потерям документов.

Для устранения выше перечисленных недостатков предлагается:

·   произвести выбор программного обеспечения,

·   настроить программу под действующую структуру предприятия,

·   разработать руководство пользователя,

·   перевести документы в электронную форму,

·   создать шаблоны организационно-распорядительных документов,

·   сформировать список нерегистрируемой документации,

·   внести изменения в должностную инструкцию секретаря.

Внедрение АИС, несомненно, улучшит существующие бизнес-процессы в части ускорения обработки данных, повышения точности расчетов, упрощения подготовки документов.

Необходимо провести реорганизацию бизнес-процессов с тем, чтобы установить соответствие между целями и задачами организации и АИС. Только в этом случае можно получить систему, обеспечивающую информационную поддержку принятия решений.

3. Совершенствование системы документационного обеспечения управления

3.1 Мероприятия по совершенствованию

Информационные ресурсы в структуре организации используются на различных аналитических уровнях (от руководителя до исполнителя).

Управленческая деятельность направляется преимущественно овеществленными знаниями в виде разного рода документов, книг или записей данных, предоставляемыми пользователям соответствующими подразделениями, такими, как канцелярия, архив, центр обработки данных (информационный центр) и т.п.

Ученые справедливо полагают, что человек в информационной среде организации занимает центральное место. Он является ее деятельностным, системообразующим, самосовершенствующимся звеном, поэтому процесс формирования информационной инфраструктуры организации должен учитывать индивидуальные информационные потребности сотрудников.

Для улучшения работы организации по делопроизводству были проведены следующие мероприятия.

В ходе анализа были внесены изменения в должностной инструкции секретаря, в связи с переходом на автоматизированную систему документооборота "Кадры SB". Приказ "о внесение изменений в должностной инструкции секретаря" и фрагмент должностной инструкции показан в Приложении В. Также был разработан список нерегистрируемой документации. Образец представлен в Приложении Г.

Для перехода на автоматизированную систему документооборота в ООО "АДСК" разработан проект приказа, который представлен в Приложении Д.

Автоматизированный документооборот один из самых быстрорастущих в сфере информационных технологий. Если программа документооборота внедряется, то количество бумажных документов сокращается, и используются электронные документы.

Внедрение системы автоматизированного документооборота позволяет решить ряд проблем:

·   обеспечит слаженную работу всех подразделений;

·   упростит работу с документами, повысит ее эффективность;

·   повысит производительность труда сотрудников за счет сокращения времени создания, обработки и поиска документов;

·   повысит оперативность доступа к информации;

·   позволит разграничить права доступа сотрудников к информации.

Сегодняшние предприятия требуют истинно распределенной архитектуры управления документами, т.е. такой, которая удовлетворяет следующим требованиям:

·   масштабируемость, надежность и управляемость для экономичного корпоративного развертывания,

·   автоматическая поддержка распределенного управления различными информационными материалами на протяжении всего их жизненного цикла, от создания до рецензирования, утверждения, распространения и архивирования,

·   гибкость управления доступом ко всему спектру документов, от электронной почты до дискуссионных баз данных, от видео клипов до формализованных документов всех типов,

·   возможность обеспечения мгновенного доступа к документам через Web-браузеры, настольные приложения и другие общедоступные типы клиентов,

·   открытая, расширяемая архитектура, позволяющая организациям, во-первых, быстро расширять платформу управления документами в ответ на появление новых бизнес целей, таких, как управление записями и, во-вторых, интегрировать управление документами с более широкими стратегическими инициативами, такими как Управление знаниями,

·   доступность широкого спектра дополнительных технологий для повышения уровня возврата от инвестиций.

Спецификой кадровой документации является то, что значительная ее часть должна иметь наряду с электронным экземпляром экземпляр, выполненный на бумаге и имеющий собственноручные подписи. Для оперативного создания документов нами был разработан шаблон организационно - распорядительного документа на примере приказа (Приложение Е).

Однако создание и хранение приказов и других документов в компьютерной форме - это еще не автоматизация кадровой деятельности. Под автоматизацией следует понимать создание и ведение баз данных по личному составу.

Документы, фиксирующие трудовую деятельность, требуют постоянного отражения продвижения работника по службе, корректировки, что значительно легче делается в автоматизированной системе, построенной на основе баз данных.

Традиционное бумажное делопроизводство требует ввода повторяющихся сведений о работнике в различные виды документов: анкету или личный листок по учету кадров, личную карточку (форма № Т-2, Т-4) и т.п. Автоматизированная система обеспечивает однократный ввод сведений, соответствующих личному листку по учету кадров, которые многократно используются впоследствии в разных документах. Более сложные системы обеспечивают неограниченные возможности для расширения объема сведений о сотрудниках в соответствии с потребностями конкретной организации.

Программы, предназначенные для кадровой службы, должны предусматривать как минимум ввод сведений о работнике в соответствии с типовыми межведомственными формами № Т-2, Т-2ГС (МС), Т-4, введенными органами статистики с 5 января 2004 г. В случае увольнения сотрудника программа должна обеспечивать распечатку сведений по указанным формам, а затем перевод сведений в базу данных об уволенных сотрудниках. На полученной личной карточке работник расписывается при получении трудовой книжки, после чего она подшивается в дело и сдается в архив.

Точно так же, как все сведения о работнике вносятся в форму № Т-2, они должны вноситься в его карточку на экране компьютера. Отпуск, командировка, переход на другую должность, поощрение, изменение семейного положения или места жительства - все эти сведения должны незамедлительно вноситься в компьютер. Автоматизация упростит составление графика отпусков и подскажет, кто уже несколько лет не использует отпуск до конца, напомнит, у кого из сотрудников приближается юбилей и т.д.

Чаще всего такие программы включают регистрационную карточку, основное содержание которой соответствует личному листку по учету кадров.

Автоматизированные системы обеспечивают возможность оперативного получения непротиворечивых данных о структуре предприятия, расстановке персонала, структуре затрат на оплату труда, дисциплине труда. Использование компьютерных технологий дает возможность быстро получать любые формы отчетности, гибко менять выходные отчетные формы в соответствии с изменениями в законодательстве и потребностями самой организации. Внедрение программ на объекте исследования позволит значительно улучшить условия труда сотрудников кадровых служб, плановых и расчетных подразделений.

Программа, предназначенная для автоматизации работы с персоналом ООО "АДСК", должна предоставлять следующие возможности:

1.  Ведение структуры организации. Штатное расписание, отслеживание и оперативное внесение всех изменений в структуре организации, создание приказов о внесении изменений в штатное расписание.

2.       Полный учет информации о сотрудниках и их расстановке.

.        Ведение кадровой документации. Полуавтоматическое формирование документов по личному составу, включая приказы по личному составу.

.        Вывод данных о сотруднике на печать по форме Т-2, Т-2 ГС (МС), Т-4, распечатка других форм документов.

.        Ведение отчетности в соответствии с требованиями Трудового кодекса и органов статистики.

.        Ведение базы данных о соискателях, как кадровом резерве на выдвижение внутри организации, так и о соискателях на основе представленных резюме, результатов собеседования и тестирования.

.        Регистрация движения персонала, временного отвлечения от исполнения обязанностей.

.        Учет аттестаций, управление мотивацией труда и пр.

.        Ведение архива кадровой службы.

.        Учет фактически отработанного времени (Табельный учет).

.        Точные расчеты с персоналом по оплате труда.

Для упрощения работы с документами в ООО "АДСК" предлагается использовать систему автоматизации делопроизводства, например, такую как "КАДРЫ SB" (разработка департамента программных систем компании "АйТи").

.2 Автоматизация документооборота кадровой документации в ООО "АДСК"

Программа кадрового учета и делопроизводства "КАДРЫ SB" позволяет вести кадровый учет в государственных предприятиях и организациях.

Основные функции программы "КАДРЫ SB":

·   оформление нового сотрудника на работу;

·   изменение личных данных сотрудника;

·   изменение сведений о последнем месте работы сотрудника;

·   изменение сведений о воинском учете для военнообязанных;

·   ведение учета записей трудовой книжки и расчет различных видов стажа сотрудника;

·   оформление увольнения сотрудника;

·   формирование списка уволенных сотрудников;

·   учет претендентов на рабочие места;

·   формирование списка вакантных мест;

·   формирование табелей рабочего времени по отделам;

·   формирование сведений об образовании сотрудников;

·   формирование сведений о полученных социальных льготах;

·   формирование сведений о полученной материальной помощи.

Настройку программы необходимо начинать с заполнения справочников, с определением кода ОКПДТР.

1 Раздел справочники - в данном разделе необходимо минимально заполнить справочник должностей - должностями руководителей предприятия ООО "АДСК".

На рисунке 17 приведен заполненный перечень должностей в соответствии с действующим штатным расписанием предприятия.

2 Раздел настройки - в программе имеется трехуровневая система интеграции структуры предприятия:

·   корневое (головное) предприятие - первый (высший) уровень интеграции,

·   подразделение - второй уровень интеграции,

·   отдел - нижний уровень интеграции.

Рисунок 17 - Перечень должностей

 

Произведём настройку организационная структура предприятия ООО "АДСК" в соответствии с рисунком 18

Рисунок 18 - Структура ООО "АДСК"

Настроим программу под действующую структуру предприятия ООО "АДСК" по подразделениям и создаем в них отделы.

Персональные настройки - можно установить свои личные настройки. Включить или выключить будильник, который напоминает что, пришло время обеда или рабочий день закончен. Настроить органайзер, подобрать мелодию звонка и т.д., что отражено на рисунке 19.

Рисунок 19 - Персональные настройки программы

Вкладка "Праздники" - предназначена для добавления (удаления) дополнительных выходных дней, которые автоматически включаются в календари при расчете табеля рабочего времени и отпусков как выходные дни.

Проведём системные настройки в соответствии с рисунком 20.

Рисунок 20 - Вкладка "Праздники"

Настройка характеристики предприятия

В поле "Населенный пункт" вводится название населенного пункта. На рисунке 21 показана настройка характеристики предприятия ООО "АДСК".

В полях "Склонение названия организации" вносится название организации в соответствующих падежах. Например, организация называется ООО "АДСК"

Тогда в поле "Родительный падеж" автоматически будет заполнено ООО "Астраханского домостроительного комбината", а в поле "Работают в" введено ООО "АДСК"

Рисунок 21 - Характеристика предприятия ООО "АДСК"

 

3 Раздел сервис - Органайзер

Органайзер позволяет организовать работу. Основное назначение органайзера - напоминать о Ваших делах. Проведём настройку органайзера в соответствии с рисунком 22.

Рисунок 22 - Органайзер

При добавлении записи в органайзер можно установить отметку "Повторять каждый день", тогда эта запись будет выдавать звуковое и визуальное предупреждение ежедневно в заданное время.

4 Раздел кадры - Добавить сотрудника

Применим в том случае, если сотрудник не числится по Базе Данных ни в списке уволенных, ни в списке претендентов. Устраивать сотрудника на работу можно только в структурный отдел, а не в подразделение.

На этом этапе необходимо определить вариант выбора должности нового сотрудника.

Выберем закладку "Новая штатная единица", в этом случае в штатном расписании автоматически формируется новая запись для заполнения личных данных нового сотрудника. Заполним личные данные нового сотрудника в соответствии с рисунком 23.

Рисунок 23 - Личные данные нового сотрудника

 

5 Раздел приказы

График отпусков - для формирования ежегодного графика отпусков должны быть созданы новые отпуска для сотрудников меню "Сведения - таблица отпусков", что отражено на рисунке 24.

Рисунок 24 - График отпуска на сотрудника

График отпусков можно формировать на основании запланированной даты или на основании фактической даты отпуска сотрудника.

При формировании приказов необходимо соблюдать определенную последовательность в соответствии с таблицей 6.

Таблица 6 - Регламент работы действий при формировании приказов

Приказ

Последовательность действий

Прием на работу

1. Занести нового работника в БД. Меню "Кадры - Добавить сотрудника". 2. Создать приказ о приеме на работу.

Перевод

1. Сформировать запись о переводе меню "Сведения - Назначения и перемещения". 2. Создать приказ о переводе.

Приказ на отпуск

1. Сформировать запись в таблице отпусков меню "Сведения - Таблица отпусков". 2. Создать приказ на отпуск.

Отпускная записка

1. Создать приказ на отпуск. 2. Создать отпускную записку.

Приказ на увольнение

1. Создать приказ на увольнение. 2. Уволить работника "Кадры - Уволить сотрудника".

Записка-расчет

1. Создать приказ на увольнение. 2. Создать записку-расчет.

Командировка

1. Создать задание на командировку. 2. Создать приказ на командировку. 3. Создать командировочное удостоверение.

Приказ на поощрение

1. Сформировать запись в таблице поощрений меню "Сведения - Поощрения". 2. Создать приказ на поощрение.

Прочие приказы

1. Создать шаблон приказа "НСИ - Шаблоны приказов по кадрам" или выбрать шаблон из выпадающего списка. 2. Создать соответствующий приказ.


Проведём настройку программы формы Т1 в соответствии с рисунком 25.

6 Раздел сведения

Сведения о воинском учете - если работник является военнообязанным, обязательно необходимо сделать отметку "Военнообязанный" и заполнить все сведения.

Сведении о заполнении карточки о воинском учёте представлены на рисунке 26.

Рисунок 25 - Прием на работу

Рисунок 26 - Сведения о воинском учете

Данные о воинском учете будут отражены при формировании личной карточки сотрудника

В Приложении Ж представлено руководство пользователя программы "Кадры SB".

Таким образом, внедрение системы автоматизированного документооборота позволит решить ряд проблем:

·   обеспечит слаженную работу всех подразделений;

·   упростит работу с документами, повысит ее эффективность;

·   повысит производительность труда сотрудников за счет сокращения времени создания, обработки и поиска документов;

·   повысит оперативность доступа к информации;

·   позволит разграничить права доступа сотрудников к информации.

После проведённых мероприятий проведём анализ движения документопотоков и используя графический метод построим оперограмму в соответствии с рисунком 27.

Секретарь принимает корреспонденцию, регистрирует ее в системе автоматизированного документооборота.

После регистрации движение документа производится по локальной сети по заранее заданным маршрутам, возможна параллельная работа над документом несколькими исполнителями, исчезли точки дублирования, маршрут движения стал более рациональным.

Рисунок 27 - Оперограмма движения входящей корреспонденции ООО "АДСК"

3.3 Разработка политики по подбору, найму и расстановке кадров в ООО "АДСК"

Процесс поиска, подбора и расстановки кадров должен стать ключевой задачей деятельности предприятия.

Цель данной политики - создание квалифицированной команды специалистов, способных грамотно и эффективно работать на внутреннем и внешнем рынках страховых услуг, принося предприятию прибыль и известность в сфере страхового бизнеса.

Процесс поиска, подбора и расстановки кадров должен проводиться, постоянно образуя в итоге, целую систему.

Руководителю структурного подразделения в своей деятельности необходимо опираться на данную систему тогда он сможет:

·   осуществлять эффективный подбор кадров;

·   избегать неверного принятия решения по найму новых сотрудников;

·   иметь постоянный резерв, как для найма, так и для выдвижения на высшие должности.

Система поиска, подбора и расстановки кадров состоит из нескольких этапов:

·   обоснование необходимости наличия свободной должности;

·   введение новой вакансии;

·   поиск кандидатов;

·   отбор кандидатов;

·   оформление на работу;

·   адаптацию и первичное обучение сотрудника.

Каждый этап включает в себя алгоритм действия, инструментарий, методы и формы работы.

ЭТАП № 1 - Обоснование необходимости наличия свободной должности.

Руководители структурных подразделений обязаны знать организационно-штатную структуру подчиненных подразделений, динамику заполнения вакансий, должностные оклады по вакантным должностям и занятым ставкам.

При наличии вакансии руководитель обязан рассмотреть возможность перераспределения должностных обязанностей между сотрудниками данного подразделения.

В случае невозможности (нецелесообразности) перераспределения должностных обязанностей руководитель, должен принять решение с обязательным обоснованием о подборе кандидата на имеющуюся вакансию.

ЭТАП № 2 - Введение новой вакансии.

В случае необходимости введения новой вакансии заинтересованный руководитель должен заполнить в Управлении по работе с персоналом соответствующую заявку.

Должностные обязанности по новой ставке так же разрабатываются руководителем и прикладываются к заявке для последующего утверждения руководством.

После положительного принятия решения о введении вакансии или частичного изменения штатного расписания, отдел по работе с персоналом готовит приказ директора ООО "АДСК" об изменении штатного расписания.

Поиск и подбор кандидата может начинаться только после подписания приказа об изменении штатного расписания и введения новой должности.

ЭТАП № 3 - Поиск кандидатов.

Цель данного этапа - поиск, как можно большего количества квалифицированных кадров на открытую вакансию в течение определенного периода времени.

Руководитель обязан знать, что наиболее быстрый способ поиска кандидатов это использование внутреннего резерва из числа работающих сотрудников, а также их рекомендации по набору кандидатов-профессионалов из числа своих знакомых. В случае, когда кандидат рекомендован собственным сотрудником, процесс найма должен быть таким же, как и у других кандидатов.

Основным источником комплектования вакантной должности является внутренний резерв предприятия.

Информация о вакантных должностях по необходимости, вывешивается на информационной доске организации.

Объявления о вакансиях не вывешиваются, если:

1.  Информация о вакансии является конфиденциальной.

2.       "Внутренний" или "внешний" кандидат уже определен.

Любой кандидат, не работающий в компании, является "внешним". Поиск "внешних" кандидатов должен проводится по следующим направлениям:

1.  Рассмотрение резюме кандидатов, ранее рассматривавшихся на сходные вакансии.

2.       Использование рекомендаций работающих сотрудников.

.        Публикация о вакансиях внутри предприятия.

.        Прямой поиск с использованием объявлений о вакансиях в специальных изданиях.

В исключительных случаях использование агентств по подбору кадров с одобрения руководства предприятия.

ЭТАП № 4 - Отбор кандидатов.

"Внутренние" кандидаты должны заполнить и сдать в отдел по работе с персоналом заявление с ходатайством о переводе на другую должность. На данном заявлении должна быть резолюция непосредственного руководителя и куратора из числа заместителей директора предприятия, а также указана сумма должностного оклада.

"Внешние" кандидаты, рекомендованные сотрудниками ООО "АДСК" направляют свое резюме с письменной рекомендацией в отдел по работе с персоналом. Другие "внешние кандидаты" высылают свое резюме в отдел по работе с персоналом.

Только те кандидаты, чьи данные заслуживают серьезного обсуждения, могут быть рассмотрены, как кандидаты на определенную вакантную должность.

Оценка квалификации. Процесс оценки кандидата должен быть в максимальной степени объективным.

Цель - определить, какой кандидат является наиболее квалифицированным и сможет эффективнее выполнять должностные обязанности по предполагаемой должности.

В случае если квалификация "внутреннего" и "внешнего" кандидатов оценена одинаково, то предпочтение целесообразно отдать "внутреннему" кандидату.

Оценка квалификации кандидата должна проходить на основании представленного резюме (для внешних кандидатов) и на основании имеющегося личного дела (для внутреннего кандидата) путем проведения интервью с целью сбора необходимых сведений о личностно-деловых качествах кандидатов, а также проверки этой информации в непосредственной беседе с кандидатом.

Заключение по результатам собеседования пишется в произвольной форме руководителем, проводившим беседу и представляется в отдел по работе с персоналом для дальнейшей процедуры отбора.

В процессе отбора важную роль играет проверка достоверности сведений указанных кандидатом в своем резюме. С этой целью, если кандидат не является "внутренним", отдел по работе с персоналом может запросить информацию о нем с предыдущего места работы.

Для проведения данной процедуры кандидат приглашается на собеседование. После изучения данных, оценки сведений, делается заключение и принимается решение о приеме на работу или отклонении кандидата.

Для проведения собеседования в отдел по работе с персоналом представляет пакет документов. При необходимости могут быть затребованы другие документы, подтверждающие квалификацию работника, состояние здоровья (если это необходимо для работы) и т.д.

После проведения беседы с кандидатом специалист отдела по работе с персоналом заполняет лист изучения кандидата, в котором делает свое заключение. Если при изучении кандидата появилось особое мнение, то оно в закрытой письменной форме сообщается заместителю директора курирующего данное подразделение.

ЭТАП № 5 - Оформление на работу.

Результатами поиска и отбора кандидатов должно быть решение заместителя директора курирующего подразделение о найме на работу.

Решение выражается в устной и в отдельных случаях в письменной форме с вручением предложения о работе в ООО "АДСК". Данное решение подписывает заместитель директора или другое должностное лицо, имеющий доверенность на право подписи документов о приеме на работу.

Кандидат, получивший предложение прибывает в отдел по работе с персоналом и представляет обязательный пакет документов о приеме на работу. Свое желание работать на предприятии кандидат выражает письменным заявлением о приеме на работу. Отдел по работе с персоналом до фактического выхода на работу кандидата готовит Трудовой договор и приказ о приеме на работу. После подписания этих документов кандидат считается принятым на работу. Срок подготовки и подписания документов должен составлять не более трех дней. Запрещается фактическое допущение к работе кандидата без подписанного Трудового договора и приказа о приеме на работу. После подписания приказа о приеме на работу, новый работник предприятия прибывает в отдел кадров для ознакомления (под расписку).

Кроме этого работник получает на руки один экземпляр подписанного трудового договора, который хранится у него. В соответствии с правилами о ведении воинского учета новый сотрудник (военнообязанный) обязан получить у должностного лица осуществляющего воинский учет в организации "Лист-сообщение об изменениях, происшедших у военнообязанного" и в семидневный срок представить его в военный комиссариат по месту регистрации.

ЭТАП № 6 - Адаптация и первичное обучение сотрудника.

Адаптация персонала на предприятии должна явиться показателем успешности работы по поиску, отбору и найму персонала.

В проведении адаптации участвует отдел по работе с персоналом, руководитель и сотрудники структурного подразделения, куда принимается работник.

Сотрудник отдела кадров должен ознакомить вновь принятого работника с должностной инструкцией, с "Правилами внутреннего трудового распорядка", с социальными льготами, порядком получения заработной платы и другими локальными нормативными документами, касающимися работников предприятия. Кроме этого направляет работника на инструктаж по правилам пожарной безопасности.

Для адаптации нового сотрудника руководитель структурного подразделения, представляет его коллегам, знакомит с рабочим местом и офисом в целом.

В личной беседе с новым сотрудником руководитель структурного подразделения обязан осветить следующие вопросы:

·   рассказать о компании,

·   уточнить должностные обязанности и сообщить цели и задачи, стоящие перед данным сотрудником и подразделением в целом,

·   познакомить сотрудника с критериями оценки его результатов труда,

·   оценить необходимость дополнительного обучения.

Руководитель обязан знать, что в процессе адаптации нового сотрудника его необходимо плавно вводить в служебную деятельность. При этом исключить ситуации, которые могли бы привести к психологической дезадаптации. Настоящая политика обязательна к руководству и исполнению всем должностным лицам, осуществляющим подбор персонала в свои подразделения и региональные филиалы. Политика вступает в силу с момента ее утверждения.

3.4 Оценка экономической эффективности

Выбор программы подтверждается расчетом эффективности от внедрения программного продукта в ООО "АДСК".

Для проведения расчетов экономической эффективности необходимо вычислить среднее время экономии документов.

Экономия времени на один документ после проведения автоматизации составляет 0,011 минут. Количество документов в месяц обрабатываемых на предприятии 1656. Экономия времени после проведения автоматизации за декабрь 2007 года составила 18,2 часов или 2,2 дня (18,2/8)

Общее количество времени работы в месяц составляет 24в базовом варианте дня.

Основные показатели сравнительного анализа вариантов приведены в таблице 6

Таблица 6 - Основные показатели сравнительного анализа вариантов

Показатели

Ед. измерения

Варианты

Результаты сравнения: повышение (+), понижение (-)



Базовый

Проектируемый


Срок решения поставленной задачи

Дн.

24

22

2


Так как расчет осуществляется на основе, существующей в ООО "АДСК" материальной базы, то сумма первоначальных вложений равна нулю (К=0).

В затраты на эксплуатацию автоматизированной системы документооборота входят следующие элементы:

·   заработная плата обслуживающего персонала с отчислениями на социальные нужды;

·   стоимость потребляемых энергоресурсов;

·   расходы на амортизацию и текущий ремонт оборудования.

Рассчитаем перечисленные элементы эксплуатационных затрат.

Для расчета заработной платы персонала необходимо воспользоваться следующей формулой 1:

ЗП = (1 + 0,356) * (12 * О * ), (1)

где ЗП - годовая заработная плата обслуживающего персонала, руб.;

О - месячный должностной оклад обслуживающего персонала, руб.;

Д - количество дней за месяц, необходимых для выполнения задачи, дн.;

К - среднее количество рабочих дней в месяце, дн.

Пользуясь приведенной выше формулой, можно подсчитать заработную плату обслуживающего персонала по формуле 2:

ЗП = (1 + 0,356) * (12*11000*24/24) = 178992,00 руб. (2)

Далее необходимо определить заработную плату специалиста, который будет работать с предлагаемым программным продуктом (Д = 22 дня), по формуле 3:

ЗП = 1,365 * 12 * 11000 * 22/24 = 164076,00 руб. (3)

Годовая экономия в заработной плате составит 14916,00 руб.

Стоимость потребляемых энергоресурсов рассчитывается по формуле 4:

Э = k * (A * B1 * Ч1 + H * B2 * Ч2), (4)

где Э - стоимость потребляемой электроэнергии, руб.;

k - действующий тариф на электроэнергию, руб./кВт*ч;

А - количество энергии, потребляемое компьютером в час, кВт;

Н - количество энергии, необходимое для освещения в час, кВт;

В1 - число дней в месяц, необходимых для работы на компьютере, дн.;

В2 - число дней в месяц, в течение которых происходит потребление энергии за счет освещения, дн.;

Ч1 - время работы обслуживающего персонала за компьютером в течение рабочего дня в часах;

Ч2 - число часов использования освещения в течение рабочего дня, час.

С помощью приведенной выше формулой, можно подсчитать стоимость потребляемых энергоресурсов, когда решение поставленной задачи требует месяца работы, однако непосредственно за машиной специалист проводит 24 дня:

Э = 12 * (0,4 * 1,2 * 8 + 0,04 *1,2* 24 * 3) = 1603,58 руб.     (5)

Далее определяется стоимость потребляемых энергоресурсов, когда решение задачи требует 22 дня работы:

Благодаря новому программному приложению за год будет экономиться в потреблении энергоресурсов 92,16 руб.

Сумма расходов на износ (текущий ремонт) оборудования в течение года может быть рассчитана по формуле 7:

САМ = , (7)

где Кб - балансовая стоимость машины;

a1, b1 - норма отчислений на амортизацию и износ (текущий ремонт) соответственно;

B1 - число дней работы аппаратуры;

Ч1 - количество часов работы оборудования;

ФРВР - годовой полезный фонд рабочего времени, дн.

Сумма расходов на износ в соответствии с формулой 8 (текущий ремонт) оборудования в базисном варианте составит:

САМ =  = 171,12 руб. (8)

Сумма расходов на износ в соответствии с формулой 9 (текущий ремонт) оборудования в проектируемом варианте составит:

САМ =  = 156,86руб. (9)

Годовая экономия по амортизационным отчислениям равна 14,26 коп.

Следовательно, эксплуатационные затраты в базовом варианте равны в соответствии с формулой 10 :

С1 = 178992,00 + 1603,58 + 171,12 = 180766,70 руб. (10)

Эксплуатационные затраты в соответствии с формулой 11 проектируемом варианте составят:

С2 =164076,00 + 1511,42 + 156,86 = 165744,28 руб. (11)

Годовая экономия от использования предлагаемого программного средства соответствии с формулой 12 будет равна:

С1 - С2 = 165744,28 - 180766,70 = 15022,42 руб. (12)

Таким образом, проводя анализ экономической оценки проведенных мероприятий можно отметить, что экономия от автоматизированного рабочего места специалиста отдела кадров в год составляет 15022,42 руб., что говорит об эффективности проведенных мероприятий.

Заключение

От того, как организован документооборот на предприятии, зависит эффективность работы предприятия в целом. На качество управления предприятием влияют такие факторы, как оперативность и качество формирования документов, приема-передачи информации, согласованность работы справочно-информационной службы, четкая организация хранения, поиска и использования документов.

Применение новых информационных технологий позволяет относиться к делопроизводству как к эффективному и гибкому инструменту реализации различного рода инноваций.

При внедрении автоматизации во всех подразделениях в целом вводится унифицированная, формализованная и строго регламентированная технология делопроизводства.

Организация становится полностью управляемой. Появляется возможность ответить на любой вопрос по документам и исполнителям, осуществлять анализ и управление документационной деятельностью.

Система автоматизации делопроизводства является носителем формализованной и документированной технологической информации о правилах и порядке работы с документами.

В результате уменьшается зависимость организации от персонала как физического носителя технологических знаний и правил работы с документами.

Создаются условия для резкого ускорения прохождения документов по организации, особенно при организации электронного документооборота. В государственных структурах - это одна из проблем эффективности функционирования госаппарата. В коммерческих структурах это позволяет повысить конкурентоспособность организации, получить материальный выигрыш за счет более быстрой реакции на изменение конъюнктуры.

В дипломной работе был проведён анализ организации ведения делопроизводства и отслежен уровень, на котором находится существующий документооборот на предприятии ООО "АДСК". Также было выяснено, какое место занимает документооборот в общем технологическом процессе предприятия и то, насколько он развит и совершенен. Был изучен состав сотрудников ООО "АДСК", отвечающих за документооборот. А также было произведено изучение следующие вопросы:

-   ознакомление с организационной структурой и изучение функций, задач, основных видов деятельности анализируемого предприятия;

-   изучение и анализ нормативных документов, регламентирующих организацию делопроизводства;

-   проведение анализа службы документационного обеспечения управления и анализ документооборота ООО "АДСК";

-   разработаны шаблоны организационно - распорядительных документов, на примере приказа;

-   внесены изменения в должностную инструкцию секретаря;

-   разработан перечень нерегистрируемой корреспонденции;

-   проведение анализа отдела кадров по ведению делопроизводства;

-   разработаны предложения по совершенствованию работы с кадровыми документами;

-   внесены предложения по автоматизации делопроизводства и документооборота отдела кадров;

-   разработаны предложения по созданию технологии работы с документами в среде "КАДРЫ SB" на предприятии ООО "АДСК";

-   разработан проект приказа на автоматизацию;

-   разработано руководство пользователя.

На основании анализа документооборота предприятия была разработана политика по подбору, найму и расстановке кадров в ООО "АДСК".

Автоматизированная система "КАДРЫ SB" обеспечивает возможность оперативного получения непротиворечивых данных о структуре предприятия, расстановке персонала, структуре затрат на оплату труда, дисциплине труда.

Использование компьютерных технологий дает возможность быстро получать любые формы отчетности, гибко менять выходные отчетные формы в соответствии с изменениями в законодательстве и потребностями самой организации, позволит коренным образом изменить всю систему информационного обслуживания предприятия и значительно повысить оперативность обработки документов.

Документы, фиксирующие трудовую деятельность, требуют постоянного отражения продвижения работника по службе, корректировки, что значительно легче делается в автоматизированной системе, построенной на основе баз данных.

В результате повышается производительность труда сотрудников за счет упорядочения технологии работы с документами, резко сокращения времени передачи документов по локальной сети или средствами электронной почты.

ПЕРЕЧЕНЬ УСЛОВНЫХ ОБОЗНАЧЕНИЙ, ТЕРМИНОВ И СОКРАЩЕНИЙ

АИС - автоматизированная информационная система

АРМ - автоматизированное рабочее место

ГОСДОУ - государственного общероссийского стандарта документационного обеспечения управления

ДОУ - документационное обеспечение управления

ИСО

ЛВС - локальная вычислительная сеть

ОКИН - общероссийский классификатор информации о населении

ОК ПДТР - общероссийский классификатор профессий рабочих, должностей служащих и тарифных разрядов

ОКСО - общероссийский классификатор специальностей по образованию

ОКПО - общероссийский классификатор предприятий и организаций

ОК ТЭСИ - общероссийскими классификаторами технико-экономической и социальной информации

ОКУД - общероссийский классификатор управленческой документации

ПК - персональный компьютер

СУ- системы управления

ЭВМ - электронно-вычислительная машина

Приложение А




№ дела

Наименование дела

 Срок хранения

Кол-во томов дела

02-01

Журнал исходящих телефонограмм

1 год


02-02

Приказы по личному составу (подлинники)

75 лет


02-03

Приказы о предоставлении очередных отпусков (подлинники)

50 лет


02-04

Личные карточки рабочих и служащих

75 лет


02-05

Личные дела уволенных

75 лет


02-06

Награждения, поощрения (копии)

10 лет


02-07

График режима рабочего времени

1 год


02-08

Должностные инструкции работников

3 года после замены


02-09

Книга учета трудовых книжек

50 лет




На основании приказа директора №125 от 10.05.2008г.

ПРИКАЗЫВАЮ:

.        Внести изменения в должностную инструкцию секретаря-референта в связи с переходом документооборота на систему автоматизированного документооборота "Кадры SB":

         добавить пункт "Организация документооборота ООО "Астраханский домостроительный комбинат" должна осуществляться в системе автоматизированного документооборота "Кадры SB"".

.        Контроль за исполнением приказа возлагаю на начальника отдела кадров Т. П. Левша ____________________________.


Фрагмент должностной инструкции секретаря-референта

ООО "Астраханский домостроительный комбинат"

1. ОБЩИЕ ПОЛОЖЕНИЯ

1.5 Секретарь-референт должен знать:

-       законодательные и нормативные правовые акты, постановления, распоряжения, приказы, другие руководящие и нормативные документы вышестоящих органов, касающиеся документационного обеспечения управления;

-       порядок планирования, проектирования и технологию работы на базе организационной и вычислительной техники служб документационного обеспечения управления;

-       методы исследования, анализа, проектирования и развития документационных систем;

-       порядок оформления, классификации, хранения, экспертизы ценности документов;

-       организацию архивного дела;

-       нормативные и методические документы по проектированию и эксплуатации систем автоматизированного документооборота;

-       методы проектирования и актуализации баз и банков данных;

-       документообразование;

-       отечественный и зарубежный опыт в области документационного обеспечения управления;

-       законодательство о труде;

-       Правила внутреннего трудового распорядка;

2. ФУНКЦИОНАЛЬНЫЕ ОБЯЗАННОСТИ

.1 Функциональные обязанности секретаря-референта определены на основе и в объеме квалификационной характеристики по должности "секретарь-референт" и могут быть дополнены, уточнены при подготовке должностной инструкции исходя из конкретных обстоятельств.

2.2 Организацию документооборота ООО "Астраханский домостроительный комбинат" секретарь-референт осуществляет в системе автоматизированного документооборота "Кадры SB".

2.3 Секретарь-референт:

-       разрабатывает и внедряет технологические процессы работы с документами и документной информацией на основе использования организационной и вычислительной техники (учет, контроль исполнения, оперативное хранение, справочная работа);

-       принимает участие в планировании, организации и совершенствовании деятельности службы документационного обеспечения управления, осуществляет контроль за состоянием делопроизводства;

-       разрабатывает унифицированные системы документации и табели документов различного назначения и уровня управления, классификаторы документной информации;

-       организует внедрение системы ведения документации;

-       принимает меры по упорядочению состава документов и информационных показателей, сокращению их количества и оптимизации документопотоков;

-       участвует в отборе документов, передаваемых на государственное хранение, организации хранения и экспертизе ценности документов;

-       принимает участие в постановке задач, проектировании, эксплуатации и совершенствовании (в части информационного обеспечения) автоматизированных информационных систем и систем управления, а также в разработке новейших информационных технологий (в том числе безбумажных), базирующихся на применении вычислительной и микропроцессорной техники, проектировании и актуализации баз и банков данных;

-       изучает и обобщает передовой отечественный и зарубежный опыт в области документационного обеспечения управления, разрабатывает нормативно-методические документы по вопросам документационного обеспечения;

-       принимает участие в работе по подбору, расстановке и повышению квалификации кадров службы документационного обеспечения управления.

3. ПРАВА

.1 Секретарь-референт имеет право:

-       вносить предложения по улучшению организации документооборота ООО "Астраханский домостроительный комбинат", его рационализации с соблюдением установленных стандартов.

-       требовать от служб ООО "Астраханский домостроительный комбинат" и работников, осуществляющих подготовку документации, соблюдения установленных стандартов и требований.

-       разрабатывать и внедрять унифицированные системы документации, табели документов различного назначения и уровня управления, классификаторы документной информации.

ПРИЛОЖЕНИЕ Б

Перечень нерегистрируемой корреспонденции

1. Периодические издания (газеты, журналы, брошюры, книги).

. Рекламные извещения, плакаты, проспекты.

. Копии счетов на оплату.

. Первичная документация бухгалтерского учета.

. Поздравительные письма, телеграммы и открытки.

. Пригласительные билеты.

 

Приложение В


С целью обеспечения эксплуатации автоматизированной системы делопроизводства и документооборота "Кадры SB":

ПРИКАЗЫВАЮ:

1. Утвердить Регламент по работе автоматизированной системы делопроизводства и документооборота "Кадры SB" в ООО "АДСК".

.2. Утвердить Перечень регистрируемых документов и номенклатуру дел в ООО "АДСК".

.3. Утвердить Порядок работы, регистрации и контроля документов в организации. 3. Установить:

.1. Документы, поступающие в организацию на имя директора, заместителей директора регистрируются документоведом.

.2. Документы, поступающие непосредственно на имя руководителей структурных подразделений регистрируются в структурных подразделениях.

. Руководителям структурных подразделений организации назначить сотрудников, ответственных за делопроизводство и контроль исполнения документов.

. До 04.03.2008 г. внедрить систему электронного документооборота и контроля исполнения в ООО "АДСК" и начать поэтапно опытную эксплуатацию.

.1. До 04.03.2008 г. провести обучение сотрудников, ответственных за делопроизводство в подразделениях организации.

. С 04.03.2008 г. начать промышленную эксплуатация системы электронного документооборота и контроля исполнения в ООО "АДСК".

. Гл. бухгалтеру А.В. Гуро рассмотреть вопрос о финансировании обслуживания автоматизированной системы делопроизводства в организации.

. Контроль за исполнением настоящего приказа возложить на главного инженера С. Б. Филипповского в ООО "АДСК".

Начальник треста: С.К. Лигай

ПРИЛОЖЕНИЕ Г

Руководство пользователя программы "Кадры SB"

 

1. Установка программы "Кадры SB"

.1 Установка локальной версии

Запустите файл SETUP.EXE и следуйте инструкциям. Обратите внимание на то, что при установке Firebird Вам необходимо выбрать вариант - "Full installation of server and development tools"

После установки программы (перед первым пуском программы "Кадры") необходимо настроить и запустить сервер поддержки БД. Для этого нажмите на рабочем столе кнопку "Пуск -> Программы -> Firebird -> Firebird Control Panel" отметьте галочки как на рисунке и нажмите кнопку Start. Если Firebird запущен, то нажмите кнопку Stop, отметьте галочки как на рисунке, нажмите кнопку Start, а затем OK.

Установка локальной версии программы завершена. При первом запуске программы введите лицензионный код. Пароль для входа в программу admin

1.2 Установка сетевой версии

В сетевой версии программу "Кадры SB" устанавливают в три этапа.

Сначала у Вас должен быть выбран один компьютер в Вашей компьютерной сети для сервера Базы Данных (далее по тексту СЕРВЕР). А так же выбраны компьютеры, на которых будет установлена программа "Кадры" (далее по тексту КЛИЕНТ). Как СЕРВЕР, так и КЛИЕНТЫ должны быть объединены в одну локальную сеть. Кроме того, Вы должны знать IP-адрес СЕРВЕРА и ID-коды клиентов.

2. Заполнение справочников НСИ.

Меню: Настройки - НСИ

Основная часть справочников поставляется уже заполненными. Вам необходимо только проверить наличие тех данных, которыми руководствуется Ваше предприятие.

Незаполненными являются справочники с адресными данными, шаблоны приказов по кадрам, справочник ЕТС и справочник должностей.

Прежде чем приступить к настройке характеристик предприятия Вам необходимо минимально заполнить справочник должностей - должностями руководителей предприятия.

Вы можете сами ввести новые должности либо выбрать должность из "Единого классификатора должностей РФ" (ЕКД).

Для этого нажмите кнопку "Добавить" и в поле "Наименование" введите новую должность, либо найдите необходимую должность из выпадающего списка (ЕКД). Нажмите "ОК".

Рисунок - Справочник должностей

2.1. Настройка характеристик предприятия

Меню: Настройки - Характеристики предприятия. Желательно на данной форме заполнить все поля. В поле "Населенный пункт" введите название Вашего населенного пункта, при этом не забудьте указать сокращенное обозначение населенного пункта. Например, г.Урюпинск или с.Урюпинское.

В полях "Склонение названия организации" внесите название Вашей организации в соответствующих падежах. Например, Ваша организация называется "Рога и копыта". Тогда в поле "Родительный падеж" вводите "Рогов и копыт", а в поле "Работают в" вводите "Рогах и копытах".

2.2. Системные настройки

Меню: Настройки - Предварительные установки. Обязательно просмотрите каждую вкладку на данной форме.

1. Вкладка "Программа"

·              Отметьте, какая рабочая неделя на Вашем предприятии.

·              Отметьте галочками если необходимо включать субботу или воскресенье в расчет отпуска (Согласно действующего Трудового кодекса суббота и воскресенье входят в расчет отпуска).

·              Установите, какое минимальное количество дней для автоматического расчета оконечной даты командировки будет устанавливаться по умолчанию при выписке командировочного удостоверения (как правило, это 3 дня). В дальнейшем, при выписке командировочного удостоверения, Вы можете устанавливать любое количество дней командировки в соответствующей форме.

2. Вкладка "БД"

·              Отметьте необходимую начальную сортировку БД, которая будет происходить при запуске программы.

·              Отметьте необходимо или нет вести лог файл. Более подробно о ведении логов описано в п. 3.1.5.

3. Вкладка "Приказы"

Установите начальные номера приказов. Например, на день установки данной программы у Вас числится 25 приказов. Соответственно для продолжения нумерации Вы должны установить начало нумерации равное 26. Аббревиатуру приказов необходимо установить ту, которая принята на Вашем предприятии (организации).

4. Вкладка "Праздники"

Предназначена для добавления (удаления) дополнительных выходных дней, которые автоматически включаются в календари при расчете табеля рабочего времени и отпусков как выходные дни.

5. Вкладка "Табель"

Предназначена для настройки параметров табеля учета рабочего времени. Все что Вы отметите в границах "Что включать в расчет итога отработанных дней" будет суммироваться в табеле рабочего времени как отработанное время.

Все что Вы отметите в границах "Что включать в расчет итога неявок" будет суммироваться в табеле рабочего времени как прогулы.

Расшифровка аббревиатуры согласно Постановления Госкомстата № 1 от 05.01.2004 г.

Продолжительность работы в дневное время

Я

Продолжительность работы в ночное время

Н

Продолжительность работы в выходные и нерабочие праздничные дни

РП

Продолжительность сверхурочной работы

С

Продолжительность работы вахтовым методом

ВМ

Служебная командировка

К

Повышение квалификации с отрывом от работы

ПК

Повышение квалификации с отрывом от работы в другой местности

ПМ

Ежегодный основной оплачиваемый отпуск

ОТ

Ежегодный дополнительный оплачиваемый отпуск

ОД

Дополнительный отпуск в связи с обучением с сохранением среднего заработка работникам, совмещающим работу с обучением

У

Сокращенная продолжительность рабочего времени для обучающихся без отрыва от производства с частичным сохранением заработной платы

УВ

Дополнительный отпуск в связи с обучением без сохранения заработной платы

УД

Отпуск по беременности и родам (отпуск в связи с усыновлением новорожденного ребенка)

Р

Отпуск по уходу за ребенком до достижения им возраста трех лет

ОЖ

Отпуск без сохранения заработной платы, предоставленный работнику по разрешению работодателя

ДО

Отпуск без сохранения заработной платы в случаях, предусмотренных законодательством

ОЗ

Ежегодный дополнительный отпуск без сохранения заработной платы

ДБ

Временная нетрудоспособность (кроме случаев, предусмотренных кодом "Т") с назначением пособия согласно законодательству

Б

Временная нетрудоспособность без назначения пособия в случаях, предусмотренных законодательством

Т

Сокращенная продолжительность рабочего времени против нормальной продолжительности рабочего дня в случаях, предусмотренных законодательством

ЛЧ

Время вынужденного прогула в случае признания увольнения, перевода на другую работу или отстранения от работы незаконными с восстановлением на прежней работе

ПВ

Невыходы на время исполнения государственных или общественных обязанностей согласно законодательству

Г

Прогулы (отсутствие на рабочем месте без уважительных причин в течение времени, установленного законодательством)

ПР

Продолжительность работы в режиме неполного рабочего времени по инициативе работодателя в случаях, предусмотренных законодательством

НС

Выходные дни (еженедельный отпуск) и нерабочие праздничные дни

В

Дополнительные выходные дни (оплачиваемые)

ОВ

Дополнительные выходные дни (без сохранения заработной платы)

НВ

Забастовка (при условиях и в порядке, предусмотренных законом)

ЗБ

Неявки по невыясненным причинам (до выяснения обстоятельств)

НН

Время простоя по вине работодателя

РП

Время простоя по причинам, не зависящим от работодателя и работника

НП

Время простоя по вине работника

ВП

Отстранение от работы (недопущение к работе) с оплатой (пособием) в соответствии с законодательством

НО

Отстранение от работы (недопущение к работе) по причинам, предусмотренным

НБ

Время приостановки работы в случае задержки выплаты заработной платы

НЗ


6. Вкладка "Конфигурация табеля"

Предназначена для настройки параметров табеля учета рабочего времени.

Заполните все графы в соответствии с требованиями на Вашем предприятии. В "Настройка режима предприятия" установите количество рабочих часов по дням недели для мужчин и женщин отдельно т.к. на ряде предприятий один день в неделю у женщин сокращенный (как правило пятница 4-х часовой рабочий день).

В графы "суббота" и "воскресенье" так же необходимо проставить часы так как иногда рабочие дни переносятся на выходные.

Эти настройки атоматически формируют табель рабочего времени.

2.3. Настройка структуры предприятия.

Меню: Настройки - Настройка структуры предприятия.

В программе имеется трех-уровневая система интеграции структуры предприятия (не путать с самой структурой предприятия).

. Корневое (головное) предприятие - первый (высший) уровень интеграции.

. Подразделение - второй уровень интеграции.

. Отдел - нижний уровень интеграции.

Можно сопоставить с Проводником в Windows:

·              Первый уровень не подлежит структурному изменению. Т.е. головное предприятие всегда одно. (Например в Проводнике это корневой каталог диска С).

·              Второй уровень (Подразделение) подлежит любому количеству уровней интеграции и вложений. (Например в Проводнике это папки).

·              Нижний уровень интеграции (Отдел) не подлежит структурному изменению (Например, в Проводнике это файлы).

Вам необходимо определить структуру Вашего предприятия по подразделениям и создать в них отделы. Если Ваша организация имеет одноуровневую линейную структуру, то подразделения Вам не нужны. Можно создать только одни отделы. Например, Ваша организация имеет следующие структурные отделы: Администрация, бухгалтерия и ПТО. Тогда вид структуры Вашей организации должен быть примерно таким как на рисунке.

Рисунок 4 - Одноуровневая линейная структура предприятия.

В том случае если Ваше предприятие включает в себя соподчиненные структуры (дочерние предприятия, филиалы, цеха и т.д.) то вид предприятия может быть таким как на рисунке 5.

Рисунок 5 - Сложная структура предприятия.

Для этого Левой кнопкой мыши "зацепите" нужный Вам отдел или подразделение и просто перетащите в другое подразделение.

·              При удалении подразделения учитывайте - нельзя удалить подразделение пока оно имеет соподчиненные структуры.

·              При удалении отдела учитывайте - нельзя удалить отдел пока в нем находятся сотрудники.

2.4 Персональные настройки

Меню: Настройки - персональные настройки

На этой форме Вы можете установить свои личные настройки. Включить или выключить будильник, который напоминает что, пришло время обеда или рабочий день закончен. Предупредить о днях рождения сотрудников. Настроить органайзер, подобрать мелодию звонка и т.д.

3 Пункт меню "Кадры"

.1. Кадры - Добавить сотрудника.

Назначение: Устройство нового сотрудника на работу.

Интеллектуальный мастер поможет Вам устроить нового сотрудника. Пошаговый режим добавления нового сотрудника

Шаг 1. Вам будет предложено три варианта для приема работника:

А. "Новый работник". Применим в том случае, если он не числится по Вашей Базе Данных ни в списке уволенных, ни в списке претендентов.

Б. "Выбрать из уволенных". Применим в том случае, если Вы хотите восстановить на работу ранее уволенного сотрудника. Для этого варианта этот сотрудник должен находиться в списке уволенных в БД.

В. "Выбрать из списка претендентов". Применим в том случае, если Вы хотите принять на работу занесенного в БД претендента.

Шаг 2. Выбор отдела для вновь устраиваемого сотрудника. Левой кнопкой мыши отметьте отдел, в который будет принят новый сотрудник.

Шаг 3. Выбор должности. На этом этапе необходимо выбрать вариант выбора должности нового сотрудника.

А. Если Вы выбираете из списка вакансий, Вам следует иметь в виду то, что данная вакансия должна быть ранее занесена в выбранный Вами отдел. Пункт основного меню "Штатное" -> "Штатные единицы (Вакансии)".

Б. Если Вы выбираете "Новая штатная единица", в этом случае в штатном расписании автоматически формируется новая запись.

Шаг 4. Далее в зависимости от выбранных вариантов Вам может быть предложено:

А. Выбрать сотрудника из списка уволенных.

Б. Выбрать сотрудника из списка претендентов.

В. Выбрать вакантную должность.

Шаг 5. Заполнение личных данных сотрудника. После того, как заполнены все формы, обязательно нажмите кнопку "ОК"

3.2 Кадры - Уволить сотрудника.

Назначение: Увольнение сотрудника.

Прежде чем сотрудник может быть уволен, на него должен быть создан приказ на увольнение (Приказ - Приказ о прекращении трудового договора). В противном случае Вы не сможете его уволить.

После увольнения сотрудника вам будет предложено, что сделать с освободившейся штатной единицей. Если это простое увольнение, то переведите освободившуюся штатную единицу в вакансии. Если сокращение штатной единицы, то откажитесь от перевода.

3.3 Кадры - Показать список уволенных.

Назначение: Просмотр уволенных сотрудников. По бывшим сотрудникам ведется такая же База Данных как и по штатным. Можно просмотреть и распечатать все личные данные уволенных точно так же как и штатных.

4. Пункт меню "Сведения"

4.1 Личные данные.

Назначение: Изменение личных данных сотрудника. Здесь содержатся основные личные сведения о работнике. Случайно внесенные ошибочные данные в поля "Основная профессия", "Другая профессия" или "Ученая степень" можно очистить нажав соответствующую кнопку - В случае если в справочнике "НСИ" недостаточно каких либо данных, нажмите соответствующую кнопку вызова справочника "НСИ" и добавьте необходимую запись. Назначение кнопки "Фото" - загрузка фотографии из файла.

4.2 Данные о работе.

Назначение: Изменение данных сотрудника о работе. Здесь содержатся основные сведения о работе. При выборе "Тарифного разряда" из справочника "ЕТС" автоматически заполняются поля "Оклад" и "Надбавки к зарплате", при условии, что Вы заполнили этот справочник в соответствии с тарифной сеткой Вашего предприятия. Случайно внесенные ошибочные данные в поля "Разряд, ранг, звание" или "Тарифный разряд" можно очистить нажав соответствующую кнопку - В случае если в справочнике "НСИ" недостаточно каких либо данных, нажмите соответствующую кнопку вызова справочника "НСИ" и добавьте необходимую запись.

4.3 Выслуга, СН, дней отпуска, ИНН, ОМС, СПС.

Назначение: Изменение специальных данных сотрудника.

Если на Вашем предприятии идет расчет выслуги лет обязательно установите дату в поле "Дата для выслуги лет" и не забудьте откорректировать справочник "НСИ" - "Процентные ставки выслуги лет" применительно к Вашему предприятию. В прочих приказах создайте шаблон приказа для выслуги лет см. п. 3.6.3.

4.4 Адрес проживания.

Назначение: Изменение адресных данных.

Здесь Вы можете изменить фактические адресные данные и адресные данные по паспорту. Кнопка "Очистить" предназначена для очистки всех сведений. Кнопка "Перенос" позволяет перенести все адресные данные из "фактические" в "адресные данные по паспорту" и наоборот.

4.5 Сведения о воинском учете.

Назначение: Изменение сведений о воинском учете для военнообязанных.

Если Ваш работник является военнообязанным, обязательно отметьте галочку "Военно-обязанный" и заполните все сведения. Эти данные будут отражены при формировании личной карточки сотрудника. Кнопка "Удалить все данные" очищает форму сведений о воинском учете.

4.6 Последнее место работы.

Назначение: Изменение сведений о последнем месте работы сотрудника.

Вносятся сведения о последнем месте работы, дате увольнения, причине увольнения и последней занимаемой должности до приема на Ваше предприятие.

4.7 Таблица отпусков.

Назначение: Формирование сведений об отпусках сотрудников.

Для формирования нового отпуска сотрудника нажмите кнопку "Добавить". Выберите из выпадающего списка вид отпуска (Если необходимого вида отпуска в справочнике нет, нажмите "НСИ" и добавьте новую запись). В алгоритме расчета даты окончания отпуска заложена функция, исключающая праздничные дни из расчета даты окончания отпуска. Поэтому, если необходимо включить праздничные дни в расчет отпуска, введите в поле "Количество праздников попадающих в диапазон отпуска" необходимое число праздничных дней. Затем нажмите кнопку "Расчет даты окончания".

4.8 Назначения и перемещения.

Назначение: Формирование сведений о назначениях и перемещениях.

По окончании формировании нового назначения или перемещения сотрудника Вам будет предложено занести изменения в основную личную карточку сотрудника. Если Вы нажмете кнопку "Да" то сотрудник будет переведен в выбранное Вами подразделение с измененными новыми данными в основной лицевой карточке. Если Вы нажмете кнопку "Нет" то сотрудник останется в старом подразделении с прежними данными, но при этом новая запись в таблице назначений и перемещений будет сохранена. Нажимать кнопку "Нет" необходимо только в том случае, если Вы просто редактируете запись. При этом все измененные данные в любом случае сохранятся в таблице назначений и перемещений, но занесения измененных данных в основную карточку не произойдет.

4.9 Поощрения.

Назначение: Формирование сведений о поощрениях сотрудников.

Создав новое поощрение Вы можете сразу перейти в форму приказов для формирования приказа о поощрении нажав кнопку "Приказ".

Назначение: Формирование сведений о нарушениях сотрудников.

Создав новое нарушение трудовой дисциплины на работника Вы можете сразу перейти в форму приказов для формирования приказа о нарушении нажав кнопку "Приказ". При этом Вам необходимо создать шаблон приказа о трудовых нарушениях.

4.11 Состав семьи.

Назначение: Формирование сведений о составе семьи сотрудников.

Создав Базу данных о составе семьи сотрудников Вы можете формировать любые отчеты с выборкой по датам рождения, либо достигших определенного возраста нажав кнопку "Отчет".

Например, установив даты выборки с 01.01.2000 по 31.12.2000 Вы получите список детей достигших возраста пяти лет в 2005 году (при условии что текущий отчетный год является 2005).

4.12 Стаж (записи в трудовой книжке).

Назначение: В этом модуле можно вести учет записей трудовой книжки и производить расчет различных видов стажа сотрудника (Всего восемь видов стажа).

4.13 Повышение квалификации.

Назначение: Формирование сведений о повышении квалификации.

Заносятся все виды повышения квалификации которые работник получил на Вашем предприятии. В графу "Основание" можно внести любую понятную Вам информацию. Например, "производственная необходимость". Выборочный отчет формируется по дате начала обучения.

5 Пункт меню "Штатное".

.1. Штатные единицы (Вакансии).

Назначение: Формирование списка вакантных мест.

Для того чтобы добавить новое вакантное место необходимо выбрать в левом окне отдел для новой вакансии. Вакансию можно сократить или перевести в другой отдел, нажав соответствующую кнопку. Просмотр списка штатных единиц осуществляется следующим образом:

А. При установке курсора на название Вашей организации (в левом окне) отображается список всех штатных единиц организации (предприятия).

Б. При установке курсора на подразделение отображается список штатных единиц находящихся во всех отделах подчиненных только данному подразделению.

В. При установке курсора на отдел отображается список штатных единиц находящихся только в данном отделе.

5.2. Печать штатного расписания.

Назначение: Формирование штатного расписания на печать.

Для печати штатного расписания Вам предлагается несколько вариантов:

I. Расчет вариантов оклада:

. Для расчета оклада с учетом величины штатной единицы выберите вариант "Считать с учетом величины штатной единицы (Оклад=Оклад*Штатную единицу)". Результат расчета будет выглядеть следующим образом. Например, в штатном расписании у работника установлено:

Оклад=1000 руб.

Штатная единица=1,5 ставки

Тогда оклад при печати штатного расписания Оклад=1000*1,5=1500 руб.

. Для расчета оклада без учета величины штатной единицы выберите вариант "Считать без учета величины штатной единицы (Оклад=Оклад)". Результат расчета будет выглядеть следующим образом. Например, в штатном расписании у работника установлено:

Оклад=1000 руб.

Штатная единица=1,5 ставки

Тогда оклад при печати штатного расписания Оклад=1000 руб.

II. Расчет вариантов итога:

. Для расчета итога при условии, что надбавки в штатном расписании установлены как суммы выберите вариант

"Считать надбавки как суммы (Итого=Оклад+Надбавка1+Надбавка2+Надбавка3)". Результат расчета будет выглядеть следующим образом. Например, в штатном расписании у работника установлено:

Оклад=1000 руб.

Надбавка1=500 руб.

Надбавка2=600 руб.

Надбавка3=700 руб.

Тогда итог при печати штатного расписания Итого=1000+500+600+700=2800 руб.

. Для расчета итога при условии, что надбавки в штатном расписании установлены как проценты к окладу выберите вариант

"Считать как проценты к окладу (Итого=Ок+Ок*(Н1/100)+Ок*(Н2/100)+Ок*(Н3/100)". Результат расчета будет выглядеть следующим образом. Например, в штатном расписании у работника установлено:

Оклад=1000 руб.

Надбавка1=10 %.

Надбавка2=20 %.

Надбавка3=30 %.

Тогда итог при печати штатного расписания

Итого=1000+1000*10/100+1000*20/100+1000*30/100=1600 руб.

6 График отпусков.

Назначение: Формирование графика отпусков.

Для формирования ежегодного графика отпусков у Вас должны быть созданы новые отпуска для сотрудников меню "Сведения - таблица отпусков".

График отпусков можно формировать на основании запланированной даты или на основании фактической даты отпуска сотрудника.

Установите год формирования графика отпусков.

Выберите в левом окне один или несколько видов отпусков (выбор можно производить двойным нажатием левой кнопки мыши, либо кнопкой ">").

·              Кнопка ">>" добавляет все виды отпусков.

·              Кнопка "<<"убирает все виды отпусков.

Чтобы вывести график отпусков на печать нажмите кнопку "Печать".

6.1 Табель рабочего времени.

Назначение: Формирование табелей рабочего времени по отделам.

Формирование табеля рабочего времени производится в два этапа.

Этап-1. Формирование календаря. На форме формирования календаря Вам необходимо откорректировать рабочие и выходные дни (кнопка "Изменить". Праздничные дни занесенные в настройки предприятия автоматически устанавливаются как выходные дни ("Настройки - предварительные установки" вкладка "Праздники").

Этап-2. Формирование табеля. После того как Вы сформировали календарь нажмите кнопку "Табель". Затем в левом окне выберите отдел, на который будет формироваться табель и нажмите кнопку создать.

Откорректируйте коды, часы явок и прочие часы.

Табель учета рабочего времени можно формировать в любых комбинациях.

Например: В Вашей организации необходимо формировать табель каждые 7 дней. В этом случае необходимо формировать табель периодами:

-й период - установить дату начала создания табеля 1 число, а дату окончания - 7 число;

Внимание!!! При создании табеля на не полный месяц необходимо учесть то, чтобы ранее сформированные числа табеля не пересекались с вновь формируемыми данными в табеле. Например: Вы создали табель на первые полмесяца января с 1 по 15 число.

При формировании табеля на оставшуюся половину месяца Вы должны установить период с 16 по 31 января (т.е. непересекаемый период).

Если Вы установите период с 15 по 16 января тогда данные за 15 число будут переформированы.

Для того чтобы добавить какого нибудь отдельного работника в табель необходимо нажать кнопку "Добавить" и выбрать из списка работника. При этом следует иметь ввиду тот факт, что если ранее табель не был создан то дальнейшее автоматическое заполнение табеля по кнопке "Создать" не представляется возможным. Это связано с тем, что бы исключить повторное занесение добавленного сотрудника в табель. Поэтому необходимо будет добавлять каждого работника в отдельности. Пользуйтесь этой функцией только по мере необходимости. Лучший способ формирования табеля по нажатии кнопки "Создать". Для удаления отдельного работника из сформированного табеля нажмите кнопку "Удалить". Для быстрого заполнения табеля на конкретного сотрудника Вы можете воспользоваться функцией быстрого заполнения нажав кнопку "Заполнить". Например, работник болел с 1 числа по 10 число. Заполняем данные как на рис.3.2.

Рисунок 6 - Быстрое заполнение табеля.

В результате для данного работника автоматически с 1 по 10 число в табеле установится код "Б". Данная функция предназначена ТОЛЬКО для ускорения процесса заполнения табеля. Те же самые коды можно ввести вручную в самом табеле.

Вывод табеля на печать осуществляется тремя способами:

·              Форма Т-12

·              Форма Т-13.

·              Упрощенная форма (Используется на большинстве предприятий РФ)

7 Приказы.

Приказ

Последовательность действий

Прием на работу

1. Занести нового работника в БД. Меню "Кадры - Добавить сотрудника". 2. Создать приказ о приеме на работу.

Перевод

1. Сформировать запись о переводе меню "Сведения - Назначения и перемещения". 2. Создать приказ о переводе.

Приказ на отпуск

1. Сформировать запись в таблице отпусков меню "Сведения - Таблица отпусков". 2. Создать приказ на отпуск.

Отпускная записка

1. Создать приказ на отпуск. 2. Создать отпускную записку.

Приказ на увольнение

1. Создать приказ на увольнение. 2. Уволить работника "Кадры - Уволить сотрудника".

Записка-расчет

1. Создать приказ на увольнение. 2. Создать записку-расчет.

Командировка

1. Создать задание на командировку. 2. Создать приказ на командировку. 3. Создать командировочное удостоверение.

Приказ на поощрение

1. Сформировать запись в таблице поощрений меню "Сведения - Поощрения". 2. Создать приказ на поощрение.

Прочие приказы

1. Создать шаблон приказа "НСИ - Шаблоны приказов по кадрам" или выбрать шаблон из выпадающего списка. 2. Создать соответствующий приказ.


Примерный вид нового шаблона приказа показан на рисунке 3.3. Для создания прочего приказа выберите шаблон для приказа, выберите одного или нескольких сотрудников.

Рисунок 7 - Новый шаблон приказа.

 

Пункт меню "Документы".

.1. Генератор произвольных отчетов.

Для формирования произвольных отчетов Вы можете воспользоваться функцией "Генератор произвольных отчетов". Отчеты формируются тремя вариантами:

А. Простой отчет.

В левом окне, двойным нажатием левой кнопки мыши выделяете необходимую Вам позицию, которая должна появиться в правом окне формы. После того как выделено необходимое количество позиций, нажмите кнопку "Печать". Данный отчет формируется без "Шапки" и подписей руководителей которые Вы можете сами внести в сформированный файл отчета в MS Excel.

Рисунок - Простой отчет.

Б. В заготовленный шаблон.

Последовательность создания отчета:

. Откройте MS Excel.

. Наберите в MS Excel необходимую Вам "шапку".

. Запомните количество строк сверху куда будут выводится данные из "Генератора отчетов" (Например "шапка" у Вас заняла 8 строк начиная с 1-й строки MS Excel. Тогда число которое Вам необходимо запомнить - 9).

. Сохраните файл в удобном для Вас месте на жестком диске. Если Вы расчитываете создать несколько шаблонов то лучше всего создать специальный каталог на жестком диске и сохранять все шаблоны в одном месте. Например, имя файла должно выглядеть следующим образом: "Отчет по персоналу-9.xls". -9 и означает количество строк сверху для вывода данных.

. В программе "Кадры SB" отметьте "В заготовленный шаблон" и укажите файл шаблона.

В. В шаблон из справочника.

Последовательность создания отчета:

. Откройте MS Excel.

. Наберите в MS Excel необходимую Вам "шапку".

. Запомните количество строк сверху куда будут выводится данные из "Генератора отчетов" (Например "шапка" у Вас заняла 8 строк начиная с 1-й строки MS Excel. Тогда число которое Вам необходимо запомнить - 9).

. Сохраните файл в удобном для Вас месте на жестком диске. Если Вы расчитываете создать несколько шаблонов то лучше всего создать специальный каталог на жестком диске и сохранять все шаблоны в одном месте.

. Откройте "НСИ -> Шаблоны документов -> Шаблоны для Генератора отчетов".

. Нажмите кнопку "Добавить".

. Введите любое понятное Вам название отчета.

. Введите количество строк для отступа см.п.3. (В нашем случае это 9).

. Укажите имя файла шаблона.

. Если Вы сами в файле шаблона создали свои заголовки для столбцов то отметьте "Уже сформированы в шаблоне отчета". Если Вам подходят названия столбцов из БД то отметьте "Формировать из Базы Данных".

. В левом окне, двойным нажатием левой кнопки мыши выделите необходимые Вам позиции.

. Нажмите ОК.

. Вызовите "Генератор произвольных отчетов" и выберите "В шаблон из справочника".

. Нажмите "Печать".

Дополнительные условия выборки

Позволяют создавать различные конфигурации отчетов.

Функция "Индивидуальный запрос" предназначена для создания отчетов отличных от отчетов формируемых программой. Для создания таких отчетов необходимо знать минимальные азы SQL-запросов.

Чтобы активизировать функцию отметьте галочку "Включить Вашу запись в запрос".

Примеры SQL-запроса

. Например Вам необходимо выбрать из БД сотрудников с фамилиями Иванов, Петров и Сидоров.

Поле БД определяющее фамилию называется FAM.

Тогда SQL-запрос будет выглядеть следующим образом:

AND (FAM="Иванов" OR FAM="Петров" OR FAM="Сидоров")

2. Например Вам необходимо выбрать из БД сотрудников по половой принадлежности (только женщин).

Тогда SQL-запрос будет выглядеть следующим образом:POL="ж"

9 Справки.

Вы можете сформировать работникам справку с места работы и справку о нахождении работника в отпуске.

Программа "Кадры SB" сама формирует склонение фамилии работника в графе "Дана".

Рисунок 10 - Форма выписки справок.

Похожие работы на - Исследование системы документооборота ООО 'Астраханский домостроительный комбинат'

 

Не нашли материал для своей работы?
Поможем написать уникальную работу
Без плагиата!
Без нейросетей!