Исследование синхронного реактивного двигателя

  • Вид работы:
    Практическое задание
  • Предмет:
    Другое
  • Язык:
    Русский
    ,
    Формат файла:
    MS Word
    586,74 kb
  • Опубликовано:
    2011-11-28
Вы можете узнать стоимость помощи в написании студенческой работы.
Помощь в написании работы, которую точно примут!

Исследование синхронного реактивного двигателя

Министерство образования и науки РФ

Федеральное государственное бюджетное образовательное учреждение высшего профессионального образования

“ТОМСКИЙ ПОЛИТЕХНИЧЕСКИЙ УНИВЕРСИТЕТ”

Энергетический институт

Кафедра ЭКМ

Исследование синхронного реактивного двигателя

Отчет по лабораторной работе по дисциплине “Электрические машины”





Выполнил Попов М.М. студент группы 7А94

Проверил преподаватель Бейерлейн Е. В.





Томск - 2011

Цель: Изучить конструкцию трехфазного синхронного реактивного двигателя, провести опыты холостого хода и непосредственной нагрузки двигателя, приобрести навыки по исследованию рабочих свойств синхронного двигателя.

синхронный реактивный двигатель трехфазный

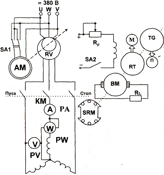
Рисунок 1 - Электрическая схема лабораторной установки для исследования синхронного реактивного двигателя

Опыт холостого хода:

Таблица 1

U10

I0

Р

Р0

сos φ

Pcт+РмехПримечание




В

А

Вт

Вт

-

Вт

Вт

Р=1,4кВт U1нф=127В f1=50 Гц m1=3 r1=2,0 Ом 2р=4

1

140

2,75

75

225

0, 1948

45,4

179,6


2

130

2,55

67

201

0, 2021

39,0

162,0


3

120

2,25

58

174

0,2148

30,4

143,6


4

110

1,9

45

135

0,2153

21,7

113,3


5

100

1,6

35

105

0,2188

15,4


6

90

1,5

30

90

0,2222

13,5

76,5


7

80

1,3

25

75

0,2404

10,1

64,9


8

70

1,05

20

60

0,2721

6,6

53,4


9

60

0,8

15

45

0,3125

3,8

41,2



Пример расчета:

 Вт

Построение характеристик холостого хода

Рисунок 2 -Зависимость I0=f (U10)  

Рисунок 3 -Зависимость P0=f (U10)  

Рисунок 4 -Зависимость cosφ0=f (U10)  

Определим номинальное значение параметров:

при U1 = U = 127 В;

I= 2,5 A,

P = 185 Вт;

cosj= 0,21

 

Исследование рабочих характеристик двигателя при номинальных значениях частоты и напряжения питания


Рабочие характеристики

Таблица 2

I1

P1ф

P1

n

M2

P2

cos φ

η

Примечание


А

Вт

Вт

об/мин

Н*м

Вт

-

-

U1=100В

1

0,7

75

1720

0

0

0,357

0


2

1,5

120

360


1,5

270

0,8

0,75


3

1,8

160

480


1,9

342,1

0,889

0,713


Выход из синхронизма

2,2

200

600

1050

2,3

414,1

0,909

0,69


Вход в синхронизм

1,9

230

690

1720

2,4

432,1

0,953

0,626



Пример расчета:

 Вт


Построение рабочих характеристик:

Рисунок 5 - Рабочие характеристики синхронного реактивного  двигателя

Похожие работы на - Исследование синхронного реактивного двигателя

 

Не нашли материал для своей работы?
Поможем написать уникальную работу
Без плагиата!
Без нейросетей!