Методы управления временными характеристиками импульсно-периодического Nd3+YAG лазера с накачкой диодными матрицами
Реферат
В данном дипломном проекте проводятся исследование методов управления
временными характеристиками импульсно-периодического Nd3+YAG
лазера с накачкой диодными матрицами. Приведены расчеты параметров
электрооптического модулятора добротности лазерного излучения для данной
лазерной системы. Предлагаемый электрооптический модулятор позволит создать
лазер с повышенной импульсной и средней мощностью генерации, который по своим
техническим и эксплуатационным параметрам превосходит модулятор на основе пассивного
фильтра, используемый ранее. Также в полном объеме рассмотрены экономическая
часть и вопросы безопасности и экологичности проекта.
Ключевые слова: Nd3+YAG лазер, модуляция добротности
лазерного излучения, синхронизация продольных мод, длительность импульса,
электрооптический затвор, акустооптический затвор, пассивный затвор.
Abstract
this project carry out research of methods to control the
time characteristics of a pulse-periodical Nd3+-YAG laser with a
pumping of diode stacks. Calculations of parameters of the electro-optical
Q-switch laser radiation of given laser system are resulted. The proposed
electro-optic modulator allows to create the laser with high pulse and average
power, which for a number of technical and operational parameters exceed
passive modulator, which used earlier. Also fully considered the economic part,
and questions of safety and environmental project.: Nd3+-YAG laser,
Q-switch laser radiation, the synchronization of the longitudinal modes,
duration of an impulse, electro-optical shutter, acousto-optical shutter, a
passive shutter.
Введение
В настоящее время лазеры находят все более широкое применение в различных
областях науки и техники, и используются для решения самых различных задач.
Твердотельные лазеры (TJI) являются одним из наиболее распространенных типов
лазерных излучателей. Они широко используются при построении лазерных систем,
предназначенных для применения в научных исследованиях, в разнообразных
технических устройствах, в технологических установках, военном деле,
медицинских приборах. Столь значительное разнообразие применения твердотельных
лазеров обусловлено возможностями выбора активных сред, способных генерировать
мощное световое излучение в различных спектральных диапазонах и в широком
временном интервале длительностей импульсов [1].
Среди них особое место занимают твердотельные лазеры, работающие в режиме
модуляции добротности резонатора. Такие лазеры позволяют получать наносекундные
и пикосекундные световые импульсы высокой мощности. Данные лазерные системы
применяются:
для обработки материалов;
для дистанционного зондирования;
для удаления (лишнего) материала лазерным излучением;
для лазерной резки и сварки металлов;
для мониторинга атмосферы.
Наиболее часто режим модуляции добротности и синхронизации продольных мод
резонатора осуществляются с применением пассивных, акустооптических и
электрооптических затворов. Данные затворы обладают различными свойствами и
характеристиками, вследствие чего имеют различные области применения [2].
Метод пассивной модуляции добротности, в сочетании с достаточно высокими
параметрами излучения, отличается простотой установки затвора в резонаторе и не
требует использования дополнительных источников питания. Лазеры с пассивной
модуляцией добротности могут, в частности, работать в режимах генерации
моноимпульса и сверхкоротких импульсов.
Лазеры с акустооптической модуляцией добротности могут использоваться для
генерации моноимпульса, последовательности (цуга) импульсов и отклонения
лазерного луча.
Лазеры с электрооптической модуляцией добротности могут использоваться
для генерации моноимпульса, последовательности (цуга) импульсов и сверхкоротких
импульсов, с управляемой частотой повторения и управляемой длительностью
импульса.
Целью дипломной работы являлось исследование методов управления временными
характеристиками импульсно-периодического Nd3+-YAG лазера с
накачкой диодными матрицами.
Достижение поставленной цели требует решения следующих задач:
. Изучение принципа работы импульсно-периодического Nd3+-YAG лазера с накачкой диодными матрицами.
. Изучение различных режимов работы Nd3+-YAG лазера с
накачкой диодными матрицами.
. Расчет оптических и электрических параметров электрооптического
модулятора добротности.
. Экспериментальное исследование различных методов управления
временными характеристиками твердотельного лазера с диодной накачкой.
Объект исследования: лазерная установка на основе твердотельного Nd+3YAG лазера с диодной накачкой.
Предмет исследования: акустооптический, пассивный и электрооптический методы управления
длительностью и мощностью импульса твердотельного импульсно-периодического
лазера.
База исследования: ОАО «Рязанский радиозавод».
1. Технико-экономическое обоснование
Расширение области применения импульсных лазеров, а в частности
твердотельных лазеров, выдвигает новые требования к методикам управления их
временными характеристикам, такими как управление, частотой повторения
импульсов и управление длительностью импульса. Для этих целей, как правило,
используют модуляторы добротности лазерного излучения. Наиболее стабильными и
высокочастотными модуляторами являются затворы на основе линейного
электрооптического эффекта Поккельса. Так, например, данные лазерные системы
активно используются в процессе лазерной абляции.
При
низкой мощности лазера вещество испаряется
<#"516640.files/image001.gif">
Рисунок 2.1.1 - Временные диаграммы развития лазерного импульса
Принцип действия акустооптического модулятора основан на акустооптическом
эффекте, связанном с изменением показателя преломления оптической среды под
влиянием механических напряжений, сопровождающих прохождение акустической волны
через эту среду и обусловливается упругооптическим, или фотоупругим, эффектом. С
помощью акустической волны, генерируемой, например, каким-либо
пьезоэлектрическим устройством, в оптическом элементе модулятора создается
заданный профиль показателя преломления, рисунок 2.1.2. Проще всего осуществить
периодическое изменение показателя преломления среды, создавая для света
своеобразную дифракционную решетку, период которой равен длине акустической
волны, а амплитуда пропорциональна амплитуде звука, и которая передвигается в
среде со скоростью звука (фазовая решетка бегущей волны)[3].
Рисунок 2.1.2 - Падающий, прошедший и дифрагированный пучки в
акустооптическом модуляторе
Изменяя шаг решетки и ее глубину путем изменения частоты и амплитуды
акустической волны, возможно осуществлять модуляцию света.
При
отсутствии звуковых волн луч света не отклоняется от первоначального
направления. Для вещества с данной скоростью звука 
длина
акустической волны или период решетки является функцией частоты задающего
генератора в соответствии с формулой [3]

(2.1.1)
где
Λ - длина звуковой волны, а угол отклонения при этом
определяется длиной акустической волны.
Амплитуда возмущения в среде зависит от подаваемой на пьезоэлектрический
преобразователь мощности, она определяет долю энергии отклоненного луча и может
быть использована для управления интенсивностью луча. В этом случае модуляцию
луча производят на постоянной радиочастоте за счет модуляции подаваемой на
преобразователь мощности. Величина пропускания акустооптического модулятора
описывается выражением [3]

(2.1.2)
где
β - некоторый параметр определяемый рабочим веществом и
конфигурацией акустооптического модулятора;
Рα - мощность акустического излучения в среде;
Т0
- исходное пропускание, определяемое потерями на отражение и поглощение
в рабочем веществе акустооптического модулятора.
Дифракция
световых волн на акустических волнах удовлетворяет тем же самым соотношениям,
что и дифракция рентгеновских лучей и известна как брегговское отражение.
Брегговский угол отражения θ определяется уравнением [3]

(2.1.3)
где
λ
- длина волны света;
Λ - акустическая длина волны;
n - показатель
преломления кристалла.
Следовательно,
для изменения угла θ нужно
изменять длину акустической волны Λ. Тогда для угла φ
между неотклоненным и отклоненным лучом
можно написать простое выражение

(2.1.4)
Ширина
полосы пропускания или быстродействие дефлектора определяется временем
прохождения акустическим волновым фронтом диаметра светового луча. Поэтому
желательно сфокусировать или сколлимировать пучок до минимально возможного
диаметра, чтобы обеспечить минимальное время прохождения и максимальную полосу
пропускания дефлектора. Часто диаметр лазерного луча является основным
ограничивающим фактором, так как при большой интенсивности лазерный луч может
вызвать оптическое повреждение (пробой) акустооптической среды.
На основе эффектов дифракции и рефракции света на УЗ создаются активные
оптические элементы, позволяющие управлять всеми параметрами светового луча, а
также обрабатывать информацию, носителем которой являются как световая, так и
звуковая волны. Основу таких устройств составляет акустооптическая ячейка
(АОЯ), состоящая из рабочего тела (твердотельного образца или кюветы с жидкостью),
в объеме которого происходит взаимодействие света с УЗ-волной, и излучателя УЗ
(обычно пьезоэлектрического преобразователя). В зависимости от назначения
имеется несколько типов акустооптических приборов: дефлекторы, модуляторы,
фильтры, процессоры и др.[4]
Если акустооптическую ячейку поместить в резонатор лазера, то до тех пор,
пока к преобразователю приложено электрическое напряжение, в резонаторе
существуют дополнительные потери. Часть лазерного пучка выводится из резонатора
вследствие дифракции излучения на наведенной фазовой решетке. Если приложенное
напряжение достаточно велико, то дополнительные потери приведут к прекращению
лазерной генерации. Возвращение лазера в состояние с высокой добротностью
происходит при выключении электрического напряжения на преобразователе.
Акустооптические устройства используются как для внешнего управления
световым лучом, так и для управления процессом генерации и параметрами
когерентного излучения внутри оптического квантового генератора. Использование
акустооптических фильтров в лазерах с широким спектром генерации позволяет
получать узкие линии излучения, перестраиваемые внутри диапазона генерации
изменением акустической частоты. Введение акустической волны непосредственно в
активную среду позволяет осуществлять распределенную обратную связь, при
которой переотражения светового излучения возникают в результате дифракции его
на УЗ-волне. Распределенная обратная связь обеспечивает высокую спектральную
селективность и позволяет управлять интенсивностью генерируемого света, меняя
эффективность обратной связи за счет изменения амплитуды звуковой волны.
Акустооптические модуляторы обладают некоторыми важными преимуществами по
сравнению с электрооптическими модуляторами при их использовании в различных
системах. Так, электрическая мощность, необходимая для создания акустической
волны, довольно невелика. Затраты электрической мощности часто составляют всего
лишь несколько ватт. Относительно легко может быть получен очень высокий
коэффициент контрастности, так как при отключении электрической мощности в
направлении дифрагированного луча света не будет. Акустооптические устройства
могут быть компактными, и они предпочтительны для систем с ограничениями по
весу и габаритам. Акустооптические модуляторы имеют следующие достоинства:
возможность получения высокой пропускной способности;
простоту управления отклоняемым лучом;
простоту конструкции отклоняющего элемента;
широкую возможность использования данного дефлектора для
различных целей.
Оксид теллура (парателлурит) - один из наиболее эффективных
акустооптических кристаллов [5]. Известны три фазы ТеО2:
тетрагональная фаза со структурой рутила;
орторомбическая фаза со структурой броакита;
вторая тетрагональная фаза - искаженная структура рутила
(парателлурит).
Парателлурит (точечная группа симметрии - 422 ) пока единственная
фаза ТеО2, полученная в виде искусственных монокристаллов.
На рисунке 2.1.3 показана структура парателлурита, атом теллура окружен
шестью ионами кислорода, образующими искаженный октаэдр. Расстояния между парами
ионов кислорода в таком октаэдре неодинаковы и составляют 0,191, 0,209 и 0,289
нм. Параметры решетки для этой фазы а = 0,4796 + 0,0002 нм и с = 0,7626
± 0,0002 нм [5].
Рисунок 2.1.3 - Структура парателлурита;
В настоящее время стали доступными коммерческие модели с разрешением 100 -
1000 dpi и временем отклонения порядка
нескольких микросекунд.
2.2 Метод пассивной синхронизации продольных мод
Метод синхронизации мод позволяет получить генерацию лазерных импульсов сверхкороткой
длительности (от нескольких десятков фемтосекунд до нескольких десятков
пикосекунд). Синхронизация мод соответствует условию генерации, при котором
моды резонатора генерируют с примерно одинаковыми амплитудами и
синхронизованными фазами. Рассмотрим многомодовую генерацию [4]. Пусть для
определенности генерация осуществляется на (2N+1) аксиальных модах, разделенных
частотным интервалом [4]:

. (2.2.1)
Обозначим
собственную частоту центральной моды 
. Тогда
полное электрическое поле E(t) электромагнитной волны в некоторой
произвольной точке, например на зеркале резонатора, можно записать в
комплексной форме:

(2.2.2)
где

и 
-
амплитуда и фаза (при t=0) i-ой
моды;
Если
не принимать специальных мер, то фазы отдельных мод будут случайными и полная
мощность излучения будет равна сумме мощностей отдельных мод. Если фазы
отдельных мод каким-либо образом синхронизованы, то моды интерферируют и
происходит явление, называемое синхронизацией мод.
Для
простоты будем считать, что генерируется (2N+1) аксиальных мод с равными
амплитудами 
- 
и все
фазы равны нулю. Тогда выражение (2.2.2) перепишется в виде:

(2.2.3)
что
при суммировании дает:

(2.2.4)

(2.2.5)
Выражение
(2.2.4) отображает гармоническую волну с частотой несущей 
и
амплитудой A(t), промодулированной по закону (2.2.5). Выходная
мощность лазера пропорциональна 
, т. е.

(2.2.6)
На
рисунке 2.2.1 приведена временная зависимость выходной мощности, рассчитанная
по соотношению (2.2.6), в случае генерации 2N+1=7 мод с
синхронизованными фазами и одинаковыми амплитудами. Отметим следующие важные
свойства функции (2.2.6), являющиеся следствием интерференции мод [4].
Рисунок
2.2.1 - Временная зависимость выходной мощности в случае генерации семи
мод в режиме их синхронизации;
1.
Энергия излучается в виде последовательности коротких световых импульсов.
Максимумам соответствуют моменты времени, когда знаменатель в (2.2.6)
обращается в нуль.
2. Ширина
импульса, определенная на полувысоте, приблизительно равна временному интервалу

между
вершиной импульса и ближайшим минимумом

(2.2.7)
Число
генерируемых мод (2N+1) можно оценить как отношение спектральной ширины
линии усиления 
к
межмодовому интервалу. Подставляя это отношение в (2.2.7), получаем выражение
для длительности импульса

(2.2.8)
Из
(2.2.8) следует, что для получения очень коротких световых импульсов необходима
большая ширина генерируемого спектра, т. е. активные материалы с большой
шириной линии усиления. В твердотельных лазерах линии уширены и с их помощью
можно генерировать импульсы длительностью порядка 1пс и менее.
3. В режиме синхронизации мод пиковая мощность в импульсе в (2N+1) раз превышает сумму мощностей
отдельных мод.
Синхронизации мод можно достигнуть путем модуляции усиления (или потерь)
в лазере с частотой равной межмодовому интервалу. Ее можно осуществить с
помощью как активного модулятора, управляемого внешним воздействием, так и
соответствующей нелинейной оптической среды. Первый случай соответствует
активной, второй - пассивной синхронизации мод.
Для реализации метода пассивной синхронизации мод важно, чтобы генерация
начиналась сразу на большом числе мод с характерным для многомодового излучения
флуктуационным распределением интенсивности излучения во времени. Практически
это означает, что лазер УКИ с пассивной синхронизацией мод имеет два порога.
Сперва, возникает генерация широкополосного многомодового излучения, а при
дальнейшем увеличении накачки наступает момент, когда обеспечиваются условия
возникновения генерации УКИ.
При прохождении многомодового лазерного излучения через активную среду и
устройство с нелинейным пропусканием происходит изменение его временного
профиля интенсивности. Слабые флуктуационные импульсы ослабляются нелинейным
поглотителем сильнее, чем более интенсивные. В результате совместного действия
активной (усиливающей) среды и нелинейного поглотителя при последовательных
проходах излучения происходит сильная дискриминация флуктуационных импульсов по
интенсивности. В конце концов, в резонаторе остается одиночный УКИ. Его форма будет
изменяться за счет дисперсии и нелинейных эффектов при взаимодействии лазерного
излучения с веществом внутри резонатора. Таким образом, можно условно выделить
две стадии процесса: образование одиночного импульса из флуктуационных
импульсов вследствие нелинейной дискриминации и приобретение им окончательной
формы и минимальной длительности.
Механизм формирования УКИ в лазере с пассивной синхронизацией мод очень
чувствителен к начальным условиям работы лазера. В принципе развитие генерации
может пойти по другому сценарию. А именно, в сторону регенеративного сужения
спектра и соответственно расширения флуктуационных импульсов до их полного
сглаживания. Этому способствуют условия, когда одна или несколько мод имеют
преимущественное усиление (меньшие потери) по сравнению с остальными. Отсюда
вытекает хорошо известное специалистам по лазерам УКИ требование -
тщательное устранение из резонатора любых элементов, способных дискриминировать
продольные моды.
С этой целью грани оптических элементов устанавливаются под углом
Брюстера, зеркальные покрытия наносятся на клиновидные подложки. В принципе,
возможна дискриминация не одного, а нескольких выбросов (с равными начальными
амплитудами). В этом случае на аксиальном периоде генерируется не один, а
несколько УКИ. Экспериментатор должен обеспечить нужный режим путем
соответствующего контроля начальных условий генерации и выбора оптимальной
конструкции лазера.
Как правило, существует довольно узкий интервал накачки лазера, в котором
наблюдается устойчивый режим генерации одиночных на аксиальном периоде УКИ с
предельно короткой длительностью. Повышение уровня накачки с целью увеличения
пиковой мощности УКИ зачастую приводит к появлению дополнительных импульсов на
аксиальном периоде и к увеличению их длительности.
Основной частью лазера с пассивной синхронизацией мод является элемент,
способный уменьшать потери с ростом интенсивности проходящего через него
излучения - просветляющийся поглотитель. Он производит достаточно
быструю амплитудную самомодуляцию потерь в резонаторе, величина которой зависит
от интенсивности проходящего через него излучения. В результате на временной
зависимости полного усиления (усиление в активной среде минус потери в
резонаторе) образуется «окно» положительного усиления, совпадающее с
интенсивным импульсом. Ширина этого окна зависит не только от длительности
образующего его импульса, но и от времен релаксации усиления активной среды и
просветленного состояния поглотителя. Важно отметить, что роль просветляющегося
поглотителя двояка.
В начальной фазе генерации образуется много окон с пропусканиями,
зависящими от интенсивности флуктуационных импульсов. В результате происходит
дискриминация их по амплитуде. С этим процессом конкурирует регенеративное
сужение спектра многомодовой генерации и, соответственно, сглаживание
флуктуационных пиков. После того как на аксиальном периоде остается одиночный
импульс, происходит изменение его формы при последовательных проходах через
окно просветляющегося поглотителя, т. е. в начальной фазе срезаются
малоинтенсивные пики, а на конечной обрезаются передний и задний фронты. Когда
длительность импульса становится достаточно малой (менее пикосекунды), решающую
роль начинает играть дисперсия групповой скорости вещества, находящегося в
резонаторе, и эффекты самовоздействия - самофокусировка и фазовая
самомодуляция.
Процессы дискриминации флуктуационных импульсов и получения окончательной
формы импульса требуют, разных характеристик просветляющегося поглотителя. Это
объясняется тем, что интенсивности сильно различаются в начальной и конечной
стадиях развития генерации УКИ. Может быть так, что просветляющийся фильтр
будет способен сокращать длительность достаточно интенсивного импульса, но не
сможет противостоять конкуренции сужения спектра и производить нужное
формирование одиночных на периоде импульсов. Это означает, что поскольку лазер
с таким элементом не обладает самозапуском, требуются специальные меры для
увеличения степени разброса по интенсивности флуктуационных пиков и, тем самым,
облегчения процесса дискриминационного формирования, необходимого для режима
генерации УКИ.
Существуют различные методы дискриминации флуктуационных выбросов. Среди
них можно выделить методы, основанные на использовании быстрого
просветляющегося поглотителя (красителя или полупроводника), медленного
просветляющегося поглотителя (комбинация медленно релаксирующего красителя с
динамическим насыщением активной среды), метода АРМ, керровской линзы,
нелинейного вращения поляризации.
Последние три метода основаны на нерезонансном взаимодействии лазерного
излучения с веществом, что приводит к изменению показателя преломления в
зависимости от интенсивности излучения. В них нет резонансного поглощения,
требующего затрат энергии излучения. Пропускание изменяется вследствие
изменения либо фазы волны и условий интерференции (добавочная синхронизация
мод), либо направления лучей (керровская линза), либо поляризации (нелинейное
вращение плоскости поляризации). В твердых телах показатель преломления зависит
от интенсивности излучения [2]:
п = по + п21 (2.2.9)
Это явление известно как оптический эффект Керра. Его следствием являются
такие эффекты самовоздействия, как самофокусировка и фазовая самомодуляция,
играющие исключительно важную роль в фемтосекундных лазерах. Поскольку
изменение показателя преломления возникает в результате наведенной деформации
электронного облака атома и устанавливается практически мгновенно (в течение 10-15
с), с помощью этих эффектов удается реализовать безынерционный просветляющийся
поглотитель.
Из всех активных сред сегодня наиболее широкое применение в квантовой
электронике находят кристаллы иттрий-алюминиевого граната Y3Al5O12
[5]. В последнее
время в качестве насыщающегося поглотителя в твердотельных лазерах на основе
иттрий-алюминиевого граната с неодимом стал использоваться иттрий-алюминиевый
гранат, активированный ионами хрома - Cr4+:Y3Al5O12.
Он обладает высокой лучевой прочностью, но, в тоже время, при работе в режиме с
большой частотой следования импульсов необходимо обеспечить от кристалла Cr4+:Y3Al5O12
теплоотвод, поскольку более 80 % поглощаемой им энергии переходит в
тепло. В таблице 2.2.1 [5] приведены основные параметры Cr4+:Y3Al5O12.
Таблица 2.2.1 - Параметры Cr4+:Y3Al5O12.
|
Параметр
|
Значение
|
|
Физические свойства
|
|
Химическая формула
|
Cr4+:Y3Al5O12
|
|
Структура
|
Кубическая
|
|
Плотность, г/см3
|
4,5
|
|
Время жизни верхнего
уровня, мкс
|
3,6
|
|
Уровень концентрации
примесей, см-3
|
1017-1018
|
|
Оптические свойства
|
|
Оптическое пропускание
(80%), мкм
|
0,3 - 6,5
|
|
Коэффициент преломления в
1.064 мкм
|
1,83
|
|
Термо-оптический
коэффициент, 10-6/°С
|
7,3
|
|
Порог теплового разрушения,
Дж/см2
|
5
|
|
Эксплуатационные свойства
|
|
Рабочий диапазон длин волн,
мкм
|
0.9-1.2
|
|
Начальное пропускание на
длине рабочей волны
|
10-90%
|
|
Начальный коэффициент
поглощения, см-1
|
0,05-3
|
|
Коэффициент контраста
|
6-15
|
|
Технологические параметры
|
|
Размеры, мм диаметр длина
|
5-20 ±0.025 1-40 ±0.250
|
|
Параллельность торцов, сек.
|
10
|
|
Перпендикулярность торцов,
мин
|
5
|
Как видно из таблицы 2.2.1, Cr4+:Y3Al5O12
обладает высокой лучевой прочностью (~5 Дж/см2) при
сравнительно низком времени жизни просветленного состояния (2-4 мкс) и обладает
невысоким контрастом (~15).
2.3 Электрооптические методы управления длительностью
импульса генерации
Принцип электрооптических модуляторов основан на использовании
электрооптических эффектов некоторых кристаллов. Электрооптическим эффектом
называют изменение показателя преломления вещества под действием электрического
поля. Различают линейный электрооптический эффект (эффект Поккельса), когда
изменение показателя преломления вещества пропорционально первой степени
напряженности внешнего электрического поля, и квадратичный электрооптический
эффект (эффект Керра), так как в этом случае изменение показателя преломления
пропорционально квадрату напряженности электрического поля. Эффект Поккельса
наблюдается в кристаллах, которые под действием внешнего электрического поля
становятся оптически анизотропными, что проявляется в изменении показателя
преломления для световой волны, поляризованной параллельно внешнему
электрическому полю (электрическое поле волны параллельно внешнему полю) [4].
Электрооптические свойства кристаллов удобно рассматривать, введя вместо
тензора диэлектрической проницаемости ε тензор диэлектрической
непроницаемости а, компоненты aij которого обратные компонентам
тензора ε ij:

(2.3.1)
Тензор
а, так же как и тензор ε, является
симметричным тензором второго ранга, а его компоненты - компонентами
тензора диэлектрической непроницаемости, или поляризационными константами. В
главной системе координат при Е=0:


(2.3.2)

При
наложении электрического поля эллипсоид оптической индикатрисы поворачивается и
деформируется. Главные оси этого эллипсоида в общем случае не будут совпадать с
главными осями исходного эллипсоида, в системе координат xyz
которого уравнение оптической индикатрисы принимает вид:

(2.3.3)
Изменение
коэффициента оптической индикатрисы под воздействием внешнего электрического
поля в общем случае будет описываться соотношением:

(2.3.4)
где

-
компоненты вектора напряженности внешнего поля E.
Первое
слагаемое в правой части выражает линейный электрооптический эффект, второе -
квадратичный электрооптический эффект, остальные слагаемые соответствуют
эффектам более высокого порядка.
Коэффициенты
rijk составляют тензор третьего ранга, компоненты которого
называются линейными электрооптическими коэффициентами. Этот тензор симметричен
по первым двум индексам и по симметрии аналогичен тензору пьезоэлектрических
модулей. В центросимметричных кристаллах все компоненты тензора коэффициентов
линейного электрооптического эффекта обращаются в нуль. Поэтому линейный
электрооптический эффект возможен только в кристаллах, не обладающих центром
инверсии. Изменение показателя преломления Δn в слабых полях пропорционально приложенному полю.
Для
сокращения записи часто вместо трехиндексовой системы обозначений rijk
используют двухиндексовую (матричную) систему, заменяя два индекса, по которым
тензор симметричен, одним со следующим соответствием: 11→1; 22→2;
33→3; 23→4; 31→5; 12→6. Тогда линейное изменение
поляризационных констант под воздействием внешнего электрического поля Е будет
определяться выражением:

(2.3.5)
где
индекс суммирования j означает x=1; y=2; z=3;
Уравнение
(2.3.5) можно записать в матричной форме:

(2.3.6)
Матрица
6х3 с элементами rij
есть матрица электрооптических коэффициентов. Из (2.3.6) можем найти 
, но не
числовые значения коэффициентов. Можно определить на основе анализа симметрии
кристалла, какие из 18 коэффициентов rij равны нулю,
и соотношения между остальными коэффициентами. Например, для кристаллов с
центром инверсии все коэффициенты rij=0, т. е.
линейный электрооптический эффект отсутствует. Для кристаллов со структурой
сфалерита (GaAs, GaP, CdTe и др.) отличны от нуля только три коэффициента,
причем все они равны: r41=r52=r63.
Для кристаллов типа титаната бария (ВаТiO3) отличны от нуля r13=r23 и r13=r32. Для кристаллов типа
KDP (дигидрофосфат калия КН2РО4) r41=r52≠r63 ,а остальные
коэффициенты rij=0 и т. д.
Линейный
электрооптический эффект проявляется в тех же классах кристаллов, в которых
существует пьезоэффект, т. е. в пьезоэлектриках.
Таким
образом, с приложением электрического поля к кристаллу в уравнении эллипсоида
показателя преломления появляются «смешанные» члены ху, yz, xz. Это
означает, что главные оси эллипсоида при наличии поля не параллельны осям
кристалла х, у, z. Для того чтобы найти направления и длины главных
полуосей нового эллипсоида, необходимо диагонализовать матрицу, элементами
которой являются константы эллипсоида (2.3.3).
Рассмотренный
линейный электрооптический эффект называется первичным или истинным. При
воздействии электрического поля на механически не закрепленные кристаллы они
деформируются за счет обратного пьезоэффекта. Эти деформации из-за
упругооптического эффекта приводят к дополнительному изменению оптической
индикатрисы (вторичный электрооптический эффект). Так как деформация кристалла
зависит от способа его закрепления и частоты внешнего поля, то вторичный
электрооптический эффект будет максимален на частоте собственных колебаний
кристалла в держателе. В механически зажатом кристалле, когда он не может
деформироваться под воздействием поля Е, или на высоких частотах, когда
деформация не успевает следовать за изменением поля, будет проявляться только
истинный электрооптический эффект [6].
Квадратичный
электрооптический эффект характеризуется тензором четвертого ранга Rijkl. Он проявляется во всех материалах, в том числе в
газах, жидкостях, аморфных и кристаллических твердых телах. Квадратичный
электрооптический эффект известен также как эффект Керра. Изменение показателя
преломления, вызванное квадратичным эффектом, обычно значительно меньше, чем
изменение от линейного эффекта (за исключением случаев, когда последний
отсутствует).
Данные
электрооптические эффекты - линейный (Поккельса) и квадратичный (Керра) -
обладают малой инерционностью и используются для модуляции и отклонения света.
Постоянная времени истинного электрооптического эффекта определяется
молекулярным временем релаксации и может составлять 10-10 с и менее.
На практике применяются две основные конфигурации направления
электрического поля и распространения света относительно осей кристалла.
На рисунке 2.3.1 схема продольного электрооптического модулятора. В
продольной конфигурации световой пучок и электрическое поле параллельны. В
модулятор попадает поляризованный свет. Если исходный свет от используемого
источника не поляризован, то применяется поляризатор. Анализатор ориентирован
под углом 90° по отношению к поляризатору, чтобы не пропускать свет при
отсутствии напряжения на модуляторе. При некотором значении напряжения,
приложенного к электрооптическому элементу, плоскость поляризации прошедшего
через затвор света может быть повернута на 90°. В этом случае свет будет
пропущен анализатором.
Рисунок 2.3.1 - Схема работы продольного электрооптического
модулятора;
Например, в широко применяемых кристаллах КDР и DКDР при распространении
света вдоль оптической оси фазовая задержка будет равна:

(2.3.7)
где
no - показатель преломления;63 - электрооптический
коэффициент, соответствующий выбранной конфигурации взаимодействия;
Е
- напряженность электрического поля;- длина кристалла;
λ - длина световой волны.
Очевидно,
фазовая задержка 
пропорциональна
напряжению, приложенному к кристаллу. Этот случай называется фазовой
модуляцией. Если поместить кристалл между двумя скрещенными поляризаторами,
выходная интенсивность будет подчиняться закону Малюса:
где

-
интенсивность света на входе модулятора.
Выходная
интенсивность модулируется приложенным напряжением и в данном случае говорят об
амплитудной модуляции. Максимальная выходная интенсивность достигается, когда
фазовая задержка равна π
(половина длины волны). Можно заметить,
что соответствующее напряжение: определяется только длиной волны и свойствами
материала. В связи с этим 
или
полуволновое напряжение часто используют как параметр, характеризующий
эффективность материала для электрооптической модуляции. Продольная
конфигурация практически полезна при модуляции широкоапертурных световых
пучков, несмотря на некоторые проблемы, связанные с высокими управляющими
напряжениями (до 10 кВ), с техническими сложностями нанесения прозрачных
проводящих электродов или специальных кольцевых электродов для формирования
продольного электрического поля, а также необходимостью защиты этих
гигроскопичных кристаллов от атмосферной влаги.
В поперечной конфигурации электрическое поле перпендикулярно световому
пучку, что достигается нанесением электродов на две боковые грани кристалла. В
этом случае фазовая задержка определяется не только приложенным напряжением, но
также и геометрией кристалла. В дополнение к более простой конструкции
электродов поперечная конфигурация позволяет снизить управляющее напряжение в
число раз, определяемое отношением длины кристалла L к его апертуре d (расстояние
между электродами). Поэтому поперечная модуляция широко применяется для ряда
кристаллов, таких, как LiNbO3, LiTaO3, BBO и КТР. Для
оптимального выбора кристалла для такой ячейки следует принимать во внимание
много параметров: рабочий диапазон длин волн, оптическая мощность, диапазон
управляющих напряжений и частот модуляции, диэлектрические потери и др.
Электрооптический кристалл, необходимым образом ориентированный,
отполированный, с нанесенными просветляющими покрытиями и электродами монтируется
в специальную ячейку с выводами для подключения управляющего напряжения, иногда
с добавлением поляризационных элементов (призма Глана или фазовая пластина).
Поляризационные призмы простейшие поляризационные элементы, один из
классов призм служат линейными поляризаторами - с их помощью получают
линейно-поляризованное оптическое излучение. Обычно поляризационные призмы
состоят из двух или более трёхгранных призм, по меньшей мере, одна из которых
вырезается из оптически анизотропного кристалла, рисунок 2.3.2. Проходящее
через них излучение преодолевает наклонную границу раздела двух сред, на
которой условия преломления света для компонент светового пучка, поляризованных
в двух взаимно перпендикулярных плоскостях, резко различаются. В частности, для
одной из этих компонент на границе раздела могут выполняться условия полного
внутреннего отражения, в результате чего через поляризационную призму проходит
лишь другая компонента [7].
Рисунок 2.3.2 - Поляризационная призма Глана, АВ -
воздушный промежуток
BBO
один из наиболее часто применяемых электрооптических кристаллов, широко
используется для преобразования частоты излучения и для создания
параметрических генераторов света. Соединения боратов используют структурные
типы, обладающие значительной оптической нелинейностью. В частности, высокую
нелинейность проявляют кристаллы низкотемпературной модификации метабората
бария (β-BaB2O4) и
кристаллы бората лития (LiB3O5).
Высокотемпературная фаза α
- BaB2O4 имеет
симметрию R
C, а низкотемпературная β - BaB2O4 - R3C. β-борат бария имеет хорошие механические свойства
(твердость ВВО составляет 4 единицы по шкале Мооса), хорошо полируется, мало
растворим в воде, негигроскопичен [5].
Кристаллическая
структура ВВО состоит из плоских анионных групп (В3О6)3-
рисунок 2.3.3, которые образуют почти плоские кольца перпендикулярные полярной
оси [5].
Основные
свойства β-BaB2O4
приведены в таблице 3.3.1
Таблица
2.3.1 - Свойства кристаллов боратов
|
Свойство
|
β-BaB2O4
|
|
Пространственная группа
Точечная группа Параметры решетки, нм Температура плавления, ºС Температура начала кристаллизации, ºС α→β переход, ºС
|
R3C 3m a=1.2532
c=1.2717 1105 900 925
|
2.4
Постановка задачи
исследований
На основании проведенного обзора литературы можно сделать следующие общие
выводы:
Акустооптические модуляторы при всех своих достоинствах обладают
сравнительно невысоким быстродействием и не позволяют получать импульсы,
длительность которых существенно короче 1 мкс.
Пассивные затворы на основе просветляющихся поглотителей, хотя и обладают
высоким быстродействием, имеют два серьезных недостатка:
) параметры импульса генерации лазера с пассивным затвором
флуктуируют вблизи неких средних значений, что приводит к нестабильной и плохо
управляемой работе лазерной системы;
) при работе на высокой частоте следования импульсов генерации
(из-за сильного поглощения энергии лазерного излучения) необходимо обеспечить
хороший теплоотвод от затвора, что существенно усложняет его конструкцию.
Затвор на основе ячейки Поккельса не имеет указанных выше недостатков. В
частности, модулятор, использующий в качестве электрооптического элемента
кристалл ВВО, обладает высоким быстродействием, имеет большую лучевую прочность
и может работать на частотах следования импульсов генерации свыше 1 кГц.
Единственным существенным недостатком этого кристалла является довольно высокое
полуволновое напряжение. Однако современная элементная база электроники
позволяет без заметных ухищрений получать короткие высоковольтные импульсы,
амплитуда которых достаточна для управления электрооптическим затвором на
кристалле ВВО.
Таким образом, при получении мощных коротких импульсов генерации в
твердотельных лазерах с диодной накачкой, работающих на частоте следования
импульсов ~1 кГц, наиболее перспективным затвором является модулятор на основе
ячейки Поккельса.
3. Теоретическая часть
.1 Расчет оптических характеристик электрооптического затвора
При
расчете параметров электрооптического затвора необходимо знать параметры
лазерной системы работающей в режиме свободной генерации. В нашем распоряжении
имелась лазерная установка на основе твердотельного лазера с диодной накачкой
со следующими выходными характеристиками: энергия лазерного излучения W = 
,
длительность импульса излучения ф = 300 мкс и частота следования импульсов f
= 8 - 512 Гц.
Очевидно,
что в этом случае средняя мощность:

(3.1.1)
и,
следовательно, максимальная средняя мощность генерации 
≈200
Вт, при f=512 Гц, а пиковая плотность мощности в неcфокусированном
пучке достигает значений I0≈3,5
кВт/см2.
Плотность
мощности на выходе из ЭОЗ I2
будет определяться следующим выражением:

, (3.1.2)
где

-
интенсивность света на входе модулятора;

-
интенсивность отраженного от граней кристалла света (если грани кристалла
просветлены, то этой величиной можно пренебречь);

- полуволновое напряжение.
При
этом интенсивность отраженного от граней кристалла света равна

(3.1.3)
где

-
коэффициент отражения, определяется с помощью формулы Френеля

(3.1.4)
где

-
показатели преломления, электрооптического кристалла и воздуха соответственно.
Для
кристалла ВВО в соответствии с таблицей 3.1.2 имеем

=0,061.
При
1% флуктуации подаваемого на затвор полуволнового напряжения плотность мощности
на выходе ЭОЗ равна
С
помощью формулы (3.1.2) можно рассчитать потери вносимые модулятором:

(3.1.5)
Одной
их важнейших характеристик затвора является величина называемая контрастом Imax/Imin, которая связана с глубиной модуляции. Приемлемым
значением контраста считается значение равное 200.
Глубина
модуляции рассчитывается по формуле:

= 0,995
(3.1.6)
где

и 
-
интенсивность света при полностью открытом и закрытом состоянии затвора и
рассчитываются по формуле:

(3.1.7)
где

-
коэффициент прозрачности поляризатора;

- угол
между плоскостями поляризации
<#"516640.files/image059.gif">

.
Следовательно,
из выражения (4.1.7), угол между плоскостями поляризации
<#"516640.files/image064.gif">
1,5.
В
современных электрооптических затворах используются различные кристаллы, для
которых применяется поперечная схема, таких, как LiNbO3, LiTaO3,
BBO и КТР. В последнее время для модуляции добротности твердотельных лазеров с
высокой импульсной мощностью успешно применяется кристалл ВВО. Для решения
поставленной в данной работе задачи, наиболее подходящим является
электрооптический кристалл ВВО, поскольку обладает следующим необходимым
характеристиками:
- Широкий диапазон фазового синхронизма от 410 нм до 2100 нм;
Диапазон прозрачности от 190 нм до 3500 нм;
Большая эффективность генерации второй гармоники (SHG),
коэффициент примерно в 6 раз больше, чем у кристалла KDP;
Высокий порог повреждения от 10 ГВт/см2 при длине
импульса 100 пс на длине волны 1064 нм;
Высокая оптическая однородность δn » 10-6/см;
Широкой температурной пропускной способностью около 55 °C;
Низкий термооптический коэффициент;
Один из наиболее эффективных удвоителей частоты лазеров на ионах
аргона, парах меди и рубиновых лазеров;
Структурные и физические свойства кристалла ВВО сведены в таблице 4.1.1,
а линейные и нелинейные оптические - в таблицах 4.1.2 и 4.1.3.
Таблица 4.1.1 - Структурные и физические свойства:
|
Кристаллическая структура:
|
Тригональная,
пространственная группа R3c
|
|
Параметры решетки:
|
a = b = 12.532 Å, c = 12.717Å, Z = 6
|
|
Температура плавления:
|
1095+ 5°C
|
|
Температура перехода:
|
925+ 5°C
|
|
Оптическая однородность:
|
дn ≈ 10-6/см
|
|
Твердость по Моосу:
|
4
|
|
Плотность:
|
3.85 г/см3
|
|
Коэффициент поглощения:
|
< 0.1%/см
(на 1064 нм)
|
|
Удельная теплоемкость:
|
1.91 Дж/cм3 ∙K
|
|
Гигроскопическая
чувствительность:
|
Низкая
|
|
Коэффициенты теплового
расширения:
|
a, 4 ∙ 10-6/K; c, 36 ∙
10-6/K
|
Таблица 4.1.2 - Линейные оптические свойства:
|
Диапазон прозрачности:
|
189-3500 нм
|
|
Уравнения Зельмейера: (л, µм)
|
no2=2.7359+0.01878/(л
2-0.01822)-0.01354л 2 ne2=2.3753+0.01224/(л -0.01667)-0.01516l2
|
|
Показатели преломления:
1064 нм
|
ne = 1.5425, no = 1.6551
|
|
Термооптические
коэффициенты:
|
dno/dT
= -9.3 ∙ 10-6/°C dne/dT = -16.6 ∙ 10-6/°C
|
Таблица 4.1.3 - Нелинейные оптические свойства:
|
Рабочий диапазон длин волн:
|
189 - 1750 нм
|
|
Нелинейные коэффициенты:
|
d11 =
2,55 пм/В d31 =
0,13 пм/В d22 <
0,13 пм/В
|
|
Эффективные выражения
нелинейности
|
dooe=
d31 sinq +(d11 cos3f - d22 sin3f) cosq deoe=
(d11 sin3f + d22 cos3f) cos2q
|
|
Электрооптические
коэффициенты:
|
g11 =
2.7 пм/В, g22, g31 <
0.1g11
|
|
Пороговая прочность: 1064
нм
|
5 ГВт/см2 (10
нс); 10 ГВт/см2 (1.3 нс)
|
В зависимости от тепловыделения q в кристалле, особенностей функционирования и свойств охлаждаемого
оптического элемента могут быть применены различные способы охлаждения: газовые
(q < 10 Вт/см2),
жидкостные (q<500 Вт/см2) и
комбинированные (q <800 Вт/см2).
С помощью воздушных систем термостабилизации удается получить коэффициент
теплообмена около 150...500 Вт/(м2•К). При жидкостном способе
охлаждения значения коэффициента теплообмена достигают 10 кВт/(м2 •
К).
Зная характеристики лазерной системы, работающей без электрооптического
затвора, можно оценить требуемый способ охлаждения. Параметры лазерной системы
без электрооптического затвора можно считать следующими:
- Длительность импульса генерации τи = 100-350 мкс.
- Время жизни верхнего лазерного уровня τф = 250-350 мкс.
Частота следования импульсов f = 8 - 512 Гц.
Импульсная энергия генерации Wp ≤ 0,5 Дж.
Средняя мощность излучения Pср ≤0,25 кВт.
Из формулы 3.1.2 следует, что не более 15% энергии перейдет в тепло
(порядка 37 Вт) и, очевидно, что для осуществления эффективного охлаждения
электрооптического затвора в нашем случае достаточно использовать
принудительное воздушное охлаждение.
3.2 Расчет электрических параметров электрооптического
затвора
Расположение и количество оптических элементов в электрооптическом затворе
может быть различно, так при использовании чётного числа электрооптических
кристаллов в ячейке Поккельса не устанавливается входная поляризационная
призма. Оптические оси двух соседних электрооптических кристаллов ориентированы
ортогонально друг к другу, как показано на рисунке 3.2.1. При таком
расположении кристаллов разность фаз между обыкновенной и необыкновенной
волнами, возникающая при прохождении первого кристалла, компенсируется во
втором кристалле. Поэтому фазовый сдвиг между этими волнами после прохождения
всех электрооптических кристаллов будет определяться только анизотропией
обусловленной эффектом Поккельса. В этом случае для получения фазового сдвига Δφ=π подается полуволновое управляющее
напряжение Uλ/2.
Рисунок 3.2.1 - Оптическая схема электрооптического модулятора при
использовании чётного числа электрооптических кристаллов.
В
модуляторе с одним электрооптическим кристаллом фазовый сдвиг между
обыкновенной и необыкновенной волнами создается за счет естественной
анизотропии кристалла и анизотропией обусловленной эффектом Поккельса, как
показано на рисунке 3.2.2. Направление поляризаторов, соответствующие
направлениям пропускания вектора 
световой
волны, взаимно перпендикулярны. Потому в данном случае для получения фазового
сдвига Δφ=π подается
четверть волновое управляющее напряжение Uλ/4.
Рисунок
3.2.2 - Оптическая схема электрооптического модулятора при использовании
одного электрооптического кристалла.
В
данной работе рассматривается внутренняя модуляция лазерного излучения с
помощью электрооптического затвора, при которой электрооптический элемент
помешают внутрь оптического резонатора. Поэтому наиболее подходящим будет
электрооптический модулятор с четным числом электрооптических кристаллов, а
именно с двумя кристаллами. Следовательно, фазовый сдвиг определяемый эффектом
Поккельса Δφ
прошедшего через модулятор оптического
излучения должен составлять π и
выходящий из кристалла свет снова становится плоско поляризованным с плоскостью
поляризации, повернутой на 90 градусов относительно положения на входе в
кристалл

(3.2.1)
где

-
электрооптический коэффициент, зависящий от природы кристалла;
L и b -
длина и толщина одного кристалла;

-
показатель преломления для обыкновенной волны;
λ - длина волны оптического излучения;
U - напряжение подаваемое на электрооптический модулятор.
Следовательно,

полуволновое напряжение, обеспечивающее фазовый сдвиг

. равно

(3.2.2)
где
Lk -общая
длина двух кристаллов.
Для
заданного значения контраста (200) из выражения (3.1.6) следует, чтобы
минимальный угол поворота плоскости поляризации, определяемый эффектом
Поккельса, ζmin должен быть не менее 86°. Изменение угла поворота плоскости
поляризации задается выражением:

(3.1.8)
где

-
электрооптический коэффициент, зависящий от природы кристалла;
L и b -
длина и толщина одного кристалла;

-
показатель преломления для обыкновенной волны;
λ - длина волны оптического излучения;

-
минимальное напряжение, при котором произойдет открывание электрооптического
модулятора.
Минимальное
напряжение равно

.
Следовательно,
чтобы получить значение контраста не менее 200, максимальный разброс напряжения
сигнала, подаваемого на электрооптический модулятор, должен составлять значение
ДU = ±0,31 кВ
Для
получения импульсов генерации с длительностью менее 50 нс необходимо подавать
на электроды электрооптического модулятора импульсы напряжения длительностью τ ≈ 20..50 нс.
.3
Электронная схема управления электрооптическим затвором
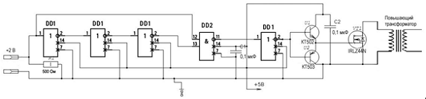
Принципиальная
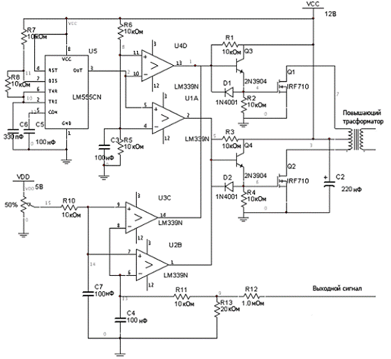
схема системы управления электрооптическим затвором показана на рисунке 3.3.1. LM555
используется для генерации сигнала прямоугольной формы с частотой ~1 кГц,
который непосредственно подается на контакты 10 и 5 компаратора LM339.
В этой схеме, LM 399 используется в качестве PWM контроллера.
PWM контроллер формирует два импульсных сигнала
прямоугольной формы разной полярности (на выводе 13 и выводе 2), которые
предназначены для управления двумя мощными биполярными NPN
транзисторами, 1N3904. Сигнал на выходе из этих транзисторов
используется для управления двумя мощными IRF710, которые подключаются к
первичной обмотке повышающего трансформатора (коэффициент трансформации:
12:460).
Для
управления этой схемой требуется напряжение питания в 12В. Потребляемый ток не
превышает 5А. IRF710 открываются и закрываются одновременно. Следовательно, на
первичную обмотку трансформатора подается сигнал прямоугольной формы. Как
результат, повышающий трансформатор создает 460 В переменного тока на вторичной
обмотке. Это переменное напряжение будет усиливаться за счет использования цепи
умножителя напряжения до 7 кВ.
Рисунок
3.3.1 - Принципиальная схема системы управления электрооптическим
затвором на кристаллах BBO.
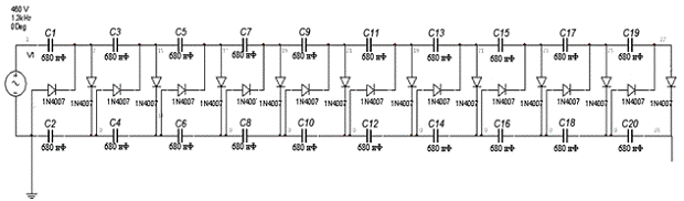
Цепь
умножителя напряжения состоит из 24 высоковольтных конденсаторов с емкостью 680
нФ подключенных к 24 диодам 1N4007 для формирования 6-12 каскадов, как показано
на рисунке 4.3.2. Количество каскадов (6 или 12) определяется числом
используемых кристаллов ВВО.
Рисунок 4.3.2 - Принципиальная схема каскадного умножителя
напряжения.
Каждая пара каскадов, состоящих из двух диодов и двух емкостей,
обеспечивает усиление в 1кВ. Выходное напряжение находится по формуле:

(4.3.1)
где
f - частота входного сигнала;
С
- общая емкость каскадного усилителя;
n
- количество каскадов;
Для
осуществления обратной связи выходное напряжение подключают к отрицательному
выходу делителя напряжения (к контакту 8 и контакту 6 из LM399) состоящего из
серии резисторов 16 МОм соединенных с сопротивлением 20 кОм. Работая как
делитель напряжения, эта схема пропускает сигнал обратной связи с напряжением в
5 В. Переменный входной сигнал с напряжением в диапазоне 0..5 В подается на
контакт 9 и 7 цепи обратной связи. Это напряжение используется в качестве
задающего входного сигнала от делителя напряжения. Выход обратной связи
устройства (контакт 14 и контакт 1) непосредственно связан с выходом PWM
контролера (вывод 13 и вывод 2). Если управляющее напряжение больше, чем
напряжение обратной связи контроллера, PWM устройство будет непрерывно
генерировать прямоугольные импульсы. Когда напряжение для прямой и обратной
связи одинаково, PWM контроллер не генерирует прямоугольные импульсы с
переключателей. Следовательно, усиление прекращается и напряжение остается
постоянным. Регулируя задающее напряжение, можно изменять выходное напряжение
данной схемы от 0 до 7 кВ.
4.
Экспериментальная часть
.1 Конструкция лазера и описание экспериментальной установки
В данной дипломной работе были исследованы временные характеристики
твердотельного лазера с накачкой диодными матрицами, работающими при частоте
следования импульсов накачки 8 - 512 Гц. Общее количество используемых
матриц не превышало 9 штук. Длительность импульса тока накачки изменялась в пределах
200 - 350 мкс. Исследованы три режима работы:
. режим пассивной модуляции добротности;
. режим с акустооптической модуляцией добротности;
. режим с электрооптической модуляцией добротности.
Резонатор лазера был образован «глухим» зеркалом З2 и выходным
зеркалом З1 с коэффициентом отражения R = 55%. В качестве активного элемента использовался стержень
из иттрий алюминиевого граната длиной 100 мм и диаметром поперечного сечения
6,3 мм. Концентрация ионов неодима составляла 1 ат. %. Использовалась конструкция
квантрона наиболее подходящая для осуществления поперечной накачки. При
использовании цилиндрического стержня диаметром 6,3 мм поперечная накачка
осуществлялась с трех сторон (диодные матрицы располагались под углом 120 друг
к другу) и соответственно с этим использовался трёхгранный квантрон рисунок
4.1.1. лазер электрооптический импульс затвор
Диодные матрицы были расположены с боков квантрона, позволяя осуществлять
поперечную накачку, причем на каждую грань приходилось по 3 диодные матрицы.
Общее число диодных матриц в этом случае было равно 9 (3 - на каждую из граней
квантрона ). В данной установке использованы матрицы СЛМ-2М. На рисунке 4.1.2
показан внешний вид матрицы, представляющую собой многослойную двумерную
наборную решетку с защитным герметичным стеклом.
Для отвода тепла от матриц и квантрона использовалась двухконтурная
водяная система охлаждения. На рисунке 4.1.3 показан внешний вид компактной
двухконтурной (вода-вода) системы охлаждения с термостабилизацией температуры
на уровне Δt ≤ 10 С, которая рассчитана на теплоотвод не
менее 4 кВт. Система охлаждения включает:
систему охлаждения диодных матриц
систему охлаждения активной среды лазера, и рабочих сред
пассивного затвора и акустооптического затвора.
Система охлаждения диодных матриц является системой высокого давления (рн
~ 3 атм), так как при охлаждении диодных матриц воду необходимо прогонять по
микроканалам вдоль линеек лазерных диодов диаметром не более 200 мкм с более
жесткой системой стабилизации температуры (не более 0,5 0С). Такая
стабилизация температуры обусловлена температурным уходом длины волны
полупроводниковых лазеров. Для предотвращения засорения микроканалов система
была снабжена дополнительным фильтром тонкой очистки (на рисунке 4.1.3 -
справа). Максимальный расход воды в замкнутом контуре составлял 1,0 л/мин.
Блок питания диодных матриц рисунок 4.1.4 позволял изменять частоту
следования импульсов тока накачки от 8 до 512 Гц, амплитуду импульса тока
накачки от 20 до 30 А и длительность импульса тока накачки от 100 до 350 мкс.
В качестве модуляторов добротности использовались: пассивный затвор на
основе кристалла Cr4+YAG, рисунок 4.1.5, акустооптический
затвор (АОЗ) фирмы Falcon, рисунок 4.1.6, и электрооптический модулятор рисунок 4.1.7.
Структурная экспериментальной установки представлена на рисунке 4.2.1.
Установка состояла из следующих основных частей: твердотельного лазера с
диодной накачкой, внутри которого располагались квантрон, пассивный,
электрооптический и акустооптический затвор, поворотной пластины из кварца,
фотоприемника, измерителя энергии лазерного излучения и системы водяного
охлаждения.
Рисунок 4.2.1 - Структурная схема экспериментальной установки.
Во всех экспериментах использовался импульсно-периодический режим работы Nd-YAG лазера с диодной накачкой. Для измерения формы и
длительности импульса генерации использовался фотоприемник на основе PIN-диода с полосой пропускания ~ 1 ГГц рисунок
4.2.2, соединенный с высокочастотным осциллографом С1-75, с помощью которого
наблюдалась форма импульса генерации.
Измерение импульсной энергии генерации и средней мощности излучения
лазера выполнялись с помощью измерителя мощности и энергии ИМО - 2Н рисунок
4.2.3 (при средней мощности излучения до 20 Вт).
При измерении энергетических характеристик лазерное излучение заводилось
в калориметр ИМО-2Н с помощью кварцевой пластины, а при измерении формы и
длительности импульса кварцевая пластина закрывалась листом белой бумаги, и
PIN-диод улавливал отраженное диффузным образом излучение от её поверхности.
На рисунке 4.2.4 представлена оптическая схема экспериментальной
установки. Она включает в себя:1 - активный элемент Nd:YAG, 2 - диодные
матрицы СЛМ-2М, 3 - водяной охладитель, 4 - пассивный модулятор добротности на
основе кристалла Cr4+YAG, 5 - электрооптический модулятор
добротности, 6 - «глухое» зеркало оптического резонатора, 7 - выходное зеркало
с коэффициентом отражения R =
55%,8 - акустооптический модулятор добротности, 9 - кварцевая пластина с
коэффициентом отражения R =
6%,10 - калориметр ИМО-2Н, 11 - PIN-диод, 12 - поляризационная призма
электрооптического затвора, 13 - электрооптические элементы.
Рисунок 4.2.4 - Оптическая схема экспериментальной установки.
4.3 Управление параметрами длительности импульса методом
пассивной модуляции добротности резонатора
В качестве пассивного затвора использовался насыщающийся поглотитель на
основе кристалла Cr4+:Y3Al5O12 длиной l равной 3 мм и коэффициентом начального
пропускания Т0=16,5 %. Диаметр кристалла D был равен 10 мм.
При работе в режиме с пассивной модуляцией добротности измерения
проводились при длительности импульса тока накачки равной 200…350 мкс, частоте
следования импульсов тока накачки 8-512 Гц и силе тока накачки I = 24…26 А. На рисунках 4.3.1 и 4.3.2
представлены типичные осциллограммы = 64 Гц.
В оптимальных условиях по тепловому режиму диодных матриц лазер работал
при силе тока накачки Iр = 25 А. При уменьшении силы тока
накачки до Iр = 24,5 А, пассивный затвор переставал переходить в
просветленное состояние и происходил срыв лазерной генерации (импульс генерации
на экране осциллографа исчезал). При увеличении тока до I = 26 А - амплитуда импульса
лазерного излучения возрастала, а длительность импульса генерации оставалась
неизменной. Дальнейшее увеличение силы тока накачки приводило к эффекту
насыщения и роста амплитуды импульса генерации не наблюдалось. Зависимость
амплитуды импульса генерации лазерного излучения от силы тока накачки
представлена на рисунке 5.3.3.
Рисунок 4.3.3. - Зависимость амплитуды импульса лазерного
излучения от силы тока накачки.
Типичная длительность импульса генерации при пассивной модуляции
добротности составляла 20 нс. Измерения импульсной энергии генерации показали,
что при силе тока накачки 25 А, величина энергии в импульсе генерации
составляла около 0,15 Дж. Следовательно, пиковая мощность излучения в этом
режиме работы была Римп ~7,5 МВт, а импульсная
плотность мощности Iимп ≈
26,5 МВт/см2. При расходимости лазерного излучения 3…5 мрад в фокусе
линзы с фокусным расстоянием F
равным 50 мм можно получить импульсную плотность мощности лазерного излучения Iимп ф ≈ 2,4 ГВт/см2.
4.4 Управление параметрами длительности импульса
акустооптическим методом
При работе в режиме модуляции добротности с помощью акустооптического
затвора измерения проводились при длительности импульса тока накачки равной 200…350
мкс, частоте следования импульсов тока накачки 8-64 Гц и силе тока накачки Iр = 24…26 А с подавлением первого импульса лазерного
излучения и без него. Во время измерений изменялись различные параметры работы
акустооптического затвора, и исследовалось их влияние на выходные
характеристики генерации лазерного излучения. Малый диапазон изменения частот
следования импульсов тока накачки при измерениях был обусловлен отсутствием
синхронизации работы блока управления АОЗ и блока питания диодных матриц.
Установлено, что в этом случае в импульс генерации лазера состоит из
нескольких цугов. Количество цугов и их длительность определяется частотой
модуляции акустооптического затвора. Так при частоте модуляции АОЗ равной 10
кГц число цугов генерации равно трем, а при частоте модуляции АОЗ равной 30 кГц
количество цугов равно девяти. При этом длительность цуга, в том случае, когда
их количество N было больше или равно шести,
практически определялась частотой модуляции АОЗ. Длительность отдельного
импульса генерации составляла ~100-150 нс. Полная длительность импульса
генерации определялась длительностью импульса тока накачки и была короче его на
40…50 мкс.
На рисунке 4.4.4. иллюстрируется еще одна характерная особенность работы
лазера в этом режиме, касающаяся структуры отдельного цуга лазерной генерации:
второй импульс цуга задержан относительно первого на время как минимум вдвое
большее времени задержки последующих соседних импульсов цуга, т.е. выполняется
соотношение
Δτ1,2 ≥ 2Δτi,i+1, (1)
где i ≥2 - номер
импульса цуга, начиная со второго.
Время задержки второго импульса относительно первого зависело от режима
работы АОЗ и изменялось от 10 до 20 мкс. Кроме того, было установлено, что
частота модуляции АОЗ существенным образом влияет как на амплитуду отдельного
импульса цуга рисунок 4.4.5, так и на полную энергию генерации всех цугов
рисунок 4.4.6.
Рисунок 4.4.5. - Зависимость амплитуды отдельного импульса цуга от
частоты модуляции акустооптического затвора.
Рисунок
4.4.6. - Зависимость полной энергии генерации всех цугов лазерного
излучения от частоты модуляции акустооптического затвора.
На
рисунке 4.4.7. представлена зависимость амплитуды отдельного импульса лазерного
излучения от подводимой мощности ультразвукового генератора АОЗ. Видно, что с
ростом подводимой мощности растет амплитуда генерации отдельного импульса.
Рисунок 4.4.7. - Зависимость амплитуды лазерного излучения от
подводимой мощности ультразвукового генератора АОЗ.
Исследование временных и энергетических характеристик при работе с
акустооптическим затвором позволили оценить плотность мощности лазерного
излучения в отдельном импульсе генерации, среднюю мощность генерации отдельного
цуга и среднюю мощность генерации полного импульса излучения всех цугов.
Плотность мощности и энергия отдельного импульса лазерного излучения
зависела от режима работы акустооптического затвора и несколько увеличивалась с
ростом частоты модуляции АОЗ. В частности, при частоте модуляции
акустооптического затвора fАОЗ=10
кГц энергия в первом импульсе каждого цуга была не менее Еимп(1)=5мДж
при импульсной мощности отдельного импульса Pимп(1) = 50.103
Вт и плотности мощности Iимп(1) =
180 кВт/см2, а при частоте модуляции акустооптического затвора fАОЗ=30 кГц энергия в первом импульсе
каждого цуга была не менее Еимп(1)=6,5мДж при импульсной
мощности отдельного импульса Pимп (1) = 65.103
Вт и плотности мощности Iимп(1) =
230 кВт/см2. В первом случае количество цугов было равно трем, а во
втором - девяти. Определение полной энергии генерации одного цуга импульсов
позволило оценить среднюю мощность генерации отдельного цуга. На частоте
модуляции АОЗ равной 10 кГц оказалось равной Рср(цуг) = 0,5
кВт при средней плотности мощности цуга Iср(цуг)=1,8 кВт/см2. На частоте
модуляции АОЗ равной 30 кГц аналогичные величины имели следующие значения Рср(цуг)=0,8кВт
и Iср(цуг)=2,8кВт/см2. При
этом средняя мощность генерации всех цугов не превышала значения Рср=
0,5 кВт, а средняя плотность мощности всех цугов - значения Iср=1,8кВт/см2.
При работе с АОЗ на частоте модуляции 30 кГц в фокусе линзы F=50 мм можно получить импульсную
плотность мощности лазерного излучения Iимп ф(1) ≈ 200 МВт/см2 и
среднюю плотность мощности генерации отдельного цуга Iср ф(цуг) ≈ 2,5 МВт/см2.
Анализ полученных результатов показывает, что для увеличения
эффективности работы исследуемого лазера в режиме модуляции добротности с
помощью АОЗ необходимо увеличивать частоту модуляции (до 50 кГц) и подводимую
мощность ультразвукового генератора (до 20 Вт).
Управление параметрами длительности импульса с помощью электрооптического
затвора
По причине высокой стоимости и трудности приобретения электрооптического
затвора на кристаллах ВВО, в данной работе будет использоваться
электрооптический модулятор на кристаллах DKDP, который обладает схожими оптическими и
электрическими параметрами, за исключением: управляющего напряжения, пороговой
прочности и электрооптических коэффициентов.
Полуволновое напряжение для электрооптического затвора на кристаллах DKDP равно

В.
Для работы с электрооптическим затвором на основе кристалла DKDP нами была использована схема,
представленная на рисунке 4.5.1. В качестве входного сигнала используется
сигнал прямоугольной формы с длительностью импульса порядка 200 мкс с
генератора Г3 - 111. Микросхемы DD1
(КП1533ЛН1) и DD2 (КП1533ЛА3) используются для
формирования импульса длительностью 50 нс. Таким образом, на транзистор VT1 (IRLZ44N)
подается управляющий сигнал, рисунок 4.5.2, с амплитудой 4,5 В и длительностью
импульса 50 нс.
Рисунок 4.5.1 - Принципиальная схема системы управления
электрооптическим затвором на кристаллах DKDP.
В результате, повышающий трансформатор усиливает подаваемый сигнал до 400
В на вторичной обмотке, рисунок 4.5.3. Это выходное напряжение используется для
управления электрооптической ячейкой.
Так как минимальная частота следования импульсов генерации используемого
лазера была равна 8 Гц, а минимальная средняя мощность генерации составляла 3
Вт, что выше предельно допустимой мощности пропускаемой затвором на основе
кристалла ДКДП был выполнен ряд модельных экспериментов с использованием
излучения полупроводникового лазера с длиной волны излучения 0,65 мкм. В
результате этих экспериментов установлено, что используя ячейку Поккельса,
можно получить импульсы лазерного излучения длительностью ~45 нс, рисунок
4.5.4.
5. Основные выводы и результаты работы
В результате выполнения дипломной работы исследованы различные режимы
управления параметрами лазерных импульсов генерации твердотельного лазера с
диодной накачкой.
Установлено, что максимальная импульсная мощность генерации составляла:
1) ~7,5 МВт (при работе в режиме пассивной модуляции добротности), 2) ~100 кВт
(при работе в режиме с акустооптической модуляцией добротности).
Максимальная средняя мощность генерации достигала 200 Вт при работе в
режиме свободной генерации и частоте следования импульсов генерации 512 Гц.
В модельных экспериментах при работе с электрооптическим затвором на
кристаллах ДКДП получены длительности импульсов генерации не более 40 нс, что
позволяет надеяться на получение максимальной импульсной мощности генерации в
твердотельном лазере с диодной накачкой при работе с электрооптическим затвором
на кристаллах ВВО не менее ~10 МВт.
6. Экономическая часть
Технико-экономическое обоснование темы
Целью данной работы является исследование методов управления временными
характеристиками импульсно-периодического (YAG:Nd) лазера с накачкой диодными матрицами. В работе будут
рассмотрены методы управления параметрами лазерного излучения, такие как:
Метод акустооптической модуляции добротности
Метод пассивной синхронизации продольных мод резонатора
Метод электрооптического управления длительностью импульса
генерации
Будут сравнены теоретические и экспериментальные результаты исследования
различных методов управления.
Исследуемые в данной работе методы управления временными характеристиками
лазерного излучения позволят контролировать длительность и мощность импульса
лазерного излучения. В результате будет выбран оптимальный метод для управления
определенными параметрами, в зависимости от поставленной задачи.
Возможность управления временными характеристиками лазерного излучения
обеспечит повышение мощности импульса лазерного излучения и установление
необходимого импульсного режима работы лазера, что позволит расширить область
применения данной установки и изменять импульсные характеристики лазера.
Ленточный
график проведения научно-исследовательской работы
В процессе прохождения всех стадий научно исследовательской работы
инициатор и разработчик должны точно координировать действия и распределять их
во времени.
График НИР должен отражать те стороны выполняемых работ, которые являются
существенными для достижения конечных целей. Кроме того, этот график должен
учитывать возможные состояния работ, выполнение их в намеченные сроки,
возможные их нарушения, последствия этого и т. д. Ленточный график представляет
собой схематическое изображение порядка проведения и длительности отдельных
этапов работы. Он позволяет получить наглядное представление о
последовательности и взаимосвязи различных стадий разработки, а также может
оказать помощь в планировании сроков проведения научно исследовательской работы
в целом. Перечень содержания работ приводится в таблице 6.1.1. Там же
приводятся исполнители и продолжительность выполнения работ. На основании этой
таблицы был построен ленточный график, представленный на рисунке 6.1.1.
Таблица 6.1.1 - Список проводимых работ
|
Этап
|
Название
|
Исполнитель
|
Дни
|
|
1
|
Составление и согласование
задания
|
Руководитель
|
2
|
|
|
Инженер
|
2
|
|
2
|
Изучение технического
задания
|
Инженер
|
2
|
|
3
|
Подбор и изучение
литературы
|
Руководитель
|
1
|
|
|
Инженер
|
10
|
|
4
|
Анализ методов управления
временными характеристиками лазерного излучения импульсно-периодического (YAG:Nd)
лазера с накачкой диодными матрицами
|
Руководитель
|
1
|
|
|
Инженер
|
8
|
|
5
|
Выявление оптимального
метода
|
Руководитель
|
1
|
|
|
Инженер
|
3
|
|
6
|
Разработка конструкции
твердотельного лазера с использованием различных ЭОЗ, ПЗ и АОЗ
|
Руководитель
|
1
|
|
|
Инженер
|
4
|
|
7
|
Проведение показательного
эксперимента
|
Руководитель
|
1
|
|
|
Инженер
|
8
|
|
8
|
Обработка и анализ
результатов эксперимента
|
Руководитель
|
1
|
|
|
Инженер
|
5
|
|
9
|
Выводы по результатам эксперимента
|
Инженер
|
1
|
|
10
|
Оформление отчета по НИР
|
Инженер
|
15
|
|
11
|
Оформление графической
части НИР
|
Инженер
|
4
|
|
12
|
Утверждение отчета и
чертежей
|
Руководитель
|
3
|
|
13
|
Сдача отчета
|
Инженер
|
1
|
|
Итого
|
Руководитель
|
11
|
|
Инженер
|
63
|
Рисунок 6.1.1 Ленточный график проведения НИР
Составление
сметы затрат на разработку
Смета затрат на разработку устанавливает общую величину затрат в
планируемом периоде. Общая сумма затрат на выполнение конкретной разработки
включает в себя следующие калькуляционные статьи расходов:
Материальные затраты
Перечень использованных материалов и покупных изделий приведен в таблице
6.1.2 с указанием цены количества изделий данного типа и стоимости.
Требуемое количество определяется из технологического минимума,
необходимого для обеспечения планируемых исследований.
Таблица 6.1.2 - Расчёт затрат на покупные материалы и услуги
|
Наименование материала
|
Единица измерения
|
Цена за единицу, руб.
|
Количество
|
Сумма, руб.
|
|
Бумага для принтера
|
Лист
|
0,6
|
500
|
300
|
|
Ручка шариковая
|
Шт.
|
10
|
2
|
20
|
|
Ватман
|
Лист
|
10
|
9
|
90
|
|
Чернила для принтера
|
Флакон
|
200
|
1
|
200
|
|
Карандаш
|
Шт.
|
5
|
10
|
50
|
|
Ластик
|
Шт.
|
1
|
10
|
10
|
|
Итого
|
670
|
Также в материальные затраты входят затраты на электроэнергию.
Для расчета затрат на электроэнергию берем 63 дня по 8 часов работы
каждый день. Вычисление производим из расчета 2.73 руб. за 1 кВт.ч.
Зэн = Рпот ·Твр · Сквт.ч (6.1.1)
где Рпот - потребляемая мощность - 0.35 кВт.ч.;
Твр -
фонд времени за период амортизации 63·8 = 504 ч.;
Сквт.ч
- стоимость 1 кВт энергии 2.73 руб.
Зэн = 0.35·504·2.73
= 481.57 руб.
Итого материальные затраты составляют Зм = 670+481.57 =
1151.57 руб.
Затраты по оплате труда
Исходя из длительности этапов разработки и состава исполнителей
рассчитываются затраты на оплату труда.
Заработная плата рассчитывается по формуле:
(6.1.2)
где
ЗПМ - заработная плата за месяц,
Д
- число дней, затраченных на разработку,
РДМ
- число рабочих дней в месяце - 22.
Результаты
расчетов заработной платы приведены в таблице 6.1.3.
Таблица
6.1.3 - Основная заработная плата
|
Исполнители
|
Оклад, руб.
|
Трудоемкость, чел×дн
|
Суммарная з/пл., руб.
|
|
Руководитель
|
12000
|
11
|
6000.5
|
|
Разработчик
|
4500
|
63
|
12883.5
|
|
ИТОГО
|
|
|
18884
|
Отчисления на социальные нужды - это обязательные отчисления органам
государственного социального страхования, пенсионного фонда, государственного
фонда занятости и медицинского страхования. В совокупности эти отчисления
составляют 34.2% от фонда заработной платы:
ОСН = 18884 × 0.342 = 6458.33 руб.
Прочие расходы
Прочие расходы берутся от величины прямых общих затрат в размере 10%.
Общие прямые затраты составляют:
Зпрям = Зм + Фзп + Анир + Осн
(6.1.3)
Зпрям = 1151.57 + 18884 + 6458.33 = 26493.9 руб.
Прочие расходы:
Зпр= 26493.9 × 0.1= 2649.39 руб.
Общие затраты составят:
З = 3прям + 3пр (6.1.4)
З = 26493.9 + 2649.39 = 29143.29руб.
Необходимые расходы сведены в таблице 6.1.4.
Таблица 6.1.4 - Смета затрат
|
Элементы затрат
|
Сумма, руб.
|
Удельный вес, %
|
|
Материальные затраты, Зм
|
1151.57
|
4
|
|
Затраты на заработную
плату, Фзп
|
18884
|
64.8
|
|
Отчисления на социальные
нужды,Осн
|
6458.33
|
22.2
|
|
Прочие расходы, Зн
|
2649.39
|
9
|
|
Общие затраты, З
|
29143.29
|
100.00
|
Расчет цены для НИР
Цена НИР определяется как сумма сметы затрат, прибыли
и НДС. Прибыль составляет 10% от сметы затрат, НДС находится как 18% от сметы
затрат и прибыли. Цена НИР представлена в таблице 6.1.5.
Таблица 6.1.5. - Цена НИР
|
Наименование
|
Цена, руб.
|
|
Смета затрат
|
29143.29
|
|
Прибыль
|
2914.33
|
|
НДС
|
5770.38
|
|
ИТОГО
|
37828
|
Выводы по
эффективности предложений НИР
Так как тема НИР имеет теоретико-исследовательский
характер, то подсчитать в денежном выражении и в окончательном виде
экономический эффект не представляется возможным.
Однако, исходя из сравнительных оценок методов
управления временными параметрами лазерного излучения твердотельного (YAG:Nd) лазера с диодной накачкой, можно сделать вывод о том, что
наиболее перспективными методами являются акустооптический и электрооптический
метод с использованием Ячейки Поккельса (ЭОЗ), которые дают большие возможности
по управлению временными параметрами лазерного излучения и углом отклонения
лазерного луча.
Достоинством данных приборов является то, что они
позволяют быстро и качественно управлять лазером в импульсном режиме, при этом
не сильно усложняя конструкцию прибора.
7. Безопасность и экологичность проекта
В данном дипломном проекте исследуется методы управления временными
характеристиками импульсно-периодического ND3+-YAG лазера с
накачкой диодными матрицами. Данные методы подразумевает усложнение конструкции
лазера включением в ее систему определенных дополнительных частей, в частности:
электрооптического модулятора добротности, пассивного модулятора и
акустооптического модулятора.
В данном случае наиболее важным будет рассмотрение рабочего места
наладчика лазера, он имеет прямой доступ ко всем узлам и механизмам,
расположенным внутри корпуса лазера, что при не квалифицированной работе с
лазером может привести к ослеплению, поражению электрическим током, ожогам.
Лаборатория
сборки и наладки лазера представляет собой комнату площадью
. Длина комнаты
, ширина
комнаты
, высота потолка комнаты
. Стены комнаты окрашены матовой краской
светло-голубого цвета, потолок обработан побелкой. Освещение комнаты производится
светильниками типа ЛСП 2х40, подвешенных на расстоянии
от пола. Также комната имеет систему вентиляции.
Настраиваемый лазер устанавливается на оптическом столе и подключается к общей
шине заземления. На этом же столе размещается ПЭВМ, тоже подключаемая к общей
шине заземления. Все работы, связанные со сборкой и настройкой лазера,
производятся рабочим стоя.
7.1
Анализ условий труда мастера сборочно-наладочных работ твердотельного (YAG:Nd) лазера с диодной накачкой
Лабораторные условия могут характеризоваться наличием
опасных и вредных факторов.[11],[12]
Опасным, согласно ГОСТ 12.0.003-74, называется фактор,
воздействие которого на работающего в определённых условиях, приводит к травме
или к внезапному резкому ухудшению здоровья.
Проанализировав условия труда в лаборатории, где
проводятся сборка и наладка лазеров, можно выделить следующие опасные и вредные
факторы:
Физические опасные и вредные производственные факторы:
- лазерное излучение (прямое, отраженное, рассеянное);
- опасность поражения электрическим током (высоковольтные
источники питания лазера);
- освещенность рабочего места;
- уровень шума (вытяжная вентиляция);
- условия микроклимата;
- пожарная опасность.
Биологические опасные и вредные производственные факторы:
биологические эффекты воздействия лазерного излучения на
организм человека.
Психофизиологические опасные и вредные производственные факторы:
статические физические перегрузки;
зрительное перенапряжение при работе с лазерной установкой.
7.1.1 Лазерное излучение
Основными нормативными документами, регламентирующими условия безопасной
работы с лазерами, являются: СанПиН 5804-91 , ГОСТ 12.1.040-83 .
Нормы устанавливают предельно допустимые уровни (ПДУ) лазерного излучения,
за которые принимаются энергетические экспозиции облучаемых тканей.
Энергетической экспозицией называется отношение энергии излучения, попадающей
на рассматриваемый участок поверхности, к площади этого участка (Дж/см2).
Необходимо осуществить ряд мероприятий, обеспечивающих безопасные условия
труда персонала при работе с лазерами:
все лазеры должны быть маркированы знаком лазерной опасности;
размещение лазеров разрешается только в специально оборудованных
помещениях.
На дверях помещений, где используются лазеры, должны быть знаки лазерной
опасности. Большое значение имеет внутренняя отделка помещений (стены и потолки
должны иметь матовую поверхность).
Лазеры по степени опасности генерируемого ими излучения подразделяются на
4 класса.
Технологические лазерные установки классифицируются предприятием
изготовителем путем измерения уровней лазерного излучения в рабочей зоне и
сравнения их с ПДУ согласно ГОСТ 12.1.040-83.
Класс опасности лазеров, не относящихся к технологическим установкам,
определяется предприятием - изготовителем по выходным характеристикам
излучения.
Таблица 7.1.1 - Классификация лазеров по степени опасности генерируемого
ими излучения для длин волн от 0,4 до 0,75 мкм (по вторичным биологическим
эффектам).
|
Класс
|
Энергия (Ее,Дж), генерируемая
лазером; рабочий день
|
|
1
|
|
|
2
|
|
|
3
|
|
Таблица 7.1.2 - Классификация лазеров по степени опасности генерируемого
ими излучения для длин волн от 0,4 до 0,75 мкм (по вторичным биологическим
эффектам).
|
Класс лазера
|
Длина волны, мкм
|
Энергия (Ее,
Дж),генерируемая лазером за время воздействия (t)
|
|
1
|
От 0,2 до 0,4 свыше 1,4
|
|
|
от 0,4 до 1,4
|
|
|
2
|
От 0,4 до 1,4
|
|
|
3
|
От 0,2 до 0,4
свыше 1,4
|
|
|
От 0,4 до 1,4
|
|
|
4
|
Свыше 0,2
|
|
Примечание к таблицам 7.1.1 и 7.1.2.
Н - ПДУ облучения кожи для времени воздействия (t);
Нпг - ПДУ облучения роговицы глаза для точечного источника и времени
облучения (t);
Нп
- ПДУ облучения роговицы глаза при угловом размере источника
для времени воздействия (t);
Нв
- ПДУ энергетической экспозиции на роговице глаза для времени воздействия t по
вторичным биологическим эффектам при фоновой освещенности роговицы глаза
;
d - начальный
диаметр пучка (см) по уровню е-2. Лазеры (установки),
генерирующие излучение в видимой области спектра, классифицируются по первичным
и вторичным биологическим эффектам, при этом выбирается наибольший из
соответствующих классов. Основной мерой обеспечения безопасности
является установка элементов оптического резонатора в защитный корпус, а так же
проведение инструктажа по технике безопасности с персоналом
7.1.2
Обеспечение электробезопасности
Опасность поражения электрическим током специфично,
поскольку он не может быть обнаружен органами чувств человека: зрением, слухом,
обонянием.Поражение может произойти вследствие случайного прикосновения к токоведущим
частям, находящимся под напряжением и конструктивным токоведущим металлическим
частям оборудования, в нормальных условиях не находящихся под напряжением, но
оказавшимся под ним из-за повреждения изоляции токоведущих частей.
Для обеспечения электробезопасности при работе на данных установках
используется зануление и контурное заземление. Лазер работает от сети
переменного тока с напряжением 220В, который преобразуется высоковольтным
источником питания в постоянный ток с напряжением до 1 кВ. При работе с ним
существует потенциальная опасность поражения персонала электрическим током.
Проходя через тело человека, ток может вызвать термическое и электрическое
действие, являющееся обычными физико-химическими процессами. Одновременно
электрический ток производит биологическое действие, которое является особым
специфическим процессом, свойственным лишь живой материи. Все эти процессы
могут послужить причиной тяжелых травм человека.
Степень опасного и вредного воздействия на человека
зависит от: рода и величины напряжения и тока; частоты электрического тока;
пути тока через тело человека; продолжительности воздействия электрического
тока на организм человека; условий внешней среды.
Для характеристики воздействия электрического тока на
организм человека условно разделяют ряд характерных токов: ощутимый,
неот-пускающий, фибриляционный. Они характеризуются пороговыми значениями, т.е.
наименьшими и справедливыми для большинства взрослых и здоровых людей. Для
переменного тока частотой 50 Гц эти значения следующие:
пороговый ощутимый ток - 0,5÷1,5 mА;
пороговый неотпускающий ток - 6÷10mА;
пороговый фибриляционный ток - 80÷100mА.
Требования по электробезопасности приведены в ГОСТ
12.1.039-82, в котором установлены предельно допустимые значения напряжений
прикосновений Uпд и ток Iпд, протекающий через тело человека.
При неаварийном режиме работы предельно допустимые значения соответствуют
продолжительности воздействия тока на человека не более 10 минут в сутки и
установлены из реакции ощущения: Uпд=2 В, Iпд=0.3 мА (для переменного тока частотой 50 Гц), Uпд=8 В, Iпд=1 мА (для постоянного тока).
Для обеспечения электробезопасности следует использовать соответствующие
меры (согласно ГОСТ 12.1.019-79* [5]) и организационные мероприятия, а также
ГОСТ 12.1.030-81 "Электробезопасность. Защитное заземление.
Зануление", так как известно, что заземление установки, в случае сети с
глухозаземленной нейтралью, является малоэффективным, с целью обеспечения
электробезопасности обслуживающего персонала, а также использование защитного
корпуса прибора и его обесточивание при несанкционированном вскрытии.
К организационным мероприятиям относятся: допуск к
работе лиц прошедших инструктаж и обучение по технике безопасности; назначение
лиц, ответственных за организацию и производство работ; надзор за проведением
работ и т.д.
Основной мерой обеспечения электрической безопасности
согласно ГОСТ 12.1.019-79 является: защитное зануление, изоляция токоведущих
частей и др.Конструктивно защитное зануление должно соответствовать требованиям
ПУЭ.
7.1.3 Освещенность рабочего места
Рисунок 7.1.1. - Схема размещения светильников.
Нормальные условия работы могут быть обеспечены при достаточном и
рациональном организованном освещении, поскольку зрение - главный орган человека,
воспринимающий информацию из внешней среды.
Недостаточная освещённость помещения обычно происходит
при неправильном размещении осветительных приборов на рабочем месте. Система
освещения должна удовлетворять требованиям строительных норм и правил СНиП
23-05-95, СанПиН 2.2.1/2.1.1.1278-03.
Определим разряд зрительных работ, соответствующий работе настройщика
лазера за ПЭВМ по таблице «Разряды зрительных работ». Зрительная работа
оператора относится к работе высокой точности, наименьший размер объекта
различения от 0.3 до 0.5 мм (толщина буквенного штриха). Значит разряд
зрительных работ - третий. Подразряд работ «В» (контраст объекта различения с
фоном средний, характеристика фона - средний).
Общей задачей расчета освещенности в данном случае является проверка
соответствия требованиям СНиП существующей в лаборатории системы общего
освещения, рисунок 7.1.1.
В данном учреждении используются светильники типа ЛПП 20-58-102 У5,
имеющие плавную регулировку светового потока от 5 до 100%. Общее число
светильников 6 шт. Освещенность рабочего места с использованием такой системы
общего освещения должна составлять не менее 300 лк.
Общее равномерное освещение определяется методом светового потока
(коэффициентом использования), учитывающим световой поток, отраженный от
потолка и стен по формуле:
(7.1.1)
где
Фсв - световой поток светильника, лм;
Ен
- нормированная минимальная освещенность, лк;
S - площадь
освещаемого помещения, м2;
k - коэффициент
запаса, учитывающий запыленность светильников и их износ (пусть к = 1,5);
Z - отношение
средней освещенности к минимальной (обычно принимается равным 1,1…1,2, пусть Z =
1,15);- число светильников, находится по формуле:
где
S - площадь освещаемого помещения, м2 ;
Ln -
высота подвеса светильника, м;
η - коэффициент использования светового потока от светильника, зависящий от
кривой распределения силы света, коэффициента отражения потока от потолка и
стен, высоты подвеса Ln и показателя помещения i, определяемого
по формуле:
(7.1.3)
где
А - длина помещения, м;
В
- ширина помещения, м;
Ln -
высота подвеса светильника, м.
По
ГОСТ 17677-82 светильники типа ЛПП 20-58-102 У5 относятся к классу Д-2
светораспределения. С учетом того, что коэффициент отражения светового потока в
данной лаборатории от потолка равен 0,5, от стен 0,3, от пола 0,1, показатель
помещения
, находим по таблице «Коэффициент использования
светильников с типовыми кривыми силами света» коэффициент использования
светового потока
.
Рассчитаем
световой поток, которой должен иметь каждый из 24 светильников лаборатории,
чтобы обеспечить необходимую освещенность рабочего места (минимум 300 лк):
Световой
поток люминесцентной лампы (в светильнике ЛПП 20-58-102 У5 она одна) составляет
3247 лм при номинальной мощности 58 Вт. Фактическая освещенность рабочего места
при условии, что все светильники настроены на 100% отдачу светового потока,
равна:
Следовательно,
существующая система общего освещения лаборатории в полной мере обеспечивает
оптимальную освещенность рабочих мест.
7.1.4 Уровень шума
Шум является нежелательным звуком, воспринимаемым
органами слуха человека. Шум оказывает вредное влияние на весь организм
человека, и в первую очередь, на органы слуха, центральную нервную и
сердечнососудистую системы. Чем сильнее шум и длительность его воздействия, тем
ниже производительность труда и больше количество ошибок в работе человека.
Причинами возникновения шума являются:
шум, возникающий при образовании потоков
воздуха вентилятором или кондиционером;
шум, возникающий при работе лазерных
установок;
шум светильников.
Нормативные параметры шума являются обязательными для
всех предприятий и организаций. В настоящее время основным документом регламентирующим
требования к допустимому уровню шума является СН 2.2.4/2.1.8.562-96, в
соответствии с которым в помещении уровень звука не должен превышать 50 дБА.
Измеренный уровень шума с помощью шумомера Октава-110А
составил 47дБа. Исходя из этого можно сказать, дополнительных мер по уменьшению
уровня шума применять не надо.
7.1.5 Условия микроклимата на рабочем месте
Работа с настраиваемым прибором относится к категории 1б (лёгкие
физические работы, производимые сидя, стоя или связанные с ходьбой, с энергозатратами
от 140 до 174 Вт) СанПиН 2.2.4.548-96 . В холодный период года оптимальными
параметрами микроклимата являются: температура окружающей среды 21-23 °С;
относительная влажность воздуха 40-60%; скорость движения воздуха 0,1 м/с; а
допустимыми параметрами соответственно - 19-24 °С; 15-75%; 0.1-0.2 м/с.
В тёплый период года оптимальные параметры - 22-24 °С; 40-60%; 0.1 м/с;
допустимые - 20-28 °С; 15-75 %; 0.1-0.3 м/с. Для обеспечения оптимальных
параметров микроклимата в рассматриваемом помещении установлена
центролизированная система вентиляции и система центрального отопления, которые
в любое время года должны обеспечить нормальные условия микроклимата на рабочем
месте.
7.1.6 Пожарная опасность
По
взрывопожарной и пожарной опасности помещения подразделяются на категории А, Б,
В1 - В4, Г и Д. Согласно ГОСТ 12.1.004-91 помещения с ПЭВМ и лазерными
установками чаще всего относятся к пожароопасным, категории В. Это вызвано тем,
что все устройства и блоки питаются от сети переменного тока (220/380 В, 50
Гц), что приводит к нагреву приборов и может способствовать возгоранию.
Повышенная пожарная опасность также возникает из-за возможности короткого
замыкания в любом из электрических устройств, используемых на рабочем месте.
Для обеспечения мер пожарной безопасности необходимо наличие в помещении
углекислотного огнетушителя ОУ-8.
7.1.7 Психофизиологические опасные и вредные производственные
факторы
Психофизиологические факторы, воздействующие на рабочего, приводят к его
физическим и нервно-психическим перегрузкам.
К психофизиологическим факторам, влияющим на работу настройщика лазерных
систем, относятся факторы, связанные с кропотливостью работы и большим
зрительным и физическим переутомлением. При этом можно выделить следующие
вредные последствия: утомление, постепенное ухудшение зрения, эмоциональные
перегрузки.
Для снижения воздействия психофизиологических факторов необходимо
правильно организовать рабочее место настройщика лазерных систем следуя
инструкциям СанПиН 5804-91, а также применять рациональные режимы труда и
отдыха.
.2 Обеспечение пожарной безопасности
В помещениях, в которых эксплуатируются лазеры и другие лабораторные
приборы и установки, всегда существует опасность возгорания ГОСТ 12.1.004-91
из-за неисправности, например, каких-либо блоков оборудования, плохого контакта
в неисправных электросетях, неосторожного обращения людей с огнем и т.п.
Рассматриваемое
помещение лаборатории имеет площадь
. Стены и
потолок лаборатории отделаны штукатуркой, пол выложен кафельной плиткой.
Согласно НПБ 105-03 данное помещение относится к категории помещений В1÷В4 (пожароопасные). Определение пожароопасной
категории помещения осуществляется путем сравнения максимального значения
удельной временной пожарной нагрузки на любом из участков помещения с величиной
удельной пожарной нагрузки приведенной в таблице 4 НПБ 105-03. При пожарной
нагрузке, включающей в себя различные сочетания (смесь) горючих, трудногорючих
жидкостей, твердых горючих и трудногорючих веществ и материалов в пределах
пожароопасного участка, пожарная нагрузка Q (МДж),
определяется по формуле:
(6.2.1)
где
- количество i-ого материала
пожарной нагрузки, кг;
- низшая теплота сгорания i-ого материала
пожарной нагрузки, МДж/кг.
Удельная
пожарная нагрузка g, МДж/ м2 , определяется из соотношения:
(6.2.2)
где
S - площадь размещения пожарной нагрузки, м2 (не
менее 10 м2).
Все
необходимые данные для расчета и результаты расчетов приведены в таблице 7.2.1.
Таблица 7.2.1 - Материалы.
|
№ п/п
|
Наименование материала
|
Gi, кг
|
Q(p)Hi, МДж/кг
|
Qi, МДж
|
Q, МДж
|
g, МДж/ м2
|
|
1
|
Коврик изоляционный
(резина)
|
10
|
33,52
|
335,2
|
7548,83
|
98
|
|
2
|
Деревянная мебель(ДСП)
|
420
|
13,80
|
5796
|
|
|
|
3
|
Провода, изолирующий
материал (ПВХ)
|
5
|
14,31
|
71,55
|
|
|
|
4
|
Канифоль
|
0,2
|
30,40
|
6,08
|
|
|
|
5
|
Книги, журналы, бумага
|
100
|
13,40
|
1340
|
|
|
Согласно НПБ 105-03, исходя из сделанных расчетов,
данное помещение относится к пожароопасной категории помещений В4.
Преобладающая категория пожара в помещении - А (горение твердых веществ). По
таблице «Нормы оснащения помещений ручными огнетушителями» НПБ 166-97 выбираем
порошковый огнетушитель вместимостью 5 л в количестве 2шт.
Предусмотрены следующие организационно-технические мероприятия по
обеспечению пожарной безопасности:
1 Организационные
1.1 Организация обучения работающих правилам пожарной безопасности;
назначение ответственных лиц за обеспечение средств пожаротушения;
.2 изготовление и применение средств наглядной агитации по обеспечению
пожарной безопасности;
1.3 нормирование численности людей на объекте по условиям безопасности их
при пожаре;
.4 разработку мероприятий по действиям администрации, рабочих, служащих и
населения на случай возникновения пожара и организацию эвакуации людей.
2 Эксплуатационные
Паспортизацию веществ, материалов, изделий, технологических процессов,
зданий и сооружений объектов в части обеспечения пожарной безопасности;
2.1 надлежащие условия хранения средств пожаротушения.
3 Технические
Проверка пригодности средств пожаротушения к эксплуатации; основные виды,
количество, размещение и обслуживание пожарной техники. Применяемая пожарная
техника должна обеспечивать эффективное тушение пожара (загорания), быть
безопасной для природы и людей.
4 Режимные:
Проведение регламентных работ; контроль на соответствие помещения нормам
пожарной безопасности
7.3 Экологичность проекта
Данный проект является экологически безопасным. Используемое оборудование
не наносит вред окружающей среде. В процессе работы не используются
экологически опасные вещества, и не образуется вредных отходов.
Список использованной литературы
1) Г. М. Зверев, Ю. Д. Голяев, Лазеры на алюмоиттриевом
гранате с неодимом М: Радио и связь., 1985 г. 144 с.
) Крюков П. Г. Лазеры ультракоротких импульсов. -
Квантовая электроника, 2001, № 2, с. 31.
3) Звелто О. Принципы лазеров: Пер. с англ.- 3-е
перераб. и доп. изд. - М.: Мир, 1990 г.- 560 с,
) Пихтин А.Н. «Оптическая квантовая электроника:
учебник для вузов», М: Высш. шк., 2001 г. 573 с.
) Блистанов А. А. Кристаллы квантовой и нелинейной
оптики М: МИСИС, 2000 г. 432 с.
6) Дмитриев В. Г., Тарасов Л. В. Прикладная ненелинейная
оптика: Генераторы второй гармоники и параметрические генераторы света. - М.:
Радио и связь, 1982. г. 352 с.
) Байбородин Ю.В. Основы лазерной техники - Киев: Выща
школа Головное изд-во, 1988. 383с.
8) <http://www.ke.ioc.ac.ru/>
) ГОСТ 12.0.002-80
«Система стандартов безопасности труда. Термины и определения»
) ГОСТ 12.0.003-74
«ССБТ. Опасные и вредные производственные факторы. Классификация»
) ГОСТа 12.1.038-82*
«Электробезопасность предельно допустимые значения напряжений прикосновения
токов».
) ГОСТ 12.1.038-82*
«CCБТ. Электробезопасность. Предельно допустимые уровни напряжений
прикосновения и токов»
) ПУЭ. Правила
устройства электроустановок, 2006
) ГОСТ 12.1.003-83*
«Система стандартов безопасности труда. Шум. Общие требования безопасности»
) СН
2.2.4/2.1.8.562-96 «Шум на рабочих местах, в помещениях жилых, общественных
зданий и на территории жилой застройки»
) СНиП 23-05-95
«Естественное и искусственное освещение».
) СанПиН 2.2.1/2.1.1.1278-03
«Гигиенические требования к естественному, искусственному и совмещенному
освещению жилых и общественных зданий»
) ГОСТом 12.1.014-84
«ССБТ. Воздух рабочей зоны»
) СНиП 2.04.05-91*
«Отопление, вентиляция, кондиционирование»
) НПБ 105-03 «Определение
категорий помещений, зданий и наружных установок по взрывопожарной и пожарной
опасности»
) НБП 65-97
«Извещатели пожарные дымовые оптико-электронные. Общие технические требования.
Методы испытаний»
) ГОСТ 12.1.033-81
«Пожарная безопасность. Термины и определения.»
) НПБ 166-97 «Пожарная
техника. Огнетушители. Требования к эксплуатации»
) НБП 104-03 «Нормы
пожарной безопасности. Системы оповещения и управления эвакуацией людей при
пожарах в зданиях и сооружениях»
) НПБ 160-97 «Цвета
сигнальные. Знаки пожарной безопасности. Виды, размеры, общие технические
требования»
) СанПиН 2.1.6.983-00
«Гигиенические требования к обеспечению качества атмосферного воздуха
населенных мест»
) ГОСТ Р 51251-99
«Фильтры очистки воздуха. Классификация. Маркировка».