Исследование коммуникационных процессов службы бронирования в гостинице 'Москва'
Содержание
Введение
Глава
1. Менеджмент и организация
1.1. Понятие
«организация»
1.2. Организация
как функция менеджмента
.3. Организация
взаимодействий
Глава
2. Понятие и сущность коммуникаций в менеджменте
.1.
Понятие «коммуникация»
.2.
Типы коммуникаций
.3.
Направление коммуникаций
.4.
Процесс коммуникации
.5.
Коммуникации между уровнями и подразделениями
.6.
Коммуникации между организацией и ее средой
Глава
3. Барьеры препятствующие эффективным организационным
коммуникациям
.1.
Искажение сообщений
.2.
Коммуникационные перегрузки
.3.
Плохая организационная структура
Глава
4. Организация внешних и внутренних коммуникаций в службе бронирования
.1.
Служба бронирования (роль, функции, характеристика)
.2.
Планирование коммуникационного процесса
.2.1
Планирование внутренних коммуникаций
.2.2
Планирование внешних коммуникаций
.3.
Организация внешних и внутренних коммуникаций
.3.1
Организация внутренних коммуникаций
.3.2
Организация внешних коммуникаций
.4.
Способы бронирования
.5.
Процесс мотивации
.5.1
Содержательные теории мотивации
.5.2
Процессуальные теории мотивации
.6.
Контроль за осуществлением задач
.6.1
Виды контроля
.6.2
Процесс контроля
.6.3
Поведенческие аспекты контроля
.6.4
Характеристики эффективного контроля
Глава
5. Процесс коммуникации
.1.
Элементы и этапы процесса коммуникации
.2.
Обратная связь и помехи
.3.
Семантические барьеры
.4.
Невербальные барьеры
Глава
6. Анализ коммуникационных процессов службы бронирования
в
гостинице «Москва»
.1.
Гостиница «Москва»
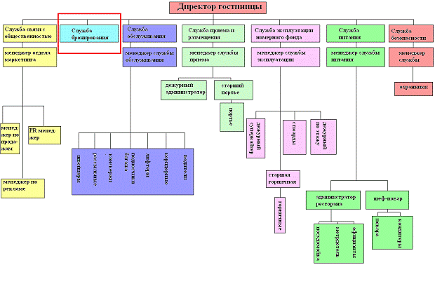
.2.
Организационная структура
.3.
Состав службы бронирования гостиницы «Москва»
.4.
Бронирование через Web-сайт
.4.
Анализ внутренних и внешних коммуникаций
Выводы
и предложения
Заключение
Список
литературы
Приложение
Введение
сервис турист
гостиница бронирование
В настоящее время туризм является одной из
ведущих и наиболее динамично развивающихся отраслей мировой экономики. По
прогнозам Всемирной Туристической Организации (ВТО) рост туристической
индустрии будет необратим в XXI
веке, и к 2020 году количество международных туристических посещений составит
1,6 биллиона единиц.
В условиях все более обостряющейся конкуренции
российские гостиницы будут вынуждены искать новые пути повышения
привлекательности и доступности своих услуг.
«Номерной фонд гостиниц Санкт-Петербурга в
2007г. увеличился на 524 номера. Как сообщил представитель городского комитета
по инвестициям и стратегическим проектам Алексей Павлович, всего в текущем году
в Северной столице было введено официально 9 отелей. По прогнозу чиновника, в
предстоящем 2008 году динамика увеличения номерного фонда может удвоится, на
рынке появится порядка 1 тыс. 100 новых номеров, или 8 новых.гостиниц.
Как рассказал А.Павлович, на будущий
год правительство Петербурга ставит задачу развития бизнес- и конгресс-туризма,
что позволит снизить сезонные перепады потока туристов. Среди нынешних
тенденций он назвал развитие пригородных гостиниц вместимостью порядка 100
номеров, а в числе недостатков Петербурга как туристического центра -
недостаточное число крупных отелей. (Источник: www.spb.rbc.ru)» <#"516600.files/image001.gif">
Описание
номеров гостиницы
В гостинице 735 номеров разной категории
комфортности.
Номера оснащены ванными комнатами, телефонами с
международной связью, спутниковым телевидением, мини холодильниками, некоторые
номера оснащены кондиционерами, фенами и, для обеспечения большей безопасности
постояльцев, системой электронно-кодовых замков немецкой фирмы
"Messerschmitt".
В гостинице Москва есть номера 1-2-х местные с
телефоном, ТВ. 10 апартаментов, 40 номеров "люкс", 125 одноместных и
560 двухместных номеров.
Одноместный номер
- хороший выбор для тех, кто предпочитает уединение. В номере
есть
телефон
и
телевизор.
Однокомнатный двухместный номер
- отличное недорогое решение для семейного отдыха и туризма. В каждом номере
есть телефон и телевизор. В основном гостиница «Москва» в Санкт-Петербурге
предоставляет именно двухместные номера.
Тихие вечера вдвоем во время "белых
ночей" с видом на Неву клиенты не

Люкс
- отличный вариант для семейного отдыха. Просторные двухкомнатные номера. В
спальной - двуспальная кровать, в гостиной - диван, два кресла и журнальный
столик. В прихожей вместительный шкаф для одежды.
Апартаменты
- просторные трехкомнатные номера. Спальня с кроватью королевского размера.
Кабинет и гостиная, обставленные мягкой
кожаной
мебелью. В гостиной - письменный стол, кресло, телевизор, холодильник и
телефон. В ванной комнате халаты и тапочки, а так же необходимые туалетные
принадлежности. Есть гостевой туалет.
Рестораны гостиницы «Москва»
В гостинице есть два ресторана, два банкетных
зала, блинная и пять баров. Если вы хотите уединиться для тихой беседы, то
лучшего места, чем бары, расположенные на этажах гостиницы, вам не найти.
Ресторан "Багратиони" - это элегантный
ресторан изысканной грузинской кухни, коллекционные вина из собственного
погреба, оригинальные блюда от Шеф-повара, идеальное место для отдыха и деловых
встреч.
Бар-ресторан "Панорама" разместился на
8-м этаже отеля и работает для 24 часа в сутки.
Банкетный зал "Москва". Один из самых крупных залов Санкт-Петербурга,
вместимостью до 600 человек. Идеальное место для проведения корпоративных
мероприятий и торжеств.
В блинной гостиницы «Москва» вы можете отведать
настоящих русских блинов.
К вашим услугам в баре большой выбор алкогольных
и прохладительных напитков, а также разнообразных блюд из меню ресторана
гостиницы «Москва». Центр открыт с 10.00 до 22.00. А по предварительным
заявкам, круглосуточно!
Должностная инструкция менеджера по
продажам и бронированию
1. Общая часть
Менеджер по продажам и бронированию подчиняется
непосредственно Управляющему гостиничного комплекса.
2. Менеджер по продажам и бронированию
обязан знать
2.1 Настоящую инструкцию
.2 Правила внутреннего распорядка
.3 Постановления, распоряжения, приказы,
другие руководящие и нормативные документы вышестоящих органов, касающиеся
работы отдела продаж
.4 Структуру управления, права и
обязанности работников и режим их работы; правила и методы организации
обслуживания гостей; перечень услуг, предоставляемых гостям Отеля
.5 Инструкцию по технике безопасности и
противопожарной безопасности.
3. Обязанности менеджера по продажам и
бронированию
Функциональные обязанности менеджера по продажам
и бронированию определены на основе и в объеме квалификационной характеристики
по должности Менеджера отдела продаж и могут быть дополнены и уточнены при
подготовке должностной инструкции исходя из конкретных обстоятельств.
Менеджер отдела продаж обязан:
3.1 Знать и использовать порядок и нормы
работы в отделе продаж и маркетинга
.2 Следить за своим внешним видом и
манерами поведения, особенно когда разговариваете с гостем или фирмой партнером;
поддерживать свой профессиональный уровень
.3 Поддерживать чистоту и порядок на
рабочем месте
.4 Отвечать на телефонные звонки вежливо и
учтиво, назвав свое имя и отдел
.5 Принимать и регистрировать заявки на
бронирование; подтверждать заявки; сверять заявки на их актуальность;
согласовывать даты заезда и выезда гостей Отеля; вести все изменения в рамках
согласованных заявок
.6 Проводить регулярные проверки
негарантированных заявок, а также заявок находящихся на листе ожидания с целью
оптимизации работы
.7 Взаимодействовать с отделом приема и
размещения; предоставлять всю необходимую информацию отделу приема и размещения
гостей
.8 Осуществлять поиск клиентов и
предоставлять договоры на подпись Управляющему; на основании заключенных
договоров выставлять безналичные счета на оплату и заносить информацию о номере
счета, дате и сумме в общий файл «Реестр по бронированию»; обеспечивать
контроль над своевременной оплатой по безналичным счетам; архивировать
информацию по выставленным счетам; заносить информацию по оплаченным счетам в
«Список платежей по договорам бронирования», в котором необходимо указывать
наименование организации, № и дату договора, сумму
.9 Заниматься планированием, разработкой
маркетинга и программ организации маркетинга, нацеленных на расширение сбыта и
рекламирование средств размещения и услуг Отеля; тесные деловые контакты с
Управляющим и с отдельными административными или общественными организациями,
обеспечивая, таким образом, соответствие гостиничного маркетинга и рекламных
программ местным и корпоративным целям по вопросам объема сбыта и прибыльности
.10 Развивать и поддерживать тесные
служебные связи с конкурентами местного и регионального масштаба посредством
личных контактов, через профессиональные и промышленные ассоциации, идя в ногу
с достижениями конкурирующих предприятий в деле предоставления услуг, средств
размещения, новых программ и расчетов с тем, чтобы сохранить
конкурентоспособность гостиничного предприятия и разрабатывать новые методы
маркетинга
.11 Приветствовать каждого гостя дружелюбно
и учтиво
.12 Обращать внимание на малейшие детали в
просьбах гостей; немедленно докладывать о жалобах и проблемах гостей дежурному
менеджеру/администратору
.13 Предлагать номер в соответствии с
регламентом Отеля; переводить особо важных гостей в номера лучшего качества в
соответствии с указанием руководства
.14 При необходимости выполнять обязанности
секретаря бизнес центра: предоставлять гостям необходимую информацию,
касающуюся заказа театральных билетов, репертуаров театра, бронирования мест в
ресторанах и оказания транспортных услуг строго в соответствии с процедурами
.15 В случае утери или находки вещей
принадлежащих гостям отеля необходимо следовать распоряжению старшего
администратора
.16 Следить за внутриотельным порядком
.17 Поддерживать оборудование в рабочем
состоянии; в случае возникновения технической неисправности своевременно
сообщать об этом руководству
.18 При необходимости всегда быть готовым
придти на помощь коллегам и заменить их
.19 Обучать вновь прибывших сотрудников
.20 Поддерживать командный дух и атмосферу
доверия и взаимопомощи в отделе
.21 Являться на собрания отдела продаж и
участвовать в обучающих программах проводимых руководством
.22 По требованию Администрации выполнять
другие обязанности
.23 Действовать профессионально в любое
время.
4. Администратор несет ответственность
за
4.1 Невыполнение своих функциональных
обязанностей
.2 Недостоверную информацию о состоянии
выполнения полученных заданий и поручений; нарушение сроков их исполнения
.3 Невыполнение приказов, распоряжений
руководства
.4 Достоверность, актуальность информации
по имеющимся бронированиям
.5 Осуществление контроля над
своевременной оплатой безналичных счетов
.6 Сбор данных и подготовку всех отчетов
по маркетингу, включая прогнозы, бюджеты, невыполненные заказы, недельные и
месячные резервирования, аннулирование заказов и другие сведения, необходимые
для осуществления руководством принятия экономически эффективного решения
.7 Нарушение правил противопожарной
безопасности и техники безопасности, установленных на предприятии.
5. Администратор имеет право
5.1 Требовать от администрации соблюдения
норм Российского законодательства
.2 Требовать от администрации соблюдения
правил охраны труда
.3 Требовать от администрации приобретения
необходимого для работы инвентаря и оборудования
.4 Вносить предложения по улучшению работы
компании
|
Администратор
|
|
|
|
|
Ф.И.О.
|
|
подпись
|
Должностная инструкция портье по
приему предварительных заказов мест в гостинице
Осуществляет прием и обработку
предварительных заказов мест в гостинице по телефону, телексу, почте и лично,
быстро и деликатно решает все вопросы, касающиеся предварительных заказов.
Масштаб
деятельности
Несет ответственность за
обработку информации о текущем и перспективном бронировании мест в гостинице.
Выполняемая работа
Производственная:
а) изучает тарифные расценки
оплаты за проживание, в том числе корпоративные и другие тарифы, в целях
эффективного управления системой приема и обработки предварительных заказов;
б) осуществляет прием и
обработку заказов на бронирование как за длительный, так и короткий срок,
включая регистрацию и учет в соответствии с установленной методикой;
в) по-деловому и
доброжелательно отвечает на запросы;
г) следует положениям
инструкции о предоставлении кредита, работает в тесной связи с начальником
кредитной службы;
д) постоянно контролирует
состояние номерного фонда, учитывает наличие гостиничных номеров в целях их
максимальной реализации;
е) обрабатывает авансовые
депозиты, соблюдая их четкую регистрацию с тем, чтобы на их основе
предоставлять кредит гостям;
ж) по-деловому, деликатно
и доброжелательно отвечает на телефонные звонки, что способствует формированию
высокой репутации гостиницы.
Общего характера:
а) ознакомлен с мерами
предосторожности против возникновения пожара и правильного обращения со
средствами пожаротушения;
б) ведет учет
предварительных заказов/корреспонденции в соответствии с установленной
системой. Оказывает помощь в работе службы по приему предварительных заказов
мест в гостинице.
Осуществляемый
контроль
Контроль не осуществляется.
Под контролем со
стороны
Непосредственно: заведующего
службой приема предварительных заказов;
заведующего службой Front
office.
Ответственность и
полномочия
Портье по приему
предварительных заказов мест в гостинице несет ответственность за эффективный
корректный прием и обработку предварительных заказов мест в гостинице в целях
содействия максимальному росту доходов. Должен проявлять личную
заинтересованность в формировании хороших отношений с заказчиками; оптимально
использовать оргтехнику, предназначенную для приема и обработки предварительных
заказов.