Графические методы проектирования на базе современных информационных технологий
Введение
Методы организационного
проектирования представляют собой разработку формализованных математических,
графических, иных отображений распределения полномочий и ответственности в
субъекте управления, что является базой для построения, анализа и оценки
различных вариантов организационных структур по взаимосвязи их переменных. В
управленческой практике широко применяется следующий тип организационной модели
- графические модели организационных систем, представляющие собой сетевые,
ленточные и иные графические отображения распределения функций, полномочий,
ответственности, организационных связей. Они дают возможность анализировать их
направленность, характер, причины возникновения, оценивать различные варианты
группировки взаимосвязанных видов деятельности в однородные подразделения.
Графическое преобразование
управленческих процессов более адаптивно для восприятия, так как
смоделированная последовательность функций (действий) дает возможность
проследить этапы выполнения работ, обозначить временные рамки, выявить отчетные
периоды, проконтролировать выполнение работ, обозначить ответственных лиц, а
также помочь ознакомиться новому персоналу с управлением в организации. Кроме
этого, графика отличается наглядностью, выразительностью и понятностью описания
проекта или процесса.
Практическое назначение темы
отображается за счет рассмотрения в ней современных продуктов информационных
технологий, с помощью которых можно смоделировать любой управленческий процесс
и сформировать проект. Актуальность темы обуславливается интенсивным развитием
информационных технологий и их активным внедрением в процесс управления в
качестве фундамента при построении, как структуры управления, так и отображения
и описания процессов.
Цель данной курсовой работы
является изучение IDEF0, ARIS как средств для графического моделирования процессов.
Для достижения цели я поставила
перед собой следующие задачи:
ü Изучить методологию
каждой технологии;
ü Рассмотреть и
проанализировать примеры графического построения процессов и проекта в каждом из
выбранных технологических продуктов;
ü Выявить
преимущества и недостатки использования продуктов в управлении.
1. Графическое
моделирование IDEF0
- методологии
семейства ICAM (Integrated Computer-Aided Manufacturing) для решения задач
моделирования сложных систем, позволяет отображать и анализировать модели
деятельности широкого спектра сложных систем в различных разрезах. Разработчик
самостоятельно определяет при этом ширину и глубину обследования процессов, что
применительно в целях отсутствия перегрузки модели излишними данными.
Методологии создавались в рамках предложенной ВВС США программы компьютеризации
промышленности - ICAM, в процессе реализации которой выявилась потребность в
разработке методов анализа процессов взаимодействия в производственных
(промышленных) системах. Принципиальным требованием при разработке
рассматриваемого семейства методологий была возможность эффективного обмена
информацией между всеми специалистами - участниками программы ICAM (отсюда
название: Icam DEFinition - IDEF другой вариант - Integrated DEFinition).
IDEF была создана, чтобы позволить проводить исследование определенных
характеристик промышленного производства. Программа состояла из нескольких
методологий моделирования, основанная на графическом представлении производственных
систем:
IDEF0 - в основе создания - функциональная модель, отображающая
структуру и функции системы, а также потоки информации и материальных объектов,
связывающих эти функции;
IDEF1 - модель построения - информационная, отображающая структуру и
содержание информационных потоков, необходимых для поддержки функций системы; IDEF2 - позволяет построить
динамическую модель меняющегося во времени поведения функций, информации и
ресурсов системы; IDEF3 - этот метод предназначен для моделирования последовательности
выполнения действий и взаимозависимости между ними в рамках процессов. Модели
IDEF3 могут использоваться для детализации функциональных блоков IDEF0, не
имеющих диаграмм декомпозиции; IDEF4 - данный метод объективно - ориентировочного планирования был
разработан для поддержки объективно-ориентированной идеологии (технология UML); IDEF5 - данный метод
позволяет разрабатывать, изучать и поддерживать онтологию моделируемой системы;
IDEF9
- данная модель предназначена для анализа имеющихся условий и ограничений (в
том числе физических, юридических и любых других) и их влияния на принимаемые
решения в процессе реинжиниринга; IDEF14 - данный метод позволяет моделировать вычислительные сети.
Модель предназначена для представления и анализа данных при проектировании
вычислительных сетей на графическом языке с описанием конфигураций, очередей,
сетевых компонентов, требований к надежности.
Таким образом,
линейка системы затрагивает и рассматривает все процессы производства. В
соединенных Штатах Америки она получила статус федеральных стандартов, а вот в
России периодом внедрения методологий приходится на первую половину 90-х годов
20-го столетия. Первой по внедрению в управление методологий стала московская
фирма «МетаТехнология».
Особое внимание в
работе уделено методологии IDEF0. Историческое начало одной из первых методологий ICAM стала постановка
вопроса о разработке «архитектуры производства». Для этого была предложена
разработка специального графического языка. Основой для построения был выбран
метод блочного моделирования, при котором блок описывался как функция
(действие), или производственная единица. Язык должен был отвечать таким
критериям, как:
. Способность
выражать производственные операции естественным и несложным языком;
. Обеспечивать полноту
и быстрый поиск интересующих деталей за счет краткости и понятности описания;
. Организовать
взаимодействие как персонала, работающего в аэрокосмической промышленности, так
и персонала в системе управления ВВС США;
. Быть достаточно
строгим и точным для предотвращения неверных результатов и экономии ресурсов
процесса.
Графический язык
описания (моделирования) IDEF0 обеспечивает взаимодействие и взаимопонимание сотрудников и
работников, непосредственно занятых в изучении объекта, что определяет
информационный обмен между ними.
Основу методологии IDEF0 составляют 6 понятий и
принципов.
Во-первых, система.
Она представляется в совокупности взаимосвязанных и взаимодействующих частей,
выполняющих некую полезную работу. При этом частями системы могут служить комбинации
разнообразных объектов, которые имеют существенное значение для рассматриваемой
исследуемой области. Это сырье, оборудование, информация, программное
обеспечение, изделия и энергоносители.
Во-вторых, модель.
Это искусственный объект, представляющий собой отображение (образ) системы и ее
компонентов. Она описывает, какие преобразования и процессы происходят в
системе, как ими управляют, какие средства используются для выполнения функций
и что происходит в системе.
В-третьих, блочное
моделирование и его графическое представление. В IDEF0 - это взаимодействие
блоков, которые отображают процессы, операции, действия, которые происходят в
изучаемой системе. Все, что происходит в IDEF0 называют функциями, к
которым в свою очередь ставятся блоки. IDEF - диаграмма, которая
является основным документом при анализе и проектировании систем, блок наглядно
изображен в виде прямоугольника. Взаимодействие блоков осуществляется с помощью
стрелок, входящими и выходящими из блока. Входящие стрелки показывают, какие условия
должны быть одновременно выполнены, чтобы осуществить функцию, заданную в
блоке.
В-четвертых,
документации системы должна быть лаконичной и точной. Чрезмерное многословие,
изложенные в традиционной текстовой форме, неудовлетворительны. Положительной чертов
графического языка при этих принципах позволяет лаконично, однозначно и точно
показать все элементы системы, связи между ними, выявить ошибки, лишнюю
информацию и ее дублирование.
В-пятых, процесс
передачи информации. В целях облегчения передачи информации от участников
модели друг другу существуют следующие средства:
Диаграммы - графика
блоков и стрелок;
Метки - глоссарий и
сопроводительный текст для определения точного значения элементов диаграмм;
Последовательная
декомпозиция диаграмм, где при иерархичной системе построения на верхнем уровне
располагаются основные функции и по мере их раскрытия происходит их детализация
и уточнение;
Древовидные схемы -
иерархия диаграмм и блоков, обеспечивающие обозримость модели в целом и
входящих в нее деталей.
В-шестых, самый
важный аспект, это строгость и формализм, обеспечивающий строго формальные
правила, что показывает преимущества методологии однозначность, точность и
целостность сложных уровней моделей. Правила включают в себя следующие пункты:
. Ограничение
количества блоков на каждом уровне (не менее 3 и не более 6 блоков). Данный
порядок более предпочтителен для восприятия и психологического отображения
представленной модели;
. Ограниченный
контекст - это среда, в которой действует функция, она исключает пропуски и
лишние детали, не входящие в рамки рассмотрения;
. Связность узлов
диаграммы - номера узлов, номера блоков;
. Уникальность
меток и наименований;
. Требования к
меткам данных;
. Минимальное
управление для функций, то есть для каждой функции требуется минимум одна
управляющая стрелка;
. Обязательное
наличие цели и точки зрения, которые должны быть при каждой модели.
Моделирование
представляется итеративную, пошаговую процедуру. При каждом последующем шаге
вариант модели подвергается обсуждению, рецензированию, редактированию. Такая
последовательность обеспечивается знаниями специалистов - экспертов в
предметной исследуемой области, а также помощью аналитика, владеющего знаниями,
методологией и техникой IDEF0.
Синтаксис
графического языка IDEF0 представляется набором компонентов языка, их характеристики и
правила, определяющие связи между компонентами. Методология основывается на 3
китах: блоки, стрелки, диаграммы.
Блоки - это функции
в форме деятельности, процесса, операции, действия или преобразования. Типичный
блок отображен на рис. 1.
Рис. 1
Внутри каждого блока помещается его
имя и номер, при этом имя должно описывать функцию.
Функция - это то, что в процессе,
выражается активным глаголом или глагольным оборотом (на пример, сжимать,
собирать, классифицировать, изменять, оценивать, решать, разрабатывать и др.).
Номер блока размещается в правом
нижнем углу для идентификации на диаграмме и в тексте.
При создании блоков необходимо
руководствоваться рядом правил:
. Размеры блоков должны быть
достаточно вместительными для имени блока;
. Блоки должны быть четко
прямоугольной формы и избегать округления углов;
. Блоки должны быть нарисованы
сплошными линиями, чтобы визуально было четко определена функция.
Стрелки. Она может быть выражена как
одним, так и множеством сопряженных отрезков и наконечника на одном конце, при
этом стрелки могут быть как прямыми так и ломаными. Следует отметить, что, в
отличие от традиционных блок-схем потоков и процессов, стрелка не представляет
поток или последовательность событий, она только отображает данные и материалы,
которые должны поступить на вход функции, чтобы обеспечить ее работу. Примеры
стрелок на рис. 2.
Рис. 2
Также как и при построении блоков,
формирование стрелок в программе происходит с соблюдением следующих правил:
. Ломаные стрелки изменяют
направление только из вертикальных под углом 90 градусов;
. Стрелки должны быть нарисованы
сплошными линиями;
. Стрелки должны быть выстроены из
горизонтальных и вертикальных отрезков. Стрелки, направленные по диагонали -
недопустимы;
. Концы стрелок должны касаться
стенок блоков, но не пересекать их;
. Присоединение стрелок
осуществляется к сторонам блоков, а не к его углам.
Диаграмма. Модель IDEF0 представляет собой
серию диаграмм с сопроводительной документацией, которые разбивают объект на
составные части. Первоначальная диаграмма является наиболее общей и
представляется только в виде блока и стрелок, а вот ее детали показываются на
других диаграммах и продолжаются до тех пор, пока не будет достигнут требуемый
уровень детализации.
Смысловая сторона компонентов языка,
логическое построение (семантика) помогает правильно интерпретировать связи
между блоками и стрелками, а также взаимоотношения между функциями и
интерфейсами. Стандартная схема блока и стрелок представлена на рис. 3.
Рис. 3
Стороны блока важны для стрелок, так
как определяют ее роль. Так стрелки, входящие в левую сторону блока - входящие.
Они преобразуются и расходуются функцией, создавая то, что появляется на
выходе. В свою очередь, стрелка, выходящая из правой стороны блока - выходящая.
Она представляет данные, материалы и объекты, произведенные функцией. Стрелки,
входящие в верхнюю сторону блока - управление. Они определяют условия, чтобы
произвести правильный выход из функции. Стрелки, которые подключены к нижней
стороне блока, являются механизмами. Если стрелки направлены вверх, то они
идентифицируют средства, поддерживающие выполнение функции (например, ресурсы).
Если же стрелки направлены вниз, то это стрелки вызова, которые обращаются к
блокам иных моделей в целях обеспечения связи. Каждая стрелка должна быть
отмечена (иметь метку) существительным. Пример меток стрелок на рис. 4.
Рис. 4
Особое внимание стоит уделить
диаграммам IDEF0. Они представлены в форме 3 типов документов: графика диаграмм,
текста и глоссария.
IDEF0-модель имеет контекстную диаграмму. Стрелки здесь отображают
связь диаграммы с окружающей средой. Пример контекстной диаграммы отображен на
рис. 5.

В диаграмме обязательно отображается
цель - причина создания модели, а также точка зрения - что и в каком контексте
можно увидеть в контексте модели. В диаграмме возможно наличие как
родительской, так и дочерней диаграмм. Дочерняя диаграмма представляется тогда,
когда есть возможность разложения контекстной диаграммы на детали.
Родительская диаграмма содержит один
или несколько родительских блоков. В принципе, она может являться и дочерней,
так как описывает собственный родительский блок. Пример родительской и дочерней
диаграмм представлен на рис. 6.
Рис. 6
Текст должен быть структурирован и
представлен в виде краткого комментария к содержанию диаграммы. Глоссарий
предназначается для определения аббревиатур, ключевых слов и меток,
используемых в диаграмме.
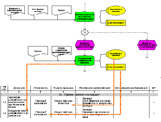
На основе изложенной теории в
области методологии IDEF0 была разработана примерная модель процесса первичной обработки
документации в ГОУ ВПО «Российский государственный
профессионально-педагогический университет» на основании Инструкции по
документационному обеспечению управления (см. рис. 7).
Рис. 7
Итак, методология IDEF0 представляет собой
четко формализованный подход к созданию функциональных моделей - структурных
схем изучаемых схем изучаемой системы. Схемы строятся по иерархическому
принципу с необходимой степенью детализации и помогают разобраться в том, что
именно происходит в системе, какие функции в ней выполняются и в какие
отношения вступают между собой и с окружающей средой ее функциональные блоки.
Достижение последнего уровня детализации, можно говорить о том, как протекают
процессы в системе, в пространстве и во времени, и как система удовлетворяет
требования. В главе была рассмотрена классическая методология, которая отражает
достоинства системы: сокращение разработки системы, снижение вероятности
появления ошибок.
Язык методологии IDEF0 вследствие простоты и
понятности помогает специалистам, оставаясь универсальным языком общения между
участниками, вовлеченными в создания подобных информационных систем.
графический моделирование проект
управление
2. Интегрированное
средство моделирования ARIS
Моделирование реальных ситуаций в
работе компании и обработка комплексных бизнес-процессов стали темой широких
обсуждений. Появление различных методов моделирования усиливает эту тенденцию.
Вследствие этого принимаются попытки создать стандартизированные концепции для
процесса разработки информационных систем и методов моделирования.
Одной из таких концепций является
Архитектуры Интегрированных Информационных систем - ARIS, разработанная
профессором А.В. Шеером.
Методология, используемая ARIS,
представляет собой множество различных методологий, интегрированных в рамках
системного подхода. Это позволяет говорить о единой архитектуре рассматриваемой
методологии.поддерживает четыре типа моделей, отражающих различные аспекты
исследуемой системы: организационные модели, представляющие структуру системы -
иерархию организационных подразделений, должностей и конкретных лиц,
многообразие связей между ними, а также территориальную привязку структурных
подразделений; функциональные модели, содержащие иерархию целей, стоящих перед
аппаратом управления, с совокупностью деревьев функций, необходимых для
достижения поставленных целей; информационные модели, отражающие структуру
информации, необходимой для реализации всей совокупности функций системы;
модели управления, представляющие комплексный взгляд на реализацию деловых
процессов в рамках системы. В рамках каждого из перечисленных типов создаются
модели разных видов, отражающие соответствующие стороны исследуемой системы.
ARIS поддерживает большое количество методов моделирования, используемых для
построения этих моделей.
В системе ARIS основным звеном
является ARIS Toolset, как базовая инструментальная среда, есть и другие
дополнительные модули.
В семейство ARIS
входят следующие модули:
· ARIS Toolset - базовая инструментальная среда;
· ARIS Easy Design - упрощенная среда моделирования;
· ARIS Simulation - модуль динамического имитационного
моделирования;
· ARIS Link for R/3 - модуль, обеспечивающий интеграцию с
репозиторием R/3;
· ARIS Promt - модуль стоимостного анализа;
· дополнительные модули-интерфейсы, обеспечивающие интеграцию с
системами Microsoft Project, ER/win, Designer/2000, IBM Flowmark (класс
workflow), Staffware и т.д.
Проанализировав
программные модули, входящих в семейство ARIS, можно сказать, что
рассматриваемая система предназначена не только и не столько для моделирования,
но представляет собой мощный инструментарий анализа. Одной из отличительных
характеристик системы является мощная методология, поддерживаемая программными
средствами.
Методология,
используемая ARIS, представляет собой множество различных методологий,
интегрированных в рамках системного подхода. Это позволяет говорить о единой
архитектуре рассматриваемой методологии. ARIS поддерживает четыре типа моделей,
отражающих различные аспекты исследуемой системы:
· организационные
модели, представляющие структуру системы - иерархию организационных
подразделений, должностей и конкретных лиц, многообразие связей между ними, а
также территориальную привязку структурных подразделений;
· функциональные
модели, содержащие иерархию целей, стоящих перед аппаратом управления, с
совокупностью деревьев функций, необходимых для достижения поставленных целей;
· информационные
модели, отражающие структуру информации, необходимой для реализации всей
совокупности функций системы;
· модели
управления, представляющие комплексный взгляд на реализацию деловых процессов в
рамках системы.
Другой особенностью
методологии ARIS, обеспечивающей целостность разрабатываемой системы, является
использование различных уровней описания, что поддерживает теорию жизненного
цикла системы, существующего в сфере информационных технологий. В ARIS Toolset
используется трехфазовая модель жизненного цикла, т.е. каждый из перечисленных
аспектов имеет три уровня представления:
1. Уровень
определения требований. На данном уровне разрабатываются модели, описывающие
то, что должна делать система - как она организована, какие деловые процессы в
ней присутствуют, какие данные при этом используются.
2. Уровень
проектной спецификации. Этот уровень соответствует концепции информационной
системы, определяющей основные пути реализации предъявленных на втором этапе
требований.
. Уровень
описания реализации. На данном этапе жизненного цикла создания информационных
систем происходит преобразование спецификации в физическое описание конкретных
программных и технических средств. Это заключительный этап проектирования
систем, за которым следует этап физической реализации (программирования).
Уровень описания реализации порождает документы, на основе которых можно
обеспечить процесс разработки программных модулей (или подбора готовых
программных компонент, отвечающих поставленным требованиям), а также выбора и
организации технических средств реализации системы.
ARIS использует в своем представлении нотацию eEPC, расшифровывается
следующим образом - extended Event Driven Process Chain - расширенная нотация
описания цепочки процесса, управляемого событиями. Объекты, используемые при
описании процесса в ARIS с помощью данной нотации рассмотрены на рис. 1.
При построении
диаграммы eEPC могут быть использованы многие другие объекты. Применение
большого числа различных объектов, связанных различными типами связей
значительно увеличивает размер модели и делает ее плохо читаемой.
Рис. 1
Для понимания
смысла нотации eEPC достаточно рассмотреть основные используемые типы объектов
и связей. Для этого рассмотрим простейшую модель, которая описывает
бизнес-процесс предприятия (рис. 2).
Рис. 2
Как мы видим, связи
между объектами имеют определенный смысл и отражают последовательность
выполнения функций в рамках процесса. Стрелка, соединяющая Событие 1 и Функцию
1 «активирует» или инициирует выполнение Функции 1. Функция 1 «создает» Событие
2, за которым следует символ логического «И», «запускающий» выполнение Функций
2 и 3.
Нотация eEPC
построена семантике правил описания, то есть:
· каждая функция должна быть инициирована событием и должна
завершаться событием;
· в каждую функцию не может входить более одной стрелки,
«запускающей» выполнение функции, и выходить не более одной стрелки,
описывающей завершение выполнения функции.
Применение
различных объектов методологии ARIS может быть рассмотрено на примере фрагмента модели
бизнес-процесса (рис. 3).
Рис. 3
Особое внимание стоит уделить
процессу документирования и регламентации бизнес-процессов в ARIS.
При управлении бизнес-процессами,
менеджмент компаний сталкивается с тем, что уровень сложности их управления
резко возрастает за счет значительного увеличения количества объектов в
управлении и взаимодействия организационных структур, а также диверсификации
бизнеса, и расширения географии и / или ассортимента. В этом контексте
документирование деятельности компании несет в себе ряд важных функций, таких
как сохранение базы знаний о различных предметных областях компании (процессах,
организационной структуре, продуктах, полномочиях и т.д.), повышение
прозрачности бизнес-процессов (анализ эффективности взаимодействия структурных
подразделений, участвующих в сквозном процессе), подготовка процессов
организации для внедрения информационных систем. Документирование деятельности
позволяет понять, какие процессы происходят в организации, кто несет за них
ответственность, наделены ли эти ответственные достаточными полномочиями,
обеспечены ли эти процессы достаточным количеством ресурсов.
Методология описания в ARIS
позволяет документировать процессы компании, организационную структуру,
структуру данных, документов, продуктов и т.д. Механизм создания регламентной
документации позволяет создать текстовый документ, на основе модели процесса,
используя специальные программные средства - скрипты ARIS и специальный
встроенный язык SAX Basic. Выходной документ, получаемый средствами ARIS, может
не требовать дополнительных ручных правок, другими словами вы сразу получаете
готовый рабочий документ.
При внесении необходимых изменений в
процесс и его модель, в выходном документе не будет тех ошибок в логике и
расстановке полномочий структурных подразделений, присутствующих при ручном
подходе. Например, при внесении изменений в процесс, в технологической карте
новые функции необходимо отразить на оперограмме процесса с указанием
ответственного подразделения и карточке соответствующего пользователя. В ARIS
подобные изменения могут вноситься в течение несколько минут, а процесс
формирования нового документа происходит автоматически. При этом модели и
выходная документация, созданные в ARIS, позволяют выдержать единый подход и
уровень детализации описания различных аспектов деятельности, а также дают
возможность сделать прозрачными пути взаимодействия между структурными
подразделениями и участниками бизнес-процессов. Внесение изменений становится
исключительно простым, а формирование регламентных документов не затягивается
до момента, когда каждый новый документ уже не соответствует действительности.
Для наглядного отображения
документирования процесса рассмотрим процесс формирования выходной документации
на основании существующей модели процесса (рис. 4).
Рис. 4
На приведенном рисунке
проиллюстрировано формирование операграммы процесса технологической карты на
основании модели eEPC третьего уровня детализации (в общем случае, для
формирования технологической карты процесса используются также другие модели
процессов, организационной структуры, классификации документов и информационных
систем различной степени детализации). Как видно из рисунка, для формирования
операграммы процесса используются кроме процессов, как таковых, элементы
организационной структуры компании (подразделения и должности), документы и
информационные системы. Следует отметить, что в ресурсное окружение процесса
также могут включаться любые другие структуры, использование которых входит в
цели компании (структура знаний компании, структура полномочий и т.п.).
Детальное документирование деятельности компании может включать взаимосвязь и
последовательность выполнения операций, исполнителей, входящие и выходящие
документы, любые другие аспекты, которые необходимы для анализа и оптимизации
процессов.
Итак, ARIS - это
полный набор инструментов для проектирования, реализации и управления
бизнес-процессами. Его методология предполагает определенный подход к
формализации информации о деятельности организации и представление ее в виде графических
моделей, удобном для понимания и анализа. Создаваемые модели представляют собой
документированную совокупность знаний о системе управления, включая
организационную структуру, протекающие процессы, взаимодействия между
организацией и субъектами рынка. Преимущества методологии подразумевают
возможность рассматривать объект с разных точек зрения; богатство методов
моделирования; возможность многократного применения результатов моделирования;
накопленное корпоративное знание обо всех аспектах деятельности организации
может в дальнейшем служить основой при разработке различных проектов
непосредственно в среде ARIS и с использованием интерфейсов и других средств.
Список литературы
1. Инструкция по документационному обеспечению управления в ГОУ
ВПО «Российский профессионально-педагогический университет». Екатеринбург: ГОУ
ВПО «Рос. гос. проф.-пед. ун-т», 2009. 88 с.
2. Гришин В.Н., Панфилова Е.Е. Информационные технологии в
профессиональной деятельности: учебник. - М.: ИД «ФОРУМ»: ИНФРА-М, 2007. - 416
с.
. Методология функционального моделирования IDEF0: Руководство
разработчика/С.И. Тимошенко. - Екатеринбург: изд. ИПК УГТУ, 2000. - 16 с.