Сетевая технология реализации заказа технологического оборудования для проекта Лада-Гранта
Федеральное
агентство по образованию
Государственное
образовательное учреждение
высшего
профессионального образования
«САМАРСКИЙ
ГОСУДАРСТВЕННЫЙ АЭРОКОСМИЧЕСКИЙ
УНИВЕРСИТЕТ
имени академика С.П. КОРОЛЕВА»
Филиал
в г.Тольятти
Кафедра
радиоэлектроники и системотехники
Пояснительная
записка к курсовому проекту
по
дисциплине «Сети ЭВМ»
Сетевая
технология реализации заказа технологического оборудования для проекта
Лада-Гранта
Тольятти
2011
РефератТ
Курсовая работа.
Пояснительная записка 39 с., 30 рис., 3
источника
АВТОМАТИЗАЦИЯ ЗАКАЗА И РАЗМЕЩЕНИЯ
ТЕХНОЛОГИЧЕСКОГО ОБОРУДОВАНИЯ, РАЗДЕЛИТЕЛНАЯ ВЕДОМОСТЬ, ПЛАНИРОВАНИЕ ЭТАПОВ
ПОДГОТОВКИ ПРОИЗВОДСТВА АВТОМОБИЛЯ LADA GRANTA , УПРАВЛЕНИЕ ПЛАНИРОВАНИЯ И
КООРДИНАЦИИ ПОДГОТОВКИ ПРОИЗВОДСТВА, ТЕХНОЛОГИЯ КЛИЕНТ-СЕРВЕР, БАЗА ДАННЫХ,
ORACLE 11.02, DELPHI 7.0,PHP, INTRANET.
Объектом исследования является процесс
проработки и формирования массива заказываемого технологического и инженерного
оборудования, штампов и крупной оснастки, планов по этапам освоение пусковых
комплексов для пилотного и серийного производства автомобилей семейства LADA
GRANTA (LADA 219X).
Цель работы - автоматизация формирования
массива заказываемого оборудования, планов по этапам работ и модернизация
программного обеспечения отвечающего требованиям проекта LADA GRANTA.
В данной курсовой работе была разработана
сетевая технология автоматизированного формирования массива заказываемого
оборудования и мониторинга состояния пусковых комплексов через «Технологический
портал ОАО «АВТОВАЗ»», для руководителей проекта и функциональных служб завода
Cодержание
Введение
1. Анализ задачи модернизации и
размещения технологического оборудования
1.1
Существующая модель предметной области
1.2 Модель
предметной области «как должно быть»
1.3 .Выбор
методологии разработки сетевой технологии
1.3.1 Выбор
архитектуры сетевой технологии
1.3.2 Выбор
технологии программирования
1.3.3 Выбор
языка и среды программирования
1.3.4 Выбор
СУБД
1.3.5
Требования к сетевой информационной технологии
2. Разработка сетевой технологии
«Формирование детально-узлового состава изделий»
2.1
Информационное моделирование
2.2 Описание
графического интерфейса пользователя WIN32 клиента
2.3 Описание
графического интерфейса WEB приложения
2.4 Описание работы сетевой технологии
«Заказ и размещения технологического оборудования».
Принятые
сокращения
Заключение
Литература
Введение
С началом проектирования производства для
нового автомобиля семейства LADA 219X, появились новые требования к
информационным системам, внедренным на ОАО «АВТОВАЗ». Корпоративный заказчик в
лице директора проекта «LADA GRANTA» и Управления планирования и координации
подготовки производства выступил с требованием по модернизации существующей
системы для детализации данных по процессу формирования ПК, заказа, проектирования,
контрактации технологического оборудования. Максимального сокращения сроков
связанных с формированием планов, отчетных справок и графиков внедрения.
До проекта 219X формирование массива
заказываемого оборудования велся в ручном режиме с бумажных носителей и не все
этапы освоение оборудования отслеживались, т.к. на ОАО «АВТОВАЗ» к началу
внедрения информационной системе не было новых автомобильных проектов, в связи,
чем не было потребности подразделений в модернизации системы. К моменту выхода
приказа о создании автомобиля LADA GRANTA, подразделения дирекции по
техническому развитию были оснащены новейшей компьютерной техникой, которые
были подключены в корпоративную сеть завода. Закупка в Дирекции по
информационным системам новых высокопроизводительных серверов баз данных
позволило централизованно хранить информацию и обеспечить доступ к ней
одновременно всех пользователей так или иначе связанных с подготовкой
производства на ОАО «АВТОВАЗ».
В настоящее время работа по планированию и
управлению подготовкой производства по всем инвестиционным проектам ведется c
применением информационной системы «Техническая подготовка производства».
Актуальность данной задачи связана с
потребностью автоматизации планирования и управления подготовкой производства.
Новизна разработки заключается в том, что
весь процесс, связанный с заказом и размещением оборудования был
автоматизирован и полностью ориентирован на инвестиционные проекты.
Целью курсовой работы является
автоматизация процесса формирования массива заказываемого технологического
оборудования и реализация сетевого программного продукта, в возможность
которого входит получение данных из разделительных ведомостей, формирование
пусковых комплексов (Форма-8) , графика внедрения проекта.
1. Анализ задачи модернизации и размещение
технологического оборудования»
.1 Существующая модель предметной области
В Дирекции по инжинирингу за процессом
заказ оборудования отвечает ОТОиПС (отдел технологического оборудования и
планирования станкостроения) УПКПП (управление планирования и координации
подготовки производства).
Основные его функции:
1)
Согласование
«Разделительной ведомости»;
2)
Формирование
планов по этапам заказа и освоения оборудования;
3)
Формирование
Графиков внедрения по инвестиционным проектам;
4)
Формирование
Пускового комплекса проекта (Форма-8);
5)
Ввод
массива заказываемого оборудования;
6)
Мониторинг
всех этапов связанных с оборудованием.
Ввод массива заказываемого оборудования
частично автоматизировано внутри самого отдела, но отсутствует сетевое взаимодействие
между отделом и другими технологическими управлениями Дирекции по техническому
развитию ТУСАиУШ (технологическое управление силового агрегата и узлов шасси) и
ТУАП (технологическое управление автомобильного производства), принимающими
участие в технологической подготовке производства по вопросу разработки
укрупненного техпроцесса и разделительной ведомости (Разделительная ведомость -
состав технологического оборудования, используемого для производства новых и
изменяемых деталей, в составе нового, модернизируемого и действующего
оборудования с планируемыми затратами и необходимыми сроками поставки
оборудования).
Массив информационной системы «Заказ и
размещение технологического оборудования» обладает следующими недостатками:
ввод данных из «Разделительной ведомости»
производился вручную (коды оборудования, наименование оборудования, стоимость
оборудования и необходимый срок поставки оборудования);
планирование ведется дирекцией по
инжинирингу без участия подразделений завода, что приводит к увеличению сроков
подготовки площадей, запаздыванию монтажа и длительных сроков сдачи
оборудования в эксплуатацию;
отсутствие данных от дирекции по
инжинирингу в финансовую дирекцию приводит к смещению сроков платежей, и тем
самым к увеличению сроков поставки и сдачи оборудования в эксплуатацию;
создание дополнительных электронных таблиц
по проработке технико-коммерческих предложений от фирм поставщиков
оборудования, необходимых для принятия решений руководством завода (выбор
поставщика, принятия мер воздействия к подразделениям допускающее сдерживание в
реализации проект);
Так же не существует обратной связи из
массива информационной системы «Заказ и размещение технологического
оборудования» в разделительную ведомость, что не позволяет управлениям и
инвестиционным проектам отслеживать состояние по заказываемому оборудованию.
Входные данные: разделительная ведомость,
поступившая от ТУСАиУШ, ТУАП и подразделений основной площадки завода.
Выходные данные: График внедрения,
Пусковой комплекс, состояние по контрактации, изготовлении, поставке и сдаче
оборудования в эксплуатацию.
Управляющее воздействие: Приказ о
постановке на производства нового или модернизированного автомобиля (основание
для начала заказа оборудования), Бизнес-план и комплексный график проекта
(экономическое обоснование рентабельности проекта и его окупаемости).
Исполнительм механизмом являются:
специалисты отдела технологического оборудования и планирования станкостроения
УПКПП.
Функции «Формирование массива
заказываемого оборудования» представлены на рис. 1:
- Согласование
разделительной ведомости;
- Ввод данных с
утвержденной разделительной ведомости в массив заказываемого оборудования;
- Согласование и ввод
плановых сроков по этапам освоения оборудования в массив;
- Ввод данных по
фактическим срокам исполнения планов, мониторинг выполнения этапов;
- Разработка, формирование
и актуализация графика внедрения проекта (совместно с представителями проекта);
- Формирование пусковых
комплексов проекта (форма -8)
Рис. 1 Формирование массива заказываемого
оборудования
Вышеизложенная модель имеет ряд
недостатков:
- большинство данных вводят
с бумажных носителей;
- отсутствие структуризации
в получаемой информации;
- большая трудоемкость и
двойная работа по вводу информации;
Таким образом, специалисты отдела, много
времени затрачивают на поддержание в актуализированном состоянии данных по
массиву. Автоматизация и ввод данных там, где они первый раз появляются,
существенно снизит трудоемкость и снизит ошибки связанные с повторным вводом
информации. Снизятся сроки получения актуальной информации по состоянию
освоения оборудования. В настоящие, время информация если и передается в отдел
в электронном виде, то в различных форматах XLS,DOC,PDF с неструктурированной
информацией, не позволяющей загружать данные в систему.
Поэтому для ликвидации выявленных
недостатков требуется модернизация системы.
Существующая модель представлена на
рисунке 2 и 3.
Рис.2 Существующая модель информационной
системы
Рис.3. Рассматривая область в существующей
модели информационной системы
.2 Модель предметной области
«как должно быть»
Для ликвидации выявленных недостатков
существующей системы заказа и размещения оборудования (глава 1.1)
разрабатываемая сетевая технология должна:
- обеспечить автоматизацию
по формированию в функциональных подразделениях документов необходимых для
обеспечения процесса, для последующей передачей этой информации в массив
заказываемого оборудования;
- разделение системы по
доступу для ввода данных и мониторингу процесса;
- максимально
структурировать данные с использованием нормативно справочной информацией
завода (НСИ);
- улучшить управляемость
процесса подготовки производства через «прозрачную» систему с достоверными
данными, на основе которых принимаются своевременные и адекватные
управленческие решения.
Рис. 4 Функции разрабатываемой сетевой
технологии
Входные параметры: разделительная
ведомость и планы, получаемые из той же ИС в электронном виде.
Выходные параметры: График внедрения,
Пусковой комплекс, состояние по контрактации, поставке, изготовление и освоении
оборудования с возможности On-line анализа.
Управляющее воздействие: Приказ о
постановке на производства нового или модернизированного автомобиля.
Бизнес-план и комплексный график проекта.
Исполнительный механизм: являются
специалисты технологических управлений и производств, а так же команда проекта
LADA GRANTA.
Основной процесс «разбивается» на
следующие функции:
- формирование
разделительной ведомости в системе;
- передача данных по
ведомости в массив с автоматизированным расчетом типовых планов;
- акцепт затрат и сроков;
- построение графика
внедрения;
- пускового комплекса
(форма - 8)
Таким образом, сетевая информационная
технология «Заказ и размещение технологического оборудования» предназначена для
проектных команд и всех функциональных подразделений участвующих в процессе
определения требуемого оборудования, необходимости проведения строительно-монтажных
и пусконаладочных работ, проведение контрактации, определения затрат и сроков
на поставку.
Специалисты подразделений, занимающие
должности инженера - технолог ТУСАиУШ или ТУАПа, должны будут водить в
электронную базу «Разделительная ведомость» данные, специалисты отдела заказа
теологического оборудования и планирования станкостроения актуализировать
массив «Заказ и размещение технологического оборудования» с помощью системы, а
проект акцептовать (подтвердить) затраты в информационной системе.
При формировании, разделительной ведомости
инженер-технолог функциональных подразделений (ТУСАиУШ или ТУАП) будет вводить
в ИС следующие данные:
- Проект;
- Код изделия (Узел,
деталь);
- Код оборудования;
- Срок выдачи технического
задания на оборудование;
- Срок поставки;
- Срок сдачи в
эксплуатацию;
- Зону поставки (АВТОВАЗ,
РОССИЯ, ИМПОРТ).
- Стоимость затрат на
поставку.
Инженер - технолог отдела будет проводить
следующие операции в ИС:
- Проводить акцепт
оборудования в разделительной ведомости, после акцепта (подтверждения) все
данные по оборудованию копируются системой в массив оборудования. После
копирования система автоматически формирует типовые планы по этапам освоения
оборудования;
- Формировать с помощью
системы График внедрения проекта (сроки реализации проекта по выполняемым
работам - сроки выдачи технических заданий, сроки поставки оборудования, сроки
проведения таможенных операций, сроки выполнения строительно-монтажных работ и
связанные с затраты);
- Ввод данных по проработке
технико-коммерческих предложений от фирм поставщиков оборудования;
- Формировать пусковые
комплексы проекта;
Представители проекта в ИС
проводят акцепт затрат и сроков, анализ по состоянию освоения оборудования в
проекте.
Модель информационной системы «как должно
быть» представлена на рисунке 5 и 6.
Рис.5 Модель информационной системы «как
должно быть»
Рис.6. Рассматривая область в модели
информационной системы «как должно быть»
Вывод. Ввод разделительной ведомости в ИС
«Технологическая подготовка производства» обеспечит:
- Единое информационное
поле данных
- Снижение трудоемкости
ввода данных в ИС «Заказ и размещение технологического оборудования»;
- Достоверность ввода
данных в ИС «Заказ и размещение технологического оборудования»;
- Доступ техническим
специалистам к мониторингу процесса;
- Возможность тиражирования
наработок разрабатываемых для этого процесса, в аналогичных системах на ОАО
«АВТОВАЗ» по подготовке производства.
модернизация модель программирование интерфейс
1.3 Выбор методологии разработки сетевой технологии
.3.1 Выбор архитектуры сетевой технологии
Для обеспечения функционирования системы,
с учетом защиты данных, ранее разработанного программного обеспечения и
политики Дирекции информационных систем на «ОАО АВТОВАЗ» было принято решение
разделить реализацию системы на две части:
- для мониторинга вновь
создаваемым модулям разработку вести с помощью WEB технологии;
- для существующего
программного обеспечения по вводу данных, при большой трудоемкости переработки
кода, разработку вести на Object Pascal в IDE DELPHI 7.0;
- применение технологии
клиент - сервер;
- базу данных реализовать в
СУБД ORACLE.
1.3.2
Выбор технологии программирования
В рамках подхода к созданию сетевых
информационных систем существуют следующие технологии программирования:
- структурное
программирование;
- объектно-ориентированное
программирование (ООП);
- функциональное
программирование;
- логическое
программирование.
Выбор технологии программирования будет
осуществляться с точки
зрения следующих критериев:
- обработка разнородных
структур данных;
- политика Дирекции по
информационным систем ОАО «АВТОВАЗ»;
- высокая скорость
разработки приложения;
- стоимость разработки
системы;
- возможность создания
унифицированного пользовательского интерфейса.
1.3.3 Выбор языка и среды программирования
С учетом того, что разработка в рамках
задачи для толстого клиента велась изначально в IDE DELPHI, у АВТОВАЗа куплена
лицензия на данный продукт, выбор остается за этой средой разработки. Среда
отвечает всем современным требованиям по скорости разработки и переносимости
ПО. Недостатком таких клиентов является, необходимость установки ПО на рабочие
места пользователей, особенно с учетом площадей завода и количества
пользователей системы.
Новые модули будут разрабатываться с
использованием языка PHP и библиотеки jQuery. Язык PHP является
объектно-ориентированным языком, не требует лицензии для использования и
является основным средством разработки интернет приложений на АВТОВАЗе.
Использование библиотеки jQuery позволяет пользовательский интерфейс для WEB
максимально приблизить в функциональности WIN32 приложений, также легко
манипулировать DOM моделью браузеров, которые в данном случае используются в
качестве клиента.
1.3.4 Выбор СУБД
При выборе СУБД основными вариантами для
разработки базы данных были СУБД Oracle в силу следующих причин:
1) На ОАО «АВТОВАЗ» основной БД
является СУБД Oracle;
2) Закуплены мощные кластер-сервера
фирмы HP с установленной на них данной СУБД;
) Ранее разработанное программное
обеспечение использует СУБД Oracle.
1.3.5 Требования к сетевой информационной
технологии
Для успешного функционирования
информационной системы должны быть выполнены следующие требования,
предъявляемые к входной информации:
- вход в ИС должен быть
авторизован;
- доступ к данным должен
быть разграничен на уровне СУБД;
- данные в систему вводят
только один раз;
- данные в систему вводят
только в том месте, где формируются;
- для ввода данных
максимально использовать НСИ;
Особое внимание следует уделить хранению и
корректир
овке информации. Для этого информационная
база системы должна удовлетворять следующим требованиям:
- объективно и в
установленные сроки отражать состояние процесса;
- возможность накопления и
хранения значительных объемов массивов данных с целью многократного их
использования.
Кроме того, программный продукт должен:
- обладать максимальной
простотой интерфейса;
использоваться в корпоративной сети предприятия;
2. Разработка сетевой технологии
«Формирование детально-узлового состава изделий»
2.1 Информационное моделирование
Designer 10.2 - средство разработки
структуры базы данных (БД). Oracle Designer сочетает графический интерфейс
Windows, инструменты для построения ER-диаграмм, редакторы для создания
логического и физического описания модели данных и поддержку СУБД Oracle.
Информационная модель - это спецификация
структуры данных и бизнес правил (правил предметной области).
Процесс построения информационной модели
состоит из следующих шагов:
- определение сущностей;
- определение зависимостей
между сущностями;
- задание первичных и
альтернативных ключей;
- определение атрибутов
сущностей;
- приведение модели к
требуемому уровню нормальной формы;
- переход к физическому
описанию модели: назначение соответствий имя сущности
- - имя таблицы, атрибут
сущности
- - атрибут таблицы;
задание триггеров, процедур и ограничений.
В рассматриваемой предметной области выделены следующие
сущности:
· «Проект»
· «Этап»
· «Оборудование»
· «Деталь»
2.2 Описание графического интерфейса
пользователя WIN32 клиента
Интерфейс пользователя должен состоять из:
- Главного меню, в котором
осуществляется навигация программы
- Форм ввода данных
- Форм просмотра данных
- Модуля формирования
отчетов
Программный интерфейс должен быть снабжен быстрыми
подсказками (hint). Повторяющие операции для быстрого доступа должны быть
дублированы в виде кнопок быстрого доступа (toolbar). В формах вывода
информации пользователям должны быть предоставлены возможности настраивать
отображение информации. Модуль формирования отчетов должно позволять экспортировать
в XLS и PDF формат.
Режим интерфеса программы многооконый - MDI, позволяет
выводит сразу несколько окон с информацией
Меню «Данные» служит для доступа к просмотру данных по
оборудованию, контрактам, перемонтажу, графику внедрения.
Меню «Операции» позволяет проводить различные операции над
данными
Меню «Отчеты» позволяет формировать требуемые отчеты по
задаче
Справочники служат для просмотра и редактирования НСИ системы
Панель инструментов дублирует часто используемые действия из
меню.
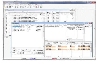
При входе в систему программа требует авторизации
После входа в систему требуется выбрать инвестиционный проект
для работы. Список проектов ограничен, для каждого пользователя системы свои
проекты, к которым он был подключен по служебной записке от директора проекта.
После выбора проекта можно приступить к корректировке данных.
Для просмотра и редактирования заказываемого оборудования требуется выбрать
пункт меню «Данные»-«Оборудование» или нажать клавишу F2. В стандартном режиме
происходит отображение информации об оборудование, его стоимости, поставщике,
очередности закупки, № тех.задания, детали , технологическом отделе. Форму
отображения можно изменить для дополнительного отображения информации о
контрактах и сроках прохождения этапов освоения оборудования.
Для редактирования данных по оборудованию требуется выбрать
пункт меню «Операции» - «Изменить» или нажать на кнопку быстрого доступа
«Изменить»
или дважды нажать левой клавишей мыши на записи
в таблице и в диалоговом окне провести изменение данных
Для поиска, фильтрации информации служит форма «Поиск». Для
активаци формы требуется нажать калвиши CTRL+F или кнопку быстрого доступа
. Форма поиска позволяет
фильтровать данные практически по всех полям таблицы и использует для своей
работы справочники из НСИ.

Для работы по задаче освоение оборудования требуется выбрать
подсистему по «Технической подготовке производства»- ИС ТЕПП.
\
Работа по вводу данных по оборудованию расположена в разделе
«Разработка проекта производства»-«Разделительная ведомость»
При входе в задачу «Разделительная ведомость» появится форма
для поиска данных. Выбрав условия поиска и нажав кнопку «Найти » , сформируется
таблица с данными по РВ.
В столбце «Операции» находятся кнопки для манипулирование
данными по оборудованию. Операции по редактированию доступны только владельцу
данных , иначе отображается информация о владельце. В системе есть пользователи
(в основном это начальники отделов), которым доступна операция по смене
владельца.
В шапке талицы разсположены кнопки для вывода отчетов и
докмуентов из системы.
Для изменения данных в разделительной ведомость требуется
нажать на кнопку
появиться форма редактирования. Значки в системе
информируют о том, что
данные будут вводится с помощью справочников
В меню располежена опрерация «РВ>>ЗиРТО» эта операция
доступна только сотрудникам отдела для переноса данных из разделительной
ведомости в массив заказа и размещения оборудования. После переноса и акцепта
данных в разделительной ведомости такое оборудование выделяется цветом.
Описание графического интерфейса WEB приложения
.4 Описание работы сетевой технологии
«Заказ и размещения технологического оборудования».
- Первый элемент системе
это рабочее место пользователя;
- Разработанное программное
обеспечение;
- Клиент Oracle SQL links
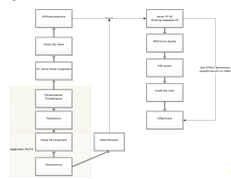
Открыв WIN32 приложение и работая с ним, пользователь
обращается с визуальными компонентами, предоставляемыми Delphi, в IDE
представление библиотека визуальных компонент VCL, позволяющих отображать
данные в виде таблиц, списков, деревьев в парадигме ОС WINDOWS. Не визуальные
компоненты позволяют манипулировать данными и являются промежуточным слоем
между визуальными компонентами и интерфейсами к различным СУБД. В данном случае
набор компонент Direct Oracle Access позволяет напрямую работать с клиентом
Oracle, минуя промежуточные устаревшие драйвера BDE, ODBC. В состав DOA входят
источники данных TOracleDataSet, TOracleQuery. Между источниками данных и
визуальными компонентами обязательно располагаются компоненты TDataSource,
играющие роль универсального потока данных понятного для всех визуальных
компонентов. При работе с DOA на рабочее место пользователя, требуется
установить только Oracle SQL Client и саму программу. Клиент формирует запрос к
серверу на языке запросов SQL (Structured Query Language - структурированный
язык запросов), являющемся промышленным стандартом для реляционных БД. СУБД
обеспечивает проверку запроса, компиляцию и его выполнение, формирование
результата и выдачу этого результата SQL клиенту. При этом ресурсы клиентского
компьютера не участвуют в физическом выполнении запроса: приложение лишь
отсылает SQL команду сервер Oracle и получает результат, после чего
интерпретирует его необходимым образом и представляет пользователю. Так как
клиентскому приложению посылается результат выполнения запроса, по сети
передаются только те данные, которые в действительности нужны клиенту. В итоге
снижается нагрузка на сеть.
Для WEB приложения работа проходит через
любой браузер (IE, FireFOX, Opera и т.д.), браузер в данном случае выступает
клиентским приложением. Запросы от клиента поступают на WEB сервер в данном,
случае это сервер Apache, который при работе подключает модуль интерпретатора
языка PHP. Модуль PHP разбирает исходный код и при нахождение SQL команд,
подключает модуль SQL Client для обращения с СУБД. После получения данный от
сервера БД, модуль PHP строит HTML страницу (применяя CSS, JavaScript) и
результат отсылает серверу Apache. Результат от WEB сервера получает браузер.
Принятые сокращения
НСИ - нормативно справочная информация
РВ - разделительная ведомость
ЗиРТО - массив заказа и размещения оборудования
ИС ТЕПП - Информационная система «Техническая подготовка
производства»
ПК - Пусковой комплекс
Заключение
В рамках данного курсового проекта была разработана
технология, позволяющая осуществлять реализацию заказа технологического
оборудования.
На этапе анализа бала рассмотрена базовая технология заказа
технологического оборудования и выявлены её недостатки, такие как:
- Ввод данных с бумажных
носителей;
- Отсутствие структуризации
в получаемой информации;
- Большая трудоемкость и
двойная работа по вводу информации;
Была предложена новая технология обработки информации,
определена архитектура технологии.
Для технологии была определена многозвенная архитектура
«клиент-сервер». Для её реализации было выбрано следующее программное
обеспечение:
- IDE DELPHI 7.0.
- СУБД ORACLE.
Также были определены основные требования к приложению и
поставлена задача на разработку.
Оценка эффективности производилась по параметрам системы,
таким как:
. Скорость работы системы.
. Способность обрабатывать большие объемы данных .
. Количество одновременно работающих пользователей в
системе.
Система удовлетворяет поставленным требованиям.
Литература
1. Базы
данных: конспект Лекций - Лаптева С.В. - Тольятти, ТФ СГАУ им. С.П. Королева,
2009г.
. Mastering
Oracle PL/SQL: Practical Solutions - Коннор Макдональд, Хаим Кац, Кристофер Бек
, 2005г.