Проектирование интеллектуальной справочной системы по алгебре дробей
Содержание
Введение
1. Интеллектуальная справочная система по логическому языку со
стандартным набором информационно-поисковых операций и базовым пользовательским
интерфейсом
1.1 Систематизированный сборник тестовых информационно-поисковых
задач по алгебре дробей
1.2 Формальная запись ответов на тестовые вопросы.
1.3 Исходный текст базы знаний интеллектуальной справочной системы
по логическому языку, представленный в псевдоестественной форме в виде
глоссария
1.4 Исходный текст базы знаний интеллектуальной справочной системы
по логическому языку, представленный в SCg-коде в виде глоссария
Заключение
Введение
Проблема эффективности образования является одной из
серьезнейших проблем на пути развития современного общества. Образование должно
быть исчерпывающим, доступным. Сроки процесса обучения должны становится
меньше, а уровень качества образования - повышаться.
Данная проблема может быть решена посредством использования
интеллектуальных справочных систем по различным предметным областям. Обучение с
помощью такого рода систем имеют ряд преимуществ по сравнению с традиционными
способами обучения. Знания в интеллектуальных справочных системах
систематизированы, обладают полнотой и непротиворечивостью. Такие системы
способны осуществлять ассоциативный поиск информации, а также генерировать
новые знания, необходимые для взаимодействия с пользователем. А все это
благодаря использованию семантических технологий - одним из самых перспективным
и бурно развивающихся направлений представления и структуризации информации.
Ядром интеллектуальной справочной системы является база
знаний - совокупность знаний предметной области, записанная на машинный
носитель в форме, воспринимаемой как машиной, так и человеком.
Однако база знаний является лишь статической частью интеллектуальной
справочной системы и не может обеспечить необходимый интеллектуальный уровень.
Поэтому обязательным блоком каждой интеллектуальной справочной системы является
машина обработки знаний. Машина обработки знаний - это система операций,
позволяющая ИСС генерировать ответ на поставленную задачу предметной области.
Целью данной работы является разработка базы знаний прототипа
интеллектуальной справочной системы по алгебре дробей со стандартным набором
информационно-поисковых операций и со стандартным пользовательским интерфейсом.
[4]
Дальнейшее развитие ИСС:
Машина обработки знаний
Пользовательский интерфейс
В рамках курсового проекта ставятся следующие задачи:
разработать фрагмент базы знаний семантической справочной
системы по алгебре дробей;
протестировать написанную базу знаний на стандартных вопросах
и шаблонах поиска.
продумать и по возможности осуществить интеграцию со смежными
предметными областями.
определить направления дальнейшего развития системы. [1]
1. Интеллектуальная
справочная система по логическому языку со стандартным набором
информационно-поисковых операций и базовым пользовательским интерфейсом
Краткое описание подхода и этапов к проектированию базы
знаний интеллектуальной справочной системы:
Построен список вопросов, на которые должна отвечать система.
Даны ответы на естественном языке на поставленные вопросы.
Из естественного языка ответы переведены на формальный язык SCg.
На основании полученных ответов выделены понятия,
использованные при написании ответов.
Выделенные понятия записаны в псевдоестественной форме в виде
глоссария.
Статьи, написанные в псевдоестественной форме, переведены на
формальный язык SCg.
На основании полученных исходных кодов SCg собрана и протестирована
начальная версия ИСС.
1.1
Систематизированный сборник тестовых информационно-поисковых задач по алгебре
дробей
1) Стандартные вопросы ИСС по алгебре дробей
Запросы всех известных sc-элементов, инцидентных указываемому
sc-элементу по числовым системам.
Формулировка ответа на естественном языке
/* при этом в запросе можно уточнить:
(1) первым или вторым компонентом пар инцидентности должен
быть указываемый sc-элемент
(2) какое отношение инцидентности имеется в виду - общее или
инцидентность входящей sc-дуги
(3) какие семантические типы инцидентных sc-элементов запрашиваются*/.
Запросы содержимого указываемого sc-узла по числовым
системам.
Формулировка ответа на естественном языке
/*запрос отображения содержимого указываемого sc-узла*/.
Запросы всех известных множеств, элементами которых является
указываемый элемент базы знаний по числовым системам.
Формулировка ответа на естественном языке
/*запрос отображения всех известных множеств, элементами
которых является указываемый элемент базы знаний*/.
) Запросы высказываний, связанных с заданными
объектами, обобщенными структурами или высказываниями ИСС по алгебре дробей
. Запросы основных свойств заданного объекта ИСС по
алгебре дробей
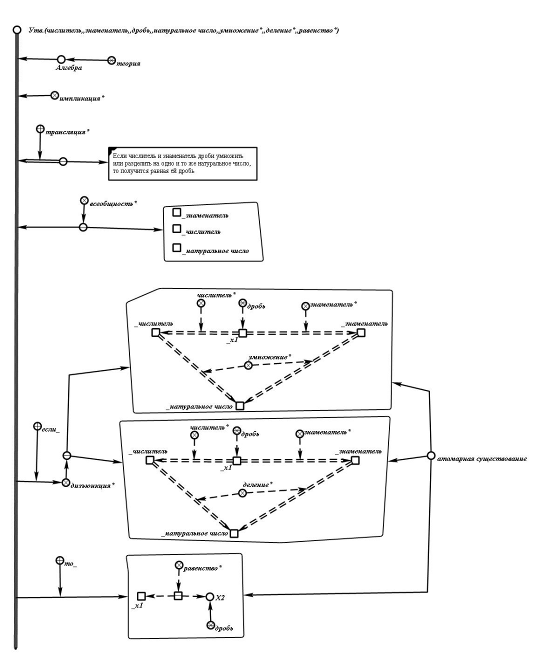
Каким основным свойством обладает дробь?
Формулировка ответа на естественном языке
Основное свойство дробей: если числитель и знаменатель дроби
разделить или умножить на одно и то же натуральное число, то получится равная
ей дробь.
. Запросы пар высказываний, описывающих сходные
(похожие, аналогичные) свойства заданных двух объектов ИСС по алгебре дробей
Чем схожи операция сложения и операция умножения?
Формулировка ответа на естественном языке
Операция умножения - это неоднократное повторение операции
сложения.
. Запросы пар высказываний, описывающих отличающиеся
свойства заданных двух объектов ИСС по алгебре дробей
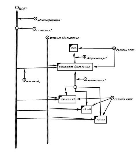
В чем отличие между НОК и НОД?
Формулировка ответа на естественном языке
НОК (a,b) =ab/НОД (a,b).
) Запросы, связанные с определениями ИСС по алгебре
дробей
. Запросы, связанные с определением заданного понятия
ИСС по алгебре дробей
Какое высказывание является определением Понятия дробь?
Формулировка ответа на естественном языке
Дробь - это форма представления математических величин с
помощью операции деления.
Какое высказывание является определением Понятия числитель?
Формулировка ответа на естественном языке
Числитель - делимое в долби.
Какое высказывание является определением Понятия знаменатель?
Формулировка ответа на естественном языке
Знаменатель - делитель в дроби.
Какое высказывание является определением Понятия натуральное
число?
Формулировка ответа на естественном языке
Натуральное число - число используемое при счете предметов.
Какое высказывание является определением Понятия сложение?
Сложение - операция для объединения двух или более чисел.
Какое высказывание является определением Понятия умножение?
Формулировка ответа на естественном языке
Умножение - неоднократно повторенное сложение.
Какое высказывание является определением Понятия деление?
Формулировка ответа на естественном языке
Деление - неоднократно повторенное вычитание.
Какое высказывание является определением Понятия
дополнительный множитель?
Формулировка ответа на естественном языке
Дополнительный множитель - число, на которое нужно умножить
знаменатель дроби, чтобы получить новый знаменатель.
Какое высказывание является определением Понятия наибольший
общий делитель?
Формулировка ответа на естественном языке
Наибольший общий делитель чисел a и b - наибольшее
натуральное число на которое делятся без остатка натуральные числа a и b.
Какое высказывание является определением Понятия наименьшее
общее кратное?
Формулировка ответа на естественном языке
Наименьшее общее кратное чисел a и b - наименьшее натуральное
число которое делится на a и на b.
. Запросы констант, используемых в определении
заданного понятия по алгебре дробей
На основании каких понятий определяется понятие сложение?
Формулировка ответа на естественном языке
Число, операция, объединение.
) Запросы фрагментов семантических окрестностей
элементов базы знаний ИСС по алгебре дробей
. Запросы примеров ИСС по алгебре дробей
Что является примером операции сложения дробей?
Формулировка ответа на естественном языке
Примером операции сложения является:
Что является примером операции умножения дробей?
Формулировка ответа на естественном языке
Примером операции умножения является:
Что является примером операции сокращения дробей?
Формулировка ответа на естественном языке
Примером операции сокращения является:
) Запросы, связанные с доказательствами ИСС по алгебре
дробей
. Верно-ли-вопросы по алгебре дробей
Верно ли, что если числ. и знамен. дроби умножить или
разделить на одно и то же натур. число, то получится равная ей дробь?
Формулировка ответа на естественном языке
Да.
Верно ли, что две равные дроби являются различными записями
одного и того же числа?
Формулировка ответа на естественном языке
Да.
Верно ли, что деление числителя и знаменателя дроби на их
общий делитель, отличный от единицы называют сокращением дроби?
Формулировка ответа на естественном языке
Да.
Изменится ли дробь, если ее числитель и знаменатель умножить
на 15, а потом разделить на 3?
Формулировка ответа на естественном языке
Да.
Можно ли привести дробь 2/7 к знаменателю 35?
Формулировка ответа на естественном языке
Да.
. Как-вопросы по алгебре дробей
Как привести дроби к наименьшему общему знаменателю?
Формулировка ответа на естественном языке
. Найти наименьшее общее кратное знаменателей этих
дробей.
2. Найти для каждой дроби дополнительный множитель.
. Умножить числитель и знаменатель каждой дроби на ее
дополнительный множитель.
Как найти дополнительный множитель для двух дробей?
Формулировка ответа на естественном языке
. Найти наименьший общий знаменатель этих дробей.
2. Разделить наименьший общий знаменатель на
знаменатели данных дробей.
Как сложить дроби с разными знаменателями?
Формулировка ответа на естественном языке
. Привести дроби к наименьшему общему знаменателю.
2. Сложить числители получившихся дробей, а знаменатели
оставить прежними.
Как умножить дробь на натуральное число?
Формулировка ответа на естественном языке
Примером операции сокращения является:
. Числитель дроби умножить на это число, а знаменатель
оставить без изменения.
Как найти наименьшее общее кратное знаменателей двух дробей?
. Разложить знаменатели этих дробей на простые
множители.
2. Выписать множители, входящие в разложение одного из
чисел.
. Добавить к ним недостающие множители из разложения
знаменателя другой дроби.
. Найти произведение получившихся множителей.
6) Запросы об авторах и публикациях ИСС по алгебре
дробей
. Какие публикации использованы в части системы о
алгебре дробей
Что является примером операции сложения дробей?
Формулировка ответа на естественном языке
. Виленкин - 6 класс Алгебра 1994 г.
2. Мордкович - 7 класс Алгебра.
1.2
Формальная запись ответов на тестовые вопросы.
Какое высказывание является определением понятия
сложение
= Приведите определение Понятия сложение
Формулировка ответа на естественном языке
Понятие сложение - операция для объединения двух или более
чисел.
Формулировка ответа в SCg-коде
база интеллектуальная справочная алгебра
Каким основным свойством обладает дробь
= основное свойство дроби
Формулировка ответа на естественном языке
Основное свойсво дробей: если числитель и знаменатель дроби
разделить или умножить на одно и то же натуральное число, то получится равная
ей дробь.
Формулировка ответа в SCg-коде
Какое высказывание является определением понятия
наибольший общий делитель
= Приведите определение Понятия наибольший общий делитель
Формулировка ответа на естественном языке
Понятие наибольший общий делитель натуральных чисел a и b -
наибольшее натуральное число на которое делятся без остатка числа a и b.
Формулировка ответа в SCg-коде
Какое высказывание является определением Понятия
наименьшее общее кратное
= Приведите определение Понятия наименьшее общее кратное
Формулировка ответа на естественном языке
Понятие наименьшее общее кратное натуральных чисел a и b -
наименьшее натуральное число которое делится на a и на b.
Формулировка ответа в SCg-коде
Какое высказывание является определением Понятия
числитель
= Приведите определение Понятия числитель
Формулировка ответа на естественном языке
Понятие числитель - делимое в дроби.
Формулировка ответа в SCg-коде
Какое высказывание является определением Понятия
дополнительный множитель
= Приведите определение Понятия дополнительный множитель
Формулировка ответа на естественном языке
Понятие дополнительный множитель - число, на которое нужно
умножить знаменатель дроби, чтобы получить новый знаменатель.
Формулировка ответа в SCg-коде
Какое высказывание является определением Понятия
знаменатель
= Приведите определение Понятия знаменатель
Формулировка ответа на естественном языке
Понятие знаменатель - делитель в дроби.
Формулировка ответа в SCg-коде
Что является примером операции сложения дробей
= Приведите пример операции сложения дробей.
Формулировка ответа на естественном языке
Приведите пример операции сложения дробей.
Формулировка ответа в SCg-коде
Что является примером операции сокращения дробей
= Приведите пример операции сокращения дробей.
Формулировка ответа на естественном языке
Формулировка ответа в SCg-коде
Что является примером операции умножения дробей
= Приведите пример операции умножения дробей.
Формулировка ответа на естественном языке
Приведите пример операции умножения дробей.
Формулировка ответа в SCg-коде
1.3
Исходный текст базы знаний интеллектуальной справочной системы по логическому
языку, представленный в псевдоестественной форме в виде глоссария
Остаток от деления в арифметике - один из результатов
операции деления с остатком. Образуется, если результат деления не может быть
выражен целым числом, при этом остаток от деления должен быть меньше делителя.
В случае, если числа делятся друг на друга без остатка, или нацело, то считают,
что остаток равен нулю.
Равенство - отношение взаимной заменимости (подстановочности)
объектов, которые именно в силу их взаимной заменимости считают равными.
1.4 Исходный
текст базы знаний интеллектуальной справочной системы по логическому языку,
представленный в SCg-коде в виде глоссария

Заключение
В данной работе разработан фрагмент базы знаний по алгебре
дробей. Все поставленные задачи выполнены.
В данном фрагменте выделено 30 тестовых вопросов, из них
формально описанных ответов 10. Вопросы разделены на 6 классов и 9 подклассов.
Выделено 21 понятие и 3 утверждения. Все утверждения
выделенные на данном этапе записаны в виде SCg конструкций.16 понятий
из общего числа записаны на SCg. Среди 21 понятий 7 отношений. В псевдо
естественной форме записаны 20 понятий.
В дальнейшем выделены следующие направления развития:
· наполнение базы знаний новой информацией,
тем самым расширяя её, т.е. увеличивая её полноту;
· разработать ответы на вопросы связанные с
доказательством;
· написание машины обработки знаний;
· дальнейшая интеграция с другими
участниками по числовым системам;
· разработка пользовательского интерфейса,
доступного обычному пользователю.