|
C
|
Si
|
Mn
|
Ni
|
S
|
P
|
Cr
|
N
|
Cu
|
|
До 0,12
|
0,8-1,1
|
1,3-1,65
|
До 0,3
|
До 0,04
|
До 0,035
|
До 0,3
|
До 0,012
|
0,15-0,3
|
Госты используемые для проката стали А 32:
ГОСТ 5521-93, листового;
ГОСТ 19903-74, профильного.
.4 Конструктивная специфика судна
Проектируемое судно - танкер с кормовым расположением
машинного отделения. Судно имеет 1 палубу.
Для того что бы избежать разлива груза и затопления судна при
повреждении наружных бортов судно будет иметь двойную обшивку (двойной борт и
двойное дно).
Высота двойного дна определена по Правилам Регистра:
Принимаем высоту двойного дна
м.
Расстояние между бортами принимаем - 1 м.
Корпус судна должен быть спроектирован на класс ICE2,
предполагающий самостоятельное плавание в замерзающих неарктических морях в
мелкобитом разряженном льду толщиной до 0,55 метра.
Рамные балки набора (вертикальный киль, днищевые стрингеры,
карлингсы, бимсы, диафрагмы, флоры, бортовые стрингеры и горизонтальные рамы
переборок) в районе танков образовывают замкнутые рамы. При этом поперечные
рамные связи устанавливаются на каждом третьем шпангоуте.
Роль рамных шпангоутов выполняют вертикальные диафрагмы,
несущих стрингеров - платформы.
Расстояние между продольными ребрами жесткости по днищу,
двойному дну и палубе - 0,8 м.
Расстояние между горизонтальными ребрами жесткости по
вертикальному килю и стрингерам - 0,5 м.
Согласно требованиям Правил, расстояние между днищевыми
стрингерами при продольной системе набора не должно превышать 5,0 м. Принимаем
расстояние между днищевыми стрингерами - 3,2 м.
Сплошные флоры в средней части судна устанавливаются через 3
нормальных шпации, расстояние между ними - 2,4 м.
В машинно-котельном отделении и в носовой оконечности в районе
сплошные флоры устанавливаются через 2
нормальные шпации (в МО - 1,6 м; в носу - 1,0 м).
2. Расчетная часть. Набор элементов судового
корпуса по правилам Морского Регистра Судоходства
Расчет элементов судового корпуса выполнен по Правилам
Морского Регистра судоходства 2010 г. издания.
.1 Расчетные нагрузки на наружную обшивку корпуса
и определение ее элементов. Схема связей наружной обшивки судна
Для определения нагрузки действующей на, НО корпуса надо
определить точки приложения нагрузки. Они будут находиться на границах основных
поясьев НО.
К поясьям относятся горизонтальный киль, скуловой пояс и
ширстрек. Ширину горизонтального киля и ширстрека определяем по формуле
мм;
Ширину скулового пояса
,
где
- длина окружности считается по формуле
м
м.
Определив ширину поясьев, принимаем точки приложения нагрузки.
Ширина поясьев и точки приложения нагрузки показаны на рисунке 2.1.
Что бы определить толщину обшивки и профили балок по НО надо
определить нагрузки от воздействия моря. Для этого считаем нагрузки в точках
приложения указанных на рисунке.
Рис. 2.1 Распределение нагрузки от воздействия моря, точки
приложения нагрузки и ширина поясьев
Внешнее давление р, кПа, действующее на корпус судна со
стороны моря определяем по формулам:
для точек приложения нагрузок, расположенных ниже летней
грузовой ватерлинии
;
для точек приложения нагрузок, расположенных выше летней грузовой
ватерлинии
;
где
- статическое давление, кПа, определяемое
по формуле:
;
где
- отстояние точки приложения нагрузки от
грузовой ватерлинии, м.
Внешнее давление, обусловленное перемещениями корпуса относительно
профиля волны,
, кПа, определяется по формулам:
для точек приложения нагрузок, расположенных ниже летней грузовой
ватерлинии
;
для точек приложения нагрузок, расположенных выше летней грузовой
ватерлинии
;
где
кПа,
где
- волновой коэффициент, определяемый в
зависимости от длины судна. Для судов с 90 <
м,
- для миделевого сечения корпуса судна,
- для миделевого сечения корпуса судна,
Внешнее давление на обшивку днища:
кПа,
кПа
кПа,
Внешнее давление на обшивку борта в районе скулового пояса:
кПа,
кПа
кПа,
Внешнее давление на обшивку борта ниже летней грузовой ватерлинии
(между летней ГВЛ и настилом 2-го дна):
кПа,
кПа
кПа,
Внешнее давление на обшивку борта в районе летней грузовой
ватерлинии:
кПа,
Внешнее давление на обшивку борта выше летней грузовой ватерлинии:
кПа.
Внешнее давление на обшивку борта на уровне верхней палубы:
кПа, при этом давление должно быть не менее
, кПа, определяемого по формуле
кПа.
Ледовая нагрузка - условная расчетная нагрузка на корпус судна от
воздействия льда, определяющая уровень требований к размерам конструкций в
зависимости от знака категории ледовых усилений, формы корпуса и водоизмещения
судна.
Ледовая нагрузка определяется тремя параметрами:
- интенсивностью ледовой нагрузки, характеризующей величину
максимального давления в зоне силового контакта корпуса со льдом,
кПа;
- высотой распределения ледовой нагрузки, характеризующей
максимальный поперечный размер зоны силового контакта корпуса со льдом, м;
- длиной распределения ледовой нагрузки, характеризующей
максимальный продольный размер зоны силового контакта корпуса со льдом, м.
Рис. 2. 2 Районы ледовых усилений
Для судов класса ICE2 рассчитывается район ВI по высоте борта
ледового пояса.
Район BI состоит из:
Интенсивность ледовой нагрузки в районе BI:
,
где
- коэффициент в зависимости от ледовых
усилений, принимаемый по Регистру,
т - водоизмещение,
кПа.
Высота распределения ледовой нагрузки в районе BI
,
где
= 0,27,
= 1,00 - коэффициенты, принимаемые по Регистру,
м.
Расчетные нагрузки.
Величины расчетных нагрузок на наружную обшивку приведены в
таблице 2.1.
Таблица 2.1. Расчетные нагрузки на наружную обшивку
|
Район наружной обшивки
|
Расчетная нагрузка, кПа
|
|
Днище
|
81,26
|
|
Скуловой пояс
|
67,27
|
|
Подводная часть борта до 2-го дна
|
52,88
|
|
Надводный борт
|
22,6
|
|
Район ледовых усилений BI
|
588,85
|
2.1.1 Размеры листовых элементов наружной обшивки вне района
ледовых усилений
Толщина наружной обшивки днища и борта должна быть не менее
определяемой по формуле:
,
где
коэффициент изгибающего момента для
наружной обшивки днища и борта,
- шпация,
, но не более 1,
и
- меньший и больший размеры сторон
опорного контура листового элемента, м,
- расчетное давление, кПа,
- коэффициенты изгибающего момента и допускаемых напряжений,
- расчетный нормативный предел текучести по нормальным
направлениям, определяемый по формуле:
МПа;
где
- коэффициент использования механических
свойств стали;
- запас на износ, мм, определяемый по формуле
;
где
- среднегодовое уменьшение толщины связи,
мм/год, вследствие коррозионного износа или истирания, принимаемое с учетом
условий эксплуатации,
- планируемый срок службы конструкции, годы, если срок службы
специально не устанавливается, следует принимать
.
Во всех случаях толщина наружной обшивки
, мм, должна быть не менее
, при
м,
мм.
Таблица 2.2. Определение толщины наружной обшивки по условиям
прочности
|
Расчетные величины и обозначения
|
Обшивка дна
|
Обшивка борта на уровне скулового пояса
|
Обшивка борта между скуловым поясом и КВЛ
|
Обшивка борта выше КВЛ
|
|
Меньший размер пластины , м0,80,8
|
0,8
|
0,8
|
|
|
|
Больший размер пластины , м2,42,4
|
2,4
|
2,4
|
|
|
|
Отношение 0,330,33
|
0,33
|
0,33
|
|
|
|
Коэффициент 1,031,03
|
1,03
|
1,03
|
|
|
|
Расчетное давление ,
кПа81,2667,2752,8822,6
|
|
|
|
|
|
Коэффициент 0,60,6
|
0,6
|
0,6
|
|
|
|
, мм8,737,957,044,61
|
|
|
|
|
|
Среднегодовое уменьшение толщины связи , мм/год.0,17
|
0,16
|
0,16
|
0,13
|
|
|
Добавка к толщине , мм2,041,921,921,56
|
|
|
|
|
|
Толщина пластины 10,779,878,966,17
|
|
|
|
|
|
Окончательно принимаем толщину пластины, мм
|
11
|
10
|
9
|
9
|
Толщина горизонтального киля должна быть на 2 мм больше
толщины
обшивки днища. Принимаем толщину горизонтального киля равной
13 мм, а толщину ширстрека равной 11 мм.
Листы наружной обшивки, примыкающие к ахтерштевню, должны иметь
толщину
, мм, не менее:
мм при
.
Принимаем толщину
мм.
2.1.2 Размеры листовых элементов наружной
обшивки в районе ледовых усилений
Толщина наружной обшивки
, мм, в районах ледовых усилений должна быть не менее определяемой
по формуле:
,
где
;
где
;
где
- расстояние между балками главного
направления, м, для всех районов принимаем,
м, получая при этом ошибку в безопасную сторону;
I - при продольной системе перекрытия;- рамная шпация;
- интенсивность ледовой нагрузки в рассматриваемом районе;
- предел текучести,
где
- планируемый срок службы судна, месяцы.
- среднегодовое уменьшение толщины наружной обшивки вследствие
коррозионного износа и истирания, мм/год;
= 0,19 для районов ВI;
Толщина наружной обшивки в районе ледовых усилений В1:
м,
мм;
мм;
мм.
Окончательно принимаем толщину наружной обшивки в районе В1
ледовых усилений 17 мм.
Используем эти данные и ГОСТ 19903 для разбивки на поясья (рис. 2.
3).
Рис. 2.3 Разбивка на поясья
2.2 Расчетные нагрузки на днищевое перекрытие судна и определение
его элементов. Схема днищевого перекрытия судна
Днищевое перекрытие современных транспортных морских судов
представляет собой двойное дно, образованное двумя плоскостными перекрытиями,
днища и настила второго дна.
Перекрытие днища несёт основную нагрузку со стороны
гидродинамических и волновых сил. Перекрытие настила второго дна воспринимает
основную нагрузку от перевозимого груза. Оба перекрытия, соединив в одно,
работают на внешние усилия вместе.
Особенностью работы днищевых перекрытий является одновременное
восприятие поперечной нагрузки и усилий от общего изгиба. При общем изгибе
судна днище в качестве нижнего пояска эквивалентного бруса принимает участие в
обеспечении общей прочности корпуса. Днищевые перекрытия испытывают также
нагрузки, обусловленные работой энергетических установок, кручением корпуса при
ходе судна косым курсом на волнении и другими факторами.
На проектируемом судне для двойного дна принимаем конструкцию
показанную на рисунке 2.4:
система набора для второго дна и днища - продольная;
вертикальный киль в средней части - непрерывный;
флоры режутся на вертикальном киле;
стрингеры режутся на флорах;
расстояние между флорами равно
;
число стрингеров равно 1 с одного борта (
= 16,0 м);
междудонный лист - горизонтальный;
скуловое пространство входит в днищевую цистерну, бортовой
стрингер-проницаемый;
на флорах для устойчивости устраиваем вертикальные ребра
жесткости, которые привариваем к продольным ребрам жесткости; на стрингерах и
вертикальном киле - горизонтальные;
Внешние нагрузки на днищевое перекрытие судна были определены в
настоящей работы и составляют 81,26 кПа.
Нагрузки от перевозимого груза
Схема расчетных нагрузок на двойное дно от перевозимого груза
приведена на рисунке 2.5.
Рис. 2.4 Компоновочная схема днищевого перекрытия
Рис. 2.5 Распределение нагрузки от перевозимого груза
Внутреннее давление на настил второго дна:
где
- расчетная высота укладки груза, м;
- плотность перевозимого груза, т/м3. В качестве расчетного груза
предполагается сырая нефть, с плотностью 0,86 т/м3.
- расчетное ускорение в вертикальном направлении, определяемое по
формуле:
где
= 9,81 м/с ускорение свободного падения;
= 1,6 - принимаем значение соответствующее максимальному
ускорению, т.е. наихудший вариант.
м/с2
кПа
Расчетное давление не должно приниматься менее 20 кПа.
Расчетные нагрузки
Поскольку в процессе эксплуатации танк судна может оставаться
пустым, в качестве расчетного давления на конструкции днища принимаем внешнее
давление 81,26 кПа.
Расчетное давление на второе дно - 97,7 кПа.
.2.2 Размеры конструктивных элементов днищевого перекрытия
Размеры листовых элементов днищевого перекрытия
К листовым конструкциям двойного дна относятся вертикальный киль,
стрингеры, сплошные флоры. Из них непроницаемыми являются вертикальный киль и
флор, устанавливаемый под поперечной переборкой.
В связи с большой высотой листовых элементов и высокими нагрузками
сплошные флоры подкрепляются вертикальными ребрами жесткости, устанавливаемые
на каждой шпации, стрингеры и вертикальный киль горизонтальными ребрами
жесткости.
Вертикальный киль в плоскости каждого практического шпангоута
подкреплен бракетами, которые доводятся до ближайшей продольной балки. Бракеты
устанавливаются также в скуловой части двойного дна для соединения днища с
бортовыми конструкциями. Начало второго дна доводят до наружной обшивки, а в
плоскости обшивки внутреннего борта устанавливаются днищевые стрингеры.
Для доступа ко всем частям двойного дна в сплошных флорах и
стрингерах предусматриваются вырезы и пазы, имеющие плавную закругленную форму.
Размеры вырезов в сплошных флорах и стрингерах 320x500.
Минимальные расстояния полей этих связей, примыкающих к обшивке
днища и настилу второго дна, удовлетворяют требованиям РС.
а) Толщина вертикального киля, мм, должна быть не менее
определяемой по формуле:
Где
, но не более 11,2;
. Принимаем 11,2.
= 1,008 - требуемая высота киля, м;
= 1,00 - фактическая высота киля, м;
мм;
мм;
Принимаем толщину вертикального киля
= 13 мм.
Во всех случаях толщина вертикального киля, должна быть на 1 мм
больше толщины сплошного флора, а толщина стрингеров не менее толщины сплошных
флоров.
Толщина непроницаемых флоров должна быть не менее требуемой для
сплошных флоров.
б) Толщина сплошных флоров, мм, должна быть не менее определяемой
по формуле:
где
мм;
где
;
= 1,2,
= 0,97 - коэффициенты, определяемые по
Регистру;
= 0,8 м - расстояние между ребрами жесткости,
мм;
мм;
Принимаем толщину флоров и стрингеров равной 10 мм.
в) Толщина настила второго дна, включая междудонный лист, должна
быть не менее определяемой по формуле:
мм;
В любом случае толщина настила второго дна
, мм, должна быть не менее:
, при
м;
мм;
Окончательно принимаем толщину настила второго дна равной 11 мм.
Размеры профильных элементов днищевого перекрытия
Для подбора профилей балок днищевого перекрытия определяем
необходимый момент сопротивления балки, по моменту сопротивления подбираем
наиболее подходящий стандартный профиль.
Момент сопротивления
, см, продольных балок по днищу и второму дну, а также нижних и
верхних балок бракетных флоров должен быть не менее определяемого по формуле:
,
где
- момент сопротивления рассматриваемой
балки без учета запаса на износ, см3;
- длина пролета балки, м;
- поперечная нагрузка на рассматриваемую балку;
- расстояние между балками основного направления, м;
- расчетное давление, кПа;
- множитель, учитывающий поправку на износ;
где
при
< 200 см3;
при
200 см3;
Внутри двойного дна элементы конструкций, включая балки основного
набора, ребра жесткости, кницы и т.п., должны иметь толщину
, мм, не менее:
мм.
По технологическим соображениям БОНы днища пропускаются через
специально выполненные вырезы в сплошных флорах и стенки этих балок приваривают
к стенкам флоров.
Для обеспечения непрерывности днищевых балок, разрезаемых на
непроницаемых флорах, устанавливаем бракеты в соответствии с рисунком 2.6.
Рис. 2.6 Соединение днищевых балок
а) Момент сопротивления балок основного набора по днищу
БОН по днищу представляет собой неразрезные многопролетные балки
на неподвижных опорах - сплошные флоры, опертые вследствие симметрии прогиба
этих балок относительно плоскости флоров, их можно считать жестко заделанными
на опорах. В связи с этим применяем для данных балок расчетную схему показанную
на рисунке 2.7.
Рис. 2.7 Расчетная схема балки
б) Момент сопротивления балок основного набора по второму дну.
Расчетная схема для балок настила второго дна такая же как и
днищевых балок.
в) Момент сопротивления вертикальных ребер по сплошным флорам.
Вертикальные ребра жесткости устанавливаются для обеспечения
устойчивости в плоскости продольных балок днища и второго дна. При этом концы
этих балок привариваем к полкам продольных балок.
г) Момент сопротивления горизонтальных ребер по вертикальному килю
и стрингерам.
Горизонтальные ребра жесткости по вертикальному килю выполняем
неразрезными и принимаем для них расчетную схему аналогичную продольным
днищевым балкам. Горизонтальные ребра жесткости по стрингерам принимаем
разрезными со срезкой концов на «ус».
Таблица 2.3. Определение момента сопротивления балок
конструкций двойного дна
|
Расчетные величины и обозначения
|
Балки основного набора по днищу
|
Балки основного набора по второмудну
|
Вертикальные ребра по сплошным флорам
|
Горизонтальные ребра по стрингерам и ВК
|
|
- расчетное давление,
кПа;81,2697,7
|
30
|
30
|
|
|
|
- расстояние между
балками основного направления, м;0,8
|
0,8
|
0,8
|
0,8
|
|
|
- длина пролета балки,
м;2,4
|
2,4
|
1
|
2,4
|
|
|
- поперечная нагрузка
на рассматриваемую балку;156,02187,58
|
24
|
57,6
|
|
|
|
т - коэффициент изгибающего момента;
|
12
|
12
|
10
|
12
|
- коэффициенты изгибающего момента и допускаемых
|
напряжений;0,650,650,70,7
|
|
|
|
|
- момент сопротивления рассматриваемой
|
балки без учета запаса на износ, см3;159,5191,811,454,7
|
|
|
|
|
|
- коэффициент
допускаемых напряжений;0,11
|
0,1
|
0,25
|
0,18
|
|
|
Среднегодовое уменьшение толщины связи, мм/год.0,20,20,20,2
|
|
|
|
|
|
Добавка к толщине , мм2,42,42,42,4
|
|
|
|
|
|
- множитель,
учитывающий поправку на износ;1,264
|
1,24
|
1,6
|
1,432
|
|
- множитель, учитывающий поправку на
|
износ;201,6237,818,5678,33
|
|
|
|
|
|
- выбранной балки по
стандартам;218268
|
20
|
100
|
|
|
|
Выбранный профиль
|
Р18б
|
Р20а
|
Р7
|
Р14а
|
2.3 Расчетные нагрузки на бортовое перекрытие
судна и определение его элементов. Схема бортового перекрытия судна
Для рассматриваемого судна принимаем конструкцию бортовых
перекрытий в виде двойного борта. Наружная и внутренняя непроницаемые обшивки
соединены между собой вертикальными диафрагмами и 3 горизонтальными платформами
и подкрепляются шпангоутами, установленными через 1 шпацию.
Диафрагмы располагаются в плоскости сплошных флоров.
Диафрагмы и платформа подкрепляются ребрами жесткости,
установленными на диафрагмах параллельно платформам, а на платформе параллельно
борту.
В диафрагмах и платформах для обеспечения доступа устраиваем
вырезы и пазы.
Нагрузки от воздействия моря
Внешние нагрузки на бортовое перекрытие судна были определены
в настоящей работы и составляют:
ниже летней ГВЛ - 52,8 кПа,
в районе летней ГВЛ - 24,51 кПа,
выше летней ГВЛ - 22,6 кПа.
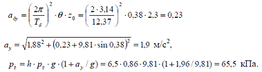
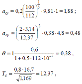
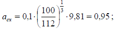
Нагрузки от перевозимого груза
. Максимальное внутреннее давление на бортовое перекрытие от
перевозимого груза между первой и второй платформой (точка 1 рис. 2.10):
где
- расчетная высота укладки груза, м;
- плотность перевозимого груза, т/м3. В качестве расчетного груза
предполагается сырая нефть, с плотностью 0,86 т/м3.
= 9,81 м/с ускорение свободного падения;
- расчетное ускорение в горизонтально-поперечном направлении,
определяемое по формуле:
. Между второй и третьей платформой (точка 2 рис. 2.10)
рассчитывается по формуле:
. Между третьей платформой и палубой (точка 3 рис. 2.10)
рассчитывается по формуле:
Т.к. расчетное давление не должно приниматься менее 20 кПа.
Принимаем
кПа.
Ледовая нагрузка
Условная расчетная нагрузка на корпус судна от воздействия льда
была определена в этой работе и составляет: в районе ВI - 588,85 кПа,
Расчетные нагрузки
Величины расчетных нагрузок на бортовое перекрытие приведены в
таблице 2.4.
Таблица 2.4. Расчетные нагрузки на бортовое перекрытие
|
Район бортового перекрытия
|
Расчетная нагрузка, кПа
|
|
Давление на наружный борт вне района ледовых
усилений
|
52,8
|
|
Давление на наружный борт в районе в районе В1
ледовых усилений
|
588,85
|
|
Давление на второй борт ниже 1 платформы
|
65,5
|
|
Давление на второй борт между 1 и 2 платформой
|
40,5
|
|
Давление на второй борт выше 2 платформы
|
20
|
2.3.2 Размеры конструктивных элементов бортового
перекрытия
Толщина платформы и диафрагм должна быть не менее
определяемой по формуле:
Принимаем толщину диафрагм и платформы 9 мм.
Бортовой набор наружного борта вне района ледовых усилений
Таблица 2.5. Определение момента сопротивления балок конструкций двойного
борта
|
Расчетные величины и обозначения
|
Диафрагмы
|
Платформа
|
Р.ж. подкрепляющие диафрагмы и платформы
|
Шпангоуты наружного борта ниже ГВЛ
|
Шпангоуты наружного борта выше ГВЛ
|
|
- расчетное давление,
кПа;52,8
|
52,8
|
52,8
|
52,8
|
22,6
|
|
|
- расстояние между
балками основного направления, м;2,4
|
2,4
|
0,8
|
0,8
|
0,8
|
|
|
- длина пролета балки,
м;2,4
|
2,4
|
2,4
|
2,4
|
2,4
|
|
|
- поперечная нагрузка
на рассматриваемую балку;304,13
|
304,13
|
101,4
|
101,4
|
43,4
|
|
|
т - коэффициент изгибающего момента;
|
11
|
18
|
12
|
12
|
12
|
- коэффициенты изгибающего момента и допускаемых
|
напряжений;0,650,650,750,650,65
|
|
|
|
|
|
- момент сопротивления рассматриваемой
|
балки без учета запаса на износ, см3;339,2207,389,8103,744,4
|
|
|
|
|
|
|
- коэффициент
допускаемых напряжений;-
|
-
|
0,14
|
0,13
|
0,21
|
|
|
Среднегодовое уменьшение толщины связи, мм/год.--0,210,210,21
|
|
|
|
|
|
|
Добавка к толщине , мм--2,522,522,52
|
|
|
|
|
|
|
- множитель,
учитывающий поправку на износ;1,15
|
1,15
|
1,35
|
1,33
|
1,53
|
|
|
|
|
|
|
|
|
|
|
|
|
- множитель, учитывающий поправку на
|
износ;390,1238,4121,5137,467,9
|
|
|
|
|
|
|
- выбранной балки по
стандартам;--140140100
|
|
|
|
|
|
|
Выбранный профиль
|
-
|
-
|
Р16а
|
Р16а
|
Р14а
|
2.3.3 Обшивка внутреннего борта
Обшивку внутреннего борта изготавливаем из листов,
расположенных длинной стороной вдоль длины судна.
Таблица 2.6. Определение толщины обшивки второго борта по условиям
прочности
|
Расчетные величины и обозначения
|
Обшивка 2 борта между 1 и 2 платформой
|
Обшивка 2 борта между 2 и 3 платформой
|
Обшивка 2 борта выше 3 платформы
|
|
Расчетные точки
|
|
Меньший размер пластины , м0,8
|
0,8
|
0,8
|
|
|
Больший размер пластины , м4,42,4
|
2
|
|
|
|
Отношение 0,180,33
|
0,4
|
|
|
|
Коэффициент 1,111,03
|
1
|
|
|
|
Расчетное давление , кПа65,540,520
|
|
|
|
|
Коэффициент 0,8
|
0,8
|
0,8
|
|
|
, мм7,35,333,64
|
|
|
|
|
Среднегодовое уменьшение толщины связи , мм/год.0,21
|
0,21
|
0,21
|
|
|
Добавка к толщине , мм2,52
|
2,52
|
2,52
|
|
|
Толщина пластины 9,827,856,16
|
|
|
|
|
Окончательно принимаем толщину пластины, мм
|
10
|
9
|
9
|
В любом случае толщина настила второго борта
, мм, должна быть не менее:
Набор внутреннего борта. Шпангоуты внутреннего борта
Таблица 2.7. Определение момента сопротивления балок двойного борта
|
Расчетные величины и обозначения
|
Шпангоуты внутреннего борта между 1и 2
платформой
|
Шпангоуты внутреннего борта между 2 и 3
платформой
|
Шпангоуты внутреннего борта выше 3 платформы
|
|
- расчетное давление,
кПа;65,5
|
40,5
|
20
|
|
|
- расстояние между
балками основного направления, м;0,8
|
0,8
|
0,8
|
|
|
- длина пролета балки,
м;2,4
|
2,4
|
2
|
|
|
- поперечная нагрузка
на рассматриваемую балку;125,76
|
77,76
|
32
|
|
|
т - коэффициент изгибающего момента;
|
12
|
12
|
12
|
- коэффициенты изгибающего момента и допускаемых
- момент сопротивления рассматриваемой
|
балки без учета запаса на износ, см3;111,468,923,6
|
|
|
|
|
- коэффициент
допускаемых напряжений;0,11
|
0,13
|
0,21
|
|
|
Среднегодовое уменьшение толщины связи, мм/год.0,21
|
0,21
|
0,21
|
|
|
Добавка к толщине , мм2,52
|
2,52
|
2,52
|
|
|
- множитель,
учитывающий поправку на износ;1,27
|
1,33
|
1,53
|
|
- множитель, учитывающий поправку на
|
износ;141,591,636,15
|
|
|
|
|
- выбранной балки по
стандартам;147
|
100
|
45
|
|
|
Выбранный профиль
|
Р16а
|
Р14а
|
Р10
|
2.4 Расчетные нагрузки на палубное перекрытие и
определение его элементов. Схема палубного перекрытия судна
Принимаем на проектируемом судне за расчётную палубу -
верхнюю палубу (ВП).
Конструкция ВП состоит из:
) настила ВП, имеющей погибь и седловатость;
) продольные подпалубные балки располагаются в сечении
продольных днищевых балок;
) рамные бимсы располагаются в сечении сплошных флоров и
образуют вместе с диафрагмами борта и сплошными флорами замкнутые рамы;
) карлингсы ВП располагаются в сечении днищевых стрингеров и
образуют вместе со стрингерами и рамными стойками замкнутые рамы;
) Концы рамных бимсов закреплены у внутреннего борта кницами.
.4.1 Нагрузка на верхнюю палубу
Расчетное давление со стороны моря на участках верхней палубы
должно быть не менее определяемого по формуле
Внутреннее давление на верхнюю палубу от перевозимого груза
рассчитывается по формул:
Расчетное давление не должно приниматься менее 20 кПа.
2.4.2 Размеры конструктивных элементов палубных
перекрытий
Толщины листовых элементов
В соответствие с конструктивно компоновочной схемой палубного
перекрытия типичные панели палубного настила вытянуты вдоль судна и имеют
размеры 800х2400.
Толщина настила палубы должна быть не менее определяемой по
формуле:
Толщина листов настила палубы
, мм, должна быть не менее:
Принимаем толщину листов настилов палуб 11 мм.
Палубный набор
Продольные подпалубные балки пропускаются через рамные бимсы, не
разрезаясь, а их стенка приваривается к стенке бимсов. В связи с этим их прогиб
симметричен относительно бимсов и для расчета подпалубных балок может быть
принята схема жесткозаделанной по концам балки с длиной пролета равной
расстоянию между рамными бимсами.
Таблица 2.8. Определение момента сопротивления балок конструкций палубы
|
Расчетные величины и обозначения
|
Подпалубные балки
|
Рамные бимсы
|
Карлингсы
|
|
- расчетное давление,
кПа;20,71
|
97,7
|
20,71
|
|
|
- расстояние между
балками основного направления, м;0,8
|
2,4
|
4,2
|
|
|
- длина пролета балки,
м;2,4
|
4,2
|
12
|
|
|
- поперечная нагрузка
на рассматриваемую балку;39,8
|
984,8
|
1043,8
|
|
|
т - коэффициент изгибающего момента;
|
12
|
10
|
18
|
- коэффициенты изгибающего момента и допускаемых
- момент сопротивления рассматриваемой
|
балки без учета запаса на износ, см3;44,12114,13556,7
|
|
|
|
|
- коэффициент
допускаемых напряжений;0,21
|
0,2
|
0,07
|
|
|
Среднегодовое уменьшение толщины связи, мм/год.0,12
|
0,2
|
0,12
|
|
|
Добавка к толщине , мм1,44
|
2,4
|
1,44
|
|
|
- множитель,
учитывающий поправку на износ;1,3
|
1,5
|
1,1
|
|
|
|
|
|
|
|
|
- множитель, учитывающий поправку на
|
износ;57,333171,153912,37
|
|
|
|
|
- выбранной балки по
стандартам;68
|
3180
|
4122
|
|
|
Выбранный профиль
|
Р12
|
Т56а
|
Т56б
|
При расчете рамного бимса считаем его как балку на жестких
опорах, которыми являются карлингсы.
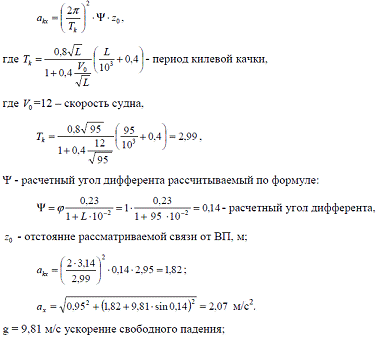
2.5 Расчетные нагрузки на водонепроницаемые
переборки и определение их элементов. Схема поперечной водонепроницаемой
переборки
.5.1 Нагрузки переборки
Расчетное давление
, кПа, на водонепроницаемые переборки принимается равным:
где
- плотность перевозимого груза, т/м3.
В качестве расчетного груза предполагается сырая нефть, с плотностью 0,86 т/м3.
- расчетное ускорение в горизонтально-продольном направлении,
определяемое по формуле:
где
- проекция ускорения центра тяжести на
горизонтально - продольное направление,
где
,
- проекция ускорения от килевой качки на горизонтально-продольное
направление рассчитываемое по формуле:
.5.2 Размеры конструктивных элементов переборок
Толщины листовых элементов
Толщина обшивки водонепроницаемых переборок
, должна быть не менее:
Размеры гофрированных переборок.
. В практике проектирования судовых гофрированных переборок
>
. В качестве
для прямоугольных гофров целесообразно
выбрать практическую шпацию, а с возможным отклонением от нее для
трапецеидальных гофров ±25%.
Следовательно,
% = 0,6 мм.
. Определяем толщину
, мм, пояса гофра при выбранном значении
.
. Полагаем
= max{
,
, 10}, мм.
=max {6,61; 11,3; 10}. Следовательно,
= 11,3 мм.
. Находим необходимый по условиям прочности момент сопротивления
поперечного сечения гофра
, см3, принимая
= 1,4.
. Определяем требуемую высоту гофра
, см, по формуле:
где
= 60 - угол наклона стенки гофра,
. Находим
. Округляем найденные линейные размеры гофра до кратных 50 мм,
толщину до ближайшей большей по ГОСТ 9234-74.
,
,
. Находим фактический момент сопротивления гофра
, см3, и неразвернутую ширину
гофра
по формулам таблицы 2.8.
Фактический момент сопротивления поперечного сечения
спроектированного коробчатого гофра должен быть не менее рассчитанного.
Таблица 2.8. Проверка расчетов по размерам гофра
Набор переборок
Момент сопротивления стоек переборок должен быть не менее
определяемого по формулам:
Для стоек переборок принимаем Т 20б (
= 1001 см3) по ГОСТ 21937-76.
3 Определение перерезывающих сил и изгибающих моментов,
действующих на судно на тихой воде и при статической постановке на волну
Внешние силы, вызывающие общий изгиб корпуса судна в условиях
эксплуатации, и соответствующие им изгибающие моменты определяют для двух
характерных случаев: при положении судна на тихой воде и на волнении.
Расчетные суммарные изгибающие моменты в миделевом сечении можно
представить как сумму момента на тихой воде и волнового момента:
корпус судно обшивка
перекрытие палубное
, кНм, - волновой изгибающий момент, действующий в вертикальной плоскости,
в рассматриваемом поперечном сечении определяется по формулам:
Таким образом, суммарный изгибающий момент на вершине волны
составляет:
Суммарный изгибающий момент на подошве волны составляет
Расчетные моменты поперечного сечения корпуса.
Расчетный изгибающий момент, в поперечном сечении, равный
максимуму абсолютной величины алгебраической суммы составляющих моментов
и
определяется по формуле:
Эквивалентный брус является геометрической моделью поперечного
сечения корпуса, которая используется для проверки общей прочности судна.
В первом приближении все связи расчетного сечения считают
жесткими, не теряющими устойчивость при действующих сжимающих напряжениях и
работающих всей своей площадью. Потерю устойчивости связей, установленную
расчетами, учитывают в расчетах эквивалентного бруса во втором и последующих
приближения. В данном случае это нее требуется. Расчет ведут для половины
поперечного сечения.
Расчет эквивалентного бруса в первом приближении выполняется в
табличной форме (таблица 2.9).
Для определения I проводят ось сравнения О-О, относительно которой
рассчитывают статические моменты площадей и моменты инерции всех связей
расчетного сечения. Ось сравнения выбирают обычно в плоскости днища.
В таблицу заносят площади поперечных сечений всех связей
расчетного сечения
и отстояние их центров тяжести от оси
сравнения. Произведения
·
- статические моменты площадей связей, и
·
- переносные моменты инерции связей также заносятся в данную
таблицу. Собственные моменты инерции горизонтальных связей не учитываются в
виду их малости по сравнению с суммой переносных моментов инерции. После
заполнения таблицы суммируют площади связей А, статические моменты В и и переносные
моменты инерции С и определяют
элементы эквивалентного бруса.
Напряжения в продольных связях корпуса:
МПа.
Момент инерции
м4, должен быть больше
Момент сопротивления
м3, должен быть не менее
Произведенные в табличной форме расчеты эквивалентного бруса
показали, что возникающие в связях судового корпуса нормальные напряжения при действии
суммарных изгибающих моментов при перегибе и прогибе судна не превышают
допускаемых значений. Максимальные напряжения возникают в настиле палубы
(114МПа) не превышают допускаемых напряжения
=163МПа, т.е.
. Моменты инерции и сопротивления больше минимальных значений.
Общая продольная прочность корпуса при продольном изгибе
обеспечена. Полученные в таблице значения момента сопротивления W, момента
инерции I и
не превышают регламентируемых Российским
Морским Регистром Судоходства.
3.1
Требования Правил Регистра по обеспечению общей продольной прочности
Требования Регистра СССР к общей продольной прочности (1.4-)
распространяются на суда длиной L ≥ 60 м. Для таких судов требуется
выполнение условий:
где
и
- фактические моменты сопротивления корпуса судна для точек палубы
и днища соответственно, см3 (они определяются путём анализа
эквивалентного бруса);
и
- требуемые моменты сопротивления по критериям прочности при
перегибе и прогибе соответственно, определяемые по формулам

где
- допускаемые напряжения, МПа,
МПа;
Для грузовых судов длиной до 140 м с МО в
корме:
при перегибе (определено в работе)
кН·м;
при прогибе
кН·м;
Волновые изгибающие моменты
, кН·м, в средней части корпуса судна определены в работе
кН·м;
кН·м;
Изгибающий момент при ударе волн в борта, вызывающие прогиб
судна, согласно Правил Регистра (п. 1.4.5.2) определяем по формуле:
где
;
- коэффициент, определяемый по таблице Правил Регистра.
кН·м;
кН·м;
кН·м;
кН·м;
кН·м;
Условия прочности выполняются.