Экспериментальная идентификация линейного динамического объекта методом корреляционных функций
"Экспериментальная
идентификация линейного динамического объекта методом корреляционных
функций"
Содержание
Введение
. Описание
корреляционного метода идентификации
. Ввод исходных
данных и разработка вспомогательных вычислительных процедур
.1
Ввод исходных данных
.2
Разработка программного модуля, реализующего вычисление автокорреляционной
функции
.3
Разработка программного модуля, реализующего вычисление взаимной корреляционной
функции
.4
Разработка программного модуля, реализующего вычисление дискретного
преобразования Фурье
. Формирование
псевдослучайного некоррелированного входного сигнала
.1
Разработка программного модуля, реализующего формирование псевдослучайной
нуль-последовательности максимальной длины с отрицательными элементами
.2
Проверка качества сформированной псевдослучайной последовательности
. Идентификация
исследуемого объекта
.1
Получение реакции исследуемого объекта на псевдослучайное входное воздействие
.2
Получение импульсной и частотных характеристик исследуемого объекта
.3
Идентификация структуры и параметров исследуемого объекта на основе анализа
частотных характеристик
. Анализ полученных
результатов
Заключение
Перечень
ссылок
Введение
Качественное управление техническими объектами
невозможно без знания его свойств. Необходимая информация об этом может быть
получена в процессе идентификации. Современные теоретические и
экспериментальные методики позволяют решить эту задачу при любых условиях.
Знание и умение использовать методы идентификации является необходимым условием
для математического описания технологических объектов. корреляционный дискретный псевдослучайный сигнал
Главным источником информации, используемой при
экспериментальной идентификации технических объектов, являются сигналы.
"Полезные" сигналы управляют объектами, сигналы-помехи, в свою
очередь, вносят непредсказуемые возмущения в процесс управления. Любые сигналы,
поступающие на вход объекта, вызывают соответствующее изменение его состояния,
что также может быть представлено в виде соответствующего сигнала. С другой
стороны, эта же ситуация может рассматриваться как процесс преобразования
входных сигналов в выходные, совершаемый исследуемым объектом. Т.е. объект
накладывает соответствующий отпечаток на входной сигнал, изменяя его
характеристики.
Смысл корреляционного анализа состоит в
количественном определении степени сходства различных сигналов, а также в
количественной оценке скорости изменения сигнала, т.е. его динамики. Данная
информация может быть получена с помощью корреляционных функций (КФ).
1. Описание корреляционного метода
идентификации
Суть корреляционного метода идентификации
заключается в анализе реакции исследуемого объекта на случайное воздействие с
характеристиками, приближенными к характеристикам "белого шума", с
целью определения передаточной функции объекта. В основе метода лежит уравнение
статистической идентификации линейного динамического объекта (уравнение
Винера-Хопфа):
(1)
где w(t) - импульсная характеристика (ИХ)
объекта;(t) - автокорреляционная функция (АКФ) сигнала v(t), поступающего на
вход объекта;(t) - взаимная корреляционная функция (ВКФ) сигналов на выходе
(y(t)) и входе (v(t)) объекта.
Использование в качестве входного сигнала
случайного воздействия с бесконечным и равномерным амплитудным спектром, равным
единице, и нулевым математическим ожиданием ("белый шум") сводит
соотношение (1) к более простому:
(2)
Таким образом, вычисляя ВКФ двух сигналов, одним
из которых является "белый шум", поданный на вход исследуемого
линейного объекта, а вторым - выходная реакция объекта на него, можно получить
импульсную характеристику исследуемого объекта.
На основе корреляционных функций сигналов на
входе и выходе объекта можно получить не только ИХ объекта, но и его частотную
характеристику (ЧХ). Применив преобразование Фурье (ПФ) по отношению к
уравнению свертки (1), можно получить следующее соотношение:
(3)
Откуда амплитудная комплексная частотная
характеристика исследуемого объекта при условии использования "белого
шума" в качестве входного сигнала может быть определена следующим образом:
(4)
Т.е., подвергнув преобразованию Фурье ВКФ
входного и выходного сигналов объекта при условии, что входным сигналом
является "белый шум",
можно получить АЧХ исследуемого объекта.
Другой способ определения комплексной ЧХ,
характеризующийся меньшими вычислительными затратами по сравнению с выше
рассмотренным вариантом, состоит в получении необходимой информации, минуя
процедуры вычисления АКФ и ВКФ, на основании соотношения (5):
(5)
Использование соотношения (5) для определения ЧХ
объекта более предпочтительно, поскольку требует меньшего количества
вычислений, и обеспечивает более высокую точность в связи с уменьшением ошибок
округления в промежуточных результатах.
Практическая реализация "белого шума"
сопряжена с рядом трудностей, связанных с его бесконечной продолжительностью и
бесконечным спектром. В практических случаях используют не сам "белый
шум", а приближенную аппроксимацию этого идеального сигнала. Одним из
самых легко реализуемых вариантов является псевдослучайный бинарный сигнал -
нуль-последовательность максимальной длины (НПМД). Характеристики данного
сигнала в определенном частотном диапазоне, определяемом частотой следования и
объемом последовательности, близки к характеристикам "белого шума".
"Белый шум" - некоррелированный
случайный сигнал с бесконечным и равномерным спектром - используется в качестве
специального входного воздействия при идентификации линейных динамических
систем методами корреляционных функций.
Существует ряд методик, позволяющих сформировать
псевдослучайную числовую последовательность, приближенно аппроксимирующую
"белый шум" . Одной из наиболее широко применяемых и простых с точки
зрения реализации является методика формирования так называемой нуль-последовательности
максимальной длины (НПМД) псевдослучайной бинарной (т.е. базирующейся всего на
двух вариантах чисел, например, 0 и 1) последовательности, характеризующейся
относительно небольшим периодом повтора и автокоррелляционным интегралом,
удовлетворительно аппроксимирующим дельта-функцию. Данное свойство НПМД
позволяет использовать ее в качестве входного шума в корреляционных методах.
Задача заключается в формировании
последовательности из нулей и единиц, удовлетворяющей следующим условиям:
количество нулей в последовательности должно
приближаться к количеству единиц;
при сдвиге копии формируемой последовательности
относительно его оригинала на любое количество членов сумма почленных
произведений должна быть минимальной за исключением случая с нулевым сдвигом; в
последнем случае сумма почленных произведений должна быть максимальной;
последовательность должна иметь как можно
больший период повтора.
Схема формирования заданной последовательности
предполагает использование тактируемого m-разрядного регистра сдвига с обратной
связью и операторов суммирования по модулю 2.
Рисунок 1.1- Схема формирования НПМД
В данной схеме приняты следующие обозначения:- оператор
задержки
на
i циклов
квантования;
⊕ - оператор
суммирования
по
модулю
2 ;- двоичная
переменная
(0 или
1).
Максимальная длина неповторяющейся числовой
последовательности, формируемой с помощью данной схемы, составляет N=2m-1
(m - количество разрядов регистра сдвига, при этом одно состояние - со всеми
нулевыми значениями - является неприемлемым, тупиковым для данной схемы). В
дальнейшем последовательность циклически повторяется.
В зависимости от количества разрядов m
используемого регистра сдвига для получения НПМД следует воспользоваться
значениями с выходов определенных разрядов.
Сформированная таким образом НПМД
характеризуется средним значением, равным N/2. Количество единиц в НПМД на одну
больше, чем количество нулей. АКФ данной последовательности несколько
отличается от импульса
дельта-функции.
Рисунок 1.2- Автокорреляционные функции НПМД (а),
НПМДО (б)
Более качественной аппроксимацией "белого
шума" является нулевая последовательность максимальной длины с
отрицательными элементами (НПМДО). В качестве элементов последовательности
используются значения 1 и -1. Ее среднее значение, как и в случае с идеальным
"белым шумом", равняется нулю, АКФ по форме близка к дельта-функции.
Практическая реализация рассматриваемого метода
средствами цифровой техники предполагает использование комплекса следующих
технических средств:
источник псевдослучайного сигнала,
аппроксимирующего "белый шум";
коррелятор, реализующий операцию вычисления ВКФ
по отношению к последовательности дискретных данных (входной шум и выходной
сигнал исследуемого объекта) в реальном масштабе времени;
элементы выборки-хранения, преобразующие
непрерывные сигналы на входе и выходе объекта в последовательность дискретных
фиксированных отсчетов с заданным шагом.
В качестве источника входного псевдослучайного
сигнала может быть использовано устройство на основе последовательного регистра
сдвига, реализованное по приведенной схеме. Выходом данной схемы является
некоррелированный двоичный сигнал НПМДО, длительность которого определяется
количеством последовательных регистров.
Коррелятор представляет собой устройство,
реализующее операции логического сдвига, умножения и суммирования по отношению
к элементам исходных дискретных последовательностей: входной (псевдослучайный
шум) и выходной (реакция исследуемой системы). Группа элементов задержки может
быть реализована на основе параллельного сдвигового регистра. При достаточно
большом объеме анализируемых входной и выходной последовательностей на выходе
каждого сумматора накапливается величина, соответствующая значению дискретной
ВКФ Byv при фиксированном значении задержки iθ. Параллельное
наблюдение за состоянием каждого из сумматоров позволяет получить
последовательность дискретных данных, представляющих собой ВКФ сигналов на
входе и выходе исследуемого объекта.
Основу устройства выборки-хранения составляет
коммутатор - элемент, передающий сигнал со входа на выход в момент поступления
управляющего синхросигнала и фиксирующий его значение в ячейке хранения
информации. В цифровом исполнении устройство выборки-хранения дополняется
аналогово-цифровым преобразователем.
Рисунок 1.3-Схема практической реализации
алгоритма вычисления ВКФ
Рассмотренная схема позволяет произвести в
реальном времени вычисление дискретной ВКФ. Точность результата (качество
импульсной характеристики объекта) будет зависеть от быстродействия устройства
выборки-хранения (интервала дискретизации Δt), а
также от количества отдельных каналов коррелятора n. Информация о ВКФ может
быть использована для непосредственной идентификации либо для дальнейшей
обработки (например, получения частотных характеристик объекта)
2. Ввод исходных данных и разработка
вспомогательных вычислительных процедур
2.1 Ввод исходных данных
К исходным данным, на основе которых
производятся расчеты, относятся:
файл в формате RGR_x.mcd, выбранный из
электронного каталога, выданного преподавателем (где х - последняя цифра номера
зачетной книжки студента);
Полученный файл является основой выполняемой
расчетной работы. Он содержит скрытую область, в которой находятся уравнения
математической модели исследуемого объекта. Данный объект предстоит
идентифицировать в процессе выполнения расчетной работы. Скрытая область,
содержащая модель исследуемого объекта, делит рабочую область MathCAD-документа
на две части: начальную и конечную. Прежде всего, следует ввести в начальную
область документа масштабные коэффициенты k1, k2, k3.
2.2 Разработка программного модуля,
реализующего вычисление автокорреляционной функции
Автокорреляционная функция (АКФ) показывает
степень сходства между сигналом и его сдвинутой копией. Для дискретного
сигнала, заданного в виде массива из N числовых значений, полученных в
результате наблюдения за сигналом в течение заданного интервала времени Т с
шагом Δt,
т.е.
в виде дискретных значений s(k), соответствующих моментам времени tk,
используют дискретную АКФ.
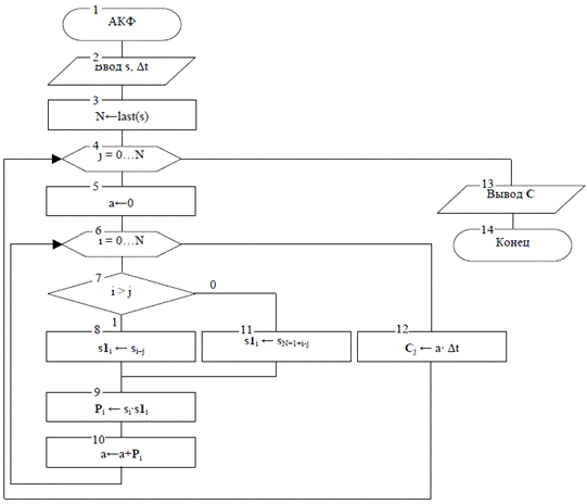
Алгоритм процедуры вычисления дискретной АКФ
представлен в виде блок-схемы на рис.2.2 На основе данной блок-схемы,
используя инструментальную панель операторов программирования составим
пользовательскую функцию AKF(s,Δt),
осуществляющую вычисление АКФ дискретной последовательности, представленной
вектором s дискретных отсчетов, измеренных с шагом Δt.
Рисунок 2.2- Блок-схема алгоритма вычисления АКФ
Результатом вычисления АКФ является вектор
дискретных значении объемом N.
Программный модуль в Math-cad
будет иметь вид:
2.3 Разработка программного модуля,
реализующего вычисление взаимной корреляционной функции
Взаимная корреляционная функция (ВКФ) показывает
степень сходства между двумя различными сигналами. Для дискретных сигналов, заданных
в виде массивов из N числовых значений, полученных в результате наблюдения за
сигналами в течение заданного интервала времени Т с шагом Δt,
т.е. в виде дискретных значений s1(k) и s2(k), соответствующих моментам времени
tk, используют дискретную ВКФ:
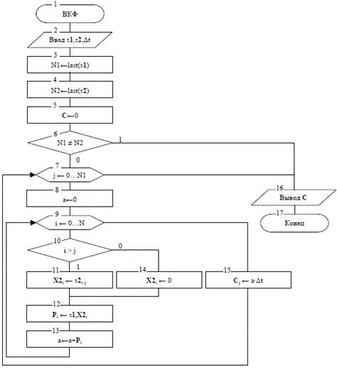
Результатом вычисления ВКФ является вектор
дискретных значений объемом N. Алгоритм процедуры вычисления дискретной ВКФ
представлен в виде блок-схемы на рис 2.3. На основе данной блок-схемы,
используя инструментальную панель операторов программирования составим
пользовательскую функцию VKF(s1,s2,Δt),
осуществляющую вычисление ВКФ дискретных последовательностей, представленных
векторами s1 и s2 дискретных отсчетов, измеренных с шагом Δt.
Рисунок 2.3 - Блок-схема алгоритма вычисления
ВКФ
Программный модуль в Math-cad
будет иметь вид:
2.4 Разработка программного модуля,
реализующего вычисление дискретного преобразования Фурье
Преобразование Фурье (ПФ) является инструментом
спектрального анализа сигналов. Результатом применения ПФ по отношению к
некоторому сигналу s(t) является комплексная спектральная функция S(ω),
содержащая информацию об энергии сигнала на различных частотах. Если
исследуемый сигнал представлен в виде массива дискретных отсчетов, для
определения спектральных характеристик используют дискретное преобразования
Фурье (ДПФ):
Результат применения ДПФ-вектор комплексных
амплитуд объемом N. Алгоритм процедуры вычисления ДПФ представлен в виде
блок-схемы на рис.2.4
На основе данной блок-схемы, используя инструментальную панель операторов
программирования составим пользовательскую функцию DFT(s,Δt),
осуществляющую вычисление дискретной спектральной функции на основе дискретной
последовательности, представленной вектором s дискретных отсчетов,
измеренных с шагом Δt.
Рисунок 2.4- Блок-схема алгоритма вычисления ДПФ
Программный модуль в Math-cad
будет иметь вид:
3.
Формирование псевдослучайного некоррелированного входного сигнала
3.1 Разработка программного модуля,
реализующего формирование псевдослучайной нуль-последовательности максимальной
длины с отрицательными элементами
В качестве псевдослучайного некоррелированного
сигнала, подаваемого на вход исследуемого объекта, в расчетной работе
используется дискретная бинарная нуль-последовательность максимальной длины с
отрицательными элементами (НПМДО) требуемого объема.Прежде всего следует
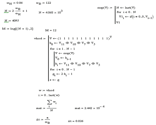
определить требуемый объем N псевдослучайной последовательности. Для этого
необходимо предварительно задаться исследуемым диапазоном частот ωн
- ωв.
Объем последовательности составит:
Число N должно быть округлено до ближайшего
большего значения, определяемого соотношением:
где m - положительное целое число.
Количество М разрядов регистра сдвига,
используемого для моделирования последовательности требуемого объема определяется
соотношением:
Алгоритм процедуры формирования НПМДО
представлен в виде блок-схемы на рис 3.1. На основе данной блок-схемы,
используя инструментальную панель операторов программирования составим
программный модуль, осуществляющий формирование последовательности vhod требуемой
длины N. Вычислим математическое ожидание сформированной псевдослучайной
бинарной последовательности. Рассчитаем шаг дискретизации по времени dt.
dt = π /ωв,
Рисунок 3.1 -Блок-схема алгоритма формирования
НПМДО
Программный модуль в Math-cad
будет иметь вид:
3.2 Проверка качества сформированной
псевдослучайной последовательности
Все вычислительные процедуры реализованы в
конечной части исходного электронного документа, после закрытой области,
содержащей математическую модель исследуемого объекта.
Построим график зависимости от времени
мгновенной величины сформированного входного сигнала:
Рисунок 3.2 - График псевдослучайного бинарного
сигнала, полученного в ходе моделирования
Используя ранее составленные функции
пользователя AKF(s,Δt) и DFT(s,Δt),
рассчитаем автокорреляционную и спектральные функции входного псевдослучайного
сигнала, заданного в виде дискретной последовательности vhod. Результаты
расчета АКФ входной последовательности присвоим массиву Bv, а результаты
расчета ДПФ присвоим массиву V.
На основе первой половины вектора дискретных
значений комплексной спектральной функции V, полученного в результате
применения функции DFT(s,Δt)
по отношению к сформированному дискретному сигналу vhod, следует
рассчитать его дискретный логарифмический амплитудный спектр:
Произведем нормирование частотного диапазона,
которому соответствуют полученные спектральные функции. Для этого сформируем
вектор дискретных значений частот, которым соответствуют полученные дискретные
значения спектральных характеристик:
где Т=ΔtÌ
(N-1) - продолжительность по времени сформированного входного псевдослучайного
сигнала.
Полученные результаты выведем на график:
Рисунок 3.3 - График АКФ псевдослучайного
бинарного сигнала
Рисунок 3.4 - График логарифмического
амплитудного спектра псевдослучайного бинарного сигнала
На основании результатов анализа рассчитанного
математического ожидания входной последовательности, а также построенных
графических зависимостей можно сделать вывод о высоком качестве сформированного
псевдослучайного сигнала.
4. Идентификация исследуемого
объекта
.1 Получение реакции исследуемого объекта
на псевдослучайное входное воздействие
На выходе закрытой области сформированы два
массива дискретных значений: у - выходная величина, t - время.
Вектор у представляет собой реакцию исследуемого объекта на входной
сигнал. Его объем соответствует объему ранее сформированной псевдослучайной
последовательности vhod:
Рисунок 4.1 - График реакции идентифицируемого
объекта на псевдослучайное входное воздействие
4.2 Получение импульсной и частотных
характеристик исследуемого объекта
Используя ранее составленную функцию
пользователя VKF(s1,s2,Δt),
необходимо рассчитать взаимную корреляционную функцию входного и выходного
сигналов, представленных векторами дискретных отсчетов у и vhod.
Результатом расчетов является массив Byv:

Используя функцию DFT(v,Δt),
вычислим ДПФ массива значений взаимной корреляционной функции Byv.
Результат представим в виде массива Φyv.
Аналогично вычислим ДПФ полученного ранее массива значений автокорреляционной
функции Bv. Результат представим в виде массива Φv.
Используя полученные спектральные характеристики АКФ и ВКФ, определим
дискретную комплексную частотную характеристику идентифицируемого объекта.
Результат представить в виде массива W1.
Построить логарифмические частотные
характеристики исследуемого объекта. Для этого необходимо рассчитать векторы
логарифмических амплитуд L1 и фаз φ1.
В качестве исходных данных следует использовать первую половину массива W1.
Результаты расчетов представить в виде графиков ЛАЧХ и ЛФЧХ.
Рисунок 4.3 - ЛАЧХ и ЛФЧХ исследуемого объекта
Рассчитаем частотные характеристики исследуемого
объекта вторым способом. Для этого следует, используя функцию DFT(v,Δt),
вычислить спектр дискретного выходного сигнала у. Результат представить
в виде массива комплексных амплитуд Y. На основании данных, содержащихся
в массивах Y и V, определим дискретную комплексную частотную
характеристику идентифицируемого объекта. Результат представим в виде массива W2.
Построим логарифмические частотные характеристики исследуемого объекта. Для
этого необходимо рассчитать векторы логарифмических амплитуд L2 и фаз φ2.
В качестве исходных данных следует использовать первую половину массива W2.
Результаты расчетов представить в виде графиков ЛАЧХ и ЛФЧХ.
Рисунок 4.4 - ЛАЧХ и ЛФЧХ исследуемого объекта
Данные характеристики ЛЧХ соответствуют
характеристикам полученным ранее.
4.3 Идентификация структуры и
параметров исследуемого объекта на основе анализа частотных характеристик
Идентификация исследуемого объекта производится
в ходе анализа графиков полученных логарифмических частотных характеристик. Для
проведения анализа следует предварительно аппроксимировать ЛАЧХ отрезками
асимптот, имеющих стандартные наклоны: 0дБ/дек, ±20дБ/дек, ±40дБ/дек,
±60дБ/дек. В результате характеристика будет представлена в виде ломаной. В
качестве контрольных точек необходимо отметить частоты, на которых происходит
излом характеристики (частоты сопряжения).
В ходе анализа принимается во внимание наклон
ЛАЧХ на отдельных участках, частоты сопряжения, а также поведение ЛФЧХ. На
первом этапе анализа определяется общий вид (структура) передаточной функции
исследуемого объекта, для чего необходимо установить, какие элементарные
динамические звенья входят в состав передаточной функции. На втором этапе
идентифицируются параметры каждого из выявленных элементарных звеньев
(коэффициент усиления, постоянные времени, коэффициенты демпфирования).
Рисунок 4.5 - аппроксимация ЛАЧХ исследуемого
объекта асимптотами
Передаточная функция объекта будет иметь вид:
Где
5. Анализ полученных результатов
Проверка правильности идентификации
осуществляется путем построения частотных характеристик, соответствующих
полученной передаточной функции. Воспользуемся подстановкой p=jÌω,
задав предварительно массив дискретных частот, после чего вычислим
соответствующий массив комплексных амплитуд, а на его основе - данные для ЛАЧХ
и ЛФЧХ. Проверочные графики ЛАЧХ и ЛФЧХ строятся совместно с графиками
частотных характеристик, полученными ранее, на одной плоскости.
Рисунок 5.1 - Проверка качества модели
В результате проверки можно сделать вывод о том,
что идентификация прошла успешно.
Заключение
В результате работы была получена передаточная
функция линейного объекта, которая состоит из дифференцирующего, колебательного
и апериодического звеньев. Также были получены частотные характеристики
объекта, реакция объекта на псевдослучайное входное воздействие. Также была
произведена проверка полученной передаточной функции, которая подтвердила её
достоверность.
Перечень ссылок