Разработка маркетингового плана деятельности предприятия ООО 'Макстронг'
Оглавление
Введение
Глава
1. Анализ рынка услуг по сертификации. Характеристика компании ООО «Макстронг»
.1.
Маркетинг услуг
.2.
Анализ рынка сертификации с помощью модели М.Портера
.3.
Анализ деятельности компании ООО «Макстронг»
.4.
Маркетинговый анализ объекта исследования
Аналитическое
резюме
Глава
2. Проектирование маркетингового плана деятельности ООО «Макстронг»
.1.
Структура плана маркетинга
.2.
Цели и стратегическое проектирование маркетинга на предприятии
.3.
Тактические шаги по реализации плана маркетинга
Выводы
по проекту
Глава
3. Экономико-математические методы и модели, используемые при проектировании
Глава
4. Правовые аспекты рекламной деятельности
Заключение
Список
используемой литературы
Введение
В рыночной экономике, когда предложение, как
правило, превышает спрос, постоянно идет конкурентная борьба среди
производителей за существующие рынки сбыта. Крупные компании могут вкладывать
средства в создание новых рынков, однако наиболее привлекательными для
большинства фирм остаются существующие рынки с устоявшимися приоритетами
потребления и правилами обслуживания клиентов.
Для эффективной конкурентной борьбы предприятия
используют маркетинг, как инструмент увеличения доли рынка и более полного
удовлетворения потребностей населения предоставляемыми услугами. То есть,
маркетинг является одним из наиболее важных элементов деятельности предприятия,
которому должно уделяться достаточно внимания.
В последнее время менеджеры российских компаний,
работающих в сфере услуг, проявляют все больший интерес к маркетингу услуг.
Очевидно, этот интерес обусловлен приватизацией непроизводственной сферы и
стремительным развитием различных отраслей услуг (страхование, рекрутинг,
туризм, частная медицина и прочие).
Сейчас важно не только производить качественные
товары и услуги, но организовывать их сбыт. Поэтому очень большое значение
уделяется маркетингу. Девиз маркетинга на сегодняшний день таков: Производить
то, что покупается, а не продавать то, что производится.
Существует множество различных направлений маркетинговой
деятельности: маркетинговые исследования, маркетинговое планирование, товарная
политика, система формирования спроса и стимулирования сбыта, ценовая политика,
сбытовая политика, рекламная деятельность и т.д. Рассмотрение всех этих
направлений в одной работе не представляется возможным. Поэтому, в данной
работе мы бы хотели, прежде всего, остановиться на вопросах маркетингового
плана деятельности предприятия.
На этапе становления и развития в России
стандартизация и сертификация преследовали интересы государства и
финансировались исключительно за счет средств федерального бюджета.
Происходящие в настоящее время на мировой арене
перемены коснулись как экономики, так и стандартизации с сертификацией,
призванных на данном этапе глобализации торговых отношений обеспечить переход
от приоритетного отражения в стандартах интересов государства на обеспечение в
стандартах баланса интересов органов государственного управления, субъектов
хозяйствования, общественных организаций и потребителей.
Необходимость создания условий для продвижения
отечественной продукции на зарубежные рынки и сохранения в рамках СНГ и
Евросоюза приоритетного торгово-экономического, научно-технического и
технологического партнерства, обеспечения соответствия уровня промышленного развития
научно-техническому прогрессу в условиях сокращения сферы государственного
регулирования экономики и расширения самостоятельности субъектов хозяйствования
настоятельно требует развития и совершенствования Российской национальной
системы стандартизации.
Вступление в силу Федерального закона "О
техническом регулировании" перевело государственные стандарты Российской
Федерации, выполнявшие функции основного инструмента государственного
регулирования, в национальные стандарты, призванные на добровольной основе
обеспечить повышение конкурентоспособности и безопасности продукции, работ и
услуг и содействовать соблюдению обязательных требований технических
регламентов.
Стандартизация в качестве одного из элементов
технического регулирования может обеспечить достойный вклад в экономическое
развитие страны, но при этом цели и принципы стандартизации в условиях
реформирования российской экономики должны быть адекватны происходящим
переменам и соответствовать международной практике.
Особенно важно в настоящих рыночных условиях
рассматривать частные предприятия, оказывающие услуги по сертификации и
стандартизации, в рамках той стратегии маркетинга, которой они придерживаются и
развивать данное направление как маркетинг услуг.
Таким образом, проблема управления стратегией
маркетинга не является внутренней проблемой самого предприятия, от того
насколько эффективно будет осуществляться такое управление, будет зависеть,
насколько само предприятие сферы услуг удовлетворяет требованиям рынка. Все
вышесказанное подтверждает актуальность темы дипломной работы.
Целью дипломной работы является разработка
маркетингового плана деятельности предприятия.
Задачи, которые следует решить для достижения
поставленной цели:
Рассмотреть теорию маркетинга услуг
Провести анализ рынка сертификации с помощью
модели М.Портера
Провести анализ деятельности компании ООО
«Макстронг»
Провести маркетинговый анализ объекта
исследования
Изучить структуру плана маркетинга
Определить цели и стратегическое проектирование
маркетинга на предприятии
Разработать тактические шаги по реализации плана
маркетинга
Описать экономико-математические методы и
модели, используемые при проектировании
Привести правовые аспекты рекламной деятельности
Объект исследования - компания ООО «Макстронг»,
занимающаяся услугами сертификации и стандартизации на рынке г. Москвы.
Предмет исследования - повышение эффективности
маркетинговой деятельности компании «Макстронг».
При написании работы использовались труды Ф.
Котлера, П. Дойля, Г. Черчилля, Е. Голубкова, М. Крофта, С. Дибба, других
авторов, а также интернет-ресурсы.
Работа состоит из введения, четырех глав,
заключения, списка использованной литературы.
Во введении обоснована актуальность темы
исследования, определены объект и предмет исследования, формулированы цель и
задачи работы, показана практическая значимость ее результатов.
Глава 1 посвящена анализу теоретических и
методологических аспектов исследования рынка. Рассмотрены уровни сегментации
рынка, методы исследования рынка, обоснование выбора методологии исследования
по рассматриваемой проблеме и методология исследования.
В главе 2 приведены результаты исследования
особенностей внешней и внутренней среды организации «Макстронг». Проведена
аналитика внешних источников, исследованы основные тенденции рынка сертификации
и дан анализ конкурентной среды организации, также приведены тактические шаги
компании по реализации плана маркетинга.
В главе 3 рассматриваются
экономико-математические методы, используемые при проектировании плана
маркетинга предприятия.
В главе 4 рассматриваются правовые аспекты
рекламной деятельности объекта исследования.
В заключении работы формулируются выводы по
работе, приводятся основные результаты исследования и оценивается их
практическая значимость.
Глава
1. Анализ рынка услуг по сертификации. Характеристика компании ООО «Макстронг»
.1
Маркетинг услуг
Хотя услуги сами по себе являются весьма
разнородными (от услуг салонов красоты до энергообеспечения), всех их
объединяют некие общие характеристики. Рассмотрим три самые важные из них.
. Услуги скорее нематериальны, нежели
материальны. Продукт - это объект, устройство, вещь. Услуга - это действие,
работа, усилие. При покупке продукта приобретается нечто материальное, т. е.
то, что можно увидеть, потрогать, иногда понюхать, попробовать на вкус или поставить
на полку. При покупке услуги никакой физический объект обычно
продемонстрировать невозможно. Деньги потрачены, но в гардеробе не прибавилось
одежды, а на каминной полке - безделушек.
Услуги потребляются, но не приобретаются в
собственность. И хотя процесс оказания большинства услуг «поддерживается»
материальными средствами (например, в случае заказа услуг такси это
автомобиль), все же покупаются не они, а деятельность, осуществляемая одной
стороной для другой.
Большинство предложений на рынке представляют
собой сочетание материальных и нематериальных элементов [17, с. 73-80]. В
зависимости от того, какой из этих элементов - материальный или нематериальный
- составляет основу предложения, объект продажи относят к категории продуктов
или услуг. Например, в ресторане в интересах потребителя вторая
сторона-участница сделки осуществляет закупку продуктов, приготовление и
сервировку блюд, уборку. Соответственно, мы рассматриваем ресторанный бизнес
как часть индустрии услуг, несмотря на наличие материальных составляющих, таких
как здание, декор интерьера, кухонное оборудование и сама пища.
Понятие «нематериальность» имеет два значения,
каждое из которых представляет определенную трудность для маркетологов:
то, что нельзя потрогать, что неосязаемо;
то, что трудно понять, чему нельзя с легкостью
дать определение [13, с. 731].
Проблемы, связанные с нематериальностью объекта
продажи, имеют обычно гораздо большее значение для сервисных компаний, чем для
организаций, торгующих продуктами.
. Одновременность производства и потребления.
Услуга обычно создается и потребляется одновременно. Профессор предоставляет
образовательные услуги, а студенты их потребляют. Телефонная компания оказывает
услуги связи, а абоненты являются их потребителями. Няня предоставляет услуги по
уходу за детьми, а родители ребенка их потребляют.
Если продукты сначала производятся, затем
продаются и только после этого потребляются, то услуги обычно сначала
продаются, после чего производятся и потребляются одновременно.
Одновременность производства и потребления
означает, что поставщик услуги часто присутствует при ее потреблении. Так,
стиральная машина может быть произведена в Мичигане, а использоваться в
Виргинии, но зубной врач лично присутствует при осмотре ротовой полости
пациента, певец - во время концерта, а стюардесса - при обслуживании пассажиров
в полете.
В связи с этим особое значение приобретает то,
как оказываются услуги. Если при реализации продуктов важно, чтобы место и
время продажи соответствовали желаниям потенциальных покупателей (т. е.
необходимо предлагать продукт «в нужное время» и «в нужном месте»), то в сфере
обслуживания зачастую столь же важно, чтобы услуги оказывались «нужным
образом». То, как автомеханик, врач, адвокат, учитель или банковский служащий
ведет себя в присутствии потребителя, может повлиять на формирование
приверженности данному поставщику услуги. Стиральная машина не бывает грубой,
невнимательной или небрежной, в отличие от людей, оказывающих услуги. И в этом
случае результатом обслуживания часто становится поиск нового поставщика услуг.
. Меньшая стандартизация и однородность. В
основе различия отдельных видов услуг лежит способ их оказания - с помощью
труда человека или посредством оборудования [19, с. 158]. Другими словами, при
предоставлении одних услуг (к примеру, ремонт водопровода) человеческие ресурсы
задействуются в большей степени, чем при оказании других (например, телефонная
связь). В связи с этим результаты сервисных операций, осуществляемых с помощью
труда людей, являются менее стандартизированными и однородными, чем результаты
операций, выполняемых посредством оборудования. Иначе говоря, активное участие
человека в производстве услуги является причиной вариативности результата,
которая отсутствует при использовании машинного труда.
Это важно учитывать, поскольку во многих
индустриях услуг обслуживание осуществляется с применением преимущественно
человеческого труда. Потребители не сомневаются, что вкус любимых овсяных
хлопьев будет одинаков, какую пачку ни открой, и снимают трубку телефона, зная,
что услышат привычный гудок. Однако в отношении парикмахерских услуг, даже при
обслуживании у одного и того же мастера, уверенность в результате гораздо
слабее. Поэтому клиенты периодически поглядывают на себя в зеркало, пока их
стригут.
Уникальные характеристики услуг определяют
специфику их продвижения на рынке. Многие концепции и инструменты маркетинга
применимы и к продуктам, и к услугам, но относительная важность этих концепций
и инструментов, а также способы их использования зачастую различны. В этом разделе
мы рассмотрим несколько основных приемов и технологий маркетинга, имеющих
особое значение для сферы услуг.
Внутренний маркетинг
В сферах услуг, которые Ричард Чейз назвал
«высококонтактными», качество услуги напрямую зависит от ее поставщика [2, с.
137-142]. Это индустрии, которые характеризуются тесным взаимодействием между
поставщиком услуги и ее потребителем (например, здравоохранение, финансовые
услуги, ресторанное обслуживание). Человеческий труд придает услуге
материальное выражение, вследствие чего становится частью «продукта».
Как продавец товаров должен уделять большое
внимание качеству продукции, так и поставщик услуг должен заботиться об уровне
обслуживания. Это означает, что в отраслях с активным использованием ручного
труда необходимо делать акцент на качестве услуги и результативности труда
работников. Следовательно, в тех сферах услуг, где наблюдается высокая степень
взаимодействия поставщика с потребителем, продавцы должны заниматься не только
внешним, но и внутренним маркетингом.
Внутренний маркетинг - это использование
практических приемов маркетинга применительно к персоналу, обслуживающему
внешних клиентов, с целью привлечения и удержания ценных для компании
сотрудников, а также повышения эффективности их работы. В рамках концепции
внутреннего маркетинга работники организации рассматриваются как внутренние
клиенты, а результаты их деятельности - как внутренние продукты.
При этом, как и во внешнем маркетинге, целью
компании является разработка таких продуктов, которые наилучшим образом
отвечают нуждам этих клиентов [20, с. 243].
Хотя большинство руководителей не привыкли к
такому взгляду на маркетинг, очевидно, что при найме персонала работодатели
продают рабочие места (как временно, так и на постоянной основе), а соискатели
их приобретают. И если компании, работающие в «высококонтактной» сфере услуг,
используют концепции и инструменты маркетинга для предложения лучших,
отвечающих нуждам соискателей вакансий, то таким образом они повышают
эффективность своей деятельности на рынке.
Маркетинговое мышление имеет самое прямое
отношение к управлению персоналом. В частности, банки и страховые компании
переходят на гибкий график работы с учетом индивидуальных особенностей
сотрудников. Что это, если не сегментация рынка [3, с. 72-80; 12, с. 34-37]?
Корпорация Marriott осуществляет мониторинг мнений сотрудников, т. е.
фактически проводит маркетинговое исследование [8, с. 104-105]. Рекламная
кампания Person-to-Person («От человека к человеку») Indiana National Bank, в
которой участвуют сами служащие банка, была разработана с целью мотивации
сотрудников наряду с внешними клиентами и потенциальными покупателями. Огромные
инвестиции в повышение качества и результативности работы сотрудников -
отличительная черта многих самых успешных сервисных компаний США, в том числе
Delta Air Lines [4, с. 84-89], Bank of America [10, с. 101-114] и Walt Disney
[14, с. 4, с. 14; 15, с. 4-14].
Важно отметить: решающее значение имеет не
повсеместное использование приемов внутреннего маркетинга, а та практическая
польза, которую это принесет, а именно: более полно удовлетворяя нужды своих
внутренних клиентов, организация повышает эффективность удовлетворения
потребностей внешних клиентов. Это справедливо в отношении большинства
организаций, в том числе занятых в «высококонтактных» сферах услуг. Как было
замечено в одной статье, «успешная сервисная компания должна сначала продать
свои рабочие места сотрудникам, прежде чем сможет продавать услуги
потребителям» [17, с. 64].
Кастомизация услуг
Одновременность производства и потребления как
отличительная характеристика услуг часто создает возможность для их
касто-мизации. Некоторые организации активно используют эту возможность в
рамках ограничений, накладываемых производственными требованиями, но далеко не
все.
Поскольку основная задача маркетинга - добиться
оптимального баланса между тем, что потенциальные клиенты желают купить, и тем,
что организация продает, не следует отказываться от предоставления услуг с
учетом конкретных пожеланий отдельного заказчика. Возможности кастомизации
услуг намного шире, чем представляется на первый взгляд. Агентство путешествий Free
Spirit (г. Баулдер,
Колорадо) заводит на каждого нового клиента бланк с информацией о маршрутах его
путешествий и туристических предпочтениях. Маркетинговый потенциал подобной
системы хранения информации о потребителях огромен. Например, существует
возможность автоматической рассылки специальных предложений клиентам,
интересующимся той или иной страной. Фирма по ремонту и техобслуживанию
автомобилей Automotive
Systems (г.
Декатур, Джорджия) сопровождает каждый счет бланком с указанием того, что еще и
в какую очередь нужно отремонтировать. Все больше финансовых организаций
использует разнообразные программы обучения и поощрения, чтобы побудить
сотрудников обращаться к клиентам по имени. Сеть ресторанов быстрого питания Wendy's
создала линию по производству гамбургеров, чтобы удовлетворить самые разные
гастрономические предпочтения клиентов, а также получить дополнительную прибыль
за счет низкой гибкости системы McDonald's.
Для многих маркетологов, работающих в сфере
услуг, одним из ключевых является вопрос об определении обстоятельств, в
которых должна применяться кастомизация, и условий, требующих стандартизации.
Попытка его решения легла в основу нового направления в банковской индустрии -
системы «персональных» банкиров. Стратегия персонального банковского
обслуживания заключается в том, что за каждым розничным клиентом «закрепляется»
служащий, который выполняет все необходимые операции: открывает новые счета,
собирает информацию, оформляет ссуды, дает финансовые консультации, решает
проблемы. Обычно с ним можно связаться всякий раз, когда возникает
необходимость в услуге нестандартного характера. По принципу взаимодействия с
клиентом «персональный» банкир во многом схож с личным адвокатом [1, с. 54-56].
Банки, использующие эту организационную модель,
фактически создали систему, в которой клиенты могут получать индивидуальное
обслуживание опытного сотрудника, с которым они уже неоднократно имели дело.
Для рутинных транзакций по-прежнему используется служба АТМ, через которую
предоставляются стандартизированные услуги. И хотя концепция «персонального»
банкира не является ни дешевой, ни простой в плане реализации, сегодня ее
используют все более активно, поскольку это способствует созданию пакетных
предложений и тем самым стимулирует перекрестные продажи финансовых услуг.
Кроме того, внедрение этой системы помогает банкам привлекать более
состоятельных клиентов, которые ценят персонализированное и компетентное
обслуживание, а также позволяет крупным организациям (например, Wachovia,
Harris Bank
или Irving
Trust) уверенно
позиционировать себя на рынке как компании, предоставляющие каждому клиенту
индивидуальный подход [19, с. 54-61].
Существует целый ряд материальных составляющих
обслуживания, которыми сервисная компания может управлять. Рассмотрим основные
из них.
. Физическое окружение, т. е. условия, в которых
осуществляется обслуживание. С помощью физического окружения компания может
сформировать у клиента «правильное» представление о предоставляемой услуге. К
счастью, сервисные компании обычно имеют возможность создавать это окружение в
соответствии со своими требованиями, поскольку осуществляют дистрибуцию
производимых ими услуг.
Можно привести много примеров эффективного управления
данным «свидетельством». Педиатр из Ричмонда (Виргиния) украсил свой офис
разноцветным ковровым покрытием и изображениями диснеевских персонажей на
стенах. Огромный надувной супермен парил под потолком одного из смотровых
кабинетов, в комнате для ожидания был устроен игровой уголок, а после посещения
врача каждый ребенок мог выбрать из особого ящика любую понравившуюся игрушку и
взять ее с собой. Авиакомпания Braniff Airlines не только украсила свои
самолеты яркой наружной росписью, но и оригинально оформила салоны, установив в
них кожаные кресла и разукрасив стены рисунками. Смелый дизайн отелей Hyatt,
тематические парки развлечений Walt Disney и пирамидальная форма главного
здания Trans-america - три примера успешного превращения архитектурной концепции
в ядро маркетинговой стратегии компаний сферы услуг.
Внешний вид персонала, предоставляющего услуги.
Консультанты по фитнесу в Cosmopolitan Health Spas часто одеты в белые
«докторские» халаты и в большинстве своем имеют стройную подтянутую фигуру. Педиатр
из Ричмонда, о котором шла речь выше, носит яркие рубашки и большой
галстук-бабочку вместо традиционного халата, который ассоциируется у детей с
врачом. Необычная униформа стюардесс Braniff Airlines, разработанная известным
дизайнером, сочетается с оригинальным оформлением самолетов. Компания Walt
Disney не жалеет сил и средств на контроль за тем, чтобы сотрудники
тематических парков всегда появлялись перед посетителями тщательно ухоженными и
жизнерадостными.
Цена услуги. Хорошо известно, что потенциальные
клиенты воспринимают стоимость продукта как показатель его качества. Некоторые
исследователи предполагают, что эта тенденция еще более выражена в сфере услуг.
Они утверждают, что относительная малочисленность материальных составляющих, по
которым можно было бы оценить услугу, делает цену потенциально важным
показателем ее качества [6, с. 41].
Следовательно, установление «правильной» цены
особенно важно в том случае, когда на рынке разными поставщиками оказываются
услуги разного качества или когда высок риск покупки услуги низкого качества.
Адвокаты, бухгалтеры, консультанты по инвестициям и даже парикмахеры могут
отпугнуть клиента, если установят слишком низкую цену.
. Взаимосвязь маркетинга услуг с
маркетингом продуктов. Иногда можно добиться большего доверия к качеству услуги
путем ее дистрибуции через организацию, продающую продукты, которая уже
пользуется доверием потребителей. Так, направления обслуживания автомобилей и
страхования в Sears, безусловно, получают огромное преимущество от продвижения
под этой известной маркой.
Рассматриваемый процесс может протекать и в
обратном направлении, когда хорошо известная сервисная компания начинает
заниматься маркетингом продуктов. Залогом успеха данной стратегии является
использование «источника» доверия и доступа к потенциальным клиентам. В таком
случае в качестве него будут выступать предприятия сферы услуг, такие,
например, как American Express и TWA (Trans World Airlines).
Теперь вернемся к концепции внутреннего
маркетинга. Известно, что любая компания, которая хочет добиться успеха в
условиях современного рынка, должна следовать закону “Клиент всегда прав”. Эту
норму необходимо сделать частью морального кодекса сотрудников, чтобы каждый из
них стал оценивать свое профессиональное поведение с позиций удовлетворенности
клиента. Для достижения подобных целей и существует внутренний маркетинг,
который заключается в корректировке методов управления персоналом компании.
Внутренний маркетинг напрямую связан с новой парадигмой маркетинга, называемой
маркетингом отношений. Согласно этой парадигме, постоянные деловые отношения
примерно с двадцатью процентами всех клиентов компании приносят около
восьмидесяти процентов прибыли компании. Следовательно, в сегодняшней
конкурентной среде компании выгоднее иметь и обслуживать на долгосрочной основе
постоянных клиентов, чем тратить деньги, силы и время на привлечение
одноразовых новых клиентов.
Именно те сотрудники компании, которые каждый
день контактируют с клиентами, делают компанию успешной, они ее “лицо” и
“руки”. Поэтому стандарты качества оказания услуг внешним потребителям можно
рассматривать как внутренний продукт, который нужно продать персоналу компании
как внутреннему потребителю. С этой точки зрения персонал компании - это ее
внутренней целевой рынок. Он так же, как и внешний, сегментируется, и изучаются
потребности сегментов. Затем потребности персонала удовлетворяются в обмен на
заданные стандарты качественного обслуживания внешних потребителей. Таким
образом, через удовлетворение нужд контактного персонала компания увеличивает
свои возможности качественно обслуживать, а значит, и удерживать, внешних
потребителей. Как уже было отмечено, долгосрочное сотрудничество с постоянными
клиентами является гарантом выживания и развития компании на рынке.
Очевидно, что довольно наивно ожидать
эффективных контактов с клиентами от сотрудника компании, потребности которого
не удовлетворены (например, ему вовремя не выплачивается зарплата или у него
нет собственного рабочего места). Неслучайно основной лозунг внутреннего маркетинга
первоначально состоял в том, что компания никогда не сможет добиться
удовлетворенности своих клиентов, если ее сотрудники немотивированны.
В случаях, когда негативные санкции преобладают
над позитивными, очень важным мотивом деятельности сотрудников становится
стремление не перенапрягаться. Часто в организациях поведение сотрудников
регулируется правилами в виде должностных инструкций, а не внутренними
установками человека. Путем жесткого контроля можно заставить подчиненного
вовремя приходить на работу, всегда надевать фирменную одежду компании и
выключать за собой свет. Но невозможно добиться с помощью инструкций вежливости
и приветливости сотрудника в трудном разговоре с клиентом. Поэтому одним из
ключевых моментов программы внутреннего маркетинга является отказ от
иерархической системы управления в пользу командной. При этом в действиях
контактного персонала появляется большая автономия, то есть сотрудники
наделяются правом принятия широкого круга самостоятельных решений.
Автономная командная работа строится по принципу
минимальной конкретизации. Команда как можно меньше инструктируется, как
выполнять поставленную задачу, но обеспечивается всеми необходимыми
возможностями для ее выполнения. Высшее руководство определяет лишь критические
моменты, в которых требуется его вмешательство. Главное место занимает
командный лидер, не манипулирующий людьми, а аккумулирующий их идеи. Поэтому
важным является условие, чтобы лидер и сам был исполнителем.
В заключение хотелось бы отметить, что
вежливость сотрудника в общении, умение вызвать доверие к себе, на первый
взгляд, зависят лишь от индивидуальных качеств человека. Но побуждать его
проявлять свои качества будет господствующая в компании сервисная культура.
Добиваться появления сервисной культуры и поддерживать ее можно тремя
способами. Во-первых, большое значение имеет подход к найму сотрудников:
менеджер по персоналу должен уметь оценить, насколько человек готов принять и
поддержать ценности и нормы сервисной культуры компании. Во-вторых, важную роль
играет воздействие санкциями принятой культуры на соблюдение сотрудниками ее
ценностей и норм: способы поощрения и наказания работников должны
соответствовать принципам сервисной культуры. Наконец, ценности и нормы
сервисной культуры должны быть донесены до всех сотрудников в процессе обучения
и коммуникаций.
1.2
Анализ рынка сертификации с помощью модели М.Портера
Определим актуальных и потенциальных конкурентов
компании «Макстронг» используя инструмент пяти факторов по Портеру. Это
существующая конкуренция между фирмами, угроза появления новых соперников,
угроза товаров-субститутов, рыночная власть покупателей и рыночная власть
поставщиков. Далее рассмотрим основных конкурентов с позиций потребителя и с
точки зрения распределения их по стратегическим группам на основе используемых
ими конкурентных стратегий.
Конкуренция на рынке сертификации становится все
более жесткой. Одни совершенствуют механизмы работы с заявителями, другие
используют запрещенные приемы. Чтобы выжить, малым сертификаторам придется
укрупняться.
Обязательная и добровольная сертификация
продукции - тема популярная и раскрученная. Сертификаты качества - один из
любимых поводов для пиара на любом предприятии. Внутренние же проблемы этого
рынка редко привлекают внимание и подвергаются анализу. Между тем после
выведения в 2003 году сертифицирующих органов из системы Госстандарта в России
появилось большое количество независимых компаний, которые занимаются
сертификацией товаров и услуг. 14 мая Президент РФ Дмитрий Медведев своим
указом предписал правительству разработать федеральные законы, которые
предусматривали бы «замену (в основном) обязательной сертификации
декларированием производителем качества выпускаемой продукции». В связи с
предстоящей отменой обязательной процедуры сертификаторам приходится все чаще
задействовать различные механизмы борьбы за потребителя. Рыночные, а иногда и
нерыночные.
Вопреки распространенному мнению, обязательный
сертификат ГОСТ не гарантирует качества товара. «Термина «сертификат качества»
не существует. Это вульгаризм некомпетентных людей. Есть единственный термин -
«сертификат соответствия». А вот соответствие каким характеристикам и каких
документов он подтверждает, зависит от его содержания и принятых в Системе
сертификации правил. В частности, сертификаты Системы ГОСТ Р подтверждают
соответствие продукции требованиям безопасности, а отнюдь не всем требованиям к
качеству. И в этом смысле называть подобный документ сертификатом качества
также совершенно некорректно», - комментирует заместитель директора ООО «Новосибирский
центр сертификации и мониторинга качества продукции» Евгений Филатов.
При сертификации ГОСТ Р продукт проверяется на
безопасность, иногда на соответствие экологическим требованиям, иногда на
маркировку (чтобы исключить обман покупателя), а также на электромагнитную
совместимость. В некоторых случаях необходимо убедиться, что сертификацию
проходит именно кофе, а не кофейный напиток. Эта процедура называется
идентификационной. В любом случае разработчики стандартов ищут компромисс - им
нужно, во-первых, не слишком обременять производителя, а во-вторых,
гарантировать, что потребитель не пострадает.
Решить проблемы качества помогает добровольная
сертификация (ДС), которую производители проводят для повышения спроса на
продукцию. Она проводится на необязательные требования к потребительским
характеристикам товаров, например, надежность, ресурс, эргономические
показатели промышленных товаров, пищевая ценность, органолептические показатели
пищевых продуктов.
«В России зарегистрировано уже несколько сотен систем
добровольной сертификации. В них может быть проведена сертификация продукции по
показателям, которые не подлежат обязательной сертификации (ОС), - рассказывает
Евгений Филатов. - Организуется эта процедура в интересах обеспечения на
конкурентном рынке большего уровня доверия между продавцом и покупателем
(заказчиком и исполнителем) при оформлении контрактных отношений. Правила таких
систем и принципы ценообразования решаются самими разработчиками. Государство в
эти вопросы «не лезет». Честности ради следует отметить, что в России
востребованность ДС еще невысока. Это атрибут сложившегося, отлаженного, резко
конкурентного рынка с компетентными участниками. Российский рынок пока таковым
не является».
Уже сейчас в самой распространенной системе
обязательной сертификации - ГОСТ Р - аккредитовано свыше 1 700 органов по
сертификации и свыше 4 500 испытательных лабораторий по всей России. Только в
Новосибирске работает более 20 аккредитованных организаций, которые занимаются
сертификацией товаров и услуг. В Сибирском федеральном округе их около 150.
Самая жесткая конкуренция на рынке пищевой продукции. При этом как
сертификаторов, так и лабораторий в Сибири становится все больше. Если новые
лаборатории игроками только приветствуются, то появление конкурентов воспринимается
в штыки. Игроки сетуют, что рост крайне неравномерен по регионам и городам. «В
первую очередь это крупные города, где конкуренция сертификационных структур и
ранее имела место, а теперь еще более обостряется. И это невзирая на то, что
сфера обязательной сертификации сокращается и еще более быстро начнет
сокращаться в ближайшем будущем», - отмечает Евгений Филатов. По его мнению,
такое расширение уже имеет и негативные последствия: входящие на плотно занятый
рынок ОС органы предлагают необоснованно упрощенные схемы, чтобы занять свое
место на рынке. Чтобы минимизировать собственные затраты, недобросовестные
игроки не предписывают необходимые испытания в требуемом объеме и не проводят
затратных процедур проверки условий производства. Нередки случаи и продажи
сертификатов. Благодаря этому они могут применять демпинговое ценообразование,
которое, впрочем, устраивает многих заявителей.
Другая точка зрения на развитие рынка у
руководителя Новосибирского Центра сертификации продукции и услуг Александра
Кулинича: «То, что сертификация ушла в бизнес, безусловно, хорошо. Хорошо, что
заявитель имеет право выбора предприятия, у которого он мог бы получить
качественные услуги. С 2003 года скорость и удобство для производителей
повысились несравненно. Мы проводим консультации и помогаем в подготовке к
сертификации тем предприятиям, которые могут быть слабо подготовлены. С одной
стороны, нельзя загружать производителя непомерными требованиями, а с другой -
сертификационные органы созданы не для того, чтобы раздавать сертификаты
соответствия всем желающим. С 2002 года отменено лицензирование услуг ЖКХ.
У эксплуатирующих и управляющих компаний не было
документов, подтверждающих качество выполнения услуг. Многие обратились за
сертификацией соответствия, но не все ее прошли, поскольку не удовлетворяли
требованиям, предъявляемым к управляющим и эксплуатирующим предприятиям.
Документы получили только те компании, которые имели соответствующие базу,
персонал и оборудование».
Тем не менее, проблема неудовлетворительного уровня
безопасности товаров, которые при всем этом имеют обязательный сертификат ГОСТ
Р, очень серьезна. Заявитель (особенно это касается поставщиков, а не
изготовителей), как правило, не заинтересован в ОС, и ему важно пройти ее с
минимальными временными и финансовыми затратами. В условиях жесткой конкуренции
«легкие» деньги интересны и для сертифицирующих структур. Формально
аккредитующие органы должны контролировать сертификаторов и проводить проверки
качества их работ. Но у Федерального агентства по техническому регулированию и
метрологии с его хроническим недофинансированием попросту нет возможности
контролировать все аккредитованные органы и лаборатории. Даже ежегодными
проверками охватывается только 50% сертифицирующих органов. По факту этих
проверок на сегодня из нескольких тысяч приостановлена аккредитация только 14
сертифицирующих органов и лабораторий. Некоторые поставщики на условиях
анонимности рассказывают о случаях, когда заявка отправлялась по факсу в
Москву, где работает более сотни сертифицирующих органов, и в течение
нескольких дней уже подготовленный сертификат доставлялся обратно курьерской
службой - естественно, без необходимых проверок. Поймать за руку аккредитующую
организацию при этом маловероятно, поскольку ни заявитель, ни сертификатор в
этом не заинтересованы, а об инспекциях известно заранее.
Игроки считают, что в будущем количество органов
по сертификации не увеличится, потому что рынок уже сейчас насыщен. Наоборот,
для него будет характерна тенденция к консолидации. Объединение узконаправленных
органов сертификации позволит им более профессионально работать на рынке,
улучшать компетенции экспертов за счет слияния финансовых потоков.
Сертификация товаров, продаваемых в России, в
большинстве случаев вовсе не связана с проверкой на качество, при большом
желании сертификат можно получить на все, что угодно, даже на самую
сомнительную продукцию. Закон, который мог бы принципиально изменить подход к
сертификации и вернуть ей смысл, есть, но не исполняется. Неудивительно, что на
рынке сертификационных услуг пытается работать множество компаний - услуги эти
весьма востребованы, а ответственности почти никакой.
Три составляющих российской сертификации --
советская система государственных стандартов (ГОСТы, СНИПы, СанПиНы и т. д.),
интересы современного российского бизнеса и ориентация на европейские и
общемировые стандарты переплетаются и взаимодействуют самым причудливым
образом. Советская система контроля качества зародилась в 50-е годы, когда
отдельные предприятия провозгласили борьбу за качество и создали у себя некое
подобие органов контроля. К началу 70-х годов эти наработки были
систематизированы, появился Госстандарт с системой ГОСТов и множеством
структурных подразделений. В министерствах и ведомствах также были созданы
органы, в чьи обязанности вменялся контроль качества продукции. Именно в то
время органы контроля и подхватили вирус коррупции, попавший сегодня в особо
питательную среду.
Недавно многие специалисты в области
сертификации почувствовали, что количество заказов от пищевой промышленности
заметно уменьшилось. Тем не менее плюсы у советской системы контроля тоже
имелись. Какими бы ни были вкусовые достоинства советской продукции, отравиться
ею было практически невозможно - по крайней мере до истечения срока годности.
Параметры безопасности соблюдались достаточно строго. От этой системы остались
Госстандарт (сегодня - Федеральное агентство по техническому регулированию и
метрологии; Ростехрегулирование), а также его акционированные ныне
подразделения, ведомственные НИИ, лаборатории для тестирования продукции, кадры
и методология.
В начале 90-х годов в системе госконтроля
качества и безопасности продукции произошла революция. После открытия границ
страна захлебнулась импортом, и оказалось, что оперативно подвергнуть анализу
все выброшенные на рынок товары система не в состоянии. В спешном порядке были
приняты или усовершенствованы соответствующие законы - они действуют до сих
пор: "О стандартизации", "О сертификации продукции и
услуг", "О защите прав потребителей", "О санитарно-эпидемиологическом
благополучии населения", "О качестве и безопасности пищевых
продуктов", "О пожарной безопасности" и т. д. (не считая
множества нормативных актов ведомств и Госстандарта). Тем не менее к концу 90-х
выяснилось, что модернизированная советская система контроля не отвечает
международным стандартам и требованиям времени. Главная претензия к ней была
такой. Слишком большая часть (на сегодня около половины) номенклатуры товаров
подлежала обязательной сертификации. Профильные органы в этом случае выступают
как бы гарантом, третьей стороной, которая заявляет, что товар того или иного
конкретного производителя не представляет угрозы для здоровья и окружающей
среды и удовлетворяет неким минимальным требованиям качества. И ответственность
перед потребителями в этом случае лежит именно на органах сертификации.
На практике такая система оказалась крайне
неэффективной, превратившись в заповедник бюрократизма и коррупции. Между тем
на Западе сертификация в большинстве случаев необязательна, продавец декларирует
качество своего товара, и все претензии, если они возникают, адресуются ему.
Годовой оборот сертификационных услуг в России составляет около $100 млн. В
результате российские надзорные органы всячески старались увеличивать объем
своих пожеланий к производителям и продавцам. Количество норм, обязательных к
соблюдению, и сейчас постоянно растет - и не потому, что растет инновационное
производство и появляются новые продукты, требующие новых стандартов (в наши
дни появляется не более 400 новых стандартов в год, в СССР же этот показатель
был в десять раз выше).
Закон "О техническом регулировании",
который приняли в 2003 году после трех лет подготовки, как раз и призван был
решить эту проблему. Количество продуктов, подлежащих обязательной
сертификации, должно было уменьшиться, а все необходимые требования к товарам
по замыслу авторов закона должны были исчерпывающе описываться в так называемых
технических регламентах. То есть предполагалось, что каждый регламент сведет
воедино все пожелания федеральных агентств, министерств, служб и т. д., в
результате чего общее количество разрешительных документов на различные виды
продукции сократилось бы с 500 тыс. до нескольких сотен.
Таким образом, имелся бы единый документ,
долгосрочный технический регламент на каждый вид продукции, и ни один надзорный
орган не мог бы потребовать от предпринимателя соблюдения никаких других норм.
Но дело в том, что регламенты не появились вместе с упомянутым законом,
законодатели отвели для их принятия семь лет. И приниматься регламенты должны
были в виде закона, то есть с обязательным голосованием в Госдуме.
С тех пор прошло шесть лет, и ни одного
регламента как не было, так и нет. Более того, никто до сих пор не знает,
сколько их всего должно быть и кто, собственно, отвечает за их разработку.
Евгений Петросян, заместитель руководителя Федерального агентства по
техническому регулированию и метрологии (Ростехрегулирование): До разработки
регламентов у нас работает старое законодательство. И так будет до 2010 года,
когда либо появится новое законодательство, либо все-таки будут приняты
технические регламенты.
Динамика, тем не менее, в любом случае такова:
государство уходит от жесткого, обязательного регулирования сертификации,
соответственно будет повышаться ответственность самих предпринимателей за
произведенную продукцию.
На российском рынке сертификации сегодня
работают как государственные институты и лаборатории, так и частные операторы,
количество которых в последние три года стабилизировалось. Сертификаторы
делятся на три категории: посредники в чистом виде, не имеющие аккредитации
Ростехрегулирования; аккредитованные посредники, не имеющие лабораторий;
полноценные аккредитованные сертификаторы с испытательными мощностями. В
системе Ростехрегулирования аккредитованных сертификаторов насчитывается 1150,
а всего в России (с учетом ведомственных лабораторий и НИИ) их около 2500.
Именно эти операторы рынка первыми уловили изменения конъюнктуры, вызванные
принятием нового закона. Однако очень скоро выяснилось, что эти изменения не принципиальные.
Елена Романенко, генеральный директор фирмы ЦЭСТ: Совсем недавно многие
специалисты в области сертификации почувствовали, что количество заказов от
пищевой промышленности заметно уменьшилось. Мороженые фрукты и овощи, мясо,
пельмени и т. д. перешли в разряд товаров с "необязательной"
сертификацией, или когда качество декларирует продавец.
Но это почувствовали также таможенники и
сотрудники Федеральной службы по надзору в сфере защиты прав потребителей и
благополучия человека, или попросту СЭС. Вскоре появились новые нормативы СЭС,
которые вышли за рамки сертификата, но, тем не менее, опять стали
обязательными. Таможенники теперь не требуют сертификата, скажем, у импортеров
мяса или мороженых овощей, они требуют от участников ВЭД соблюдения новоизобретенных
нормативов. Поэтому в этом смысле декларирование мало что изменило. Если бы
существовал соответствующий регламент на продукты пищевой промышленности, то
появление подобных дополнительных трудностей для участников ВЭД (в данном
случае порожденных СЭС) было бы невозможным по определению, это нарушало бы
закон.
Хотя можно предположить, что чиновники все равно
нашли бы способ усложнить жизнь импортерам. Своим выступлением в Совете
федерации премьер Путин напугал немало госслужащих, занимающихся сертификацией,
- он заявил, что отныне сертификация будет делом добровольным за редкими,
жизненно важными исключениями.
Емкость рынка сертификационных услуг не стала
меньше после принятия закона "О техническом регулировании", наоборот,
сертификаты за последние полгода подорожали в среднем на 20%. Гендиректор ВНИИ
сертификации (ВНИИС) Виля Версан сообщил "Деньгам", что годовой
оборот рынка сертификации в России составляет около $100 млн. (сам ВНИИС тоже
занимается сертификацией, но его доля в этом объеме - всего 10 млн. руб.).
Версан считает, что эта цифра не слишком велика
в том числе потому, что большинство посреднических фирм и лабораторий
занимаются демпингом - сбивают цену. А то и вовсе работают за пределами
легального рынка. Понятно, что крупные компании, владельцы известных брэндов,
приобретать сертификат у компании с сомнительной репутацией не будут. Так
действуют в основном представители мелкого и среднего бизнеса, у которых по тем
или иным причинам появился товар сомнительного качества или неизвестного
происхождения.
Однако, учитывая, что в России процветает черный
рынок сертификации, реальный процент оставшихся без документа меньше. Далеко не
все из этих немногочисленных "отказников" что-то меняют в технологии
производства или отказываются от работы с некачественным товаром (хотя
случается и такое), гораздо проще сходить к другому, более сговорчивому,
сертификатору. Большинство сертификаторов ни разу не отказывали клиентам в
выдаче сертификата. В результате до 40% всех товаров на рынке оказываются некачественными
или небезопасными. А сама сертификационная деятельность становится
бессмысленной - действительно, зачем она нужна, если можно сертифицировать все
что угодно?
Самым дешевым, но и самым рискованным способом
получить "левый" сертификат считается покупка чистых сертификационных
бланков с номерами. Подобная практика уже уголовно наказуема. Нельзя сказать,
что власти совсем ничего не делают для того, чтобы сократить количество липовых
сертификатов. Так, в конце прошлого года они все же перекрыли одну из лазеек,
внеся изменения в Таможенный кодекс. Теперь сертификат на импортируемую
продукцию необязательно предъявлять именно на таможне, достаточно заявить, что
ввозимый товар в течение трех месяцев будет сертифицирован. До этого же вокруг
таможенных постов буквально роились "сертификаторы", готовые за
полдня "решить проблему" - провести "испытания" и выдать
нужную бумагу, что на круг обходилось дешевле, чем день простоя товара на
складе временного хранения ($200-300 за контейнер).
Между тем средний срок испытания
электрооборудования составляет пять дней, а, скажем, горно-шахтного - так и
вовсе до полугода. Чтобы понять, что сертифицируется сегодня все что угодно,
достаточно прогуляться по любому подземному переходу - у любого торговца
найдется пачка сертификатов на товар, заботливо разложенный у него под ногами
на клеенке. Вывести же на чистую воду аккредитованную лабораторию, которая
"провела испытания" и выдала сертификат, довольно сложно.
На Западе любой потребитель, прежде чем купить
стиральную машину, поинтересуется ее сертификацией, тем, сколько она потребляет
электроэнергии и т. д. К нам такие известные фирмы, как Electrolux, обращаются
не только за сертификатом, но и для того, чтобы доказать, что, к примеру, их
стиральная машина - самая экономичная в своем классе. Потом эта информация
используется в рекламных целях. Кстати, сертификация, например, в Германии -
дело по большей части добровольное. Но любой магазин несколько раз подумает,
прежде чем брать на реализацию несертифицированную продукцию. Поскольку в этом
случае именно он несет ответственность за нее. Если же сертификат имеется, то
ответственность ложится на производителя, страховую компанию или орган,
выдавший этот документ.
Надо сказать, что в любой стране нормативная
база сертификации довольно запутанная, многослойная - но только для
сертификаторов. А вот для их клиентов все просто. Простота состоит в
унификации, в минимальном количестве обязательных сертификатов и участников
самого сертификационного процесса. Обязательно проверяется лишь соответствие
стандартам безопасности - в таких, например, областях, как строительство и
авиапром. Так, в США насчитывается несколько сотен нормативных актов в сфере
сертификации и стандартизации. Есть законы об обеспечении безопасности игрушек,
о гарантии на потребительские товары, о контроле уровня шума и т. д.
"Обязательные" стандарты в США устанавливаются национальными
агентствами, федеральными ведомствами, а также властями штатов. Координирующие
функции осуществляет Национальный институт стандартов, входящий в структуру
министерства торговли.
В Германии тоже действуют множество законов и
правительственных постановлений, определяющих стандарты безопасности в основных
отраслях экономики. Институт немецких стандартов DIN является
негосударственным, он - монополист в Германии и занимает лидирующее положение в
других странах ЕС. Принципиальное отличие немецкой системы стандартизации от
российской - это то, что она создавалась производителями, заинтересованными в
отсеве некачественной продукции. В нашей же стране сертификация всегда
инициировалась именно государством, а не операторами рынка. DIN проводит
испытания, определяет стандарты и продает их заказчикам.
По словам президента DIN Дитмара Хартинга, лишь
30% финансирования института берет на себя государство (компания заключила
договор с правительством Германии), 20% он выручает от продажи стандартов,
остальное приносят услуги консалтинга и специальные исследования по заказу
различных компаний. Годовой оборот DIN - €300 млн. Дитмар Хартинг: Для
выработки какого-то конкретного стандарта мы приглашаем участников рынка,
экспертов, представителей правительства, науки, сажаем их за круглый стол.
Потом выработанные нормы публикуем в прессе, чтобы услышать возражения тех, кто
не участвовал в процессе. В стандарты мы закладываем свободу действия для
производителей, поскольку, если все жестко регламентировать, появятся проблемы
с конкуренцией - продукция станет одинаковой у разных компаний. Хорошо это или
плохо, когда сертификаты выдает, как в Германии, одна структура, - вопрос.
Но совершенно очевидно, что наличие в России
десятков организаций, отвечающих за сертификацию и качество продукции и
дублирующих друг друга, создает прекрасные возможности для разного рода
махинаций. Весьма странной выглядит и ситуация, связанная с несоответствием
российских стандартов общеевропейским (таким как ISO 9000), тем более что на
повестке дня - вопрос о вступлении России в ВТО. Даже в электротехнике - самой
близкой Европе по техтребованиям отрасли - доля наших стандартов, соответствующих
общеевропейским, не более 70%. В результате дело доходит фактически до
анекдотов.
К примеру, требования к минеральной воде у нас
таковы, что законопослушным европейским производителям на российском рынке
делать нечего - нашим нормам отвечает лишь практически дистиллированная вода.
Между тем добрая половина соответствующих пластиковых бутылок в магазинах
залита слегка очищенной водой из-под крана, и вся она имеет сертификаты.
Ничего подобного в европейских стандартах
сертификации нет. Ждать, что российские производители озаботятся своим имиджем,
как это случилось в Германии, и возьмут на себя бремя создания цивилизованной
системы сертификации, пока не приходится. А потому придется действовать как
обычно - "сверху вниз". То есть нужно как минимум исполнять
собственные законы - "о техническом регулировании" к примеру. Однако
он до сих пор не работает. Между тем пока существует спрос на услуги
"теневых" сертификаторов, будет существовать и предложение, а те, кто
хочет быть "правым" и законопослушным, не смогут позволить себе эту
роскошь из-за демпинга "теневых". То есть рынок сертификации в его
нынешнем уродливом состоянии вполне перспективен.
1.3
Анализ деятельности компании ООО «Макстронг»
Компания «Макстронг» занимается
оказанием услуг в области получения разрешительной документации. Специалисты
компании помогут в кратчайшие сроки получить сертификат соответствия
<#"511447.files/image001.gif">
Рисунок 1.1. Показатели рентабельности ООО
«Макстронг»
Рентабельность активов по чистой прибыли,
которая отражает способность извлекать прибыль, исходя из имеющегося в его
распоряжении имущества, составила 0,5 %. Данный показатель выше процентной
ставки на предоставляемые ООО "Макстронг" займы под оборудование
(0,15 %), что делает выгодным использование займов.
Рентабельность активов по прибыли от продаж
позволяющая оценить эффективность основной деятельности ООО "Макстронг"
с точки зрения извлечения прибыли с 1 рубля производственных активов равен 3,2
%.
Рентабельность производственных активов,
показывающая, какую прибыль приносит каждый рубль, вложенный в производственные
активы ООО "Макстронг" - 3,5 %.
Рентабельность основной и операционной
деятельности ООО "Макстронг" (по прибыли до налогообложения) - 0,8 %.
Достигнутый уровень на 1,4 процентных пункта ниже уровня рентабельности
основной деятельности (по прибыли от продаж), которая равна в 2008 г. 2,2 % (в
2007 г. - 3,5 %). Это указывает на то, что ООО "Макстронг" теряет
значительную часть своей эффективности за счет операционной и внереализационной
деятельности.
Оборачиваемость активов, показывающая, с какой
скоростью совершается полный цикл производства и обращения, составил 3,1
оборота.
Длительность оборота активов была равна 115
дням.
В Таблице 1.2 представлены показатели
оборачиваемости активов за 2008 г.
Таблица 1.2 Показатели оборачиваемости активов
(среднеквартальные)
|
Наименование
статей
|
2008
г.
|
|
Оборачиваемость
активов, обороты
|
3,1
|
|
Длительность
оборота активов, дни
|
115
|
|
Оборачиваемость
производственных запасов, обороты
|
5,7
|
|
Длительность
оборота производственных запасов, дни
|
21
|
|
Оборачиваемость
краткосрочной дебиторской задолженности, обороты
|
6,4
|
|
Длительность
оборота краткосрочной дебиторской задолженности, дни
|
57
|
|
Оборачиваемость
кредиторской задолженности, обороты
|
38,6
|
|
Длительность
оборота кредиторской задолженности, дни
|
9
|
|
Оборачиваемость
чистого производственного оборотного капитала, обороты
|
3,3
|
|
Длительность
оборота чистого производственного оборотного капитала, дни
|
110
|
Рисунок 1.2. Показатели оборачиваемости активов
Длительность оборота производственных запасов в
2008 г. составила 21 день, краткосрочной дебиторской задолженности - 57 дней,
краткосрочной кредиторской задолженности - 9 дней. Длительность оборота чистых
активов (оборотный капитал за вычетом краткосрочной кредиторской задолженности)
составил 110 дней.
Анализ финансово-хозяйственной деятельности показывает,
что его показатели финансовой устойчивости и ликвидности находится в рамках
рекомендуемых значений. В Таблице 1.3 даны значения показателей финансовой
устойчивости, ликвидности и платежеспособности.
Таблица 1.3 Показатели финансовой устойчивости,
ликвидности и платежеспособности
|
Наименование
показателя
|
2008
|
Рекомендуемое
значение
|
|
Уровень
собственного капитала
|
0,42
|
не
менее 0,4
|
|
Коэффициент
покрытия внеоборотных активов собственным капиталом
|
1,12
|
Не
менее 1
|
|
Коэффициент
текущей ликвидности
|
2,62
|
Не
менее 2
|
|
Коэффициент
промежуточной ликвидности
|
1,67
|
Не
менее 1
|
|
Коэффициент
абсолютной ликвидности
|
0,06
|
не
менее 0,3
|
Рисунок 1.3. Коэффициенты финансовой
устойчивости, ликвидности и платежеспособности
На 2008 г. уровень собственного капитала был
равен 0,42, что соответствует рекомендуемому уровню. Следовательно, у
организации есть возможности привлечения дополнительных заемных средств без
риска потери финансовой устойчивости.
Коэффициент покрытия внеоборотных активов
собственным капиталом в 2008 г. составил 1,12 (рекомендуемое значение не менее
1). В 2007 г. он был равен 1,11. Следовательно, все долгосрочные активы
финансируются за счет долгосрочных источников, что может обеспечить высокий
уровень платежеспособности в долгосрочном периоде. За 2007 г. и 2008 г. данный
коэффициент вырос на 0,05 пункта. В 2006 г. его значение было равно 1,07.
Коэффициент абсолютной ликвидности, отражающий
долю краткосрочных обязательств, покрываемых за счет денежных средств, в 2007
г. составил 0,06 при рекомендуемом значении не менее 0,3. В течение 2008 года
наблюдались резкие колебания этого показателя - от 0,02 в 2007 г. до 2,32
середину 2007 г. Это было обусловлено тем, что часть краткосрочных займов
переводилась в разряд долгосрочных займов. Это относится и к колебаниям уровней
промежуточной и текущей ликвидности.
Промежуточный коэффициент ликвидности,
отражающий долю краткосрочных обязательств, покрываемых оборотными активами за
вычетом запасов, в 2008 г. составил 1,7 при рекомендуемом значении не менее 1. проектирование маркетинг сертификация рекламный
Коэффициент текущей ликвидности, отражающий покрытие
краткосрочных обязательств оборотными активами, в 2008 г. составил 2,63 при
рекомендуемом значении не менее 2.
Таким образом, за анализируемый период ООО
"Макстронг" сохранил способность погасить текущие обязательства за
счет денежных средств, дебиторской задолженности и прочих оборотных активов.
Таким образом, можно сделать вывод, что ООО
"Макстронг" является самостоятельным, приносящим определенный доход,
предприятием, исследуются определенные направления деятельности, которое вносит
свой вклад в развитие торговли и бизнеса.
1.4
Маркетинговый анализ объекта исследования
Анализ начнем с внутреннего анализа объекта.
Анализ внутренней среды начинается с обзора сильных и слабых сторон, а также
угроз и возможностей, называется SWOT-анализ.
Один из этапов интервью с ключевыми
специалистами компании заключался в оценке состояния компании методом
SWOT-анализа. Специалистам было предложено выбрать из предложенного
классификатора Преимущества, Недостатки компании и Возможности и Угрозы внешней
среды. После этого предлагалось оценить важность факторов по 5-ти балльной
системе (5 - наиболее важный фактор, 1 - наименее важный).
Дальше работа строилась по следующей схеме:
Итоги оценки факторов сводятся в таблицы
характеристик Среды и Компании (табл. 1.4 и 1.5, рис. 1.4 и 1.5)
Проводится сопоставление возможностей внешней
среды с сильными и слабыми сторонами Компании, табл. 1.6, 1.7
Проводится сопоставление угроз внешней среды с
сильными и слабыми сторонами Компании, табл. 1.8, 1.9, 1.10
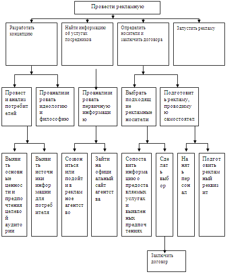
Формируется окончательная матрица SWOT-анализа,
табл. 1.11
Формируются возможные сценарии развития, табл.
1.12
Формируются цели по каждой из стратегий, табл.
1.12
Результаты
Приведем результаты заполнения анкет
SWOT-анализа специалистами компании «Макстронг»
Таблица 1.4. Характеристики Компании
|
№
|
Фактор
|
Сильные
стороны (преимущества)
|
Слабые
стороны (недостатки)
|
Результат
|
Abs
|
В
%
|
|
1
|
Компетентность
менеджеров
|
18
|
33
|
-15
|
15
|
-3,34%
|
|
2
|
Быстрота
обслуживания клиентов
|
23
|
34
|
-11
|
11
|
-2,45%
|
|
3
|
Урегулирование
конфликтных ситуаций с клиентами
|
37
|
10
|
27
|
27
|
6,01%
|
|
4
|
Мотивация
сотрудников
|
10
|
35
|
-25
|
25
|
-5,57%
|
|
5
|
Цены
на услуги
|
49
|
|
49
|
49
|
10,91%
|
|
6
|
Организационная
структура
|
6
|
33
|
-27
|
27
|
-6,01%
|
|
7
|
Реклама
деятельности
|
4
|
46
|
-42
|
42
|
-9,35%
|
|
8
|
Материальная
база Компании (оборудование, оснащение)
|
33
|
8
|
25
|
25
|
5,57%
|
|
9
|
Репутация
Компании
|
24
|
15
|
9
|
9
|
2,00%
|
|
10
|
Наличие
офисных площадей
|
28
|
15
|
13
|
13
|
2,90%
|
|
11
|
Знание
рынка
|
30
|
16
|
14
|
14
|
3,12%
|
|
12
|
Известность
торговой марки
|
1
|
47
|
-46
|
46
|
-10,24%
|
|
13
|
Качество
обслуживания клиентов
|
16
|
35
|
-19
|
19
|
-4,23%
|
|
14
|
Географическое
расположение торговых точек
|
32
|
11
|
21
|
21
|
4,68%
|
|
15
|
Ассортимент
услуг
|
39
|
9
|
30
|
30
|
6,68%
|
|
16
|
Специализация
деятельности
|
31
|
10
|
21
|
21
|
4,68%
|
|
17
|
Режим
работы
|
44
|
|
44
|
44
|
9,80%
|
|
18
|
Собственные
технологии и "ноу-хау"
|
9
|
20
|
-11
|
11
|
-2,45%
|
Рис. 1.4. Преимущества и недостатки компании
Таблица 1.5. Характеристики среды
|
№
|
Фактор
|
Сильные
стороны (есть возможности)
|
Слабые
стороны (существуют угрозы, опасности)
|
Abs
|
В
%
|
|
1
|
Покупательская
способность
|
47
|
5
|
42
|
42
|
15,85%
|
|
2
|
Предприятия-конкуренты
|
9
|
35
|
-26
|
26
|
-9,81%
|
|
3
|
Изменение
объема рынка
|
37
|
|
37
|
37
|
13,96%
|
|
4
|
Законодательные
политические силы
|
4
|
36
|
-32
|
32
|
-12,08%
|
|
5
|
Влияние
вышестоящих органов
|
28
|
11
|
17
|
17
|
6,42%
|
|
6
|
Уровень
инфляции
|
7
|
25
|
-18
|
18
|
-6,79%
|
|
7
|
Время
года (сезонность)
|
9
|
29
|
-20
|
20
|
-7,55%
|
|
8
|
Погода
|
5
|
28
|
-23
|
23
|
-8,68%
|
|
9
|
Стихийные
бедствия
|
1
|
31
|
-30
|
30
|
-11,32%
|
|
10
|
Новые
технологии в розничной торговле
|
30
|
10
|
20
|
20
|
7,55%
|
Рис. 1.5. Возможности и угрозы внешней среды
Факторы внешней и внутренней среды
Приведем промежуточный отчет, включающий в себя
наиболее значимые факторы внутренней и внешней среды с комментариями. Исходя из
результатов SWOT-анализа, это будут факторы, набравшие 25 и более баллов.
Таблица 1.6. Наиболее значимые преимущества
|
№
|
Фактор
|
Результат
|
Описание
|
|
5
|
Цены
на услуги
|
49
|
Невысокие
цены считают сильным преимуществом компании
|
|
17
|
Режим
работы
|
44
|
Удачный
режим работы торговых точек оценивается как преимущество
|
|
15
|
Ассортимент
услуг
|
30
|
Широкий
ассортимент оценивается как преимущество
|
|
3
|
Урегулирование
конфликтных ситуаций с клиентами
|
27
|
Специалисты
оценивают преимущество компании в умении разрешать спорные ситуации с клиентами
|
|
8
|
Материальная
база Компании (оборудование, оснащение)
|
25
|
Материальная
база и оснащение являются преимуществами компании
|
Таблица 1.7. Наиболее значимые недостатки
|
№
|
Фактор
|
Результат
|
Описание
|
|
12
|
Известность
торговой марки
|
-46
|
Известность
низкая, в т.ч. из-за рекламы
|
|
7
|
Реклама
деятельности
|
-42
|
Реклама
отсутствует, что влияет на известность местоположения ТТ, имени компании
|
|
6
|
Организационная
структура
|
-27
|
Организационная
структура затрудняет взаимодействие между сотрудниками и руководством. Много функций
розницы «висят в воздухе» - не закреплены за специалистами или отсутствуют
|
|
4
|
Мотивация
сотрудников
|
-25
|
Мотивация
сотрудников недостаточна, это недостаток в работе компании
|
Таблица 1.8. Наиболее значимые возможности
|
№
|
Фактор
|
Результат
|
Описание
|
|
1
|
Покупательная
способность
|
42
|
Эксперты
оценивают рост покупательской способности бизнеса как наиболее значимую
возможность для деятельности
|
|
3
|
Изменение
объема рынка
|
37
|
Увеличение
объема рынка также является хорошей возможностью
|
Таблица 1.9. Наиболее значимые угрозы
|
№
|
Фактор
|
Результат
|
Описание
|
|
4
|
Законодательные
политические силы
|
-32
|
Государственные
регулирующие органы (таможня, Роспотребнадзор, ГНИ) представляют наибольшую
угрозу бизнесу из-за проверок, т.к. большая часть фирм на рынке - нелегальны
|
|
9
|
Стихийные
бедствия
|
-30
|
Стихийные
бедствия представляют угрозу всегда
|
|
2
|
Предприятия-конкуренты
|
-26
|
Предприятия-конкуренты
на растущем рынке оцениваются как угроза розничной торговле (в то же время
это может быть возможностью для роста)
|
Сопоставление возможностей внешней среды с
сильными и слабыми сторонами Компании
Для начала определим, какие из возможностей
внешней среды можно эффективно использовать за счет сильных сторон
(преимуществ) Компании.
Таблица 1.10. Сопоставление возможностей внешней
среды с преимуществами Компании
|
Возможность
|
Сильные
стороны Компании (преимущества)
|
Как
связаны
|
|
Покупательная
способность
|
3.Урегулирование
конфликтных ситуаций с клиентами 5. Цены на услуги 15. Ассортимент услуг 17.
Режим работы
|
3.
За счет бесконфликтной работы с клиентами можно увеличить количество
рекомендаций, повторных заказов 5. За счет низких цен можно привлечь
дополнительных клиентов 15. Ассортимент услуг привлекает дополнительных
клиентов и увеличивает величину заказа 17. Режим работы способствует притоку
дополнительных клиентов
|
|
Изменение
объема рынка
|
5.
Цены на услуги 8. Материальная база компании 15. Ассортимент услуг
|
5.
Привлекательная цена способствует «оттягиванию» рынка на себя 8. За счет
хорошей материальной базы можно расширить долю рынка (увеличить предложение
услуг, количество точек) 15. Ассортимент услуг привлекает дополнительные
объемы заказов и увеличивает величину заказа
|
Эти преимущества должны быть приоритетными в
развитии Компании, т.к. они способствуют эффективному использованию возможностей
внешней среды.
Определим, какие из возможностей внешней среды
недоиспользуются из-за недостатков Компании
Таблица 1.11. Сопоставление возможностей внешней
среды с недостатками Компании
|
Возможность
|
Слабые
стороны Компании (недостатки)
|
Как
связаны
|
|
Покупательная
способность
|
12, 7.
Слабая реклама и известность ТМ и не способствует привлечению дополнительных
клиентов 6, 4. Неорганизованность и отсутствие мотивов у персонала могут
отпугнуть потенциальных клиентов, уменьшить величину заказа из-за
недостаточно качественного обслуживания
|
|
|
Изменение
объема рынка
|
|
12,
7. Малая известность и недостаточная реклама уменьшают потенциальную долю
рынка
|
Эти недостатки относятся к объектам
реформирования в первую очередь, т.к. снижают эффективность использования
возможностей
В отдельную таблицу вынесем нераспределенные
возможности как повод для раздумий при выработке целей и стратегий. Таких
возможностей нет.
Сопоставление угроз внешней среды с сильными и
слабыми сторонами Компании
Определим, какие из угроз и опасностей можно
компенсировать за счет сильных сторон Компании.
Таблица 1.12. Сопоставление угроз внешней среды
с преимуществами Компании
|
Угроза
|
Сильные
стороны Компании (преимущества)
|
Как
связаны
|
|
2.
Предприятия-конкуренты
|
5. Часть
клиентов при выборе сертификатора ориентируется на цены - угроза конкурентов
нейтрализуется за счет выгодных цен 17. За счет более удобного режима работы
можно привлечь дополнительных клиентов от конкурентов 15. За счет большего
ассортимента можно привлечь клиентов от конкурентов 8. За счет лучшего
оборудования мест продажи можно привлечь клиентов от конкурентов
|
|
|
4.
Законодательные политические силы
|
|
Ни
одна из сильных сторон не компенсирует эту угрозу
|
|
9.
Стихийные бедствия
|
|
Ни
одна из сильных сторон не компенсирует эту угрозу
|
Теперь выясним, какие слабые стороны компании
могут проявиться и существенно повлиять на рыночное положение Компании в случае
актуализации предполагаемых угроз внешней среды.
Таблица 1.13. Сопоставление угроз внешней среды
с недостатками Компании
|
Угроза
|
Слабые
стороны Компании (недостатки)
|
Как
связаны
|
|
Законодательные
политические силы
|
12. Слабая
известность компании не влияет на широкие массы и соответственно не вызовет
противодействие клиентов Властям.
|
|
|
Предприятия-конкуренты
|
|
7,
12. Слабая известность способствует переходу клиентов к более известным и
разрекламированным конкурентам 6, 4. Неудачная орг. структура и недостаточная
мотивация сотрудников может вызвать переход сотрудников к конкурентам
|
В отдельную таблицу вынесем нераспределенные
угрозы. Для их нейтрализации необходимо выбирать стратегии минимизации рисков,
либо эти факторы включены в SWOT-матрицу ошибочно.
Таблица 1.14. Нераспределенные угрозы
|
Угроза
|
Оценка
|
Как
минимизировать риски
|
|
Стихийные
бедствия
|
-30
|
Для
минимизации рисков можно использовать страхование, раздельное хранение архивных
материалов, меры предосторожности, эффективную охрану и т. д.
|
Нераспределенные сильные и слабые стороны
Компании также включены в матрицу SWOT ошибочно, либо не замечена связь с
возможностями или угрозами внешней среды.
Таблица 1.15. Окончательная матрица SWOT-анализа
|
Сильные
стороны
|
Слабые
стороны
|
|
Цены
на услуги
|
Известность
торговой марки
|
|
Режим
работы
|
Реклама
деятельности
|
|
Ассортимент
услуг
|
Организационная
структура
|
|
Урегулирование
конфликтных ситуаций с клиентами
|
Мотивация
сотрудников
|
|
Материальная
база Компании (оборудование, оснащение)
|
|
|
Возможности
|
Угрозы
|
|
Покупательная
способность
|
Предприятия-конкуренты
|
|
Изменение
объема рынка
|
Законодательные
политические силы
|
Формирование сценария развития
Теперь сформулируем сценарий развития ООО
«Макстронг», исходя из результатов предыдущего анализа. Для каждого объекта
выпишем возможные стратегии его реформирования и цели, которые компания может
поставить в планируемом периоде, а также постараемся определить подразделения,
которые могут быть полезны в достижении результата.
Таблица 1.16. Стратегии реформирования
|
Объект
|
Возможные
стратегия реформирования
|
Бизнес,
продукция, услуга, функции менеджмента, бизнес-функция, к которой относится
данная стратегия
|
|
Цены
на услуги
|
1.
Поддержание цен на прежнем уровне 2. Снижение розничных цен 3. Снижение цен
|
Отдел
продаж
|
|
Режим
работы
|
1.
Изменение режима работы в сторону более удобного для клиентов
|
Администрация
|
|
Ассортимент
услуг
|
1.Расширение
ассортимента услуг 2. Построение системы управления ассортиментом услуг (категорийный
менеджмент)
|
Отдел
продаж
|
|
Урегулирование
конфликтных ситуаций с клиентами
|
1.
Повышение качества работы с клиентами 2. Обучение менеджеров работе с
возражениями 3. Обучение технике продаж
|
Отдел
продаж Отдел управления персоналом
|
|
Материальная
база Компании (оборудование, оснащение)
|
1.
Повышение оснащенности торговых точек
|
Отдел
продаж Отдел эксплуатации
|
|
Известность
торговой марки
|
1.
Повышение известности торговой марки
|
Отдел
маркетинга/рекламы
|
|
Реклама
деятельности
|
1.
Повышение известности торговых точек
|
Отдел
маркетинга/рекламы
|
|
Организационная
структура
|
1.
Оптимизация организационной структуры 2. Разработка организационной структуры
под розницу
|
Администрация
|
|
Мотивация
сотрудников
|
1.
Разработка эффективной системы мотивации персонала
|
Администрация
|
После этого, за каждой стратегией закрепляется
организационное звено, Компании (сотрудник, служба), которые принимает цель и
составляет перечень мероприятий с указанием сроков проведения, затратами,
направленных на достижение поставленной цели при помощи выбранной стратегии.
Комментарии: Состояние с торговыми точками и
площадями не было в итоге оценено как очень критичное. Соответственно, решения
по поводу закрытия неудачных торговых точек необходимо принимать после
финансового анализа ситуации. Персонал считает, что у точек есть потенциал и
весь вопрос в их продвижении. В таблице 1.16 приведены только возможные
направления реформ. Оценка стратегий и детализация работ по каждому направлению
- отдельная работа, к которой нужно привлекать будущих исполнителей.
Формирование целей и сроков их достижения происходит совместно с администрацией
компании. Некоторые факторы имеют меньшую значимость и не были рассмотрены,
хотя имеют связь с указанными:
урегулирование конфликтов с покупателями зависит
от:
компетентность менеджеров + быстрота
обслуживания + качество обслуживания + репутация компании
мотивация сотрудников зависит от:
репутация компании + организационная структура +
материальная база компании + известность торговой марки + режим работы
известность торговой марки зависит от:
географическое расположение торговых точек +
наличие торговых площадей
Аналитическое
резюме
Таким образом, мы выяснили, что маркетинг -
весьма актуальное дело для развития и дальнейшей деятельности компании. Рынок
сертификации достаточно насыщен, и не только теми фирмами, которые могут
предложить качественные услуги, поэтому разработка определенного маркетингового
плана является наиболее актуальным для ООО «Макстронг» на сегодняшний день.
Анализ деятельности объекта исследования показал,
что ООО «Макстронг» является успешной в плане бизнеса компанией. Она
предоставляет достаточно широкий ассортимент услуг сертификации для клиентов.
Экономические показатели динамично растут, однако не следует на этом
останавливаться, поскольку конкуренция только растет и без определенного плана
маркетинга можно потерять возможности.
Анализ маркетинговой среды показал возможные
направления развития ООО «Макстронг» и стал предпосылкой к разработке
маркетингового плана компании.
Глава
2. Проектирование маркетингового плана деятельности ООО «Макстронг»
.1
Структура плана маркетинга
Как стратегический, так и тактический планы
маркетинговой деятельности могут включать следующие разделы:
план рекламной работы и стимулирования продаж;
план функционирования каналов распределения (тип
и число каналов, управление этими каналами);
план цен, включая изменение цен в будущем;
план маркетинговых исследований;
план функционирования физической системы
распределения (хранение и доставка товаров потребителям);
план организации маркетинга (совершенствование
работы отдела маркетинга, его информационной системы, связь с другими
подразделениями организации).
С точки зрения формальной структуры планы
маркетинга могут состоят из следующих разделов: аннотация для руководства, текущая
маркетинговая ситуация, опасности и возможности, цели маркетинга, стратегии
маркетинга, программы действий, бюджет маркетинга и контроль.
Аналитическая часть плана маркетинга приведена в
предыдущей главе, поэтому здесь мы приведем проектные мероприятия, касающиеся
дальнейшего развития компании ООО «Макстронг».
Рассмотрим основные определения:
Маркетинговые цели характеризуют целевую
направленность плана и первоначально формулируют желаемые результаты
деятельности на конкретных рынках. Цели в области продуктовой политики,
ценообразования, доведения продуктов до потребителей, рекламы и т.п. являются
целями более низкого уровня. Они появляются в результате проработки исходных
маркетинговых целей относительно отдельных элементов комплекса маркетинга.
Маркетинговые стратегии - главные направления
маркетинговой деятельности, следуя которым СХЕ организации стремится достигнуть
свои маркетинговые цели. Маркетинговая стратегия включает конкретные стратегии
деятельности на целевых рынках, используемый комплекс маркетинга и затраты на
маркетинг. В стратегиях, разработанных для каждого рыночного сегмента, должны
быть рассмотрены новые и выпускаемые продукты, цены, продвижение продуктов,
доведение продукта до потребителей, должно быть указано, как стратегия реагирует
на опасности и возможности рынка.
Программа действий (оперативно-календарный план)
иногда называемая просто программой - детальная программа, в которой показано,
что должно быть сделано, кто и когда должен выполнять принятые задания, сколько
это будет стоить, какие решения и действия должны быть скоординированы в целях
выполнения плана маркетинга.
Обычно в программе кратко охарактеризованы также
цели, на достижение которых направлены мероприятия программы. Другими словами,
программа - это совокупность мероприятий, которые должны осуществить
маркетинговые и другие службы организации, чтобы с помощью выбранных стратегий
можно было достичь цели маркетингового плана. (Однако при планировании
маркетинга применяются и специальные целевые программы, направленные на решение
особо важных проблем маркетинга, о которых речь пойдет ниже).
Бюджет маркетинга - раздел плана маркетинга,
отражающий проектируемые величины доходов, затрат и прибыли. Величина дохода
обосновывается с точки зрения прогнозных значений объема продаж и цен. Затраты
определяются как сумма издержек производства, товародвижения и маркетинга,
последние в данном бюджете расписываются детально.
Раздел «Контроль» характеризует процедуры и
методы контроля, которые необходимо осуществить для оценки уровня успешности
выполнения плана. Для этого устанавливаются стандарты (критерии), по которым
измеряется прогресс в реализации планов маркетинга. Это еще раз подчеркивает
важность количественной и временной определенности целей, стратегий и
мероприятий маркетинговой деятельности. Измерение успешности выполнения плана
может осуществляться и для годового интервала времени, и в квартальном разрезе,
и для каждого месяца или недели.
Все указанные выше разделы характеризуют как
стратегические, так и тактические планы, главное же отличие заключается в
степени детальности проработки отдельных разделов плана маркетинга, разработка
которого производится после разработки плана компании в целом как в ее
штаб-квартире, так и на уровне отдельных подразделений, наделенных правами
стратегических единиц бизнеса. При этом акцент делается на том, что
стратегический план маркетинга является только одним из разделов
стратегического плана компании в целом.
Обобщенные цели развития компании обычно
формируются в финансовых терминах и характеризуют деятельность компании в
перспективе. Временной диапазон, естественно, может быть различным. Например,
моторостроительная корпорация не ожидает, что план ее стратегического развития
будет реализован ранее 10 лет, в то время как компании, выпускающие диски с
поп-музыкой, планируют получение прибыли в течение нескольких месяцев.
Обычно цели стараются выразить количественно.
Однако далеко не все из них можно определить количественно. Примерами
качественных целей могут служить следующие формулировки: выжить в условиях
конкурентной борьбы, быть хорошим гражданином в других странах, поддержка
высокого престижа фирмы и т.п.
2.2
Цели и стратегическое проектирование маркетинга на предприятии
ООО «Макстронг» работает в условиях постоянно
изменяющейся маркетинговой среды. Как показал SWOT-анализ,
проведенный в первой главе настоящей дипломной работы, факторы, ее
составляющие, действуют как внутри самой компании, так и вне ее. Внешняя среда
организации, действующей на рынке сертификации, характеризуется повышенной
нестабильностью. В этих условиях обойтись без маркетинговых моделей бывает
практически невозможно, особенно если ставится задача рационального
использования ресурсов организации.
Своевременное владение полной информацией о
текущем положении дел у конкурентов, уровне спроса, объемах реализации в
отрасли и др. является важной предпосылкой достижения ООО «Макстронг»
конкурентной позиции на рынке. Таким образом, в современных условиях
предпринимательства владение информацией становится определяющим фактором
успеха рассматриваемой фирмы и создает предпосылки достижения лидирующих
позиций на рынке.
Для того, чтобы иметь достаточно источников
информации о причинах того или иного поведения фирмы и ее конкурентов на рынке,
ООО «Макстронг» необходимо создать комплексную систему продвижения своих услуг,
которую следует рассматривать как управление процессом движения услуги на всех
этапах ее жизненного цикла. Маркетинговые коммуникации компании можно
рассматривать как комплекс мероприятий по продвижению, осуществляющихся путем
использования рекламы, методов стимулирования сбыта, методов связи с
общественностью и прямого маркетинга в определенной пропорции и направленных на
обеспечение роста объемов продаж, причем более высокими темпами, чем при
использовании какого-либо одного из средств маркетинговых коммуникаций. По
результатам наблюдения за клиентами, проводимого непосредственно во время
работы, были выявлены следующие обстоятельства, подтверждающие значимость
маркетинговых мероприятий:
эффективность маркетинговых коммуникаций
возрастает во время длительных кампаний;
имидж компании по уровню значимости находится
наравне с качеством предлагаемых услуг;
легче изменить поведение, чем отношение
потребителей;
даже одно единственное рекламное объявление
может сильно сказаться на узнавании торговой марки;
при помощи интенсивной рекламы легче улучшить
оценки малоизвестной услуги, чем хорошо известного бренда.
Определим задачи, которые следует решить при
разработке плана маркетинга:
Увеличение известности марки «Макстронг»
Имидж
Мотивация к заказу
Противодействие активности конкурентов
Вполне очевидным является то обстоятельство, что
компания «Макстронг» заинтересована в увеличении прибыли. Для этого необходим
скорейший сбыт ее услуг по максимально возможным ценам. Как свидетельствует
зарубежный опыт, до 90% маркетинговых задач, решаемых в организации, напрямую
связаны с продвижением и сбытом. Кроме того, компании проявляют склонность к
использованию мероприятий по продвижению, если у них высока доля прибыли, относительно
небольшая доля рынка и существуют свободные мощности. На примере
рассматриваемого объекта исследования используем различные подходы к проблеме
разработки плана маркетинга. Существует три пути решения данной проблемы: можно
самостоятельно решать вопросы, связанные с продвижением своих услуг, прибегать
к услугам консультантов, и разрабатывать комплексные программы совместно со
специалистами консалтинговых компаний.
Разработка программы продвижения товаров
основывается на шести принципах.
. Маркетинговое исследование;
. Определение целей и задач программы
мероприятий по маркетингу;
. Позиционирование услуг;
. Определение средств продвижения и оптимальных
каналов коммуникации;
. Разработка и расчет бюджета;
. Разработка графика и плана продвижения услуг.
Рассмотрим их более подробно.
Составим бриф на разработку стратегии
маркетинговой программы продвижения (см. табл. 3.1.). Данный бриф поможет
определить основные точки соприкосновения компании с рыночной средой,
обозначить приоритеты направления развития данной программы и целевую аудиторию
проекта.
Таблица 3.1. Бриф на разработку программы
маркетинга
|
Торговая
марка, (услуга, ассортимент)
|
ООО
«Макстронг», услуги сертификации.
|
|
Розн.
цены
|
Цены
от низшего ценового сегмента, до премиального
|
|
Задача
|
Разработать
стратегию программы продвижения услуг в целом для рынка
|
|
Целевая
аудитория (конечный потребитель или оптовые покупатели, соц.-дем. и
психографические характеристики)
|
Конечные
покупатели: крупный, средний и мелкий бизнес, реализация продукции которого требует
сертификации деятельности либо сертификации самого объекта деятельности -
директора, мужчины и женщины 35+, типичные представители мелкого, среднего и
крупного бизнеса; ездят на авто
|
|
География
охвата
|
Москва
и Московская область
|
|
Конечные
точки распространения продукта
|
5
торговых точек: Садовое кольцо, 48 Каширское шоссе, 98 Мира, 41/1 Куйбышева,
31 пр-т Парковый, 23
|
|
Сезонность
спроса
|
Наибольшие
продажи наблюдаются в зимние, летние месяцы
|
|
Конкуренты
(основные, второстеп.)
|
Основные:-
Центр сертификации Евротест, Росстандарт второстепенн. - _мелкие
предприниматели
|
|
Позиционирование
торговых точек
|
PR - “Лучшие цены и лучшая
скорость наших услуг” Один из ведущих специализированных компаний города
Москвы. Компания, индивидуально работающая с каждым клиентом
|
|
Осн.
преимущества
|
Низкие
цены, режим работы, ассортимент услуг, урегулирование конфликтных ситуаций с
покупателями, скорость обслуживания
|
|
Аргументы
(факт. подтверждение преимуществ)
|
УТП
- быстрое и удобное обслуживание из-за грамотного построения документарных
потоков на предприятии
|
|
Что
мы хотим, чтобы потребитель чувствовал?
|
Здесь
мне сделают все необходимые документы по высшему стандарту качества, быстро и
удобно для меня. У меня не будет проблем с органами власти из-за
некачественной работы данной компании.
|
|
Осн.
цели коммуникаций
|
Повышение
узнаваемости и запоминаемости отличий марки
|
|
Используемые
СМИ
|
ТВ,
радио, полиграфия (рекламная листовка-флаер),
|
|
Формат
рекламы
|
ТВ
ролики 15 сек, укороченные версии - можно рекомендовать
|
|
Стилистика/Характер
товаров
|
преобладание
эмоциональной составляющей над рациональной
|
|
Обязат.
элементы
|
Логотип,
слоган
|
|
Сроки
кампании
|
|
Формат
представления
|
Анализ
конкурентной активности (обновленный), стратегия с обоснованиями форматов,
расчет бюджета
|
На втором этапе разработки того или иного
мероприятия по продвижению должен быть дан четкий ответ на вопрос, для чего оно
проводится. На этом этапе определяется цель мероприятия и задачи, решение
которых необходимо для ее достижения.
Цели программы продвижения торговой марки и
услуг ООО «Макстронг» напрямую связаны с данными услугами, поскольку реализуя
их на рынке, компания не только сможет добиться определенных финансовых
показателей, но и получить маркетинговые результаты, приведенные ниже:
Развитие бизнеса компании «Макстронг»
Увеличение прибыли от продажи услуг
Увеличение доли присутствия компании на рынке
сертификации
Укрепление имиджа товара и бренда компании
Цель проекта - получение известности и
узнаваемости как для рядового, так и для целевого потребителя, взаимосвязана с
другими целями фирмы. Рекламная кампания должна принести положительные
результаты и повысить эффективность вложенных средств.
Составим иерархическую схему целей:
Рис. 3.1. Иерархическая схема целей
Проект разработки рекламной кампании услуг
включает следующие этапы:
Техническое задание - учет требований компании,
составление спецификации и концепции рекламной кампании - бриф программы
продвижения;
Разработка проекта - определение составляющих
кампании, тип носителей рекламы, основная идея и дизайн рекламы;
Реализация - согласование с рекламными
агентствами организационных моментов, найм соответствующего персонала,
проведение рекламных акций;
Тестирование рекламы - проверка эффективности
каждого из составляющих рекламной кампании;
Принятие решения относительно дальнейших
действий.
Третий этап - позиционирование продукта или
услуги, после которого рекомендуется перейти к определению общей стратегии
программы продвижения, то есть путей использования ресурсов организации. Для
нашего случая актуальной становится целевая аудитория - крупный, средний и
мелкий бизнес.
В качестве инвесторов на сегодняшний день сложно
говорить о банковских и инвестиционных структурах Москвы, ввиду финансового
кризиса, однако в потенциале можно рассматривать данные институты для развития
не только программы продвижения, но и в целом дальнейшей деятельности.
Четвертый этап - определение средств продвижения
и оптимальных каналов коммуникации, которые будут использованы в ходе кампании.
Как выяснилось в ходе анализа, наиболее эффективными оказались телевизионная
реклама, реклама на транспорте и наружная реклама. Также большую популярность
завоевывает Интернет-реклама, которую на сегодняшний день актуально
использовать, чтобы увеличить не только популярность самой сети торговых точек
«Макстронг», но и увеличить товарооборот внутри сети.
Целевая аудитория - мелкий, средний и крупный
бизнес, преимущественно сегмент среднего дохода (”В” и “В-”), ездят на
общественном транспорте и на собственных автомашинах.
Анализ целевой аудитории показывает, что на
сегодняшний день потенциальными клиентами являются люди, которые достаточно
часто после работы смотрят телевизор, во время поездок на работу слушают радио,
на работе и дома часто используют Интернет. Поэтому именно эти факторы
обуславливают выбор средств коммуникаций.
Пятый этап - это разработка и расчет бюджета на
проведение программы продвижения. Здесь акцент делается на источники средств,
пути их использования и возможная корректировка в сторону уменьшения.
Шестой этап - разработка графика и плана
проведения мероприятий по продвижению. Составляется детальный развернутый план
основных мероприятий кампании по продвижению с указанием сроков проведения.
Итогом является внедрение программы продвижения,
ее контроль и оценка результатов.
2.3
Тактические шаги по реализации плана маркетинга
Чтобы грамотно подойти к вопросу о проекте
продвижения, необходимо построить грамотную иерархию целей. Для этого идеально
подходит SMART-концепция.
Для услуг компании ООО «Макстронг» таким
результатом будет увеличение потока клиентов, желающих заказать пакет
документации на свои товары, услуги и процессы, а помимо всего прочего
качественные и не очень дорогие. Проект рекламной кампании должен быть
рассчитан на достаточно долгий срок, однако с точки зрения экономики, такой
проект будет краткосрочным - шесть месяцев. Основной акцент делается, конечно
на предновогодний сезон, остальные этапы являются продолжением широкомасштабной
рекламной кампании. На наш взгляд цель вполне достижима, если компания пройдет
все этапы планирования и управления проектом. Цель проекта - получение
известности и узнаваемости как для рядового, так и для целевого потребителя,
взаимосвязана с другими целями фирмы, ведь если клиент не знает фирму, он не
придет и сделает заказ, то есть не обеспечит предприятию прибыли, доли рынка и
лояльности клиентов. Рекламная кампания должна принести положительные
результаты и повысить эффективность вложенных средств.
Для проекта рекламной кампании можно выделить
следующие контрольные точки:
согласование общей концепции и идеи с
руководством компании ООО «Макстронг»;
определение основных рекламных носителей,
заключение договоров с рекламными агентствами;
запуск рекламной кампании;
оценка результатов.
Построим иерархическую схему работ (ИСР) (рис.
3.2.):
Рис. 3.2. ИСР проекта
Сетевой график включает в себя работу и события.
Каждую работу можно отобразить с помощью стрелки. События, показывающие начало
и окончание каждой работы, обозначаются кружками и обычно пронумерованы.
Чтобы составить сетевой график проекта,
необходимо принять следующие решения:
решения о том, какие именно работы требуются для
выполнения проекта;
какие ресурсы используются при выполнении каждой
работы;
сколько времени должно занимать выполнение
каждой работы;
когда должна выполняться каждая из работ, т.е.
необходимо знать очередность их осуществления.
Ответственные за реализацию проекта -
коммерческий директор и главный менеджер (КД, М).
Таблица 3.2. Работы по проекту
|
Предшествующая
работа
|
Содержание
работы и очередность выполнения
|
Продолжительность,
дн.
|
Исполнители
|
|
-
|
А.
Определение целей, ожидаемых результатов, программы рекламной кампании
|
7
|
КД,
М
|
|
А
|
Б.
Определение бюджета рекламной кампании
|
2
|
М
|
|
Б
|
В.
Определение состава посредников (по итогам анализа рынка рекламы), запрос на
коммерческие предложения
|
3
|
М
|
|
Б
|
Г.
Анализ потребителей и выявление каналов коммуникации
|
2
|
КД
|
|
В
|
Д.
Сопоставление данных от целевой аудитории и назначением услуг
|
1
|
КД
|
|
Г
|
Е.
Анализ коммерческих предложений, выявление возможных подходящих вариантов
|
1
|
М
|
|
Д,
Е
|
Ж.
Сопоставление данных о потребителях и поставщиках услуг рекламы, определение
направлений проведения рекламной кампании
|
2
|
КД,
М
|
|
Ж
|
З.
Заключение договоров с рекламными посредниками
|
2
|
М
|
|
Ж
|
И.
Найм персонала для проведения рекламных акций
|
7
|
КД
|
|
Ж
|
К.
Подготовка рекламного реквизита (столы, образцы, фирменный стиль одежды и
т.д.)
|
7
|
М
|
|
З
|
Л.
Подтверждение начала проведения рекламной кампании
|
1
|
М
|
|
И
|
М.
Подготовка персонала для проведения акции (обучение, тестирование и т.д.)
|
3
|
КД
|
|
К
|
Н.
Распределение рекламного реквизита
|
2
|
М
|
Рисунок 3.3. «Сетевой график организации проекта
рекламной кампании»
Определим методом критического пути общую
продолжительность проекта.
На рис. 3.4 показан критический путь: А - Б - В
- Д - Ж - И - М. Все другие работы не являются критическими. То есть если
сократить продолжительность любой из этих работ, то это не скажется на общей
продолжительности проекта. Но если изменить продолжительность любой из
критических работ (А, Б, В, Д, Ж, И или М), то это скажется на общей
продолжительности проекта.
Рис. 3.4. Сетевой график с указанием
критического пути
Чтобы определить, какие ресурсы для нашего
примера ограничены, взглянем на таблицу 3.2. Как видно, у нас имеется
ограничение - трудовые ресурсы. Все работы выполняются всего двумя людьми, хотя
по крайней мере, можно было бы подключить и третьего человека.
- Рассмотрим теперь на основе полученных данных
график Ганта.
Рисунок 3.5. График Ганта
Следует обратить внимание на то, что пунктирная
линия на графике Ганта обозначает суммарный резерв времени по каждой работе.
Рассчитаем резерв времени по каждым работам,
имеющим запас времени (не входящим в критический путь).
“Резерв времени” - это количественный показатель
подвижности или запасного времени по каждой работе в сетевом графике.
Критические работы не гибкие и поэтому имеют резерв времени, равный нулю.
Суммарный резерв времени - качественный
показатель времени, на которое может быть задержано завершение работы без
ущерба для общих сроков проекта. Его можно рассчитать по каждой работе в
сетевом графике по следующей формуле:
Суммарный резерв = Самое позднее время окончания
- Самое раннее время начала - Продолжительность
Работа Г = 12-9-2=1
Работа Е = 13-11-1=1
Работа З=21-15-2=4
Работа К = 23-15-7=1
Работа Л = 25-17-1=7
Работа Н = 25-22-2=1
Рассчитаем общий резерв времени: 1+1+4+1+7+1 =
15 дней.
Эффективность проведения рекламной кампании
необходимо проверять. Для этого следует найти правильные инструменты
мониторинга проекта в любой контрольной точке проекта.
Итак, рассмотрим контрольные точки проекта и
определим способы проверки.
. Согласование общей концепции и идеи с
руководством компании ООО «Макстронг».
Как видно из таблицы 3.2, на разработку идеи и
подсчет бюджета рекламной кампании уходит неделя. При этом задействованы два
человека, ответственные каждый за свой сегмент работ. Чтобы отконтроллировать
данный процесс, достаточно лишь проводить, к примеру, оперативки между членами
команды и определять вехи разработок.
. Определение основных рекламных носителей,
заключение договоров.
Данный этап также важен, как и предыдущий, так
как именно от этого зависит успех рекламной кампании. Выбор средств и методов
коммуникации, чтобы донести информацию потребителю, выбор оптимального
количества этих компонентов, чтобы не перенасытить рынок информацией и не
вызвать негатив, соответствовать определенному бюджету - вот основные
направления поиска и разработок. Контроль на данном этапе является
определяющим, поэтому методы определим следующие:
проведение оперативок с освещением результатов
работы и соответствия выполнения работ срокам;
результирование работ в специальные формы для
простоты сбора информации внутри рабочей группы;
максимальное соответствие и отчет финансовым
планам по проекту.
. Запуск рекламной кампании.
Начиная с этого момента проект по продвижению
бренда и услуг ООО «Макстронг» выходит на новый уровень функционирования, так
как любая рекламная кампания дает свои результаты - положительные и отрицательные.
Во-первых, необходимо разработать формы,
заполняя которые, менеджеры готовят базу для дальнейшей оценки результатов
внедрения проекта. В эти формы менеджеры по продажам будут вносить информацию о
том, откуда клиент берет информацию о компании, как он ее воспринимает и так
далее.
Во-вторых, получая какие-то результаты, мы
создаем предпосылки для разработки следующих проектов, например, разработки
программы лояльности клиентов. Поэтому данные в любом случае также следует
фиксировать.
. Оценка результатов рекламной кампании.
На данном этапе оцениваются результаты проекта:
достигнуты ли планируемые показатели, усовершенствовалось ли качество
обслуживания, следует ли менять концепцию фирмы и пересматривать каналы
коммуникации.
Оценку показателей проекта проведем через призму
таких аспектов, как качество, затраты и время. Именно эти аспекты являются
главными как в самом проекте, так и в его реализации. Для нашего случая первой
целью становится качество, поэтому проранжируем зависимость целей от различных
показателей, исходя из этой предпосылки. Таким образом, мы можем увидеть
основные проблемы, связанные с обеспечением качества проекта, а значит, вовремя
на них отреагировать и разработать план преодоления данных проблем.
Таблица 3.3. Зависимость целей проекта от
показателей
|
Отслеживаемый
показатель
|
На
какую цель влияет
|
|
Изменения
в задачах проекта
|
Качество,
время, стоимость
|
|
Низкие
технические показатели
|
Качество,
время, стоимость
|
|
Плохой
контроль
|
Качество,
время, стоимость
|
|
Неверная
информация
|
Качество,
время, стоимость
|
|
Затраты
превышают бюджет
|
Стоимость
|
|
Дефицит
наличных средств
|
Стоимость
|
|
Изменение
цены поставщиков
|
Стоимость
|
|
Большие
сверхурочные
|
Стоимость
|
|
Задержки
поставщиков
|
Время,
стоимость
|
|
Изменение
срока реализации
|
Время,
стоимость
|
|
Опоздание
с началом работ
|
Время
|
|
Несвоевременное
окончание работ
|
Время
|
|
Пропущенные
этапы
|
Время
|
Получаем, что реализация данной рекламной
кампании, начиная от постановки целей, заканчивая контролем проведения и
оценкой результатов, должна по времени занять не более 1-2 месяцев. Рекламная
кампания должна проводиться в период сезонных продаж.
Рассмотрим содержание рекламной кампании. По
итогам анализа рекламных мероприятий, мы выяснили, что оптимальным набором
мероприятий будет являться телевизионная реклама на одном из развлекательных
каналов, например, на канале ТНТ. Стоимость рекламного ролика длительностью 15
сек. составляет на сегодняшний день 1200 руб.
Также планируется повторить успех рекламы на
радио, по предварительным оценкам, задействовать предполагается аудиторию радио
«Максимум». Стоимость размещения одного ролика длительностью 30 сек. на данном
радио составляет 583,33 руб.
Реклама на транспорте с помощью рекламного
агентства осуществляется размещением рекламных материалов на маршрутах,
курсирующих в спальные районы, это автобусы, следующие на Садовый, Юбилейный,
Парковый, и т.д. Выбор маршрутов осуществляется руководством компаний
партнеров. Предполагаемая стоимость - 17 тыс.руб.
Также продолжается реклама в ежегоднике «Желтые
страницы» и на электронном источнике данного поставщика услуг. Стоимость услуг
составляет: в справочнике - 4200 руб., в Интернете - 7900 руб.