|
Прототип функции
|
Назначение
|
|
System IO
|
Содержит типы, позволяющие
осуществлять чтение и запись в файлы и потоки данных, а также типы для
базовой поддержки файлов и папок.
|
|
System DATA
|
|
System Forms
|
Данная библиотека позволяет
создавать диалоговые окна и связь между ними.
|
|
System Text
|
Содержат типы для работы с
кодировками символов и для управления строками. Позволяет обрабатывать текст
с использованием регулярных выражений.
|
|
System ComponentModel
|
содержат типы, реализующие
поведение компонентов и элементов управления во время разработки и
выполнения. Данное пространство имен включает базовые классы и интерфейсы,
предназначенные для реализации преобразователей атрибутов и типов, для
привязки к источникам данных и для лицензирования компонентов.
|
|
System Drawing
|
Родительское пространство
имен содержит типы, поддерживающие базовые графические функции GDI+. Дочерние
пространства имен поддерживают более сложные функции двухмерной и векторной
графики, дополнительные функции обработки изображений.
|
Таблица 2 - Спецификация класса
|
Поле класса (метод)
|
Способ доступа
|
Назначение
|
Назначение параметров
методов класса
|
|
void
dobav(Form3 x, bool z)
|
public
|
Добавление новой строки в
таблицу и передача значений в строку из элементов окна редактирования.
|
bool z необходим чтобы
определить нужно добавить новую строку или редактировать имеющуюся. Form3 x
необходим для доступа к элементам окна редактирования
|
|
void obnov(Form3 x)
|
public
|
Передача значений выбранной
строки в окно редактирования.
|
Form3 x необходим для
доступа к элементам окна редактирования
|
|
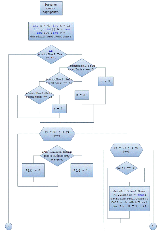
void sort()
|
private
|
Сортировка значений в
таблице главного окна.
|
|
|
void sost()
|
private
|
Выводит количество строк и
номер выбранной строки в панель состояния
|
|
|
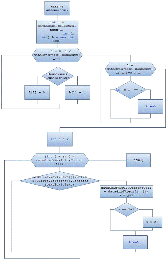
void searchInDataGridView()
|
public
|
Осуществляет поиск в
таблице
|
|
|
void combo()
|
private
|
Определяет данные в ComboBox2 в зависимости от того какое значение выбрано в ComboBox1.
|
|
|
void excel()
|
private
|
Выгрузка таблицы в EXCEL.
|
|
.5 Требования к техническому обеспечению
Для корректной работы программы необходимы IBM PC совместимый компьютер,
оперативная память 128 Mb и
выше, свободное место на диске 5500 Кбайт под размещение приложения, наличие
монитора.
2.6 Вызов программы
Программа представляет собой проект созданный в Visual studio C# 2008, запускаемый в любой операционной системе семейства Windows. Чтобы просмотреть текст программы
или запустить её на выполнение - надо скопировать с носителя папку с проектом
на жёсткий диск компьютера. Чтобы просмотреть текст программы, шаблоны
диалоговых окон и др., то следует открыть файл с расширением.sln, являющийся файлом проекта.
2.7 Описание входных и выходных
данных
Рисунок 2.7 - Введён неверный пароль
Рисунок 2.8 - Отображение таблицы
Рисунок 2.9 - Выбор записи и изменение значения в панели состояния
Рисунок 2.10 - Выбор значений в ComboBox1 и ComboBox2
Рисунок 2.11 - Результат нажатия кнопки «Выбрать»
Рисунок 2.12 - Результат сортировки, если нет соответствующих записей
Рисунок 2.13 - Результат нажатия кнопки «показать всё»
Рисунок 2.14 - Результат нажатия кнопки «Добавить новую запись»
Рисунок 2.15 - Результат нажатия кнопки «сохранить» окна редактирования
Рисунок 2.16 - Результат нажатия кнопки «Редактировать запись»
Рисунок 2.17 - Результат нажатия кнопки «Руководитель» главного окна
Рисунок 2.18 - Результат нажатия кнопки «добавить»
Рисунок 2.19 - Результат многократного нажатия кнопки «удалить»
Рисунок 2.20 - Результат нажатия кнопки поиск

Рисунок 2.22 - Результат удаления данных из родительской таблицы
Рисунок 2.23 - Результат нажатия кнопки «Автор» главного окна
Рисунок 2.24 - Результат нажатия кнопки «Изменить запись» окна «Автор»
Рисунок 2.25 - Результат нажатия кнопки «Дисциплина» главного окна
Рисунок 2.26 - Результат нажатия кнопки «Группа» главного окна
Рисунок 2.24 - Результат нажатия кнопки «Изменить запись» окна «Группа»
Рисунок 2.28 - Результат нажатия кнопки «Специальность» главного окна
приложение учет
программа microsoft visual
Заключение
В ходе выполнения курсового проекта было создано Windows-приложение,
которое позволяет проводить учет курсовых работ, с возможностью добавления,
удаления, редактирования и поиска информации.
В ходе разработки курсового проекта была освоена работа с различными
элементами интерфейса, работа с мастерами Visual C# 2008. А также работа с базами данных.
Список литературы
1. Нортроп,
Т. Основы разработки приложений на платформе Microsoft.NET Framework. Учебный курс Microsoft. Перевод с англ./ Т. Нортроп, Ш.
Уилдермьюс, Б. Райан. - М.: «Русская редакция», 2007. - 864 с.
2. Шилдт,
Г. C#, учебный курс. / Г. Шилдт. - СПб.:
Питер, 2003. - 512 с.
. Робинсон,
С. C# для профессионалов. Том 1. / С.
Робинсон, О. Корнес, Д. Глин, Б. Харвей. - М.:Лори, 2003. - 1002 с.
. Робинсон,
С. C# для профессионалов. Том 2. / С.
Робинсон, О. Корнес, Д. Глин, Б. Харвей. - М.:Лори, 2003. - 998 с.
. Троелсен,
Э. Язык программирования C#
2005 и платформа.NET 2.0, 3-е
издание.: Пер с англ. / Э. Троелсен. - М.: ООО «И.Д. Вильямс», 2007. - 1168 с.
. Ватсон,
К. C#. / К. Ватсон, М. Беллиназо, О.
Корнс, Д. Эспиноза. - М.: Лори, 2005. - 863 с.
. ГОСТ
2.105-95 ЕСКД. Общие требования к текстовым документам.
. ГОСТ
2.106-68 ЕСКД. Текстовые документы.
Приложение 1
Кнопка «Добавить новую запись» главного окна.
Form3 v = new Form3(this, true);.ShowDialog();
Происходит запуск окна редактирования и передача указателя и значения true
типа boll.
Кнопка «редактировать запись» главного окна.
Form3 v = new Form3(this,false);.ShowDialog();
Происходит запуск окна редактирования и передача указателя и значения false
типа boll.
В окне редактирования запускается функция x.obnov(this);void obnov(Form3
x)
{
.textBox1.Text =
dataGridView1.CurrentRow.Cells[4].Value.ToString();.dateTimePicker1.Text = dataGridView1.CurrentRow.Cells[5].Value.ToString();.dateTimePicker2.Text
= dataGridView1.CurrentRow.Cells[6].Value.ToString();.comboBox3.Text =
dataGridView1.CurrentRow.Cells[7].Value.ToString();.comboBox1.SelectedValue =
dataGridView1.CurrentRow.Cells[3].Value.ToString();.comboBox2.SelectedValue =
dataGridView1.CurrentRow.Cells[2].Value.ToString();.comboBox4.SelectedValue =
dataGridView1.CurrentRow.Cells[1].Value.ToString();
} // Передача значений выделенной строки в окно редактирования.
Кнопка «сохранить» окна редактирования.(s)
x.dobav(this,true);x.dobav(this,false);
В зависимости от того какое значение передано в окно редактирования
происходит запуск функции dobav(); главного окна.void dobav(Form3 x, bool z)
{s = z;(s)
{bindingNavigator = new
BindingNavigator(курсовойBindingSource);.AddNewItem.PerformClick();
} //Добавление новой строки в таблицу «курсовой». Происходит если из окна
редактирования передано значение true.
.CurrentRow.Cells[4].Value = x.textBox1.Text.ToString();.CurrentRow.Cells[5].Value
= x.dateTimePicker1.Text;.CurrentRow.Cells[6].Value =
x.dateTimePicker2.Text;.CurrentRow.Cells[7].Value =
x.comboBox3.Text.ToString();
.CurrentRow.Cells[3].Value =
x.comboBox1.SelectedValue;.CurrentRow.Cells[2].Value = x.comboBox2.SelectedValue;.CurrentRow.Cells[1].Value
= x.comboBox4.SelectedValue; //Присваивание значений ячейкам таблицы.
w=0;j;( j = 0; j < dataGridView1.RowCount; j++)
{
(dataGridView1.Rows[j].Cells[0].Value.ToString().Contains(w.ToString()))
{= -1;
= w+1;
}
} //Определение свободного значения для ключевого поля.
.CurrentRow.Cells[0].Value = w;// присваивание значения ключевому полю.
(s)
{.CurrentCell = dataGridView1[1, 0];
}// Переведение маркира на первую строку.
}
Изменение значения в ComboBox1.
private void comboBox1_SelectedIndexChanged(object sender,
EventArgs e)
{(comboBox1.SelectedIndex == 0)
{.DataSource = db1DataSet.Руководитель;.DisplayMember =
db1DataSet.Руководитель.ФИОColumn.ToString();.ValueMember =
db1DataSet.Руководитель.id_руководителяColumn.ToString();
}(comboBox1.SelectedIndex == 2)
{.DataSource = db1DataSet.Дисциплина;.DisplayMember =
db1DataSet.Дисциплина.ДисциплинаColumn.ToString();.ValueMember =
db1DataSet.Дисциплина.Код_дисциплиныColumn.ToString();
}(comboBox1.SelectedIndex == 1)
{.DataSource = db1DataSet.Студент;.DisplayMember =
db1DataSet.Студент.ФИОColumn.ToString();.ValueMember =
db1DataSet.Студент.Номер_студенческогоColumn.ToString();
}
}
В зависимости от того какое значение выбрано в ComboBox1 происходит подключение данных к ComboBox2.
Кнопка «выбрать»
Происходит запуск двых методов sort(); и sost();void sort()
{
печатьToolStripMenuItem.Enabled = true;.Enabled = true;.DataSource =
db1DataSet.Курсовой;z = 0;x = 1;j; int[] A = new int[100];y =
dataGridView1.RowCount;(comboBox2.Text != "")
{(comboBox1.SelectedIndex == 0)
}(comboBox1.SelectedIndex == 1)
{= 2;
}
(comboBox1.SelectedIndex == 2)
{= 1;
}(j = 0; j < y; j++)
{
(dataGridView1.Rows[j].Cells[z].Value.ToString() ==
comboBox2.SelectedValue.ToString())
{[j] = 1;
}
{[j] = 0;
}
}
(j = 0; j < y; j++)
{(A[j] == 1)
{.Rows[j].Visible = true;.CurrentCell = dataGridView1[1, j];= x + 1;
}x = x + 0;
}
(x == 1)
{
печатьToolStripMenuItem.Enabled = false;
новаяЗаписьToolStripMenuItem.Enabled = false;.Enabled = false;.Enabled =
false;.DataSource = t;
}
{(j = 0; j < y; j++)
{(A[j] != 1)
{.Rows[j].Visible = false;
}
}
}
}
}void sost()
{f = dataGridView1.CurrentRow.Index;= f + 1;x=0;(int i = 0; i <
dataGridView1.RowCount; i++)
{(dataGridView1.Rows[i].Visible == true)++;
}.Text = f.ToString();.Text = x.ToString();
}
Выгрузка в EXCEL
void toolStripButton10_Click(object sender, EventArgs e)
{.Office.Interop.Excel._Application app = new
Microsoft.Office.Interop.Excel.Application();.Office.Interop.Excel._Workbook
workbook = app.Workbooks.Add(Type.Missing);.Office.Interop.Excel._Worksheet
worksheet = null;.Visible = true;
{v = 0;
= (Microsoft.Office.Interop.Excel.Worksheet)workbook.ActiveSheet;.Name =
"Exported";(int i = 0; i < dataGridView1.Columns.Count; i++)
{.Cells[1, i + 1] = dataGridView1.Columns[i].HeaderText;
}(int j = 0; j < dataGridView1.RowCount;
j++)(dataGridView1.Rows[j].Visible == true)
{++;(int i = 0; i < 1; i++)
{(int q = 0; q < dataGridView1.Columns.Count; q++)
{.Cells[v+1, q + 1] = dataGridView1.Rows[j].Cells[q].Value.ToString();
}
}
}
}
Поиск информацииvoid searchInDataGridView()
{i = comboBox1.SelectedIndex+1;l; int[] A = new int[100];( l = 0; l <
dataGridView1.RowCount; l++)
{(dataGridView1.Rows[l].Cells[i].Value.ToString().Contains(textBox1.Text))[l]
= 1;[l] = 0;
}( l = dataGridView1.RowCount-1; l >=0; l--)
{(A[l] == 1);
}
s = v;
(int j = s; j < dataGridView1.RowCount; j++)
{.Rows[j].Selected = false;(dataGridView1.Rows[j].Cells[i].Value != null)
{(dataGridView1.Rows[j].Cells[i].Value.ToString().Contains(textBox1.Text))
{.Rows[j].Selected = true;.CurrentCell = dataGridView1[1, j];
= j+1;(v == l+1 )= 0;
;
}
}
} }
Приложение 2
Приложение 3
Алгоритм поиска
