Асинхронный частотно-регулируемый электропривод степени подвижности промышленного робота
Содержание
ВВЕДЕНИЕ
. РАЗРАБОТКА СИСТЕМЫ ЭЛЕКТРОПРИВОДА
.1 Технология работы
.2 Требования к электроприводу
.3 Расчет мощности и выбор электродвигателя
.4 Технико-экономическое обоснование
.5 Расчет и выбор основных элементов силовой
схемы
.5.1 Расчет инвертора
.5.2 Расчет выпрямителя
.5.3 Расчет фильтра
. РАЗРАБОТКА СИСТЕМЫ УПРАВЛЕНИЯ ЭЛЕКТРОПРИВОДА
.1 Разработка функциональной схемы
.2 Расчет и построение статических характеристик
в разомкнутой системе
.3 Синтез системы автоматического регулирования
.4 Расчёт и построение статических характеристик
в замкнутой системе
. АНАЛИЗ ДИНАМИЧЕСКИХ СВОЙСТВ ЭЛЕКТРОПРИВОДА
.1 Математическое описание замкнутой системы
.2 Расчет и построение переходных процессов
. РАЗРАБОТКА СХЕМЫ УПРАВЛЕНИЯ И ОПИСАНИЕ ЕЕ
РАБОТЫ
.1 Разработка схемы управления и описание ее
работы
.2 Конструкторская разработка
. БЕЗОПАСНОСТЬ И ЭКОЛОГИЧНОСТЬ ПРОЕКТА
.1 Разработка мероприятий по безопасной
эксплуатации промышленного робота
.2 Конструктивные элементы электропривода,
обеспечивающие его безопасную эксплуатацию
. РАСЧЕТ ПОКАЗАТЕЛЕЙ ЭКОНОМИЧЕСКОЙ ЭФФЕКТИВНОСТИ
ИНВЕСТИЦИОННОГО ПРОЕКТА
.1 Определение объема инвестиций и определение
себестоимости и рыночной цены единицы продукции
.2 Расчет дополнительных показателей для оценки
экономической эффективности инвестиционного проекта
ВВЕДЕНИЕ
Индивидуальный автоматизированный электропривод получил
широкое применение как в промышленности, так и в быту. Совершенствование
технических показателей электропривода во всех областях применения является
основой технического прогресса.
Широта применения определяет исключительно большой диапазон
мощностей электроприводов (от долей ватта до десятков тысяч киловатт) и
значительное разнообразие их исполнения. Уникальные по производительности
промышленные установки - прокатные станы в металлургической промышленности,
шахтные подъёмные машины и экскаваторы в горнодобывающей промышленности, мощные
строительные и монтажные краны, протяжённые высокоскоростные конвейерные
установки, мощные металлорежущие станки и многие другие оборудуются
электрическими приводами, мощность которых составляет сотни и тысячи киловатт.
Преобразовательные устройства таких электроприводов представляют собой
генераторы постоянного тока, тиристорные и транзисторные преобразователи с
выходом на постоянном токе, тиристорные преобразователи частоты соответствующей
мощности. Они обеспечивают широкие возможности регулирования потока
электрической энергии, поступающей в двигатель, в целях управления движением
электропривода и технологическим процессом приводимого в движение механизма. О
Рассматривая все многообразие современных производственных процессов, в каждом
конкретном производстве можно выделить ряд операций, характер которых является
общим для различных отраслей народного хозяйства. К их числу относятся доставка
сырья и полуфабрикатов к истокам технологических процессов и межоперационные
перемещения изделий в процессе обработки, погрузочно-разгрузочные работы на
складах, железнодорожных станциях и т. д.
Механизмы, выполняющие подобные операции, как правило,
универсальны и имеют общепромышленное применение, в связи, с чем и называются
общепромышленными механизмами.
По характеру технологического процесса общепромышленные
механизмы можно разделить на две большие группы: механизмы циклического -
(прерывного) действия, рабочий процесс которых состоит из повторяющихся
однотипных циклов, и механизмы непрерывного действия, технологический процесс
которых имеет непрерывный характер. Типичными примерами первых могут служить
краны, шахтные подъемные машины, лифты, а вторых - эскалаторы, землесосы,
конвейеры.
Особое значение имеет задача получения с помощью сравнительно
простых средств хороших регулировочных свойств у асинхронного двигателя как
наиболее широко распространенного, простого и надежного в эксплуатации. Вопросы
регулирования скорости вращения асинхронных двигателей находятся постоянно в
центре внимания исследователей. Это вызвано тем, что асинхронный двигатель
гораздо легче и значительно дешевле двигателя постоянного тока при одинаковых
мощности и скорости вращения. Асинхронные двигатели отличаются простотой
конструкции, высоким КПД и надёжностью. Они обладают высокими динамическими
качествами. Однако в отношении регулировочных свойств асинхронные двигатели
уступают двигателям постоянного тока, что ограничивает область их применение.
Тем не менее во многих случаях задача регулирования скорости вращения рабочего
механизма может быть решена и при применении асинхронных двигателей.
Целью данного курсового проекта является
разработка системы асинхронного частотно-регулируемого электропривода степени
подвижности промышленного робота, разработка системы управления электропривода,
обоснование экономической эффективности проекта, экологичности и безопасности
работы робота.
1.
РАЗРАБОТКА СИСТЕМЫ ЭЛЕКТРОПРИВОДА
1.1
Технология работы
Структурно-кинематическая схема робота представлена на рис.
1.1.
Рис.1.1 Структурно-кинематическая схема робота
Данный промышленный робот(ПР) обеспечивает следующие
максимальные угловые перемещения:
- по СПφ -
( со скоростью 120 град/с);
по СПӨ1 -
( со скоростью 60 град/с);
по СПӨ2 -
( со скоростью 90 град/с);
по СПӨ3 -
( со скоростью 60 град/с);
по СПα -
( со скоростью 90 град/с);
по СП
-
( со скоростью 60 град/с).
Пространственная конструкция ПР представлена на рис.1.2.
Рис.1.2. Пространственная конструкция ПР.
На неподвижном основании 0 установлена вращающаяся колонна 1,
реализуя тем самым СП Rφ. Колонна 1, сочленяясь со звеном
2, реализует СП RӨ1. Кинематическая пара ,состоящая
из звеньев 2 и 3 реализует СП RӨ2, а
кинематическая пара ,состоящая из звеньев 3 и 4 - RӨ3. Звено 4 ,сочленяясь со звеном 5 , обеспечивает
вращение схвата вокруг продольной оси (СП Rα). Кинематическая пара ,состоящая из
звеньев 5 и 6, осуществляет поворот схвата вокруг вертикальной оси (СП R
).
Для дальнейших расчетов примем данный ПР универсального типа. Для
универсальных роботов рабочий цикл неизвестен заранее, так как они могут
использоваться для роботизации различных производственных процессов, поэтому
приводные устройства должны обеспечить выполнение самых тяжелых рабочих циклов,
исходя из предельных угловых и линейных перемещений с максимально возможной
скоростью и максимальными величинами линейных и угловых ускорений. Кроме того
универсальные роботы должны обеспечить максимальную производительность
(минимальное время цикла), что будет иметь место при работе двух и более
степеней подвижности одновременно.
1.2
Требования к электроприводу
Для качественного выполнения технологического цикла должны
выполняться следующие требования:
относительный статический перепад скорости во всем диапазоне
изменения статического момента - δ≤10%;
- для снижения кинематических усилий при перемещениях необходимо
ограничение ускорения - ε≤13,95 рад/
;
время пуска не более 0,5 c;
диапазон регулирования скорости D должен составлять 50:1 для обеспечения точной остановки привода;
допускается снижение питающего напряжения не более, чем на 10%;
точность останова - Δφ≤0.5
º.
1.3
Расчет мощности и выбор электродвигателя
Работа по СП RӨ3 происходит
по следующему циклу: поворот на
против часовой стрелки- пауза - поворот на
по часовой стрелке.
Расчетная схема механической части для СП
представлена на рис.1.3.
Рис.1.3. Расчетная схема механической части.
Расстояние между центром масс приводного устройства СП
и центром масс звена 5:
=0,075 м.
м.
Расстояние между центром масс приводного устройства СП α и центром
масс пятой :
l4=0,14 м;
Расстояние между центром масс четвертой детали и центром масс
приводного устройства СП α :
l5=0,009 м;
l6=0,086 м ;
кг - масса приводного устройства СПα;
кг - масса четвертой детали.
Угол, при повороте на который против часовой стрелки, момент
создаваемый приводным устройством СПα , станет движущим:
Угол, при повороте на который против часовой стрелки, момент
создаваемый приводным устройством СП
, станет движущим:
Статический момент при повороте на
против часовой стрелки :
Далее при повороте еще на
статический момент, создаваемый приводным устройством СПα , станет
движущим, а статический момент, создаваемый остальными массами, будет еще
тормозящим:
Далее при повороте еще на
статический момент, создаваемый приводным устройством СП
станет движущим, а статический момент,
создаваемый остальными массами(кроме приводного устройства СПα), будет
еще тормозящим:
При дальнейшем повороте еще на
против часовой стрелки статический момент будет движущим:
Ускорение при разгоне:
град/
=6,97 рад/
.
Динамический момент:
где
м - определяем по теореме Пифагора;
Статический момент при повороте на
по часовой стрелке будет тормозным:
При дальнейшем повороте еще на
по часовой стрелке статический момент, создаваемыми приводным
устройствами СП
и СПα , будет тормозным, а статический момент,
создаваемыми остальными массами, будет уже движущим:
При дальнейшем повороте еще на
по часовой стрелке статический момент, создаваемыми приводным
устройством СПα , будет
тормозным, а статический момент, создаваемыми остальными массами, будет уже
движущим:
При дальнейшем повороте еще на
по часовой стрелке статический момент будет уже движущим:
Нагрузочная диаграмма работы двигателя по СП
представлена на рис.1.4.
Рис.1.4. Нагрузочная диаграмма механизма.
Время работы с
:
c;
Время работы с
:
c;
Время работы с
:
c;
Время работы с
:
c;
Время работы с
:
c;
Время работы с
:
c;
Время работы с
:
c;
Время работы с
:
c;
По нагрузочной диаграмме определим эквивалентный момент.
=
=155,3 Нм.
Потребная мощность приводного двигателя СП
:
Вт.
С учетом к.п.д. редуктора получаем:
Вт.
Выбор двигателя производим исходя из условия:
.
По [1] выбираем асинхронный короткозамкнутый двигатель серии
АИР63А4. Параметры двигателя представлены в таблице 1.1.:
Таблица 1.1.
Технические данные двигателя
|
Номинальная мощность ,
Вт:
|
250
|
|
Синхронная частота
вращения, об/мин:
|
1500
|
|
0,67
|
|
|
Номинальное скольжение,%:
|
12
|
|
Перегрузочная способность:
|
2,3
|
|
К.п.д., % :
|
68
|
|
Приведенное активное
сопротивление ротора, отн.ед:
|
0,12
|
|
Приведенное индуктивное
сопротивление ротора, отн.ед
|
0,2
|
|
Приведенное активное
сопротивление статора, отн.ед
|
0,15
|
|
Приведенное индуктивное
сопротивление статора, отн.ед
|
0,082
|
|
Масса , кг:
|
5,5
|
Номинальный ток статора:
А.
Приведенное активное сопротивление ротора по [2]:
Ом,
где
- приведенное активное сопротивление
ротора в относительных единицах.
Активное сопротивление статора:
Ом.
Сопротивление
при работе на верхней характеристике с f=50 Гц по[2]:
Ом,
где
- приведенное сопротивление контура
намагничивания в относительных единицах.
При работе на верхней характеристике зададимся величиной
относительного статического перепада скорости δ=0,25% , тогда скорость при работе на верхней
характеристике:
Откуда скорость при работе на нижней характеристике в заданном
диапазоне(скорость при М=226 Нм):
Статический перепад скорости:
Скорость холостого хода при работе на нижней характеристике:
Скольжение при работе с ωниж=3,15 1/c:
Передаточное число редуктора:
Тогда скольжение при работе с Мэкв=1,1 Нм по свойству пропорции:
где М=226/136=1,66 Нм - максимальное значение статического момента.
Статический перепад скорости при работе с Мэкв=1,1 Нм:
Тогда скорость двигателя при работе с Мэкв=1,1 Нм:
Проверка двигателя по нагреву произведем путем расчета допустимой
частоты включений в час. Потери в двигателе делятся на переменные и постоянные.
Переменные потери при работе на нижней характеристике по [3]:
Механические потери при работе на нижней характеристике:
Индуктивное сопротивление контура намагничивания при работе на
нижней характеристике:
Ток намагничивания при работе на нижней характеристике:
где Uф ниж=4,9 В- напряжение питания при работе
на нижней характеристике в замкнутой системе с f=1,11 Гц(ω0=3,5 1/c);
Потери от намагничивающего тока:
Постоянные потери:
Полные потери:
Потери энергии при пуске по [3]:
Потери энергии при торможении:
Примем допущением о том, что при работе на нижней характеристике
мощность отводимая в окружающую среду ΔР равна 75% от выделяемой мощности в
двигателе (вследствие ухудшения процесса вентиляции самовентилируемого
двигателя при работе на малых скоростях).
С учетом последнего, допустимое число включений в час по[3]:
где
β=0,3- степень снижения коэффициента теплоотдачи.
Так как цикл длится 15 с, то за час пройдет 240 циклов. Значит,
выбранный двигатель подходит по условию обеспечения необходимого числа
включений.
Теперь проверим двигатель по допустимой перегрузочной способности.
Максимальный момент нагрузки:
Максимальный момент двигателя:
Мmax дв= 3,93 Нм.
Для выбранного двигателя выполняется условие Мmax < Мmax дв.
В результате проверки установлено‚ что выбранный двигатель
удовлетворяет условиям нагрева и условиям допустимой перегрузки.
1.4 Технико-экономическое обоснование
Принципиально возможны и технически
отработаны на сегодняшний день следующие способы регулирования скорости
асинхронного двигателя с короткозамкнутым ротором:
изменение числа пар полюсов;
регулирование напряжения на статоре;
частотное регулирование:
а.) со скалярным управлением;
б.) с векторным управлением.
Скольжением можно управлять, изменяя число
пар полюсов обмотки статора, но для этого требуются двигатели специального
исполнения, к тому же этот способ позволяет изменять скольжение дискретно.
Регулирование скорости изменением напряжения на статоре в замкнутой системе,
осуществляемое с помощью тиристорного регулятора напряжения, позволяет
увеличить плавность и расширить диапазон регулирования скорости асинхронного
электропривода, но только до критического скольжения. В разомкнутой системе
асинхронного электропривода эффективность такого регулирования скорости
ограничена малым диапазоном устойчивых режимов работы двигателя. Расширить
функциональные возможности асинхронного электропривода можно в замкнутых системах.
Недостатком этого способа регулирования является то, что потери скольжения при
регулировании скорости рассеиваются в виде тепла в двигателе. Применение
тиристоров даёт ряд преимуществ: тиристорные регуляторы напряжения практически
безинерционны, имеют большой коэффициент усиления по мощности и высокий КПД.
Электропривод с таким управлением асинхронным двигателем представлен на рис.
1.5.
Рис. 1.5. Принципиальная схема
регулирования скорости АД изменением напряжения на статоре.
Частотно регулируемый электропривод состоит из асинхронного
или синхронного электродвигателя и преобразователя частоты. Преобразователь
частоты управляет электрическим двигателем и представляет собой электронное
статическое устройство. На выходе преобразователя формируется напряжение с
переменными амплитудой и частотой. Схема любого преобразователя частоты состоит
из силовой и управляющей частей. Силовая часть преобразователей обычно
выполнена на тиристорах или транзисторах, которые работают в режиме электронных
ключей. Управляющая часть выполняется на цифровых микропроцессорах и
обеспечивает управление силовыми электронными ключами, а также решение большого
количества вспомогательных задач (контроль, диагностика,
защита).Преобразователи частоты, применяемые в регулируемом электроприводе, в
зависимости от структуры и принципа работы силовой части разделяются на два
класса:
-преобразователи частоты с непосредственной связью (силовая
часть представляет собой управляемый выпрямитель и выполнена на не запираемых
тиристорах. Система управления поочередно отпирает группы тиристотров и
подключает статорные обмотки двигателя к питающей сети);
преобразователи частоты с явно выраженным промежуточным
звеном постоянного тока.
В частотно-регулируемом приводе на основе асинхронных
двигателей с короткозамкнутым ротором применяются скалярное и векторное
частотное управление. Принцип скалярного управления частотно- регулируемого
асинхронного электропривода базируется на изменении частоты и текущих значений
модулей переменных АД (напряжений, магнитных потоков, потокосцеплений и токов
двигателя). Управляемость АД при этом может обеспечиваться совместным
регулированием либо частоты f1 и напряжения U1, либо частоты f1 и тока статора I1. Первый способ называют
частотным управлением, а второй - частотно-токовым. Изменение частоты питающего
напряжения приводит к отклонению от расчетных значений максимального и
пускового моментов двигателя, к.п.д., коэффициента мощности. Поэтому для
поддержания требуемых рабочих характеристик двигателя необходимо с изменением
частоты одновременно соответственно изменять и амплитуду напряжения. Для
постоянного момента нагрузки поддерживается отношение U/f = const (обеспечивается
постоянство максимального момента двигателя). В случае вентиляторной нагрузки
реализуется зависимость U/f2 = const. Скалярный принцип управления является наиболее распространенным
в асинхронном электроприводе. Ему свойственна техническая простота измерения и
регулирования переменных АД. Основной недостаток подобного принципа управления
заключается в трудности реализации желаемых законов регулирования скорости и
момента АД в динамических режимах. Связано это с весьма сложными процессами,
протекающими а АД. Скалярное управление достаточно для большинства практических
случаев применения частотно регулируемого электропривода с диапазоном
регулирования частоты вращения двигателя до 1:40.
Векторное управление позволяет существенно увеличить диапазон
управления, точность регулирования, повысить быстродействие электропривода.
Векторное управление частотно-регулируемого асинхронного электропривода связано
как с изменением частоты и текущих значений переменных АД, так и со взаимной
ориентацией их векторов в полярной или декартовой системе координат. За счет
регулирования амплитудных значений переменных и углов между их векторами
обеспечивается полное управление АД как в статике, так и в динамике, что дает
заметное улучшение качества переходных процессов по сравнению со скалярным
управлением. Именно этот факт и является определяющим при выборе систем с
векторным управлением.
Информация о текущих значениях и пространственном положении
векторов переменных АД может быть получена как прямым их измерением с помощью
соответствующих датчиков, так и косвенно на основе математической модели АД. Конфигурация
и сложность такой модели определяется требованиями к техническими
электроприводу. В общем случае такие системы с косвенным регулированием
координат электропривода из-за нестабильности параметров АД и сложной их
взаимосвязи уступают по своим статическим и динамическим показателям системам с
прямым векторным управлением. При сложности вычислительных операций и
алгоритмов управления электроприводом достоинство систем с косвенным
регулированием заключается в простоте технических решений и, следовательно,
практической надежности.
Функциональная схема низковольтного (на промышленную сеть
~380 В) преобразователя частоты представлена на рис. 1.6.
Рис. 1.6. Функциональная схема ПЧ.
Переменное напряжение питающей сети (uвх.) с постоянной
амплитудой и частотой (Uвх = const, fвх = const) поступает на управляемый или
неуправляемый выпрямитель (1). Для сглаживания пульсаций выпрямленного
напряжения (uвыпр.)
используется фильтр (2). Выпрямитель и емкостный фильтр (2) образуют звено
постоянного тока. С выхода фильтра постоянное напряжение ud поступает на вход
автономного инвертора (3). Автономный инвертор выполняется на основе силовых
тиристоров или биполярных транзисторов с изолированным затвором (IGBT). При необходимости на
выходе автономного инвертора устанавливается фильтр (4) для сглаживания
пульсаций тока. (В схемах преобразователей на IGBT в силу низкого уровня
высших гармоник в выходном напряжении потребность в фильтре практически
отсутствует.). Схема силовой части АИН представлена на рис. 1.7.
Рис. 1.7. Схема силовой части АИН.
Из рассмотренных выше систем электропривода принимаем систему
частотно-регулируемого привода с неуправляемым мостовым трёхфазным выпрямителем
и транзисторным трехфазным автономным инвертором напряжения. Упрощённая
функциональная схема выбранной системы электропривода представлена на рис. 1.8.
Рис. 1.8. Упрощённая функциональная схема системы
электропривода.
Здесь звено постоянного тока представляет собой неуправляемый
выпрямитель по мостовой схеме, питающийся от сети переменного тока. На выход
моста включен LC- фильтр (на рис. не указан).
1.5
Расчет и выбор основных элементов силовой схемы
1.5.1
Расчет инвертора
Максимальный ток через ключи инвертора по [4]:
А ,
- коэффициент допустимой кратковременной перегрузки по току;
- коэффициент допустимой мгновенной пульсации тока;
- номинальный к.п.д. двигателя.
Транзисторы IGBT выбираются
с постоянным(номинальным) током коллектора по условию:
.
По [5] выбираем транзистор IRG4BC20KD фирмы IR, имеющий следующие
параметры:
рабочий ток:
Ic=9 А;
-напряжение насыщения (при
С):
Uce(sat)=2,27 В;
класc по напряжению:
Uce=600 B;
корпус:АВ.
Данный транзистор выпускается в одном корпусе с
встречно-параллельным диодом. Общий вид IGBT- транзистора представлен на рис.1.9.
Рис.1.9. Общий вид транзистора.
Определим потери в IGBT
транзисторе. Потери в IGBT в
проводящем состоянии по[4]:
Вт,
где Iср=Iс,макс/k1=1,77/1,3=1,36- максимальная величина
амплитуды тока на выходе инвертора;
D=0,95- максимальная скважность;
- коэффициент мощности;
Uce=2,2 B - прямое падение напряжения на IGBT в насыщенном состоянии.
Потери IGBT при коммутации:
где tc(on)=0,4
мкc - продолжительность переходных процессов
по цепи коллектора IGBT на открывание транзистора;
tc(off)=0,7 мкc - продолжительность переходных процессов по цепи коллектора IGBT на закрывание транзистора;
Ucc=513 B - напряжение на коллекторе IGBT((напряжение звена постоянного тока для
системы АИН-ШИМ );
fsw=10000 Гц- частота коммутации ключей(частота ШИМ).
Суммарные потери IGBT:
PQ=Pss+Psw=1
+0,86 =1,86.
Потери диода в проводящем состоянии:
Вт,
где Iep=Iср=1,36 A- максимум амплитуды тока через обратный диод;
Uec=2 B- прямое падение напряжения на обратном
диоде (в проводящем состоянии).
Потери восстановления запирающих свойств диода:
Вт,
где Irr=1,36 A- амплитуда обратного тока через диод;
trr=0,2 мкс- продолжительность импульса обратного тока.
Суммарные потери диода:
Pd=Pds+Pdr=0,52+0,17=0,69
Вт.
Результирующие потери в IGBT с
обратным диодом:
PТ=PQ+Pd=1,86+0,69=2,55
Вт.
1.5.2
Расчет выпрямителя
Среднее выпрямленное напряжение по [4]:
В,
где kс,н =1,35.
Максимальное значение среднего выпрямленного тока:
А
где n=3- количество пар IGBT в инверторе.
Максимальный рабочий ток диода:
А,
где kcc=1,045.
Максимальное обратное напряжение вентиля:
В,
где kc=1,1 - коэффициент допустимого повышения
напряжения сети;
В- запас на коммутационные выбросы напряжения в звене постоянного
тока.
Вентили выбираются по постоянному рабочему току и по классу
напряжения:
,
.
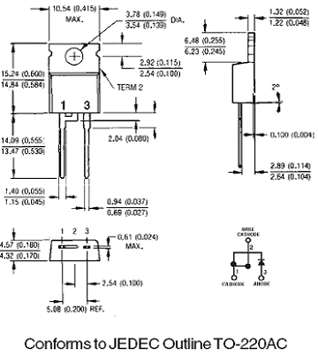
Согласно этому условию выбираем по[5] диод HFA06TB120,
имеющий следующие параметры:
-повторяющееся импульсное обратное напряжение:
;
максимально допустимый средний ток в открытом состоянии при
Гц:
А;
-корпус:
TO-220АC.
Общий вид диода представлен на рис.1.10.
Рис.1.10. Общий вид диода .
1.5.3
Расчет фильтра
Коэффициент пульсаций на входе фильтра по [4]:
,
где m=6- пульсность схемы выпрямления.
Величина минимальной индуктивности фильтра:
Гн,
где Id=0,83 А- номинальный средний ток звена
постоянного тока.
Для обеспечения коэффициента мощности на выходе выпрямителя km=0,95 индуктивность дросселя определяется
условием
. Тогда необходимое значение
индуктивности:
Гн.
Выбираем по [5] дроссель типа РОБС-1АУ3, имеющий следующие
параметры:
ток сглаживающего дросселя:
;
индуктивность:
мГн;
масса:
m=2,85 кг.
Общий вид дросселя представлен на рис.1.11.
Рис.1.11. Общий вид дросселя РОБС-1АУ3.
Емкость конденсаторов, необходимая для протекания реактивного тока
нагрузки инвертора:
Ф,
где Ism1=1,17 А- амплитудное значение тока в фазе
двигателя;
- угол сдвига между 1-ой гармоникой фазного напряжения и фазного
тока.
Амплитуда тока через конденсаторы фильтра на частоте пульсаций
выпрямленного тока(по 1-ой гармонике):
А,
где q1вых=0,011- коэффициент пульсаций на
выходе фильтра.
Конденсатор должен выбираться на емкость С03 ,допустимый по
амплитуде ток более ICom и напряжением не менее 800 В. Согласно
этим условиям по[6] выбираем конденсатор К78-17, имеющий следующие параметры:
номинальное напряжение:
Uн=1000 В;
номинальная емкость:
Cн=0,7 мкФ.
Общий вид конденсатора представлен на рис.1.12.
Рис.1.12. Общий вид конденсатора.
Выводы: в первой главе дана общая характеристика робота и
режима его работы, выбран электродвигатель АИР63А4 и проверен по нагреву
методом определения допустимого числа включений в час и перегрузке, приведены
возможные варианты электропривода, выбрана система электропривода с векторным
управлением и сформулированы требования к электроприводу. По результатам
расчёта построена нагрузочная диаграмма и выбраны элементы силовой схемы.
2.
РАЗРАБОТКА СИСТЕМЫ
УПРАВЛЕНИЯ ЭЛЕКТРОПРИВОДА
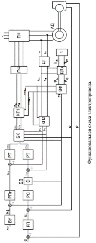
.1 Разработка функциональной схемы
Функциональная схема проектируемого электропривода построена на
основании «классической» структуры векторного управления в соответствии с
рекомендациями [7] представлена на рис 2.1. Значения вектора потокосцепления
и
поступают на датчик потокосцепления ДПт. Он вычисляет по этим
значениям потокосцепление ротора в осях
и
. В векторе-фильтре ВФ определяется
модуль потокосцепления ротора
и тригонометрические функции:

;
.
Сигнал обратной связи по скорости снимается с тахогенератора BR. Сигнал рассогласования скорости является
заданием для второго внутреннего контура регулирования тока(I1у).
Сигналы с выхода регуляторов тока поступают на блок компенсации
БК. Он осуществляет ориентацию вектора тока статора I1у относительно вектора потокосцепления ротора так, чтобы
обеспечить необходимый момент и постоянство вектора
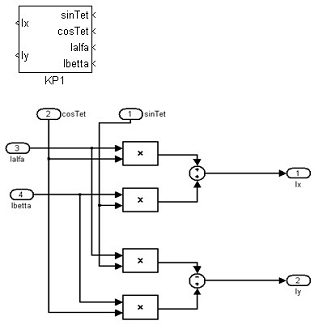
. Блок координатных преобразований КП1
преобразует U1x и U1у в U1α и U1β:
;
.
В преобразователе фаз формируются трехфазные синусоидальные
сигналы U1а, U1b, U1c , определяющие на выходе преобразователя
частоты амплитуду и частоту напряжений UА, UВ, UС питания обмоток статора двигателя:
;
;
.
Сигнал обратной связи по положению снимается с цифрового датчика
скорости (энкодера), с которого помимо сигнала, пропорционального скорости
двигателя, снимается и сигнал, пропорциональный положению (датчик положения).
Сигнал рассогласования положения является заданием для контура регулирования
скорости.
2.2
Расчет и построение статических характеристик в разомкнутой системе
Статические характеристики построены по методике,
представленной в [3].
Ток ротора:
где
Ом,
Ом,
Ом.
Момент асинхронного двигателя можно найти по формуле Клосса:
.
Определим критический момент при номинальной частоте напряжения
питания:
Нм.
Найдем критическое скольжение при f=50 Гц:
Уравнение для момента при f=50 Гц:
,
где
Исходя из заданного диапазона(D=50) номинальная скорость двигателя при работе на нижней
характеристике в разомкнутой системе:
1/с.
Тогда скорость холостого хода при работе на нижней характеристике:
1/с,
где
1/с.
Частота питающего напряжения:
Гц.
При такой частоте напряжение питания для обеспечения
:
В,
где
.
Найдем критическое скольжение при fниж=6,86 Гц:
Определим критический момент при fниж р=6,86 Гц:
=0,786 Нм.
Уравнение для момента при fниж р=6,86 Гц:
.
Уравнение статических механических характеристик в разомкнутой
системе:
при работе на верхней характеристике (f=50 Гц,U=220 В):
;
- при работе на нижней характеристике(f=6,86 Гц,U=30,21 В):
.
Графики статических механических характеристик в разомкнутой
системе представлены на рис.2.2.
Рис.2.2. Статические механические характеристики в разомкнутой
системе.
Ток ротора:
- при U1ф=220 В, f=50 Гц;
- при U1ф=30.2 В, f=6,86 Гц.
Графики статических электромеханических характеристик в
разомкнутой системе представлены на рис.2.3.
Рис.2.3. Статические электромеханические характеристики в
разомкнутой системе.
Статические характеристики в разомкнутой системе не соответствуют
требованиям относительно статического перепада скорости. Кроме того, для
двигателей небольшой мощности значительно значение активного сопротивления
статора и характеристики в разомкнутой системе на низкой скорости имеют малый
критический момент, т. е. существенно снижается перегрузочная способность.
2.3
Синтез системы автоматического регулирования
Так как характеристики в разомкнутой системе не соответствуют
требованиям, необходим синтез замкнутой системы.
Свойства системы ПЧ-АД с прямой ориентацией координат по
вектору потокосцепления ротора подобны свойствам системы двухзонного
регулирования скорости электроприводов для двигателей постоянного тока.
Переменные машины (токи, напряжения, потокосцепления) представляются при этом в
системе координат x,y,
вращающейся синхронно с полем ротора [7 ]. Схема содержит два одинаковых по
параметрам контура регулирования составляющих I1х, I1y с коэффициентом обратной
связи по току kот,
внешний контур регулирования потокосцепления ротора с коэффициентом обратной
связи по потокосцеплению kоп, внешний контур регулирования скорости двигателя с
коэффициентом обратной связи по скорости kос и контур регулирования
положения. Структурная схема системы ПЧ-АД при прямой ориентации координат x,y по вектору
потокосцепления ротора представлена на рис.2.4.
Рассчитаем параметры и настройки элементов системы
регулирования по [7] для моделирования системы в абсолютных величинах.
Определим индуктивность рассеяния фазы статора, ротора и
индуктивность контура намагничивания:
Эквивалентное активное сопротивление статора по [7]:
Ом,
где
Гн - эквивалентная индуктивность фазы
ротора;
.
Регулятор тока является пропорционально-интегральным и его
передаточная функция:
Постоянная времени интегрирования ПИ-регулятора тока:
с,
где
- коэффициент обратной связи по току;
- коэффициент передачи преобразователя;
=2 - при настройке на модульный оптимум;
с (в соответствии с принятой несущей частотой fнес=1 кГц).
Индуктивность фазы статора:
Коэффициент рассеяния магнитного поля:
Передаточный коэффициент пропорциональной части регулятора тока:
,
где
с.
Регулятор потокосцепления является пропорционально-интегральным и
его передаточная функция:
.
Постоянная времени интегрирования ПИ-регулятора потокосцепления:
с,
где
- коэффициент обратной связи по
потокосцеплению;
=2 - при настройке на модульный оптимум.
Передаточный коэффициент пропорциональной части регулятора
потокосцепления:
,
где
с - электромагнитная постоянная цепи
ротора.
Модуль жесткости линеаризованной механической характеристики по
[3]:
Электромеханическая постоянная времени двигателя:
Статический перепад скорости ЭП при настройке контура скорости на
технический оптимум:
1/с.
Согласно требованиям статический перепад скорости в замкнутой
системе(найден в пункте 1):
Следовательно, для обеспечения такого статического перепада
скорости необходимо применение регулятора скорости с переменным статизмом.
Передаточная функция регулятора скорости по [3]:
,
где
- отношение сопротивления в цепи обратной
связи регулятора скорости и сопротивления шунта.
Определим
по [3]:
.
Регулятор положения имеет параболическую характеристику:
Оптимальное значение kрп:
Произведем выбор датчиков.
В качестве датчика тока выбираем по [8] датчик LTS 6-NP фирмы Lem, характеристики которого представлены в
таблице 2.1:
Таблица 2.1.
Технические данные датчика тока
|
Номинальный входной ток, А
|
6
|
|
Сопротивление нагрузки,
кОм
|
2
|
|
Напряжение питания, B
|
(± 5 %) 5
|
|
Точность преобразования при
IPN
|
± 0.2 %
|
|
Выходное напряжение, B
|
2.5±0.6
|
|
Масса, г
|
10
|
Общий вид датчика представлен на рис.2.5.
Рис.2.5.Общий вид датчика LTS 6-NP.
Для измерения скорости и положения выбираем по [9] энкодер DRS 60, параметры которого
представлены в таблице 2.2:
электропривод управление функциональный
Таблица 2.2.
Технические данные энкодера
|
Количество импульсов на
оборот
|
1…8192
|
|
Напряжение питания, B
|
4.5-5.5
|
|
Максимальная рабочая
скорость, об/мин
|
6000…10000
|
|
Класс защиты
|
IP 65
|
|
Габаритные размеры,
мм
|
60
|
|
Диаметр вала,
мм
|
10
|
Энкодер представлен на рис.2.6.
Рис.2.6.Энкодер DRS 60.
В качестве датчика напряжения выбираем по [8] датчик LV 6-25p фирмы Lem, характеристики которого
представлены в таблице 2.3:
Таблица 2.3.
Технические данные датчика напряжения
|
Измеряемое напряжение, В
|
10…500
|
|
Сопротивление нагрузки,
Ом
|
10-100
|
|
Напряжение питания, B
|
± 12…15
|
|
Точность преобразования при
|
± 0.8 %
|
|
Выходной ток, мА
|
25
|
|
Масса, г
|
22
|
Общий вид датчика представлен на рис.2.7.
Рис.2.7.Общий вид датчика LV 6-25p.
2.4
Расчёт и построение статических характеристик в замкнутой системе
Замкнутая система электропривода представляет собой систему
регулирования угловой скорости вращения вала двигателя при питании его от
преобразователя частоты на основе автономного инвертора напряжения с
управлением по вектору потокосцепления ротора (прямое векторное управление).
Статические механические
характеристики двигателя в замкнутой
системе определяются следующим выражением в относительных единицах :
,
где
- электрическая угловая скорость вращения
вала двигателя в относительных единицах;
- электрическая угловая скорость вращения вала ротора;
-угловая частота питающего напряжения двигателя, т.е. для
получения семейства характеристик при питании двигателя напряжением различной
частоты,
последовательно приравняем частотам
,
,
,
,
- аналогично расчёту статических
характеристик в разомкнутой системе;
- активное приведённое сопротивление ротора в относительных
единицах;
, о.е. - потокосцепление ротора в относительных единицах;
, о.е. - частота питающего напряжения двигателя в относительных
единицах;
- момент на валу двигателя в относительных единицах.
Перейдём от относительных величин к действительным:
.
Получим 5 механических характеристик, каждой из которых будет
соответствовать своё значение
(в зависимости от значения
), а также
, зависящее от значения
(при выбранном способе регулирования
частоты:
).
Скорость холостого хода при работе на нижней характеристике в
замкнутой системе была рассчитана ранее в пункте 1.3: ω0=3,5 1/c.
Уравнение статической механической характеристики в
разомкнутой системе:
при работе на верхней характеристике (f=50 Гц,U=220 В):
;
при работе на нижней характеристике(f=1,11 Гц,U=4,9 В):
.
Статические механические характеристики двигателя в замкнутой
системе представлены на рис. 2.8.
Рис.2.8. Статические механические характеристики двигателя в замкнутой
системе.
Определим относительный статический перепад:
где Δω=0,35
1/c - статический перепад скорости на нижней
характеристике в замкнутой системе(рассчитано ранее в пункте 1.3);
ω0=3,5 1/c - скорость холостого хода на нижней характеристике в замкнутой
системе.
Выводы: во
второй главе был произведен расчет и построение характеристик в разомкнутой
системе, осуществлён синтез системы автоматического регулирования, рассчитаны и
построены статические характеристики привода в замкнутой системе. На
характеристике с пониженной скоростью при изменении момента двигателя от 0 и до
1,66 получен статический перепад
, что соответствует предъявляемым требованиям к статическим
режимам.
3.
АНАЛИЗ ДИНАМИЧЕСКИХ СВОЙСТВ ЭЛЕКТРОПРИВОДА
.1
Математическое описание замкнутой системы
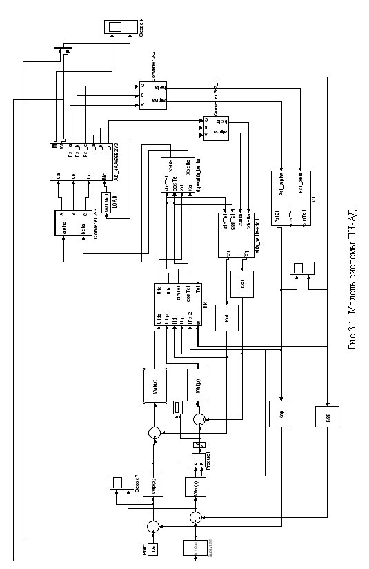
Модель системы ПЧ-АД при прямой ориентации координат x,y по вектору
потокосцепления ротора представлена на рис.3.1.
Блок Model AD рис.3.2. реализует асинхронный двигатель в
неподвижной ортогональной системе координат α,β
по
уравнениям в соответствии с общепринятыми допущениями по [ 7]:
Рис.3.2. Блок Model
AD.
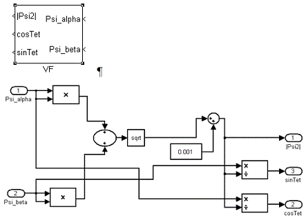
Вектор-фильтр(блок VF) рис.3.3.
определяет модуль потокосцепления ротора, а также косинус и синус угол поворота
поля машины:
.
Рис.3.3. Блок VF.
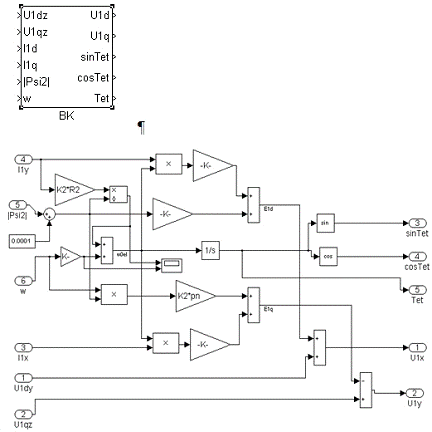
Блок компенсации(BK в модели)
рис.3.4. выполняет компенсацию перекрестных связей в системе уравнений математического
описания АД введением эквивалентных ЭДС двигателя Е1х и Е1y, т.е. он осуществляет поворот вектора тока статора
относительно потокосцепления ротора:
Рис.3.4. Блок BK.
Координатный преобразователь КП1 рис.3.5. осуществляет
преобразование составляющих тока статора
и
в составляющие
и
:
;
.
Рис.3.5. Блок KP1.
Координатный преобразователь КП2 рис.3.6. осуществляет
преобразование составляющих напряжения статора
и
в составляющие
и
:
;
.
Рис.3.6. Блок KP2.
3.2
Расчет и построение переходных процессов
Моделирование системы электропривода будем проводить в среде MATLAB. Переходные процессы при
пуске, работе с установившейся скоростью и торможении представлены на рис.3.7.
-3.9.
Выводы: в
третьей главе было представлено математическое описание электропривода, а также
составлена модель и построены графики переходных процессов. Анализ переходных
процессов показывает, что данная система удовлетворяет требованиям: время пуска
не более 0,5 с, относительный статический перепад скорости ≤10%. Точность
останова составила Δφ=0,1º, что соответствует требованиям (Δφ≤0.5
º). При пуске стопорный
момент составил 2,13 Нм, что соответствует максимальному моменту нагрузки при
пуске (с учетом передаточного числа редуктора).
4.
РАЗРАБОТКА СХЕМЫ УПРАВЛЕНИЯ И ОПИСАНИЕ ЕЕ РАБОТЫ
.1
Разработка схемы управления и описание ее работы
Основным элементом схемы управления электроприводом является
микроконтроллер DSPIC30F3011 фирмы Microchip. Контроллер представлен на рис.4.1.
Рис.4.1. Микроконтроллер DSPIC30F3011.
В таблице 4.1. представлены характеристики контроллера.
Таблица 4.1. Характеристики контроллера
|
Тактовая частота
|
40 МГц
|
|
Количество инструкций
|
84
|
|
Память программ
|
24К
|
|
Память данных
|
1024 байт
|
|
EEPROM память данных
|
1024 байт
|
|
Модуль 10-ти разрядного АЦП
|
9 каналов
|
|
Таймеров 16-bit
|
5
|
|
UART
|
2
|
|
Модуль CAN
|
отсутствует
|
|
Модуль PWM
|
4
|
|
Порты ввода/вывода
|
Порты B,D,E,F
|
|
SPI
|
1
|
|
1
|
|
|
Тип корпуса
|
PDIP
|
Контроллер получает питание от источника 5В. Сигналы задания
частоты и угла поступают соответственно на 8-й и 7-й выводы контроллера c пульта управления(ПУ).
При отсутствии хотя бы одного из сигналов контроллер опрашивает входы 7 и 8 и
не выдает сигналы управления ключами. При появлении сигналов задания и частоты,
и угла, он начинает расчет длительности импульсов управления, подаваемых на
ключи. В контроллере программно реализована структурная схема, изображенная на
рис.4.2.
На вход 8 поступает сигнал задания частоты, и контроллер
рассчитывает значение скорости холостого хода . При помощи значения скорости
холостого хода контроллер определяет значение напряжения питания двигателя:
,
.
По значениям напряжения питания двигателя и скорости холостого
хода происходит расчет задания потокосцепления:
.
Пуск электропривода происходит от задатчика интенсивности,
реализованного программно в контроллере(пуск происходит без контроля
положения). Для расчетов контроллеру необходимы значения токов 2-х фаз, которые
поступают на его входы 9 и 10(токи фаз А и В соответственно). Входы 9 и 10 это
входы АЦП. От энкодера на таймеры ТМR1 и TMR2 поступают значения угла и скорости
вращения двигателя (выводы 16 и 15 соответственно).
Для определения
и
в контроллере программно реализован
идентификатор(модель АД), который рассчитывает значения потокосцеплений по
уравнениям, описывающим АД. Для расчета потокосцеплений на входы 2-4
контроллера(AN0-AN2) поступают значения фазных напряжений Ua, Ub ,Uc.
Значения потокосцепления
и
от идентификатора поступают на датчик
положения ДП. Он вычисляет по этим значениям потокосцепление ротора в осях
и
, по которым в векторе-фильтре ВФ определяется модуль
потокосцепления ротора
. Этот сигнал сравнивается с сигналом
задания потокосцепления ротора, и их разница поступает на регулятор
потокосцепления. Сигнал с выхода РП является сигналом задания для внутреннего
контура регулирования тока I1x , а сигнал обратной связи по току поступает от датчика
тока ДТ через координатный преобразователь(КП2). Сигнал обратной связи по
скорости снимается с энкодера. Сигнал рассогласования скорости является
заданием для второго внутреннего контура регулирования тока(I1у).
Сигналы с выхода регуляторов тока поступают на блок компенсации
БК. Он осуществляет ориентацию вектора тока статора I1у относительно вектора потокосцепления ротора так, чтобы
обеспечить необходимый момент и постоянство вектора
. Напряжения с выхода БК пройдя КП1
поступает на преобразователь фаз(ПФ). Этот блок(ПФ) осуществляет преобразование
напряжений
и
в сигналы управления Ua, Ub ,Uc. Эти сигналы поступают на блок 2, где они сравниваются с
пилообразным напряжением. Пока
на ключ поступает сигнал управления, и он открыт. Когда
, ключ закрыт. Период пилы (период ШИМ)
может быть до десятков КГц. Сигнал управления с контроллера на ключ поступает
через драйвер. В нем осуществляется усиление импульсов управления и
гальваническая развязка силовой цепи и цепи управления.
Торможение электропривода происходит с контролем положения. При
достижении углом поворота определенного значения(это значение подбирается в
зависимости от необходимого темпа торможения при программировании, но чтобы
с) происходит подключение контура
положения и при расчетах по структурной схеме сигналом задания для контура
скорости будет уже не сигнал от задатчика интенсивности, а сигнал с выхода
регулятора положения. В контроллере програмно реализован регулятор положения с
параболической характеристикой (пока
коэффициент регулятора положения обратно пропорционален
, а когда
). При торможении происходит подключение
тормозного транзистора VT2.
Принципиальная схема электропривода представлена на рис.4.3.
При включении автоматического выключателя QF1 подается питание на схему управления. При нажатии на кнопку SB2 получает питание КМ1 ,и размыкает свои
контакты 7-15. Контактор КМ1 замыкает свои контакты 7-9 , шунтируя кнопку SB2 . С пульта управления происходит ввод
частоты и заданного угла, и начинается разгон двигателя.
При нажатии на SB1 теряет
питание контактор КМ1 он размыкает свои контакты , двигатель теряет питание, и
происходит торможение .
В схеме предусмотрены максимально-токовая и тепловая . Тепловая
защита осуществляется при помощи тепловых расцепителей автоматического
выключателя QF . Для максимально-токовой защиты
использованы максимально-токовые реле FA1 и FA2, размыкающие контакты которых включены в
цепь контакторов управления. Невозможность применения тепловых реле объясняется
тем ,что привод работает в повторно-кратковременном режиме , и характеристики
двигателя и тепловых релесовпадать не будут .
Для того чтобы максимально-токовые реле не отключили КМ2 при пуске
, контакты реле FA1 и FA2 3-5 и 5-7 шунтируются контактом реле времени КТ 3-7 с выдержкой
времени , несколько большей времени пуска. В исходном положении реле КТ
включено, а при подаче команды на пуск и включении контактора КМ1 оно теряет
питание из-за размыкания контактов 7-15 контактора КМ1, начинает отсчет времени
и отключается, когда пусковой ток двигателя спадает и реле FA1,FA2 отключаются. Концевые выключатели SQ1 и SQ2 предотвращают выход схвата из допустимой
зоны перемещений.
Схема управления получает питание от выпрямителя, на который
подается фазное напряжение. Значит, при исчезновении напряжения питания схема
управления, как и двигатель, будет обесточена. Следовательно, произвольного
пуска двигателя при появлении напряжения питания не произойдет, так как для
пуска необходимо будет снова нажать SB2.
На рис.4.4 показано подключение выводов контроллера.
Рис.4.4. Подключение выводов контроллера.
Упрощенная блок-схема программы работы контроллера представлена на
рис.4.5.
Рис.4.5. Блок-схема программы работы контроллера .
4.2
Конструкторская разработка
Проектируемое устройство предназначено для управления одной
степенью подвижности робота.