Управление качеством на основе стандартов ISO 9000
Федеральное агентство по образованию
Ульяновский государственный
технический университет
Институт дистанционного образования
Допустить к защите:
(подпись, инициалы,
фамилия)
(число) (месяц) (год)
ДИПЛОМНЫЙ ПРОЕКТ
Тема Управление качеством на основе
стандартов ISO 9000
(наименование темы)
Автор дипломного проекта Р.В.
Новиков
(инициалы, фамилия)
Специальность 061100
«Менеджмент организации»
(номер,
наименование)
Специализация
Руководитель проекта В.Н.
Лазарев
(подпись,
дата, инициалы, фамилия)
Консультанты по разделам:
Экономическая часть В.Н.
Лазарев
Правовая часть А.Н.
Чекин
Федеральное агентство по образованию
Специальность 061100 «Менеджмент
организации»
Утверждаю:
(подпись, инициалы,
фамилия)
(число) (месяц) (год)
Задание
на дипломный
проект студента
Новикова
Романа Владимировича
(фамилия, имя, отчество)
Тема проекта Управление качеством
на основе стандартов ISO 9000
(в соответствии с
приказом)
утверждена приказом от 22.10.2004
г. № 1054
(дата)
Срок представления проекта к защите 04.12.2005
(дата)
1. Исходные данные к проекту ОАО
«Ульяновский автомобильный завод»,
(базовая
организация, характер работы:
2. Содержание проекта (перечень
подлежащих разработке вопросов)
Дать
характеристику современного состояния вопроса управления качеством, обосновать актуальность
темы для мировых и отечественных предприятий.
Раскрыть
сущность стандартов ISO серии 9000: их структура, принципы, система требований.
Проработать
теоретические основы процессного подхода, методологию его внедрения.
Представить
общую характеристику системы менеджмента качества ОАО «УАЗ».
Провести
анализ бизнес-процесса «Проектирование и разработка автомобилей» в части его
соответствия требованиям ISO 9001.Разработать предложения по
совершенствованию процесса на основе внедрения процессного подхода.
Определить
экономическую эффективность рекомендуемых мероприятий.
Описать
нормативные и законодательные акты, регламентирующие деятельность по разработке
изделий.
Руководитель В.Н.
Лазарев
(подпись,
дата) (инициалы,
фамилия)
Задание принял
к исполнению Р.В.
Новиков
(подпись,
дата) (инициалы,
фамилия)
Аннотация
на дипломный проект Новикова
Романа Владимировича
(фамилия, имя, отчество)
на
тему: Управление качеством на основе стандартов ISO 9000
Дипломный
проект содержит оценку современной ситуации в области качества, актуальность
темы менеджмента качества и его место в менеджменте предприятия. Раскрыты
структура международных стандартов ISO серии 9000, их основные требования.
Детально рассмотрен теоретический и методологический материал по организации
процессного подхода в подразделениях. Проведен анализ СМК ОАО «УАЗ» и бизнес-процесса
«Проектирование и разработка автомобиля». Разработаны мероприятия по улучшению подпроцесса
«Согласование и оформление конструкторской документации». Дана оценка
экономической эффективности предложенных мероприятий. Рассмотрены основные
положения источников права в области разработки продукции.
Автор дипломного проекта Р.В.
Новиков
(подпись) (инициалы,
фамилия)
Руководитель проекта В.Н.
Лазарев
(подпись) (инициалы,
фамилия)
Содержание
Введение 4
Глава 1 Содержание
и принципы международных стандартов ISO 9000 11
1.1 Введение
в международный стандарт качества 11
1.2 Структура
стандартов 12
1.3 Принципы
СМК по ISO 9000 13
1.4 Составляющие
СМК по ISO 9000 16
1.5 Область
применения и требования стандарта 18
Глава 2 Теоретические
основы процессного подхода 21
2.1 Система
требований к процессному подходу 21
2.1.1 Идентификация
и описание процессов 28
2.1.2 Менеджмент
процессов 29
2.1.3 Основные
методы управления процессами 31
2.1.4 Ответственный
за процесс 32
2.1.5 Улучшение
процессов 34
2.1.6 Мониторинг
и измерение процессов 35
2.2 Технология
внедрения процессного подхода 36
Глава 3 Система
менеджмента качества ОАО «УАЗ» 47
3.1 Общие
положения СМК 47
3.1.1 Общие
требования к системе менеджмента качества 47
3.1.2 Планирование
качества 49
3.1.3 Контроль,
обеспечение и улучшение качества 51
3.1.4 Координация
работ в области качества 52
3.2 Анализ
бизнес-процесса «Проектирование и разработка автомобилей» и разработка
рекомендаций по его совершенствованию 53
3.2.1 Описание
бизнес-процесса 53
3.2.2 Проработка
подпроцесса «Согласование и оформление документации» 60
Глава 4 Оценка
экономической эффективности разработанных мероприятий 67
Глава 5 Правовые
основы деятельности по проектированию и разработке автомобилей 71
Заключение 77
Список использованных источников 80
Приложение А Модель системы
менеджмента качества ОАО «УАЗ» 83
Приложение Б Укрупнённый состав процессов ОАО «УАЗ» 84
Приложение В Структура процессов ОАО «УАЗ» 85
Приложение Г Организационная структура ОАО «УАЗ» 86
Приложение Д Структура процесса «Проектирование и разработка автомобилей»
ОАО «УАЗ» 87
Приложение Ж Декомпозиция процесса «Проектирование и разработка автомобилей» 88
Приложение К Длительность согласования КД в соответствии с СТП СМК 7.3‑03‑2003 90
Приложение Л Длительность согласования КД в соответствии с предложенной
структурой 91
Приложение М Данные по несоответствиям КД 92
Известно, что лидирующего
положения в мировой экономике, в социальном и культурном развитии достигают
лишь те страны, которые способны обеспечивать качество продукции и услуг,
создающее их производителям конкурентные преимущества, а потребителям – комфортные
условия жизни. Именно поэтому в ведущих странах мира проблема качества
находится в центре экономических интересов и государства, и граждан, что
позволяет этим странам, обеспечивая высокое качество и конкурентоспособность
продукции и услуг, обретать роль лидеров во многих секторах мирового рынка.
Именно качество, возведенное в ранг национальной идеи, позволило ряду стран,
оказавшихся в состоянии экономической депрессии, успешно выйти из кризиса [6, с.4].
Для бизнеса важнее денег –
источник денег. А источник денег – это потребители. Необходимо заботиться об их
привлечении и увеличении их числа. А что, собственно, интересует потребителей?
Качество, цена, обслуживание, время исполнения заказа. Все это напрямую связано
с системой качества [20, с. 7].
Сегодня многие фирмы предлагают
товар примерно одинакового качества, поэтому стать исключительным лидером в
области качества непросто. В современных условиях у конкурентов имеются большие
возможности, чтобы изучить новое изделие, ставшее лидером продаж, и приблизить
качество своей продукции к его уровню. При этом преимущество получит то
предприятие, которое может предложить потребителям приемлемое им качество по
более низкой цене. Возможность достижения такого результата во многом зависит
от эффективности системы менеджмента качества [34, с. 22].
Качество продукции и услуг при
умеренных ценах стало главным конкурентным преимуществом [19, с. 6]. Ведь только в условиях дефицита можно заставить клиента покупать
то, что ему навязывают [1, с. 9].
Во второй половине ХХ в.
произошли крупные изменения в рыночных отношениях. В 60‑е годы Япония,
освоив новые идеи менеджмента качества, благодаря усилиям доктора Э. Деминга и
доктора Дж. Джурана, активно вышла на рынок с качественной, но недорогой
продукцией.
Западу и, прежде всего, США
потребовалось не одно десятилетие, чтобы понять причины своих поражений,
освоить новую концепцию ведения конкуренции, хотя сами новые теории управления
качеством были рождены в США [19, с. 6].
Во многих странах, лидирующих на
мировом рынке, предприятиям и фирмам, ведущим работу по внедрению систем
качества и подготовке их к сертификации, а также пользующихся услугами
консалтинговых организаций, оказывается государственная поддержка [6, с. 4]. Многие из них – Япония, Корея, Сингапур, Малайзия, Гонконг,
Англия, Германия, в последние годы – Бразилия – подняли концепцию Всеобщего
качества на уровень национальной идеи. В США появились публикации с
предложениями о внесении изменений в Конституцию страны, отражающих тот факт,
что США является родиной многих концепций качества и должна быть страной
качества [19, с. 242].
Динамический и многоплановый характер проблемы качества
обусловлен наличием технического, экономического и социального аспектов,
которые, как правило, тесно переплетены. Поэтому для ее решения используется
комплексный, системный подход, предусмотренный международными стандартами ISO серии 9000 [23, с. 79].
Что же понимается в современном
мире под качеством? Если в начале и середине прошлого века качеством считалось
соответствие товара нормативным документам (так называемый нормативный подход),
то сегодня качество продукции – это совокупность характеристик, относящихся к
ее способности удовлетворять установленные и предполагаемые потребности
покупателя.
Выделяют качество продукции и
качество менеджмента. Международные стандарты ISO серии 9000 выставляют
требования именно к качеству системы менеджмента.
Сегодня качество – сложный
комплексный показатель товара. Например, для оценки качества легкового
автомобиля используются следующие группы показателей:
-
показатели назначения (тип кузова, тип трансмиссии, тип
двигателя, номинальная мощность, максимальный крутящий момент, рабочий объем
двигателя, показатели масс, габаритные размеры, полезная длина и ширина салона,
база автомобиля, внешний минимальный радиус поворота, коэффициент
аэродинамического сопротивления, емкость топливного бака, удельная полезная
площадь салона, объем багажного отделения, максимальная скорость, время разгона
до 100 км/ч, время разгона на 4‑й передаче от 60 до 100 км/ч);
-
показатели надежности (установленный ресурс, установленная
безотказная наработка, наработка на отказ, коррозионная стойкость кузова,
гарантийный срок эксплуатации);
-
экономические показатели (удельная масса, расход топлива при
движении со скоростью 90 км/ч, расход топлива в городском цикле);
-
эргономические показатели (уровень внутреннего шума, усилие
нажатия на педали);
-
показатели технологичности (удельная оперативная трудоемкость
технического обслуживания и текущего ремонта, ремонтопригодность, периодичность
технического обслуживания);
-
экологические показатели (содержание вредных веществ в
отработавших газах бензиновых двигателей, дымность отработавших газов дизельных
двигателей, уровень внутреннего шума);
-
показатели безопасности (соответствие законодательным требованиям
по безопасности конструкции, Правил ЕЭК ООН, требования по активной и
пассивной безопасности при эксплуатации автомобиля);
-
эстетические показатели (показатель совершенства
художественно-конструкторского решения).
Проблема качества должна стать
приоритетной и для российской экономики, которая, несмотря на определенное
оживление, все еще находится в тяжелом кризисном положении. Ведь очевидно, что
основной причиной этого является недостаточная конкурентоспособность многих
видов отечественной продукции, обусловленная их низким качеством [6, с. 4].
Перед нашей промышленностью стоят
такие чрезвычайно важные и трудные задачи, как:
-
научиться своевременно выпускать качественную, пользующуюся
спросом продукцию;
-
научиться поддерживать стабильный уровень качества изготовления и
постоянно улучшать его;
-
научиться снижать издержки и исключать лишние затраты;
-
существенно повысить производительность процессов производства.
Фактически эти задачи могут быть
решены при помощи всеобщего или тотального менеджмента качества
(Total Quality Manegment – TQM) [19, с. 6].
Освоение TQM в России
представляется весьма сложным делом по ряду причин. Во-первых – это
синтетическая дисциплина, сложившаяся в длительных и драматических экономических
взаимоотношениях Запада и Востока (прежде всего США и Японии).
Во-вторых, TQM завершает
определенный этап эволюции менеджмента (хотя некоторые считают его революцией в
связи со скоростью развития и распространения TQM по миру). В нашей стране часть
этапов этой эволюции менеджмента была пропущена, а часть – не понята.
В-третьих, TQM опирается на
серьезные философские и мировоззренческие концепции, мало известные в нашей
стране.
В-четвертых, современная
российская промышленность, не имевшая опыта рыночного хозяйствования, плохо
понимает, что TQM – это эффективный способ ведения бизнеса. Кроме того, в
России пока не выстроились новые хозяйственные отношения, заставляющие
предприятия повышать эффективность и качество. В России очень много политики и
очень мало экономики.
В-пятых, хотя это может оказаться
странным, концепции TQM обманчиво просты. Однако, как показывает опыт,
применить TQM невероятно сложно [19, с. 6].
В России работа по внедрению
систем качества и их сертификации в последнее время значительно
активизировалась, заметно выросло число предприятий, ведущих эту работу или
приступающих к ней [6, с. 7].
Была создана законодательная база
в областях деятельности, непосредственно связанных с контролем безопасности и
обеспечения качества продукции и услуг, а также с защитой потребительского
рынка, однако недостаточность предпринятых мер очевидна. Назрела необходимость
выработки целенаправленной и эффективной политики в области качества [6, с. 4].
В России выпущена серия
государственных стандартов, соответствующая стандартам ISO серии 9000. Тем
самым Правительство РФ подтвердило актуальность формирования производства
качественных, а потому конкурентоспособных, товаров и услуг.
В целях стимулирования работы по
повышению качества продукции и услуг в России в 1996 г. были учреждены премии
Правительства Российской Федерации в области качества [6, с. 6].
Правительство российской
Федерации постановлением №113 от 01.02.1998 определило важнейшей задачей
федеральных органов исполнительной власти поддержку субъектов хозяйственной
деятельности, внедряющих СМК на основе ГОСТ Р ИСО серии 9000 [32, с. 60].
Но можно констатировать: в
российской промышленности число сертифицированных систем качества крайне мало.
Объяснить это можно не слишком высоким уровнем развития промышленных
предприятий, чтобы соответствовать требованиям международных стандартов ISO
серии 9000. Отечественная промышленность только становится на ноги после
технико-экономического падения, когда вопрос стоял о выживании предприятий, а
не о создании и сертификации систем качества [11, с. 75].
В
арсенале средств продвижения TQM наиболее видное место занимают стандарты
(национальные, региональные, международные) устанавливающие требования к
системам качества, и премии за качество (национальные и региональные).
Среди
первых, несомненно, выдающееся место занимают стандарты Международной организации
по стандартизации ISO семейства 9000.
Феноменальный
мировой успех стандартов ISO серии 9000 объясняется несколькими причинами:
-
актуальностью тематики Всеобщего качества;
-
наличием мирового консенсуса в отношении стандартов;
-
мультипликативной схемой распространения (требования стандартов
распространяются на поставщиков организации, которые, в свою очередь, требуют
внедрения стандартов от субподрядчиков и т.д.) [19, с. 138].
В
целях стимулирования стремления национальных предприятий к лидерству,
основанному на внедрении TQM действуют премии по качеству [19, с. 160]. Они выполняют две роли. Первая – стимулирование к достижению
лидерства через концепции TQM, вторая – использование самооценок для выработки
целенаправленных действий по улучшению менеджмента [19, с. 153]. Наиболее авторитетные из них:
-
японская премия им. Э. Деминга;
-
национальная премия США им. М. Болдриджа;
-
Европейская премия по качеству;
-
премия Правительства РФ по качеству.
Оценку
претендентов проводят на основании показателей, объединенных по различным
критериям. При этом каждый показатель имеет свой «вес» в баллах.
Оцениваются
не только достигнутые в области качества результаты (для потребителей,
сотрудников и общества), но также и возможности, приобретенные за счет политики
и стратегии организации, лидерства и участия в процессах руководителей.
Безусловно,
все имеющиеся на сегодняшний день награды и премии качества оказывают
существенное влияние на развитие принципов TQM и использование концепций
улучшения деятельности организаций [19, с. 160].
Опыт многих предприятий показал,
что функциональная организационная структура не обеспечивает
конкурентоспособность. Подразделения и службы при вертикальной организационной
структуре слабо связаны между собой, так как находятся как бы в условиях
конкуренции. Разобщенность и решение задач без четкого согласования их с целями
организации не обеспечивают эффективность работы такой структуры, несмотря на
наличие высококвалифицированных специалистов [17, с. 80]. Все
это делает жизненно необходимой реструктуризацию предприятий – переход от
функционального построения к процессному.
Процессно-ориентированное
управление – подход сложный, но в то же время интересный и перспективный.
Некоторые руководители называют его идеальным управленческим инструментом,
поскольку он позволяет не только снижать затраты, устраняя не приносящие
добавочной стоимости работы, повышать качество обслуживания клиентов и
соответственно прибыльность бизнеса, но и принимать стратегически верные
решения, ориентируясь на потребности клиента и игнорируя иерархические
противостояния [26, с. 22].
Целями данного проекта являются изучение
основополагающего документа в области современных требований к системам
менеджмента качества – международных стандартов ISO серии 9000,
систематизация знаний в ходе практической работы по анализу и
усовершенствованию деятельности подразделения.
Настоящая работа не ставит перед
собой целью раскрытие подробной истории управления качеством, всех аспектов TQM
и требований ISO 9000. Эти темы раскрываются лишь в общем виде для возможности
понимания проблемы процессного подхода в комплексе всех задач TQM.
В число задач включены: рассмотрение
современного теоретического материала по менеджменту качества, анализ текущей
ситуации менеджмента качества в России и в мире, детальное изучение проблемы
формирования процессного подхода, проработка (раскрытие текущей ситуации,
анализ и усовершенствование) процесса «Разработка и проектирование» в ОАО «УАЗ».
Решение поставленной задачи планируется
осуществить на основе анализа теоретического материала по системе менеджмента
качества, раскрытие требований стандарта ISO серии 9000 в части процессного
подхода, рассмотрение методологии построения процессноориентированного
подразделения. Одновременно требуется детальное изучение функционирования
управления главного конструктора ОАО «УАЗ», анализ проведенных работ по
построению системы менеджмента качества в соответствии с требованиями ISO 9000.
Документом, воплотившим в
себя все аспекты TQM, интегрировавшим мировой опыт управления качеством явились
стандарты ISO серии 9000. При разработке стандартов ISO серии 9000:2000
ведущие эксперты в области менеджмента качества из более 60 стран мира
сформулировали принципы системы качества, которые затем были положены в их
основу [34, с. 22].
Разработчики новой версии
стандартов ISO серии 9000 сделали попытку вложить в них современную
философию и современное понимание системы менеджмента качества, отвечающее
требованиям глобального рынка, который можно охарактеризовать следующим
образом:
-
он сверх насыщен товарами одного и
того же назначения;
-
потребители на рынке знают, чего
они хотят, и им есть из чего выбирать;
-
ему присуща постоянная
изменчивость, обусловленная научно-техническим прогрессом, а также жесточайшей
конкуренцией, порождающей новые предложения [34, с. 22].
Сформулированные в них
принципы менеджмента и критерии качества, по сути, вобрали в себя основной опыт
международного общества по созданию конкурентоспособного бизнеса. Нам осталось
всего лишь внедрить эти стандарты таким образом, чтобы они эффективно работали
на наших предприятиях [24, с. 76].
Серия стандартов ISO 9000
содержит общие требования, которые могут быть применены практически ко всем
организациям. Для отраслей собраны требования, учитывающие специфику
производства в специальных нормативных документах. Так в автомобильной
промышленности они сформулированы в стандарте QS‑9000, технических
условиях ISO/ТУ 16949. В авиационной промышленности это стандарт AS‑9000,
в телекоммуникационной – TL‑9000. В химической и перерабатывающей
промышленности используются свои документы [20, с. 19].
Семейство стандартов ISO 9000
включает в себя:
-
ГОСТ Р ИСО 9000‑2001
Системы менеджмента качества. Основные положения и словарь;
-
ГОСТ Р ИСО 9001‑2001
Системы менеджмента качества. Требования;
-
ГОСТ Р ИСО 9004‑2001
Системы менеджмента качества. Рекомендации по улучшению деятельности.
Вместе они образуют
согласованный комплекс стандартов на системы менеджмента качества,
содействующий взаимопониманию в национальной и международной торговле [8].
Рассмотрим назначение
стандартов, входящих в эту серию.
-
ГОСТ Р ИСО 9000‑2001
описывает основные положения систем менеджмента качества и устанавливает
терминологию для систем менеджмента качества [8];
-
ГОСТ Р ИСО 9001‑2001
определяет требования к системам менеджмента качества для тех случаев, когда
организации необходимо продемонстрировать свою способность предоставлять
продукцию, отвечающую требованиям потребителей и установленным к ней
обязательным требованиям, и направлен на повышение удовлетворенности
потребителей [8]. Он содержит
минимум требований, нацеленных на удовлетворение запросов потребителей. Он
предназначен для применения в контрактных ситуациях и при сертификации системы
менеджмента качества [34, с. 23];
-
ГОСТ Р ИСО 9004‑2001
это рекомендации по постоянному совершенствованию деятельности организации [34, с. 23];
-
ГОСТ Р ИСО 19011‑2002
содержит методические указания по аудиту (проверке) систем менеджмента качества
и охраны окружающей среды [8].
Серия стандартов ISO 9000
образует основу системы менеджмента качества, декларируя и утверждая принципы
TQM:
-
ориентация на потребителя;
-
лидерство руководителя;
-
вовлечение работников;
-
процессный подход;
-
системный подход к менеджменту;
-
постоянное улучшение;
-
принятие решений, основанное на
фактах;
-
взаимовыгодные отношения с
поставщиками [8].
Рассмотрим подробнее эти
принципы.
Ориентация
на потребителя
Организация всецело зависит от своих заказчиков и поэтому должна понимать
потребности заказчика, выполнять его требования и стремиться превзойти его
ожидания. Даже система качества, отвечающая минимальным требованиям, должна
быть ориентирована в первую очередь на требования потребителя. Системный подход
к ориентации на потребности клиента начинается со сбора и анализа жалоб и
претензий заказчиков. Это необходимо для предотвращения таких проблем в будущем.
Еще одно следствие ориентации
на потребителя – глобализация рынков, которая легко проходит сквозь
государственные границы и в будущем грозит изменить роль государства, по
крайней мере, в экономике, что уже наблюдается, например, в Европе. Но дело не
только в этом. Глобализация резко усиливает конкуренцию [1, с. 10].
Лидерство
руководителя
Руководители организации
устанавливают единые цели и основные направления деятельности, а также способы
реализации целей. Они должны создать в организации такой микроклимат, при
котором сотрудники будут максимально вовлечены в процесс достижения
поставленных целей.
Для любого направления
деятельности обеспечивается такое руководство, при котором гарантируется
построение всех процессов таким образом, чтобы получить максимальную
производительность и наиболее полно удовлетворить потребности заказчиков.
Установление целей и
анализ их выполнения со стороны руководства должны быть постоянной составляющей
деятельности руководителей, равно как планы по качеству должны быть включены в
стратегические планы развития организации.
Вовлечение
работников
Весь персонал - от
высшего руководства до рабочего - должен быть вовлечен в деятельность по
управлению качеством. Персонал рассматривается как самое большое богатство
организации, и создаются все необходимые условия для того, чтобы максимально
раскрыть и использовать его творческий потенциал.
Вовлеченных в процесс
улучшения работников предприятия надо наделять полномочиями, оказывать им
техническую поддержку и выделять необходимые ресурсы, ведь лучшими поставщиками
идей по постоянному улучшению процессов являются сами работники предприятия [14, с. 171].
Процессный
подход
Для достижения наилучшего
результата соответствующие ресурсы и деятельность, в которую они вовлечены,
нужно рассматривать как процесс.
Процессная модель
предприятия состоит из множества бизнес-процессов, участниками которых являются
структурные подразделения и должностные лица организационной структуры
предприятия.
Под бизнес-процессом
понимают совокупность различных видов деятельности, которые вместе создают
результат, имеющий ценность для самой организации, потребителя, клиента или
заказчика.
На основе этого принципа
организация должна определить процессы проектирования, производства и поставки
продукции или услуги. С помощью управления процессами достигается
удовлетворение потребностей заказчиков. В итоге управление результатами
процесса переходит в управление самим процессом. Также ISO 9001 предлагает
внедрить и некоторые другие процессы (анализ со стороны руководства,
корректирующие и предупреждающие действия, внутренние проверки системы качества
и т.д.).
Следующим этапом на пути
к TQM является оптимизация использования ресурсов в каждом выделенном процессе.
Это означает строгий контроль за использованием каждого вида ресурсов и поиск
возможностей для снижения затрат на производство продукции или оказание услуг.
Системный
подход к менеджменту
Результативность и
эффективность деятельности организации, в соответствии с принципами TQM, могут
быть повышены за счет создания, обеспечения и управления системой
взаимосвязанных процессов. Это означает, что организация должна стремиться к
объединению процессов создания продукции или услуг с процессами, позволяющими
отследить соответствие продукции или услуги потребностям заказчика. Только при
системном подходе к управлению станет возможным полное использование обратной
связи с заказчиком для выработки стратегических планов и интегрированных в них
планов по качеству.
Системный взгляд требует
координации всех аспектов деятельности организации. Прежде всего, это ведет к
увязыванию задач, возникающих в рамках концепции качества, с миссией
организации, ее видением, стратегическими целями и т.п. [1, с. 13].
Постоянное
улучшение
В этой области
организация должна не только отслеживать возникающие проблемы, но и, после
тщательного анализа со стороны руководства, предпринимать необходимые
корректирующие и предупреждающие действия для предотвращения таких проблем в
дальнейшем.
Цели и задачи
основываются на результатах оценки степени удовлетворенности заказчика
(полученной в ходе обратной связи) и на показателях деятельности самой
организации. Улучшение должно сопровождаться участием руководства в этом
процессе, а также обеспечением всеми ресурсами, необходимыми для реализации
поставленных целей.
Философия непрерывного
улучшения: качество – это бесконечная гонка за движущейся целью. Нет предела
совершенству, нас ограничивает незнание методов [20, с. 51].
Принятие
решений, основанное на фактах
Эффективные решения
основываются только на достоверных данных. Источниками таких данных могут быть
результаты внутренних проверок системы качества, корректирующих и
предупреждающих действий, жалоб и пожеланий заказчиков и т.д. Также информация
может основываться на анализе идей и предложений, поступающих от сотрудников
организации и направленных на повышение производительности, снижение расходов и
т.д.
Взаимовыгодные
отношения с поставщиками
Так как организация тесно
связана со своими поставщиками, целесообразно налаживать с ними взаимовыгодные
отношения с целью дальнейшего расширения возможностей деятельности. На данном
этапе устанавливаются документированные процедуры, обязательные для соблюдения
поставщиком на всех этапах сотрудничества.
Согласно международным
стандартам ISO семейства 9000 менеджмент качества – это комплексное
понятие, которое включает пять составляющих:
-
политику в области качества;
-
планирование качества;
-
управление качеством;
-
обеспечение качества;
-
улучшение качества [16, с. 66].
В политике устанавливаются
цели, задачи, как стратегические, так и оперативные. Многие компании
декларируют свою миссию, руководящие принципы деятельности и ценности. Как
правило, в своих политиках компании заявляют, что цель номер один – это
качество, а ценность номер один – персонал. Политика в области качества влечет
за собой разработку и внедрение системы качества на предприятии [19, с. 67].
Планирование качества
строится на тщательном изучении потребностей и нужд потребителей. Оно включает
мероприятия по планированию качества продукции и процессов, управленческой
деятельности, подготовку плана по качеству и выработку основных положений по
улучшению качества (продукции, процессов, систем) [19, с. 68].
Обеспечение качества
заключается в принятии системных мер для создания у потребителя и руководства
компании уверенности в том, что все требования к качеству будут выполнены.
Немалую роль здесь играет сертификация систем качества на соответствие
стандартам ISO 9001.
Таким образом, обеспечение
качества преследует выполнение двух целей:
-
внутреннего обеспечения качества –
создание уверенности у руководства предприятия в выпуске качественной
продукции;
-
внешнего обеспечения качества –
создание уверенности у потребителя в приобретении качественной продукции [19, с. 68].
Улучшение является очень
важной частью TQM с точки зрения постоянства стремлений. Совершенствуя систему
управления качеством предприятия видят свою цель не только в обеспечении и
постоянном улучшении качества при одновременном снижении себестоимости
продукции, но и в выработке к этому привычки у персонала [19, с. 71].
Являясь результатом обобщения
требований к построению организаций в различных странах, серия стандартов ISO 9000
может использоваться на любых предприятиях независимо от форм собственности,
выпускаемого продукта (услуги). При невозможности применения отдельных
требований данного стандарта из-за специфики производства (перечень допустимых
требований приведен в ГОСТ Р ИСО 9001‑2001) организация
может быть сертифицирована на соответствие стандарту.
Рассмотрим основные требования
стандартов серии ISO 9000, изложенные в ГОСТ Р ИСО 9001‑2001.
Система менеджмента качества
В организации должна быть
разработана, задокументирована и внедрена система менеджмента качества. Она
должна поддерживаться в рабочем состоянии и постоянно совершенствоваться. При
этом должны предприниматься следующие действия: определение процессов
организации и их взаимодействия, методов обеспечения результативности этих
процессов; обеспечение наличия необходимых ресурсов для функционирования
процессов; осуществление их мониторинга, измерения и анализа; принятие мер для
достижения результатов и постоянного улучшения процессов.
Состав документации системы
менеджмента качества должен включать: политику и цели организации в области
качества; руководство по качеству; документы по планированию и осуществлению
процессов; записи – документы, содержащие результаты или свидетельства
деятельности.
Документы должны проверяться
на адекватность до их выпуска, актуализироваться по мере их утверждения, быть в
наличии в местах использования.
Ответственность руководства
Стандартами серии ISO 9000
руководству организации отводится основополагающая роль в деятельности системы
менеджмента качества.
Высшее руководство должно
разрабатывать политику и цели в области качества, обеспечивать определение и
выполнение требований потребителей, проводить анализ деятельности и
обеспечивать необходимыми ресурсами.
Менеджмент ресурсов
Для выполнения требований потребителей и поддержания системы
менеджмента качества организация должна определять и обеспечивать ресурсы.
В отношении персонала должна быть определена его необходимая
компетентность, проведена подготовка.
Должна быть определена и поддерживаться в рабочем состоянии
инфраструктура организации (здания, оборудования, транспорт, связь и т.п.).
Процессы жизненного цикла продукции
Организация должна планировать и разрабатывать процессы,
необходимые для жизненного цикла продукции. При этом до исполнения должны быть
четко определены и проанализированы требования потребителя, а также другие
обязательные и дополнительные требования к продукции.
Проектирование и разработка должны планироваться и управляться
организацией. Необходимо установить стадии разработки, распределить
ответственность и полномочия участников, организовать проведение анализа,
верификацию и валидацию каждой стадии.
Для закупаемой продукции должны быть определены требования,
критерии отбора и приемки. Поставщики должны оцениваться на основе их
способности поставлять продукцию в соответствии с требованиями организации.
Необходимо обеспечить управляемые условия для производства и
обслуживания. Данное требование может быть выполнено посредством наличия
информации о характеристиках продукции, рабочих инструкций, применением
необходимого оборудования и контрольных и измерительных приборов, проведением
мониторинга и измерений. На каждой стадии жизненного цикла продукции должны
обеспечиваться ее идентификация и прослеживаемость.
Измерения, анализ и улучшения
В организации должны планироваться и применяться процессы
мониторинга, измерения, анализа и улучшения. Необходимо проведение мониторинга
удовлетворенности потребителей как одного из показателей системы менеджмента
качества, процессов – индикаторов их эффективности, продукции – выявление
соблюдения предъявляемых к ней требований.
Через запланированные интервалы времени следует проводить
аудиты, целью которых является проверка соответствия системы менеджмента
качества и процессов на соответствие требованиям, а также оценка их
эффективности.
Должен быть проведен анализ данных, полученных в ходе
мониторинга и аудитов. На его основе сделаны выводы об удовлетворенности
потребителей, соответствии продукции требованиям, тенденциям процессов. При
необходимости разрабатываются и выполняются корректирующие и предупреждающие
действия.
Процедуры определения и анализа, имеющихся и потенциальных
несоответствий, выявления их причин и необходимых действий по их устранению или
предупреждению должны быть задокументированы.
Одно из ключевых требований
новой версии стандартов ISO 9000:2000 – применение процессного подхода к
организации менеджмента качества на предприятии [12, с. 4].
Настоящая глава посвящена детальному рассмотрению процессов, особенностей
управления ими. Во второй части будут изложены основные подходы к реализации
процессного подхода.
Сравнение функциональной и процессной структур
Следствием функционального построения организаций явилось
отдаление подразделений друг от друга, ослабление связи между ними,
возникновением сопернических отношений. При этом достижение своих целей такими
отделениями, улучшающих показатели их работы, зачастую ухудшало деятельность
предприятия в целом. Кроме того, функциональное деление представляло
определенные сложности для оценки целесообразности (в рамках предприятия)
создания и существования некоторых служб. Часть работы таких подразделений
оказывалась невостребованной, а часть могла выполняться другими подразделениями
более эффективно.
Функциональный подход к
менеджменту разрушил единство и согласованность отдельных частей процессов
менеджмента. Между функциональными подразделениями выросли барьеры, а иногда и
баррикады [20, с. 13]. Большие потери, особенно на
крупных предприятиях, обычно происходят из-за несогласованных действий
подразделений. В ряде случаев до 80% времени от поступления заявки на продукцию
до ее отправки потребителю тратится на непроизводственные операции [17, с. 81].
Отсутствие четкой
регламентации, требований к отношениям подразделений приводило к субъективной
оценке в решении тех или иных спорных вопросов, привлечению вышестоящих
руководителей, что в свою очередь существенно замедляло деятельность
предприятия. В построение отношений между подразделениями вмешивались личные
амбиции их руководителей, желание «не оказаться козлом отпущения». В таких
условиях о конструктивном подходе речи быть не могло. Так люди горько шутят,
что главный технолог и главный конструктор ненавидят друг друга семьями. А
начальника ОТК вообще никто не любит [20, с. 13].
Огромным недостатком
функционально структурированного предприятия является гипериерархия, которая
лишает его гибкости – возможности оперативно приспосабливаться к изменениям,
делает статичным и неповоротливым. Также существенно замедляются связи между
подразделениями, руководящие указания сверху и информация снизу идут долго,
корректируясь по пути «в нужную сторону».
Процессно-ориентированный
подход к построению организации, напротив, позволяет определить вклад каждого
подразделения в создание продукта, оценить эффективность деятельности. Процессная
организация работ открывает перед учетом и экономическим анализом новые
горизонты. Она позволяет перейти на методы прямого учета затрат, например, в
форме АВС‑анализа, и пересмотреть традиционные подходы к оцениванию
затрат на качество [1, с. 13].
Именно за результат этих
процессов (т.е. за продукцию или услугу) платит предприятию потребитель! Именно
поэтому эти процессы – объект сосредоточения всех знаний, умений и навыков,
работы руководства и персонала – основа их материального благосостояния и
конкурентоспособности предприятия. Именно эти процессы формируют, а
следовательно, и определяют качество продукции. Вот почему в новой версии
стандартов ISO серии 9000 и сделан акцент на процессный подход к организации
и управлению работами, главная цель которого – избавиться от разобщенности и
внутренних конфликтов, присущих многим функциональным иерархическим
организациям. Перенос центра тяжести с функции на процесс интегрирует все
действия (операции), предпринимаемые организацией для удовлетворения данного
конкретного потребителя или данного сегмента рынка. Такое управление
обеспечивает единство управления и освобождает высшее руководство от решения
текущих задач, связанных с оперативным управлением процессами. Это сулит массу
преимуществ, поскольку позволяет высшему руководству сосредоточиться на
ключевых стратегических направлениях развития бизнеса. Сюда, прежде всего,
относятся постоянные усилия по совершенствованию миссии организации, ее
видения, стратегического плана и бюджета. Кроме того, это позволяет
совершенствовать организационную культуру и, конечно, постоянно искать и
находить новые возможности в виде рынков, инноваций, конкурентных преимуществ.
Остается за высшим руководством и задача непрерывного совершенствования самой
организации [24, с. 76].
Эффективность процессного
подхода возрастает при введении в структуру управления предприятием
горизонтальных (матричных) или бригадных (управление по проектам) форм
управления [14, с. 38].
Что
же такое процесс
Рассмотрим подробнее суть
процессного подхода. Когда говорят о процессном подходе, имеют в виду, прежде
всего, то, что управление процессом и каждой из входящих в него работ
(деятельностью, подпроцессом, процессом второго или последующих уровней или
функцией) происходит с применением особых методических приемов, достаточно
хорошо разработанных и позволяющих исключить многие ошибки. Эти методические
приемы включают структурирование и декомпозицию работ, измерения, анализ и
оценку уровня управления, непрерывное совершенствование и взаимосвязь.
Системный подход к управлению предполагает рассмотрение управления организацией
как управление системой взаимоувязанных процессов [17, с. 80].
Процесс- это серия операций
(видов деятельности), которые осуществляются над исходным материалом (вход
процесса), увеличивают его ценность и приводят к определенному результату
(выходу процесса). Ценность исходного материала увеличивается за счет применения
квалификационного труда и знаний [5, с. 103].
Таким образом, процесс – это
последовательность действий, сгруппированных:
-
по виду деятельности (схожие
функции);
-
по результату деятельности
(продукту);
-
по добавленной стоимости для
клиента [26, с. 17].
Основу процессного подхода
составляет необходимость не только выделения из совокупности процессов наиболее
экономически значимых, но и постоянной оценки соотношения «вход – выход», т.е.
«ресурсы – результат», всех процессов, функционирующих в рамках системы
качества. Следовательно, с экономических позиций применение концепции
процессного подхода должно способствовать повышению экономических результатов
деятельности [25, с. 45].
Почти всегда входы в процесс
значительно более многочисленны и многообразны, чем это обычно осознается, и
часто это также справедливо и для выходов [22, Т. 1, с. 154].
Отсюда вытекает серьезное предостережение для руководителей: учитывая, сколь
много имеется потенциальных входов (причинных факторов), они должны быть очень
внимательны к их обоснованию и опасаться поспешных заключений, выделяя
«очевидную», единственную, или главную причину наблюдаемого эффекта [22, Т. 1, с. 156].
Процессы представляют собой
реальную связь между меняющимися требованиями потребителей и тем, что они
получают в результате поставки продукции или оказания услуги. Процессы
необходимо рассматривать как действия, которые направлены на достижение
организацией результатов – как конечных, связанных с удовлетворением
заинтересованных сторон, так и промежуточных, связанных с функционированием
процессов [33, с. 4].
Системность процессного
подхода состоит в том, что анализируется вся информация обо всем процессе из
всех источников, с ним связанных, в результате чего на основе фактов (причем с
помощью концепции статистического мышления) принимается решение, кому и как
вмешиваться в процесс. Если такой подход не реализован, СМК просто не сможет
дать ту отдачу, о которой обычно говорят и пишут энтузиасты внедрения
стандартов ISO серии 9000 в разных странах. Другими словами, каждый
бизнес-процесс необходимо анализировать в целом, с учетом его технологических
параметров и влияния на потребителей, финансы и сотрудников. И все это должно
осуществляться с применением методов статистического управления процессами,
включая обязательное использование методологии статистического мышления [24, с. 78].
Объединение подразделений и
служб процессами обеспечивает:
-
ориентирование подразделений и
служб на достижение конечного результата, определяемого общей целью,
оптимизацию процесса в целом, а не деятельности отдельной службы, оценку вклада
в общее дело каждого из подразделений, наибольшую суммарную эффективность;
-
более четкое восприятие
организацией изменений требований потребителей (основные процессы ориентированы
на потребителя, они начинаются с запросов потребителей и заканчиваются ими);
-
возможность приспосабливаться к
изменяющимся внешним условиям;
-
измеримость процесса числовыми
характеристиками выпускаемой продукции, такими как себестоимость, длительность
цикла, производительность, уровень качества и удовлетворенность потребителей;
-
возможность постоянного и
прорывного совершенствования на основе измеримости процесса. Механизм
совершенствования процессов достаточно хорошо отработан и широко применяется во
многих организациях мира, в то время как иерархическая структура с одним
функциональным делением обычно не подлежит измерению и поэтому ее трудно
улучшить;
-
обозримость всех сфер деятельности
и их согласованность;
-
более легкое управление
организацией: сокращается путь передачи управляющих действий и информации как
по вертикали, так и по горизонтали;
-
объединение людей и усиление
коллективной (командной) работы, мотивацию [17, с. 80].
Классификация процессов организации
В структуре организации,
прежде всего, выделяют бизнес-процессы – те процессы, за «выходы» которых
(продукты, услуги) внешний потребитель платит деньги, а организация
соответственно получает прибыль. К ним можно отнести, например,
производственный процесс.
Кроме того, на предприятии
присутствуют обслуживающие процессы, необходимые для поддержания бизнес-процессов
(процесс маркетинга, и др.).
Декомпозиция основных
процессов определяет субпроцессы – составные части основных процессов
(например, процесс окраски, сборки, обкатки автомобилей).
Бизнес-процессы
характеризуются тем, что имеют конкретного потребителя, готового платить за
результаты этих процессов. Бизнес-процессы существуют до тех пор, пока есть
потребитель. Их организация и систематизация осуществляется в соответствии не с
удобством производителя, а с принципом ориентации на потребителя. А это означает,
что на смену традиционной организационной структуре, как правило, придет
проектный подход и командная форма работы [1, с. 13].
Бизнес-процессы делят на
внутренние и внешние. Примером внутреннего процесса может служить разработка и
внедрение на предприятии системы качества. Внешние бизнес-процессы порождаются,
как правило, клиентами. Во всех случаях бизнес-процессы в виде цепочки операций
идут внутри организации [1, с. 13].
Схема взаимодействия составляющих
процессной системы управления приведена на рисунке 1.
Рисунок 1 -
Общая схема управления процессами
На этом рисунке кроме
перечисленных частей процесса отражены следующие особенности управления сетью
процессов:
-
ресурсы, в зависимости от
конкретного процесса, могут поставляться от вспомогательных процессов или
аутсорсинговых организаций в различной степени готовности к использованию их в
процессах. Поэтому стрелка «Ресурсы» частично выходит за границы процесса;
-
выходы и выходы процесса
изображены на границе процесса и являются одним из признаков для формирования
сети процессов организации. Входом или выходом обычно является законченный
продукт или полуфабрикат;
-
контроль выходов процесса
проводится практически всегда и служит одним из основных источников информации
о показателях продукта процесса;
-
данные об удовлетворенности потребителя,
как правило, существуют вне данного процесса, но владелец процесса должен
создать у себя систему сбора этих данных и использовать их при управлении
процессом;
-
границы процесса – понятие
условное, но именно они должны совпадать с областью полномочий, ответственности
и юрисдикции владельца процесса. Со стороны вышестоящего руководства будет
некорректно возлагать на владельца процесса ответственность за события и
работы, происходящие за пределами выделенной ему области управления;
-
обычно вышестоящий руководитель
управляет несколькими владельцами сети процессов организации. На рисунке
изображены процесс 1 и процесс N. Каждый из них имеет своих владельцев, ресурсы
и технологию. Общим для них является вышестоящий руководитель, перед которым
они отчитываются [13, с. 24].
В соответствии со стандартами
ISO серии 9000 организация должна определить (в стандарте ISO 9000
использован термин «идентифицировать») производственные и обслуживающие
процессы, от которых зависит качество товара, и провести анализ оптимальности
условий их выполнения. К этим условиям относятся:
-
требования к качеству результата, «выходу» процесса;
-
требования к качеству процесса
(например, производительность, энергоемкость и т.д.);
-
требования к качеству и количеству
ресурсов, используемых для выполнения процесса (на «входе») – сырье, энергия,
материалы, комплектующие, технологическое оборудование, средства измерений,
средства работы с информацией, помещения (при этом в огромной степени именно
руководство, менеджмент является поставщиком, т.е. воздействует на входы
данного процесса [22, Т. 1, с. 156]);
-
измеряемые параметры процесса для
контроля и оценки его результативности;
-
необходимость, достаточность и
результаты контроля параметров процесса и показателей качества на «входе» и
«выходе»;
-
оптимальность состава рабочих
операций, образующих процесс;
-
распределение полномочий и
ответственности персонала;
-
наличие лица, ответственного за
процесс («хозяин» процесса);
-
требования к персоналу,
выполняющему процесс (квалификация, опыт, здоровье и т.д.);
-
необходимость и достаточность
учета расходуемых ресурсов и показателей качества;
-
необходимость и достаточность
документации, используемой при выполнении процесса и позволяющей хранить,
использовать и воспроизводить процесс и его результаты;
-
стоимость процесса [15, с. 87].
При этом можно выделить
следующие виды деятельности:
-
выполнение процесса –
технологическая цепочка действий по преобразованию «входов» в «выходы»;
-
управление процессом – система
менеджмента, которая обеспечивает результативность и эффективность процессов.
Управление процессами – вовсе
не то же самое, что управление функциональными подразделениями, и здесь может
быть множество препятствий. Первое – неумение принимать решение о
целесообразности вмешательства в процесс: надо или не надо вмешиваться, и если
надо, то кому. Второе – непонимание того, как из любого процесса вырастает
сначала вся СМК, а потом вся система интегрированного управления организацией [24, с. 77].
Правильное управление
процессом требует не просто постоянного за ним наблюдения и регулярного анализа
данных – это делают практически все организации и руководители всех уровней.
Необходимо, чтобы на всех уровнях управления процессом все, кто полномочны в
него вмешиваться, умели принимать на основе фактов решение о том, надо ли
вмешиваться в процесс, и если надо, то кому [24, с. 78].
Управление процессами
предполагает, в том числе:
-
определение ресурсов, необходимых
для того, чтобы процессы и субпроцессы функционировали с заданной
эффективностью и результативностью;
-
определение средств и способов для
достижения запланированных результатов и установленных целей;
-
определение и внедрение процедуры
управления изменениями процессов;
-
порядок действий и принятия
решений в случае появления несоответствий или сбоев в ходе процессов и т.д. [33, с. 14].
В настоящее время большинство
процессов в организации либо не имеет управляющих, либо эти функции выполняются
несколькими сотрудниками, а это тоже означает, что они не выполняются [5, с. 104].
Многие руководители поняли
или начинают понимать, что разработанная в первой половине прошлого века
методология управления, ориентированная только на финансовые показатели
организации, бесперспективна в новых условиях быстроменяющегося мира и глобальной
конкуренции. Именно поэтому во всем мире наблюдается такой интерес к системе
сбалансированных показателей (ССП).
В соответствии с этим
подходом для управления организацией целесообразно оперировать системой из
четырех групп показателей: удовлетворенность персонала; результативность и
эффективность внутренних бизнес-процессов; удовлетворенность потребителей;
финансовые результаты. Последние – это только «вершина айсберга», его надводная
часть. Обеспечивает же получение желаемых финансовых результатов только
удовлетворенный персонал посредством оптимизированных процессов, направленных
на удовлетворение потребителя!
Все перечисленные показатели
взаимосвязаны, поэтому руководителю при формулировании видения и разработке
стратегии развития организации надо поставить цели и задачи, спланировать
действия, определить критерии оценки выполнения работ для достижения
поставленных целей по каждой из четырех групп показателей и дать ответы на
следующие вопросы:
-
какими мы должны представать перед
нашими владельцами и акционерами, достигая желаемых финансовых результатов;
-
какими мы должны предстать перед
нашими потребителями, чтобы реализовать свое видение будущего;
-
в каких бизнес-процессах мы должны
достичь совершенства, чтобы удовлетворить наших потребителей;
-
каким образом мы должны
поддерживать способность изменяться и совершенствоваться, чтобы реализовать
свое видение будущего? [24, с. 77].
Необходимо подходить к
руководству процессами не с административных позиций, а как к управлению оркестром,
где не только хорошие музыканты (читай – менеджеры) обеспечивают слаженность
игры и безукоризненное звучание. Должны быть еще и соответствующие инструменты
(ресурсы) и дирижер – «владелец» процесса [33, с. 15].
В менеджменте процессов могут использоваться различные
методы. Рассмотрим основные.
Реинжиниринг. Реинжиниринг – фундаментальное переосмысление и
радикальная перестройка бизнес-процесса с целью существенного улучшения
наиболее критических параметров и характеристик его функционирования:
уменьшения затрат, повышения качества продукции или услуг, увеличения скорости
выполнения заказов и производительности, и т.п. Он обеспечивает не
краткосрочное, а стратегическое повышение производительности процессов и
соответствующих подразделений и отделов. Обычно результатом является улучшение
на несколько порядков наиболее существенных показателей производительности в
сфере затрат, качества, сервиса и времени [7, с. 107].
Кайзен. Систематический поиск возможностей постоянного
улучшения по-японски называется словом «кайзен». Кайзен – это кропотливый
неспешный процесс постоянного улучшения всех аспектов деятельности организации [1, с. 13].
Бенчмаркинг. Под методологией бенчмаркинга понимается изучение и
использование методов менеджмента и организации процессов на
предприятиях-лидерах в данной отрасли. Бенчмаркинг является не обменом опытом
или методикой самоутверждения, а волевым желанием учиться у лучших и внедрять
все лучшее в собственные процессы. В практике бизнеса выделяют три основных
типа методологии бенчмаркинга:
-
бенчмаркинг продукции и
технических решений (включает анализ и сравнение цен, качества, свойств,
технических и эксплуатационных характеристик определенного вида продукции или
услуг, рассматриваются, как правило, предприятия той же отрасли);
-
бенчмаркинг бизнес
процессов/функций (концентрирует свое внимание на рабочих процессах, таких как
обработка заказов клиентов, выписывание счетов, обучение персонала и др., могут
подвергаться изучению организации вне зависимости от отрасли);
-
стратегический бенчмаркинг (анализ
и сравнение стратегических целей, методов стратегического планирования,
управления финансами, продвижения на рынок мировых лидеров отрасли) [7, с. 124].
Принцип системы качества – за
качество отвечают все. Генеральный директор берет всю ответственность на себя,
но дублирует ее (дублирует, а не делегирует, делегировать ответственность
нельзя) на всех остальных и делегирует им соответствующие полномочия. Качество
– это задача каждого работника на предприятии. Однако, если в компании говорят,
что качеством должны заниматься все, это в большинстве случаев означает, что им
никто не занимается [20, с. 35].
Поэтому в организации должны быть назначены ответственные за процесс (владельцы
процесса).
Роль «владельца» процесса
состоит в том, что он:
-
прогнозирует возможные изменения в
организации и вокруг нее, которые могут повлиять на ход или результаты
процесса;
-
приводит процесс в соответствие с
уже произошедшими изменениями в структуре организации или вне ее;
-
оценивает предложения по
улучшению, поступающие от членов команды или рабочей группы;
-
возглавляет проведение анализа
процесса в целом и по составляющим его шагам или этапам;
-
координирует работу по разработке
и улучшению процесса;
-
обеспечивает поддержку полезных
начинаний, например, убеждение руководства организации в справедливости и
необходимости предлагаемых изменений, улучшений.
Из вышесказанного следует,
что «владелец» процесса должен входить в высшее руководство организации [33, с. 15].
Менеджмент процесса
заключается в том, что владелец процесса непрерывно или с установленной
периодичностью контролирует ход процесса и принимает управленческие решения в
случаях отклонения параметров процесса от критериев, установленных для
нормального хода процесса. То есть, деятельность владельца процесса носит
плановый характер при нормальном ходе процесса или неплановый – в случаях
возникновения проблемных ситуаций, требующих немедленного вмешательства [13, с. 22].
Неотъемлемой частью менеджмента процессов является
улучшение. Это одно из основных требований стандарта ISO 9000, поскольку улучшение процессов – магистральный путь улучшения
качества продукции [14, с. 171].
Постоянное улучшение
процессов включает в себя:
-
выбор проблемы улучшения;
-
оценку результатов и эффективности
действующего процесса;
-
определение первопричины проблемы;
-
исследование и отбор
альтернативных решений;
-
проверку и подтверждение
устранения первопричин проблемы;
-
стандартизацию нового решения;
-
оценку результативности улучшений [14, с. 171].
Субоптимизация
Составляющие систему
подпроцессы не могут сами по себе достигнуть ее целей. Имеется взаимосвязь
между ними, они взаимодействуют друг с другом, их нельзя разделить. Попытка
улучшить систему без полного учета этого обстоятельства в лучшем случае
приведет к субоптимизации. К сожалению, как это весьма часто оказывается на
практике, субоптимизация, т.е. оптимизация подпроцесса, оказывается
несовместимой с оптимизацией системы в целом [22, Т. 1, с. 164].
Функционирование любого
составляющего систему подпроцесса должно оцениваться в терминах его вклада в
цели всей системы, а не по его индивидуальной производительности или прибыли и
ни по какому другому соревновательному критерию [22, Т. 1, с. 166].
С одной стороны, небольшая
часть системы может оказаться довольно стабильной, в то время как система в
целом нестабильна; с другой стороны, проявления неуправляемости ситуации в
малой части системы могут соответствовать изменениям в допустимых пределах для
большой системы; другими словами, особые (специальные) причины изменчивости
точки зрения некоторой части системы могут рассматриваться как общие причины
для большой системы. Это еще одна причина, заставляющая осмыслить с возможно
общих позиций информацию, получаемую при помощи контрольных карт, и это
особенно верно в тех случаях, когда в процессах существенным оказывается
человеческий фактор [22, Т. 1, с. 164].
Оптимизация отдельных работ –
функций – без увязки со всем процессом не может принести сколь-нибудь заметных
результатов. Рассмотрение процессов как совокупности функций часто позволяет
выявить тот факт, что некоторые из функций просто не нужны для получения конечного
результата [17, с. 81].
Но тем же самым образом, как
субоптимизация (оптимизация подпроцессов) несовместима с оптимизацией системы,
так и оптимизация системы может быть несовместима с оптимизацией большей
системы, которая ее содержит [22, Т. 1, с. 167].
Одним из основных требований
стандарта ISO 9001:2000 является необходимость мониторинга и измерения
процессов. То есть, организация должна вести постоянное наблюдение за
состоянием процессов на основе выбранных ей показателей – индикаторов, ведь без
анализа достоверной информации, отображающей фактическое состояние процессов
невозможно обеспечить деятельность по их управлению и улучшению.
Важным элементом любой системы измерений и обратной связи
является система независимой проверки, что гарантирует соблюдение используемых
процедур. Большинство сотрудников не хотят искажать данные, но стремление
представить руководству лишь желательную информацию велико [5, с. 106]. Поэтому
мониторинг и измерение процессов дают возможность реализации одного из восьми
принципов стандартов ISO серии 9000 – принятие решений, основанное на
фактах.
При выборе характеристик,
подлежащих измерению или оценке, необходимо учитывать правильное соотношение
качественных и количественных показателей, которые в совокупности действительно
отражали бы качество процесса и его результатов относительно установленных
факторов успеха [12, с. 117].
Рассмотрим требования ISO 9001:2000, касающиеся
процессного подхода.
Организация должна:
-
выявлять необходимые для системы
менеджмента качества процессы и области их применения по всей организации;
-
определять последовательность и
взаимодействие этих процессов;
-
определять требуемые критерии и
методы, позволяющие гарантировать, что функционирование и контроль этих
процессов эффективны;
-
обеспечивать наличие ресурсов и
информации, необходимых чтобы поддерживать функционирование и вести мониторинг
этих процессов;
-
вести мониторинг, измерять и
анализировать эти процессы;
-
предпринимать действия с целью
достичь запланированных результатов и непрерывного совершенствования этих
процессов [9].
Первая задача, как следует из
требований ISO 9001:2000, - выявить процессы, необходимые для системы
менеджмента качества, определить их четкие границы и назначить владельцев.
Очевидно, что под эту формулировку подпадают все производственные и
административные процессы, а также процессы менеджмента предприятия,
оказывающие прямое или косвенное влияние на качество.
Последовательность действий,
составляющих процесс, может быть сгруппирована на основе различных признаков:
-
по виду деятельности (схожие
функции) – ориентирован на описании последовательности действий, производимых
работниками для достижения результата в рамках своего функционального
подразделения;
-
по результату деятельности
(продукту) – позволяет сгруппировать работы по принципу выделения заказчика и
продукта для него;
-
по добавленной ценности для
клиента – выделяет и рассматривает процессы как совокупность действий,
добавляющих ценность для клиента [26, с. 17].
В настоящее время широкое
распространение получил первый метод, как наиболее простой для понимания и
реализации. Остановимся на его рассмотрении.
На самом верхнем уровне (рисунок
1) деятельность предприятия представляется в виде всего двух процессов:
управление бизнесом и создание продукции. Управление бизнесом – это процесс,
осуществляемый высшим руководством (владельцы, наемные менеджеры, то есть те
лица, которые на конкретном предприятии выполняют функции стратегического
планирования и выделения ресурсов). Его выходом являются бизнес-цели,
бизнес-политика, стратегические планы и необходимые ресурсы, том числе – цели и
политика в области качества, планы и ресурсы для их достижения. Они служат
входными элементами для процесса создания продукции. Ответственность за этот
процесс несет, как правило, наемный топ-менеджер предприятия (генеральный
директор, исполнительный директор или другие лица подобного ранга). Третий
процесс, показанный на рисунке 2 пунктиром, - это деятельность уже не
предприятия, а потребителей, связанная с потреблением продукции.
Рисунок 2 -
Процессы высшего уровня
Далее процесс создания
продукции разворачивается в цепочку основных процессов – тех процессов, в
результате которых производятся продукты или услуги и которые создают прямую
ценность для потребителя. Примерами основных процессов могут служить:
маркетинг, проектирование продукции, разработка технологических процессов,
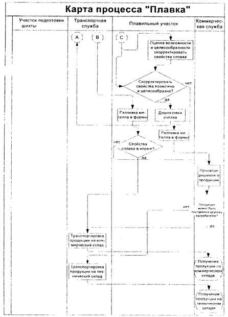
работа с потребителями, закупки, производство, послепродажная поддержка. На рисунке 3
показана обобщенная схема декомпозиции процесса создания продукции
применительно к предприятию, специализирующемуся на производстве литейных
сплавов из вторичного сырья.
Рисунок 3 -
Декомпозиция процессов системы
менеджмента качества
Для каждого основного
процесса определяется владелец (как правило, это руководитель службы
производственного или административного подразделения), который далее
возглавляет всю дальнейшую работу по определению подведомственного процесса.
Под определением процесса понимается установление состава процессов в системе
менеджмента качества и разработка моделей процессов, отражающих:
-
структуру процессов;
-
ресурсы для обеспечения
надлежащего функционирования;
-
индикаторы для оценки
функционирования.
Владельцы процессов руководят
следующими работами. Первоначальная задача – выделить субпроцессы и
поддерживающие процессы, необходимые для функционирования руководимых ими
(владельцами) процессов. Эта работа нужна, чтобы сформировать примерный состав
процессов в системе менеджмента качества, назначить владельцев субпроцессов и
организовать под их руководством работу по определению процессов применительно
к своей области ответственности.
Практика идентификации
процессов персоналом свидетельствует о том, что установить весь состав
процессов с первого раза удается редко. Как правило, первоначально формируется
временный вариант перечня процессов, что позволяет начать работу по их
определению. Затем, по мере осознания персоналом предприятия своей
деятельности, этот перечень корректируется в направлении более полного
отражения состава существующих процессов.
Определению структуры
процесса – состава и содержания отдельных его шагов – способствует применение
специально разработанных стандартных форм, а также карт процессов.
В стандартных формах
приводятся сведения о входах и выходах, их поставщиках и потребителях,
содержании процесса и его составных частях (субпроцессах). Заполнение
стандартных форм рекомендуется производить в рамках комплексных рабочих групп,
объединяющих специалистов из подразделений, которые обеспечивают качество
входов и ресурсов для процесса, реализуют процесс и используют его результаты.
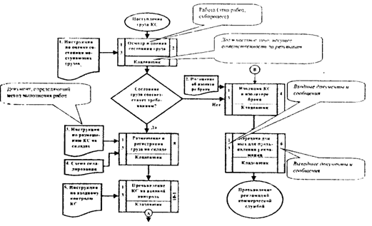
Карта процесса (рисунок 4)
– это графическое представление процесса в виде блок-схемы, в которой шаги
процесса изображаются в предопределенных столбцах, соответствующих участникам
процесса. Карты процессов должны разрабатываться лично владельцами процессов с
обязательным привлечением менеджеров и специалистов подразделений предприятия,
задействованных в процесс.
Рисунок 4 -
Карта процесса
С помощью текстовых описаний,
стандартных форм и карт процессов участники процессов идентифицируют
собственную деятельность в рамках системы менеджмента качества. Практика
составления описаний процессов свидетельствует, что удовлетворительное описание
процесса удается получить только с нескольких попыток.
Аналогичная работа проводится
и в отношении поддерживающих процессов. Состав поддерживающих процессов
определяется владельцами процессов.
Описанный процесс
подвергается анализу на предмет соответствия его структуры требованиям системы
менеджмента качества. Во-первых, это требования стандарта ISO 9001:2000.
Во-вторых, требования самого предприятия. Реализуются они посредством
соответствующих шагов, включаемых в состав процесса и направленных на выполнение
конкретных требований стандарта, например, требований по идентификации и
прослеживаемости, регистрации данных о качестве, корректирующим и
предупреждающим действиям и так далее. Например, в рамках процедуры по
предупреждающим действиям должны быть идентифицированы внутренние и внешние
риски процесса с точки зрения качества и оценено наличие в его составе шагов,
направленных на избежание или снижение рисков.
Уместно подчеркнуть, что для
корректной интеграции в процессы действий по выполнению требований ISO 9001:2000
необходимо, чтобы к моменту «обустройства» процесса все документированные
процедуры по реализации требований ISO 9001:2000 уже были разработаны.
Описанный процесс
подвергается анализу с точки зрения требований к системе менеджмента качества.
Для того чтобы процесс отвечал требованиям системы менеджмента предприятия, он
должен по аналогичной схеме анализироваться всеми заинтересованными службами:
производственной, технологической, финансовой, охраны труда, охраны окружающей
среды и т.п. В идеале такой анализ должен предшествовать анализу с точки зрения
качества. Это создаст определенные гарантии того, что в конечной структуре
процессов СМК, по крайней мере, не будет упущенных шагов, необоснованных шагов
и лишних усложнений.
По результатам проведенной
работы отрабатывается структура процесса, адекватная требованиям к системе
менеджмента качества.
После анализа и приведения
структуры процессов в соответствие с требованиями к системе менеджмента
качества разрабатываются расширенные блок-схемы процессов (рисунок 5). От
карт процесса они отличаются большей нагруженностью: каждый шаг процесса
связывается с информационной и методической основой работ, выполнение которых
предусматривается в его рамках, а также с должностными лицами-исполнителями
работ.
Рисунок 5 -
Разработка блок-схем процессов
Следующим этапом является
формирование требований к ресурсам для функционирования процесса.
В качестве обязательных
компонентов ресурсов, которые должны быть определены и обеспечены, в ISO 9001:2000
обозначены человеческие ресурсы (менеджеры и исполнители работ), инфраструктура
и производственная среда. Однако, для обеспечения надлежащего функционирования
процесса с позиций качества документального определения только этих видов
ресурсов недостаточно. Если понимать под ресурсами все материальные и
нематериальные компоненты, используемые в рамках процесса, то в состав ресурсов
необходимо включить (рисунок 6), как минимум, информацию, метод выполнения
работ и время. А всего, опираясь на ISO 9004:2000 и здравый смысл, можно
рекомендовать учитывать двенадцать видов ресурсов, в том числе логистику,
поставщиков и партнеров, страховые ресурсы, финансы и даже такой их
экзотический вид, как «интеллектуальные ресурсы». Требования к ресурсам
отражаются в специальных картах ресурсов, составленных таким образом, чтобы
обеспечить необходимую четкость идентификации ресурсов. Если ресурсы достаточно
полно и четко определены в другой документации, например, технологической, то в
картах ресурсов на них даются лишь ссылки.
Рисунок 6 -
Ресурсы процессов
На заключительном этапе
устанавливаются индикаторы процессов (рисунок 7). Чтобы установить
индикаторы для каждого процесса, необходимо определить его долгосрочные цели с
точки зрения качества.





Рисунок 7 -
Индикаторы процессов. Принципы
формирования и построения
Цели процессов определяются
таким образом, чтобы цели каждого из них полностью отвечали корпоративным целям
в области качества, а достижение целей всех процессов в сумме обеспечивало бы
достижение корпоративных целей.
Индикаторы устанавливаются на
основе целей процессов таким образом, чтобы по ним можно было измерить степень
достижения цели.
Строго говоря, цели и
индикаторы процессов следует начинать формировать раньше – еще на этапе анализа
структуры процессов, поскольку анализ структуры процессов базируется и, в
первую очередь, на оценке соответствия структуры процессов их целям. На
заключительном этапе работ по определению процессов проводится документирование
целей и индикаторов.
Техническая сторона решения
процедурных вопросов, связанных с оценкой индикаторов, состоит в установлении
источников исходных данных, периодичности их сбора и анализа, а также в
установлении процедуры сбора и анализа данных и принятия по ним мер. Тем самым
обеспечивается необходимая база для мониторинга эффективности процессов и планирования
улучшений.
Результаты проделанной работы
рекомендуется отразить в форме стандартов предприятия. Так в стандарте на
процесс может присутствовать следующая информация:
-
цели процессов;
-
структура процессов;
-
ответственность за выполнение
работ, предусмотренных в рамках процессов и их этапов;
-
требования к ресурсам, необходимым
для выполнения работ предусмотренным образом;
-
порядок выполнения работ;
-
индикаторы;
-
методы мониторинга и управления
процессами;
-
требования ISO 9001:2000,
которые должны быть интегрированы в процесс, и действия в рамках процесса по
обеспечению их выполнения;
-
входы процесса и их поставщики;
-
выходы процесса и их потребители;
-
идентифицированные риски;
-
данные, подлежащие регистрации, и формы документов, в которых
данные должны быть зарегистрированы;
-
порядок авторского надзора за стандартом;
-
ссылки на документы нижестоящего уровня, разработанные на основе
СТП.
В тоже время, ввиду сложности
поддержания документов на бумажных носителях в условиях постоянных изменений,
целесообразно использовать электронным средствам моделирования бизнес-процессов
(ARIS ToolSet, BpWin, Desing IDEF, EMTool,
Workflow Modeller
и другие).
В российских условиях
использование процессного подхода сопряжено с серьезными трудностями,
обусловленными рядом причин. Первая из этих причин – полное несоответствие
процессному подходу действующих линейно-функциональных организационных структур
управления, в которых, как было отмечено, деятельность дифференцирована и не нацелена
на конечный результат.
Вторая причина – отсутствие
подготовленного к работе в новых условиях состава руководителей. Большая их
часть – специалисты высокой квалификации, но очень узкой специализации, т.е.
знающие «много о немногом». Следовательно, они не готовы к руководству
интегрированными управленческими структурами.
Третья причина – психологическая
неготовность руководителей и специалистов к преодолению трудностей, связанных с
освоением процессного подхода [25, с. 47].
Кроме того, в большинстве своем
российский работник априори считает, что любой документ – это «бумажка»,
информация на которой не имеет ничего общего с его реальной производственной
практикой. Действительно, за годы существования всеобщей плановой экономики
тексты документов со временем стали абсолютно неприменимыми для реального
производства [21, с. 56]. Поэтому в организации необходимо
создать хотя бы минимальную культуру обращения с документами. Каждый
разработанный документ должен иметь своего потребителя, быть ему полезным, понятным
и не создавать неудобств в работе [13, с. 29].
Также в связи с переходом к
процессному подходу традиционные способы расчета затрат по статьям бюджета
(зарплата, материалы, амортизация и т.д.) становятся мало приспособленными для
анализа цепочки видов деятельности [17, с. 82].
В конце 2001 года в ОАО «УАЗ» начались работы по
построению системы менеджмента качества, ориентированной на стандарты ISO серии 9000.
В 2002 году проводился первый этап работ. Для осуществления
задачи было привлечено научно-производственное предприятие «Пирс-консалт»,
проводившее подготовку акционерного общества к сертификации.
На следующем этапе проводился предварительный аудит фирмой
«TÜV». Были выявлены несоответствия требованиям стандартов ISO серии 9000,
рекомендации по их устранению.
В ноябре 2003 подразделения ОАО «УАЗ» УГК и СКП успешно
прошли сертификацию фирмы «TÜV», заводом был получен сертификат
соответствия ISO 9001.
На этом этапе была разработана процессная структура
предприятия, а также идентифицированы и описаны процессы, в том числе процесс
«Проектирование и разработка автомобилей». Выпущены стандарты предприятия СМК.
Основополагающим документом в
области качества в ОАО «УАЗ» является руководство по качеству «РК 001‑2003».
В нем отражены все аспекты системы менеджмента качества предприятия. С точки
зрения внутреннего пользователя Руководство по качеству служит справочником по
устройству, организации функционирования, общему планированию и обеспечению
целостности Системы менеджмента качества при ее разработке и внедрении [27, с. 1].
Система менеджмента качества ОАО «УАЗ»,
являясь частью общего менеджмента предприятия, построена и документирована в
соответствии с требованиями ГОСТ Р ИСО 9001. Она ориентирована
на «процессный подход» при ее разработке, внедрении и улучшении с целью
повышения удовлетворенности Потребителей путем выполнения их требований и
ожиданий.
Менеджмент качества ОАО «УАЗ»
включает разработку Политики и целей в области качества, планирование качества,
обеспечение качества, контроль качества и улучшение качества.
Для успешного функционирования
предприятия, его руководством определены все объективно необходимые и
взаимосвязанные процессы и виды деятельности и их цели, как объекты
менеджмента. При этом деятельность, использующая ресурсы и управляемая с целью
преобразования входов в выходы, рассматривается как «процесс».
Это обеспечивает:
-
понимание и достижение целей
процессов;
-
рассмотрение процессов с точки
зрения добавленной ценности, важных для предприятия, Потребителей и
заинтересованных сторон, в том числе общества;
-
достижение результатов выполнения
процессов, их результативности;
-
постоянное улучшение процессов,
основанное на объективном их измерении.
«Процессный подход», как основное
требование к СМК, позволяет также руководству ОАО «УАЗ» согласовать и
интегрировать Систему менеджмента качества с другими системами менеджмента на
предприятии с соответствующими требованиями.
Модель Системы менеджмента
качества, созданная на ОАО «УАЗ», показана в приложении А. Модель
охватывает все основные требования к СМК, не детализируя их.
В СМК ОАО «УАЗ» в соответствии
с требованиями ГОСТ Р ИСО 9000 в качестве объектов менеджмента
включены процессы управленческой деятельности руководства, обеспечения
ресурсами, процессы жизненного цикла продукции, измерения, анализа и улучшения.
При этом:
-
определена последовательность этих
процессов;
-
установлены критерии и методы
оценки результативности процессов при осуществлении и управлении;
-
обеспечено наличие ресурсов и
информационного обеспечения для поддержания, мониторинга, измерения и анализа
процессов.
Все должностные лица – участники
деятельности в рамках СМК наделяются полномочиями и ресурсами, позволяющими
выполнить требования к их деятельности, предъявляемые СМК.
Ответственность и полномочия
должностных лиц предприятия в рамках СМК отражаются в Положениях о подразделениях
и их Должностных инструкциях.
Взаимодействие в рамках СМК между
структурными подразделениями и отдельными работниками регламентируется
стандартами предприятия и другими документами организационного и
исполнительского уровня.
планирование
качества – часть менеджмента качества, направленная на установление целей в
области качества и определяющая необходимые операционные процессы жизненного
цикла продукции и соответствующие ресурсы для достижения целей в области
качества.
На ОАО «УАЗ» применяются
следующие виды планирования качества:
-
стратегическое (долгосрочное);
-
оперативное;
-
целевое.
Стратегическое планирование
качества, осуществляемое в рамках стратегического менеджмента, является
неотъемлемой частью стратегического планирования предприятия. Его результаты
отражаются в соответствующих документах предприятия по стратегическому
планированию, в Политике в области качества, в настоящем Руководстве по
качеству и документах СМК организационного уровня.
Планирование качества на
стратегическом уровне (стратегическое планирование) включает:
-
разработку Политики в области
качества;
-
определение и постановку
стратегических целей предприятия в области качества;
-
установление состава процессов,
необходимых для достижения стратегических целей в области качества;
развертывание корпоративных целей в области качества по процессам;
-
определение организационной
структуры для реализации процессов СМК;
-
разработку процессов,
обеспечивающих достижение их целей в области качества эффективным образом, и
регламентацию процессов.
Стратегические цели предприятия в
области качества определяются высшим руководством. Основой для установления
стратегических целей служат бизнес-цели и возможности их осуществления, а также
законодательные и регулирующие требования.
В приложении Б показан
укрупненный состав процессов и их взаимодействие.
При разработке процессов СМК –
устанавливаются:
-
структуры процессов;
-
ресурсы для обеспечения
надлежащего функционирования процессов;
-
критерии оценки результативности
процессов в рамках СМК, методы их измерения, анализа и применения в целях
управления.
Исходя из стратегических целей
предприятия, устанавливаются основные и поддерживающие процессы (виды
деятельности) (приложение В).
Оперативное планирование,
осуществляемое в рамках оперативного менеджмента – планирование на определенный
календарный период (год, полугодие, квартал, месяц), предусматривает
установление конкретных целей в области качества, а также конкретных мер и
ресурсов для их достижения. Оперативное планирование качества является обязательным
элементом оперативного планирования деятельности предприятия и его
организационных единиц.
Целевое планирование –
планирование качества применительно к конкретной продукции, Контракту, проекту
– направлено на установление, когда это необходимо, какие процедуры, ресурсы,
кем и когда должны применяться к конкретной продукции, Контракту, проекту с
учетом их специфики. Документы с результатами этой работы именуются планами качества.
Ответственность за планирование
несут:
-
за стратегическое планирование
в целом – генеральный директор, в том числе:
а) за разработку
Политики в области качества;
б) за постановку
стратегических целей предприятия в области качества;
в) за установление
процессов СМК и развертывание корпоративных целей по процессам и их разработку;
д) за определение
организационной структуры для реализации процессов СМК;
-
за оперативное планирование и целевое планирование – генеральный
директор и владельцы процессов и видов деятельности СМК.
Контроль и обеспечение качества,
как составные части менеджмента качества, в Системе менеджмента качества ОАО «УАЗ»
реализуются в рамках процессов СМК посредством интегрирования в них работ по
выполнению требований ГОСТ Р ИСО 9001 и требований предприятия.
Состав работ, которые должны быть интегрированы в процессы СМК, и требования к
их выполнению регламентированы стандартами предприятия. Отдел аудита и
методологии СМК контролирует полноту учета требований ГОСТ Р ИСО 9001
и требований предприятия в стандартах на процессы и разработанных на их основе
документах исполнительского уровня.
Контроль качества
предусматривает также меры оперативного характера, направленные на выполнение
требований к продукции и процессам, осуществляемые персоналом в рамках
процессов. Документами СМК организационного и исполнительского уровня
определяется компетенция по принятию решений при осуществлении контроля качества.
Улучшение качества – это комплекс
осуществляемых на регулярной основе мер по идентификации и реализации
возможностей улучшения продукции, услуг, совершенствования процессов и
повышения результативности СМК.
Координацию работ в области
качества осуществляет Представитель руководства в СМК, в частности:
-
обеспечение разработки, внедрения и поддержания в рабочем
состоянии процессов Системы менеджмента качества;
-
инициирование разработки Политики в области качества;
-
предоставление отчетов высшему руководству предприятия о
функционировании СМК и необходимости улучшения;
-
отслеживание целостности СМК при вводимых изменениях
(организационной структуры, бизнес-процессов и т.п.).
Рассмотрение работ, необходимых
для поддержания в рабочем состоянии СМК производится на конференциях по
качеству. На конференциях по качеству рассматриваются результаты функционирования
СМК и их соответствие Политике и целям в области качества, планы качества на
очередные периоды планирования и предложения персонала по решению проблем
качества и реализации возможностей улучшения.
Организационная структура ОАО «УАЗ»
приведена в приложении Г.
Назначение и структура
бизнес-процесса
Назначение процесса «Проектирование и разработка автомобилей» -
создание новой конкурентоспособной продукции и модернизация выпускаемой и
выпущенной ранее продукции в целях удовлетворения требований и ожиданий
Потребителей, а также обеспечения выполнения требований законодательных и
регламентирующих документов, в том числе по безопасности.
Основной целью процесса проектирования и разработки является
обеспечение завода объектами производства, удовлетворяющими потребителя, т.е.
продукцией с необходимыми потребительскими свойствами и высокого качества.
Повышение потребительских свойств автомобилей и их качества
включает в себя работы по повышению (улучшению):
-
технического уровня, в т.ч. выполнение повышенных по отношению к
международным и национальным требованиям;
-
надежности;
-
экономичности;
-
качества обслуживания и ремонта;
-
снижения себестоимости (и соответственно цены);
-
дизайна.
Управление качеством в процессе проектирования и разработки
осуществляется с использованием:
-
информации по маркетинговым исследованиям (стратегический и оперативный
маркетинг);
-
научных изысканий и исследований, направленных на удовлетворение
нужд потребителя, в том числе анализа тенденций развития автомобильной техники
в стране и в мире;
-
сбора и анализа достоверной информации о работе автомобилей в
различных дорожных и климатических условиях на всех этапах жизненного цикла
автомобилей (отчеты по испытаниям, сообщения дилеров, письма потребителей
и т.д.);
-
обработки и систематизации поступающей информации на стадии
контроля, проведения испытаний и эксплуатации у потребителя на всех этапах
жизненного цикла автомобиля (отчеты, извещения по испытаниям, информация
дирекции по качеству, информация дилеров, инспекционные проверки совместно с
заказчиком и т.д.);
-
испытаний образцов и подтверждения эффективности разработанных
мероприятий.
Проектирование и разработка
автомобиля включает в себя следующие основные этапы:
-
разработка комплексного плана опытно-конструкторских и
научно-исследовательских работ по всем темам и направлениям;
-
формирование входных проектных данных по конкретной теме;
-
планирование проектирования и разработки по теме, в том числе
планирование обеспечения ресурсами;
-
обеспечение ресурсами;
-
разработка проектов основополагающих конструкторских документов:
ТЗ, ТЭО и дизайн-проектов в эскизах;
-
комиссионное рассмотрение основополагающих документов на
технико-экономическом Совете ОАО «УАЗ»; утверждение документов;
-
проектирование и разработка конструкторской документации (КД) для
первых опытных образцов;
-
изготовление первых опытных образцов;
-
испытания первых опытных образцов;
-
оценка первых опытных образцов. Принятие решения о продолжении работ
по теме. Технологическая и метрологическая проработка КД, корректировка КД для
изготовления образцов 2-ой серии;
-
изготовление образцов 2-ой серии и их испытание;
-
оценка проекта (результатов работы) и выдача КД в подготовку
производства;
-
конструкторское и испытательское сопровождение продукции на всех
последующих этапах ее жизненного цикла (авторский надзор; испытания, в том числе
сертификационные; внесение изменений в КД, в том числе по результатам анализа
замечаний потребителей, а также с целью повышения качества технологического
процесса, надежности и технического уровня продукции).
Структура процесса
«Проектирование и разработка автомобилей» приведена в приложении Д, а
декомпозиция – в приложении Ж.
Каждый этап документируется. В
определенных точках проводится анализ хода разработки. Определен порядок
внесения изменений (корректировок).
Управление проектом подразумевает
управление взаимодействием между подразделениями, службами в процессе
разработки - на всех этапах работ. Разработчиком новых или модернизированных
видов продукции на предприятии является УГК. Это же подразделение осуществляет
конструкторское сопровождение подготовки производства и серийного выпуска
продукции.
В
структуру УГК включены:
-
конструкторские подразделения;
-
цех опытного производства;
-
испытательный комплекс.
В ОАО «УАЗ» определены
типовые организационные схемы проектирования и разработки. В их числе
предусмотрено формирование при необходимости целевой команды из специалистов
конструкторской, технологической служб, испытательных подразделений, службы
качества, отдела метрологии и других, а также владельцев основных и
поддерживающих процессов, относящихся к новому проекту. По проекту назначается
руководитель.
Порядок взаимодействия
подразделений и исполнителей, участвующих в разработке новой и
модернизированной техники на различных этапах, устанавливаются в документах
СМК, в том числе в: Программе/Плане работ, СТП СМК, Положениях о
подразделениях, Должностных инструкциях.
Планирование
проектирования и разработки объектов производства
До начала работ по теме
разрабатываются и утверждаются Планы проектирования и разработки
(планы-графики, программы). В планах устанавливаются:
-
стадии проектирования или модернизации;
-
обеспечение ресурсами;
-
порядок проведения анализа, верификации и валидации, по стадиям проектирования
или модернизации;
-
ответственность и полномочия при проектировании или модернизации.
По каждому этапу указываются
ответственные за выполнение, сроки, ресурсы, формулируются цели, входные проектные
данные и выходные данные, в том числе выходные данные, подлежащие проверке.
Ответственность за разработку Планов (программ) несет главный конструктор. В
целях максимального сокращения длительности разработки и освоения серийного
выпуска продукции в Планах предусматривается с первых этапов, начиная с ТЗ,
наряду с конструкторской службой участие специалистов технологической,
метрологической, производственных служб, Управление АТО (задействованных в
разработке технологических процессов, средств технологического оснащения, в
подготовке производства и системы технического обслуживания).
Утверждение Планов по созданию
новой или модернизированной техники осуществляет генеральный или технический
директор. При наличии Заказчика планы согласуются с Заказчиком.
При необходимости составляются и
реализуются Программы со сторонними проектными организациями/предприятиями, с
Поставщиками КИ, материалов.
Планирование
проектирования/модернизации продукции, управление взаимодействием служб,
подразделений выполняется в соответствии с СТП СМК. Планы актуализируются в
процессе проектирования или модернизации.
Обеспечение ресурсами
Утвержденные
планы (план-графики, программы) являются основанием для обеспечения работы
необходимыми ресурсами. Ответственность за обеспечение ресурсами несет владелец
процесса (подпроцесса). Обеспечение ресурсами является обязательным условием
для успешного выполнения принятых решений (планов).
Разработка
основополагающих конструкторских документов
Одним из
важнейших этапов проектирования и разработки объекта производства является этап
разработки основополагающих конструкторских документов: технического задания
(ТЗ), дизайн-проекта в эскизах и технико-экономического обоснования.
Техническое
задание (ТЗ) разрабатывается проектировщиком (УГК) в соответствии с
техническими требованиями (ТТ) и сформированными входными данными подпроцесса.
ТЗ
согласуется с заказчиком (при его наличии) и всеми заинтересованными службами
завода, рассматривается на технико-экономическом совете ОАО «УАЗ» и
утверждается генеральным директором или Техническим директором (в зависимости
от важности темы).
Утвержденное
ТЗ является важнейшим основополагающим документом для всей последующей работы
по теме. ТЗ, как правило, в процессе проектирования и разработки не должно существенно
корректироваться. Корректировка (если она в процессе работы стала необходимой)
должна быть утверждена генеральным директором или техническим директором.
Дизайн-проект
в эскизах и технико-экономическое обоснование (ТЭО) также рассматриваются на технико-экономическом
совете ОАО «УАЗ» и утверждаются генеральным директором или техническим
директором. В отличие от ТЗ названные документы в процессе работы по теме (в
процессе проектирования и разработки) могут претерпевать существенные
изменения, которые, однако, не должны противоречить ТЗ и инвестиционному
проекту в части затрат. В случае такого противоречия соответствующие изменения
утверждаются генеральным или техническим директором.
Основополагающие
документы перед их рассмотрением на технико-экономическом совете ОАО «УАЗ»
рассматриваются дирекциями по направлениям (владельцам соответствующих
процессов), которые направляют свои замечания и предложения разработчику (УГК).
Проектирование и
разработка конструкторской документации
Проектирование
и разработка конструкторской документации (КД) - это этап, на котором
разрабатываются узлы и детали автомобиля, принимаются конкретные
конструкторские решения по всем элементам объекта производства, взаимоувязка
этих решений между собой с тем, чтобы выполнить требования утвержденных
основополагающих конструкторских документов.
Между
подразделениями УГК в процессе работы осуществляется постоянная связь
(взаимодействие). Координацию взаимодействия осуществляет руководитель проекта
и руководители соответствующих подразделений УГК. Взаимодействие, в том числе
согласование принимаемых решений, должно обеспечивать достижение
запланированного результата - создание объекта производства, соответствующего ТЗ.
Аналогичное
взаимодействие осуществляется между разработчиком (УГК) и службами завода, в
том числе с технологическими, метрологическими и снабженческими подразделениями
завода.
Выходом
данного этапа является конструкторская документация для изготовления опытных
образцов.
Конструкторское и
испытательское сопровождение продукции на всех этапах ее жизненного цикла
С выдачей КД в подготовку
производства процесс “Проектирование и разработка автомобиля” не заканчивается.
На последующих этапах жизненного
цикла продукции осуществляются следующие работы:
-
конструкторское и испытательское сопровождение подготовки производства.
Внесение изменений в КД в процессе подготовки производства;
-
авторский надзор за качеством подготовки производства;
-
проведение сертификационных испытаний, продолжение испытаний
образцов на надежность; испытания автомобилей первых опытно-промышленных партий;
-
авторский контроль, конструкторское и испытательское сопровождение
производства;
-
анализ результатов оперативного маркетинга, результатов испытаний
образцов опытно-промышленных партий, отзывов потребителей. Внесение изменений в
КД.
Выходные данные
проектирования и разработки
Выходные
данные процесса проектирования, в том числе требования, содержащиеся в
утвержденных ТЗ, оформляются в виде конструкторской документации (чертежи, ТУ,
эксплуатационная документация), программ испытаний, отчетов и извещений по
испытаниям, протоколов и других документов.
Мониторинг и улучшение
процесса
Для оценки
деятельности подпроцессов, составляющих бизнес-процесс «Проектирование и
разработка» проводится постоянный мониторинг, заключающийся в документировании
основных показателей деятельности, их анализ, разработку и внедрение
соответствующих корректирующих и предупреждающих мер.
К основным
критериям оценки деятельности подпроцессов относятся:
-
отсутствие на последующих этапах значительного количества
вопросов от исполнителей по концепциям и техническим требованиям;
-
выполнение этапов работ в сроки, оговоренный приказами, планами и
прочими документами;
-
отсутствие или минимальное количество корректировок планов-графиков
на последующих этапах;
-
обеспеченность ресурсами в полном объеме и в установленные планами-графиками
сроки;
-
соответствие разработанных конструкторских документов заданным
требованиям (ТТ);
-
соответствие фактических затраты на выполнение этапов
запланированным;
-
проведенные разработки полностью соответствуют утвержденному ТЗ,
дизайн-проекту и компоновочному паспорту. (технико-экономические показатели
автомобиля и его составных частей соответствуют основополагающим документам).
Данные о деятельности подразделений, входящих в процесс,
обобщаются и анализируются. На их основе формируются периодические отчеты о
работе «УГК» с рекомендациями по улучшению.
Малая продолжительность ЖЦТ делает актуальным сокращение
времени на разработку и внедрение в производство новых изделий. Одним из этапов,
разработки автомобилей УАЗ является согласование конструкторской документации.
В процессе преддипломной практики детально изучалась
деятельность отдела общих конструкторских вопросов управления главного
конструктора технической дирекции ОАО «УАЗ». В частности рассматривался
подпроцесс «Согласование и оформление документации».
Основные требования к подпроцессу следующие:
-
минимальная, но в то же время стабильная длительность
согласования КД;
-
проработка документации всеми службами, которые задействованы в
производстве изделий по данной КД;
-
установленная последовательность согласования;
-
документирование хода согласования с целью оперативного
определения местонахождения документа.
В соответствии со стандартом предприятия СТП СМК 7.3-03-2003
«Проектирование автомобилей. Порядок отработки и согласования
конструкторской документации» часть данного подпроцесса, касающаяся
согласования КД, выглядит следующим образом (рисунок 8).
Разработанная КД с сопроводительной служебной запиской
направляется в отдел подготовки производства (ОПП) управления главного
технолога (УГТ). Там определяются цеха, которые изготавливают продукцию по
полученной КД. Затем происходит последовательное согласование с
технологическими и другими службами завода. При этом вся передача КД и
замечаний происходит с оформлением служебных записок. Данная структура
позволяет оперативно определить нахождение документации и выявить сроки ее
рассмотрения каждым из подразделений.
Рисунок 8 -
Действующая структура согласования
КД
Данная система согласования КД имеет ряд недостатков.
рассмотрим наиболее существенные из них.
Высокая продолжительность согласования. Требуется много
времени на подготовку сопроводительных служебных записок, которые, в свою
очередь, должны быть согласованы в подразделениях-отправителях, пересылку
документации (действующее делопроизводство предусматривает получение/отправку
почты один-два раза в день). В подразделениях-получателях на входные документы
ставится резолюция о сроках исполнения. Как правило, работы по согласованию
включаются в планы работ следующего месяца, ввиду того, что в текущих планах не
предусматривается время на оперативное согласование КД.
Другим недостатком данной структуры является отсутствие
непосредственного контакта конструктора-разработчика и производственного
технолога. Это существенно затрудняет выработку компромиссных решений.
В ходе преддипломной практики была собрана информация о
длительности согласования конструкторской документации. Данные приведены в приложении К.
При проведении исследования затрат времени при согласовании
КД было определено, что среднее время согласования КД составляет 31 день, из
них 17 дней затрачиваются непосредственно на проработку документации, а
оставшиеся 14 – на подготовку, согласование сопроводительных записок и
пересылку. То есть потери времени составляют 44% от всего времени.
Главной причиной непроизводительных затрат времени можно
назвать организационные барьеры между функциональными подразделениями завода.
В целях оптимизации подпроцесса согласования конструкторской
документации была предложена иная структура, в которой ведущая роль перемещения
КД перенесена с отдела подготовки производства УГТ на разработчиков КД - УГК
(см. рисунок 9).
Рисунок 9 -
Предложенная структура
согласования КД
В соответствии с данной схемой согласование документации
осуществляет конструктор отдела-разработчика. В этом случае исключается
документированная передача КД между подразделениями предприятия, что позволяет
существенно снизить затраты времени.
По согласованию с руководством УГК и УГТ во время
прохождения преддипломной практики часть извещений была согласована по новой
схеме. Данные исследований приведены в приложении Л.
Общая длительность цикла согласования снизилась с 38 до 10
дней, при этом время проработки КД снизилось за счет безотлагательного
рассмотрения несложных документов (с 17 до 7 дней). Также существенно снизились
потери времени при передаче документации с 14 до 4 дней. Сравнительная
диаграмма представлена на рисунке 10.
Рисунок 10 -
Диаграмма соотношения затрат
времени на согласование КД
На основании проведенных исследований 37% извещений об
изменении конструкторской документации не требуют продолжительной детальной
проработки и могут быть рассмотрены специалистами в течение 1..2 часов.
Одновременно, было отмечено, что в ходе рассмотрения документации возникают
вопросы, разрешение которых требует присутствие конструктора-разработчика.
Также в ряде случаев оперативно были найдены компромиссные технические решения.
Это позволяет сделать вывод о том, что предложенная
структура обладает значительным преимуществом.
В действующей структуре сопроводительные служебные записки
позволяли оперативно отследить маршрут и время движения документации по подразделениям
предприятия. В новой схеме с целью документирования процесса согласования КД
разработан и предложен к применению лист согласования извещения, в котором
службы завода, принимающие КД на проработку, делают соответствующие отметки. Предполагается,
что данный документ будет храниться в отделах-разработчиках и при необходимости
может быть «поднят» даже при отсутствии исполнителя.
Для обеспечения управляемости подпроцесса «Согласование КД»
рекомендовано провести следующие мероприятия:
-
в СТП СМК регламентировать последовательность и сроки проработки
КД подразделениями предприятия;
-
в ежемесячные планы работ подразделений, участвующих в
согласовании КД ввести время для оперативной проработки документации.
При оптимизации структуры согласования КД рассматривался
вариант создания FMEA-групп, включающих в себя
специалистов подразделений завода. Данное предложение было признано
нецелесообразным в связи с тем, что 80% работы конструкторов и технологов
составляет поддержка действующего производства, и создание таких групп
существенно повлияло на выполнение данной функции.
Согласование документации является этапом, на котором
имеется возможность оценки качества разработки КД – мониторинга процесса
разработки. В настоящее время подобные исследования не проводятся (мониторингу
подвергаются только данные о сроках и выполнении задач).
При прохождении преддипломной практики проводилось
документирование замечаний к разработанной КД. Основные несоответствия,
выявленные при проработке документации:
-
несоответствие конструкции изделий используемой на предприятии
технологии;
-
различного рода опечатки и описки;
-
не полный учет состава изделий или/и ее входимости в другие
изделия;
-
нарушение требований ЕСКД;
-
серьезные конструктивные просчеты, связанные с невозможностью
изготовления, сборки, нарушением функциональности узлов и пр.
Собранные в ходе исследований данные приведены в приложении М.
Анализ деятельности по разработке показал следующие средние
значения числа замечаний на выпускаемый комплект документов:
-
0,14 - замечания технологического
характера, что свидетельствует о недостаточном уровне подготовки специалистов
конструкторских подразделений в части технологии изготовления изделий, а также
используемых на предприятии технологий;
-
0,66 - опечатки,
описки и другие неточности, наличие которых свидетельствует о недостаточной
тщательности проверки на этапе разработки.
-
0,46 - неточности, связанные с входимостью/составом
изделий. При выяснении причин данного явления установлено, что существующая
информационная система «УГК» не в полной мере соответствует документации, а
также часть конструкторов при разработке КД не использует ее. Другой причиной
является существование двух электронных баз данных по изделиям в УГК и в УГТ.
Данные баз также не соответствуют друг другу;
-
0,77 – замечания
нормоконтроля на несоответствие ЕСКД;
-
0,06 – выявленные на этапе проработки грубые
конструктивные ошибки.
Диаграмма соотношения несоответствий представлена на рисунке 11.
Из исследования следует, что наибольшая часть замечаний
касается соблюдения требований ЕСКД, опечаток и описок, а также информации по
входимости/составу изделий.
Выявим причины и пути снижения данных ошибок.
Выполнение требований ЕСКД обусловлено в первую очередь
знанием нормативных документов. Как выяснилось, не во всех подразделениях имеются
используемые ими ГОСТы, ОСТы и другие документы. Из бесед с конструкторами
следует, что пользование данной технической литературой в библиотеке УГК
затратно по времени, такие издания необходимо «иметь под рукой».
Рисунок 11 -
Среднее число несоответствий КД
Причинами высокого уровня
опечаток являются, по мнению разработчиков, сжатые сроки, выделяемые на
создание КД. В настоящее время порядка 85% конструкторской документации
разрабатывается на персональных компьютерах, вследствие чего проверка более
трудоемкая. Одновременно, при разработке новой документации используются
отдельные элементы от ранее созданной, что также влечет за собой подобные
ошибки.
Большое число неточностей в
разработанной КД в части входимости/состава изделий обусловлено отсутствием на
данный момент на 100% верного источника данной информации. Существующая база
данных содержит ошибки, специалисты, ведущие ее, не успевают содержать БД в
актуальном состоянии (соответствующей выпущенной КД). Проведение изменений в
электронном архиве происходит иногда через 10-15 дней. За это время часто
разрабатывается КД, опирающаяся на устаревшие данные. Другой причиной высокого
уровня ошибок данной группы является отсутствие у конструкторов возможности
(компьютер не подключен к корпоративной информационной сети, сжатые сроки), а
иногда и желания обращаться к БД.
Большое число несоответствий КД,
как правило, выявляется до внедрения в производство и потери от данных ошибок
заключаются в необходимости выпуска извещений по уточнению КД.
На предприятии все предложения по изменению конструкции
изделия, технологического процесса, организационной структуры перед внедрением
в производство проходят технико-экономический анализ. Управлением этой
процедурой занимается бюро рационализации и изобретательства (БРИЗ) отдела
совершенствования производства. Подразделение использует следующие методы
определения экономического эффекта, которые определяются сущностью предлагаемых
изменений.
Применение альтернативных комплектующих с меньшей
стоимостью
Планируемый экономический эффект от замены покупных комплектующих
определяется по следующей формуле:
(1)
где Е – экономическая эффективность;
n – число моделей
автомобилей;
С1
– стоимость используемого комплекта элементов;
С2
– стоимость предложенного комплекта элементов;
Ki
– число устанавливаемых на одном автомобиле модели i единиц;
Pi – программа выпуска автомобилей модели
i на расчетный период.
Фактический экономический эффект вычисляется на основе фактического
выпуска автомобилей:
(2)
где F – фактический объем выпуска
автомобилей модели i.
Изменение раскроя
материала
По предложениям касающимся изменения технологического
процесса в части раскроя материала (как правило, на вырубных прессах) расчет
производится по формуле:
, (3)
где М1 – масса отходов при используемой
технологии;
М2 – масса отходов по предложенной
технологии;
СМ
– стоимость материала;
СО
– стоимость отходов;
Р – программа выпуска деталей.
Сокращение длительности технологических операций
Эффективность предложений, касающихся сокращения
продолжительности операций (например, за счет более рациональной организации
рабочих мест) определяется следующим образом:
(4)
где Z –часовая
тарифная ставка работника;
Δt1 – сокращение времени
работающего;
W – стоимость расхода
электроэнергии;
Δt2 – сокращение времени загрузки
оборудования;
H – стоимость расхода вспомогательных материалов
(СОЖ, воздух);
Δt3 – сокращение времени использования
данных материалов;
Рассмотренные выше методы напрямую неприменимы для оценки экономической
эффективности предложенных к внедрению мероприятий по усовершенствованию
подпроцесса «Согласование и оформление конструкторской документации». В связи с
тем, что главной задачей, поставленной при проведении анализа подразделения,
является сокращение длительности этапа согласования, экономическая отдача
должна рассматриваться с двух сторон.
Во-первых, за счет сокращения времени технологической
проработки КД, а также исключения трудозатрат секретарей подразделений в
передаче документации имеется экономия рабочего времени, и как следствие,
затрат на его оплату.
Во-вторых, четкое регламентирование этапов согласования
повышает управляемость процесс проектирования и разработки. Определение
экономической эффективности мероприятий по данной теме требует дополнительных
исследований.
Таким образом, в данном случае целесообразно оперировать
понятием условного экономического эффекта.
Методические подходы расчета данного показателя заключаются
в следующем.
По информации, полученной в управлении оплаты труда и
заработной платы (УОТиЗ), средние часовые ставки специалистов, задействованных
в подпроцессе согласования КД составляют:
а) инженер-конструктор
– 32,67 руб;
б) инженер-технолог
– 34,88 руб;
в) секретарь-референт
– 29,71 руб.
Потери времени, не связанные с передачей документации при
переходе на предложенную организацию подпроцесса не изменились и соответствуют
потерям времени в новой структуре, то есть составляют 4 дня. Длительность
работы секретарей по отправке/получению КД определим как разность этих величин:
(5)
где ΔС – изменение времени работы
секретарей подразделений;
tП1 – потери времени по структуре на
основе СТП СМК 7.3‑03‑2003;
tП2 – потери времени по предложенной
структуре.
Уменьшение времени согласования достигнуто за счет
оперативной проработки КД технолога совместно с разработчиком (отсутствия
затрат времени на коммуникации между ними). Поэтому снижение времени работы
технологов определяем как разность рассмотрения документации в действующей и
предложенной структурах:
(6)
где ΔТ – изменение времени работы технологов
производственных цехов;
tС1 –время согласования по структуре на
основе СТП СМК 7.3‑03‑2003;
tС2 – время согласования по предложенной
структуре.
В то же время при новой организации подпроцесса
увеличиваются трудозатраты разработчиков. По наблюдениям они составили 70% от
времени проработки КД технологами. Исходя из этого эффективность предложения по
изменению структуры согласования документации составит:

(7)
где D – продолжительность рабочего дня на ОАО «УАЗ».
В среднем управлением главного конструктора в месяц
выпускается 38 извещений. Таким образом, экономический эффект в месяц
составляет 121 600 руб., в год - 1 459 200 руб.
В своей деятельности по
разработке автомобилей ОАО «УАЗ» опирается на правовые нормы,
регламентирующие права в области соблюдения авторских прав,
патентно-лицензионной сферы, требований к разрабатываемой продукции.
Законодательство Российской
Федерации об авторском праве и смежных правах состоит из Закона РФ "об
авторском праве и смежных правах" издаваемых в соответствии с
вышеуказанным Законом других актов законодательства Российской Федерации,
Закона Российской Федерации "О правовой охране программ для электронных
вычислительных машин и баз данных", а также принимаемых на основе
вышеуказанного Закона законодательных актов республик в составе Российской
Федерации. Патентно-лицензионные вопросы регулируются патентным законом РФ.
Особое место в требованиях к
разрабатываемым автомобилям занимают Правила ЕЭК ООН. Они регламентируют
безопасность транспортных средств. Например, Правила ЕЭК ООН №10
определяют требования к уровню радиопомех, №83 – к токсичности отработавших
газов.
Законодательство Российской
Федерации о техническом регулировании состоит из настоящего Федерального
закона, принимаемых в соответствии с ним федеральных законов и иных нормативных
правовых актов Российской Федерации. Основным нормативным документом в части
характеристик создаваемой продукции выступает Федеральный закон о техническом
регулировании.
15
декабря 2002 года Государственной Думой принят и с 1 июля 2003 года введен в
действие Федеральный Закон Российской Федерации "О техническом
регулировании" № 184-ФЗ.
Новый
Закон заменил Законы РФ "О стандартизации", "О сертификации
продукции и услуг", а также положения многих других законодательных актов,
касающихся правоотношений в сфере разработки, утверждения и применения
нормативно-технических документов, подтверждения соответствия и осуществления
надзора за их соблюдением. Положения нового Закона охватывают все отрасли
народного хозяйства, в том числе строительство.
Разработки
нового Закона имеет целью устранение необоснованных технических и
административных препятствий в развитии предпринимательства, снижение бремени
обязательной сертификации, прекращение хозрасчетной деятельности надзорных
органов, упорядочение в целом порядка разработки обязательных технических норм.
Согласно
принятому Закону, обязательные технические нормы могут устанавливаться только
"техническими регламентами", принимаемыми федеральными законами и
международными договорами, а также при необходимости указами Президента и
постановлениями Правительства РФ на определенный срок до принятия
соответствующих федеральных законов. В качестве обязательных могут
устанавливаться только нормы, обеспечивающие безопасность жизни и здоровья
людей и окружающей среды, защиту имущества и предупреждение действий, вводящих
в заблуждение приобретателей.
Закон
не предусматривает для федеральных органов исполнительной власти, включая
Госстрой России, права утверждения обязательных технических норм.
В
соответствии с пунктом 3 ст. 7 Закона "технические регламенты" должны
охватывать полные перечни продукции и процессов, к которым в исчерпывающем
объеме предъявляются обязательные требования по безопасности.
Очевидно,
что регламентация в исчерпывающем объеме всех необходимых требований к
застройке, зданиям, сооружениям, строительным процессам, материалам, изделиям,
оборудованию на уровне законодательной власти невозможна. Кроме того, помимо
требований по безопасности, сохраняется необходимость установления норм по таким
важным для строительства вопросам, как создание условий жизнедеятельности
населения, эксплуатационная пригодность и долговечность зданий и сооружений,
энергосбережение, и многим другим вопросам, которые в составе "технических
регламентов" Законом не предусматриваются.
При
этом Закон не запрещает разработку на федеральном уровне добровольных
нормативно-технических документов. Нет также прямого запрещения существования
территориальных строительных норм в качестве обязательных документов.
Закон
не содержит прямого запрещения утверждения технических норм собственником или
заказчиком на строительство объекта, что дает возможность сохранить практику
утверждения по согласованию с Госстроем России и органами государственного
надзора технических условий по безопасности уникальных, экспериментальных и
реконструируемых объектов, имеющих историческую ценность.
Существующие
ныне государственные стандарты, согласно Закону, переходят в разряд
национальных, они приобретают добровольный характер и утверждаются национальным
органом по стандартизации. Национальный орган по стандартизации формирует
технические комитеты по стандартизации и принимает программу разработки
стандартов, организует их экспертизу, утверждает и издает их. Госстрой России
рассматривает вопрос утверждения совместно с Госстандартом России технического
комитета по стандартизации в строительстве и определения области его
деятельности по разработке национальных стандартов по вопросам строительства
под методическим руководством Госстроя России.
Кроме
национальных стандартов, предусматривается разработка для добровольного
применения стандартов организаций, а также объединений юридических лиц, не
противоречащих "техническим регламентам".
Что
касается технических условий, которые широко применяются в строительстве в
качестве нормативных документов, то новый Закон их не предусматривает. В
соответствии с российским законодательством о техническом регулировании,
технический регламент - это документ особого рода, который устанавливает
обязательные требования к продукции, работам, услугам и процессам. Техническим
регламентом может называться не любой документ, устанавливающий такие
требования, а только такой, который принят по специальной процедуре и
устроенный особым образом.
Технический
регламент может быть принят: Федеральным законом; постановлением Правительства
Российской Федерации; Указом Президента Российской Федерации; ратифицированным
международным договором.
Принятие
технических регламентов по изложенным правилам означает, что министерства и
ведомства не могут устанавливать обязательные требования в этой сфере. Об этом
прямо говориться в Законе: "Федеральные органы исполнительной власти
вправе издавать в сфере технического регулирования акты только
рекомендательного характера, за исключением случаев, установленных статьей 5
настоящего Федерального закона (статья 5 относится к оборонной продукции -
прим. авторов)".
Что
касается международных договоров, то, как это следует из Закона, технический
регламент не может быть принят международным договором, заключенным на уровне
министерств, ведомств или субъектов федерации. Такой договор должен быть
ратифицирован Российским парламентом на федеральном уровне.
Основной
является процедура принятия технических регламентов федеральными законами.
Правительство
Российской Федерации вправе издать постановление о техническом регламенте до
вступления в силу соответствующего федерального закона. При этом порядок
принятия такого постановления должен полностью соответствовать требованиям
Закона "О техническом регулировании".
Президент
Российской Федерации вправе издать указ о техническом регламенте, не
придерживаясь процедуры, предусмотренной в Законе. Однако такой указ может быть
издан в исключительных случаях, при возникновении обстоятельств, приводящих к
непосредственной угрозе жизни и здоровью граждан, окружающей среде, жизни или
здоровью животных и растений.
Содержание
технического регламента составляют обязательные требования к объектам
технического регулирования. При этом специально указано, что это должны быть
требования, которые обеспечивают: безопасность жизни и здоровья граждан;
безопасность имущества физических и юридических лиц, государственного и
муниципального имущества; охраны окружающей среды; охраны жизни и здоровья
животных и растений; предупреждение действий, вводящих в заблуждение
потребителей.
Более
того, эти требования перечислены в пункте 1 статьи 7 Закона "О техническом
регулировании" закрытым списком (то есть, в список ничего не может быть
добавлено, кроме того, что в нем перечислено):
"Статья
7. Содержание и применение технических регламентов
1.
Технические регламенты с учетом степени риска причинения вреда устанавливают
минимально необходимые требования, обеспечивающие:
-
безопасность излучений;
-
биологическую безопасность;
-
взрывобезопасность;
-
механическую безопасность;
-
пожарную безопасность;
-
промышленную безопасность;
-
термическую безопасность;
-
химическую безопасность;
-
электрическую безопасность;
-
ядерную и радиационную безопасность;
-
электромагнитную совместимость в части обеспечения безопасности
работы приборов и оборудования;
-
единство измерений".
Технический
регламент должен содержать исчерпывающий перечень продукции, процессов
производства, эксплуатации, хранения, перевозки, реализации и утилизации, в
отношении которых устанавливаются его требования. Не включенные в технические
регламенты требования к продукции, процессам производства, эксплуатации,
хранения, перевозки, реализации и утилизации, правилам и формам оценки
соответствия, правила идентификации, требования к терминологии, упаковке,
маркировке или этикеткам и правилам их нанесения не могут иметь обязательный
характер.
Таким
образом, по Закону "О техническом регулировании" требования к
продукции разделяются на обязательные, определяемые техническими регламентами,
и добровольные, которые содержатся в стандартах. Обязательные могут
устанавливаться только федеральными законами, указами президента и решениями
правительства. Технические регламенты, с учетом степени риска причинения вреда
людям, имуществу и окружающей среде, определяют минимально необходимые
требования к продукции. Они должны обеспечивать безопасность излучений,
взрывобезопасность, ядерную, радиационную, биологическую, механическую,
пожарную, промышленную, термическую, химическую и электрическую безопасность,
электромагнитную совместимость и единство измерений. Национальные стандарты, в свою
очередь, могут определять и иные требования к продукции, не связанные с
вопросами безопасности (как это делали старые ГОСТы). Но выполнение их - дело
добровольное.
Подводя итоги проделанной работы
можно отметить, что в дипломном проекте четко обозначена актуальность проблемы
качества для современной экономики всего мира и для России в частности. Система
качества – не самоцель, а средство для достижения определенных результатов на
рынке. Поэтому стратегию и тактику перехода на ключевые направления создания и
совершенствования систем менеджмента качества необходимо рассматривать именно в
контексте современных рыночных отношений.
В работе показан наиболее
совершенный на сегодняшний день подход к менеджменту качества, включивший в
себя теоретическую базу и опыт предыдущих методов управления, а также новые
достижения современного управления - всеобщий менеджмент качества (TQM).
На сегодняшний день продвижение
идей TQM в российскую экономику является важной задачей, поскольку они
позволяют организовать производство, ориентированное на выпуск качественных
товаров. Побудительным моментом может и должно стать массовое внедрение
международных стандартов ISO серии 9000. Стандарты ISO серии 9000 имеют
небольшой объем, но они дают реальную возможность окунуться в философию TQM и
начать практическую работу по ее применению. В этом и заключается огромное
достижение новых стандартов. Суть в том, что всеобщий менеджмент качества TQM
и, конечно, стандарты ISO серии 9000 являются мировым консенсусом и должны
применяться компаниями любых стран, возглавляемых людьми с любыми именами и
фамилиями. Особенности стран и отдельных компаний, несомненно, надо учитывать,
но это уже дело конкретное.
Стандарты ISO серии 9000 и
различные региональные и национальные премии образуют совместный механизм
массового распространения TQM во все сферы экономики и позволяют странам и
регионам улучшать свои экономические показатели. Однако все компании, которые
приняли решение ориентироваться на модели стандартов и премий, не должны упускать
из виду свои индивидуальные особенности, сильные и слабые черты. И стандарты, и
премии в области качества оказали и продолжают оказывать мощное воздействие на
развитие стран и регионов.
В дипломном проекте раскрыта структура
и положения международных стандартов ИСО серии 9000. Серия стандартов
ISO 9000 образует основу системы менеджмента качества, декларируя и
утверждая принципы TQM:
-
ориентация на потребителя;
-
лидерство руководителя;
-
вовлечение работников;
-
процессный подход;
-
системный подход к менеджменту;
-
постоянное улучшение;
-
принятие решений, основанное на фактах;
-
взаимовыгодные отношения с поставщиками.
В дипломном проекте отражены
преимущества процессного подхода в организации, раскрыты его аспекты. Подробно
описаны требования стандарта к построению процессноориентированных
подразделений.
Процессно-ориентированное
управление – подход сложный, но в то же время интересный и перспективный.
Некоторые руководители называют его идеальным управленческим инструментом,
поскольку он позволяет не только снижать затраты, устраняя не приносящие
добавочной стоимости работы, повышать качество обслуживания клиентов и
соответственно прибыльность бизнеса, но и принимать стратегически верные
решения, ориентируясь на потребности клиента и игнорируя иерархические противостояния.
В работе представлена методика
НПП «Пирс‑Консалт» к применению процессного подхода при построении/реорганизации
подразделений.
Проведенный анализ
теоретического, методологического и организационного аспектов процессного
подхода и всех требований ISO 9000 выявил возможность и целесообразность
его применения в практике российских предприятий.
В практической части дипломного
проекта произведен анализ системы менеджмента качества ОАО «УАЗ». Отображены ее
структура, основные положения, требования. В соответствии с руководством по
качеству ОАО «УАЗ» - основополагающим документом в области качества раскрыта
структура бизнес-процессов предприятия, а также его организационная структура.
В соответствии с заданием
детальному анализу с точки зрения процессного подхода подвергался бизнес-процесс
«Проектирование и разработка автомобиля», владельцем которого является главный
конструктор ОАО «УАЗ». В ходе исследований определено соответствие организации
процесса требованиям стандарта ГОСТ Р ИСО 9000.
Изучение подпроцесса
«Согласование и оформление конструкторской документации» выявило возможности
его усовершенствования. В частности рекомендовано жестко регламентировать
процедуру согласования документации по очередности и срокам, ввести в текущие
планы работ специалистов подразделений, участвующих в рассмотрении КД, время на
проработку документации, а также изменить построение этапа согласования –
заменить письменные коммуникации между разработчиком и проверяющим на
непосредственное.
Предложенная организация
процедуры согласования КД была успешно опробована в подразделении ОАО «УАЗ».
Результатом явилось существенное сокращение длительности проработки
конструкторской документации – на 64%. При этом оценка условного экономического
эффекта составила около полутора миллионов рублей в год.
Одновременно в дипломном проекте
проработан вопрос мониторинга конструкторской работы. Анализ данных о
несоответствиях, собранных за период прохождения преддипломной практики,
позволил выявить основные причины их появления.
В главе, посвященной правовым
аспектам конструкторской деятельности, рассмотрены законодательные акты,
определяющие требования, как к разрабатываемой продукции, так и к самому
процессу проектирования. Представлены основные положения закона РФ о
техническом регулировании.
1
Закон РФ об авторском праве и смежных правах.
2
Закон о техническом регулировании РФ.
3
Патентный закон РФ.
4
Адлер Ю.П. Восемь принципов, которые меняют мир // Разработка и
сертификация систем качества в России. Стратегия, проблемы, рынок услуг:
Сборник статей и справочных материалов к внедрению стандартов ISO серии 9000
версии 2000 г. / Сост. И.В. Матвеева. – М.: РИА Стандарты и качество,
2001. – С. 9‑21.
5
Басовский Л.Е. Управление качеством: Учебник. – М.: ИНФРА‑М, 2001.
– 212с.
6
Воронин Г.П. Освоение систем качества – путь на мировой рынок //
Разработка и сертификация систем качества в России. Стратегия, проблемы, рынок
услуг: Сборник статей и справочных материалов к внедрению стандартов ISO серии 9000
версии 2000 г. / Сост. И.В. Матвеева. – М.: РИА Стандарты и качество,
2001. – С. 4-8.
7
Всеобщий менеджмент качества: Учебное пособие. – СПб.: «ЛЭТИ», 2001. –
185с.
8
ГОСТ Р ИСО 9000‑2001.
9
ГОСТ Р ИСО 9001‑2001.
10
ГОСТ Р ИСО 9004‑2001.
11
Гуленков В.Ю. Стандарт ISO 9001:2000: стремясь вперед, не отклонитесь в
сторону! // Разработка и сертификация систем качества в России. Стратегия,
проблемы, рынок услуг: Сборник статей и справочных материалов к внедрению
стандартов ISO серии 9000 версии 2000 г. / Сост. И.В. Матвеева. – М.:
РИА Стандарты и качество, 2001. – С. 74-78.
12
Егоров В.С., Леляков В.Ф. Применение процессного подхода при создании
системы менеджмента качества на основе ISO 9001:2000 // Методы реализации
процессного подхода: Сборник статей и справочных материалов / Сост. Г.Е. Герасимова.
– М.: НТК Трек, 2002. – С. 4-22.
13
Елиферов В.Г. Стандарт ISO 9001:2000 и процессный подход // Процессный
подход и стандарты ISO серии 9000:2000: Научно-технический сборник / Сост.
Г.Е. Герасимова. – М.: НТК Трек, 2002. – С. 19-32.
14
Ефимов В.В. Князев В.М. Спираль качества. – Ульяновск: УлГТУ, 2002. –
232с.
15
Заика И., Данилин В. Реализация процессного подхода при документировании
системы менеджмента качества // Стандарты и качество. – 2004. - №2. – С. 82-85.
16
Зворыкин Н.М. Реализация процессного подхода на промышленном предприятии
// Методы менеджмента качества. – 2004. - №1. – С. 35-40.
17
Корольков В., Брагин В. Процессный подход к управлению организацией //
Стандарты и качество. – 2001. - №9. – С. 80-82.
18
Куликов Ю.А. Хачатуров А.Е. Экономические аспекты систем качества //
Разработка и сертификация систем качества в России. Стратегия, проблемы, рынок
услуг: Сборник статей и справочных материалов к внедрению стандартов ISO серии 9000
версии 2000 г. / Сост. И.В. Матвеева. – М.: РИА Стандарты и качество,
2001. – С. 65-73.
19
Лапидус В.А. Всеобщее качество (TQM) в российских компаниях / Гос. ун-т
управления; Нац. фонд подготовки кадров. – М.: ОАО «Типография «Новости»,
2000. – 432 с.
20
Лапидус В.А., Рекшинский А.Н. Диалог консультанта с руководителем
компании. - Н. Новгород: СМЦ «Приоритет», 2001. – 88 с.
21
Мартынов Р.А. От «учета и контроля» к системному построению
производственных процессов // Разработка и сертификация систем качества в
России. Стратегия, проблемы, рынок услуг: Сборник статей и справочных
материалов к внедрению стандартов ISO серии 9000 версии 2000 г. /
Сост. И.В. Матвеева. – М.: РИА Стандарты и качество, 2001. – С.
55-58.
22
Нив Р. Пространство доктора Деминга. – М.: Городской общественный фонд
«Развитие через качество», 1998 г. – 336с.
23
Плеханов В.И. Опыт разработки регистра систем качества Госстандарта
России // Разработка и сертификация систем качества в России. Стратегия,
проблемы, рынок услуг: Сборник статей и справочных материалов к внедрению
стандартов ISO серии 9000 версии 2000 г. / Сост. И.В. Матвеева. – М.:
РИА Стандарты и качество, 2001. – С. 79-83.
24
Полховская Т., Адлер Ю., Назарова И., Хунузи Е., Шпер В. Система
менеджмента качества организации: почему она не дает отдачи? // Стандарты и
качество. – 2004. - №5. – С. 76-82.
25
Рахлин К. МС ISO серии 9000 версии 2000 г.: сущность и содержание
процессного подхода // Стандарты и качество. – 2001. - №1. – С. 45-47.
26
Риб С.И., Кремлева И.В. Различные подходы к описанию бизнес-процессов //
Методы менеджмента качества. – 2004. - №5. – С. 17-22.
27
РК 001-2003.
28
СТП СМК 7.3-00-2003.
29
СТП СМК 7.3-01-2003.
30
СТП СМК 7.3-02-2003.
31
СТП СМК 8.1-00-2003.
32
Сулейманов Н. Инновационная модель системы управления качеством
продукции // Стандарты и качество. – 2004. - №6. – С. 58-60.
33
Цугель Т.М.. Внедрение процессно-ориентированных систем менеджмента
качества // Процессный подход и стандарты ISO серии 9000:2000:
Научно-технический сборник / Сост. Г.Е. Герасимова. – М.: НТК Трек,
2002. – С. 3-18.
34
Чайка И.И., Галлеев В.И. Стандарты ISO серии 9000 версии 2000 г.:
как их осваивать в России // Разработка и сертификация систем качества в
России. Стратегия, проблемы, рынок услуг: Сборник статей и справочных
материалов к внедрению стандартов ISO серии 9000 версии 2000 г. /
Сост. И.В. Матвеева. – М.: РИА Стандарты и качество, 2001. – С. 22-24.
35
Швец В.Е. Дорога к качеству и совершенству: преодоление барьеров //
Разработка и сертификация систем качества в России. Стратегия, проблемы, рынок
услуг: Сборник статей и справочных материалов к внедрению стандартов ISO серии 9000
версии 2000 г. / Сост. И.В. Матвеева. – М.: РИА Стандарты и качество,
2001. – С. 59-64.
36
Шоттмиллер Дж. Статистическое управление процессами – эволюция в новое
столетие // Методы менеджмента качества. – 2004. - №5. – С. 36-43.



Структура
процесса «Проектирование и разработка автомобилей» ОАО «УАЗ»
Декомпозиция
процесса «Проектирование и разработка автомобилей»
Продолжение
приложения Ж
Декомпозиция
процесса «Проектирование и разработка автомобилей»
Длительность согласования КД в соответствии с СТП СМК 7.3‑03‑2003
Длительность согласования КД в соответствии с предложенной
структурой
Данные по несоответствиям КД
Продолжение
приложения М
Данные по несоответствиям КД
Дипломный проект выполнен мной самостоятельно.
Использованные в работе материалы и концепции из опубликованной научной
литературы и других источников имеют ссылки на них.
Отпечатано в одном экземпляре.
Библиография 36 наименований.
Один экземпляр сдан на кафедру.
« » 200 г.
(дата)
Новиков
Р.В.
(подпись) (Ф.И.О.)