Совершенствование сбытовой политики предприятия
ФЕДЕРАЛЬНОЕ
АГЕНТСТВО ПО ОБРАЗОВАНИЮ
УЛЬЯНОВСКИЙ
ГОСУДАРСТВЕННЫЙ ТЕХНИЧЕСКИЙ УНИВЕРСИТЕТ
ДИПЛОМНЫЙ
ПРОЕКТ
Тема: Совершенствование сбытовой политики предприятия (на
материалах ОАО ПК «Витязь»)
Автор дипломного
проекта Э.Г.Валиуллова
Специальность
08050765 «Менеджмент организации»
Специализация
_
Руководитель проекта
М.Н.Кондратьева
Консультация по
разделам:
Экономическая часть
М.Н.Кондратьева
Экологическая и
правовая часть А.Н. Чекин
Допустить к защите:
Зав.кафедрой
Кузнецов В.В.
«____»__________ 2006 г.
Ульяновск 2006
Содержание
Введение …………………………………………………………………………............3
Глава 1 Теоретические основы организации сбыта продукции…………............…...6
1.1
Основы теории и
практики спроса и предложения……………………..............6
1.1.1 Теория и практика
спроса……………………………………………… ............. 6
1.1.2 Теория и практика
предложения………………………………………...............10
1.2
Сбытовая политика
предприятия………………………………………..............14
1.2.1 Маркетинг и сбыт…………………………………...……………………............15
1.2.2 Организация продвижения
товара………………………………………............19
1.3
Реклама как
основополагающий фактор сбытовой политики…………............29
Глава 2 Технико-экономическая и организационная
характеристика
ОАО ПК «Витязь»……………………………………………………………................32
2.1 Общая и экономическая характеристика предприятия
ОАО ПК «Витязь»............................................................................................................32
2.2 Организационная структура предприятия................................................................33
2.3 Сбытовая политика предприятия на современном этапе
(на примере ОАО «Витязь»)……………………………………………….... . .............35
2.3.1 Каналы распределения продукции..........................................................................35
2.3.2 Отдел сбыта как важнейшее функциональное звено в управлении……............43
2.3.3 Логистика и организация товародвижения……………………………................48
Глава 3 Разработка практических рекомендаций по улучшению
сбытовой деятельности предприятия.............................................................................................................53
Глава 4 Экономическое обоснование
рекомендаций.....................................................60
Глава 5 Правовая и экологическая часть.........................................................................64
Заключение……………………………………………………………………….............70
Список использованных источников…………………………………………...............72
Приложения ………………………………………………………………….…..............75
Введение
Радикальная экономическая
реформа, проводимая в настоящее время основывается на естественном механизме
рыночной конкуренции. Рынок рассматривается как регулятор и движущая сила
общественного производства. Соответственно этому происходит ломка системы
принудительного распределения производственной продукции и доходов, замена ее
нормальными рыночными торговыми сведениями. Любое предприятие в том случае
стоит перед выбором методов и форм сбыта рыночной продукции, ее транспортировки
и поставки.
В подобных условиях
существенно возрастает роль сбытовой деятельности. До настоящего времени у
предприятий-изготовителей практически не было проблем со сбытом своей продукции.
Однако либерализация экономики рано или поздно, но неизбежно поставит производителей
товаров и торговлю перед необходимостью выгодно торговать, обеспечивая себе
максимальную прибыль и укрепляя позиции предприятия на рынке. С расширением
свободной торговли продукции возникает проблема взаимных партнеров и заказов,
которая может быть решена только путем повышения статуса службы сбыта и
применении эффективных методов маркетинга.
Актуальность рассматриваемой
темы заключается в том, что в условиях конкурентной среды необходимо выбрать
наиболее эффективные варианты сбыта продукции, обеспечить максимальный объем
выпускаемой продукции.
Объектом исследования
является Открытое Акционерное Общество Пивоваренная компания «Витязь», занимающаяся
производством и реализацией пивоваренной продукции, минеральных вод, ячменного
солода, кваса.
Предметом исследования в
данном дипломном проекте является сбыт продукции в условиях конкурентной среды.
Цель работы –разработка
практических рекомендаций по улучшению сбытовой политике предприятия.
Задачи для достижения
поставленной цели заключаются в:
-исследование рынка,
-анализ структур продаж
за период 2002-2005 годы,
-изучение доли продаж
основным клиентам ОАО ПК « Витязь».
Для решения поставленных
задач использовались методы: аналитический, графический.
По моему мнению, сбыт
продукции в системе маркетинга рассматривает все то, что интересует многих в
карьере – постоянный вызов, будоражащие сознание проблемы, работа с людьми и
практически безграничные возможности для роста.
Все это, близко и мне,
поэтому выбранная и рассматриваемая мною тема дипломного проекта, поможет мне в
дальнейшей деятельности. В развитых странах на должностях, связанных с
маркетингом, занято от одной четверти до одной трети всех работников сектора
экономики. Тенденцией последнего времени является рост женщин, занимающих самые
различные должности и в сфере сбыта, и в сфере маркетинга.
Каковы непосредственные
задачи сбыта? Это увеличение объемов продажи, повышение прибыльности,
увеличение числа клиентов, расширение доли рынка, развитие у потребителей
чувство лояльности к данной торговой марке, повышение престижа компании, и один
из главных факторов – снижение издержек.
Для того, чтобы достичь
вышеперечисленных факторов, рассматриваю маркетинговые аспекты сбытовой
деятельности, в которых выделяют два важных направления.
Во-первых, при ориентации
на маркетинг важнейшим элементом управления сбытом становится планирование и
управление торговыми операциями с тем, чтобы обеспечить достижение
запрограммированных показателей реализации продукции, а также прибыли. Сюда
входят: прогнозирование объектов сбыта, разработка финансовой сметы сбыта,
систематизация, организация информационных связей, ведение статистики сбытовых
операций и статистический анализ продажи продукции конечным потребителям,
оценка работы персонажа службы сбыта.
Эффективность сбыта
повышается благодаря более тесной увязке с исследование рыка, планированием
ассортимента продукции, рекламной работой.
С точки зрения
организации сбыта предполагается сотрудничество с торговыми посредниками на
основе прочных долговременных хозяйственных связей и информационного обмена,
проведения мероприятий по изучению рынка формированию спроса и стимулирования
сбыта. Для предприятий – изготовителей, самое главное определить наиболее
эффективной канал сбыта, а значит и торговую посредника – оптовика или
розничное предприятие, в зависимости от характера и потребительского назначения
своей продукции и финансовых возможностей.
В дипломной работе
сбытовая деятельность рассмотрена на примере ОАО ПК «Витязь» и освящены такие
вопросы, как спрос и предложение, как основные элементы организации сбыта
продукции; ее реализация и продвижение, с рассмотрением каналов распределения;
стимулирование сбыта. Также большое внимание уделяется сбытовой логистики.
Исследование рынка пива описано во второй главе.
Для написания дипломной
работы были использованы учебники и исследовательские статьи русских и
зарубежных авторов; данные ОАО ПК «Витязь» за 2005 год и ряд документов;
статистические данные и другие.
Глава 1 Основные инструменты организации сбыта
продукции
1.1 Основы теории и
практики спроса и предложения
1.1.1 Теория и
практика спроса
Основной принцип рынка
заключается в том, что он является местом, где покупатели и продавцы собираются
для того, чтобы представить продукты и договориться о цене на них. Потребитель
нуждается в большом количестве продуктов и постоянно стремится найти те,
которые принесут ему оптимальное удовлетворение по минимальной цене, а
продавец, наоборот, старается установить на свой продукт максимально выгодную
цену.
Наиболее важными
элементами рынка являются спрос и предложение.
Спрос и предложение – это
две взаимосвязанные и взаимообусловленные экономические категории. Предложение
формируется под воздействием потребительского спроса, а спрос формируется и
реализуется благодаря предложению.
Спрос – это то, что хотят люди:
продовольствие, одежда, жилье Илии что-то отвлеченное, например, книга. Все
представленные на рынке продукты – это ответ на ожидаемый спрос. Английский
экономист лорд Д.М.Кейнс описал понятие «спрос» в двух ипостасях, первым из них
– это простой спрос, то есть то, что хотят люди, а вторая – эффективный спрос,
то есть то, что хотят люди и на приобретение чего они имеют средства. Иными
словами, спрос – это платежеспособная потребность, то есть сумма денег, которую
покупатели могут и намерены заплатить за какие-то нужные им изделия.
Издавна замечено, что
количество товаров, которые покупатели запрашивают у продавцов для приобретения
(величина спроса), прямо зависит от уровня цены, по которой такая покупка возможна.
Величина спроса – это количество товара конкретного вида (в натуральном
измерении), которое покупатели готовы приобрести на протяжении того или иного
периода времени при определении уровня цены этого товара. Зависимость величины
покупок на рынке от уровней цен экономисты назвали спросом. Спрос – это сложившаяся
в определенный период времени зависимость величины спроса на товарном рынке от
цен по которым товары могут быть предложены к продаже.
Функциональная
зависимость спроса (С) от цены (Р) называется законом спроса, и суть его
состоит в том, что повышение цен ведет к уменьшению величины спроса, а снижение
цен – к ее увеличению: С=F(Р).
Изобразим эту зависимость
между ценой и спросом графически (рисунок1.1).
Р

Р1
Р2
Q1 Q2
Q
Рисунок 1.1- График кривой спроса
Из рисунка 1.1. видно,
что при условии цены
, которая является самой высокой,
будет потреблено меньшее количество продукта
, но
при снижении цены до уровня
, будет закуплено
большее количество продуктов
.
Количество продукта, на
которое имеется спрос, при данном уровне цены зависит от следующих факторов:
- при росте доходов
покупателей обычно вырастает спрос на ранее недоступные им товары;
- желания потребителя в
данном продукте;
- наличие альтернативных
продуктов, которые могут дать аналогичную полезность;
- численность и возраст
покупателей;
- привычки спроса,
традиции и предпочтение покупателей. Именно через этот фактор на спрос влияет
мода, и он является наименее предсказуемый изменчивым.
То, в какой мере объем
спроса на рынке растет при дальнейшем снижении цены или сокращается при данном
повышении цены, характеризует степень эластичности спроса в зависимости от
цены.
Под эластичностью
спроса подразумевается степень изменения спроса в зависимости от изменения
цены на один процент. Мерой такого измерения служит коэффициент эластичности
спроса:
(1.1)
где
– первоначальное количество
спрашиваемой продукции, ед.;
–
измененное количество спрашиваемой продукции, ед.;
–
первоначальная цена, ед.;
–
измененная цена, ед.
Рассмотрим варианты
эластичности спроса:
Если небольшие колебания
цен приводит к значительному изменению количества покупателей продукции, то
спрос является эластичным, то есть увеличение цен ведет к значительному сокращению
спроса. Рассмотрим эластичный спрос на рисунке1.2а.

Р

2
1
1 3 Q
Рисунок 1.2а-
График эластичного спроса
При эластичном спросе
>1.
Если колебания цен
сопровождается незначительными изменениям количества продаж, то спрос является
неэластичным, то есть увеличение цены ведет к относительно небольшому падению
спроса (рисунке 1.2б), при этом
<1.

Р

2
1
1 3 Q
Рисунок 1.2б-
График неэластичного спроса
К товарам неэластичного
спроса относят:
-Товары первой
необходимости (хлеб, энергия);
-Товары совсем или почти
не имеющие замены (молоко, лекарства);
-Относительно недорогие
товары (соль, спички).
Одним из универсальных
случаев эластичности спроса, когда увеличение цены в точности компенсируется
соответствующим падением спроса, что обща выручка остается неизменной – это
единичная эластичность спроса
=1.
Изобразим единичную
эластичность спроса на рис.1. 2в.
Р
2
1
1 3 Q
Рисунок 1.2б-
График единичной эластичности спроса
В практике имеют место
еще два варианта ценовой эластичности спроса:
1. спрос бесконечно
эластичен, когда имеется только одна цена, по которой потребителями покупают
товар (инсулин для больных диабетом);
2. спрос совершенно
неэластичен, когда потребители приобретают фиксированное количество товаров,
независимо от его цены [23,с.72].
Что же дает
предпринимателю знание эластичности спроса?
Коэффициенты эластичности
спроса находит широкое применение в коммерческой практике. Их точный подсчет
позволяет повышать обоснованность решений, принимаемых фирмами при выработке
своей хозяйственной стратегии. С помощью коэффициентов эластичности можно найти
ответ на вопрос о том, что стоит ли повышать цены на товары ради увеличения
доходов предприятия.
Если
>1, то руководство дает рекомендации
о повышении цены на товары, а это естественно скажется на росте выручки.
Например:
=
2, следовательно, спрос эластичен, то есть снижение цены и рост спроса позволяет
увеличить доходы в 2 раза.
Если
<1, то цены лучше не повышать, так
как выручка от реализации будет снижаться. В данном случае. Наоборот,
целесообразно рассмотреть предложение о снижение цены, тогда выручка будет
расти за счет увеличения спроса на товар.
Изучение закономерностей
формирования спроса позволяют составить общее представление о том, как поведут
себя покупатели на рынке.
1.1.2 Теория и практика предложения
Изменение спроса на
товары вызывает адекватную реакцию со стороны рыночного предложения этих
товаров.
Предложение – это сумма товаров, которые продавцы
готовы продать по альтернативным ценам. Предложение выдает прямую зависимость
между ценой и количеством товаров, производимых и предлагаемых к продаже.
Предложение – это рассмотрение рыночной ситуации с позиции продавцов. Все
продавцы стремятся получить на рынке самую высокую цену, и чем выше цена, тем
активнее они будут пытаться продать больше товара, то есть будут стремится
увеличить предложение.
Изобразим данную
зависимость на рис.1.3, при которой размер предложения будет, меняться в
зависимости от цены: чем выше цена, тем выше размер предложения на рынке
данного товара. И наоборот, если цены на данный товар снижаются. Его производство
и предложение будет также (снижаться) сокращаться.

Р

Р2

Р1
Q1 Q2 Q
Рисунок 1.3- График кривой предложения
Функциональная зависимость
предложения (П) от цены (Р) называется законом предложения: П=F(Р).
Основным, ведущим
фактором, влияющим на предложение, выступает цена. От уровня цен предлагаемых
товаров зависит выручка, доход прибыль. Чем они выше, тем опережавшие растет
рыночное предложение товаров, и наоборот.
Тенденция к увеличению
производства при высоких ценах объясняется тем, что, с одной стороны, повышение
цены привлекает в данную отрасль новых производителей. С одной стороны, при
росте цен производитель получает добавочную прибыль и возможность нанять
рабочих, купить больше сырья и машин, расширить производство.
Изменение предложения
товара в ту или иную сторону, если цена товара остается неизменной, происходит
под воздействием следующих условий:
- наличие
взаимозамещаемых и взаимодополняемых товаров и движение их цен;
- уровень технологий,
применяемых при производстве;
- налоги и субсидии;
- качество ресурсов и
факторов производства;
- конкуренции их на
рынках одноименных товаров, условия продажи, такие как реклама, маркетинг и
т.д.
Все перечисленные факторы
влияют на главный фактор, воздействующий на предложение – издержки
производства. Так, в результате не пользования достижений технического
прогресса или применительно к сельскому хозяйству в силу благоприятных природных
условий удается следить издержки производства и кривая предложений
смещается вправо вниз (см. рис.1.4).
Величина предложения при неизменной цене
, возрастает
с
до
.
Исходя из выше
сказанного, можно сделать вывод, что производство и продажа товаров имеют смысл
тогда, когда выручка от продажи больше, чем собственные расходы на изготовление
ими покупку товара.

Р
Р1
Q1 Q2 Q
Рисунок 1.4-
Изменение предложения при снижении издержек производства
Степень изменения объема
предложения в ответ на увеличение цены характеризует эластичность предложения.
Под эластичностью предложения понимается степень его изменения в зависимости от
динамики цены. Мерой этого изменения являются эластичности предложения:
(1.2)
На рисунке 1.5
рассмотрено три предложения с разной эластичностью.


Р S S
Единичная эластичность,
=1
Неэластичное предложение,
>1
S 

Эластичное предложение,
<1
Q
Рисунок 1.5- Эластичность предложения
Эластичным предложение
становится, когда его величина изменяется на большой процент, чем цена.
Неэластичным предложение
бывает, если оно изменяется при повышении или понижении цены.
При единичной
эластичности предложения 1% увеличения цены товаров вызывает 1% увеличения их
предложения для продажи на рынке.
Коэффициент эластичности
предложения особенно важно заранее прогнозировать производителем. От
результатов прогноза зависит решение – увеличивать или сокращать выпуск
определенной продукции.
Если на поведение
покупателей влияют прежде всего полезность товара и сумма денег, которой они
располагают, то поведение производителей зависит преимущественно от затрат на
изготовление товара и возможной прибыли от продаж. Единственный пункт, в
котором интересы покупателей изготовителей пересекаются – цена товара на
рынке.
Рассмотренные выше кривые
показывают, что происходит с покупками и продажами, если цена изменяется.
1.2 Сбытовая политика
предприятия
При
планово-распределительной экономике проблем со снабжением не стало. Можно
всегда купить любое количество сырья, материалов, комплектующих. Теперь
головная боль – сбыт продукции.
Реализация продукции –
это ее сбыт, с целью превращения товаров в деньги удовлетворения запросов
потребителей [16,с.76].
Цель сбытовой и торговой
политики заключается в том, чтобы, во-первых, достаточно точно выявить
потребность в продукте и спланировать возможные размеры его продажи, во-вторых,
выбрать наиболее эффективные каналы продвижения и скорее довести свою продукцию
до потребителя, в-третьих, создать максимум удобств для быстрой «встречи»
продукта с конечными покупателям.
Выявление потребностей и
планирование реализации проводится путем исследования процессов потребления и
спроса, состояния рынка и торговой конъюнктуры. Осуществляется прогнозные
разработки на кратко-, средне- и долгосрочный период.
Необходимой предпосылкой
оценки возможности реализации продукции является изучение конъюнктуры рынка, то
есть реальной хозяйственной ситуации, сложившихся условий.
Для реализации продукции
большое значение имеет составление финансовой сметы продаж, представляющая
собой соотношение ожидаемой реализации с оценочной сумой торговых расходов и
вероятной прибылью. Годовая финансовая смета по конкретному продукту учитывает
прогноз объема продаж, валовой оборот по реализации, общие издержки
производства, издержки обращения, расходы на маркетинг, административные и
накладные расходы, чистую прибыль.
Объем реализации
продукции определяется в действующих ценах (оптовых, договорных). Включает
стоимость реализованной продукции, отгруженной и оплаченной покупателями. В
состав реализованной продукции входят: готовые изделия, полуфабрикаты
собственного производства и работы промышленного характера.
Реализация продукции
является частью маркетинга, ее эффективность зависит от рекламной работы,
исследования рынка и планирования ассортимента продукции.
1.2.1 Маркетинг и сбыт
Маркетинг – это, прежде всего
предпринимательская деятельность, связанная с продвижением товаров и услуг от
производителя к потребителю
Современные специалисты в
сфере экономики рассматривают стратегию и тактику предприятия в условиях их
конкуренции.
Проблема привлечения
покупателей и сбыта продукции решается благодаря маркетингу.
Маркетинг – это искусство предложить
потребителю товар и услугу, которая будет пользоваться спросом, правильно
назначить цену, подобрать каналы сбыта и организовать рекламную компанию
[20,с.120-122].
Раньше лозунгом для
потребителей был принцип: «Все, что произведено – должно быть продано!». На
основе этого лозунга, сформулировать концепцию маркетинга.
Концепция маркетинга –
это исходные положения, характеризующие активную ориентацию рыночной
деятельности предприятия на различных стадиях ее развития. Выделяются концепции
производственной, товарной, сбытовой, потребительской, а также интегрированной,
социально-общественной и стратегической ориентации.
Первоначально
предприниматели исходили из того, что поскольку товары имеют рыночный спрос,
превышающий возможности предложения, следует только увеличить их выпуск путем
совершенствования производства. Производственная концепция ориентировалась на
снижении затрат, связанных с выпуском продукции, и на повышении производительности
труда.
На рубеже XIX – XX вв. сформулировалась товарная концепция маркетинга, или
концепция «принятия продукта». Ее значение и актуальность даже сегодня утрачена
еще не в полной мере. Особенно любезна эта концепция для руководителей «старой
формации». (Также существует сейчас и в США), которые никак не могут мириться с
тем, что не всякая продукция, произведенная на предприятии, может найти
платежеспособный спрос. Они уверены в качестве своего товара, стремясь сбыть их
потребителю любой ценой, и прежде всего с помощью навязчивой и не всегда
добросовестной рекламы.
По происшествие
некоторого времени, все же оказалось, что для получения прибыли иметь только
товар уже недостаточно и формируется так называемая сбытовая концепция, которая
исходя из того, что покупатели будут покупать предлагаемые товары, если
приложить определенные усилия в процессе их продаж. Сбытовая концепция так же
называется из необходимости решения проблем производства и продавца. Но между
концепцией сбыта и концепцией маркетинга существует некоторые различия.
Рассмотрим в таблице 1.6.
Таблица 1.6-
Основные различия между концепцией сбыта и маркетинга
|
Исходный пункт
|
Средства достижения цели
|
Конечная цель
|
|
Концепция сбыта
|
|
Товары
|
Сбыт и стимулирование продаж
|
Получение прибыли путем увеличения
объема продаж
|
|
Концепция маркетинга
|
|
Потребители (покупатели)
|
Маркетинг
|
Получение прибыли за счет
удовлетворения потребностей потребителей
|
Суть концепции целевых
рынков в том, что усилия по сбыту могут стать вовсе ненужными или, по крайней
мере, минимальными, если производитель будет предлагать покупателю и именно тот
товар, в котором он нуждается. А для этого необходимо изучать запросы, вкусы и
потребности публики. И лозунгом в настоящее время для предпринимателей
становится: «Производить нужно только то, что будет куплено!» [6, с.56].
Маркетинг выступает как
процесс согласования возможностей предприятия и запросов потребителей.
В условиях маркетинговой
деятельности различают два вида рынков:
Рынок продавца – это,
как правило, дефицитный рынок, на котором продавцы имеют больше власти и
наиболее активными «деятелями рынка» приходится быть покупателем.
Рынок покупателя – это,
как правило, насыщенный рынок. В условиях рынка покупателей возникают трудности
с реализацией товаров и вызывают стоимость к нововведениям, способствуют
разработке и развитию новых видов продукции, расширению ассортимента с целью
увеличения эластичности спроса, повышения качества предлагаемых товаров и
услуг.
Рынок продавцов рождается
противоположное поведение: легкость сбыта, не склонность к затратам, связанных
с развитием новых товаров, ассортимент сужается во имя увеличения объемов
производства.
На рынке продавца
сбытовые организации, в то время как на рынке покупателя – маркетинговые фирмы.
Опыт зарубежных
свидетельствует, что успех в продаже товара зависит не столько от
производительных и финансовых возможностей фирм, сколько от использования маркетинга,
ориентированного на установленный платежеспособный спрос, то есть на потребителя.
Маркетинг включает в
себя:
- изучение рынка и анализ
потребителей покупателей;
- проектирование товара,
соответствующего выбранному сегменту рынка;
- определение оптимальной
цены, отражающей характер товара и спроса на него;
- выбор путей и методов
сбыта продукции, характера рекламы.
Производство товара в
системе маркетинга функционально зависит от запросов покупателей и организации
такой хозяйственной и коммерческой деятельности, при которой товары доводятся
до потребителей, но и предприятию-изготовителю обеспечивается высокая и
устойчивая прибыль.
Объем производства
продукции можно выразить следующий функциональной зависимостью:
,
(1.2)
где
– объем производства;
–
выявление потребностей общества;
–
организация работы по эффективному доведению товара до покупателя (стимулирование
продаж);
–
форма сбыта и каналы распределения.
А полученная прибыль
рассчитывается по формуле:
,
(1.3)
где
– прибыль;
–
конкурентоспособность товара;
–
уровень коммерческой деятельности.
Согласно данным
американских исследований совокупные расходы на маркетинг составляют более
половины конечной многих товаров на западноевропейских, японских рынках и
рынках США [32, с.120]. то есть маркетинг позволяет предприятию: эффективно
увязывать ресурсы с целями, а цели – запросами потребителей; действовать не вслепую,
избежать стихийности, существенно снижать риск. Маркетинг – большая кропотливая
работа, но это не искусство, а так же – это не роскошь, а необходимое средство
продвижения к успеху [20, с.257].
1.2.2 Организация
продвижения товара
Под началом распределения
понимается совокупность фирм или отдельных лиц, которые принимают на себя или
помогают передать кому-то другому право собственности на конкретный товар или
услугу на их пути от производителя до потребителя [12, с.362].
Канал распределения – это
путь, по которому товары движутся от производителя к потребителю. Благодаря ему
устанавливается резервы во времени, месте и праве собственности, отделение
товаров и услуг от тех, кто хотел бы ими воспользоваться [12, с.362].
Предприятие-изготовитель
может иметь высокую прибыль только в случае обоснованного выбора каналов
сбыта. Еще необходимо обращаться не только к торговым организациям, а
отыскивать такой канал сбыта, с помощью которого можно продать свою продукцию
с максимальной выгодой.
Использование каналов
распределения приносит производителям определенные выгоды:
- экономию финансовых
средств на распределение продукции;
- возможность вложения
средств в основное производство;
- продажу продукции более
эффективными способами;
- высокая эффективность
обеспечения широкой доступности товар и доведения его до целевых рынков;
- сокращение объема работ
по распределению производства.
Таким образом, решение о
выборе каналов распределения – одно из важнейших, которое необходимо принять
руководству предприятия. Выбранные каналы непосредственно влияют на скорость, время,
эффективность движения и сохранность продукции при ее доставки. При этом
организация или лица составляющие канал, выполняют ряд важных функций, такие
как проводят исследовательскую работу по сбору информации; стимулируют сбыт
путем создания и распространения информации о товарах, устанавливают контакты с
потенциальными покупателем; организует товародвижение, принимают на себя риски,
связанные с функционированием канала.
К первым каналам
относятся продажа продукции через собственный сбытовой аппарат без
использования независимых посредников, например, через собственные фирменные
магазины. Отдельные промышленные предприятия реализуют свою продукцию через
розничную сеть, например, нефтяные компании, производители одежды и обуви.
Косвенные каналы сбыта,
связаны с перемещением продукции от производителя к независимому посреднику, а
затем к потребителю.
С другой стороны прямые и
косвенные каналы распределения продукции можно рассмотреть как оптовая и
розничная торговля.
Розничная торговля
замыкает цепь движения товара от производителя к потребителю. Она представляет
собой конечное звено в торговле по продаже товаров и оказании услуг
непосредственно потребителю. К розничной торговле наряду с магазинами относятся
также предприятия общественного питания и сервиса.
При оптовой торговле
товар закупается крупными партиями. Оптовая торговля не связана с продажей
конечным потребителям, поэтому товар может быть продан два или более раза
(сначала на региональном, а затем на местном уровне), а в различной – только
один раз. Главным достоинством оптовой торговли является то, что она позволяет
производителям сбывать свои товары на местах при минимальных контактах с
потребителями. Через оптовую торговлю реализуется большинство товаров широкого
потребителя, продуктов питания запасных частей и канцелярских товаров.
Издержки и прибыли
оптовой торговли зависят от скорости оборота, (то есть времени между покупной
партии товара и ее последующей продажей), стоимости товаров, эффективностью и
конкуренцией. Основными потребителями оптовой торговли являются промышленники,
коммерческие и государственные организации и, конечно, дистрибьюторы, брокеры и
агенты.
Для многих
предприятий-изготовителей посредники являются разумной альтернативой прямых
продаж, так как создание оптимальной системы товародвижения предполагает
наличие соответствующих знаний и опыта в области конъюнктуры рынка своего товара,
методов торговли и распределения. Кроме того производителю выгодно возложить на
посредника значительную часть складских операций. Поставку продукции в срок, получение
товара в кредит и так далее.
Посредники благодаря
своим капиталам, опыту и специализации позволяют обеспечить широкую доступность
товара и доведения его до целевых рынков.
При выявлении возможных
вариантов каналов распределения необходимо определиться с используемыми
посредниками. Классификацию посредника можно провести по сочетанию 2 признаков:
1 – от чьего имени работает посредник и 2 – за чей счет ведет свои операции.
Рассмотрим в таблице 1.7. четыре типа посредника. Таблица 1.7- Типы посредников
в каналах распределения [13, с.195]
|
Тип посредника
|
Признак классификации
|
|
Дилер
Дистрибьютор
Комиссионер
Агент, брокер
|
От своего имени и за свой счет
От чужого имени и за свой счет
От своего имени и за чужой счет
От чужого имени и за чужой счет
|
Дилеры – это оптовые. Реже розничные
посредники, которые ведут операции от своего имени за свой счет. Товары
приобретаются ими по договору поставки. Таким образом, дилер становится
собственником продукции после полной оплаты поставки. Отношения между
поставщиком и дилером прекращаются после выполнения всех условий по договору
поставки. Дилер несет все иски при возможной утере или гибели товара.
Различают два вида
дилеров. Эксклюзивные дилеры являются единственными представителями
производимой в данном регионе продукции и наделены исключительными правами по
его реализации. дилеры, сотрудничающие с производителем на условиях франшизы,
именуются авторизированными.
В роли дилеров, могут
выступать торговые фирмы, экспортные и импортные фирмы, а также оптовые и
розничные фирмы, стокисты.
Дистрибьюторы – занимаются распродажей товаров,
определенных в дилерских соглашениях и ведут операции от имени производителя и
за свой счет. Как правило, производитель предоставляет дистрибьютору право
торговать своей продукцией на определенной территории и в течение определенного
срока. Таким образом, дистрибьютор не является собственником продукции.
Комиссионер – это оптовые и розничные
посредники, ведущие операции от своего имени и за счет производителя
(комитента), за вознаграждение. Комиссионер не является собственником
продаваемой продукции. Договор о поставки продукции заключается от имени
комиссионера. Таким образом, комиссионер является посредником только для комитента,
а не для конечного потребителя, поэтому риск порчи и гибели продукции лежит на
комитенте. Комиссионер обеспечивает сохранность товара и отвечает за утрату и повреждение
продукции.
Торговые агенты – это партнеры, отношения с которыми
строятся на основе поручений и просто посредничества. Агенты – это посредники,
выступающие в качестве представителя или помощника, другого основного по
отношению к нему лица (принципала). Принципал – это лицо, от имени
которого действует агент. Как правило, агенты являются юридическими лицами, и
заключается на две категории: универсальные агенты совершают любые юридические
действия от имени принципала, генеральные агенты заключают только сделки,
указанные в доверенности.
Брокеры – это простые посредники при
заключении сделок, сводящие контрагентов. Брокеры не являются собственниками
продукции, как дилеры и дистрибьюторы. В отличие от агентов брокеры не состоят
в договорных отношениях ни с одной из стороны, заключающих сделки и действуют
лишь на основе отдельных поручений. Брокеру предоставляются специальные
полномочия на заключение каждой отдельной сделки, и он обязан действовать
строго в пределах этих полномочий [13, с.195-198].
Продавцы и посредники по
отношению друг другу прямые различные обязанности, действуя на рынках. По
объему предаваемых прав посредники (агенты) делятся на простых агентов (или
агентов с неисключительным правом продажи); монопольных агентов (с
исключительны правом продажи); агенты с правом «первой руки» (преимущественным
правом продажи).
В процессе своей
деятельности посредники вкладывают капитал, несут издержки, связанные с
исследованием рынка, рекламой. Организация технического обслуживания и сбытовой
сети. Свои расходы посредники могут покрыть только за вознаграждение, полученного
им от продавцов или покупателей.
К тому же еще получить
прибыль на вложенный капитал, которая была бы не ниже средней нормы прибыли на
рынке сбыта.
Существует несколько
способов начисления и выплаты вознаграждений посредникам. Способ соглашения
обязательно фиксируется посредническом договоре:
1. Посредники оставляют себе разницу
между ценам реализации товаров на рынке сбыта и ценами производителей. Такой
способ стимулирует посредника к расширению объема сбыта, однако не
заинтересовывает его в увеличение цен, что привело бы к росту эффективности
операции по реализации;
2. В пользу посредника начисляются
согласованные проценты с цен реализации. Это стимулирует посредника к
увеличению объема сбыта и к повышению цены, что в результате приводит к росту
эффективности реализации;
3. Смешанная форма вознаграждения в виде
процентов с фактурной цены и разницы цен широко распространена в торговле. Это
форма отвечает интересам продавца, если они имеют возможность контролировать
фактический уровень цен реализации товаров на рынке. При выполнении посредником
отдельных услуг продавцу, вознаграждение целесообразно устанавливать в твердой,
заранее согласованной суммы. Таким услугами могут быть исследования рынка по
новым товарам, рекламные компании и т.д.;
4. Вознаграждения по системе
«кост.плас.» суть этой системы в том. Что посредник представляет продавцу
документы, подтверждающие помесячные расходы. Продавец возмещает посреднику
расходы. Увеличенные на согласованные проценты, которые и составляют прибыль
посредника. Этот способ применения, когда заранее трудно определить затраты
посредника.
В зависимости от вида
посредников применяются и разные способы вознаграждения.
Пример канала
распределения различной протяженности приведен
на рисунке 1.8.


.



Рисунок 1.8-
Каналы распределения товаров разных уровней [13, с.194]
Каналы распределения,
показанные на рис.1.8 представляют собой традиционные каналы. Они состоят из
независимого производителя и одного или нескольких посредников. каждый тип
каналы представляет собой отдельное предприятие и потому ни один из членов канала
не имеет полного и достаточного контроля над деятельностью отдельных членов,
что может идти в ущерб максимальному увеличению прибыли системы в целом. Такие
каналы называют горизонтальными.
Одним из наиболее
значительных событий последнего времени стало появление вертикальных каналов,
которые состоят из производителя и одного или нескольких посредников,
действующих как одна единая система. Рассмотрим ее на рисунке1.9.
Рисунок 1.9- Вертикальный канал распределения
Вертикальный канал возникли
как средство контроля за поведением канала. Они экономичны, исключают
дублирование членами канала исполняемых функций.
После выбора типа канала
распределения и посредников в нем, определяется их количество. Выбор каналов
сбыта означает, по существу, выбор сбытовой стратегии, которая осуществляется
следующими методами: интенсивное, эксклюзивное и селективное распределение
продукции на рынке [22, с.55].
Выбор каналов сбыта
зависит от многих факторов:
1. Факторы, которые характеризуют данное
предприятия: общая политика, задачи, финансовое положение, масштабы
производства конкурентоспособность.
2. Факторы, которые характеризуют
реализацию товара: вид товара (средства производства, предметы потребления),
средняя цена товарной единицы, сезонность производства или спроса, сохранность
товара.
3. Факторы, которые характеризуют рынок
сбыта: емкость рынка, плотность распределения покупателей, средний доход на
душу населения.
4. Факторы, характеризующие торговые
каналы; протяженность канала реализации, его обеспеченность различными
техническими службами, торговым персоналом.
5. Факторы, влияющие на эффективность и
стоимость выбора использования канала сбыта.
Рассмотрим эти факторы,
представленными двумя иерархиями, (см. рис.1.10, 1.11). Одна из них
рассматривает составляющие повышение эффективности канала сбыта, а другая –
составляющие минимизация затрат на его использование. Решение, принимаемое в
анализе «стоимость – эффективность», сводится к анализу эффекта выбора от использования
какого-либо канала к издержкам от использования этого канала.
Рисунок 1.10- Иерархия повышения эффективности канала
сбыта.
Рисунок 1.11- Иерархия минимизация затрат от
использования канала сбыта
При выборе каналов
следует учитывать, что использование различных каналов предопределяет различные
сроки реализации товаров.
Европейские промышленные
фирмы среднего размера тратит на доведение своей продукции до покупателей около
21% дохода от реализации. следовательно, в этой области имеет резерв экономии
затрат.
Продвижение товара – это
совокупность различных видов деятельности по доведению информации о
достоинствах продукции до потенциального потребителя и стимулирование
возникновения у них желание купить его.
Продвижение продукции
осуществляемые путем использования в определенной пропорции рекламы, методов
стимулирования сбыта (продажи).
Персональные продажи и
методов связи с общественностью. Под стимулированием сбыта понимается
краткосрочные поощрительные меры, способствующие продажи или сбыту.
Стимулирование сбыта – это комплекс мероприятий
направленное на продвижение товара на рынке при условии, что покупатель знает
товар или это деятельность, способствующая расширению продажи товаров, уже не
считающихся новыми. Система стимулирования сбыта. Призвана побуждать к
повторным покупкам, а также в соответствии с фазами жизненного цикла товара и
ценовой политики распространить товар среди покупателей.
Если реклама призывает
«купите наш товар», то стимулирование сбыта, основано на призыве «купите его
сейчас».
Рассмотрим на диаг.1.1
данные, характеризующие относительную важность отдельных методов
стимулирования.
Диаграмма 1.1-
Относительная важность методов стимулирования продажи.
Стимулирование сбыта
уместно и необходимо в связи с:
- усиление конкуренции на
потребительском рынке;
- расширение планов сбыта
и форм товародвижения;
- перехода товара в
стадию зрелости.
Стратегия, рассчитанная
на потребителя, базируется на стимулирование сбыта и рекламы.
Стимулирование по
отношению к посредникам преследует цель побудить их, предлагать товары с
максимальной энергией и убедительностью, «вербовать» новых покупателей,
превращать их в постоянных клиентов. Стимулировать деятельность посредников
можно путем предоставления скидок, рекламной деятельности, обучение персонала
правильным приемам и т.д.
Стимулирование торгового
персонала осуществляется для улучшения сбыта продукции. Для этого используют
различные виды премирования: дополнительной выплаты к заработной плате,
дополнительные дни отпуска, развлекательные поездки и т.д.
Стимулирование сбыта
осуществляется с помощью разнообразных средств. Выбор таких средств
определяется множеством факторов: характеристика товара, тип рынка, его конъюнктура,
цели и затраты на стимулирование.
Основными средствами
стимулирования могут быть:
- скидки на товар
потребителям могут быть в честь праздников;
- снижение с помощью
купонов.
Помимо денежного
поощрения, возможно также «натуральные»:
- бесплатное распространение
образцов;
- предложение
дополнительного количества товара за ту же цену;
- предложение товара как
подарка;
- продажа товара в
рассрочку.
Реклама – важный дорогой
и вместе с тем наиболее рентабельный способ распространения информации о товаре,
предприятия.
Наиболее эффективным
методов стимулирования для потребительских товаров является реклама, а для
товаров производственно – технического назначения – персональная продажа.
1.3 Реклама как
основополагающий фактор сбытовой политики
предприятия
Реклама совместно со
средствами стимулирования сбыта и торговли, элементами пропаганды является
мощным маркетинговым средством неценовой политики. Если коммерческие усилия
предприятия направлены на совершенствования товара и его приспособления к особенностям
спроса, то реклама выполняет обратную задачу, - адаптирует потребительский
спрос к уже произведенному товару.
Многие экономисты
считают, что реклама предоставляет информацию, которая помогает сделать
разумный выбор. Она поддерживает средства массовой информации за счет
частичного их финансирования, способствует расширению производства и усилению
конкуренции в результате ослабления монопольной власти отдельных компаний. И, наконец,
реклама стимулирует расходы потребителей и, таким образом, создает благоприятные
условия для высокого уровня занятости.
Реклама активно действует
на сознание потребителей, пропагандируя преимущества того или иного товара,
оказывает большое влияние на формирование потребностей в целом: уровни и стили
потребления, образа жизни, моды и т.д.
Реклама решает и
множество задач:
- распространение знаний
о фирме, ее истории, достижениях, клиентуре;
- формирование
положительного отношения к фирме со стороны общества;
- помощь работникам
службы сбыта во время переговоров с клиентурой;
поддержание положительных
эмоций у лиц, купивших товар.
В зависимости от целей
использования рекламы существует ее различные виды. По содержанию, назначению и
характеру реклама может быть представлена следующими группами:
- информационная реклама,
она предназначена для ознакомления потенциального покупателя с
товаром-новинкой;
- сравнительная реклама,
подчеркивает преимущество товара фирмы перед товарами конкурентов;
- напоминающая реклама,
применяется обычно известными фирмами, состоит или из названия фирмы, или из
названия наиболее покупаемого товара;
- избирательная реклама,
ориентированная на определенный сегмент рынка;
- подкрепляющая реклама,
ее целью является убеждение покупателя в том, что он сделал правильный выбор,
предпочтя этот товар всем другим товарам фирм-конкурентов.
Реклама используется
тогда, когда требуется привлечь большой континент потребителей на географически
разбросанном рынке. Прежде всего, необходимо решить вопрос о том: на кого
направлена реклама, на какой тип покупателей или потребителей, каков контингент
рекламополучателей, какова реклама и каков процент бесполезной аудитории. Также
важно определить частоту появления и использования того или иного средства
рекламы и помнить правило золотой середины: чрезмерная реклама дорога, навязчива,
однако, и редко появляющееся реклама позволяет покупателю забыть о предприятии.
Изучив литературу
необходимо отметить, что данная проблематика остается дискуссионной.
Глава 2 Технико-экономическая
и организационная
характеристика ОАО
ПК «Витязь»
2.1 Общая и
экономическая характеристика предприятия
ОАО ПК «Витязь»
История пивоварения в
Ульяновской области начинается с 1861 года, когда почетным гражданином города
Симбирска Сачковым Александром Дмитриевичем был основан медопивоваренный завод.
В год завод производил
11870 ведер пива, численность работающих составляла 15 человек.
После революции, в
октябре 1918 года, Симбирский медопивоваренный завод был национализирован. За
годы советской власти на заводе производились неоднократные реконструкции,
техническое перевооружение, строились новые корпуса, увеличивалась мощность
завода. Однако в 1945-1950 гг. пивобезалкогольный завод - небольшое предприятие
с крайне отсталой техникой и небольшим количеством работающих, тем не менее,
предприятие было рентабельным.
Своей продукцией завод
торговал сам через розничную сеть с киосками (порядка 70-80 шт.), штат
продавцов составлял около 80 человек.
Завод содержал своё
подсобное хозяйство со свиноматками и поросятами, на базе которого работала
столовая, а также лошадей, как гужевой транспорт.
В 1953-57гг. проводится
очередная реконструкция завода:
- расширен варочный
порядок, из 4-х посудного он становится 6-ти посудным;
- в цехе розлива
монтируются 2 автоматические линии розлива пива, производительностью 3 тыс.
бут./час, вводится в эксплуатацию новая котельная с двумя котлами «Ланкашир».
В 1963 г. вводится в эксплуатацию новый цех безалкогольных напитков, а в 1972 г. проводится реконструкция котельной с её газификацией.
С завершением этих работ
мощность завода составила: пиво – 1 200 тыс. дал; безалкогольные напитки –
500 тыс. дал; солод ячменный – 1 948 тонн.
Но город рос, росла и
потребность жителей Ульяновской области в пиве и напитках. Встал вопрос о
кардинальной реконструкции завода или строительстве нового. Было принято
решение о строительстве нового пивоваренного завода, которое и началось в 1976
году.
После завершения нового
строительства в 1986 году ОАО ПК «Витязь» способно ежегодно выпускать:
-
7,2 млн.
декалитров пива;
-
10 млн. литров
минеральной воды;
-
20 тыс. тонн
ячменного солода;
-
более 2 тыс. тонн
ячменно-солодового концентрата.
В 1991 году завод поменял
форму собственности и стал акционерным обществом.
2.2Организационная
структура предприятия
ОАО ПК «ВИТЯЗЬ» является
юридическим лицом (ст. 48 ГК Российской Федерации): имеет обособленное
имущество, учитываемое на самостоятельном балансе, может от своего имени приобретать
и осуществлять имущественные права, нести обязанности, быть истцом и ответчиком
в суде, открывать расчетный счет в финансово- кредитных учреждениях. Общество
имеет круглую печать и другие необходимые реквизиты. Общество создано в целях
насыщения потребительского рынка товарами и услугами, а также извлечения
прибыли. Общество находится по адресу город Ульяновск, проспект Гая 95. Предметом
деятельности Общества является:
-
производство
и реализация пивобезалкогольной продукции (пива, минеральной воды, фруктовой
воды); полиэтиленовых ящиков; солодового экстракта; концентрата пивного и
квасного сусла; ликероводочных изделий; товарного солода;
-
производство,
переработка и реализация сельскохозяйственной продукции; товаров народного
потребления;
-
оказания
платных услуг работникам Общества и акционерам;
-
оптово
- розничная торговля и услуги общественного питания;
-
оказание
маркетинговых услуг и брокерско-диллерских операций;
-
спонсорская
и благотворительная деятельность;
- кредитование и инвестирование
различных программ
Общество самостоятельно
заключает и контролирует исполнение хозяйственных и других договоров со всеми
видами организаций, учреждений, а также частными лицами.
Уставный капитал ОАО
Пивоваренная компания "ВИТЯЗЬ" составляет
25 089 000 рублей. Обществом выпущены следующие типы акций
одинаковой номинальной стоимостью – 1000 (одна тысяча) рублей.
Обыкновенные акции в количестве 25 089 штук.
Юридический адрес
предприятия: г. Ульяновск, проспект Гая 96.
Общее количество
оборудования1023 единицы. Списочная численность рабочего и обслуживающего
персонала более 10000 человек.
Высшим органом управления
обществом является собрание акционеров, которое рассматривает отчеты по
деятельности общества, устанавливает размер дивидендов, решает другие важные
вопросы.
В промежутках между
собраниями акционеров высшим органом управления является Наблюдательный Совет.
Оперативное руководство
осуществляет Генеральный директор и наделяется в соответствии с
законодательством РФ всеми необходимыми полномочиями. Он назначается на
должность по контракту сроком на 5 лет.
Важнейшим показателем
эффективности работы производственного предприятия является прибыль. Рост
прибыли создает финансовую основу для самофинансирования деятельности
организации, осуществления расширенного воспроизводства и удовлетворения
растущих социальных и материальных потребностей трудовых коллективов.
В рыночных условиях,
когда предложение превышает спрос, а потребитель имеет огромный выбор
предприятие-производитель должно стремиться обезопасить свой бизнес созданием
разветвленной и гибкой сети реализации продукции. Эффективность ее работы во
многом определяется уровнем организации каналов распределения продукции и
используемой системой товародвижения.
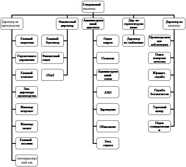
Рисунок 2.1- Организационная структура предприятия
2. 3 Сбытовая политика предприятия на современном этапе (на
примере ОАО ПК «Витязь»)
2.3.1 Каналы распределения продукции
Сбытовая сеть ОАО Пивоваренная
компания «Витязь» формировалась на базе опыта плановой экономики и в
последствии претерпела определенные изменения.
Первоначально основными каналами распределения
продукции были фирменная торговля и ТОО «Плеяда-9», впоследствии ООО ТД
«Витязь-Т» (рис. 2.1).
Ситуация обстояла следующим образом: расчетный счет
ОАО ПК «Витязь» был закрыт, в связи с большой задолженностью в бюджет, но
средства предприятию были необходимы – выплата зарплаты и командировочных
расходов, приобретение сырья, оплата различных услуг и т.д. Поэтому была
разработана именно такая схема работы с покупателями. Основная часть продукции
реализовывалась через Торговый Дом. В результате чего в кассу поступала
«наличка» от фирменной торговли (предприятие имело более 30 магазинов, в том
числе и региональных). Эти средства расходовались на выплату заработной платы
работникам, выдачу подотчетных и командировочных сумм, и т.д. Торговый Дом
приобретал основное сырье, оборудование и производил прочие необходимые закупки
в качестве оплаты за полученную продукцию.
Кризис сбыта продукции и
снятие расчетного счета с картотеки позволили внести кардинальные изменения в
организацию сбытовой деятельности на ОАО ПК «Витязь».
Новая схема реализации продукции выглядит следующим
образом (рис. 2.2):
Так была создана служба продаж, которая осуществляет работу с
новыми клиентами. Основным отличием новой схемы от предыдущей стало то, что
предприятие стало само осваивать новые рынки сбыта своей продукции,
осуществлять поиск клиентов, заключать договора с ними, планировать продажи,
вести безналичные расчеты и многое другое, чем ранее занимались дочерние
структуры.
ОАО Пивоваренная компания «Витязь» выбрало такую
систему сбыта, при которой гармонично сочетаются розничная и оптовая сеть.
Наличие розничной сети позволяет более точно определить предпочтения и будущие
намерения покупателей, так как она является местом непосредственного контакта и
с продаваемым товаром. Это звено реализации, в котором как нельзя лучше можно
оценить реальную стоимость продукции и, следовательно, необходимость
(возможность) изменения цены. Наличие рычагов контроля розничной цены своей
продукции – это решающий фактор в проведении гибкой ценовой политики. Кроме
того, именно на этом уровне реализации можно быстро перестраивать сбытовую
стратегию предприятия в соответствии с меняющейся конъюнктурой.
А появление помимо розничной, еще и оптовой сбытовой
сети свидетельствует об увеличении масштаба бизнеса и стремлении предприятия
захватить большую долю рынка.
Организация сбытовой деятельности
Организация сбыта на ОАО
ПК «Витязь» осуществляется согласно политике продаж, разрабатываемом на каждый
год, а деятельность службы продаж регламентируется положением о службе продаж.
Основными задачами службы
продаж являются:
1.
Обеспечение
плановых продаж по всем клиентам ПК.
2.
Осуществление
оперативной работы с клиентами ПК.
3.
Комплексное
изучение, анализ и прогнозирование рыночной ситуации.
4.
Разработка
программы по формированию спроса, по рекламе и стимулированию сбыта продукции
фирмы.
Координацию деятельности
службы продаж и выработку единой маркетинговой стратегии проводит директор по
продажам, которому подчинены функциональные блоки, составляющие данную службу.
Он несет ответственность за соответствие политики предприятия на рынках товаров
и услуг, финансов и труда, а также конъюнктуре, складывающейся на этих рынках.
Каналы распределения
На сегодняшний день
Пивоваренная компания «Витязь» создала следующую дилерскую сеть:
-ООО «ТД Витязь-Т»
- дочернее предприятие, официальный дистрибьютор, получает продукцию со
склада по оптово-отпускным ценам завода и реализует ее своим клиентам мелким и
крупным оптом.
-ООО «Витязь-Торг»
- дочернее предприятие, бывшая Фирменная торговля, получает продукцию
со склада, по оптово-отпускным ценам завода и реализует ее через сеть розничных
магазинов и мелкооптовых баз.
-ООО Фирма «Витязь-бар»
- дочернее предприятие, официальный дилер, получает продукцию со склада, на
условиях отсрочки платежа, имеет эксклюзивное право продаж кегового пива в
Ульяновской области.
-Филиалы и представительства (в г.
Нижний Новгород, Саратов, Сызрань, Алатырь и др.).
Новые клиенты: ЧП Веснин В.Л. г. Киров, ЧП Захарова И.А. г.
Йошкар-Ола, ЧП Анисимов И.П. г. Кузнецк, ЧП Шеховцов Г.В. - г. Тамбов, ООО
Радость г. Балаково, ЧП Провалова И.В. Челябинская обл., г. Трехгорный и др.
Доля продаж этих структур
представлена на диаграмме 2.1.
Торгово-технологический процесс в
Торговом центре "ВИТЯЗЬ"
Во 2-ом квартале 2000г.
на базе фирменных магазинов №1, 14, 50 и фирменного бара «Витязь» был создан
Торговый Центр «Витязь», а все остальные фирменные магазины были выделены из
состава ОАО ПК «Витязь» и было открыто ООО «Витязь-Торг», в который вошли не
только городские, но и региональные магазины.
Торговый центр «Витязь»
занимается следующими видами деятельности:
-реализация пива (оптом и в
розницу);
-реализация продуктов
питания;
-продажа сувениров от ПК
«Витязь»: зажигалки, открывалки, пакеты, кружки, футболки, книги и др.;
-осуществляет доставку пива
в киоски и небольшие магазины, которые не имеют своего транспорта.
Помимо этого коммерческая
деятельность Торгового Центра охватывает и вопросы изучения спроса населения и
рынка сбыта товаров, выявление и изучение источников поступления и поставщиков
товаров, организации рациональных хозяйственных связей, включая разработку и
представление им заявок и заказов на товары, заключение договоров на поставку
товаров, организация учета и контроля за выполнением поставщиками договорных
обязательств.
По товарной специализации
торговое предприятие можно отнести к комбинированному, объединяющему несколько
товарных групп, родственных по общности спроса и удовлетворяющих определенный
круг потребностей - торговля продовольственными товарами.
В магазине №1 Торгового
Центра «Витязь» существуют следующие отделы:
-оптовый отдел по продаже пива,
минеральной воды и прочей продукции;
-розничный отдел по продаже
продуктов питания;
-розничный отдел по продаже
ликероводочной продукции и сувениров от ПК «Витязь».
Товарная специализация
магазина дает определенные преимущества:
-обеспечивает концентрацию
ассортимента отдельных групп товаров, создает условия для выбора необходимого
товара;
-способствует повышению
качества обслуживания благодаря более высокой квалификации персонала (в
магазине все продавцы окончили торговый техникум);
-улучшает коммерческие связи
торговли с поставщиками на основе более глубокого изучения рынка, усиления
влияния торговли на производство и повышения качества товаров;
-способствует внедрению
современных методов обслуживания, современной торговой технологии, обеспечивающих
эффективность реализации товаров.
Магазин №1 Торгового
Центра «Витязь» - это нежилое, отдельно стоящее одноэтажное здание, основное
достоинство которого наличие просторного торгового зала, больших складов и
удобных подъездных путей.
Метод обслуживания
покупателей применяемый в магазине – через прилавок.
Функциональное разделение труда
работников магазина №1 Торгового Центра «Витязь» изображено на рис. 2.3.
Общее руководство
Торговым Центром «Витязь» осуществляет директор, он же руководит планово-экономической
работой, занимается подбором кадров и организует повышение их квалификации,
обеспечивает охрану труда, технику безопасности и пожарную безопасность.
Заместитель директора
руководит коммерческой деятельностью, в его ведении находятся вопросы
организации технологических операций и хозяйственного обслуживания. В его
обязанности также входит отбор поставщиков и заключение с ними долгосрочных
договоров. Кроме того, в течение года возникают краткосрочные связи с различными
поставщиками-посредниками, с которыми заключаются договора поставки на небольшой
срок, или на разовую поставку товаров. Ассортимент этих товаров достаточно
широк, поэтому закупки делают на очень крупных оптовых базах. Заместитель директора
ведет базу данных по источникам закупок и поставок, где на каждого партнера
имеются вес необходимые данные (наименование организации, его юридический адрес
и почтовый адрес, Ф.И.О. и телефон директора, гл. бухгалтера, режим работы), а
также сведения о количестве, ассортименте, ценах и условиях поставки (закупки)
продовольственных товаров.
Со всеми оптовиками
заключаются договора в письменной форме на год с правом пролонгации. За
выполнением всех условий договора следит заместитель директора.
Торговый Центр
осуществляет доставку продукции, согласно заявок, полученных от клиентов.
Централизованная доставка товаров осуществляться по графикам, представляющим
собой расписание времени доставки товаров в магазины. При составлении графиков
учитывают размещение розничной торговой сети, объем завозимых товаров и периодичность
их завоза, особенности эксплуатации используемого транспорта (наиболее удобный
маршрут, подъездные пути). В ТЦ «Витязь» используют кольцевую доставку, при
которой полногрузная автомашина доставляет за один рейс товары в несколько
предприятий, находящихся на пути ее движения. Маршруты доставки товаров разрабатывают
с учетом территориального размещения сети розничных торговых предприятий. С
этой целью составляют карту-схему размещения обслуживаемых розничных торговых
предприятий и по ней определяют возможные транспортные связи между несколькими
предприятиями розничной торговли. Сначала составляют линейные маршруты, а затем
формируют кольцевые. Маршруты составляются с учетом обеспечения оптимальных показателей
работы транспортных средств. В основе расчетов потребности в транспортных
средствах лежат данные об объемах заявок розничных торговых предприятий, грузоподъемности
транспортных средств и среднем количестве рейсов. Оперативное управление доставкой
товаров в розничные предприятия осуществляется диспетчером ТЦ «Витязь», который
собирает и обобщает информацию, поступающую от клиентов, и оперативно передает
ее товароведу для принятия необходимого решения о завозе товаров.
2.3.2 Отдел сбыта как
важнейшее функциональное звено
в управлении
Отдел сбыта совместно с
другими отделами и подразделениями (производственными, финансовыми и т.д.)
создает единый интегрированный процесс, направленный на удовлетворение запросов
рынка и получение на этой основе прибыли.
Отдел сбыта является
самостоятельным структурным подразделением предприятия и подчиняется
непосредственно генеральному директору завода.
Задачами отдела сбыта
являются:
- обеспечение реализации
продукции предприятия;
- обеспечение 1005-го
выполнения заданий и обязательств по поставкам продукции и товаров в
соответствии с заключенными договорами;
- рационализация работы
сбытовой службы предприятия, снижение затрат на сбыт продукции.
Задачи, поставленные
перед отделом сбыта предполагает следующие ее функции:
1. В области обеспечения
реализации продукции предприятия.
- изучение перспективного
и текущего спроса на продукцию предприятия и требований к ее качеству,
организации рекламы продукции;
- участие в планировании
ассортимента выпускаемой продукции;
- оформление договоров на
сбыт продукции;
- разработка планов
реализации готовой продукции, графиков ее отгрузки потребителям в соответствии
с заключенными договорами;
- организация приема,
хранения, комплектации, консервации и упаковки готовой продукции;
- организация отгрузки
готовой продукции, оформление отгрузочной документации, контроль и учет
выполнения планов реализации готовой продукции; -предъявление
через юриста претензий, штрафных санкции к заказчикам продукции предприятия за
нарушение условий заключенных договоров, установленного порядка размещения
заказов.
2. В области
рационализации работы сбытового отдела, снижение затрат на сбыт продукции:
- организация работы
складов готовой продукции и подразделений предприятия, производящих тару,
рационализация транспортно-складских операций;
- участие в разработке
нормативов запасов готовой продукции, контроль за их участием;
- составление отчетности
по изготовлению и поставкам продукции.
Взаимоотношения отдела с
другими подразделениями предприятия:
-С техническими
отделами, получает сведения о предстоящем снятие с производства устаревшей
конструкции; сведения о новых изделиях;
-С главной
бухгалтерией, получает данные об остатках готовой продукции на первые числа
каждого месяца; сведения о неплатежеспособности отдельных заказчиков; сведения
о поступивших аккредитивах; извещения об изменении банковских санкций к
покупателям и заказчикам;
-С
планово-экономическим отделом.
К стратегическим решениям
относится следующие:
- определение, по каким
каналам и в каких пропорциях следует осуществлять сбыт (продажи);
- определение форм
интеграции участников процесса товародвижения;
- выбор методов ведения
сбыта;
- образование
политическо-маркетинговой системы.
К числу таких сбытовых
решений, применяемых достаточно часто или регулярно в зависимости от изменений
внешне и внутренних условий можно отнести:
1. Адаптация каналов сбыта под текущие
условия внешней среды и возможности организации;
2. Оптимизация числа покупателей
(клиентов);
3. Осуществление оперативной сбытовой
деятельности.
Одной из основных задач
сбытовой политики является изучение законодательства и учет высшей среды в ее
сбытовой деятельности, поскольку незнание новых законов неблагоприятные условия
для сбыта.
Коммерческий успех в
сфере сбыта, связан с такими факторами, как нацеленность на действие близость
к клиенту, рост производительности во всех сферах деятельности, готовности
рисковать, сокращение отходов и накладных расходов, совершенствование организации,
планирование и контроль, мотивация рабочей силы, гибкость сбытовой политики.
Специалисты считают
решающим фактором успех сбытовой политики является не только стимулирование
каждого работника, но также уровень его профессиональной подготовки.
Особенность подхода к
сбытовой политике состоят в увязке с общей маркетинговой стратегией, важнейшей
составляющей которой является анализ факторов, влияющих на сбыт и в основе
здесь лежат три группы факторов: особенности самого товара, положения
предприятия и состояния рынка.
С чего же надо начинать
работу по разработке сбытовой политики:
1) Учеба без этого невозможна.
2) Создание информационной базы, сильной
компьютерной сети.
3) Создание системы компьютерного
обеспечения.
Предприятие накапливает
адресные книги предприятий; справочники с адресами и телефонами всех
предприятий (желтые страницы, в Ульяновской области информационные технологии).
Для эффективной
деятельности предприятия его отдел сбыта должен владеть полной оперативной
информацией об объемах запасов на складах, уровень загрузки производственных
мощностей, сроки выполнения заказов, технические условия продукции, цены на все
товары и предельные размеры скидок, виды упаковок, типы отгрузок, сроки получения
продукции с момента отгрузки, стоимость транспортировки.
Независимо от размера и
специфики деятельности отдел сбыта должен собирать информацию о предприятиях
производимых замечательную, аналогичную продукцию, а так же об их клиентах; о
новых видах продукции, производимых конкурентами, о новых потребностях
потребителей.
Для эффективного
использования информации о рынке создается база данных и включается в нее:
1) количество покупателей каждого вида
продукции;
2) данные о покупателях;
3) данные о конкурентах.
В качестве этапов и
элементов разработки сбытовой политики выделяют: определение видов для сбыта,
определение анналов сбыта, разработки внешних внутренних форм организации
сбыта.
Из номенклатуры продукции
необходимо постоянно исключать менее рентабельную продукцию, доля которой на
рынке падает или сбыт которой сталкивается с чересчур жесткой конкуренцией. В
процессе выработки сбытовой политики необходимо сделать выбор между прямым
сбытом и сбытом с исключением посредников.
Цель привлечения
посредников – повышение экономичности торговых операций:
- возрастает
оперативность в сбыте товаров, в результате за счет ускорения оборота капитала
увеличивается прибыль;
- оперативная и активная
реакция посредников на изменение различной конъюнктуры дает им возможность
успешнее работать в интересах продавца, реализуя товар на более выгодных
условиях;
- техническое
обслуживание, предпродажный сервис, осуществленные посредниками, сокращение
сроков поставок и промежуточных складов способствуют повышению
конкурентоспособности;
- создание и развитие
сбытовой сети преуспевающими посредниками экономит средства продавцов;
- специализация
посредников обычно на массовом сбыте определенных товаров позволяет снизить
издержки обращения на единицу реализуемого товара и дает дополнительную
коммерческую выгоду.
В практике торговли
посредники привлекаются достаточно широко, что дает покупателям те же преимущества,
что и продавцам [42, с.205].
Формы доведения товара до
потребителя определяется, прежде всего, характером самого потребления и
возможностями транспорта. В этом смысле представляет интерес опыт сбытовой
деятельности накоплений в Западной Европе, где уровень производительности
кооперации концентрации производства очень высок. Весьма распространенной
формой доведения товара до потребителя в большинстве западных стран является прямые
поставки товара. «от двери к двери». Это позволяет свести до минимума транспортные
издержки и затраты на промежуточное хранение товаров.
Прямые связи используются
при запуске продукции крупными партиями или в случае уникальной продукции, и
доставляется потребительски непосредственно с предприятий-изготовителей. Но это
обычно приносит эффект только при обслуживании близко расположенных
потребителей.
Прямые поставки основаны
на передаче товаров по графикам и предполагают предоставление дополнительных
форм обслуживания и льгот, например, снижение отгрузочных цен. Соблюдение графиков
поставок способствует сокращению производственных запасов и потребностей и в
дополнительной емкости складов.
Наряду с прямыми с
потребителями своей продукции предприятия-изготовители широко используются
услугами оптовых посредников. к услугам оптовых предприятий изготовителей
прибегают с целью расширения рынков сбыта товаров и снижения издержек. В случае
территориальной разбросанности рынка товаров поставщику из-за существенных
расходов по сбыту невыгодно поставлять продукцию с помощью прямых связей.
К услугам посредников
прибегают и тогда, когда им нужно организовать дополнительный сбыт одного и то
того же товара на отдельных рынках. Так, ведут борьбу с конкурентами на новых
рынках через посредников, изготовитель может установить цены ниже, чем на своем
традиционным рынке. Тем самым она увеличивает объем сбыта и получает за счет
этого прибыль в большом размере.
Так же оптовые посредники
привлекаются, когда изготовители поставляют продукцию в большом количестве и
стандартного качества, или когда стремятся сохранить издержки за счет
уничтожении я производственных запасов, передавая товары на хранение оптовым
посредникам.
При выборе оптовых
посредников предприятия-изготовители принимают во внимание ряд соображений:
уверенность поставщика в заинтересованности посредников во взаимоотношении с
ними по сбыту товаров; хорошие знания оптовиком поставщика; достаточная степень
надежности положения оптовика прочность финансового положения посредника и
обоснованность провидимой им политики цен и др.[13, с.193].
Важный элемент в сбытовой
политике – то «искусство сбыта», то есть учет критерия «оптимального
максимального эффекта», включая максимизацию прибыли, и оптимизация
удовлетворения потребностей покупателей одновременно.
2.3.3 Логистика и
организация товародвижения
Логистика представляет
собой систему, в которой одни подразделения определяют необходимый объем
производства для бесперебойной работы предприятия – снабжения; другими –
занимаются распределением продукции – сбыт; третьи – осуществляют продвижение
продукции от поставщиков к потребителю; четвертые – собирают информацию о
поставщиках, потребителях продукции, транспорте и т.д.
Логистическая стратегия с
учетом всех этих условий стремится организовать свободное распределение и обмен
продукции таким образом, чтобы обеспечить оптимизацию спроса и предложения при
определенной цене на товары и услуги. Рассмотрим логистическую стратегию на
рис.2.4.



2 1
|
Производители
(предложение)
|
|
4


3
5
6
7
1 – исследование рынка; 2
– анализ продаж; 3 – непрямой канал; 4 – реклама и стимулирование; 5 – прямой
канал; 6 – оценка потребителей; 7- оценка покупателей.
Рисунок 2.4- Спрос и предложение в условиях
логистической системы
Для того, чтобы достичь
между спросом и предложением, необходимо не только
организационно-функциональные и коммуникационные потоки, но и изучить и проанализировать
спрос, совершенствование взаимоотношения между предприятиями.
Система товародвижения
впитывает в себя все то, что происходит с товаром в промежутке времени после
его производства и до начала потребления. Система товародвижения обеспечивает
предприятию и потребителю создание таких условий. Чтобы товар был там, где он
нужен, в то время, в которое он нужен, в том количестве, в котором он
востребован, и того качества, на которое рассчитывает потребитель. В
товародвижение входит помимо транспортно-экспедиционных услуг и организация
складского хозяйства.
Товародвижение является
мощным инструментом стимулирования спроса. Мерой эффективности системы
товародвижения служит отношение затрат предприятия к ее результатам. Основной
результат, которой достигается в системе товародвижения – это уровень
обслуживания потребителей [15, с.136].
Уровень обслуживания
потребителей включает следующие элементы:
- скорость исполнения и
доставки заказов потребителям, их стабильность;
- возможность поставщика
обеспечить срочную доставку товаров;
- хорошее качество
поставляемого товара;
- готовность поставщика
принять обратно товар с дефектом и заменить его доброкачественным [22, с.54].
Основные издержки
товародвижения складываются из расходов на транспортировку, последующие
складывания товаров, поддержание товарно-материальных засов, получение,
отгрузку и упаковку товаров, а также административных расходов и расходов на
обработку заказов. Основные элементы товародвижения можно изобразит на диагр.2.2.
Товародвижение – это
деятельность по планированию, претворению в жизнь и контролю за физическим
перемещением материалов и готовой продукции от мест их происхождения к местам
использования, с целью удовлетворения нужд потребителей и с выгодой для себя.
Диаграмма 2.2- Доля элементов товародвижения, в % к общей
сумме затрат на него
Учитывая, что
деятельность по организации товародвижения связана с большинством количеством
компромиссов и для этого необходим системный подход к применению подобных
решений. В решениях о транспортировке товаров следует учитывать компромиссы
между разными видами транспорта, а также последствия этих компромиссов для
других факторов товародвижения. Таким образом, решение требует тщательной координации.
Маркетинговый подход к управлению этими функциями предполагает тесную увязку
сбытовых и производственных планов, графиков работы транспорта, связанных с
движением готовых изделий в ходе сбытовых операций, без увеличения расходов на
их хранение и перемещение на основе координации действий производственных и
сбытовых звеньев.
Все функции, связанные с
организацией товародвижения, производитель может попытаться выполнить
самостоятельно, не прибегая к помощи посредников. что имеет ряд преимуществ:
- вступая в
непосредственный контакт с потребителем, производитель узнает по реакции на
свой товар «из первых рук»;
- производитель сохраняет
жесткий контроль за ценами, объемам сбыта политикой стимулирования сбыта;
- стирает грань между
товаром и услугой и производитель начинает больше тратить на послепродажном
обслуживании.
С развитием сети Интернет
доля прямых продаж будет увеличиваться. Однако принятие на себя издержек по
продвижению товаров к потребителю – дело довольно хлопотное и очень дорогое.
Поэтому во многих случаях целесообразно обратиться к услугам профессиональных
посредников.
Один из первых вопросов,
на который производитель должен себе ответить в процессе организации
товародвижения звучит так: «Каким транспортом, в какие сроки лучше всего
доставить потребителю мой товар?».
Транспортировка продукта
от производителя к потребителю это то, что весьма трудно осуществить на
практике. Производитель может иметь собственный транспортный парк, но это
вовлечет его в дополнительный бизнес, что может мешать основному производству.
Более эффективным является использование других компаний для выполнения
транспортировки продукта. И производители обычно перекладывают на них эти функции,
если установлены сроки доставки и величина затрат позволяет сделать это.
Новый подход к транспорту
как к составной части более крупной системы, логистической цели, привел к
необходимости рассматривать его в разных аспектах. С точки зрения изучения
эффективности работы отдельных видов транспорта, интерес предоставляет перевозки
грузов между пунктами отправления и назначения на каждом из них. Однако с
позиции организации перевозок целесообразно анализировать весь процесс
перевозки в целом от двери грузоотправителя до двери грузополучателя. Если же
учитывать интересы клиентуры, то здесь необходимо принимать в расчет не только
перевозку, но и обработку, хранение и упаковку, распаковку и т.д. Такой подход
способствует оптимальному выбору транспортных услуг, ибо качество перевозок,
как правило, в большей мере отражается на общих распадах, чем себестоимости
перевозок.
Независимо от того, каким
образом осуществляется распределение продукции, в любом случае, продукты должны
где-то храниться недалеко от потребителя, чтобы в случае необходимости быстро
отреагировать на заказ. Этим занимается логистика складирования. Движение через
склад связано с затратами живого и общественного труда, что позволяет
увеличивать стоимость товара.
Складирование и хранение
позволяет выравнивать временную разницу между выпуском продукции и ее
потребителем и дает возможность осуществляется непрерывное производство и
снабжение товарных запасов. Хранение товаров в распределительной системе
необходимо также и в связи с сезонным потреблением товаров.
С точки зрения
распределения логистика должна обеспечивать соблюдение объема сбыта и
оптимальной трудоемкости. В ориентированных на рынок предприятиях требования к
распределению весьма высоки и различны в зависимости от ассортимента продукции.
Готовность к поставке и сроки поставки здесь имеют огромное значение. Готовность
к поставке обычно дается в процентах в двух вариантах:
Глава 3 Разработка практических
рекомендаций по улучшению сбытовой деятельности предприятия
Рынок сбыта продукции –
это часть рынка в пределах которых осуществляется сбыт (оптовая и розничная
торговля) товаров. Рынок сбыта формируется и развивается в рамках определенного
товарного рынка.
Товарный рынок – это
сфера реализации конкретного товара или группы товаров, связанных между собой
определенными признаками потребительского характера.
Товарные рынки
классифицируются по следующим признакам:
-по экономическому
назначению различают: рынки потребителей товаров и услуг, товаров промышленного
назначения, результатов интеллектуального труда, вторичного сырья;
-по географическому
положению рынки делятся на местные, национальные и мировые. Также рынки делятся
по отраслевому принципу и отдельным, наиболее представительным видам продукции;
-по характеру продаж
делятся на оптовые и розничные.
В настоящее время
российский рынок пива – один из наиболее успешных сегментов экономики. К 2002 г. (по сравнению с 1990 г.) годовое производство пива увеличилось практически в два раза и
составило 703 млн. дал. В 2003 г. Россия произвела, по оценке Министерства
сельского хозяйства, 732 млн.дал. пива (диагр.3.1).
Диаграмма 3.1- Динамика
производства пива в Российской Федерации
за 1990-2005
гг, млн.дал.
Расстановка сил на
российском рынке пива уже произошла и любые попытки пивоваренных компаний
расширить своё влияние потребует от них огромных затрат.
Рассмотрим состояние
рынка пива на примере ОАО ПК «Витязь».
Сегодня ОАО ПК «Витязь»
выпускает следующие сорта пива: «Витязь-Классическое»,«Витязь-Ульяновское»,«Витязь-Янтарное»,«Витязь-Крепкое»,«Старый-Трактир»,«VIP»,«Жигулевское», « Чешка бир» которое
различаются в стеклянные бутылки емкостью 0,5 л., ПЭТ бутылки 1,5 л., бочонок 5 л., 50 л. кеги и 100 л.бочки.
Кроме того завод
производит минеральную воду «Симбирская», солод ячменный пивоваренный и
ячменно-солодовый концентрат.
Солод и ячменно-солодовый
концентрат - это продукт, предназначенный для последующего производства
(промышленной переработки), так ячменнно-солодовой концентрат используют в
производстве печенья, пряников, сухих завтраков, хлеба, и других продуктов
питания, что касается солода, то его основными потребителями можно назвать
крупные и мелкие заводы по производству пива.
В период с 2002 по 2004
гг. продажу продукции производимой ОАО ПК «Витязь» мы можем увидеть на рис.
3.1, 3.2, 3.3.
Структура продаж ОАО ПК «Витязь» по видам продукции
за 3 года:
Из выше перечисленных
рисунков, мы видим, что больший процент в структуре продаж имеет реализация
пива, она составляет в среднем за три года 90%, а меньший процент имеет
минеральная вода и квас, которые в среднем за период 2002-2004 гг. составили
0,4-1%. Также можно отметить, что ОАО ПК «Витязь» занимается реализацией солода
и ячменно-солодового концентрата, доли продаж которых, за период 2002-2004 гг.
увеличились. А именно реализация концентрата составила 3-4,9%, выделим, что реализация
солода с 2002 г. с 5% увеличилась до 14,5% в 2004 г.
Из структур продаж видно,
что реализация пива сократилась на 10%. Это сокращение произошло из-за
отсталости ОАО ПК «Витязь» в среде других производителей пива, а также из-за
устаревших рецептур приготовления пива, устаревшего оборудования.
Все это является
отрицательными факторами влияющими на снижение реализации продукции и
следовательно отражает негативную сторону ОАО ПК «Витязь».
Рассмотрим долю продаж
продукции основным клиентам ОАО ПК «Витязь» на диагр.3.2.
На сегодняшний день
Пивоваренная компания «Витязь» имеет следующую дилерскую сеть:
-ООО «ТД Витязь-Т»
- дочернее предприятие, официальный дистрибьютор, получает продукцию со
склада по оптово-отпускным ценам завода и реализует ее своим клиентам мелким и
крупным оптом.
-ООО «Витязь-Торг»
- дочернее предприятие, бывшая Фирменная торговля, получает продукцию
со склада, по оптово-отпускным ценам завода и реализует ее через сеть розничных
магазинов и мелкооптовых баз.
-ООО Фирма «Витязь-бар»
- дочернее предприятие, официальный дилер, получает продукцию со склада, на
условиях отсрочки платежа, имеет эксклюзивное право продаж кегового пива в
Ульяновской области.
-Филиалы и представительства
(в г. Нижний Новгород, Саратов, Сызрань, Алатырь и др.).
Как мы видим из
диаграммы 3.2., что ОАО ПК «Витязь» имеет небольшое количество клиентов в
Ульяновской области и почти полностью отсутствуют клиенты за ее пределами.
Важное значение в
условиях рыночной экономики приобретает конкретность и оперативность
руководства, объективная и научная обоснованность принимаемых решений. Принятие
решений требует разработки практических
рекомендаций по улучшению финансово-хозяйственной деятельности предприятия.
Управление предприятием невозможно без маркетинговых программ. Поэтому
необходимо разработать маркетинговую программу и контролировать ее выполнение,
для этого необходимо проанализировать влияние на экономику следующих факторов:
- влияния на экономику
предприятия внешней и внутренней среды;
- состояние рынка
- покупатели и
потребители (имеющихся и потенциальных);
- конкурентную
обстановку (изучение коммерческих возможностей предприятия, работающих в той же
отрасли);
- рыночная цена и
формирование собственной ценовой тактики;
- финансовые результаты
(возможность получения средний или большей прибыли на вложенный капитал);
Значение планирования в
деятельности предприятия трудно переоценить, поскольку именно план представляет
собой ориентир, к которому стремится предприятие, и одновременно критерий
оценки успешности его деятельности, поэтому необходимо разработать план
намеченных действий с учетом существующих экономических и производственных
условий и имеющихся в распоряжении предприятия ресурсов, а также характер рынка,
который как предполагается будет преобладающим в течение срока действия плана.
При разработке плана следует учесть уровень конкуренции, характер отрасли и размер
самого предприятия.
Также необходимо предприятию
стремится к снижению себестоимости продукции, поскольку уровень затрат и себестоимости
влияет на величину финансовых результатов предприятия, снижение себестоимости
является важным фактором роста прибыли и индикатора эффективной деятельности
всего предприятия в целом .
Из всего вышесказанного
можно сделать вывод, что предприятию необходимо претерпеть некоторые изменения,
для улучшения сбытовой политики. В число этих изменений можно внести:
- укрупнение дилерской
сети;
-увеличить количество
клиентов;
- выделять больше средств
на рекламу продукции, чтобы покупатель был больше проинформирован о выпуске
новой продукции;
- разработать и внедрить
систему скидок для оптовиков.
- улучшить работу
торговых представителей, занимающихся заказами клиентов по обслуживающим ими
районов.
-кроме дилеров, торговых
представителей также необходима работа мерчандайзеров.
Мерчандайзинг – это комплекс
мер по продвижению товара через торговые точки.
Рассмотрим схему работы
мерчандайзинговой службы:
1) Супервайзер заключает контракты с
клиентами, осуществляет контроль и управление над деятельностью торговых
представителей и мерчандайзеров;
2) Торговые представители составляют
заявки на продукцию отдельно по каждому клиенту. Оформляются сопроводительные
документы. Отслеживают поставку продукции клиенту и оплату;
3) Мерчандайзер в соответствии с данными
супервайзера и торгового представителя посещают торговые точки.
Основной задачей
мерчандайзера является увеличение продаж товара за счет привлечения внимания
покупателей к данному продукту торговой точки. Для этого они используют
следующие инструменты:
1) Выкладка товара – расположения товара
на прилавках, стеллажах. Грамотная выкладка мерчандайзера помогает покупателю
выбрать нужный товар из имеющегося в магазине;
2) Размещение рекламных материалов
торговой точки: постеры, муляжи, монетницы, напольные дисплеи, стенды и т.д. С
помощью рекламных материалов мерчандайзер сообщает покупателю о наличие товара,
сформировывает покупательский импульс, выгодно оттенив товар на фоне
конкурентов;
3) Оптимизация уровня запасов. Задача
заключается в создание определенного уровня запаса, достаточного для
непрерывного присутствия товара на полках торгующей организации.
Структурная
мерчандайзинговая служба, как правило, входит в отдел продаж. Мерчандайзеры,
торговые представители и региональные торговые представители, которые
занимаются сбором заявок за пределами Ульяновской области, подчиняются супервайзеру.
Все они выполняют следующие задачи: занимаются сбором заявок, оформляют
сопроводительные документы, занимаются поставкой товаров и занимаются выкладкой
продукции в торговой сети.
Глава 4 Экономическое обоснование
рекомендаций
В настоящее время ОАО ПК
«Витязь» освоил выпуск нового сорта пива, такого как «Два веселых гуся» и «Ceska Beer». Чтобы выявить, в какой степени реклама повлияла на
рост товарооборота, анализирует оперативные бухгалтерские данные. При этом
следует иметь в виду, что помимо рекламы на реализацию товара сказываются его
качества и потребительские свойства, цена, внешний вид, а также место
расположения торгового предприятия, уровень культуры обслуживания покупателей,
наличие в продаже аналогичных изделий и продуктов. Как нам известно, ОАО ПК
«Витязь» в год получает 300 млн.руб. До 2003 года предприятие уделяло мало
внимание вопросам касающихся рекламы и продвижения товаров с помощью рекламных
акций, то есть для рекламной продукции выпускались платные пакеты, открывалки,
календари с логотипами ОАО ПК «Витязь». Рекламные затраты завода составляли
400-600 тыс.руб. в год. Чтобы выявить в какой степени реклама повлияла на рост
товарооборота, анализирует оперативные бухгалтерские данные. При этом следует
иметь в виду, что помимо рекламы на реализацию товаров сказывается такие
показатели как качество, потребительские свойства, внешний вид, цена, а также
место расположения торговой точки, уровень культуры, обслуживание покупателей,
наличие в продаже аналогичных изделий.
Рассчитаем дополнительный
товарооборот под воздействием рекламы по формуле 3.1:
, (3.1)
где
-
дополнительный товарооборот под воздействием рекламы, руб.;
- среднедневной товарооборот до
рекламного периода, руб.;
- прирост % среднедневного
товарооборота за рекламный период;
- количество дней
учета товарооборота за рекламный период.
Рассчитаем среднедневной
товарооборот по формуле 3.2
,
(3.2)
где
- годовой товарооборот, 300 млн.руб.
-
период годового товарооборота, 360 дн.
Затем определим прирост
среднедневного товарооборота за рекламный период по формуле 3.3:
, (3.3)
На основание выше
приведенных расчетов, по формуле 3.1 мы рассчитаем дополнительный товарооборот:
По результатам
проведенных расчетов мы получаем вывод о том, что затраты на рекламу пива не
принесли ожидаемой прибыли предприятию, так как данная реклама не привлекала
внимание покупателей.
В 2004 году начался
выпуск нового сорта пива «Два веселых гуся». В это время ОАО ПК «Витязь»
пытается увеличить товарооборот предприятия, за счет увеличение затрат на
рекламу: размещение рекламы на транспорте, телевидение, радио, устанавливают
билборды, щиты на улицах города.
В этот период на
рекламную компанию было затрачено 1 млн. 200 тыс.руб. Рассчитаем экономический
эффект рекламы на примере рекламной акции пива «Два веселых гуся» по формуле 3.4:
, (3.4)
где
- экономический эффект рекламирования,
руб.;
-
товарооборот под воздействием рекламы, руб.;
-
торговая наценка на товар, 15%;
-
расходы на рекламу, руб.;
-
дополнительные расходы по приросту товарооборота, 20млн.руб./год.
Как мы видим из расчета
экономического эффекта, затраты на рекламу принесли свою прибыль, но это
небольшая цифра для такого предприятия, как ОАО ПК «Витязь».
На основание всего выше
перечисленного можно сделать вывод, что для повышения прибыли и
конкурентоспособности, необходимо:
- выделять больше средств
на рекламу продукции, чтобы покупатель был больше проинформирован о выпуске
новой продукции;
- открытие фирменного
магазина в центральной части города, с целью привлечения как можно больше
покупательского потока;
- обратить внимание на
улучшение работ мерчандайзеров, торговых представителей и региональных торговых
представителей;
- устраивать рекламные
акции с дегустацией пива;
- участвовать в выездных
ярмарках за пределами Ульяновской области;
- находить и привлекать
как можно больше клиентов и дилеров на территории города Ульяновска и за ее
пределами;
- выверять ассортимент
продаваемой продукции, на наличие пользующегося спросом и не пользующего
спросом товара, что будет способствовать улучшению структуры производства,
более полному удовлетворению спроса покупателей.
- контролировать сроки
реализации продукции, это позволит сократить потери, связанные с порчей
продукции.
- продукцию с истекающими
сроками реализации продавать по сниженным ценам за 2-6 дней (зависит от срока
годности продукта) или отдавать покупателю в качестве поощрения.
- разработать и внедрить
систему скидок для оптовиков.
- предоставлять рекламную
продукцию для оформления торговых точек оптовикам.
- размещать товары на
полках, соблюдая требования.
Глава 5 Эколого -правовая часть
В предыдущих четырех главах данной дипломной работы
были рассмотрены теоретические основы сбытовой политики ОАО Пивоваренной
компании «Витязь», изучены современные подходы к совершенствованию
сбытовой политике, предоставлен план мероприятий по повышению эффективности
сбыта продукции. В условиях быстроизменяющейся социальной, политической и
экономической обстановке в государстве вышеуказанные исследования были
произведены в соответствии с действующим законодательством.
Хотелось бы отметить, что логически некорректно и
юридически неприемлемо говорить о предприятии, которое бы не существовало, если
бы оно не прошло экологическую экспертизу. В настоящее время, когда существует
глобальная нагрузка на природу, введены законы, которые регулируют и
контролируют защиту окружающей среды.
Право – это совокупность
правил поведения, выгодных государству и одобренных им посредством принятия
законодательства. Государство не может обходится без права, которое служит
своему государству, обеспечивает его интересы. Сущность права раскрывается в
его принципах, закрепленных в конституции.
Основным законом
государства является Конституция Российской Федерации, утверждена высшим
органом государственной власти и имеет высшую юридическую силу. Конституция
определяет границы возможного вмешательства государства в жизнь человека, а
также его обязанность охранять индивида от посягательств других субъектов.
Конституция Российской Федерации принята референдумом 12 декабря 1993г.
Источниками права
Российской Федерации являются: права и свободы человека и гражданина,
общепризнанные принципы и нормы международного права, нормативно-правовые акты
и договоры, правовой обычай[26, с. 15].
Экологическое право как
отрасль российского права призвано регулировать отношения в сфере взаимодействия
общества и природы , возникающие при осуществлении хозяйственной и иной
деятельности, связанной с воздействием на природную среду в целях охраны
окружающей среды и обеспечения экологической безопасности[9, с. 44]. Правовые основы государственной
политики в области охраны окружающей природной среды составляют: Конституция
Российской Федерации , международные договоры Российской Федерации ,Федеральный
закон от 10 января 2002г. «Об охране окружающей среды», другие федеральные
законы и принимаемые в соответствии с ними иные нормативные правовые акты
Российской Федерации и субъектов Российской Федерации.
Государственное
управление в области охраны окружающей среды осуществляется федеральными органами
исполнительной власти, уполномоченными в порядке , установленном Конституцией
Российской Федерации и федеральным конституционным законом «О Правительстве
Российской Федерации» [9,
с. 80].
Экономическое
регулирование в области охраны окружающей среды осуществляется путем:
- разработки
государственных прогнозов социально-экономического развития на основе
экологических прогнозов;
- разработки федеральных
программ в области экологического развития Российской Федерации и целевых
программ в области охраны окружающей среды субъектов Российской Федерации ;
- разработка и проведение
мероприятий по охране окружающей среды в целях предотвращения причинения вреда
окружающей среде;
- установление платы за
негативное воздействие на окружающую среду;
- установление лимитов на
выбросы и сбросы загрязняющих веществ и микроорганизмов, лимитов на размещение
отходов производства и потребления и другие виды негативного воздействия на
окружающую среду;
- проведения
экономической оценки природных объектов;
- проведение экономической
оценки воздействия хозяйственной и иной деятельности на окружающую среду;
- предоставление
налоговых и иных льгот при внедрении наилучших существующих технологий, а также
при осуществлении иных эффективных мер по охране окружающей среды в соответствии
с законодательством Российской Федерации ;
- поддержка
предпринимательской, инновационной и иной деятельности направленной на охрану
окружающей среды;
- возмещение в
установленном порядке вреда окружающей среде.
Юридические
лица и предприниматели, осуществляющие хозяйственную деятельность, оказывают
негативное воздействие на окружающую среду, обязаны планировать, и осуществлять
мероприятия по охране окружающей среды[40, с 77]. Нормативы в области охраны окружающей среды заключаются в установлении
нормативов качества окружающей среды, нормативов допустимого воздействия на
окружающую среду при осуществлении хозяйственной деятельности, а также государственных
стандартов и иных нормативных документов в области охраны окружающей среды[26, с. 94].
ОАО ПК «ВИТЯЗЬ» имеет
договор на выполнение работ по вывозу ТБО.
Нормативы допустимого
воздействия на окружающую среду включают в себя следующие нормативы:
- допустимых выбросов и
сборов веществ и микроорганизмов;
- образование отходов
производства и потребления и лимиты на их размещение;
- допустимых физических
воздействий;
- допустимой
антропогенной нагрузки на окружающую среду.
Экологические стандарты
представляют собой эколого-правовые требования к новой технике, технологии, материалам,
веществам и другой продукции, способной оказать вредное воздействие на
окружающую среду, жизнь и здоровье человека, для предупреждения такого вреда.
Экологическая
стандартизация представляет собой деятельность специально уполномоченных
государственных органов по установлению норм, правил и характеристик. Порядок
проведения стандартизации, виды и уровни, объекты и субъекты стандартизации
устанавливаются Законом Российской Федерации от 10 июня 1993 г. «О стандартизации» [9, с. 96].
Открытое
Акционерное Общество Пивоваренная Компания «ВИТЯЗЬ» создано в соответствии с
действующим российским законодательством и зарегистрировано в Регистрационной
Палатой мэрии.
ОАО
ПК «ВИТЯЗЬ» является юридическим лицом (ст. 48 ГК Российской Федерации): имеет
обособленное имущество, учитываемое на самостоятельном балансе, может от своего
имени приобретать и осуществлять имущественные права, нести обязанности, быть
истцом и ответчиком в суде, открывать расчетный счет в финансово- кредитных
учреждениях. Общество имеет круглую печать и другие необходимые реквизиты.
Общество создано в целях насыщения потребительского рынка товарами и услугами,
а также извлечения прибыли. Общество находится по адресу город Ульяновск,
проспект Гая 95. Предметом деятельности Общества является:
-
производство
и реализация пивобезалкогольной продукции (пива, минеральной воды, фруктовой
воды); полиэтиленовых ящиков; солодового экстракта; концентрата пивного и
квасного сусла; ликероводочных изделий; товарного солода;
-
производство,
переработка и реализация сельскохозяйственной продукции; товаров народного
потребления;
-
оказания
платных услуг работникам Общества и акционерам;
-
оптово
- розничная торговля и услуги общественного питания;
-
оказание
маркетинговых услуг и брокерско-диллерских операций;
-
спонсорская
и благотворительная деятельность;
- кредитование и инвестирование
различных программ
Общество самостоятельно
заключает и контролирует исполнение хозяйственных и других договоров со всеми
видами организаций, учреждений, а также частными лицами.
Бухгалтерская отчетность,
статистическая и документооборот общество организует в соответствии с
порядком, установленном действующим законодательством.
Общество действует в
соответствии с законами Российской Федерации и Уставом и на основание следующей
документации:
-свидетельство о
постановке на учет юридического лица в налоговом органе по месту нахождения на
территории Российской Федерации;
-свидетельство о внесении
записи в Единый государственный реестр юридических лиц о юридическом лиц, зарегистрированном
до 1 июля 2002 года; настоящим подтверждается, что в соответствии с Федеральным
законом « О государственной регистрации юридических лиц» на основании
представленных сведений в Единый государственный реестр юридических лиц внесена
запись о зарегистрированном юридическом лице.
-свидетельство о
государственной регистрации предприятия;
-свидетельство о внесении
в Реестр объекта потребительского рынка и услуг;
-заключение о соблюдении
на объектах соискателя свидетельства о регистрации требований пожарной безопасности;
-санитарно- эпидемиологическое
заключение о соответствии государственным санитарно-эпидемиологическим правилам
и нормам;
Положение
закона об уставном капитале, разбитом на равные части (паи), направлено на то,
чтобы хоть как-то гарантировать права кредиторов в правоотношениях. Законодатель
при учреждении общества с ограниченной ответственностью устанавливает минимум
уставного капитала, который в силу требования подп. «г» п.3 Положения о порядке
государственной регистрации субъектов предпринимательской деятельности, утвержденного
Указом Президента РФ от 8 июля 1994 года №1482, не может быть менее суммы
равной 100-кратному размеру минимальной оплаты труда в месяц, установленной
законодательством на дату представления учредительных документов общества для
регистрации. Закон также требует оплаты уставного капитала участниками не менее
чем на половину и обязуется в течение первого года оплатить его полностью, при
этом члены общества не могут быть ни при каких условиях освобождены от
выполнения этой своей обязанности (п.2 ст.90 ГК РФ)
В
учредительных документах , которыми являются учредительный договор и устав,
если, разумеется, общество не создано одним учредителем (п.1 ст.89 ГК РФ), помимо
обычных сведений (наименование, местонахождение и т.п.), содержатся сведения о
размере уставного капитала общества, о размере долей каждого участника, о
размере, составе и сроках внесения уставного капитала, ответственности за нарушение
обязанности по внесению вкладов, о порядке распределения прибыли и убытков, об
органах управления обществом и их компетенции[26, с. 120].
Согласно
ст.91 ГК РФ высшим органом управления общества с ограниченной ответственностью
является общее собрание его участников.
С
одной стороны, если бы такая обязанность была установлена, то это, возможно, в
какой-то мере предохранило бы кредиторов от возможных неудач, связанных со вступлением
в правоотношения с обществом. Но, с другой стороны, выполнение этой обязанности
поглотило бы массу энергии и денежных средств общества и уменьшило его возможности
вести дело эффективно.
Открытое
Акционерное Общество реорганизуется или ликвидируется по единогласному решению
его участников (п.1 ст.92 ГК РФ). Оно может быть ликвидировано и по общим
основаниям ликвидации юридических лиц (ст.61 ГК РФ).
На нынешнем этапе
развития эффективное управление сбытом становится законом успешного решения
главной проблемы товарного производства – это реализация произведенного
продукта, а с точки зрения хозяйственного механизма – важным звеном в системе
связей между товаропроизводителем и потребителем, то есть рынком.
Обеспечение коммерческого
успеха самым непосредственным образом зависит от глубокого и всестороннего
изучения рынка и рыночных возможностей произведенного продукта. Анализ рыночных
условий хозяйствования, разработке путей и методов внедрения товара на рынок и
расширения объемов его реализации составляют особое направление в деятельности
предприятия, называемое маркетингом.
Конкретным результатом
следований маркетинга являются разработки, которые используются при выборе и
реализации стратегии и тактики маркетинговой деятельности предприятия.
Объектами рыночного
исследования являются тенденции и процессы развития рынка, включая анализ
изменения экономических, научно-технических, демографических, экологических,
законодательных и других факторов. Исследуются также структура и география
рынка, его емкость, динамика продаж, барьеры рынка, состояние конкуренции,
сложившаяся конъюнктура, возможности и риски. Основными результатами исследования
рынка являются прогнозы его развития, оценка конъюнктурных тенденций, выявление
ключевых факторов успеха. Определяются наиболее эффективные способы ведения
конкурентной политики на рынке и возможности выхода на новые рынки. Осуществляется
сегментация рынков, то есть выбор целевых рынков и рыночных ниш.
Исследование потребителей
позволяет определить и исследовать весь комплекс побудительных факторов,
которыми руководствуются потребители при выборе товаров (доходы, социальное
положение, половозрастная структура, образование). Цель такого исследования –
сегментация потребителей, выбор целевых сегментов рынка.
Основная задача
исследования конкурентов заключается в том, чтобы получить необходимые данные
для обеспечения конкурентного преимущества на рынке, а также найти
сотрудничества и кооперации с возможными конкурентами.
Исследование товара
позволяет получить сведения относительно того, что хочет иметь потребитель,
какие потребительские параметры изделий (дизайн, надежность, цену, эргономику,
сервис, функциональность) он более всего ценит. Наряду с этим можно получить
данные для формирования наиболее удачных аргументов рекламной кампании, выбора
подходящих торговых посредников.
Исследование цены
направлено на определение такого уровня и соотношения цен, который бы давал
возможность получения наибольшей прибыли при наименьших затратах (минимизация
затрат и максимизация выгоды), а также поведение и реакция потребителей
относительно цены товара (эластичность спроса).
Исследование
товародвижения и продаж преследует цель определить наиболее эффективные пути,
способы и средства быстрейшего доведения товара до потребителя и его
организация. Главными объектами изучения становятся торговые каналы,
посредники, продавцы, формы и методы продажи.
Исследование систем
стимулирования сбыта и реклама преследуют цель выявить, как, когда, и с помощью
каких средств лучше стимулировать сбыт товаров, повысить авторитет
товаропроизводителя на рынке, успешно осуществлять рекламные мероприятия.
Исследования рекламы
позволяют принимать решения по активизации рекламных компаний, вести поиск
новых средств воздействия на потребителя, повышения его интереса к продукции
предприятия.
Исследования маркетинга
проводят в отделе сбыта, в задачи которого входит планирование и контроль его
деятельности, учитывая новые экономические условия (динамическое развитии НТП,
повышение требований рынка и потребностей, высокий уровень обслуживания и
обеспечение информацией).
Список использованных источников
1 Конституция РФ. – М: Юрайт – М, 2000.
– (Серия «Российское федеральное законодательство»). – 48 с.
2 Федеральный закон от 23.11.95г.
№174-ФЗ «Об экологической экспертизе».
3. Азоев Г.З. Конкуренция: анализ,
стратегия и практика.– М.: Центр экономики и маркетинга, 1996.-688с.
4. Анализ внешнеэкономической
деятельности предприятия / Под ред. А.И. Муравьев. - М.: Финансы и статистика,
1991.
5. Анализ финансово-хозяйственной
деятельности предприятий и объединений / Под ред. Белоусенко Г.Ф., Рыбина В.И.
– М.: Финансы и статистика, 1989.
6. Анализ эффективности хозяйственной
деятельности промышленных объединений и предприятий / Под ред. Л.П. Ермолович.-
М.: Высшая школа, 1988.
7. Балабанова Л.В. Оптовая торговля:
маркетинг и коммерция.–М.: Экономика, 1990.-426с.
8. Березин И.С. Маркетинг и
исследование рынка. – М.: Русская деловая литература, 1999.
9. Болт Г.Д. Практическое руководство
по управлению сбытом.–М.:Экономика. 1991.
10. Баззел Р.Д. Информация и риск в
маркетинге / Под ред. М.Р. Ефимовой. – М.: Финстатинформ, 1993.
11. Бринчуг М.М. Экологическое право:
Учебник.-М.:Юристь,2002.
12. Борисов Е.Ф. Экономическая
теория: Учебник.– М.: Юрист, 1997.
13 Бушуева А.И. Методы прогнозирования
объема продаж // Маркетинг в России и за рубежом. – 2002. - №1. – С. 30-85.
14. Грузинов В.П., Грибов В.Д.
Экономика предприятия: учебник для вузов.– М.: Финансы и статистика, 1998.
15.Демин К.С.Маркетинг развивает
оптовую торговлю// Современная торговля.-2000.-№7.-С.38.
16.Демографический ежегодник России.
Статистический сборник / Роскомитет России - М.:Юрист, 2001.
17.Дихтель Е., Хернгерн
Х.Практический маркетинг. -М.: Высшая школа,1995.
18. Дудинская Э.Х. Предприятие
ориентированное на заказчика // Проблемы теории и практики управления. – 1999.
- №3. – С.33-82.
19. Егоров В.В. Развитие
маркетинговых структур российского предприятия: Автореферат.- Ульяновск: УлГТУ,1999.
20.Жилкина И.О. Маркетинговая
стратегия производственно-сбытовой деятельности предприятия //
Экономика.-2000.-№ 4- С.125-129.
21.Зубков А.С. Маркетинг и пищевые
предприятия // Пищевая промышленность.-1991. -№ 12.- С.63
22.Котлер Ф. Основы маркетинга: Пер.
с англ. – М.: Бизнес-Книга, ИМА – Кросс. Плюс, 1995.
23. Ламаев В.Д. Учебник по основам
экономической теории. – М.: Владос, 1997.
24. Закономерности формирование
спроса // Социально-политический журнал. – 1996. - №5/6. – С.111
25. Логистика: Учебное пособие / Под
ред. А.А. Аникина. – М.: ИНФРА-М, 1997.
26. Маркетинг: Принципы и технология
маркетинга в свободной рыночной системе / Под ред. Н.Д. Эрашвили. – М.: Банки и
биржи, Юнити, 1997.
27. Маркетинг:Учебник / Под ред.А.Н.
Романова. – М.: Банки и биржи, Юнити, 1997. 28. Мартемьянов В.С. Хозяйственное
право.- М.: Изд-во БЕК ,1994.-452с.
29. Мелклар Клод. Экономика
организации. Пер. с франц. / Под ред. А.Г. Худопорилова. – М.: ИНФРА-М, 1996.
30. Неруш Ю.М. Коммерческая
логистика. – М.: Банки и биржи, ЮНИТИ, 1997.
31. Новиков Д. и др. Логистика и
маркетинг в экономике России переходного периода // Маркетинг в России за
рубежом. – 1998. – №4. – С. 3-26.
32. Основы внешнеэкономических знаний:
Словарь – справочник / Под ред. С.И. Донгова. – М.: Высшая школа, 1993.
33. Основы предпринимательского дела.
Благородный бизнес / Под ред. А.М.Осипова. – М.: Гуманитарное знание, 1992.
34.Панкухин А. Осваиваем маркетинг:
сбыт и продажи // Маркетинг в России и за рубежом. 1999. – №3. – С. 108-131.
35. Практический маркетинг. – М.:
НПО «РИМ», 1991.
36. Практическое руководство по
маркетинговой деятельности на предприятии. Положение об отделе маркетинга / Под
ред. Б.Н. Соловьево. – М.: Информторг, 1993.
37. Прауде В.Р. Маркетинг. – Рига:
АВТОС, 1991.
38. Промышленная логистика / Под ред.
А.А. Колобова. – М.: Издательство МГТУ им. Баумана, 1997.
39. Тонин И.К. Сбыт продукции. //
ЭКО. – 1995. – №5. – С. 87-90.
40. Торговля в России /
Статистический сборник. – М.: 2001.
41. Тябухин А.П. Новая стратегия
сбыта // Риск. – 1999. – №4. – С. 24-29.
42. Универсальный справочник
коммерсанта / Под ред. В.В. Фещенко, В.Ф.Седых. – Киев: LIBRA. 1994.
«ПРИЛОЖЕНИЕ»
А
ДОГОВОР №
г. Ульяновск «____»_______________
200___г.
Открытое
акционерное общество ОАО Пивоваренная компания "Витязь", именуемое в
дальнейшем «Поставщик», в лице Генерального директора Рябова Дмитрия Вячеславовича,
с одной стороны, и ___________________________________________________,
именуемое в дальнейшем Покупатель, в лице ________________________________________
___________________,
действующ _____ на основании устава предприятия, с другой стороны, заключили
настоящий договор о нижеследующем:
1.
ПРЕДМЕТ ДОГОВОРА
1.1. В соответствии с настоящим договором Поставщик
обязуется отпустить в 2002г. с момента подписания договора на условиях
самовывоза в тару Покупателя» ячменно - солодовый концентрат по 5 тонн каждый
месяц, а Покупатель принять и оплатить его.
Ячменно - солодовый концентрат
разливается в автоцистерны по ГОСТ -9218 - 86,фляги металлические, типа ФЛ ГОСТ
- 5037 - 78 Е и другую тару, разрешенную для применения в пищевой
промышленности. Тара должна быть чистой и сопровождаться качественным
удостоверением.
2. ОБЪЕМ,
ПОРЯДОК И СРОКИ ПОСТАВКИ
2.1. Минимальная
норма отгрузки (при самовывозе ) 3 тонны. Ячменно - солодовый концентрат
разливают в транспортную тару (фляги, автоцистерны, бочки и др.) по фактической
массе. Транспортная тара заполняется на 99,5% от ее полной вместимости.
2.2. Продукция должна быть готова к отгрузке (подготовлена
для целей самовывоза) не позднее 3 дней от даты зачисления предоплаты на
расчетный счет Поставщика, исходя из разовой партии до 5т., при
увеличении разовой партии на каждые 5т. срок приготовления увеличивается на
сутки.
3.
ТРАНСПОРТИРОВКА И ХРАНЕНИЕ
3.1. Ячменно - солодовый концентрат транспортируют всеми
видами транспорта, в соответствии с правилами перевозки скоропортящихся грузов,
действующими на данном виде транспорта.
3.2. Ячменно - солодовый концентрат, разлитый в
автоцистерны, бочки, фляги хранят при температуре не ниже 0С0 и не
выше +25С0.
4.
ГАРАНТИЯ ИЗГОТОВИТЕЛЯ
4.1. Качество поставляемой продукции должно
соответствовать ТУ 9184 - 489 -05031531-97 и подтверждаться качественным
удостоверением на каждую отгружаемую партию и сертификатом соответствия. Приемка
по качеству осуществляется согласно инструкции П7.
4.2. «Поставщик» гарантирует соответствие ячменно -
солодового концентрата требованиям ТУ 9184 - 489 - 05031531 - 97, при
соблюдении условий хранения и транспортирования, установленными выше указанными
техническими условиями.
4.3. Гарантийный срок хранения ячменно - солодового
концентрата, разлитого в автоцистерны, фляги, бочки и другие виды тары 3
месяца.
5. ЦЕНЫ, ПОРЯДОК РАСЧЕТОВ, И
ИМУЩЕСТВЕННАЯ ОТВЕТСТВЕННОСТЬ
5.1. Ячменно-солодовый концентрат поставляется по
договорной цене, установленной на момент отпуска продукции, указанной в счете
на оплату.
5.2. В случае отгрузки ячменно-солодового концентрата в
таре «Поставщика» - эта тара является возвратной и подлежит 100%
возврату в течении 45 дней со дня отгрузки с учетом залоговой цены 500 руб. за
ед. тары.
5.3. Расчеты за продукцию производятся в порядке
предварительной оплаты.
5.4. Срок действия договора: 1 год с момента подписания
его сторонами.
5.5. По всем другим вопросам неурегулированным настоящим договором
стороны руководствуются Положениями ГК РФ, «Правилами перевозок скоропортящихся
грузов автомобильным транспортом», ТУ 9184 - 489 - 05031531 - 97 и другими нормативными
актами.
5.6. За нарушение сроков
предусмотренных п.2.2. Поставщик уплачивает пеню в размере 0,1% от
перечисленных средств за каждый день просрочки.
5.7. Разрешение споров, по которым
сторонами не достигнуто соглашение, производится в соответствии с действующим
законодательством РФ.
5.8.
Расходы по доставке концентрата возмещаются "Покупателем" по факту
понесенных "Поставщиком" затрат, согласно выставленного Последним
счету.
6.
ДОПОЛНИТЕЛЬНЫЕ УСЛОВИЯ
6.1. Стороны договорились, что подписанный и скрепленный
печатью договор и вся дальнейшая переписка по нему признаются действительными и
имеющими силу и в случае передачи их факсимильной связью.
7.
ФОРС-МАЖОР
7.1. Ни одна из сторон не несет ответственность перед
другой стороной за невыполнение обязательств по настоящему договору,
обусловленное наступлением форс мажорных обстоятельств, возникших помимо воли и
желания сторон и которые нельзя предвидеть и избежать.
7.2. Во всем, что не предусмотрено
настоящим договором, стороны руководствуются действующим Законодательством
Российской Федерации.
7.3. Договор вступает в силу с
момента подписания его обеими сторонами и действует до 31 декабря 2002 г.
8. ЮРИДИЧЕСКИЕ АДРЕСА СТОРОН
«ПОСТАВЩИК» «ПОКУПАТЕЛЬ»
ОАО Пивоваренная компания «Витязь» ____________________________________
432035г. Ульяновск, пр. Гая, 95 _______________________________________
р/с 40702810869020100286 в ____________________________________
Ульяновском ОСБ 8588 ____________________________________
г. Ульяновск, БИК 047308602 ____________________________________
ИНН 7326001203 ____________________________________
К/с 30101810000000000602 ____________________________________
Генеральный директор ____________________________________
________________________/Рябов Д.В../ ___________________/________________/