Бизнес-план ОАО "Скотовод"
Министерство
сельского хозяйства Российской Федерации
Федеральное
государственное образовательное
учреждение
высшего профессионального образования
«Алтайский
государственный аграрный университет»
Кафедра:
«Кафедра механизации переработки сельскохозяйственной продукции»
Бизнес план
По дисциплине
«Основы предпринимательства»
ОАО «Скотовод»
Выполнил: студент
группы 248Э
Филипович К., Макаров
О.,
Курченко С., Чурочкин
В.
Проверил: Постникова
Н.В.
Барнаул 2010 г
Раздел 1. Анализ рынка
и основных конкурентов
Производство мясной продукции в
регионе за последние годы испытывает значительные трудности из-за сокращения
поголовья скота, распада животноводческих ферм и подорожания кормового сырья. В
результате мясной рынок в значительной степени ориентирован на продукцию,
завозимую из других регионов (Омской, Новосибирской области и других регионов,
а также из других стран), в том числе и тех продуктов, которые с успехом могли
бы производиться непосредственно в Алтайском крае.
В настоящее время
проявляется интерес государства к увеличению поголовья скота всех категорий,
возрождение племенного животноводства, поэтому создание животноводческого
комплекса является актуальным. Производство мясной продукции с использованием
современного оборудования позволит:
1. Повысить качество
продукции животноводства
2. Производить
продукцию непосредственно для заказчиков
3. Выпускать
конкурентно способную продукцию в необходимом количестве
4. Уменьшение отходов
производства
Анализ конечных
потребителей
Потребителей
продукции ОАО «Скотовод» можно классифицировать следующим образом:
1.
Юридический
критерий:
-
Юридические и
физические лица (хозяйства и частные переработчики) всех форм собственности и
организационно-правовых форм
2.
Отраслевой
критерий:
- хозяйства и
частные организации, занимающиеся переработкой продукции животноводства;
3.
Географический
критерий:
-
Хозяйства и
частные организации Алтайского края и других районов сибири;
4. По
демографическому критерию:
- Ориентация
производства на потребителей всех возрастов, уровней доходов и вероисповедания.
5. По
поведенческому критерию:
- Стиль
приобретения товара является регулярным
- Высокое
качество и уровень обслуживания потребителей
Анализ конкурентов
Производством мясной
продукции в крае занимаются АКГУП "Птицефабрика Молодежная", АКХ "Ануйское",
АГКУП "Антипинское". Недостатками конкуренции можно назвать такие
факторы, что:
АКГУП
"Птицефабрика Молодежная" производит мясо птицы с высокими ценами
из-за высокой себестоимости;
АКХ
"Ануйское" специализируется на производстве мяса говядины по низким
ценам для продажи на рынках Алтайского края;
АГКУП
"Антипинское" реализует свинину для оптовых закупщиков и крупных
переработчиков, имеет большие транспортные расходы.
Преимущество проекта
заключается в том, что собственное производство является гарантом качества
производимой продукции. В свою очередь от качества мясного сырья зависит
устойчивость перерабатывающих предприятий края, так и для страны в целом.
Маркетинговые
мероприятия и исследования, проводимые ОАО «Скотовод» направлены на:
1. Планирование
производства и сбыта продукции на основе спроса покупателей и ситуации на
мясном рынке
2. Заключение в начале
года договоров с оптовыми потребителями продукции и поставщиками сырья
3. Сбор информации о конкурентах
(цены, рынки сбыта и т.п.)
Основными внешними факторами,
влияющими на реализацию проекта и его результаты, являются:
1.
Темпы
роста (падения) курса евровалюты (в проекте предусмотрен курс 27,18 рублей за 1
Евро на дату подачи заявки). От курса данной валюты зависит стоимость
поставляемого комплекса оборудования для производства комбикормов
(инвестиционные затраты).
2.
Темпы
инфляции;
3.
Изменение
политики государства, таких как уменьшение поддержки сельхоз производителей,
увеличение импорта мясной продукции;
4.
Уменьшение
численности населения Алтайского края, как результат снижение спроса на
продукцию;
5.
Снижение
платежеспособности населения;
6.
Изменение
таможенных пошлин на импортное оборудование;
7.
Получение
льгот и государственной помощи конкурентам.
|
Возможности
1. Рынок данного производства будет
увеличиваться
2. Себестоимость покупаемого продукта
снизится
3. Возможность получения новых
филиалов
|
Угрозы
1. Снижение покупательной способности
населения
2. Появление новых технологий
3. Экономическая нестабильность
4. Изменение психологии потребителей
продукта данного класса
|
|
Сильные стороны
1. Постоянная клиентура
2. Наличие квалифицированного
персонала для высококачественного производства
3. Имидж и репутация
4. Наличие филиалов по региону
|
SO
|
ST
|
|
Слабые стороны
1. Большие текущие издержки
2. Уход профессионалов
3. Отказ от дорогостоящего
оборудования
|
WO
|
WT
|
Вывод по SWOT:
Квадрант ST (сила-угрозы) фиксирует наиболее сильные факторы предприятия, но
требует предусмотрения специальных мер для сохранения сильных сторон.
Раздел 2.
Организационный план
Предприятие
представлено в виде крупного животноводческого комплекса, имеются объекты по
производству животноводческой продукции и подразделения инфраструктуры,
обеспечивающие основное производство в сфере животноводства.
Головной
офис предприятия расположен в городе Барнауле. Управление предприятием
осуществляется единоличным исполнительным органом – Директором. К компетенции
Директора Общества относятся вопросы руководства текущей деятельностью
Общества, за исключением вопросов, отнесенных к компетенции его участников.
Директор без доверенности действует от имени общества, представляет его
интересы, совершает сделки от имени Общества, утверждает штатную структуру,
издает приказы и распоряжения, дает указания к исполнению, подготавливает,
рассматривает и утверждает иную нормативно – плановую документацию внутреннего
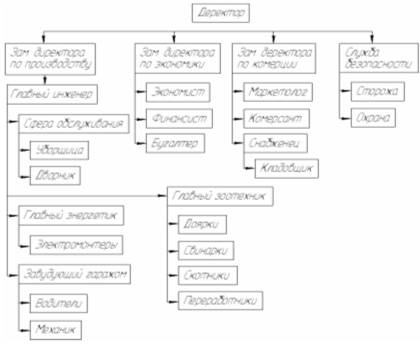
пользования Общества. ОАО «Скотовод» имеет следующую структуру:
рынок конкурент потребитель маркетинговый реклама
Рис.2.1:
Структура управления предприятия ОАО «Скотовод»
Отчисления
ЕСН
|
Занимаемая должность
|
Заработная плата тыс. руб.
|
ПФР
|
ФСС
|
ФОМС
|
ТОМС
|
Итого
|
|
тыс. руб.
|
тыс. руб.
|
тыс. руб.
|
тыс. руб.
|
тыс. руб.
|
|
Директор
|
35
|
5,53
|
0,665
|
0,385
|
0,42
|
7
|
|
Зам. директора по
производству
|
20
|
3,16
|
0,38
|
0,22
|
0,24
|
4
|
|
Зам. директора по
экономики
|
20
|
3,16
|
0,38
|
0,22
|
0,24
|
4
|
|
Зам. директора по
коммерции
|
20
|
3,16
|
0,38
|
0,22
|
0,24
|
4
|
|
Служба безопасности
|
21
|
3,318
|
0,399
|
0,231
|
0,252
|
4,2
|
|
Главный инженер
|
15
|
2,37
|
0,285
|
0,165
|
0,18
|
3
|
|
Главный зоотехник
|
15
|
2,37
|
0,285
|
0,165
|
0,18
|
3
|
|
Главный энергетик
|
15
|
2,37
|
0,285
|
0,165
|
0,18
|
3
|
|
Заведующий гаражом
|
15
|
2,37
|
0,285
|
0,165
|
0,18
|
3
|
|
Электромонтер
|
8
|
1,264
|
0,152
|
0,088
|
0,096
|
1,6
|
|
Водитель
|
8
|
1,264
|
0,152
|
0,088
|
0,096
|
1,6
|
|
Механик
|
8
|
1,264
|
0,152
|
0,088
|
0,096
|
1,6
|
|
Экономист
|
9
|
1,422
|
0,171
|
0,099
|
0,108
|
1,8
|
|
Финансист
|
9
|
1,422
|
0,171
|
0,099
|
0,108
|
1,8
|
|
Бухгалтер
|
9
|
1,422
|
0,171
|
0,099
|
0,108
|
1,8
|
|
Маркетолог
|
9
|
1,422
|
0,171
|
0,099
|
0,108
|
1,8
|
|
Коммерсант
|
9
|
1,422
|
0,171
|
0,099
|
0,108
|
1,8
|
|
Снабженец
|
12
|
1,896
|
0,228
|
0,132
|
0,144
|
2,4
|
|
Кладовщик
|
12
|
1,896
|
0,228
|
0,132
|
0,144
|
2,4
|
|
Сторож
|
4
|
0,632
|
0,076
|
0,044
|
0,048
|
0,8
|
|
Охранник
|
10
|
1,58
|
0,19
|
0,11
|
0,12
|
2
|
|
Уборщица
|
4
|
0,632
|
0,076
|
0,044
|
0,048
|
0,8
|
|
Дворник
|
4
|
0,632
|
0,076
|
0,044
|
0,048
|
0,8
|
|
Доярка
|
10
|
1,58
|
0,19
|
0,11
|
0,12
|
2
|
|
Свинарка
|
10
|
1,58
|
0,19
|
0,11
|
0,12
|
2
|
|
Скотник
|
10
|
1,58
|
0,19
|
0,11
|
0,12
|
2
|
|
Переработчик
|
10
|
1,58
|
0,19
|
0,11
|
0,12
|
2
|
Раздел 3. План
производства
Первым
шагом в организации животноводческого комплекса станет поиск и подбор
подходящего земельного участка. Основным требованием к земельному участку
должно стать наличие подъездных путей, возможности более дешевого способа
электрификации, газификации наличие доступа к водным ресурсам, также должно
соблюдаться расстояние до населенного пункта и ветровые особенности региона.
Следующим
шагом станет постройка помещений для содержания животных. На сегодняшний день
существует множество типовых зданий (коровников, свинарников, птичников),
монтаж которых займёт значительно меньше времени и затрат чем на проектирование
новых.
После того,
как помещений для содержания животных будут установлены, необходимо осуществить
постройку вспомогательных зданий и сооружений. При строительстве следует
учитывать специфику региона: средние температуры, количество осадков, глубина
грунтовых вод и т.д.
Следующим
шагом станет подбор персонала для работы в животноводческом комплексе, закупка
техники и оборудования.
Производство
свинины
В условиях
рыночной экономики высокоэффективное производство свинины можно обеспечить на
основе технологий, показатели которых характеризуются ранним отъемом поросят в
30 дней и менее, числом опоросов на 1 свиноматку в год – 2 и более, числом
поросят, родившихся живыми на 1 свиноматку – 10-11 голов, числом поросят на 1
свиноматку к отъему – 9-10 голов, среднесуточным приростом живой массы в среднем
при выращивании и откорме – более 450 г, продолжительностью выращивания и
откорма на убой – 230 дней, живой массой при реализации на убой более 105 кг,
оплатой корма при выращивании и откорме одной головы свиней – 3,6-4,0 кормовых
единиц, производством свинины в живой массе на 1 свиноматку за год до 2000 кг.
Разработка
и совершенствование технологии производства свинины направлены на:
1.
Комплексное использование биологических, строительных и технологических
факторов;
2.
Повышение эффективности производства за счет интенсивного использования
животных основного стада, увеличение прироста живой массы на выращивании и
откорме, снижение технологического брака молодняка отхода и, прежде всего
поросят – сосунов и отъемышей; 3. Эффективное использование производственных
помещений, средств механизации и автоматизации производственных процессов.
При этом
должны решаться следующие задачи: обеспечение максимальной реализации
генетического потенциала животных, снижение издержек производства на 20-30%,
рост производительности труда в 2-3 раза, получение стандартных животных за
счет снижения изменчивости их биологических показателей, с которыми связаны
технологические решения и качество продукции.
Современные
тенденции совершенствования технологии производства свинины должны учитывать
углубленную специализацию производства, раздельное содержание репродуктивного и
откормочного поголовья. Это позволяет свести к минимуму влияние биологического
фактора на животных всех производственных групп, и, в первую очередь, на поросят
и ремонтный молодняк.
Зооветеринарные
и санитарно-гигиенические требования направлены на создание благоприятных
условий для работы персонала фермы, оптимальных условий содержания свиней,
предотвращение возникновения и распространения инфекционных и инвазионных
заболеваний, а также загрязнения окружающей среды.
Системы
механической вентиляции необходимо оснастить аварийной сигнализацией, подающий
сигнал тревоги в случае выхода ее из строя, а также дополнительным
оборудованием, обеспечивающим при авариях основной системы необходимый
воздухообмен в свинарниках.
ВНИИ
свиноводства предложены четыре варианта проекта модернизации и реконструкции
свиноводческих предприятий на примере промышленных комплексов на 54 тыс. свиней
с использованием нового оборудования и систем жизнеобеспечения животных
отечественного производителя.
Первый
вариант проекта включает создание промышленного репродуктора мощностью 160-180
тыс. поросят в год с отъёмом в возрасте 30-35 дней. Модернизация цеха
репродукции по расчетам обеспечит производство 85-95 тыс. поросят в год. При
этом предлагается также перепрофилирование производственных помещений цеха
откорма на 39 тыс. мест для опороса свиноматок и выращивания поросят до
35-дневного возраста (вместо 18 тыс. мест по проекту), что обеспечат получение
и выращивание 160-180 тыс. поросят в год.
Второй
вариант проекта реконструкции заключается в создании промышленного репродуктора
мощностью 150-160 тыс. поросят-отъемышей средней живой массой 25-30 кг с
последующим их размещением в откормочных помещениях других хозяйств и
свиноводческих ферм.
В третьем
варианте проекта реконструкции предлагается создание комплекса по промышленному
откорму свиней на 108 тыс. голов в год с периодом выращивания от 90 до
224-230-дневного возраста. При этом на откорм будет поступать молодняк свиней с
других свинокомплексов репродукторов, где проводится опорос свиноматок,
применяется подсосное содержание поросят, а также их выращивание до 90-100
дней.
В четвертом
варианте проекта реконструкции моноблока свинокомплексов предлагается провести
капитальный ремонт помещений и замену устаревшего оборудования для систем
подготовки и раздачи кормов, навозоудаления и обеспечения микроклимата,
строительство новых и реконструкцию имеющихся летних лагерей и площадок для
животных. При этом путем внедрения новых элементов перспективных технологий
довести уровень продуктивности и воспроизводства до технологических норм.
Преимущество
первых трех вариантов проекта состоит в высокой специализации производства
путем раздельного размещения репродукции и откорма молодняка свиней на
отдельных предприятиях. Это позволяет снизить отрицательное влияние высокой
концентрации животных различных производственных групп в одном месте.
Преимущество
первых двух вариантов проекта реконструкции заключается в том, что репродукция
ремонтного молодняка свиней сосредоточена на комплексе, где имеются развитая
инфраструктура и высококвалифицированные кадры.
Преимущество
четвертого варианта реконструкции – производство свинины осуществляется на трех
предприятиях с законченным циклом производства, расположенных отдельно на
значительном расстоянии друг от друга, что исключает риск распространения
инфекционных болезней, большие транспортные расходы по перемещению молодняка
свиней и потери их живой массы.
Производство
собственных кормов должно отвечать трем основным требованиям: соответствие
количества производимых кормов запланированному объему производства продукции;
бесперебойная и ритмичная поставка животным необходимого ассортимента кормов;
обеспечение кормового баланса качественными, полноценными и дешевыми
компонентами.
В структуре
кормления должно быть 80% и более концкормов. Концентрированные корма
необходимо использовать исключительно в составе комбикормов, предпочтительно
гранулированных. Паста из зеленой травы – летом, кукурузного силоса и сенажа
зимой вводится в состав кормовых смесей для ремонтных свинок и свиноматок
согласно принятым рекомендациям, что позволяет улучшить здоровье маточного
поголовья и получать здоровый приплод.
Навоз из
свинарников для опоросов убирают шнековыми транспортерами ШТН, в свинарниках –
откормочниках после освобождения помещения – трактором с бульдозерной навеской.
Для
инфракрасного обогрева и ультрафиолетового облучения применяются облучатели
ИКУФ-1, которые подвешиваются по одному на два станка в зоне логова поросят.
Высота подвески облучателя и время работы регулируются по мере роста поросят.
При
разработке проекта строительства свиноводческой фермы предусматриваются
мероприятия по защите фермы от заноса заразных болезней, по соблюдению
санитарных и зооветеринарных норм и требований, а также мероприятия по защите
окружающей среды от влияния хозяйственной деятельности фермы.
Реализация
предлагаемых технологий производства свинины позволит производить
конкурентоспособную продукцию свиноводства, повысить эффективность производства
свинины и с меньшими потерями вступить в мировой продовольственный рынок и ВТО.
Производство
говядины
Наиболее
широкое распространение получили следующие технологии производства говядины с
использованием молодняка молочных и комбинированных пород:
1.
Интенсивное выращивание телят-молочников с 15…20 дневного до 13…14 месячного
возраста до достижения живой массы 420…450 кг. Технология основана на
возрастных закономерностях роста и развития животных и предусматривает
цикличность и поточность производства. Тип кормления животных сенажный или
силосный. В структуре рациона доля концентратов достигает 40…50%. Данная
технология может быть использована в специализированных комплексах в зонах с
высокой распаханностью и пригородных районах;
2.
Выращивание телят-молочников до 4…6 месячного возраста в закрытых помещениях
регулируемым микроклиматом, а доращивание в открытом до 16…18 месячного
возраста до живой массы 420…450 кг. в помещениях на глубокой подстилке или на щелевых
полах. Тип кормления силосный, сенажный или комбинированный. Удельный вес
концентратов по структуре рациона составляет 30…40% по питательности;
3.
Выращивание телят до 4…8-месячного возраста на совхозных и колхозных фермах, а
доращивание и откорм до 16…18 месячного возраста до живой массы 400…500 кг в
специализированных хозяйствах;
4.
Выращивание и доращивание молодняка до 10…12 месячного возраста в хозяйствах с
последующей передачей на откорм в специализированные хозяйства, где на ряду с
кормами собственного производства можно использовать отходы технических
производств (свекловичный жом, барда, пивная дробина и др.). В мясном
скотоводстве применяются следующие системы содержания:
5.
Пастбищная-стойловая-пастбищное содержание животных, получение зимне-весенних
отелов, при котором отъем телят в возрасте 7...9 месяцев проводят с последующим
их доращиванием и откормом до живой массы 400…420 кг в возрасте 18…20 месяцев.
Такая технология применяется в степных, лесостепных и горных районах страны;
6. Стойлово-пастбищная,
поточно-цеховая (интенсивная) применяется в хозяйствах с умеренной
распаханностью земель и прочной кормовой базой; отъем телят производят в
возрасте 6…8 месяцев с последующим доращиванием и откормом до живой массы
450…500 кг в возрасте 16…18 месяцев;
7.
Круглогодовое стойловое содержание маточного поголовья применяется в хозяйствах
с высокой распаханностью земель и прочной кормовой базой; отъем телят
производят в возрасте 6…8 месяцев с последующим доращиванием и откормом до
живой массы 600…650 кг в возрасте 22…24 месяцев.
Основные
условия, определяющие успех откорма, следующие: порода, возраст, здоровье
животного, интенсивность и полноценность кормления.
Молодые
животные при откорме по сравнению с более взрослыми затрачивают меньше кормов на
формирование прироста массы тела. Это объясняется прежде всего тем, что в
природе живой массы молодого скота содержится меньше сухого вещества, а,
следовательно, меньше требуется энергии для его образования.
Практикой
установлено, что при интенсивном выращивании и откорме молодняка наиболее
выгодно реализовать животных в возрасте 14…18 месяцев живой массой 400…450 кг.
Производство
мяса птицы при клеточном содержании бройлеров
Бройлеров можно выращивать в клетках. Колонки клеток
с целью экономии площади помещения располагают в два - три яруса. При этом
ликвидируются затраты на приобретение, хранение и использование подстилки.
Кроме того, улучшаются санитарно-гигиенические условия содержания цыплят, что
предупреждает возникновение многих инфекционных и инвазионных заболеваний. В
клетку площадью 0.5 квадратных метра следует помещать десять суточных цыплят и
не пересаживать их до конца периода откорма.
Одним из главных принципов технологии выращивания
бройлеров в клетках является поддержание оптимального микроклимата во всех
ярусах. Рекомендуется общий обогрев помещения: температуру воздуха
устанавливают в строго ограниченных пределах в соответствии с возрастом цыплят,
так как в клетках они лишены возможности выбирать зоны с благоприятной
температурой. Для цыплят суточного возраста поддерживают температуру не ниже 34
градусов, иначе отмечается скучиванье, отказ от корма и воды. В клеточных
батареях на уровне второго яруса температура должна быть следующая: в возрасте
от 1-5 дней - 34 градуса, 6-10 дней - 30 - 32 градуса, затем ее постепенно
снижают и доводят для цыплят в возрасте 50 дней до 18 градусов. Необходимая
влажность воздуха помещения - 60 - 70 %.
При выращивании бройлеров в специальных клетках их
живая масса в 56 дневном возрасте составляет у курочек - 1400 г при плотности
посадки 35 голов, у петушков - 1600 г при плотности посадки 30 голов на 1
квадратный метр площади подножной решетки. На 1 кг прироста массы бройлеров
затрачивается 2.3 - 2.5 кг корма.
При выращивании бройлеров в клетках используют следующий
световой режим: в первые три недели круглосуточное освещение, затем
продолжительность светового дня постепенно уменьшают до 17 часов в день и на
таком уровне поддерживают до конца периода выращивания. До 10 дневного возраста
освещенность кормушек и поилок должна быть на уровне 25 лк., затем 5-6 лк..
Раздел 4. План
маркетинга
Основным рынком сбыта
выпускаемого продукта является внутренний рынок Алтайского края с последующим
выходом на рынки страны. В первые три года рыночного проникновения потребителю
будут предложены небольшие партии продукции для розничной продажи, основная
часть продукции будет реализовываться крупным переработчикам
сельскохозяйственной продукции, начиная с четвертого года, доля розничных
продаж будет увеличиваться с помощью завоевания рынков сбыта.
Основными потребителями
предлагаемого продукта будут низко- и среднеоплачиваемые слои населения
Алтайского края (85-90% платежеспособных потребителей), что обеспечивается
доступностью цены продукта, которая будет минимум на 10% ниже цены конкурентов.
Планом маркетинга предусматривается предоставление 15-20% скидок для крупно- и
мелкооптовых покупателей.
Ежегодно будет
направляться 13-15% производственных затрат на проведение маркетинговых
мероприятий, в том числе на рекламную кампанию нашего продукта: участие в
выставках товаров, и уличной рекламе, что привлечет покупателя и поможет
завоевать его доверие.
Стимулирование продаж
будет проводиться по типу: большее количество купленного товара - большая
скидка при покупке.
Запросы наших потребителей
мы всегда будем видеть в:
1. Высоком качестве;
2. Ценовой доступности;
3. Широком
ассортименте;
4. Постоянном наличии
продукта на прилавках магазинов.
Понимая, что
покупательский спрос на наш продукт будет иметь постоянный характер, что связано
с необходимостью нахождения мясных продуктов в рационе человека, план
проведения маркетинговых мероприятий и их активность будет учитывать этот
фактор.
Осуществление
предлагаемого плана маркетинга позволит реализовать наши планы ежегодного
получения прибыли и занять прочные позиции на рынке мясных продуктов.
Реклама
Реклама для продукции
ОАО «Скотовод» является основным инструментом продвижения их на рынке.
Реклама – деятельность,
направленная на целевую аудиторию при помощи различных средств массовой
информации для представления и продвижения продукции.
Рассмотрим средства
массовой информации, используемые ОАО «Скотовод» - это:
1. Радио: радио «Маяк»:
на 1 год, 4 – ре раза в сутки (6.40, 13.40, 18.00, 20.00).
Затраты 20000 рублей.
2. Журнал оптовая торговля:
на 1 год.
Затраты 15000 рублей.
Каждый тип различается
по способности выполнения специфической рекламной задачи.
Основные цели рекламы -
создать осведомленность, предоставить информацию, убедить, напомнить, склонить
к решению по покупке. Реклама продукции ОАО «Скотовод» предназначена
информировать, но в тоже время увеличивать целевую аудиторию. Это связано с
тем, что в жизненном цикле товара продукция ОАО «Скотовод» находится на стадии
насыщенности, из этого следует, что основные функции, которые выполняет реклама
таковы:
1. Информировать о
качестве товара, его экономичности;
Основные задачи отдела
маркетинга
1. Разработка
краткосрочной, среднесрочной и долгосрочной стратегии маркетинга
2. Исследование
факторов, определяющих структуру и динамику потребительского спроса на
продукцию предприятия
3. Исследование
потребительских свойств производимой продукции и предъявляемых к ней требований
со стороны потребителей
4. Ориентация
разработчиков и производства на выполнение требований потребителей к
выпускаемой продукции
5. Обеспечение наружной
рекламы
6. Организация участия
предприятия в выставках
7. Разработка предложений
по формированию фирменного стиля.
Рис 4.1 Каналы
распределения продукции ОАО «Скотовод»
Раздел 5. План по
рискам
При прохождении
предприятием различных стадий развития, виды рисков и их отрицательное влияние
на прибыль будет изменяться. Влияние рисков на прибыль, по стадиям реализации
проекта рассмотрим в виде таблицы:
|
Стадия проекта
|
Вид риска
|
Отрицательное влияние на ожидаемую
прибыль от реализации проекта
|
|
1.Подготовительная
|
Удаленность от транспортных узлов
|
Дополнительные затраты на создание
подъездных путей, повышенные эксплуатационные расходы
|
|
Удаленность от инженерных сетей
|
Дополнительные капитальные вложения на
подводку электроэнергии, тепла и воды
|
|
Доступность услуг подрядчиков
|
Опасность завышения стоимости работ
|
|
2. Строительная
|
Платежеспособность заказчика
|
Увеличение объема заемных средств и
снижение чистой прибыли из-за выплаты процентов
|
|
Непредвиденные затраты, в том числе
из-за инфляции
|
Увеличение объема заемных средств
|
|
Недостатки проектноизыскательских
работ
|
Рост стоимости строительства, задержка
с вводом мощностей
|
|
Несвоевременная поставка комплектующих
|
Увеличение сроков строительства,
выплата штрафов подрядчику
|
|
Недобросовестность подрядчика
|
Увеличение сроков строительства
|
|
3. Стадия функционирования
|
Финансово-экономические риски
|
|
Появление альтернативного продукта
|
Снижение спроса
|
|
Снижение цен конкурентами
|
Снижение цен
|
|
Увеличение объема производства у
конкурентов
|
Падение объема продаж или снижение цен
|
|
Рост налогов
|
Уменьшение чистой прибыли
|
|
Платежеспособность потребителей
|
Падение объема продаж
|
|
Рост цен на сырье, материалы,
перевозки
|
Снижение прибыли из-за роста цен
|
|
Социальные риски
|
|
Трудности с набором квалифицированной
рабочей силы
|
Увеличение затрат на комплектование
|
|
Недостаточный уровень заработной платы
|
Текучесть кадров, снижение
производительности
|
|
Недостаточная квалификация кадров
|
Снижение ритмичности, рост брака,
увеличение числа аварий
|
|
Социальная инфраструктура
|
Рост непроизводственных затрат
|
Раздел 6. Финансовый
план
Таблица 6.1
Стоимость основных производственных фондов
|
N
п/п
|
Наименование
|
Ед. измерения
|
Коли-чество
|
Стоимость тыс. рублей
|
Итого тыс. рублей
|
|
1
|
Коровник
|
шт
|
1
|
5000
|
5000
|
|
2
|
Свинарник
|
шт
|
4
|
6000
|
24000
|
|
3
|
Птичник
|
шт
|
1
|
4000
|
4000
|
|
4
|
Кормоприготовительный цех
|
шт
|
1
|
3000
|
3000
|
|
5
|
Склад готовой продукции
|
шт
|
1
|
1000
|
1000
|
|
6
|
Склад кормов
|
шт
|
2
|
1000
|
2000
|
|
7
|
Помещение для молодняка КРС
|
шт
|
1
|
2500
|
2500
|
|
8
|
Навозоудалитель
|
шт
|
24
|
500
|
12000
|
|
9
|
Трактор
|
шт
|
2
|
800
|
1600
|
|
10
|
Танкер по первичной переработке молока
|
шт
|
1
|
500
|
500
|
|
11
|
Кормоприготовитель
|
шт
|
2
|
500
|
1000
|
|
12
|
Дробилка
|
шт
|
1
|
50
|
50
|
|
13
|
Коровы
|
шт
|
100
|
25
|
2500
|
|
14
|
Электрокалорифер
|
шт
|
7
|
250
|
1750
|
|
15
|
Электрощит силовой
|
шт
|
10
|
10
|
100
|
|
16
|
Электрощит осветительный
|
шт
|
14
|
1,5
|
21
|
|
17
|
Водонапорная башня
|
шт
|
1
|
200
|
200
|
|
18
|
Доильная установка
|
шт
|
1
|
500
|
500
|
|
19
|
КТП – 10/04
|
шт
|
1
|
250
|
250
|
|
20
|
Автобус ПАЗ
|
шт
|
1
|
300
|
300
|
|
21
|
Автомобиль ВАЗ
|
шт
|
1
|
200
|
200
|
|
22
|
Кормораздатчик
|
шт
|
1
|
100
|
100
|
|
23
|
Глубинный насос
|
шт
|
1
|
65
|
65
|
|
24
|
Контора
|
шт
|
1
|
1000
|
1000
|
|
Итого:
|
63 825
|
Таблица 6.2
Стоимость оборотных средств предприятия
|
N
п/п
|
Наименование
|
Ед. измерения
|
Количество
|
Стоимость тыс. рублей
|
Итог
тыс. рублей
|
|
1
|
Сено
|
цен
|
2000
|
0,25
|
500
|
|
2
|
Зерноотходы
|
цен
|
4000
|
0,15
|
600
|
|
3
|
Пшеница
|
цен
|
6000
|
0,5
|
3000
|
|
4
|
Овес
|
цен
|
5000
|
0,3
|
1500
|
|
5
|
Поросята «Ландрас»
|
шт
|
300
|
2
|
600
|
|
6
|
Телята
|
шт
|
100
|
3
|
300
|
|
7
|
Куры
|
шт
|
1000
|
0,8
|
800
|
|
8
|
Электроэнергия
|
кВт – час
|
1500
|
0,0032
|
4,8
|
|
9
|
ГСМ
|
л
|
300
|
0,018
|
5,4
|
|
10
|
Запчасти
|
шт
|
10
|
2
|
20
|
|
11
|
Пиломатериал
|
м3
|
30
|
3,5
|
10,5
|
|
12
|
Электроматериала
|
шт
|
500
|
0,3
|
150
|
|
13
|
Спец. Одежда
|
шт
|
50
|
3
|
150
|
|
14
|
Канцелярия
|
шт
|
20
|
0,1
|
2
|
|
Итого:
|
7628,1
|
Финансовый план
составляем на срок реализации проекта, т.е. на пять лет. В этом разделе
бизнес-плана рассчитывать чистый дисконтированный доход. За базис берется
ставка дисконтирования, равная 25%.
Чистый дисконтированный
доход государства как эффект от реализации проекта (ЧДД) определяется суммой
погодовых сальдо поступлений и выплат в бюджет, приведенных к ценам первого
года:
где T - суммарная
продолжительность жизненного цикла проекта, включая строительство объекта и
эксплуатацию основного технологического оборудования;
P - ежегодная разность
выплат и поступлений в бюджет
t - годы реализации
проекта (t = 1, 2, 3...);
d - коэффициент
дисконтирования.
Рассмотрим расчет ЧДД
на примере:
Таблица 6.3 Финансовые
результаты производственной и сбытовой деятельности (на годовой объем)
|
Показатель
|
1 год
|
2 год
|
Третий и послед. годы, всего
|
|
Все-го
|
По кварталам
|
Всего
|
По кварталам
|
|
I
|
II
|
III
|
IV
|
I
|
II
|
III
|
IV
|
|
|
1. Общая выручка от реализации
продукции тыс. руб.
|
3560
|
883
|
882
|
883
|
882
|
3600
|
883
|
890
|
900
|
927
|
3645
|
|
2. НДС, акцизы и аналогичные
обязательные платежи от реализации выпускаемой продукции
|
569,6
|
141,3
|
141,1
|
141,3
|
141,1
|
576
|
141,3
|
142,4
|
142,7
|
583,2
|
|
3. Уплачиваемые экспортные пошлины
|
-
|
-
|
-
|
-
|
-
|
-
|
-
|
-
|
-
|
-
|
-
|
|
4. Выручка от реализации продукции, за
минусом НДС, акцизов и аналогичных обязательных платежей.
|
2990
|
742
|
741
|
742
|
741
|
3024
|
742
|
748
|
888
|
885
|
3062
|
|
5. Общие затраты на производство и
сбыт продукции, в том числе:
а. НДС, акцизы и аналогичные
обязательные платежи уплачиваемые из затрат
|
2576
412
|
635
103
|
635
103
|
635
103
|
635
103
|
2576
412
|
635
103
|
635
103
|
635
103
|
635
103
|
2576
412
|
|
6. Амортизационные отчисления
|
6382
|
1159
|
1159
|
1159
|
1159
|
6382
|
1159
|
1159
|
1159
|
1159
|
6382
|
|
7. Налоги включаемые в себестоимость,
всего
|
570
|
142
|
142
|
142
|
142
|
580
|
142
|
143
|
143
|
143
|
590
|
|
8. Финансовый результат
|
6538
|
1194
|
1193
|
1194
|
1193
|
6514
|
1194
|
1182
|
1142
|
1145
|
6466
|
|
9. Налоги относимые на финансовый
результат,в том числе:
а. налог на имущество
|
812
|
143
|
143
|
143
|
143
|
810
|
143
|
143
|
143
|
143
|
795
|
|
10. Погашения основного долга и
выплаты процентов за кредит
|
10718
|
2679
|
2679
|
2679
|
2679
|
10718
|
2679
|
2679
|
2679
|
2679
|
10718
|
|
11. Налогооблагаемая прибыль
|
4992
|
1628
|
1627
|
1628
|
1627
|
5014
|
1628
|
1617
|
1577
|
1578
|
5047
|
|
12 Налог на прибыль
|
499
|
162
|
163
|
163
|
163
|
501
|
163
|
163
|
168
|
158
|
505
|
|
13. Чистая прибыль
|
5227
|
1306
|
1306
|
1306
|
1306
|
5203
|
1300
|
1300
|
1300
|
1300
|
5266
|
|
14. Платежи в бюджет
|
1951
|
488
|
488
|
488
|
488
|
1945
|
486
|
486
|
486
|
486
|
1942
|
Рассчитываем ЧДД на
основе следующих данных: ставка дисконтирования 0,25, результаты от реализации
проекта за 5 года (чистая прибыль): 1 год 5227 тыс.руб., 2 год 5203 тыс. руб.,
3 год 5266 тыс. руб
1
год:
2
год:
3
год:
Срок окупаемости - тот
срок, за который доходы покроют расходы. Предполагается, что после этого проект
приносит только прибыль.
Одним из основных
показателей эффективности работы организации является рентабельность, которая
показывает размер прибыли на единицу потребляемых ресурсов и рассчитывается как
отношение прибыли к конкретным видам средств или результатам деятельности,
обеспечивающим ее получение.
Роль и значение
показателя рентабельности заключается в следующем:
Данный показатель
является одним из основных критериев оценки эффективности работы предприятия;
Повышение
рентабельности характеризует цель предприятия в рыночной экономике;
Рентабельность -
результативный, качественный показатель деятельности предприятия;
Рост рентабельности
способствует повышению финансовой устойчивости предприятия;
Увеличение
рентабельности обеспечивает победу предприятия в конкурентной борьбе и
способствует выживанию предприятия в рыночной экономике;
Рентабельность имеет
важное значение для собственников (акционеров и учредителей), так как при ее
увеличении возрастает интерес к данному предприятию, растет цена акции;
Уровень рентабельности
интересует кредиторов и заемщиков денежных средств с точки зрения реальности
получения процентов по обязательствам, снижения риска невозврата заемных
средств, платежеспособности предприятия;
Динамика рентабельности
предприятия изучается налоговыми службами, фондовыми биржами, министерствами;
Показатель
рентабельности характеризует привлекательность бизнеса в данной сфере для
предпринимателей.
Рентабельность
предприятия (общая рентабельность), определяют как отношение балансовой прибыли
к средней стоимости основных производственных фондов и нормируемых оборотных
средств.
Уровень общей
рентабельности - это ключевой индикатор при анализе рентабельности предприятия.
Рентабельность
производственной деятельности (окупаемость затрат) Rз исчисляется путем
отношения прибыли от реализации (Прп) или чистой прибыли от основной
деятельности (ЧП) к сумме затрат по реализованной или произведенной продукции
(З):
Она показывает, сколько
предприятие имеет прибыли с каждого рубля, затраченного на производство и
реализацию продукции.
Рентабельность продаж
(оборота) Rоб рассчитывается делением прибыли от реализации продукции, работ и
услуг или чистой прибыли на сумму полученной выручки (В). Характеризует
эффективностью производственной и коммерческой деятельности: сколько прибыли
имеет предприятие с рубля продаж. Широкое применение этот указатель получил в
рыночной экономике. Рассчитывается в целом по предприятию и отдельным видам
продукции:
Рентабельность
(доходность) капитала (Rк) исчисляется отношением балансовой или чистой прибыли
к среднегодовой стоимости всего инвестированного капитала (суммы K) или
отдельных его слагаемых: собственного (акционерного), заемного, перманентного,
основного, оборотного, операционного капитала и т.д.:
Срок окупаемости - тот
срок, за который доходы покроют расходы. Предполагается, что после этого проект
приносит только прибыль.
А - объем вложений,
В - ожидаемый доход.