Комплексный анализ деятельности ОАО "Родники-Текстиль"
Центросоюз
Российской Федерации
Ивановский
филиал Московского Университета потребительской кооперации
ОТЧЕТ ПО ПРАКТИКЕ
Комплексный анализ деятельности ОАО «Родники-Текстиль»
СОДЕРЖАНИЕ
1. Общее ознакомление с ОАО
«Родники-Текстиль»
1.1 История предприятия
1.2 Организационно – правовая форма
собственности и история приватизации
1.3 Структура и органы управления ОАО
«Родники – Текстиль»
1.4 Сферы деятельности и профиль
предприятия
1.5 Ассортимент товаров и услуг
1.6 Особенности кадровой и социальной
политики
1.7 Системы оплаты труда
1.8 Особенности техники и технологии,
инвестиционные проекты
2. Маркетинговая, предпринимательская
и коммерческая деятельность ОАО «Родники-Текстиль»
2.1 Анализ конкурентов
2.2 Наличие службы маркетинга
2.3 Наличие коммерческого отдела
2.4 Наличие фирменных магазинов
2.5 План маркетинга, его основные
этапы
2.6 Рекламная деятельность
2.7 Основные поставщики и покупатели
2.8 Стратегия ценообразования
1. Общее ознакомление с ОАО
«Родники-Текстиль»
1.1 История предприятия
ОАО
«Родники - Текстиль» является преемником одного из крупнейших предприятий
Ивановской области. Текстильное предприятие в Родниках было основано в 1820
году на базе небольшого текстильного производства «Заведения с раздачей пряжи
по деревням для ручного тканья», о чем свидетельствует запись в документах
Государственного архива Ивановской области: бумагопрядильная, ткацкая,
красильно-аппретурвая фабрика Красильщиковых в с. Родники Юрьевецкого уезда
Костромской губернии.
В
1918 году товарищество мануфактур Л. Красильщиковой с сыновьями было
национализировано, предприятие получило название Родниковская мануфактура
«Большевик», В 1993 году было преобразовано в Акционерное общество открытого
типа «Родники - Текстиль» с уставным капиталом 2085216 тыс. рублей.
ОАО
«Родники - Текстиль» является одним из крупнейших предприятий Ивановской
области, расположено в г. Родники с населением более 30 тыс. чел.
Предприятие
специализируется на выпуске тяжелых хлопчатобумажных тканей специального
назначения, одежных тканей из хлопка и хлопколавсановых смесей для спецодежды
рабочим текстильной, угледобывающей, металлургической, химической
промышленностей, работникам сельского хозяйства, Министерства обороны, а также
некоторых видов технических тканей.
Технологическое
оборудование установлено на предприятии в основном 1978-1988 годах.
1.2 Организационно-правовая форма собственности и
история приватизации
До
приватизации структура управления предприятием была следующей:
Предприятие
возглавлял генеральный директор, назначаемый вышестоящим органом.
В
состав управления предприятием входили: генеральный директор, заместители
генерального, главный инженер, директора фабрик.
В
соответствии с Указом Президента Российской Федерации № 721 от 01.07.1992 г.
«Об организационных мерах по преобразованию государственных предприятий,
добровольных объединений государственных предприятий в акционерные Общества»
Родниковское государственное производственное хлопчатобумажное объединение 2
февраля 1993 года было преобразовано в акционерное Общество открытого типа
«Родники - Текстиль» с уставным капиталом 2085216 тыс. рублей.
Когда
и кем были приняты решения о распределении акций? На конференции членов
трудового коллектива 22 июля 1992 г. был выбран первый вариант льгот, согласно
которому коллектив получил:
12%
- привилегированных акций типа «А»;
3,59%
- обыкновенных акций (со скидкой в размере 30 %) от номинальной стоимости акций
и предоставлением рассрочки платежа сроком до 3-х лет с уплатой первоначального
взноса в размере не менее 15 % от номинальной стоимости акций;
2,2%
- обыкновенных акций по номинальной стоимости получили должностные лица;
20%
- обыкновенных акций находится в распоряжении комитета по управлению
имуществом.
Остальные
акции согласно Указу Президента продавались на чековых аукционах, небольшой
процент на денежных аукционах.
1.3 Структура и органы управления ОАО «Родники–Текстиль»
В 1998 г. Общество было реорганизовано в порядке, предусмотренном ФЗ «Об акционерных обществах».
Реорганизация была осуществлена в форме выделения. Из ОАО «Родники - Текстиль»
было выделено ОАО «Родники -Деним» с уставным капиталом 1025926 рубля. Согласно
изменениям, внесенных в Устав ОАО «Родники - Текстиль» от 3 февраля 1998 г. постановлением № 173 администрацией Родниковского района.
Уставный
капитал ОАО «Родники - Текстиль» составляет 1059290 рублей и разделен на 105
9290 акций:
обыкновенных
именных - 932490 номинальной стоимостью 1 рубль;
привилегированных
акций -126800 номинальной стоимостью 1 рубль.
В июне 2001 г. ОАО «Родники -Текстиль» и «Родники - Деним» учреждено
ЗАО «Родниковская энергетическая компания», вклад в уставный капитал ОАО «Родники
- Текстиль» – 48179,6 тыс. руб., «Родники - Деним» - оборудование и денежные
средства.
Структура
собственности на конец 2004 года была следующей
количество акций % УК
Государство
211858 20,00
Трудовой
коллектив 122122 11,53
Физический
инвестор 117922 11,13
Юридический
инвестор в т.ч. 607015 57,30
«РТС»
530984 50
Прочие
373 0,04
ВСЕГО
1059290 100
Количество
акционеров, зарегистрированных в реестре 10763.
Крупные акционеры, владеющие более 5% голосующих акций
1.
000 «РТС»-50%,
2.
Российский фонд Федерального имущества - 211858 акций - 20,00% У К.
Информация о реестродержателе
ЗАО «Вестор-Депо» г. Иваново, Маркса, 44.
Лицензия
№ 000311 серия 3. Регистрационный номер 01074 от 8 августа 1996 года.
Перечень средств массовой информации, в которых публикуется
информация об обществе
1.
«Родниковский
рабочий» - районная газета
2.
«Рабочий край» -
областная газета
Организационная структура включает:
Совет директоров, состоящий из 13 человек.
Состав Совета директоров ОАО «Родники - Текстиль», избранный
собранием акционеров от 25.05.2005 г.
1.
Гришанов Виктор
Максимович – председатель профкома ОАО «Родники - Текстиль»
2.
Нестеров Евгений
Леонидович – генеральный директор ОАО «Родники - Текстиль»
3.
Ежов Олег
Викторович – финансовый директор ОАО «Родники - Текстиль»
4.
Рыбин Юрий
Федорович – генеральный директор ОАО «Самтекс»
5.
Рыбакин Николай
Павлович – директор ОАО «Родники-Деним»
6.
Сердюк Владимир
Иванович – председатель ОАО «Текстильный холдинг «Яковлевский»
7.
Смирнов Андрей
Леонидович – генеральный директор ОАО «Гатекс»
8.
Смирнов Владимир
Анатольевич – коммерческий директор ОАО «Гатекс»
9.
Сорокин Юрий
Александрович – представитель Российского Фонда Федерального имущества.
10.
Пичугин Олег
Анатольевич – технический директор ОАО «Родники – Текстиль»
11.
Смирнов Владимир
Викторович - генеральный директор ООО «Ресурс»
12.
Ушаков Александр
Александрович – представитель ЦК ФПГ ОАО «Текстильный холдинг «Яковлевский»
13.
Яблоков Юрий
Сергеевич – президент ЦК ФПГ ОАО «Текстильный холдинг «Яковлевский»
Исполнительным органом является Правление, состоящее из 16
человек.
Возглавляет
правление Генеральный директор, избранный собранием. Остальные члены правления
назначены Советом директоров.
Список членов правления
1.
Нестеров Евгений
Леонидович – генеральный директор
2.
Ежов Олег
Викторович – финансовый директор
3.
Пичугин Олег
Анатольевич – технический директор
4.
Парышева Ирина
Алексеевна – главный экономист
5.
Веселова Ольга
Владимировна – директор прядильной фабрики
6.
Кузьмичев Юрий
Анатольевич – директор ткацкой фабрики
7.
Рыбакин Николай
Павлович – директор отделочной фабрики
8.
Докучаев Евгений
Александрович – директор джинсовой фабрики
9.
Осадчий Вячеслав
Павлович – главный механик
10.
Рыбак Сергей
Юрьевич – коммерческий директор
11.
Чихачёва Ирина
Васильевна– главный бухгалтер
12.
Смирнов Владимир
Викторович – начальник юридического отдела
13.
Дегтярева
Антонина Васильевна – начальник ПЭО
14.
Воробьева Вера Ивановна
– начальник ООТ и ЗП
15.
Новикова Ольга
Олеговна - зам. ген. директора по кадрам
16.
Шальнов Александр
Аркадьевич – зам. ген. директора по хозяйственным вопросам
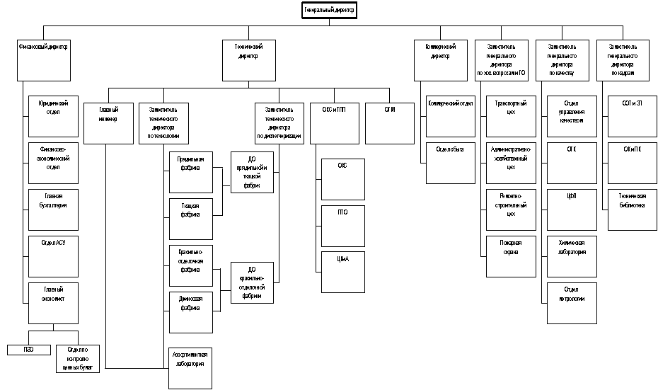
СТРУКТУРА УПРАВЛЕНИЯ
АКЦИОНЕРНОГО ОБЩЕСТВА ОТКРЫТОГО ТИПА
«РОДНИКИ - ТЕКСТИЛЬ»
В
состав предприятия входят:
1.
Прядильная фабрика, имеющая 37800 прядильных веретен и 10720 крутильных
веретен, мощностью 13262 тонн.
В 2004 году
наработано 10069 тонн однониточной пряжи и 2585 тонн крученой пряжи.
2.
Ткацкая фабрика, имеющая 1341 станок мощностью 40410,1 т.п.м.
3.
Красильно-отделочная фабрика мощностью 127269т.п.м. готовых тканей (по заключительной
отделке).
4.
Участок джинсовой фабрики с недостроенным корпусом и установленным
технологическим оборудованием.
5. Отдел главного механика со
службами:
- литейно-механического завода;
- котельной, обеспечивающей теплом
весь город, мощностью 420 т. пара в час;
- очистных
сооружений по очистке бытовых и промышленных стоков со всего города, мощностью
40 тыс. куб. м в сутки;
- отдела водоподготовки,
обеспечивающего питьевой водой город и предприятие.
6. Социально-бытовая сфера:
- жилой фонд
- спорткомплекс
- техникум
- загородный оздоровительный лагерь м.
Ворсино
- профилакторий
- прачечная
- гостиница «Родник»
- теплица
- профсоюзная библиотека
- музей.
Схема управления
прядильной фабрики
Технологический
цикл производства
ПРЯДИЛЬНАЯФАБРИКА
В
состав прядильной фабрики входят:
сортировочно-трепальный
цех, чесальный цех, ленто-ровничный цех, прядильный цех, крутильный цех.
Сортировочно-трепальный цех
Сортировочный
цех:
Хлопок в кипах со склада
поступает в сортировочный цех на разрыхлительный агрегат, где происходит
рыхление, перемешивание и очистка хлопка от сорных примесей с разрыхлительных
агрегатов хлопок поступает в трепальный цех по пневматике. Состав
разрыхлительных агрегатов может быть различный: №1 автоматический питатель
(АП-18М), очиститель (ОН-6-4М), рыхлитель пильчатый (РПХ-М), машина обеспыливающая
(МО-М), смешивающая машина (МСП-6У);
и другие включающие
чиститель осевой (ЧО), рыхлитель (РЧК-2), смеситель (СМ-3У).
Трепальный
цех:
В
трепальном цехе установлены трепальные машины холстовые Т-16 и бесхолстовые
ТБ-16 находящиеся в составе агрегата «кипа-лента», здесь происходит дальнейшая
очистка, перемешивание хлопка формирования холста на машине Т-16. Холсты с
трепальных машин Т-16 поступают на холстовые чесальные машины. На бесхолстовых
машинах ТБ-16 происходит также очистка, перемешивание хлопка, затем по
пневматике хлопок поступает в бункера чесальных машин.
Чесальный цех
На чесальных машинах
происходит дальнейшая очистка хлопка, парализация волокон и формирование в
ленту. Лента укладывается в тазы и поступает на ленточные машины.
В чесальном цехе
установлены машины марок ЧМД-4, ЧМ-50, CZ693 (Польские), чесальные машины фирмы «Текстима».
Ленто-ровничный
цех
В ленто- ровничном цехе
установлены : ленточные машины марок ЛНС-51, Л2-50, «НОВПОС» (ЧССР), ленточные
машины фирмы «РИТТЕР». Ровничные машины Р-192.
На
ленточных машинах происходит дальнейшая парализация волокон, выравнивание ленты
на длинных и коротких отрезках за счет сложения 6- 8 лент и вытягивание. Лента
укладывается в тазы и подается на пневмомеханические прядильные машины.
По
цепочке кольцевого прядения лента с ленточных машин подается на ровничные
машины, где происходит выравнивание и вытягивание ленты. Затем ровница подается
на прядильные машины кольцевого прядения.
Прядильный цех
В
прядильном цехе установлены пневмомеханические прядильные машины ППМ-120-МС,
ППМ-120АIМ. На них происходит дальнейшее
вытягивание ленты в пряжу необходимого номера. Пряжа направляется в ткацкую
фабрику и крутильный цех.
Машины
кольцевого прядения для производства основной пряжи П-66-5МI, для производства уточной пряжи
ПУ-66-5МI. На прядильных машинах происходит
дальнейшее вытягивание ровницы в пряжу необходимого номера. Пряжа направляется
в ткацкую фабрику, а для получения крученой пряжи (№21,7/3) направляется в
крутильный цех для дальнейшей переработки, пряжа № 21,7 поступает на
тростильные машины, затем на крутильные машины КУ-83.
Крутильный цех
Пряжа
с прядильных машин ППМ-120-МС, ППМ-120АIМ поступает в крутильный цех , на машины двойного кручения
ПДС-240/175. Получается крученая пряжа необходимого номера, которая затем
направляется в ткацкую фабрику.
Ткацкая фабрика
ТКАЦКАЯ ФАБРИКА
В
состав ткацкой фабрики входит:
уточный
отдел, мотально-сновальный цех, шлихтовально - проборный цех и ткацкие цеха,
отдел разбраковки суровых тканей.
Уточный отдел
Уточная
пряжа с пневмомеханических прядильных машин и кольцевых прядильных машин
ПУ-66-5МI поступает в уточный отдел, а из него
распределяется по цехам.
Мотально-сновальный цех
Основная
пряжа с пневмомеханических прядильных машин поступает на сновальные машины
марки СП-140, СП-180, сновальные машины «ЭЛИТЕКС», где происходит упрочнение
пряжи, формируется сновальный валик для формирования партии, которая затем
направляется на шлихтовальные машины.
Шлихтовальный цех
В
шлихтовальном цехе установлены машины марок ШБ-11-140, ШБ-11-180.
На
шлихтовальных машинах происходит шлихтование пряжи с целью увеличения крепости,
снижения обрывности на ткацких станках, формирование ткацких навоев. Ткацкие
навои в зависимости от артикула направляются в 3 ткацких цеха.
Ткацкие цеха
В
ткацких цехах установлены станки автоматические ткацкие станки АТ-120, АТ-140,
бесчелночные ткацкие станки СТБ-180, СТБ-175, СТБ-2-220, СТБ-2-330,
«Жеттис-180».
На
ткацкие станки основа поступает из шлихтовального цеха, уток из уточного отдела.
Ткань с
ткацких станков поступает в суровую браковку, затем разбракованная ткань
направляется в отделочную фабрику.
Структура управления красильно-отделочной фабрики
КРАСИЛЬНО-ОТДЕЛОЧНАЯ ФАБРИКА
Красильно-отделочная фабрика оснащена
Японскими линиями для отделки тканей фирмы «Вакаяма».
Может выпускать ткани с различными
видами пропиток: огнезащитная (ТО), водоотталкивающая (ВО),
масловодоотталкивающая (МВО), кислотозащитная (К50), совместная
пропитка для придания ткани огнезащитных и масловодоотталкивающих свойств
(ТО+МВО),
малосмываемый аппрет (на основе
отексина) (МА), аппретирование (на основе крахмала) (АП), малосмываемый аппрет
на основе термопластических смол. (МАПС).
В
состав красильно-отделочной фабрики входит: приемно-контрольный участок суровой ткани (ПКУ),
стригальный цех, отбельный цех, красильный цех, отделочный цех, уборно -
складальный цех.
Стригальный цех
Предназначен
для очистки тканей от пуха и сорных примесей. В стригальном цехе установлены
машины СГ-180.
Отбельный цех
В
отбельном цехе происходит отварка, беление, мерсеризация тканей. Подготовка
тканей под крашение.
В
отбельном цехе установлено оборудование: линия отварки и беления «Вакаяма»,
«Унитехна», ЛМО-140.
Красильный цех
В
красильном цехе происходит крашение ткани. Установлено следующее оборудование:
линия
ЛТК-140, линия ЛКС-180, линия ЛКС-140-6, линия ЛКС-140-7, линия ЛКК, «Вакаяма»
ЛТК,
печатная
машина «Элитекс», зрельник ЗВ-2/120, зрельник ЗВВ 4/140.
Отделочный цех
В
отделочном цехе ткани получают различные пропитки согласно технологическим
проводкам, ткань усаживается так же согласно технологическим проводкам на
усадочных линиях (ЛУ-120, ЛУ-180).
В
отделочном цехе установлено оборудование: ОП «Вакаяма», ВО «Вакаяма»,
ЛВП-180,ЛАО-120, ЛАО-140, СБМ-3/180, СБМ-2 3/200.
Уборно-складальный отдел
Ткань
из отделочного цеха поступает в уборно-складальный отдел, где ткань бракуется и
отправляется в паковку и затем в отдел сбыта.
1.4
Сферы деятельности и профиль предприятия, наличие филиалов и дочерних фирм
ОАО
«Родники - Текстиль» является одним из крупнейших предприятий Ивановской
области, расположено в г. Родники с населением более 30 тыс. чел.
Предприятие
принадлежит к легкой промышленности. Основной вид деятельности - выпуск хлопчатобумажной
ткани.
Предприятие
специализируется на выпуске тяжелых хлопчатобумажных тканей специального
назначения, одежных тканей из хлопка и хлопколавсановых смесей для спецодежды
рабочим текстильной, угледобывающей, металлургической, химической промышленностей,
работникам сельского хозяйства, Министерства обороны, а также некоторых видов
технических тканей.
Основные
технико-экономические показатели
Спад
производства, начавшийся в стране в 1991 году, не обошел стороной текстильную
промышленность, в том числе и комбинат Родники-Текстиль.
Наиболее
полно данный процесс характеризуют индексы промышленного производства пряжи и
ткани суровой, которые для наглядности приведены на графике №1.
Справочно:
Индекс промышленного производства - относительный показатель, характеризующий изменение
масштабов производства в сравниваемых периодах. Индивидуальные индексы отражают
изменение выпуска одного продукта и исчисляются как отношение объемов
производства данного вида продукта в натурально-вещественном выражении в
сравниваемых периодах.
Анализ
графика свидетельствует, что наибольшее падение объемов производства на
комбинате наблюдалось в 1994 г. и 1998 г, когда выпуск пряжи однониточной и суровой ткани составил 15 % от объема выпуска аналогичной продукции 1990 года.
Несмотря
на застой производства в целом по текстильной промышленности, начиная с 1999
года, на комбинате Родники-Текстиль объемы производства начали возрастать и на
1 января 2006 года составили (от объемов производства 1990 года) 61 % по пряже
однониточной, 81 % по ткани суровой, 40 % по пряже крученой.
Основные
технико-экономические показатели деятельности прядильного и ткацкого
производства комбината за 2005 год и их динамика по отношению к 2004
году представлены в таблице №1.
Таблица № 1
|
№пп
|
Наименование показателя
|
Ед.
измер.
|
2005 год
|
2004 год
|
Динамика
(в %)
|
|
1
|
Пряжа однониточная
|
Факт
|
т
|
11.167,9
|
10.069,0
|
110,9
|
|
План
|
т
|
10.802,9
|
9.632,2
|
112,2
|
|
% плана
|
%
|
103,4
|
104,5
|
|
|
2
|
Пряжа однониточная
|
Факт
|
т№
|
335.379,5
|
313.982,7
|
106,8
|
|
План
|
т№
|
327.525,0
|
302.290,0
|
108,3
|
|
% плана
|
%
|
102,4
|
103,9
|
|
|
3
|
Пряжа крученая
|
Факт
|
т
|
1.982,7
|
2.585,0
|
76,7
|
|
План
|
т
|
1.917,2
|
2.503,8
|
76,6
|
|
% плана
|
%
|
103,4
|
103,2
|
|
|
4
|
Пряжа крученая
|
Факт
|
т№
|
42.609,7
|
59.866,6
|
71,2
|
|
План
|
т№
|
42.234,0
|
58.742,0
|
71,9
|
|
% плана
|
%
|
100,9
|
101,9
|
|
|
5
|
Выпуск суровых тканей
|
Факт
|
т.п.м.
|
31.190,0
|
27.100,9
|
115,1
|
|
План
|
т.п.м.
|
29.955,9
|
25.684,3
|
116,6
|
|
% плана
|
%
|
104,1
|
105,6
|
|
|
6
|
Выпуск суровых тканей
|
Факт
|
т.кв.м.
|
50.927,5
|
43.389,6
|
117,4
|
|
План
|
т.кв.м.
|
49.165,9
|
37.685,0
|
130,5
|
|
% плана
|
%
|
103,6
|
105,2
|
|
|
7
|
Выработано суровой ткани в млн.метроуточин
|
Факт
|
млн.метроуточин
|
114.961,8
|
96.780,1
|
118,8
|
|
План
|
млн.метроуточин
|
111.400,6
|
84.378,0
|
132,0
|
|
% плана
|
%
|
103,2
|
104,7
|
|
В
целом по 2005 году наблюдается тенденция роста производительности труда декабря
к январю 2005 года на 71%.
ПТ
января 2005 г. – 9,76 тыс.руб.,
ЗП
января 2005 г. – 3 243,00 руб.
ПТ
декабря 2005 г. – 16,7 т.руб.,
ЗП
декабря 2005 г. – 4 929,70 руб.
Рост
ПТ – 171,0%
Рост
ЗП – 152,0%.
Рост производительности труда (декабрь к
январю 2005 г.) превышает рост заработной платы (декабрь к январю 2005 г.) на 19% (171,0% - 152,0%).
Производительность
труда:
2005
год -160,2 тыс.руб. на чел.,
2004
год -145,4 тыс.руб. на чел.
Темп
роста -110,2%
Средняя
заработная плата:
2005
год -4 427 руб.,
2004
год -3 162 руб.
Темп
роста -140,0%.
Соотношение между
ростом ПТ и ЗП 2005 года к 2004 году не соблюдается в виду вышеперечисленных
причин (аккордные работы, компенсация отпуска, надбавка за полностью
отработанный месяц).
ОАО
«Родники-Текстиль» оказывает услуги, снабжая город Родники теплом, оказывает
услуги по очистке промышленных стоков, по снабжению электроэнергией, чистой
водой.
Выполнение
программных задач по энергетике за 12 месяцев 2005г
|
Показатели
|
единицы измерения
|
12 месяцев
|
|
|
Факт 2004г
|
Прогр. задачи на 2005 г.
|
Факт 2005г
|
% факт 2005 /пр. зад.
|
|
|
|
1
|
2
|
3
|
4
|
5
|
6
|
|
|
Удельная норма расхода электроэнергии
|
квт/ч на 1тыс.м2
|
2 119,1
|
2 013,1
|
103,9
|
|
|
Удельная норма расхода тепловой энергии
|
мегакал на 1тыс.м2
|
5 302,1
|
4 984,0
|
5 210,4
|
104,5
|
|
|
Удельная норма расхода газа (отпущенная энергия с котельной)
|
кг услов. топлива на 1гкал
|
194,95
|
181,3
|
195,55
|
107,9
|
|
В
виду того, что в конце 2005 года снизились объемы выпускаемой продукции, а
незавершенное производство увеличилось на 01.01.2006 г. по сравнению с
01.01.2005 г. почти в 2 раза, а также не были полностью выполнены
запланированные инвестиционные проекты: предприятие не выполнило принятые программные задачи по
уменьшению удельных норм расхода электроэнергии до 2 013,1 квт/ч на 1 тыс. м2
(факт 2 091,9 квт/ч на 1 тыс. м2) удельных норм расхода тепловой
энергии до 4 984 мегакал на 1 тыс. м2 (факт 5 210,4 мегакал/на 1
тыс. м2).
Если сравнивать эти удельные нормы расхода с 2004 г., то необходимо отметить, что удельные нормы расхода электроэнергии уменьшены на 1,3%
2
119,1 – 2004 год
2
091,9 – 2005 год
удельные нормы расхода тепловой энергии уменьшены по
сравнению с 2004 г. на 1,7%
5 302,1 – 2004 год
5
210,4 – 2005 год
На
это уменьшение повлияли мероприятия, которые были проведены на водоподготовке:
1) введены в эксплуатацию насосы с
частотным приводом;
2) на очистных сменили схему работы
иловых насосов;
3) установка энергосберегающих ламп.
Проведенный
анализ влияния незавершенного производства показывает, что исключив увеличение
его на 1 228,6 т.п.м., имевшее место в 2005 г., удельная норма расхода теплоэнергии снижается до 5 095,8 мегакал на 1 тыс. м2 при программной задаче
4 984,0 мегакал на1 тыс. м2 (что составляет 102,24% к программным
задачам вместо 104,54% по факту), а удельная норма расхода электроэнергии
снижается до 2 014,5 квт/ч на 1 тыс. м2 при программной задаче 2
013,1 квт/ч на 1 тыс. м2 (что составляет 100,07% к программным
задачам вместо 103,90% по факту).
Таким
образом, невыполнение планов по снижению удельных норм расхода энергоресурсов
большей частью обусловлено значительным ростом на 01.01.06 незавершённого
производства, явившимся результатом выполнения направленных на значительный
рост валового выпуска программных задач.
Далее
приведена выписка из Устава ОАО «Родники – Текстиль»
«4.
ФИЛИАЛЫ И ПРЕДСТАВИТЕЛЬСТВА
4.1.
Общество может создавать филиалы и открывать представительства на территории
Российской Федерации и за рубежом. Филиалы и представительства учреждаются
Советом директоров.
4.2.
Создание обществом филиалов и открытие представительств за пределами территории
РФ осуществляется в соответствии с законодательством иностранного государства
по месту нахождения филиалов и представительств, если иное не предусмотрено
международным договором РФ.
4.3.
Филиалом общества является его обособленное подразделение, расположенное вне
места нахождения общества и осуществляющее все его функции, в том числе функцию
представительства, или их часть.
4.4.
Представительством общества является его обособленное подразделение,
расположенное вне места нахождения общества, представляющее интересы общества и
осуществляющее их защиту.
4.5.
Филиалы и представительства не являются юридическими лицами, действуют на
основании утвержденного обществом положения. Филиалы и представительства
наделяются за счет Общества имуществом, которое учитывается как на их отдельных
балансах, так и на балансе общества.
4.6.
Филиалы и представительства осуществляют деятельность от имени Общества.
Общество несет ответственность за деятельность своих филиалов и
представительств. Руководители филиалов и представительств назначаются Советом
директоров Общества и действуют на основании выданных Обществом доверенностей.
Доверенности руководителям филиалов и представительств от имени Общества выдает
Генеральный директор или лицо, его замещающее.
5.
ДОЧЕРНИЕ И ЗАВИСИМЫЕ ОБЩЕСТВА
5.1.
Общество может иметь дочерние и
зависимые общества с правами юридического лица на территории Российской
Федерации, созданные в соответствии с законодательством РФ, а за пределами
территории Российской Федерации - в соответствии с законодательством
иностранного государства по месту нахождения дочернего или зависимого обществ,
если иное не предусмотрено международным договором Российской Федерации.
5.2. Общество признается дочерним, если
другое (основное) хозяйственное общество (товарищество) в силу преобладающего
участия в его уставном капитале, либо в соответствии с заключенным между ними
договором, либо иным образом имеет возможность определять решения, принимаемые
таким обществом.
5.3. Дочернее общество не отвечает по долгам
основного общества (товарищества).
Основное общество (товарищество), которое
имеет право давать дочернему обществу обязательные для последнего указания,
отвечает солидарно с дочерним обществом по сделкам, заключенным последним во
исполнение таких указаний. Основное общество (товарищество) считается имеющим
право давать дочернему обществу обязательные для последнего указания только в
случае, когда это право предусмотрено в договоре с дочерним обществом или
уставе дочернего общества.
5.4. В случае несостоятельности
(банкротства) дочернего общества по вине основного общества (товарищества)
последнее несет субсидиарную ответственность по его долгам. Несостоятельность
(банкротство) дочернего общества считается происшедшей по вине основного
общества (товарищества) только в случае, когда основное общество (товарищество)
использовало указанные право и (или) возможность в целях совершения дочерним
обществом действия, заведомо зная, что вследствие этого наступит
несостоятельность (банкротство) дочернего общества.
5.5. Акционеры дочернего общества вправе
требовать возмещения основным обществом (товариществом) убытков, причиненных по
его вине дочернему обществу. Убытки считаются причиненными по вине основного
общества (товарищества) только в случае, когда основное общество (товарищество)
использовало имеющиеся у него право и (или) возможность в целях совершения
дочерним обществом действия, заведомо зная, что вследствие этого дочернее
общество понесет убытки.
5.6. Общество признается зависимым, если
другое (преобладающее) общество имеет более 20 процентов голосующих акций
первого общества.
5.7. Общество, которое приобрело более 20 процентов
голосующих акций общества, обязано незамедлительно опубликовать сведения об
этом в порядке, определяемом федеральным органом исполнительной власти по рынку
ценных бумаг и федеральным антимонопольным органом.»»
1.5 Ассортимент товаров и услуг
Сложившийся
за десятки лет ассортимент тканей претерпел изменения.
Ассортиментной политикой стало направление на удовлетворение
любого (разумного в пределах возможного) заказа потребителя. Сегодня
предприятие имеет возможность вырабатывать широкий ассортимент тканей, включая:
ситец, фланель, бязь, саржу.
Группой дессинаторов
ассортиментной лаборатории спроектировано и проконтролировано в производстве 50
новых структур ткани. Из них 7 структур
приняты к массовому производству, что составляет 14 % от числа спроектированных
тканей.
В
2005 году разработали и запустили в массовое производство 2 новых артикула
смесовой ткани.
На
основе арт. С 67-ЮД и с 69-ЮД – это костюмные смесовые ткани С 167-Юд (снижение
себестоимости за счет подбора рациональной структуры ткани и улучшение внешнего
вида) и арт. С 69-ЮД «Нов» (улучшение внешнего вида, снижение затрат на
производство).
1. Спроектировали, разработали и
запустили в массовое производство модифицированные хлопчатобумажные ткани:
На
основе артикулов С 14-ЮД – С 14Е-ЮД
С 14-ЮД
«Люкс»
С
38-ЮД – С 38 Е-ЮД
С38-ЮД
«Люкс»
С
33-ЮД – С 33 Е-ЮД
С
103-ЮД – С 104 Е-ЮД
2. За 2005 год спроектированы,
разработаны и отработаны первые промышленные партии следующих артикулов новых
смесовых тканей:
1. арт. 167/2-ЮД
2. арт. 167/3-ЮД
3. арт. 165/2-ЮД
4. арт. 165/3-ЮД
5. арт. С 68-ЮД «Нов»
По
качеству выпускаемой продукции.
Разработаны
нормативы качества выпускаемой продукции в ассортименте. Повышен уровень выхода
1-го сорта готовых тканей собственного производства:
Намечаемый
по
программным
задачам 92,4% фактический 93,64%
По
фабрикам:
Намечаемый
по программным задачам процент выхода пониженной сортности факт
Прядильная
фабрика0,9%0,64%
Ткацкая
фабрика0,7%0,62%
Красильно-отделочная
фабрика 6,0%5,1%
За три года
плановый показатель качества вырос на 0,9%.
Фактически добились
результата 1,25%, а на 2006 год заложили напряженный план 93,05% выхода 1
сорта.
По итогам 2005 года
улучшили плановый показатель:
прядильная фабрика
на 30%
ткацкая фабрика на
12%
красильно-отделочная
фабрика на 15%
Ассортимент выпускаемых тканей
|
Бельевая группа
|
Одежная группа
|
Полоте
нечные
|
Тики
|
Одеяло
Байка
|
Всего
|
|
Миткали
|
Бязи
|
Х/б
|
«Смесовые»
|
Типа «Мираж»
|
|
C
5-ЮД
C
120-ЮД
|
C
781 -ЮД
C
22-ЮД
|
C
33-ЮД
C
33А-ЮД*
C
103-ЮД
C
102-ЮД
С 66-ЮД
С 38-ЮД
С 38А-ЮД
С 19-ЮД
С 14-ЮД
С 14А-ЮД
С 27-ЮД
С 26-ЮД
С 21-ЮД
С 28-ЮД
|
C
122-ЮД
C
1-ЮД
С 68-ЮД
С 65-ЮД
C
39-ЮД
(5497р)
|
С 113-ЮД
С 115-ЮД
|
4586
|
С 62-ЮД
|
С 64-ЮД
|
|
Анализ товарного выпуска и структуры ассортимента
Маржинальный
анализ
Основные показатели маржинального анализа
|
Показатель
|
2004 г.
|
2005 г.
|
Изменение, т.р.
|
Изменение, %
|
|
Переменные затраты, т.р.
|
316 680
|
352 808
|
36 128
|
11,41
|
|
Товарная продукция, т.р.
|
425 110
|
513 094
|
87 984
|
20,70
|
|
Маржинальный доход, т.р.
|
108 430
|
160 286
|
51 856
|
47,82
|
|
Товарная в ценах 2004, т.р.
|
|
451 621
|
61 473
|
13,61
|
|
Выпуск гот. тк., т.п.м.
|
32 888
|
30 639
|
-2 249
|
-6,84
|
Так,
объем товарной продукции по основной деятельности предприятия (переработка
сырья в суровые и готовые ткани и обработка давальческого суровья) за 2005 г. вырос до 513,1 млн. руб. (без НДС), т.е. на 88,0 млн. руб. по сравнению с 2004 г. или на 20,70%. Товарная продукция за 2005 г. в сопоставимых ценах (в ценах 2004г.) выросла на
13,61%, т.е. изменение учетных цен дало прирост объема товарного выпуска на
13,61%. Снижение натуральных показателей выпуска за 2005 г. по сравнению с 2004 г. составило по готовым тканям 6,84% (30 639 т.п.м. в 2005 г. и 32 888 т.п.м. в 2004 г. соответственно).
Таким
образом, большая часть роста товарной продукции за 2005 г. по сравнению с 2004 г. была обеспечена ростом учётных цен на выпускаемую продукцию (17,03
процентных пунктов против 10,50 за счёт структурных сдвигов, если условиться,
что нивелирование 6,84% снижения выпуска в натуральных показателях поровну
ложится и на структурные сдвиги и на рост учётных цен – вклады данных факторов
составили 62 и 38% соответственно).
Основные факторы роста товарной продукции за 2005 г. по сравнению
с 2004 г.
При сравнении результатов работы предприятия в 2005г. с
прошлым годом следует отметить, что они продолжают оставаться отрицательными с
небольшим положительным сдвигом:
–
снижение
убытка с 8,3 млн. руб. в среднем за 2004 год до 7,6 млн.руб. за текущий год;
–
товарная
продукция росла (+20,70%) быстрее роста полных затрат (+15,25%).
–
увеличение
среднего процента покрытия постоянных затрат с 52% в 2004 г. до 64% в 2005 г.
Здесь необходимо заметить, что мы говорим о «классическом»
подходе к определению результата хозяйственной деятельности как разности между
произведённой товарной продукцией и затратами на её производство, в то время
как управленческий отчёт о доходах и расходах в силу ряда корректировок показывает
иной финансовый результат.
Так, убыток от текущей деятельности за 2005 г. по отчёту о доходах и расходах производственного ЦФО Комбинат Родники-Текстиль составил 82,9
млн. руб. В ОДР отражаются как доходы, так и расходы не только по основной
деятельности, но и по другим видам хозяйственной активности (оказание
коммунальных и прочих услуг, соц. сфера). Добавление операционных и
внереализационных доходов и расходов увеличивает убыток до 84,9 млн. руб. (7,0
млн. руб. в среднем за месяц).
Доля тканей одёжной группы в товарном выпуске
Доля тканей одёжной группы в физическом выпуске.
1.6 Особенности кадровой и социальной политики
Анализ трудовых
показателей
ФЗП, среднесписочная
численность и заработная плата по предприятию за 2005 г.
|
Месяц
|
Итого ФЗП по всему предприятию, тыс.руб.
|
Базисный индекс по ФЗП предприятия
|
Среднесписочная численность песонала,чел.
|
Базисный индекс по числ-ти предприятия
|
Средняя зарплата по предприятию, руб.
|
Базисный индекс по ср. з/пл.
|
|
|
|
|
|
янв
|
11 613,40
|
1,00
|
3 581
|
1,00
|
3 243
|
1,00
|
|
|
фев
|
12 755,20
|
1,10
|
3 608
|
1,01
|
3 535
|
1,09
|
|
|
мар
|
13 441,90
|
1,16
|
3 600
|
1,01
|
3 734
|
1,15
|
|
|
апр
|
13 991,90
|
1,20
|
3 507
|
0,98
|
3 990
|
1,23
|
|
|
май
|
15 029,30
|
1,29
|
3 489
|
0,97
|
4 308
|
1,33
|
|
|
июн
|
15 720,50
|
1,35
|
3 497
|
0,98
|
4 495
|
1,39
|
|
|
июл
|
17 434,90
|
1,50
|
3 531
|
0,99
|
4 938
|
1,52
|
|
|
авг
|
18 017,70
|
1,55
|
3 594
|
1,00
|
5 013
|
1,55
|
|
|
сен
|
17 831,10
|
1,54
|
3 592
|
1,00
|
4 964
|
1,53
|
|
|
окт
|
18 228,80
|
1,57
|
3 591
|
1,00
|
5 076
|
1,57
|
|
|
ноя
|
17 576,10
|
1,51
|
3 598
|
1,00
|
4 885
|
1,51
|
|
|
дек
|
17 628,60
|
1,52
|
3 576
|
1,00
|
4 930
|
1,52
|
|
Динамика средней
заработной платы и среднесписочной численности персонала за 2005 г.
За
2005 год произошло незначительное уменьшение среднесписочной численности персонала
с 3 581 до 3 576 человек, т.е. на 0,2%.
За
этот же период средняя заработная плата выросла с 3 243 до 4 930 руб. или на
52%.
Динамика фонда заработной платы за 2005 г.
Фонд
заработной платы с января по декабрь вырос на 52%.
Столь
значительный рост ФЗП обусловлен тем фактом, что система оплаты труда на
предприятии была нацелена на валовый выпуск продукции (должна была обеспечить
выполнение программных задач, предусматривающих значительный рост объёмов
производства, как следствие – большой рост ФЗП).
На
увеличение ФЗП в течение 2005 года в целом по предприятию повлияли следующие факторы:
-
увеличение выплат
по аккордным работам, связанные с монтажом и демонтажем оборудования и другими
инвестиционными проектами:
вянваре
2005 года – 215,81 тыс.руб.,
декабре
2005 года – 398,6 тыс.руб.;
-
до 01.04.2005
года в ОАО «Родники-Текстиль» действовало положение о дополнительной выплате за
стаж работы. При переходе в ООО «Ресурс» введено новое положение «О надбавке за
полностью отработанный месяц». Положение введено в целях уменьшения процентов
невыходов и увеличения объема выпуска продукции. С апреля по декабрь 2005 года
процент невыходов снизился с 22% до 7%. Согласно действующего положения,
надбавка за полностью отработанный месяц начисляется повременщикам и окладникам
из расчета 70% тарифной ставки (оклада), а сдельщикам – в размере 40% от
сдельных сумм. В связи с увеличением объема выпуска продукции выросла и сумма
надбавки, выплаченная рабочим-сдельщикам.
При предварительном
расчете дополнительного фонда на выплату надбавки за полностью отработанный
месяц учитывалась производственная программа марта месяца 2005 года (прядильная
фабрика – 769,4 т, ткацкая фабрика – 2 243,8 тыс.пог.м, красильно-отделочная
фабрика – 2 209,4 тыс.пог.м).
Увеличение выплат
на компенсацию отпуска в связи с нехваткой персонала на выполнение
производственной программы (январь –201,66 тыс.руб., декабрь – 537,8 тыс.руб.)
В консолидированный
фонд оплаты труда входит сумма заработной платы работников, не относящихся к
производственному процессу. Фонд оплаты труда работников, не относящихся к
производственному процессу увеличился с января по декабрь 2005 года на 264,5
тыс.рублей и составил более 600 тыс. руб:
Фонд оплаты труда работников, непосредственно не связанных с производственным
процессом
|
Общества и структурные подразделения
|
Январь,тыс.руб.
|
Декабрь, тыс.руб.
|
Отклонение
|
|
ЗАО «РЭК»
|
0,3
|
2,2
|
1,9
|
|
ООО ТД Р-Текстиль
|
129,9
|
271,7
|
141,8
|
|
ОАО «Р.-Деним»
|
6,8
|
18,3
|
11,5
|
|
ОАО «ОПТК»
|
8,9
|
12,8
|
3,9
|
|
ОПРТ
|
-
|
32,8
|
32,8
|
|
ОКС и ТПП
|
23,0
|
69,3
|
46,3
|
|
ФЭО
|
7,5
|
19,0
|
11,5
|
|
Гл.бухгалтерия
|
20,7
|
32,7
|
12,0
|
|
Хлопковый склад
|
136,1
|
137,4
|
1,3
|
|
Легковой гараж
|
12,8
|
14,3
|
1,5
|
|
ИТОГО
|
346,0
|
610,5
|
264,5
|
Производительность
труда в тыс.руб. на человека выросла с 9,76 в январе до 16,71 (+6,95) в декабре
или на 71% .
Производительность труда за 2005 г.
|
Месяц
|
Тов.выпуск в факт. Ценах (без НДС), тыс. руб.
|
Среднесписочная численность песонала,чел.
|
Производительность труда, тыс.руб./чел.
|
Базисный индекс
|
|
|
|
|
|
янв
|
34 946,90
|
3 581
|
9,76
|
1,00
|
|
|
фев
|
44 574,80
|
3 608
|
12,35
|
1,27
|
|
|
мар
|
48 843,20
|
3 600
|
13,57
|
1,39
|
|
|
апр
|
50 712,40
|
3 507
|
14,46
|
1,48
|
|
|
май
|
43 156,00
|
3 489
|
1,27
|
|
|
июн
|
44 568,00
|
3 497
|
12,74
|
1,31
|
|
|
июл
|
46 329,00
|
3 531
|
13,12
|
1,34
|
|
|
авг
|
46 958,20
|
3 594
|
13,07
|
1,34
|
|
|
сен
|
47 928,00
|
3 592
|
13,34
|
1,37
|
|
|
окт
|
49 735,00
|
3 591
|
13,85
|
1,42
|
|
|
ноя
|
53 120,40
|
3 598
|
14,76
|
1,51
|
|
|
дек
|
59 758,00
|
3 576
|
16,71
|
1,71
|
|
Динамика средней
заработной платы, среднесписочной численности и производительности труда за
2005 г.
Для обеспечения
подразделений предприятия кадрами была проделана работа по привлечению на
предприятие: через газету, центр занятости населения-
- жителей Родниковского района
- с. Филисово
- с. Сосновец
- Горкино
- г. Вичуга
В Высших учебных
заведениях предприятие обучает 106 человек – это и в Текстильной академии, Хим.
академии, Ивановском государственном университете, Международном институте
управления, Энергоуниверситете и др. Вузах. Студенты получают специальности инженера
– технолога, экономиста, управленца.
Много внимания уделяется
профессиональному училищу №46, которое готовит кадры для предприятия.
При поступлении с
работником заключается Трудовой договор.
ТРУДОВОЙ ДОГОВОР С РАБОТНИКОМ
1.
Предприятие (организация) ОАО «Родтекст», в лице генерального директора
Нестерова Евгения Леонидовича, именуемое в дальнейшем “ПРЕДПРИЯТИЕ”, и
гражданин, (Ф. И. О.) именуемый в дальнейшем “РАБОТНИК”, заключили настоящее
соглашение о нижеследующем:
2.
РАБОТНИК принимается на работу наименование структурного подразделения
предприятия: цех, отдел, лаборатория и т. д.)
по
профессии, должности
(полное
наименование профессии, должности)
квалификации
.
(разряд,
квалификационная категория)
3.
Договор является:
договором
по основной работе;
договором
по совместительству.
(нужное
подчеркнуть)
4.
Вид договора:
– на неопределенный срок (бессрочное);
– на определенный срок
(указать
причину заключения срочного соглашения);
– на время выполнения определенной работы
(указать
какой)
5.
Срок действия договора.
Начало
работы
Окончание
работы
6.
Срок испытания:
а)
без испытания;
(продолжительность
испытательного срока)
7.
РАБОТНИК должен выполнять следующие обязанности:
8.
ПРЕДПРИЯТИЕ обязано организовать труд РАБОТНИКА, создать условия для
безопасного и эффективного труда, оборудовать рабочее место в соответствии с
правилами охраны труда и техники безопасности, своевременно выплачивать
обусловленную соглашением заработную плату.
9.
Обязанность РАБОТОДАТЕЛЯ по обеспечению условий работы на рабочем месте с
указанием достоверных характеристик, компенсаций и льгот РАБОТНИКУ за тяжелые,
особо тяжелые работы и работы с вредными, особо вредными или опасными условиями
труда
10.
Гарантия согласно Указу президента Российской Федерации от 21 апреля 1993 г. № 479 “О дополнительных мерах по защите трудовых прав граждан Российской Федерации”.
11.
Особенности режима рабочего времени:
– неполный рабочий день ;
– неполная рабочая неделя ;
– почасовая работа .
12.
РАБОТНИКУ устанавливается:
– должностной оклад (тарифная ставка)
руб.
в месяц;
или
руб. за 1 час работы;
– надбавка (доплата) руб. (в % к
ставке, окладу);
– другие выплаты (указать вид доплат,
надбавок).
13.
РАБОТНИКУ устанавливается ежегодный отпуск продолжительностью:
– основной рабочих дней;
– дополнительный рабочих дней.
14.
Другие условия соглашения, связанные со спецификацией труда:
15.
С правилами внутреннего трудового распорядка ознакомил(а)
(подпись)
Адрес сторон и подписи:
РАБОТНИКПРЕДПРИЯТИЕ
(работодатель)
Нестеров
Евгений Леонидович
Особенности
кадровой и социальной политики ОАО «Родники – Текстиль» подробно отражены в
Коллективном Договоре, выписка из которого приведена ниже.
«…
2. Трудовой договор
Обеспечение занятости
2.1.
Трудовые отношения при поступлении на работу оформлять заключением письменного
трудового договора как на неопределенный срок, так и на срок не более 5 лет, а
так же на время выполнения определенной работы.
2.2.Прием на работу специалистов может проводиться на
конкурсной основе. Положение о конкурсе утверждается администрацией и
профсоюзным комитетом.
2.3.Знакомить всех
поступающих на работу письменно с правилами внутреннего трудового распорядка,
коллективным договором, политикой предприятия в области качества.
2.4.
Условия трудового договора не могут ухудшать положения работников по сравнению
с действующим трудовым законодательством. Работодатель обязуется предоставлять
работникам обусловленную трудовым договором работу, полностью обеспечивать
обусловленной работой в течение действия трудового договора.
2.5.
Работодатель и работники обязуются выполнять условия заключенного трудового
договора . В связи с этим работодатель не вправе требовать от работников выполнения
работы, не обусловленной трудовым договором . Перевод на другую работу без
согласия работника допускается лишь в случаях, указанных в законодательстве .
2.6.
Все вопросы, связанные с реорганизацией предприятия, а также сокращением
численности и штата, рассматриваются предварительно с участием профсоюзного
комитета.
2.7.
Работодатель обязуется заблаговременно, в письменной форме не позднее чем за 3
месяца , представлять в профсоюзный комитет информацию о возможном массовом
увольнении работников на предприятии (основание ст. 82 Трудового Кодекса РФ).
2.8.
Помимо лиц, указанных в ст.179 ТК РФ, преимущественное право на оставление на
работе при сокращении численности или штата, имеют также лица:
-
получившие
производственную травму или профессиональное заболевание;
-
предпенсионного
возраста (за 2 года до пенсии);
-
одинокие матери,
имеющие детей до 16- летнего возраста;
-
отцы,
воспитывающие детей до 16- летнего возраста без матери.
2.9.
Расторжение трудового договора (контракта) с работником - членом профкома или
комиссии по трудовым спорам по инициативе работодателя, может быть произведено
только с предварительного согласия профсоюзного комитета.
2.10.Расторжение
трудового договора по инициативе работодателя с беременными женщинами не
допускается, за исключением случаев ликвидации организации. В случае истечения
срочного трудового договора в период беременности женщины, работодатель обязан
по ее заявлению продлить срок трудового договора до наступления у нее права на
отпуск по беременности и родам.
Расторжение
трудового договора с женщинами, имеющими детей в возрасте до 3-х лет; одинокими
матерями, воспитывающими ребенка до 14 лет(ребенка-инвалида до 18 лет); другими
лицами, воспитывающими указанных детей без матери, по инициативе работодателя
не допускается ( за исключением увольнения по п.1, п.3а, п.5-8, 10и11 ст 81
Трудового Кодекса).
2.11.
При сокращении численности или штата не допускать увольнения одновременно двух
работников из одной семьи.
2.12.
О предстоящем высвобождении в связи с ликвидацией организации, сокращением
численности или штата работники предупреждаются персонально под расписку не
менее чем за два месяца (ст.180 ТК РФ) .
2.13.
Высвобожденному работнику предлагаются рабочие места в соответствии с его
профессией, специальностью, квалификацией, а при их отсутствии все другие
вакантные рабочие места, имеющиеся в организации .
2.14.
Работодатель обязуется содействовать работнику, желающему повысить
квалификацию, пройти переобучение и приобрести другую профессию
2.15.Смена
собственника имущества организации не является основанием для расторжения
трудовых договоров с работниками организации (за исключением руководителя, его
заместителей, главного бухгалтера).
В
случае отказа работника продолжать работу в связи со сменой собственности,
трудовой договор прекращается в соответствии с п.6 ст.77 ТК РФ.
2.16.
Нарушителям трудовой и производственной дисциплины и общественного порядка,
прогульщикам, расхитителям собственности не предоставлять:
-
отпуск в летнее
время;
-
расхитителей
собственности лишать всех видов премий, иных поощрительных выплат за период,
определенный совместным решением работодателя и профкома, но не более чем на
год.
2.17.
При наметившемся росте объема производства, улучшении финансово-экономического
положения организации предусматривать создание (воссоздание) рабочих мест.
2.18.
В случае появления возможности принимать новых работников преимущественным
правом на заключение трудового договора пользуются высвобожденные ранее
работники организации
3. Рабочее время и время отдыха
3.1.Продолжительность
рабочего времени не может превышать 40 часов в неделю.
3.2.Нормальная
продолжительность рабочего времени для работников в возрасте от 16 до 18 лет
устанавливается 36 часов в неделю.
3.3.Необходимость
выполнения работы в сверхурочное время определяется работодателем в
соответствии со ст.99 ТК и привлечения работников с их письменного согласия и с
учетом мнения профсоюзного комитета.
3.4.Режим
рабочего времени и времени отдыха, трудовой распорядок на предприятии
регулируются правилами внутреннего трудового распорядка и графиками сменности,
утвержденными работодателем и согласованные с профсоюзным комитетом.
(Приложение №1)
3.5.Перерывы
для отдыха и питания устанавливаются работникам правилами внутреннего трудового
распорядка или по соглашению между работником и работодателем.
3.6.Работодатель
предоставляет работникам ежегодный основной оплачиваемый отпуск
продолжительностью 28 календарных дней в соответствии с графиком отпусков,
утверждаемым работодателем с учетом мнения профсоюзного комитета.
3.7.Работодатель
ежегодно предоставляет дополнительно оплачиваемые отпуска за счет средств
предприятия:
-работникам,
занятым на работах с вредными условиями труда согласно Списка производств,
цехов, профессий, должностей в количестве от 6 до 12 дней пропорционально
отработанному времени. (Приложение № 2)
-женщинам
и одиноким мужчинам, имеющим двух и более детей в возрасте до 14 лет – 3 дня;
-работникам
с ненормированным рабочим днем – 6 дней.(Приложение № 3)
3.8.Продолжительность
ежегодных основного и дополнительного оплачиваемых отпусков работников
исчисляется в календарных днях. Нерабочие праздничные дни, приходящиеся на
период отпуска, в число календарных дней отпуска не включаются и не
оплачиваются.
3.9.По
соглашению между работником и работодателем ежегодный оплачиваемый отпуск может
быть разделен на части, при этом хотя бы одна из частей этого отпуска должна
быть не менее 14 календарных дней.
3.10.Часть
отпуска, превышающая 28 календарных дней, по письменному заявлению работника
может быть заменена денежной компенсацией.
3.11.Работодатель
обязан на основании письменного заявления работника предоставить отпуск без
сохранения заработной платы:
-работающим
пенсионерам по старости(по возрасту)- до 14 календарных дней в году;
-работающим
инвалидам- до 60 календарных дней в году;
-работникам
в случаях рождения ребенка, регистрации брака, смерти близких родственников –
до пяти календарных дней.
3.12.Период
нахождения в отпуске при временном прекращении работы предприятия включается в
стаж работы для предоставления ежегодного отпуска.
3.13.Работникам
в возрасте до 18 лет предоставлять ежегодный основной оплачиваемый отпуск
продолжительностью 31 календарный день в удобное для них время.
3.14.Перед
отпуском по беременности и родам или непосредственно после него либо по
окончании отпуска по уходу за ребенком работнице по ее желанию предоставлять
ежегодный оплачиваемый отпуск независимо от стажа работы на предприятии.
3.15.
Работникам предприятия ( одному из родителей, опекуну ), имеющим
детей-инвалидов на попечении в возрасте до 18 лет, кроме детей- инвалидов,
находящихся на государственном попечении, предоставлять ежемесячно 4
дополнительных , оплачиваемых из средств соцстраха, выходных дня.
3.16.
Работникам, имеющим двух и более детей в возрасте до 14 лет, имеющим
ребенка-инвалида или инвалида с детства до достижения им возраста 18 лет,
одинокой матери или отцу, имеющим ребенка в возрасте до 14 лет, по их заявлению
ежегодно предоставляется отпуск без сохранения заработной платы
продолжительностью до 14 календарных дней в удобное для них время, указанный
отпуск по их желанию может быть присоединен к ежегодному отпуску или
использован отдельно.
Перенесение
отпуска без сохранения заработной платы на следующий рабочий год - не
допускается.
Ответственные:
Генеральный директор, главный инженер, директора фабрик, главный механик,
главный бухгалтер, начальник ООТ и ЗП, ТЦ, РСЦ…»
1.7 Системы оплаты труда
Все
применяемые на ОАО «Родники – Текстиль» системы оплаты труда также отражены в
Коллективном Договоре, выписка из которого приведена ниже.
«… 4. Оплата труда. Гарантии и компенсационные выплаты
Работодатель
обязуется:
4.1.Минимальная
оплата труда работников устанавливается не ниже минимального размера оплаты
труда установленного Федеральным законом.
В
размер минимального размера оплаты труда не включаются доплаты и надбавки,
премии и другие поощрительные выплаты, иные компенсационные и социальные
выплаты.
Минимальная
заработная плата обеспечивается работнику при условии выполнения им
установленной нормы выработки(времени), нормированного или иного задания, своих
служебных обязанностей.
4.2.
Система оплаты труда устанавливается по категориям работников на участках,
исходя из целей производства продукции, стимулирования повышения эффективности
производства и увеличения выпуска качественной продукции (повременная, повременно-премиальная,
сдельно-премиальная, коллективная, индивидуальная).
4.3.
Оплату труда работников производить по тарифным ставкам (приложение тарифных
ставок основных профессий № 4).
4.4.
Труд руководителей, специалистов, служащих оплачивается по
повременно-премиальной системе. Размеры должностных окладов устанавливаются в
зависимости от должности, квалификации и качества работы.
Премирование
осуществляется при наличии средств по показателям и условиям, предусмотренным
Положением о премировании руководителей, специалистов, служащих.
4.5.
При работе в условиях, отклоняющихся от нормальных, устанавливать доплаты в
процентах к тарифной ставке и окладу работников согласно картам условий труда
(приложение № 5).
При
последующей рационализации рабочих мест и улучшении условий труда доплаты
уменьшаются или отменяются полностью.
Доплата
за условия труда при повременной оплате начисляются за фактически отработанное
время на рабочих местах с условиями труда, отклоняющимися от нормальных.
При
сдельной оплате труда доплаты учитываются при расчете расценок, по которым
начисляется заработная плата за объем работы, выполненной в таких условиях.
4.6.
Установить доплаты к тарифной ставке (окладу) согласно графикам работы за режим
труда:
-
в ночное время (с
10 часов вечера до 6 часов утра) в размере 75% за каждый час работы;
-
в вечернее время
(к вечерней относится смена, которая непосредственно предшествует ночной) в
размере 20 % за каждый час работы;
-
в воскресные дни
в размере 50% за каждый час работы.
(Основание:
разъяснения "О порядке применения доплат за работу в вечернюю и ночную
смены" от 1987 года).
4.7.
Время простоя по вине работодателя, если работник в письменной форме
предупредил работодателя о начале простоя, оплачивается в размере не менее двух
третей средней заработной платы работника(ст.157 ТК РФ).
4.8.
Доплату за совмещение профессий (работ), расширение зон обслуживания или
увеличения объема работ за счет и в пределах экономии фонда заработной платы
установить в размере до 50% тарифной ставки (оклада).
4.9.
Установить доплаты за профессиональное мастерство дифференцированно к тарифным
ставкам для работника в соответствии с Положением о профессиональном мастерстве
(приложение № 6) .
4.10.
Установить доплаты за классность водителям легковых и грузовых автомобилей,
автобусов, автокранов:
1
класс - 25% тарифной ставки,
2
класс -10% тарифной ставки
4.11.При
выполнении работником со сдельной оплатой труда работ с учетом характера
производства, тарифицируемых ниже присвоенного ему разряда, доплачивать
работнику межразрядную разницу.
4.12.
На период освоения нового оборудования и новой продукции устанавливать по
согласованию с профсоюзным комитетом временные ступенчатые нормы на срок до 3
месяцев .
4.13.
Пересмотр норм труда осуществлять при совершенствовании или внедрении новой
техники, технологии и проведения организационных либо иных мероприятий,
обеспечивающих рост производительности труда, а также в случае использования
физически и морально устаревшего оборудования.
4.14.
Об изменении существенных условий труда - систем и размеров оплаты труда,
льгот, режима работы, совмещения профессий, изменении разрядов и наименований
должностей, установлении или отмене неполного рабочего времени - работников
ставить в известность не позднее чем за два месяца .
4.15.
Оплату труда учеников, обучающимся основным профессиям по индивидуальной форме,
производить в соответствии с Положением об оплате учеников (приложение № 7).
4.16.
Выплату заработной платы производить в сроки:
АвансРасчет
Прядильная
фабрика22-2310-11
Ткацкая
фабрика23-2411-12
Красильно-отделочная
фабрика24-2512-13
ОГМ
и прочие подразделения25-2613-14
При
совпадении дня выплаты с выходным или нерабочим праздничным днем выплата
заработной платы производится накануне этого дня.
При
нарушении работодателем установленного срока выплаты заработной платы, оплаты
отпуска, выплат при увольнении и других выплат, причитающихся работнику,
работодатель обязан выплатить их с уплатой процентов(денежной компенсации) в
размере не ниже одной трехсотой действующей в это время ставки рефинансирования
ЦБ РФ от невыплаченных в срок сумм за каждый день задержки, начиная со
следующего дня после установленного срока выплаты по день фактического расчета
включительно.
4.17.
Тарификацию работ и профессий, присвоение (пересмотр) квалификационных разрядов
работникам производить в соответствии с ЕТКС.
4.18.
На период простоя предприятия работникам, получающим доплаты за условия труда и
не выполняющим работу в условиях, за которые были установлены доплаты, оплату
простоя производить из расчета 2/3 тарифных ставок (окладов) без процента
доплат за условия труда.
Ответственные:
Генеральный директор, главный инженер, директора фабрик, главный механик,
главный бухгалтер, начальник ООТ и ЗП.
4.19.Работникам
предприятия, избранным в комиссию по трудовым спорам, предоставляется свободное
от работы время для участия в работе комиссии с сохранением среднего заработка.
4.20.Работникам,
обучающимся по заочной форме обучения в имеющих Государственную аккредитацию
образовательных учреждений высшего профессионального образования, один раз в
учебном году работодатель оплачивает проезд к месту нахождения соответствующего
учебного заведения и обратно, а для работников обучающихся по заочной форме
обучения среднего профессионального образования оплачивает проезд к месту
нахождения указанного общеобразовательного учреждения и обратно в размере 50
процентов стоимости проезда.
4.21.При
переводе работника, нуждающегося в соответствии с медицинским заключением в
предоставлении другой работы, на другую постоянную нижеоплачиваемую работу на
предприятии за ним сохраняется его прежний средний заработок в течение одного
месяца со дня перевода, а при переводе в связи с трудовым увечьем,
профессиональным заболеванием или иным повреждением здоровья., связанным с
работой – до установления стойкой утраты профессиональной трудоспособности либо
до выздоровления работника…»
1.8
Особенности техники и технологии, инвестиционные проекты
ПРЯДИЛЬНАЯ ФАБРИКА
Баланс прядильного оборудования на 2005 – 2006 г.г.
|
Установлено на
01.01.2005 г.
|
Монтаж
|
Демонтаж
|
Установлено
на
01.01.2006 г.
|
|
ППМ – А1М по 192
Машин
Камер
|
99
19008
|
5
|
|
104
19968
|
|
ППМ – МС по 200
Машин
Камер
|
25
5000
|
|
|
25
5000
|
|
ППМ – МС по 160
Машин
Камер
|
17
2720
|
|
|
17
2720
|
|
ПР – 150 по 32
Машин
Веретен
|
8
256
|
|
|
8
256
|
|
П – 66 – 5М, ПУ – 66 - 5М
Машин
Веретен
|
50
17600
|
|
22
|
28
9856
|
|
ПДС – 240/175
Машин
Веретен
|
85
10200
|
|
|
85
10200
|
|
К – 83 – 1 ТМ
Машин
Веретен
|
3
864
|
|
|
3
864
|
ТКАЦКАЯ ФАБРИКА
Баланс ткацких станков на 2005 – 2006 г.г.
|
Установлено на
01.01.2005 г.
|
Монтаж
|
Демонтаж
|
Установлено
на
01.01.2006 г.
|
|
СТБ - 175
|
94
|
|
|
94
|
|
СТБ – 180
|
247
|
2
|
|
245
|
|
СТБ – 220
|
116
|
|
|
116
|
|
СТБ – 330
|
258
|
|
|
258
|
|
Жеттис - 180
|
109
|
|
18
|
127
|
|
АТ – 140
|
427
|
4
|
|
423
|
|
АТ – 120
|
90
|
|
|
90
|
|
|
|
|
|
ИТОГО
|
1341
|
|
|
1353
|
Объяснительная записка
к форме «БМ» за 2005 год по прядильной фабрике
Производственная
мощность в прядении на 01.01.2006 года по сравнению с мощностью на 01.01.05 г.
уменьшилась на 1255,7 тн за счет следующих факторов:
|
Единица измерения
|
Производственная мощность
|
Потери
отклонение
|
|
на 01.01. 05 г
|
на 01.01. 06 г
|
%
|
отклонение
|
%
|
тн
|
|
Расчетная мощность
|
тн
|
13262,0
|
12006,3
|
90,53
|
-9,47
|
-9,47
|
-1255,7
|
|
Отклонение за счет фонда времени
|
час
|
5764
|
6095
|
105,74
|
+5,74
|
+6,01
|
+796,9
|
|
Производительности оборудования
|
кг
|
65,97
|
68,99
|
104,58
|
+4,58
|
+4,58
|
+607,3
|
|
Производительности оборудования
|
кN
|
2017
|
2013
|
99,80
|
-0,20
|
-0,21
|
-27,8
|
|
Установленных веретен
|
веретен
|
36840
|
30112
|
81,74
|
-18,26
|
-20,24
|
-2683,8
|
|
Простоя оборудования
|
%
|
5,33
|
5,18
|
97,19
|
-2,81
|
+0,18
|
+23,9
|
|
Среднего номера
|
30,58
|
29,18
|
95,42
|
-4,58
|
+4,79
|
+635,1
|
Использование
среднегодовой мощности 2005 года на уровне 77,30%. Фактический выпуск продукции
меньше среднегодовой мощности на 3279,1 тн за счет следующих факторов:
|
Единица измерения
|
2005 год
|
Потери
отклонение
|
|
Средне-годовая мощность
|
Фактический выпуск
|
%
|
отклонение
|
%
|
тн
|
|
Выпуск продукции
|
тн
|
14446,9
|
11167,8
|
77,30
|
-22,70
|
-22,70
|
-3279,1
|
|
Отклонение за счет фонда времени
|
час
|
6095
|
6764
|
110,98
|
+10,98
|
+12,78
|
+1846,1
|
|
Производительности оборудования
|
кг
|
68,56
|
79,80
|
116,39
|
+16,39
|
+16,39
|
+2367,6
|
|
Производительности оборудования
|
кN
|
2062
|
2397
|
116,25
|
+16,25
|
+16,26
|
+2348,8
|
|
Заправленных веретен
|
веретен
|
36512
|
21837
|
59,81
|
-40,19
|
-51,94
|
-7502,9
|
|
Простоя оборудования
|
%
|
5,33
|
5,28
|
99,06
|
-0,94
|
+0,07
|
+10,1
|
|
Среднего номера
|
N
|
30,08
|
30,04
|
99,87
|
-0,13
|
+0,13
|
+18,8
|
Объяснительная записка
к форме «БМ» за 2005 год по ткацкой фабрике
Производственная
мощность в ткачестве на 01.01.2006 года по сравнению с мощностью на 01.01.05 г.
уменьшилась на 2904,3 тыс.п.м.
|
Единица измерения
|
Производственная мощность
|
Потери
|
|
на 01.01. 05 г
|
на 01.01. 06 г
|
%
|
отклонение
|
%
|
тыс.п.м.
|
|
Расчетная мощность
|
тыс.п.м.
|
40410,1
|
37505,8
|
92,81
|
-7,19
|
-7,19
|
-2904,3
|
|
Отклонение за счет
|
|
|
|
|
|
|
|
|
1. фонда времени
|
час
|
5764
|
6095
|
105,74
|
+5,74
|
+5,87
|
+2371,1
|
|
2. производ. оборудования
|
м
|
5,5213
|
5,6440
|
102,22
|
+2,22
|
+2,22
|
+896,7
|
|
3. производ. оборудования
|
уточин
|
12392
|
12448
|
100,45
|
+0,45
|
+0,46
|
+185,8
|
|
4. простоя оборудования
|
%
|
5,311
|
5,521
|
103,95
|
+0,21
|
-0,24
|
-96,9
|
|
5. средней плотности
|
уточин
|
22,44
|
22,055
|
98,28
|
-1,72
|
-1,76
|
-710,9
|
|
6. наличия оборудования
|
станки
|
1341
|
1154
|
86,06
|
-13,94
|
-15,04
|
-6075,2
|
Использование
среднегодовой мощности 2005 года по ткацкой фабрике на уровне 83,16%.
Фактический выпуск продукции меньше среднегодовой мощности на 6315,8 тыс.п.м.
за счет следующих факторов:
|
Единица измерения
|
2005 год
|
Потери
|
|
Средне-годовая мощность
|
Фактический выпуск
|
%
|
отклонение
|
%
|
тыс.п.м.
|
|
Выпуск
|
тыс.п.м.
|
37505,8
|
31190,0
|
83,16
|
-16,84
|
-16,84
|
-6315,8
|
|
Отклонение за счет
|
|
|
|
|
|
|
|
1. фонда времени
|
час
|
6095
|
7845
|
128,71
|
+28,71
|
+28,98
|
+10868,9
|
|
2. производ. оборудования
|
м
|
5,644
|
5,698
|
100,96
|
+0,96
|
+0,96
|
+360,0
|
|
3. производ. оборудования
|
уточин
|
12448
|
12786
|
102,72
|
+2,72
|
+2,69
|
+1008,9
|
|
4. простоя оборудования
|
%
|
5,521
|
9,497
|
172,02
|
+3,98
|
-5,47
|
-2051,5
|
|
5. средней плотности
|
уточин
|
22,055
|
22,441
|
101,75
|
+1,75
|
+1,73
|
+648,8
|
|
6. наличия оборудования
|
станки
|
1154
|
771
|
66,81
|
-33,19
|
-41,31
|
-15493,2
|
Объяснительная записка
к форме «БМ» по отделочной фабрике за 2005 год
В
расчет мощности принято 5718 часов работы в год.
В результате того, что
часы работы за 2005 год уменьшились по сравнению с 2004 годом на 46 часов,
произошло уменьшение мощности в отделочной фабрике:
1. Отбелка тканей на 423 тыс.п.м.
с
53 028 тыс.п.м. на 01.01.2005 г.
до
52 605 тыс.п.м. на 01.01.2006 г.
2. Мерсеризация тканей на 592 тыс.п.м.
с
74 240 тыс.п.м. на 01.01.2005 г.
до
73 648 тыс.п.м. на 01.01.2006 г.
3. Крашение тканей на 21 888 тыс.п.м.
с
106 057 тыс.п.м. на 01.01.2005 г.
до
84 169 тыс.п.м. на 01.01.2006 г.
4. Отделка тканей на 1 016 тыс.п.м.
с
127 269 тыс.п.м. на 01.01.2005 г.
до
126 253 тыс.п.м. на 01.01.2006 г.
Мощность
оборудования по отделке тканей определена из расчета выпускного оборудования
ОП-140, ВО-140, ЛВО-180, ЛВП-180.
Анализ инвестиционной
деятельности предприятия
На
01.01.06 общие затраты по инвестиционной деятельности комбината Родники-Текстиль
составляли 143,2 млн. руб., в том числе конец 2002-2003 год –16,9 млн. рублей,
2004 год – 44,3 млн. рублей, 2005 год – 82,2 млн. руб.
Динамика
инвестиционных затрат представлена ниже.
Динамика инвестиционных затрат
Как
видим, наибольший объём инвестиций был осуществлён в 2005 г., больше, чем за все предыдущие годы (82,2 млн. руб.).
Сумма
начисленных процентов составляет на 01.01.06 – 16,0 млн. рублей; сумма возврата
за период с конца 2002 г. составила 33,0 млн. рублей.
Сумма начисленных процентов и сумма возврата (нарастающим итогом)
Необходимо
отметить, что 2005 год стал своего рода переломным в плане привлечения значительных
инвестиций в модернизацию как основного выпускного оборудования (модернизация
прядения и ткачества), так и инфраструктуры (начало строительства мини-ТЭЦ).
Общая
сумма возврата денежных средств, полученных от реализации инвестиционных
проектов в 2005 г. составила 27,3 млн. руб. Из них 9,1 млн. руб. –
экономический эффект от энергосберегающих проектов ДЭМа. В связи с закрытием
проектов РТ-1 (Закупка и запуск машино двоильно-складально пакетирующей
МДСП-320) и РТ-10 (Перезаправка экспортных тканей в 1 зуб берда) 1,8 млн. руб.
оставшегося долга было списано на затраты ЦФО Департамент Внешнеэкономической
деятельности, поскольку ВЭД являлся инициатором данных проектов.
Инвестиционные
проекты, осуществляемые в основном производстве условно можно поделить на приносящие
экономический эффект проекты и проекты, эффект по которым выявить достаточно
трудно (либо эффект невозможно корректно оценить количественно, либо решение о
запуске проекта в работу принималось в условиях большой неопределённости, а в последствии
эффект выявить не удалось).
Так,
по проектам, приносящим реальный дополнительный доход сумма возврата за 2005 г. составила 12,0 млн. руб. (это проекты по перезаправкам РТ-34 и РТ-51, приобретение
оборудования – станков Жеттис РТ-36, машин ППМ-120-А1М РТ-30, красильной
лаборатории Матис РТ-50 и т.д.).
По
проектам, эффект по которым выявить трудно в 2005 г. с предприятия было списано 4,5 млн. руб. (это проекты РТ-12 Переоснащение склада готовой
продукции, РТ-6 Проектирование газоснабжения отделочной фабрики, РТ-38
Приобретение прядильной лаборатории фирмы Устер).
Суммы основного долга, процентов и возврата по ИП Родники-Текстиль
за 2005 г.
|
Период
|
Сумма основного долга, руб.
|
Сумма возврата, руб.
|
|
Общая
|
Затраты ЦФО Р-Т
|
Холдинг
|
Общая
|
"Хорошие" проекты
|
"Плохие" проекты
|
|
Производство
|
ДЭМ
|
|
2005-01
|
915 612
|
899 000
|
16 612
|
1 004 224
|
112 570
|
891 654
|
|
|
2005-02
|
98 901
|
79 000
|
19 901
|
756 044
|
119 090
|
636 954
|
|
|
2005-03
|
1 784 047
|
545 000
|
1 239 047
|
764 678
|
128 603
|
636 075
|
|
|
2005-04
|
2 559 500
|
2 559 500
|
0
|
952 686
|
368 891
|
583 795
|
|
|
2005-05
|
3 877 342
|
579 351
|
3 297 991
|
1 875 029
|
642 664
|
1 232 365
|
|
|
2005-06
|
1 373 765
|
1 250 678
|
123 087
|
783 421
|
684 257
|
99 164
|
|
|
2005-07
|
3 148 548
|
2 066 597
|
1 081 951
|
1 420 112
|
1 369 952
|
50 160
|
|
|
2005-08
|
7 463 983
|
501 393
|
6 962 591
|
1 526 259
|
1 032 515
|
12 788
|
480 956
|
|
2005-09
|
3 005 087
|
1 390 800
|
1 614 287
|
3 160 175
|
773 251
|
86 070
|
465 750
|
|
2005-10
|
5 085 895
|
797 212
|
4 288 683
|
5 373 158
|
1 470 516
|
816 486
|
3 086 156
|
|
2005-11
|
21 945 686
|
296 373
|
21 649 313
|
5 595 055
|
3 192 137
|
2 192 918
|
210 000
|
|
2005-12
|
30 903 587
|
185 517
|
30 718 070
|
4 115 714
|
2 072 166
|
1 833 548
|
210 000
|
|
Итого
|
82 161 952
|
11 150 421
|
71 011 531
|
27 326 555
|
11 966 613
|
9 071 977
|
4 452 861
|
Состояние взаиморасчётов с Холдингом
Динамика изменения сальдо взаиморасчётов между предприятием и
Холдингом, тыс. руб.
|
Месяц
|
Сальдо на начало (в пользу Холдинга)
|
Начислено в пользу предприятия
|
Начислено в пользу Холдинга
|
Сальдо на конец (в пользу Холдинга)
|
|
янв.05
|
108 125
|
98 652
|
94 174
|
103 647
|
|
фев.05
|
103 647
|
85 353
|
64 504
|
82 798
|
|
мар.05
|
82 798
|
91 635
|
137 262
|
128 425
|
|
апр.05
|
128 425
|
97 427
|
88 769
|
119 767
|
|
май.05
|
119 767
|
167 598
|
159 402
|
111 570
|
|
июн.05
|
111 570
|
94 937
|
106 896
|
123 530
|
|
июл.05
|
123 530
|
117 792
|
105 961
|
111 699
|
|
авг.05
|
111 699
|
119 044
|
134 419
|
127 074
|
|
сен.05
|
127 074
|
122 157
|
140 231
|
145 149
|
|
окт.05
|
145 149
|
92 063
|
92 675
|
145 761
|
|
ноя.05
|
145 761
|
138 892
|
162 142
|
169 012
|
|
дек.05
|
169 012
|
147 915
|
166 203
|
187 300
|
2. МАРКЕТИНГОВАЯ, ПРЕДПРИНИМАТЕЛЬСКАЯ И
КОММЕРЧЕСКАЯ ДЕЯТЕЛЬНОСТЬ ОАО «РОДНИКИ - ТЕКСТИЛЬ»
2.1 Анализ конкурентов
Конкуренция
- состязательность хозяйствующих субъектов, когда их самостоятельные действия
эффективно ограничивают возможность каждого из них односторонне воздействовать
на общие условия обращения товаров на соответствующем товарном рынке.
Недобросовестная
конкуренция - любые направленные на приобретение преимуществ в
предпринимательской деятельности действия хозяйствующих субъектов, которые
противоречат положениям действующего законодательства, обычаям делового
оборота, требованиям добропорядочности, разумности и справедливости и могут
причинить или причинили убытки другим хозяйствующим субъектам - конкурентам
либо нанести ущерб их деловой репутации.
Доминирующее
положение - исключительное положение хозяйствующего субъекта или нескольких
хозяйствующих субъектов на рынке товара, не имеющего заменителя, либо
взаимозаменяемых товаров (далее - определенного товара), дающее ему (им)
возможность оказывать решающее влияние на общие условия обращения товара на
соответствующем товарном рынке или затруднять доступ на рынок другим
хозяйствующим субъектам. Доминирующим признается положение хозяйствующего
субъекта, доля которого на рынке определенного товара составляет 65 процентов и
более, за исключением тех случаев, когда хозяйствующий субъект докажет, что,
несмотря на превышение указанной величины, его положение на рынке не является
доминирующим. Доминирующим также признается положение хозяйствующего субъекта,
доля которого на рынке определенного товара составляет менее 65 процентов, если
это установлено антимонопольным органом, исходя из стабильности доли хозяйствующего
субъекта на рынке, относительного размера долей на рынке, принадлежащих
конкурентам, возможности доступа на этот рынок новых конкурентов или иных
критериев, характеризующих товарный рынок. Не может быть признано доминирующим
положение хозяйствующего субъекта, доля которого на рынке определенного товара
не превышает 35 процентов.
Монополистическая
деятельность - противоречащие антимонопольному законодательству действия
(бездействие) хозяйствующих субъектов, направленные на недопущение, ограничение
или устранение конкуренции.
(в
ред. Федерального закона от 09.10.2002 N 122-ФЗ)
Монопольно
высокая цена - цена товара, которая устанавливается занимающим доминирующее
положение на товарном рынке хозяйствующим субъектом и при которой данный
хозяйствующий субъект компенсирует либо может компенсировать необоснованные
затраты и (или) получает либо может получить прибыль существенно более высокую,
чем это может быть в сопоставимых условиях или условиях конкуренции.
(в
ред. Федерального закона от 09.10.2002 N 122-ФЗ)
Монопольно
низкая цена - цена приобретаемого товара, устанавливаемая хозяйствующим
субъектом, занимающим доминирующее положение на товарном рынке в качестве
покупателя, в целях получения дополнительной прибыли и (или) компенсации
необоснованных затрат за счет продавца, или цена товара, сознательно
устанавливаемая хозяйствующим субъектом, занимающим доминирующее положение на
товарном рынке в качестве продавца, на уровне, приносящем убытки от продажи
данного товара, результатом установления которой является или может являться
ограничение конкуренции посредством вытеснения конкурентов с рынка.
На
предприятии проводится анализ конкурентов, но данная информация является
конфиденциальной, поэтому ниже приведены Должностные инструкции менеджера
участка продаж и маркетинга.
Должностная инструкция
менеджера участка продаж и маркетинга
|
1. Идентификация
|
|
1.1.
|
Идентификационный номер
|
00095
|
|
1.2.
|
Должность
|
Менеджер
|
|
1.3.
|
Категория (руководитель, спе-
циалист, служащий)
|
Специалист
|
|
1.4.
|
Подразделение
|
Коммерческий отдел
|
|
1.5.
|
Непосредственный руководитель
|
Начальник коммерческого отдела
|
|
1.6.
|
Дата вступления в силу настоящей должностной инструкции
|
«____»_______2002 г
|
|
1.7.
|
Ответственный за разработку и регулярное обновление
должностной инструкции
|
Начальник коммерческого отдела
|
2.Общие положения
2.1.Квалификационные
требования:
высшее
профессиональное образование (по специальности менеджмент) или высшее
профессиональное образование и дополнительная подготовка в области теории и
практики менеджмента, стаж работы по специальности не менее 2 лет.
2.2.Назначение
и освобождение от должности менеджера производится приказом генерального
директора по представлению директора по коммерции.
3.Должен знать
3.1.Законодательные
и нормативные правовые акты, регламентирующие предпринимательскую и
коммерческую деятельность.
3.2.Коньюнктуру
рынка, порядок ценообразования, основы маркетинга.
3.3.Теорию
менеджмента.
3.4.Формы
и методы ведения рекламных компаний.
3.5.Порядок
разработки бизнес-планов и коммерческих соглашений, договоров, контрактов.
3.6.Этику
делового общения.
3.7.Основы
делопроизводства.
3.8.Методы
обработки информации с использованием современных технических средств,
коммуникаций и связи, вычислительной техники.
3.9.Трудовой
кодекс РФ.
3.10.Правила
и нормы охраны труда.
3.11.Политику
предприятия в области качества.
4.Должностные обязанности
Менеджер
участка продаж и маркетинга обязан:
4.1.осуществлять
сбор информации для расширения внешних связей и рынка сбыта продукции;
4.2.изучать,
анализировать рынки сбыта, оценивать потребность покупателей, прогнозировать
спрос на продукцию предприятия;
4.3.заинтересовать
клиента в продукции предприятия и подвести его к заключению сделки;
4.4.обеспечить
увеличение объема сбыта продукции и получение прибыли;
4.5.оформлять
документы, связанные с продажей продукции;
4.6.обеспечить
эффективность деятельности участка и продвижение продукции на рынок;
4.7.рекламировать
продукцию предприятия;
4.8.контролировать
выполнение коммерческих условий, договоров;
4.9.принимать
участие в ярмарках по продаже продукции;
4.10.вести
картотеку клиентов;
4.11.планироватьработу;
4.12.контролировать
качество и конкурентоспособность продукции предприятия;
4.13.выполнять
стандарт предприятия «Должностные обязанности руководителей, специалистов по
охране труда ОАО «Родники – Текстиль»;
4.14.поддерживать
и укреплять деловую репутацию.
5. Права
Менеджер имеет право:
5.1.запрашивать
необходимые материалы, сведения, информацию для выполнения обязанностей;
5.2.вносить предложения
руководителю о совершенствовании коммерческой деятельности.
6. Ответственность
Менеджер
несет ответственность за:
6.1.невыполнение
обязанностей, возложенных должностной инструкцией;
6.2.материальный
ущерб, нанесенный предприятию своими действиями.
2.2 Наличие службы маркетинга
Применение маркетинга начинается с определения целей и разработки
стратегии предприятия на основе маркетингового анализа ситуации. Маркетинг
охватывает предприятие, его ближайшее окружение – рынок и макросреду. По сути,
любая деятельность предприятия может направляться и координироваться
маркетингом. Такой подход требует полной интеграции маркетинга на предприятии.
Практический аспект применения маркетинга выглядит иначе. Маркетинг
далеко не всегда существует на предприятии в интегрированном виде. Часто его
функции распределены, не связаны в комплекс. Предприятие может уделять
маркетингу минимум внимания, не признавать его существования. Тем не менее,
предприятие, взаимодействующее с рынком, применяет методы и подходы маркетинга.
Область маркетинга характеризуется быстрым устареванием идей и концепций,
вызванным изменениями рыночной ситуации. Для предприятий же характерна
инерционность: маркетинговые стратегии, принятые вчера, применяются и сегодня,
часто не оправдывая своего назначения.
Своевременная коррекция маркетинговых стратегий обеспечивает значительную
экономию средств за счет сокращения непроизводительных расходов и повышения отдачи
от рынка.
Если уж строить маркетинг, то по полной программе, чтобы он обеспечивал и
исследование рынка, и рекламу, и ценообразование, и управление сбытом, и все
контрольные функции сразу. Реально на маркетинговый комплекс влияют следующие
факторы (схема 1).
Схема 1. Факторы, влияющие на маркетинговый комплекс
Влияние разных факторов не всегда согласованно, чаще наоборот. Если цели
и стратегии предприятия соответствуют реалиям рынка (или, по крайней мере,
должны соответствовать), то практика предыдущей деятельности, во время которой
функции маркетинга выполнялись другими подразделениями, накладывает ряд
ограничений. Руководитель предприятия также представляет, каким должен быть
маркетинг, и готов строить его именно в должном виде.
При разработке маркетинговых стратегий можно выделить следующий ряд
задач, стоящих перед предприятием:
ð построение
оргструктуры маркетинга, определение необходимых функций, налаживание
взаимодействия с подразделениями предприятия;
ð ревизия
применяемых методов и подходов, анализ практики применения маркетинговых
инструментов, определение результативности маркетинга;
ð разработка
маркетинговых стратегий, определение комплекса маркетинг-микс для достижения
целей предприятия.
Отдел маркетинга
находится не на предприятии ОАО «Родники – Текстиль», а в Управлении Холдинга ,
находящегося в г. Москва.
Вице-президент
по маркетингу выполняет следующие функции.
ð
Обеспечивает
рекомендации по выбору наиболее выгодного рынка в соответствии с ресурсами и
возможностями предприятия.
ð
Постоянно
анализирует рыночные ситуации, чтобы предприятие и его администрация были
готовы к возможным (и, строго говоря, неизбежным) изменениям.
ð
Планирует
деятельность по получению информации относительно действующих покупателей
(конечных пользователей) на рынке (рынках), где выступает предприятие.
ð
Рекомендует типы
и параметрические ряды товаров, которые следует производить, и постоянно следит
за ними.
ð
Изучает тенденции
рынка и прогнозирует объемы продажи в зависимости от внешней среды и товаров
предприятия.
ð
Рекомендует
рыночные стратегии, включая выбор каналов товародвижения, сбыта и применяемые
методы продажи, проводит практическую деятельность, постоянно анализируя
правильность принятых решений.
ð
Рекомендует к
внедрению имидж предприятия, планирует мероприятия по внедрению имиджа и
координирует необходимые действия.
ð
Проводит и
координирует маркетинговые действия, вытекающие из решений директора
предприятия, собственных решений и решений других руководителей относительно
дизайна товаров, их производства, продажи и цен. Действия эти заключаются в
ответе на три вопроса: 1) Какие товары должны быть поставлены на рынок? 2)
Какими должны быть их цены? 3) Сколько и каких товаров должно быть произведено?
ð
В соответствии с
указанными выше маркетинговыми действиями рассматривает все распоряжения и все
технологические процессы внутри предприятия, координируя их с тем, чтобы
привлечь максимум покупателей с помощью высококачественных товаров, разумных
коммерческих действий и привлекательных цен. Постоянно анализирует правильность
пронимаемых решений, распоряжений и технологий.
ð
Рассматривает
технические (потребительские) характеристики новых товаров, содержание
параметрических рядов и полного товарного ассортимента с точки зрения того, как
влияют все эти обстоятельства на решения покупателей о приобретении товаров
предприятия.
ð
Своевременно
определяет, когда товар входит в стадию спада и дает рекомендации по снятию
товара с производства.
ð
Определяет
программу деятельности службы ФОССТИС и дает рекомендации по ее выполнению,
обеспечивает планирование, управление и контроль работ по ФОССТИС.
ð
Вместе с
руководителем отдела сбыта координирует работу службы ФОССТИС и сбытовой сети.
ð
Рекомендует и,
вместе с отделом сбыта, проводит исследования рынка, планирует необходимые для
этого средства и контролирует их использование.
ð
Контролирует всю
деятельность предприятия, влияющую на решения покупателей о приобретении
товаров предприятия. Немедленно дает рекомендации и проводит нужные действия,
когда это необходимо, пользуясь правом «вето» в особо неотложных случаях.
ð
Рассматривает
бюджеты и кадровую политику всех отделов (рыночных исследований и др.),
находящихся под началом службы маркетинга.
Все это приводит к
специфическим структурам предприятий, действующих на принципах маркетинга,
таким как:
§
Организация
«по функциям»
означает, что как рынки, так и производимые товары рассматриваются в виде
некоторых однородностей, для работы, с которыми вполне достаточно иметь
специализированные отделы рыночных (в том числе прогнозных) исследований,
планирования производства и маркетинга, управления сбытом, сервисом и ФОССТИС.
Подобная структура наиболее целесообразна, когда и товаров, и рынков у предприятия
немного.
§
Организация
«по видам товаров»
полезна в случаях, когда у предприятия много товаров или товарных групп,
требующих специфических условий производства, сбыта, обслуживания.
§
Организация
«по рынкам»
означает, что под термином «рынок» понимается некоторая отрасль промышленности
или сегмент покупателей из разных отраслей. Такая организация наиболее
целесообразна, если для обслуживания продукции требуются специальные знания, и
предприятие может воспользоваться тем, что такими знаниями обладают только его
сотрудники (или только подготовленные предприятием сотрудники покупателя).
§
Организация
«по территориям»
считается выгодной, когда в каждом из выделенных регионов номенклатура товаров
не очень велика, а различия между потребителями незначительны.



2.3 Наличие коммерческого
отдела
Как видно из структуры управления ОАО
«Родники – Текстиль», в подчинении директору по коммерции находятся отдел сбыта
и коммерческий отдел. Ниже приведено Положение о коммерческом отделе.
ПОЛОЖЕНИЕ
о коммерческом отделе
|
1. Идентификация
|
|
1.1.
|
Идентификационный номер
|
00090
|
|
1.2.
|
Наименование структурного подразделения
|
Коммерческий отдел
|
2.Общие положения
2.1.Коммерческий
отдел по схеме управления предприятием подчиняется директору по коммерции.
2.2.Структура
и штат коммерческого отдела утверждается генеральным директором предприятия.
2.3.Схема
структуры коммерческого отдела:
2.4 В своей работе отдел руководствуется нормативными документами
- Законодательными и нормативными
правовыми актами, определяющими направления развития текстильного производства
и финансово-экономической деятельности предприятия;
- Политикой предприятия в области
качества;
- Положением о коммерческом отделе;
- Правилами внутреннего трудового
распорядка;
- Стандартами предприятия по охране
труда.
3.Задачи
3.1.Обеспечение
реализации продукции предприятия.
3.2.Обеспечение
выполнения заданий по поставкам продукции в соответствии с заключенными
договорами и соглашениями.
3.3.Организация
розничной торговли для работников предприятия.
4.Функции
4.1.изучение
рынка продукции, конъюнктуры ассортимента и цен, требований к качеству
продукции;
4.2.организация
рекламы и продвижения продукции предприятия на рынке сбыта;
4.3.участие
в планировании ассортимента выпускаемой продукции предприятия;
4.4.оформление
договоров на реализацию и сбыт готовой продукции предприятия;
4.5.предъявление
через юридический отдел претензий, штрафных санкций к заказчикам и поставщикам
продукции за нарушение условий заключенных договоров;
4.6.оформление
договоров на поставку товаров народного потребления;
4.7.организация
приема, хранения, реализации товаров народного потребления;
4.8.оформление
прейскурантов розничных цен;
4.9.оформление
договоров, приложений к договорам со швейными цехами;
4.10.организация
работы «Комнаты образцов».
5. Взаимодействия отдела с другими подразделениями
предприятия
5.1.С отделом
технического контроля:
Представляет: сведения о возврате продукции.
5.2.С главной
бухгалтерией:
Получает: сведения о неплатежеспособности
отдельных потребителей, сведения о поступивших аккредитивах, извещения об
изменении банковских санкций к потребителям и поставщикам, сличительные
ведомости по результатам инвентаризации, сведения о поступивших рекламациях на
продукцию.
5.3.С
красильно-отделочной фабрикой:
Получает: сведения о ходе выполнения
устанавливаемого плана в ассортименте, образцы тканей, выпускаемых
предприятием.
Представляет: сведения о необходимости ускорения
выпуска того или иного вида продукции в соответствии со сроками выполнения
договоров, заявки на образцы тканей.
5.4.С
планово-экономическим отделом:
Получает: годовые, квартальные, месячные планы
производства по объему и ассортименту.
Представляет: до начала планируемого периода предложения
по корректировке планов, исходя из наличия заказов.
5.5.С отделом
материально-технического обеспечения:
Получает: сведения об обеспеченности
материалами.
Представляет: заявки на материалы, необходимые для
деятельности отдела.
5.6.С юридическим отделом:
Получает: заключенные договора на сбыт
продукции, решения арбитражных органов, принятые по спорным условиям договоров,
копии решений руководства по признанным претензиям и искам путем досылки или
замены продукции.
Представляет: проекты договоров, обоснованные
заключения с приложением необходимых документов по протоколам разногласий,
претензиям и искам в связи с поставкой продукции, копии договорной переписки,
необходимой для предъявления исков в органы арбитража.
5.7.С отделом
организации труда и заработной платы:
Получает: штатное расписание и фонд заработной
платы, положение о премировании рабочих, руководителей, специалистов и
служащих, должностные характеристики рабочих, должностные инструкции
специалистов, положение об отделе, тарифные ставки (оклады) рабочих.
5.8.С транспортным
цехом:
Получает: в соответствии с заявками транспорт
и грузчиков для выполнения погрузочно-разгрузочных работ.
Представляет: заявки на транспорт, количество
грузчиков на погрузочно-разгрузочные работы.
5.9.С отделом управления
качества продукции:
Получает: нормативные документы по системе
менеджмента качества, ГОСТ Р ИСО 9001 – 2001, политику предприятия в области
качества.
Представляет: документы на согласование,
информацию о реализации политики предприятия в области качества.
5.10.С отделом сбыта:
Получает: сведения об остатках готовой
продукции предприятия и давальческой ткани.
Представляет: распоряжения на отгрузку готовой
ткани, информацию о ценах на продукцию, сведения об оплате за отгруженную
продукцию, ежемесячный отчет по отгруженной продукции по всем направлениям.
6. Полномочия
6.1.требовать
от подразделений предприятия необходимых материалов для осуществления работы,
входящей в компетенцию отдела;
6.2.представлять
предприятие в вышестоящих и других хозяйственных организациях при обсуждении
вопросов сбыта и реализации продукции предприятия, вести соответствующую
переписку;
6.3.вносить
предложения руководству предприятия о применении санкций в отношении
руководителей подразделения, ответственных за нарушение сроков изготовления и
сдачи на склад готовой продукции;
6.4.вносить
предложения руководству предприятия о прекращении выпуска продукции, не имеющей
сбыта;
6.5.указания
отдела в пределах функций являются обязательными к руководству и исполнению
подразделениями предприятия.
7. Ответственность
7.1.всю
полноту ответственности за качество и своевременность выполнения возложенных
настоящим Положением на отдел задач и функций несет начальник отдела;
7.2.степень
ответственности других работников устанавливается должностными инструкциями;
7.3.за
организацию работы по внедрению системы менеджмента качества.
2.4 Наличие фирменных магазинов
ОАО
«Родники – текстиль» имеет несколько фирменных магазинов по Ивановской области
и за ее пределами.
Два
магазина находятся в городе Родники.
Магазин
«Комфорт» находится по адресу: улица Советская дом 20.
Магазин
«Услуга» находится по адресу: Технический переулок дом 1а.
Оба
магазина находятся в центральной части города, что делает их доступными не
только для жителей города и района, но и для клиентов, прибывших из других
городов России и зарубежья.
Доля
продаж магазинов в общем объеме продаж составляет 1,3%.
2.5 План маркетинга, его основные этапы
Как
уже упоминалось выше, отдел маркетинга находится в Московском Холдинге, поэтому
ознакомление с подробным планом маркетинга невозможно.
Необходимо иметь общие положения план по маркетингу.
Во-первых, таким образом можно выявить проблемы и трудности, с которыми
предстоит столкнуться в будущем, прежде чем это произойдет, и поэтому можно
будет принять правильное решение. Во-вторых, будет обеспечена лучшая подготовка
к использованию потенциальных возможностей. В-третьих, план по маркетингу
поможет распознать и правильно оценить два основных типа рисков: внутренний,
который контролируется (цена, реклама и штат сотрудников, занимающихся
продажами), и внешний, включающий экономику, конкуренцию и тенденции на рынке –
все то, что находится вне контроля фирмы.
План по маркетингу должен отражать финансовые проекты
на будущее независимо от того, является ли бизнес действующим, нужно ли найти
финансирование, планируется ли расширить предприятие в течение года. План
должен ясно отражать, почему ожидается прирост объема продаж, почему оправданы
инвестиции в новое оборудование для производства нового товара или оказания
новых видов услуг, иными словами, как план по маркетингу скажется на получении
большей прибыли.
План по маркетингу показывает, где фирма находится в
данный момент и в каком направлении планируется идти дальше. Кроме того, план
по маркетингу объяснит, почему выбранное направление правильно и как следует
добиваться поставленных целей.
План по маркетингу определяет тенденции развития компании. Он
ставит цели и планирует постоянный рост компании. Ключом успеха компании
является разумность действий.
План маркетинга на предприятии можно
понимать в широком и узком смысле этого слова. План маркетинга - это
маркетинговый раздел комплексного бизнес-плана развития предприятия. Однако
есть и понимание плана маркетинга в узком смысле этого слова - это перечень тактических
мероприятий, позволяющих улучшить положение предприятия на занимаемых сегментах
рынка
Основные направления плана маркетинга.
Исходя из определенной стратегии развития
предприятия и намеченных рыночных (маркетинговых) целей в плане маркетинга в первую
очередь необходимо определить ключевую задачу текущего момента (например -
проведение ситуационного анализа текущего положения в области маркетинга
холдинга).
Далее, мероприятия в плане маркетинга можно
подразделить на следующие основные блоки:
·
меры по
активизации сбыта продукции;
·
меры по
ориентации предприятия на Потребителя;
·
мероприятия по
сбору коммерческой информации;
·
мероприятия по
подготовке аналитических материалов по анализу наиболее перспективных сегментов
рынка;
·
предложения по
ценообразованию;
·
предложения по
ассортименту выпускаемой продукции;
·
предложения по
рекламе и отношениям с общественностью.
План маркетинга удобнее представлять в
табличной форме. Причем намечаемые к реализации мероприятия целесообразно
разделить на два раздела - регулярные (в этом случае срок - это периодичность)
и разовые (контрольная дата, отчетность).
Результат может быть выражен как в
количественных, так и в качественных показателях деятельности предприятия.
Ключевая задача текущего момента -
обеспечить Потребителю максимально благоприятные условия обслуживания.
Этапы разработки плана маркетинга.
Работы, которые необходимо предварительно
проделать любой организации перед началом разработки плана маркетинга:
·
выявить ключевые
бизнес-процессы в организации по всем функциональным направлениям;
·
сформировать
стратегию развития предприятия на совместном совещании руководителей и
специалистов по финансам, маркетингу и производству.
Кроме того, еще одна группа мероприятий
особого рода - это мероприятия по сбору и анализу коммерческой информации. С
одной стороны, эти мероприятия дают основные исходные предпосылки для
формирования стратегии, а с другой стороны сами являются строками в
разработанном плане маркетинга.
Рассмотрим более подробно процедуру
разработки плана маркетинга предприятия, используя следующую поэтапную
технологию.
Процедура разработки плана маркетинга
предприятия.
Этап 1. Первоначальную информацию для
построения плана деятельности на рынке можно почерпнуть из анализа фактической
деятельности предприятия (если такая информация накапливалась, лучше - в
компьютерном виде). Данную работу проводит служба маркетинга.
Этап 2. Для формирования стратегических
установок, в том числе для установления рыночных целей, несомненно, будет
полезна информация о тенденциях продаж предприятия, на каких сегментах рынка
предприятие уже присутствует, а какие еще не охвачены и т.д. Работы по
целеполаганию проводятся на коллективном совещании руководства предприятия.
Этап 3. На совещании-семинаре генерируется
список стратегических и тактических мероприятий для достижения поставленных
целей.
Этап 4. Финансовым отделом разрабатывается
Проект финансового плана предприятия и бюджеты для подразделений и служб.
Этап 5. Проводится оценка затрат. Суть его
для рассматриваемого случая маркетинговых мероприятий состоит в следующем.
Прежде всего, для каждого мероприятия оценивается его эффективность по отдаче
(эффекту) на единицу затрат. Затем, все проекты упорядочиваются по мере
убывания их эффективности. Далее, если выделенные финансовые средства, менее
требуемых на реализацию мероприятий, Правление принимает одно из трех возможных
решений:
·
выбрать наиболее
эффективные мероприятия в рамках бюджета (и соответственно скорректировать в
сторону уменьшения целевые установки);
·
пересмотреть
бюджет в расходной и доходной части;
·
формировать новый
расширенный список коммерческих и маркетинговых мероприятий.
Этап 6. В последних двух случаях требуется
дополнительное согласование бюджета мероприятий плана маркетинга.
Этап 7. Исходя из разработанной стратегии,
необходимо сформировать ориентированную на Потребителя структуру управления
предприятием.
Этап 8. Результатом предыдущих этапов будет
пакет мероприятий. Далее необходимо назначить ответственных (с учетом
усовершенствованной структуры управления и личностных качеств сотрудников) за
реализацию мероприятий принятого плана, а также за сроки их выполнения.
Этап 9. Реализация намеченного плана
маркетинга. Его корректировка осуществляется с учетом возмущающих воздействий
рынка.
Контроль исполнения плана маркетинга.
Для контроля за работой предприятия в целом
должна быть разработана многоуровневая процедура управленческого учета
(перечень показателей, позволяющих руководителю оперативно принимать решения),
а также сформулирована стратегия его развития (миссия, цели, критерии их
достижения и траектория движения к поставленным целям), подкрепленная набором
тактических мероприятий. Именно последнюю задачу для коммерческих и
маркетинговых служб и решает план маркетинга.
Руководитель контролирует результаты
деятельности подчиненных подразделений:
·
по показателям
управленческого учета (например - один раз в день);
·
по критериям в
плане маркетинга
·
по результатам
работы подразделения (например - один раз в месяц).
Анализ выполнения плана маркетинга включает
сравнение реального развития событий с запланированными или ожидаемыми
показателями в течение определенного периода. Если реальное состояние
признается неудовлетворительным, в него необходимо внести изменения. Иногда
планы приходится пересматривать в результате воздействия неконтролируемых
факторов.
Существуют три метода, используемых для
анализа плана маркетинга:
·
анализ
маркетинговых затрат;
·
анализ
реализации;
·
ревизия
маркетинга.
Анализ маркетинговых затрат оценивает
стоимостную эффективность различных маркетинговых факторов, позволяет оценить,
какие затраты эффективны, а какие нет, и внести соответствующие изменения.
Анализ результатов сбытовой деятельности
представляет собой детальное изучение результатов сбытовой деятельности с целью
оценки правильности выбранной стратегии.
Ревизия маркетинга определяется как
систематизированная критическая и объективная оценка и обзор основных целей и
политики маркетинговых функций предприятия для реализации этой политики и
достижения поставленных целей.
Процесс ревизии маркетинга состоит из шести
этапов:
·
определение, кто
будет осуществлять ревизию;
·
определение
периодичности проведения ревизии;
·
определение
области ревизии - горизонтальная или вертикальная;
·
разработка
бланков для ревизии;
·
проведение ревизии;
·
представление
результатов руководству и принятие решений.
Обязательное условие успеха деятельности на
данном поприще - зависимость зарплаты сотрудников от выполнения ими своих
обязанностей. Причем доля реальных выплат в зависимости от результатов деятельности
должна быть существенной (не менее трети общего заработка работника).
В практической деятельности, с учетом
меняющейся ситуации на рынке, возможно использование и других видов маркетинга,
включая: поддерживающий, развивающий, противодействующий, демаркетинг и
ремаркетинг. Краткие основные отличия их от методов традиционного маркетинга.
Поддерживающий - метод
стабилизации спроса в условиях точного соответствия спроса возможностям
предприятия.
Развивающий – метод,
обеспечивающий превращение потенциального спроса в реальный путем создания
новых видов продукции с новыми потребительскими свойствами, новых способов его
использования.
Демаркетинг - метод воздействия на
чрезмерный спрос при невозможности его удовлетворить. Основная задача- снижение
спроса за счёт повышения цен, сокращения объёмов производства или снижения
рекламной активности.
Ремаркетинг-метод воздействия
на снижение спроса из-за насыщения рынка данной продукцией. Главная задача -
восстановление уровня спроса за счёт придания продукции дополнительной новизны
или поисков новых рынков сбыта.
Противодействующий - метод устранения иррационального спроса
на продукцию, использование которой противоречит интересам общества (спиртные
напитки и другое). Сведение иррационального спроса к нулю достигается с помощью
проведения кампании против потребления такой продукции или освоения
продукции-заменителя.
Маркетинг требует творческого подхода к решению стоящих перед
предприятием задач и понимания его роли и места в формировании стратегии
предприятия на рынке.
2.6 Рекламная деятельность
Как
уже упоминалось выше, отдел маркетинга находится в Московском Холдинге
«Яковлевский», поэтому все данные по рекламной деятельности являются
конфиденциальными.
Реклама
- важная отрасль коммерческой деятельности, требующая профессионального
мастерства в планировании и сборе информации и творческого подхода к делу.
Оплата труда работников рекламы сопоставима с оплатой в других областях
коммерческой деятельности, а возможностей 6ыстрого продвижения в рекламе обычно
больше, чем в других областях, поскольку в ней меньше обращают внимания на
возраст или стаж работы специалиста, краткое описание типичных штатных
работников рекламного сектора отдела маркетинга.
Текстовики
создают замыслы, которые воплощаются в текстовую часть и зрительные образы
рекламных объявлений. Он отыскивают фактический материал, много читают,
заимствуют идеи, беседуют с клиентами, поставщиками и с теми, кто может
толкнуть их на мысль о том, как привлечь внимание и интерес целевой аудитории.
Вторую
часть рабочих творческих групп составляют художники.
Их
основная задача - дать идеям текстовиков действенное зрительное воплощение в
виде так называемых "макетов". Художники рекламного отдела создают
макеты объявлений печатной рекламы , макеты упаковки, макеты телевизионных
рекламных роликов (так называемые кадроланы, или "раскадровки"),
фирменные логотипы, товарные знаки и эмблемы. Они определяют характер и размеры
шрифтов, располагают текстовой материал на полосе и компонуют все элементы
рекламного объявления таким образом, чтобы его смогли воспроизвести граверы и
печатники. Тонко чувствующий специфику своего дела художественный редактор или
руководитель группы текстовиков может стать начальником творческой группы
сектора рекламы, который осуществляет надзор за работой над любой создаваемой
его отделом рекламой.
Контакторы
(ответственные исполнители) - это работники, поддерживающие связь между отделом
и клиентом. Их профессиональная основная обязанность - знание маркетинга и
входящих в его состав элементов. Контактор разъясняет суть планов и целей
клиента членам своих творческих групп и руководит разработкой комплексных
рекламных планов для курируемых им заказчиков.
Основная
задача контактора добиться того, чтобы клиент чувствовал удовлетворение от
сотрудничества с отделом. Поскольку работа контакторов базируется в основном на
установлении личных взаимоотношений, ею занимаются, как правило, люди,
располагающие к себе, дипломатично-обходительные и смышленые.
Агенты
средств массовой ннформации буквально осаждают кабинеты закупщиков, едва
приносится слух о готовящемся размещении рекламы. Они являются во всеоружии
статистики, подтверждающей, что показатели распространения представляемых ими
носителей рекламы лучше, стоимость в расчете на тысячу человек аудитории ниже,
а охват готовых к действию аудиторий шире, чем у конкурентов. Закупщику
предстоит оценить все эти предложения. Кроме того, закупщики выторговывают
наиболее выгодные тарифные ставки у средств вещания и наиболее выгодные места у
средств печатной рекламы.
В отделе маркетинга
функционируют сектора маркетинговых исследований, поставляющие маркетинговую
информацию для разработки новых и оценки ведущихся в данный момент рекламных
кампаний.
Основные средства
распространения:
- рекламно-коммерческая литература
(каталоги, справочники, буклеты и т.п.);
- наружные экспозиции (щиты, плакаты,
вывески и т.п.);
- электронные средства информации;
- участие в специализированных
выставках и ярмарках.
Данные средства распространения позволяют
наиболее полно охватить потенциальных потребителей продукции ОАО «Родники –
Текстиль» и дать им более полную и достоверную информацию о товаре.
2.7 Основные поставщики и покупатели
Для
производства тканей используется хлопок IV – V
типов, который в достаточном объёме выращивается в Узбекистане и Туркмении.
Основными
поставщиками хлопкового волокна являляются: ОАО "Текмашсервис", ЗАО
"Ротек М", ЗАО "Коттон", ООО "Эксима", ООО
"Союз Агро-линия" и др.
Альтернативный
источник обеспечения сырьем - закупка хлопка на мировом рынке.
Поставщиками
химических и вспомогательных веществ являются предприятия химической
промышленности России, поставщиком красителя индиго - химические предприятия
Украины.
Данные
о поставщиках и условиях поставки сырья и материалов приведены в нижеследующей
таблице.
|
Наименование
|
К-во, тн
|
Цена руб/тн без НДС
|
Цена руб/тн с НДС
|
Сумма в руб.
|
|
Серная кислота
|
ООО ВВХК г. Дзержинск
|
171,18
|
822,03
|
970,00
|
166 043,65
|
|
Едкий натр
|
ООО ВВХК г. Дзержинск
|
172,71
|
7 838,98
|
9 250,00
|
1 597 558,25
|
|
Карбамид
|
ОАО "Ивхимпром" г. Иваново
|
8,00
|
6 015,00
|
7 203,90
|
57 631,20
|
|
Карбамид
|
ООО "Техмаш" г. Москва
|
7,56
|
5 932,20
|
7 000,00
|
115 850,00
|
|
Карбамид
|
ООО "Агрохимпроект" г. Москва
|
56,25
|
5 974,58
|
7 050,00
|
396 562,76
|
|
Кислород
|
ООО ТДЛ Энерго
|
24,00
|
97,42
|
114,96
|
2 759,04
|
|
Закрепитель БЗУ М
|
ООО "Мастер-Бриг" г.Иваново
|
8,01
|
15 080,00
|
17 800,00
|
142 578,00
|
|
Перекись водорода
|
ООО "Волжский Транзит" г.Новочебоксарск
|
7,56
|
6 355,93
|
7 500,00
|
56 685,00
|
|
Крахмал кукурузный
|
ООО "Ремоспектр" г. Москва
|
20,02
|
7 627,12
|
9 000,00
|
180 180,00
|
|
Метекс
|
ОАО "Ивхимпром" г. Иваново
|
1,00
|
64 157,45
|
75 705,79
|
75 781,49
|
|
Метекс
|
ОАО "Ивхимпром" г. Иваново
|
0,50
|
64 149,81
|
75 696,07
|
37 999,78
|
|
Стекло натриевое жидкое
|
ОАО "Ивхимпром" г. Иваново
|
5,08
|
2 640,00
|
3 115,20
|
15 825,22
|
|
Соль тех в МКР
|
ООО "Ленсоль" г. Санкт-Петербург
|
70,00
|
728,81
|
860,00
|
60 200,00
|
|
ЗПУ Спрут 777
|
ООО "ИвЦСПиИН" г. Иваново
|
100,00
|
100,00
|
118,00
|
11 800,00
|
|
Кислота уксусная
|
ООО "Волжский Транзит" г.Новочебоксарск
|
5,04
|
19 491,53
|
23 000,00
|
115 828,00
|
|
Сода кальцинированная
|
ОАО "Владимирглавснаб" г.Юрьевец
|
5,00
|
5 932,20
|
7 000,00
|
35 000,00
|
|
Сода кальцинированная
|
ЗАО "Волгаспецхим" г. Иваново
|
5,00
|
6 360,00
|
7 500,00
|
37 462,50
|
|
Аммиак в баллонах
|
ОАО ПРС пос. Некрасовское Ярославской обл.
|
19,00
|
1 555,50
|
1 835,49
|
34 874,30
|
|
Аммиак в баллонах
|
ОАО ПРС пос. Некрасовское
|
13,00
|
1 671,08
|
1 971,87
|
25 634,30
|
|
Дисперсия ПВА
|
ООО Торговый Дом ДПВА г. Москва
|
0,77
|
19 576,27
|
23 100,00
|
17 717,70
|
|
Медный купорос
|
ОАО "Ивановоглавснаб" г. Иваново
|
0,13
|
25 800,00
|
30 440,00
|
3 805,50
|
|
Медный купорос
|
ОАО "Ивановоглавснаб" г. Иваново
|
1,00
|
32 200,00
|
37 996,00
|
37 996,00
|
|
Спирт поливиниловый
|
ООО "Химвариант" г. Владиимр
|
1,00
|
75 500,00
|
89 090,00
|
89 090,00
|
|
Пропан
|
Родникирайгаз
|
7 бал
|
466,10
|
550,00
|
3 850,00
|
|
Фиолент
|
ООО "НПФ Траверс" г. Москва
|
1,50
|
44 233,33
|
52 195,33
|
78 293,00
|
|
Персистоль Е
|
ООО "Фортуна-Стиль" г. Москва
|
10,12
|
88 490,00
|
104 420,00
|
1 741 846,14
|
|
Лупринтол МСL
|
|
1,54
|
162 040,00
|
191 210,00
|
|
|
Гелизарин Биндер ЕТ
|
|
6,10
|
54 320,00
|
64 100,00
|
|
|
Химреактивы
|
ЗАО "Химреактив" г. Н. Новгород
|
по заявке
|
|
|
15 343,13
|
|
Химреактивы
|
ЗАО "Лаверна" г.Н. Новгород
|
по заявке
|
|
|
42 710,07
|
|
Дизельное топливо
|
ООО "Стандартком" г. Иваново
|
12,35
|
12 033,90
|
14 200,00
|
175 398,40
|
|
Дизельное топливо
|
ООО "Стандартком" г. Иваново
|
12,29
|
12 033,90
|
14 200,00
|
174 560,00
|
|
Бензин А-80
|
ООО "Стандартком" г. Иваново
|
10,95
|
11 779,66
|
13 900,00
|
152 163,30
|
|
Дизельное масло
|
ОАО Славнефть-Ярославнефтепродукт
|
0,720
|
14 526,28
|
17 141,00
|
12 341,52
|
|
Литол 24
|
ЗАО "Волгаспецхим" г. Иваново
|
0,59
|
30508,00
|
36000,00
|
17847,18
|
|
Масло компрессорное КС-19
|
ЗАО "Авиакорпорация "Конкор" г.
Н.Новгород
|
1,95
|
15169,49
|
17900,00
|
51920,10
|
|
Керосин ТС-1
|
|
1,02
|
14237,28
|
16800,00
|
|
|
|
|
|
ИТОГО
|
|
5 781 135,53
|
|
|
|
|
в т.ч. : б/р
|
|
4 032 680,35
|
|
|
|
н/р
|
|
6 609,04
|
|
|
ООО Фортуна-Стиль
|
|
1 741 846,14
|
В
настоящее время предприятие ОАО «Родники-Текстиль» в основном занимается переработкой
давальческого сырья (хлопка), которое поступает от холдинга «Яковлевский».
Соответственно
и связи с поставщиками хлопка, а также и с получателями готовой продукции
проследить трудно.
Основными
потребителями являются ряд российских и зарубежных фирм:
Ø
«Мегатекс» - одна
из крупнейших потребителей продукции ОАО «Родники – Текстиль», на долю которой
приходится около 70% поставок готовой продукции;
Ø
торговый дом
«Яковлевский» закупает около 25% продукции;
Ø
ЮНОНА;
Ø
Москва Юником;
Ø
Приволжск;
Ø
Крайнов;
Ø
Зайцев;
Ø
Швайко;
Ø
Иваново;
Ø
Санкт-Питергофф;
Ø
Элиста;
Ø
Пучеж.
Более
подробная информация о потребителях является конфиденциальной.
Устойчивым
спросом много лет пользуется джинсовая ткань «Деним», выпускаемая ОАО «Родники
– Текстиль»
Потенциальными
потребителями денима являются швейные фабрики, коммерческие структуры, оптовые
базы, сеть магазинов розничной торговли, дома моделей. Оснащенные импортным
оборудованием швейные фабрики в г. Твери, в г. Москве, и ряд других швейных
предприятий готовы перерабатывать до 1 млн. пог .м денима в год и более каждая.
Таким
образом, большая доля ткани, изготовленной на джинсовой фабрике, может быть
успешно реализована на внутреннем рынке.
Основной
рынок сбыта швейных изделий из денима ориентирован на покупательную способность
населения, а также на возрастные и социальные группы. Каждой группе
соответствует своя маркетинговая политика. С помощью опросов, проведения
ярмарок, выставок, демонстраций моделей через Дома мод, проведения продаж по
образцам устанавливается контакт с покупателем. С оптовыми базами, магазинами,
швейными предприятиями, Домами мод заключаются договора, в которых
оговариваются порядок продажи, условия отгрузки и прочее.
ОАО
«Родники - Текстиль» специализируется на выпуске тяжелых хлопчатобумажных
тканей специального назначения, одежных тканей из хлопка и хлопколавсановых
смесей для спецодежды рабочим текстильной, угледобывающей, металлургической,
химической промышленностей, работникам сельского хозяйства, Министерства
обороны, а также некоторых видов технических тканей.
2.8 Стратегия ценообразования
Механизм
ценообразования представляет собой связь между ценой и ценообразующими
факторами. Цена определяется на основе затратного подхода и имеет вид: Ц = С +
ПР, где Ц – цена единицы товара; С – издержки производства и обращения единицы
товара (расходы на затрачиваемые факторы), себестоимость; ПР – прибыль,
получаемая производителями за счет производства и продажи единицы изделия.
Так
как цена зависит от себестоимости, то ниже приведены данные по анализу
себестоимости ОАО «Родники – Текстиль».
Анализ себестоимости продукции за 2005г
|
Наименование
|
Отчет в ценах плана
|
Факт т. руб
|
откл.
|
%
|
%
|
|
статей
|
сумма
|
сумма
|
|
в план себ
|
в факт себ
|
|
Незаверш. на нач.мес.суров.
|
|
13 884,5
|
|
|
|
|
Сырье
|
|
|
|
|
|
|
Незаверш. на кон.мес.
|
|
30 482,0
|
|
|
|
|
Обработка
|
|
|
|
|
|
|
Материалы, идущие в прод.
|
120 670,4
|
129 823,3
|
9 152,9
|
20,7
|
22,1
|
|
Энергия на технол.цели:
|
|
|
|
|
|
|
пар
|
55 923,4
|
51 537,4
|
-4 386,0
|
9,6
|
8,8
|
|
вода,ст.вода
|
9 661,7
|
8 323,3
|
-1 338,4
|
1,7
|
1,4
|
|
двигательная энергия
|
67 831,4
|
63 556,6
|
-4 274,8
|
11,6
|
10,8
|
|
Зар.плата осн. рабочих
|
74 277,2
|
72 418,1
|
-1 859,1
|
12,7
|
12,3
|
|
Отчисления от зар.пл.
|
21 123,6
|
20 375,4
|
-748,2
|
3,6
|
3,5
|
|
Итого переменные
|
349 487,7
|
346 034,1
|
-3 453,6
|
59,9
|
59,0
|
|
Производств.расходы
|
|
|
|
|
|
|
Зар.плата проч.
|
62 409,0
|
64 671,0
|
2 262,1
|
10,7
|
11,0
|
|
Отчисления от зар.пл.
|
17 786,7
|
18 218,9
|
432,2
|
3,0
|
3,1
|
|
Двигат.энергия на вентил.
|
15 021,8
|
15 002,4
|
-19,4
|
2,6
|
2,6
|
|
Двигат.энергия на освещ.
|
5 801,2
|
5 789,2
|
-12,0
|
1,0
|
1,0
|
|
Пар для отопления
|
30 663,3
|
26 304,2
|
-4 359,1
|
5,3
|
4,5
|
|
Пар для хоз. нужд
|
1 858,9
|
1 722,3
|
-136,6
|
0,3
|
0,3
|
|
Вода.стоки.на увлажн.
|
5 117,5
|
4 841,3
|
-276,2
|
0,8
|
|
Вода.стоки.для хоз.нужд
|
301,5
|
297,1
|
-4,4
|
0,1
|
0,1
|
|
Вспомогательн.материалы
|
12 320,0
|
16 605,7
|
4 285,7
|
2,1
|
2,8
|
|
Запасные части
|
14 213,0
|
23 056,1
|
8 843,1
|
2,4
|
3,9
|
|
Аренда
|
9 941,4
|
9 170,7
|
-770,7
|
1,7
|
1,6
|
|
Услуги вспомогат.пр-в
|
9 076,4
|
11 009,0
|
1 932,6
|
1,6
|
1,9
|
|
Услуги сторонних организ
|
1 370,0
|
5 890,4
|
4 520,4
|
0,2
|
1,0
|
|
Прочие расходы
|
1 372,7
|
660,9
|
-711,8
|
0,2
|
0,1
|
|
Итого
|
187 253,3
|
203 238,966
|
15 985,7
|
32,1
|
34,7
|
|
ВСЕГО обработка
|
536 741,0
|
549 273,051
|
12 532,1
|
92,0
|
93,6
|
|
Незаверш. на нач.мес.обраб.
|
|
10 408,9
|
|
|
|
|
Незаверш. на кон.мес.
|
|
12 018,5
|
|
|
|
|
Себестоимость
|
|
547 663,5
|
547 663,5
|
|
|
|
Внепроизводств.расходы
|
8 400,0
|
6 781,4
|
-1 618,6
|
1,4
|
1,2
|
|
Полная себестоимость
|
545 141,0
|
537 847,308
|
-7 293,6
|
|
|
|
ОФР
|
38 400,0
|
48 693,2
|
10 293,2
|
6,6
|
8,3
|
|
583 541,0
|
586 540,5
|
2 999,5
|
|
|
|
|
|
|
|
|
|
|
красит.и хим.матер.
|
20,7
|
22,1
|
|
|
энергоносители
|
|
32,9
|
30,2
|
|
|
зарплата с отчислен.
|
30,1
|
30,0
|
|
|
материалы и зап.час.
|
4,5
|
6,8
|
|
|
прочие и офр
|
|
11,7
|
14,0
|
Анализ
себестоимости продукции за 2005 год
|
Наименование статей
|
нетканка
|
прядение
|
крутка
|
краш.вол.
|
ткачество
|
отделка
|
всего
|
% в обр.
|
|
Незаверш.пр-во на начало года
|
|
|
|
|
|
13 884,485
|
13 884,485
|
|
|
Сырье
|
|
|
|
|
|
|
|
|
|
Незаверш.пр-во на кон.года
|
|
|
|
|
|
30 482,008
|
30 482,008
|
|
|
Сырье с незаверш.произв.
|
|
|
|
|
|
|
|
|
|
Обработка
|
|
|
|
|
|
|
|
|
|
Материалы, идущие в прод.
|
2,8
|
1 532,5
|
143,6
|
0,0
|
5 176,3
|
122 968,1
|
129 823,3
|
24,1
|
|
Материалы, идущие на нейтр.
|
|
|
|
|
|
|
|
|
|
Энергия на технол.цели:
|
|
|
|
|
|
|
|
|
|
пар
|
0,0
|
0,0
|
250,8
|
0,0
|
11 195,8
|
40 090,8
|
51 537,4
|
9,6
|
|
двигательн. энергия
|
438,1
|
28 323,4
|
9 262,5
|
0,0
|
15 871,4
|
9 661,2
|
63 556,6
|
11,8
|
|
вода,ст.вода
|
0,0
|
0,0
|
0,0
|
0,0
|
1 685,6
|
6 637,7
|
8 323,3
|
1,5
|
|
Зар.плата осн. рабочих
|
463,6
|
18 306,7
|
5 371,3
|
0,0
|
35 732,3
|
12 544,2
|
72 418,1
|
13,5
|
|
Отчисления от зар.пл.
|
131,9
|
5 151,4
|
1 526,0
|
0,0
|
10 102,8
|
3 463,2
|
20 375,4
|
3,8
|
|
Итого переменные
|
1 036,4
|
53 314,0
|
16 554,2
|
0,0
|
79 764,2
|
195 365,3
|
346 034,1
|
64,3
|
|
Производств.расходы
|
|
|
|
|
|
|
|
|
|
Двигат.энергия на вентил.
|
182,8
|
5 112,7
|
1 833,8
|
0,0
|
4 992,2
|
2 880,8
|
15 002,4
|
2,8
|
|
Двигат.энергия на освещ.
|
97,8
|
2 926,9
|
722,8
|
0,0
|
1 247,3
|
794,3
|
5 789,2
|
1,1
|
|
Пар для отопления
|
34,2
|
8 276,6
|
523,7
|
0,0
|
7 392,6
|
10 077,0
|
26 304,2
|
4,9
|
|
Пар для хоз. нужд,увл.
|
0,0
|
968,5
|
0,0
|
0,0
|
390,4
|
363,4
|
1 722,3
|
0,3
|
|
Вода.стоки.на увлажн.
|
0,0
|
2 183,7
|
34,5
|
0,0
|
2 623,1
|
0,0
|
4 841,3
|
0,9
|
|
Вода.стоки.для хоз.нужд
|
0,0
|
107,7
|
8,2
|
0,0
|
108,2
|
73,0
|
297,1
|
0,1
|
|
Вспомогательн.материалы
|
12,6
|
3 682,2
|
408,1
|
0,0
|
4 644,7
|
7 858,1
|
16 605,7
|
3,1
|
|
Зар.плата проч.
|
154,5
|
23 951,2
|
2 932,0
|
0,0
|
22 298,9
|
15 334,5
|
64 671,0
|
12,0
|
|
Отчисления от зар.пл.
|
44,0
|
6 728,9
|
832,7
|
0,0
|
6 286,3
|
4 327,0
|
18 218,9
|
3,4
|
|
Запасные части
|
58,3
|
5 914,7
|
344,4
|
0,0
|
13 224,5
|
3 514,2
|
23 056,1
|
4,3
|
|
Аренда
|
0,0
|
2 404,0
|
47,7
|
0,0
|
1 101,0
|
5 618,0
|
9 170,7
|
1,7
|
|
Услуги вспомогат.пр-в
|
0,0
|
4 105,1
|
0,0
|
0,0
|
3 872,6
|
3 031,3
|
11 009,0
|
2,0
|
|
Услуги сторонних организ
|
0,0
|
2 547,2
|
0,0
|
0,0
|
1 095,7
|
2 247,5
|
5 890,4
|
1,1
|
|
Прочие расходы
|
0,1
|
194,1
|
0,4
|
0,0
|
175,7
|
290,5
|
660,9
|
0,1
|
|
Итого
|
584,4
|
69 103,5
|
7 688,3
|
0,0
|
69 453,3
|
56 409,5
|
203 239,0
|
37,8
|
|
Незаверш. на нач.года
|
|
911,653
|
571,809
|
|
4 427,478
|
4 497,982
|
10 408,9
|
|
|
Всего обработка
|
1 620,8
|
122 417,5
|
24 242,4
|
0,0
|
149 217,5
|
251 774,8
|
549 273,1
|
|
|
Незаверш. на кон.года
|
|
330,568
|
220,529
|
|
2 940,400
|
8 527,021
|
12 018,5
|
|
|
Всего обработка с учет.незав.
|
|
|
|
|
|
|
|
|
|
Себестоимость
|
|
|
|
|
|
|
|
|
|
Внепроизводств.расходы
|
|
|
|
|
|
6 781,4
|
6 781,4
|
1,3
|
|
Полная себестоимость
|
1 620,8
|
122 998,6
|
24 593,7
|
0,0
|
150 704,6
|
237 929,6
|
537 847,3
|
|
Общефабричные расходы
|
|
|
|
|
|
48 693,2
|
48 693,2
|
|
|
Всего себестоимость
|
|
|
|
|
|
286 622,8
|
586 540,5
|
|
|
|
|
|
|
|
красит.и хим.матер.
|
24,1
|
|
|
|
|
|
|
энергоносители
|
33,0
|
|
|
|
|
зарплата с отчислен.
|
32,7
|
|
|
|
|
|
|
материалы и зап.час.
|
7,4
|
|
|
|
|
|
|
прочие
|
|
2,8
|
Фактическая себестоимость продукции (без незавершённого производства)
за 2005 г.
|
Наименование статей
|
Январь
|
Февраль
|
Март
|
Апрель
|
Май
|
Июнь
|
Июль
|
Август
|
Сентябрь
|
Октябрь
|
Ноябрь
|
Декабрь
|
2005 г.
|
2004 г.
|
|
Обработка
|
|
|
|
|
|
|
|
|
|
|
|
|
|
|
|
Материалы, идущие в прод.
|
6 311
|
9 275
|
11 174
|
10 277
|
9 977
|
11 831
|
12 447
|
12 525
|
10 581
|
11 820
|
12 799
|
10 806
|
129 823
|
117 543
|
|
Энергия на технол.цели:
|
|
|
|
|
|
|
|
|
|
|
|
|
|
|
|
пар
|
3 180
|
3 019
|
3 425
|
3 567
|
4 887
|
5 027
|
4 975
|
4 828
|
5 244
|
5 098
|
4 316
|
3 971
|
51 537
|
48 280
|
|
двигательн. энергия
|
5 227
|
4 811
|
5 523
|
5 386
|
5 407
|
4 759
|
5 381
|
5 404
|
4 964
|
5 258
|
5 237
|
6 200
|
63 557
|
57 238
|
|
вода,ст.вода
|
650
|
684
|
639
|
606
|
696
|
737
|
822
|
640
|
759
|
711
|
759
|
619
|
8 323
|
8 374
|
|
Зар.плата осн. рабочих
|
4 276
|
4 715
|
5 353
|
6 101
|
6 148
|
6 471
|
6 414
|
6 697
|
6 603
|
6 864
|
6 535
|
6 243
|
72 419
|
56 098
|
|
Отчисления от зар.пл.
|
1 209
|
1 318
|
1 524
|
1 739
|
1 721
|
1 771
|
1 794
|
1 877
|
1 857
|
1 928
|
1 860
|
1 778
|
20 376
|
21 116
|
|
Итого переменные
|
20 854
|
23 823
|
27 639
|
27 676
|
28 836
|
30 595
|
31 833
|
31 970
|
30 008
|
31 679
|
31 506
|
29 617
|
346 035
|
308 647
|
|
Производств.расходы (ОФР)
|
|
|
|
|
|
|
|
|
|
|
|
|
|
|
|
Двигат.энергия на вентил.
|
1 087
|
1 118
|
1 314
|
1 248
|
1 226
|
1 209
|
1 271
|
1 250
|
1 333
|
1 323
|
1 330
|
1 293
|
15 002
|
12 344
|
|
Двигат.энергия на освещ.
|
431
|
493
|
535
|
498
|
470
|
430
|
475
|
458
|
511
|
515
|
511
|
462
|
5 789
|
4 522
|
|
Пар для отопления
|
4 770
|
4 608
|
4 554
|
1 706
|
284
|
139
|
0
|
0
|
53
|
2 821
|
3 101
|
4 267
|
26 304
|
23 021
|
|
Пар для хоз. нужд,увл.
|
129
|
119
|
128
|
135
|
168
|
167
|
160
|
147
|
164
|
156
|
130
|
118
|
1 722
|
1 574
|
|
Вода.стоки.на увлажн.
|
392
|
343
|
451
|
434
|
442
|
399
|
492
|
365
|
440
|
391
|
396
|
296
|
4 841
|
4 669
|
|
Вода.стоки.для хоз.нужд
|
19
|
18
|
22
|
20
|
26
|
26
|
34
|
26
|
30
|
27
|
28
|
21
|
296
|
249
|
|
Вспомогательн.материалы
|
1 142
|
1 032
|
1 510
|
1 592
|
1 310
|
1 984
|
1 290
|
1 009
|
1 430
|
1 247
|
1 426
|
1 633
|
16 606
|
15 892
|
|
Зар.плата проч.
|
3 901
|
3 968
|
3 947
|
4 424
|
4 877
|
5 081
|
6 490
|
6 452
|
6 419
|
6 594
|
6 193
|
6 327
|
64 671
|
44 999
|
|
Отчисления от зар.пл.
|
1 099
|
1 123
|
1 116
|
1 261
|
1 357
|
1 419
|
1 813
|
1 833
|
1 818
|
1 870
|
1 742
|
1 767
|
18 219
|
17 003
|
|
Запасные части
|
1 365
|
1 184
|
1 423
|
1 784
|
1 880
|
2 907
|
1 839
|
2 154
|
1 919
|
2 159
|
2 996
|
1 446
|
23 056
|
15 666
|
|
Аренда
|
736
|
796
|
880
|
885
|
764
|
688
|
686
|
749
|
741
|
733
|
779
|
734
|
9 170
|
12 757
|
|
Услуги вспомогат.пр-в
|
710
|
787
|
879
|
847
|
849
|
1 114
|
963
|
2 194
|
-253
|
1 011
|
957
|
952
|
11 009
|
6 847
|
|
Услуги сторонних организ
|
60
|
57
|
54
|
697
|
104
|
588
|
1 779
|
454
|
526
|
691
|
234
|
645
|
5 891
|
4 605
|
|
Прочие расходы
|
27
|
60
|
177
|
19
|
16
|
34
|
11
|
5
|
13
|
88
|
94
|
119
|
661
|
1 178
|
15 868
|
15 706
|
16 989
|
15 550
|
13 773
|
16 184
|
17 304
|
17 098
|
15 145
|
19 626
|
19 916
|
20 081
|
203 239
|
165 328
|
|
Всего обработка
|
36 722
|
39 529
|
44 628
|
43 226
|
42 609
|
46 779
|
49 136
|
49 068
|
45 153
|
51 305
|
51 422
|
49 698
|
549 273
|
473 975
|
|
Внепроизв.расходы (упаковка)
|
651
|
638
|
520
|
494
|
453
|
351
|
175
|
984
|
539
|
499
|
220
|
1 248
|
6 774
|
8 032
|
|
Полная себестоимость
|
37 373
|
40 167
|
45 148
|
43 720
|
43 062
|
47 130
|
49 312
|
50 052
|
45 691
|
51 804
|
51 642
|
50 946
|
556 047
|
482 008
|
|
Общепроизводств. расходы
|
3 307
|
3 632
|
3 617
|
3 672
|
3 818
|
4 621
|
3 753
|
3 891
|
5 360
|
5 118
|
3 447
|
4 458
|
48 693
|
42 703
|
|
Итого расходы
|
40 680
|
43 799
|
48 765
|
47 392
|
46 880
|
51 751
|
53 064
|
53 943
|
51 052
|
56 922
|
55 089
|
55 404
|
604 740
|
524 711
|
|
в т.ч. перем. (+упаковка)
|
21 505
|
24 461
|
28 159
|
28 170
|
29 289
|
30 946
|
32 008
|
32 955
|
30 546
|
32 178
|
31 726
|
30 865
|
352 808
|
316 680
|
|
в т.ч. условно постоянные
|
19 175
|
19 338
|
20 606
|
19 222
|
17 591
|
20 805
|
21 056
|
20 989
|
20 505
|
24 744
|
23 363
|
24 539
|
251 932
|
208 031
|
|
Справочно
|
|
|
|
|
|
|
|
|
|
|
|
|
|
|
|
красит.и хим.матер.
|
6 311
|
9 275
|
11 174
|
10 277
|
9 977
|
11 831
|
12 447
|
12 525
|
10 581
|
11 820
|
12 799
|
10 806
|
129 823
|
117 543
|
|
энергоносители
|
15 885
|
15 213
|
16 592
|
13 600
|
13 606
|
12 892
|
13 610
|
13 118
|
13 500
|
16 300
|
15 808
|
17 248
|
177 372
|
160 271
|
|
зарплата с отчислен.
|
10 485
|
11 124
|
11 940
|
13 525
|
14 103
|
14 741
|
16 511
|
16 859
|
16 696
|
17 256
|
16 329
|
16 115
|
175 684
|
139 216
|
|
материалы и зап.час.
|
2 507
|
2 216
|
2 933
|
3 376
|
3 190
|
4 891
|
3 129
|
3 164
|
3 349
|
3 406
|
4 422
|
3 079
|
39 662
|
31 558
|
|
прочие
|
5 491
|
5 971
|
6 126
|
6 614
|
6 004
|
7 396
|
7 367
|
8 277
|
6 926
|
8 139
|
5 731
|
8 156
|
82 198
|
76 123
|
|
|
|
|
|
|
|
|
|
|
|
|
|
|
|
|
|
|
|
|
|
|
|
|
|
|
|
|
|
|
|
Товарная продукция
|
28 389
|
36 500
|
40 837
|
44 227
|
40 468
|
41 834
|
44 294
|
44 094
|
45 509
|
46 928
|
47 690
|
52 324
|
513 094
|
425 110
|
|
Маржинальный доход
|
6 884
|
12 039
|
12 678
|
16 057
|
11 179
|
10 888
|
12 286
|
11 139
|
14 963
|
14 750
|
15 964
|
21 459
|
160 286
|
108 327
|
|
Коэф.покрытия усл.пост.расх.
|
36
|
62
|
62
|
84
|
64
|
52
|
58
|
53
|
73
|
60
|
68
|
87
|
64
|
52
|
|
Финансовый результат
|
-12 291
|
-7 299
|
-7 928
|
-3 165
|
-6 412
|
-9 917
|
-8 770
|
-9 849
|
-5 543
|
-9 994
|
-7 399
|
-3 080
|
-91 646
|
-99 704
|