Анализ издержек предприятия
План работы
Введение
Глава
1. Издержки обращения
Глава
2. Организационно-экономическая характеристика предприятия ОАО «КИРМАШ»
Глава
3.Анализ издержек обращения ОАО «КИРМАШ»
Глава
4.Оперативный анализ издержек и выявление резервов снижения издержек
Заключение
Список
литературы
Введение
Необходимость качественных сдвигов в экономике, перехода
ее на пути рыночного развития, выдвинуло в число обязательных условий повышения
эффективности производства экономию и рациональное использование всех видов
ресурсов. Для этого необходимо привести в действие имеющиеся
организационно-экономические резервы, вести решительную борьбу с
расточительством и потерями.
В связи с этим ведение действующего контроля затрат с
целью постоянного снижения их величины становится одной из важнейших задач
системы управления предприятием. Особую специальную роль в ее решении играет
учет, призванный обеспечить систему управления качественной информацией об
издержках обращения.
Изучение издержек управления в сфере торговли в
современных условиях хозяйствования имеет большое практическое значение. Эта
проблема приобретает особую актуальность, так как результаты работы каждого
предприятия, его конкурентоспособность находятся во все большей зависимости от
уровня производственных затрат.
Правильная организация учета издержек обращения дает возможность
выявить резервы их снижения. Учет позволяет своевременно отражать
производственные затраты и контролировать ход выполнения плана по издержкам
обращения, расходования материальных, трудовых и финансовых ресурсов. Он
способствует строжайшему соблюдению сметно-финансовой дисциплины и режима
экономии, внедрению и управлению хозяйственным расчетом.
Чтобы усилить контроль за издержками обращения торгового
предприятия необходимо проанализировать каждую статью издержек обращения. Такой
анализ помогает полнее вскрыть резервы сокращения издержек обращения,
способствует более эффективному использованию всех видов ресурсов, труда,
основных фондов, топлива, энергий и материалов. Совершенствование учета
издержек обращения ведет к более правильному отражению и в свою очередь
отысканию дополнительных резервов их сокращения.
Издержки обращения торговых предприятий измеряются в
сумме и по их уровню. Уровень издержек обращения представляет отношение их
суммы к товарообороту, выраженное в процентах. Он является одним из важнейших
качественных показателей оценки хозяйственной деятельности торговых предприятий
и показывает, сколько процентов занимают издержки обращения в розничной
(продажной) стоимости товаров. В торговле заложены неисчерпаемые возможности
относительного снижение издержек обращения при повышении качества торгового
обслуживания населения, сокращении затрат времени покупателей на приобретение
товаров. Однако используются эти возможности недостаточно. Снижение уровня
издержек обращения в розничной торговле Беларуси по официально учтенным
предприятиям на 0,1 % к обороту дало бы экономию народному хозяйств} в 2001 г.
5,345 млрд р.
В данной работе рассмотрю понятие, значение, сущность
издержек обращения, их виды способы анализа и резервы увеличения, а затем на
практике я постараюсь подробно описать все эти процессы на примере ОАО «КИРМАШ».
Глава 1. Издержки обращения в торговых предприятиях
Экономическая сущность и значение издержек обращения в современной
системе управления торговым предприятием.
Под издержками обращения понимают выраженные в денежной
форме затраты живого и овеществлённого труда, связанные с движением товаров от
производителя к покупателю. Издержки отражают расходы на транспортировку,
хранение и приведение в удобную для реализации форму (подработка, упаковка,
подсортировка, комплектование и фасовка), а также расходы по продаже товаров.
Основное требование коммерческой деятельности - рациональное
использование материальных, трудовых и финансовых ресурсов вызывает
необходимость тщательного учёта и анализа расходов. Задачи анализа затрат
основываются на этом требовании. Основными из них являются:
изучение влияния факторов на уровень издержек обращения в
целом и по отдельным статьям;
изыскание резервов экономии (снижения) затрат при
сохранении или улучшении качественных и количественных показателей в
коммерческой деятельности, выявление нерациональных, низкоэффективных,
непроизводительных расходов; потерь; разработка мер по их снижению и
ликвидации.
Резервами сокращения издержек могут быть:
рациональное размещение торговых точек по отношению к
местам хранения и закупок товаров с учётом спроса, что минимизирует
транспортные расходы;
рациональная организация перевозок с наименьшими
транспортными расходами, поиск партнёров с минимальными тарифами и ставками
транспортных услуг;
повышение производительности труда, технической
оснащённости процессов товарного обращения.
В качестве источника информации об издержках в сфере
товарного обращения следует использовать данные бухгалтерского учёта, первичной
документации о расходах, данные аналитического учёта затрат, сведения об
изменении цен, тарифов и ставок за услуги, уровне инфляции и т. д.; годовой и
квартальной бухгалтерской отчётности - форма № 1 “Бухгалтерский баланс”, форма
№ 2 “Отчёт о прибылях и убытках”, раздела 6 приложения к бухгалтерскому балансу
годовой бухгалтерской отчётности (Форма № 5); а также статистическую отчётность
форма № П-4 “Сведения о численности, заработной плате и движении работников” и
др.
Анализ издержек может осуществляться по статьям,
элементам, товарным группам, по группам расходов, разделяемым по отношению к
товарообороту (переменные, постоянные) и другим классификационным группам.
Перечень статей затрат устанавливается организацией
самостоятельно. При этом возможно использование номенклатуры из основных статей
издержек, рекомендованных Методическими рекомендациями по учёту затрат,
включаемых в издержки обращения и производства, и финансовых результатов на
предприятиях торговли и общественного питания (табл. 1). Перечень номенклатуры
статей может быть сокращен или расширен в пределах затрат, предусмотренных
типовым положением по составу затрат по производству и реализации продукции
(работ, услуг), включаемых в себестоимость и о порядке формирования финансовых
результатов, учитываемых при налогообложении прибыли.
Издержки обращения группируются по следующим элементам:
материальные затраты;
затраты на оплату труда;
отчисления на социальные нужды;
амортизация;
прочие затраты.
Информация о сгруппированных по элементам затратах отражается
в разделе 6 приложения к бухгалтерскому балансу годовой бухгалтерской
отчётности (Форма № 5).
При анализе издержек по элементам определяют их удельный
вес в общей сумме затрат, производят динамические сравнения по суммам и по
удельному весу. Выявляют экономию или перерасход по каждому из элементов.
Определяют элементы с наибольшим удельным весом для принятие мер по их
экономии.
Условное деление издержек на переменные и постоянные
связано с тем, что статьи и элементы затрат зависят от объёма товарооборота
неодинаково. То есть увеличение товарооборота может способствовать повышению
величины переменных издержек, а уменьшение - снижению. Увеличение или
уменьшение суммы постоянных расходов, как правило, не связано с изменением
объёма реализации.
Анализ издержек обращения по общему объему
Анализ издержек обращения розничного торгового
предприятия (организации) обычно начинают с сопоставления фактических данных с
плановыми и данными прошлых периодов. Разница между фактической и плановой
суммой издержек обращения (или в динамике) представляет собой абсолютное
отклонение (экономию иди перерасход). На основе абсолютных данных нельзя давать
объективную оценку выполнения плана и динамики издержек обращения. С
увеличением объема товарооборота растет сумма издержек обращения, и наоборот,
уменьшение товарооборота, как правило, приводит к абсолютной их экономии.
Следовательно, анализ торговых расходов следует увязывать с изучением
товарооборота, т.е. давать оценку издержкам не я» сумме, а по их уровню в
процентах к товарообороту. Отклонение по уровню издержек обращения (от плана
или от данных прошлых периодов) называется размером снижения или повышения их
уровня. Он показывает, на сколько процентов к,товарообороту фактический уровень
расходов выше или ниже базисного (планового или фактического за прошлый
период). Отношение размера снижения (или повышение) уровня издержек обращения к
базисному, выраженное в процентах, называется темпом изменения (снижения или
повышения) уровня издержек обращения. Темп изменения показывает, на сколько
процентов снизился или повысился фактический уровень издержек обращения
отчетного периода по отношению к базисному (плановому или фактическому уровню
за прошлый период), если последний принять за 1 %.
Для изучения изменений издержек обращения в динамике
фактические торговые расходы за анализируемый период сопоставляют не только с
данными за прошлый год (квартал или месяц), но и за ряд прошлых периодов.
Сопоставление фактических издержек обращения торгового предприятия с расходами
других однотипных предприятий позволяет выявить, изучить и обобщить опыт работы
лучших подразделений по рациональному использованию экономического потенциала.
Прежде чем проводить анализ издержек обращения, следует проверить достоверность
и реальность используемой информации. 6 частности, необходимо изучить
обоснованность и полноту отнесения расходов на издержки обращения,
своевременность и правильность начисления резервов предстоящих расходов и
платежей, списание сумм на счет «Расходы будущих периодов», правильность исчисления
издержек обращения на остаток товаров.
Анализ должен проводиться по всем издержкам обращения с
выделением материальных и приравненных к ним расходов, что позволяет увязать
его результаты с данными изучения формирования и использования доходов и прибыли,
действующей системы налогообложения.
Факторный анализ издержек обращения
На уровень издержек обращения оказывают влияние как
управляемые (зависящие от деятельности предприятия), так и неуправляемые
(независящие) факторы.
К неуправляемым факторам, прежде всего, относится фактор
цен (кроме цен на собственные товары), так как цены на материалы и МБП, тарифы
на транспортные услуги, арендные ставки, проценты за кредит (кроме денежных
кредитов) и др. зависят от внешних условий и оказывают прямое воздействие на
сумму издержек.
К управляемым можно отнести факторы организации и
управления хозяйственными процессами, которые включают степень рационального
использования основных и оборотных средств, изучение конъюнктуры рынка, выбор
эффективных форм торгового обслуживания, повышение производительности труда,
рациональное осуществление кредитных и финансовых операций.
Следует иметь в виду, что не всегда абсолютное увеличение
затрат ухудшает финансовый результат. Например, улучшение качества торгового
обслуживания повышает уровень издержек. Но, если повышение качества
осуществляется эффективно, абсолютный рост затрат будет сопровождаться
снижением их удельного веса в объёме товарооборота или по отношению к прибыли.
При определении воздействия факторов на издержки исчисляют
влияние объёма товарооборота, его структуры и скорости.
Рост товарооборота приводит к увеличению суммы затрат,
однако их относительный уровень при этом должен уменьшаться. Уменьшение
товарооборота обычно сопровождается снижением абсолютной величины издержек и
повышением относительного уровня.
Сопоставление издержек и товарооборота различных периодов
временного ряда возможно лишь при условии выражения этих показателей в единых,
т. е. в сопоставимых ценах. Сопоставимыми должны быть цены на выполненные работы
и оказанные услуги, транспортные тарифы, ставки за коммунальные услуги,
проценты за кредит и др. Для приведения цен в сопоставимый вид можно
использовать индекс цен на товар или индекс инфляции. При делении отчётной
суммы издержек на индекс цены соответствующих видов затрат или коэффициент
инфляции получают сумму затрат в сопоставимых ценах. Аналогично делят отчётный
объём товарооборота на средний индекс цен соответствующих товаров или
коэффициент инфляции.
Не всегда индекс цены на отдельный товар или услугу
следует отождествлять с индексом (коэффициентом) инфляции, поскольку под
инфляцией понимается обесценивание денежной единицы, а субъективное изменение
цены на отдельный товар отдельным предприятием ещё не свидетельствует об
изменении стоимости денег, следовательно, уровне инфляции. Поэтому такой индекс
цен нельзя назвать индексом инфляции.
Индекс цен отдельных статей расходов используют при их
разделении на не зависящие и зависящие от цен для определения влияния цен на
издержки. Коэффициент (индекс) инфляции используют для того, чтобы выявить
изменение эффективности работы в чистом виде без влияния инфляционных
процессов.
В условиях инфляции, а не частичного изменения цен на
отдельные товары сопоставление уровней по показателям исключает искажение аналитических
расчётов, возникающее из-за инфляционных процессов. Поэтому при общей (средней)
величине индекса цен для всех видов товаров (работ, услуг) и затрат уровни
расходов по отношению к товарообороту следует сравнивать без деления их
отчётных значений на индекс цены (инфляции).
Разница между издержками отчётного и базисного периодов
показывает абсолютную экономию, а в случае их увеличения - абсолютный
перерасход затрат. Такая оценка отклонений отражает изменение затрат, но не
показывает эффективность этого изменения. В связи с тем, что рост товарооборота
должен сопровождаться ростом издержек, необходимо узнать, пропорционально ли
меняются издержки по отношению к росту товарооборота. Чтобы оценить
эффективность изменения, руководству нужно определить, оправдывает ли
увеличение объёма продаж связанное с ним увеличение затрат, или рост издержек
опережает рост товарооборота, и, таким образом, дополнительные затраты не
способствуют в достаточной мере увеличению объёма реализации.
Имея данные о переменных и постоянных издержках, можно
выявить величину относительной экономии или перерасхода, влияние товарооборота
на величину затрат.
В случае инфляции отчётные величины объёма продаж и
издержек обращения приводят к базисным ценам указанным ранее способом, т. е.
находят приведённые значения. Затем вместо отчетных абсолютных величин
товарооборота и издержек подставляют соответствующие приведённые значения. В
остальном методика расчёта не меняется.
Существенное влияние на издержки обращения оказывает
изменение структуры товарооборота. Расчёт влияния данного показателя важен при
анализе затрат. Он позволяет выявить резервы и определить возможности улучшения
финансовых результатов за счёт рационального подбора товарного ассортимента для
реализации. Более того, если рассматривать изменение издержек без учёта фактора
структуры товаров, данные отчётного и предыдущих периодов могут быть
несопоставимыми. В этом случае можно оценивать влияние того или иного фактора
на издержки и не знать, что экономия или перерасход, возможно, в значительной
степени произошли за счёт изменения товарного состава.
Как правило, продовольственные товары требуют больших
расходов по их реализации, чем непродовольственные. Поэтому повышение доли
промышленных товаров ведет к снижению затрат. В свою очередь, и те и другие
товары внутри своего вида делятся на более или менее издержкоёмкие по условиям
хранения, по трудоемкости при доставке и реализации.
Величину влияния структурных сдвигов товарооборота на
приращение уровня издержек обращения можно определить способом разниц:
,
где
и
- удельные веса i-й товарной группы в отчётном
и базисном объёмах товарооборота соответственно,
- базисный (нормативный) уровень издержек
обращения i-й товарной группы, n - число товарных групп.
Влияние структуры розничного товарооборота на средний
уровень издержек обращения можно определить методом процентных чисел.
Вместо конкретных групп товаров исходными данными также
могут служить и более обобщённые группы, например, продовольственные и
непродовольственные товары. Если анализ проводится по товарным группам с более
дробным их делением, выборочный учёт таких данных можно производить по специальной
методике.
Расчётный средний уровень расходов при базисной структуре
товарооборота и отчётном уровне издержек определяют делением итогового
процентного числа (в целом по предприятию) на 100.
Если из расчётного среднего уровня издержек вычесть
базисный, то получим разницу, которая показывает влияние на издержки обращения
изменения структуры товарооборота:
Если из отчётного среднего уровня издержек вычесть
расчётный, получим величину снижения издержек за счёт изменения других факторов
(товарооборота) в отчётном периоде.
Тождественность результатов подтверждает верность
расчётов.
Существенное влияние на величину издержек обращения также
оказывает и фактор товарооборачиваемости. Замедление оборачиваемости вызывает
увеличение издержек по их отношению к товарообороту, а ускорение обеспечивает
снижение уровня затрат.
Изучение покупательского спроса и завоз товаров,
соответствующих спросу по ассортименту, качеству, количеству и цене
способствуют повышению скорости товарооборота, а, следовательно, снижению
уровня затрат. Применение соответствующих мер по ликвидации запасов неходовых
товаров с помощью уценки, переадресовки, переработки и т.д. также уменьшает
уровень издержек.
Зависимость издержек обращения от различных факторов
можно определить и при помощи корреляционно-регрессионного анализа.
Таблица 5. Влияние структуры товарооборота на средний
уровень издержек обращения
|
Товарные группы
|
Товарооборот, тыс. руб.
|
Структура товарооборота, %
|
Уровень издержек, %
|
Процентные числа гр.4*гр.5
|
Расчётный уровень издержек, %
|
|
базис
|
отчёт
|
базис
|
отчёт
|
базис
|
отчёт
|
|
А
|
1
|
2
|
3
|
4
|
5
|
6
|
7
|
8
|
|
Молочные продукты
|
1,290
|
1,780
|
6
|
8
|
7.21
|
5.84
|
57.68
|
-
|
|
Овощи
|
2,580
|
3,560
|
12
|
16
|
4.46
|
3.65
|
71.36
|
-
|
|
Прочие товары
|
17,630
|
16,910
|
82
|
76
|
3.2
|
3.31
|
243.2
|
-
|
|
В целом по предприятию
|
21.500
|
22,250
|
100
|
100
|
3.6
|
3.57
|
379.24
|
3.79
|
Анализ издержек обращения по статьям
Чтобы более точно определить причины перерасхода или
экономии затрат, выявить неиспользованные резервы, необходимо проанализировать
издержки по статьям. Этот анализ можно производить разными методами, но чаще
его проводят путём динамического сравнения. Кроме этого необходим факторный
анализ каждой статьи, выявляющий резервы их снижения. Издержки обращения по
каждой статье анализируют по общей методике.
Анализ транспортных расходов. Транспортные расходы имеют
большой удельный вес в общей сумме издержек обращения. Поэтому их анализ важен
при оценке затрат. Эта статья относится к переменным издержкам и увязывается с
изменением товарооборота. В анализе расходов по этой статье выделяют влияние
следующих факторов:
объём товарооборота;
структура товарооборота;
среднее расстояние перевозок;
изменение тарифов на транспортные услуги;
организация доставки товаров.
Влияние большинства факторов на транспортные расходы
измеряют традиционными методами.
Методом разниц можно определить влияние объёма
товарооборота на данную статью затрат.
Пример. По данным табл. 6 определить влияние фактора
товарооборота на транспортные расходы. Чтобы определить влияние заданного
фактора методом разниц, умножим прирост товарооборота на базисный уровень
расходов:
165 * 1.22 / 100 = 3 тыс. руб.
То есть за счёт увеличения товарооборота на 165 тыс. руб.
транспортные расходы увеличились на 2,01 тыс. руб.
Таблица 6. Транспортные расходы
|
Показатели
|
Базис
|
Отчёт
|
Абсолютное изменение
|
|
Товарооборот, тыс. руб.
|
25 180
|
25345
|
165
|
|
Транспортные расходы, тыс. руб.
|
307,2
|
297
|
-10,2
|
|
Уровень транспортных расходов, %
|
1,22
|
18
|
-0,0482
|
Влияние других факторов находят умножением отклонения по
уровню затрат на отчётную сумму товарооборота
25,345 * (-0.0482) / 100 = 12.2163 тыс. руб.
Сумма отклонений составила экономию (2,013 - 12,2163),
что соответствует данным табл. 2.6.
Для анализа по методу цепной подстановки используют
следующую формулу:
,
где
-
товарооборот,
- уровень
транспортных расходов.
В этой формуле, как обычно в данном методе
последовательно заменяют сначала товарооборот на отчётное значение, затем
уровень затрат и находят разницу между соответствующими расчётами.
Расчёт по методу цепных подстановок будет следующим:
1)
=
307.2 тыс. руб.
2) 25,345 * 1.22 / 100 = тыс. руб.
3) 25,345 * 1.1718 / 100 = тыс. руб.
Воздействие факторов будет следующим:
309.209-307.2 = тыс. руб.- влияние товарооборота; 296.99271-309.209
= тыс. руб.- влияние прочих факторов.
Сумма отклонений также соответствует данным табл. 6
(-10,2).
По этой же методике можно произвести факторный анализ
транспортных расходов с выявлением влияния других показателей.
Характерным для данной статьи расходов является расчёт
влияния на неё транспортных тарифов (стоимость перевозки данного класса груза
за 1 тонно-километр). Транспортные расходы в зависимости от тарифа и объёма
перевозок выражаются следующим образом:
,
где
- объём перевозки,
- стоимость перевозки одной тонны груза по
установленным тарифам.
Используя метод разниц, метод цепных подстановок или
интегральный метод, по данной формуле можно найти влияние объёма перевозки и
установленного тарифа на транспортные расходы.
Анализ издержек обращения по содержанию основных средств.
К расходам по содержанию основных средств относят амортизацию основных средств,
арендную плату, расходы на ремонт, расходы на отопление, электроэнергию,
водоснабжение, содержание помещений в чистоте.
Укрепление материально-технической базы предприятий
сопровождается увеличением этих расходов, но их рост должен отставать от
увеличения объёма товарооборота. В противном случае наблюдается снижение
эффективности использования объёктов. Поэтому в анализе затрат по содержанию и
использованию основных средств сравнивают их отчётные данные с базисными по
всем видам.
Факторный анализ расходов по арендованным основным
средствам можно произвести методом разниц, цепных подстановок или интегральным
методом.
Пример. На основе приведённых данных (табл. 7) определить
влияние ставки арендной платы и суммы арендованных основных средств на издержки
обращения.
В табл. 7 сумма арендной платы определяется как
произведение среднегодовой стоимости основных средств на приведённую процентную
ставку по аренде с делением на 100.
Рассмотрим пример использования интегрального метода в
данной задаче. Влияние на сумму арендной платы среднегодовой стоимости основных
средств определяется следующим выражением:
,
где
- ставка арендной платы в базисном периоде;
-
абсолютное изменение среднегодовой стоимости объекта основных средств;
- абсолютное изменение
ставки арендной платы.
Таблица 7. Расходы по арендованным основным средствам, тыс.
руб.
|
Показатели
|
Базисный период
|
Отчётный период
|
Абсолютное изменение
|
|
Среднегодовая стоимость основных средств
|
2,100
|
2,250
|
150
|
|
Ставка аренды, %
|
6.0
|
5.9
|
-0.1
|
|
Сумма арендной платы
|
126
|
132.75
|
6.75
|
Для расчёта по данному методу величину ставки (
) и её изменений (
), приведенных в процентах,
переведём в доли единицы, т. е. разделим на 100. Отсюда влияние стоимости
составит:
тыс.
руб.
За счёт увеличения стоимости основных средств на 150 тыс.
руб. расходы по арендной плате возросли на 8.93 тыс. руб.
Влияние изменения арендной ставки можно найти с помощью
следующего выражения:
,
где
- среднегодовая стоимость основных средств
базисного периода.
В результате подстановки и измерении ставок в долях
имеем:
тыс.
руб.
За счёт уменьшения арендной ставки на 0,1 % сумма
арендной платы сократилась на 2,18 тыс. руб.
Сумма влияния факторов равна общему абсолютному изменению
расходов по аренде (табл. 2.7), что подтверждает верность расчётов:
8.93 - 2.18 = 6.75 тыс. руб.
Затраты на отопление, освещение, водоснабжение - это
оплата коммунальных услуг. При их анализе проверяют обоснованность ставок,
рациональность расходования их на предприятии, сравнивают суммы в динамике и
статике.
Анализ расходов, связанных с товарными запасами,
проводится на основе изучения расходов на хранение, подработку и упаковку
товаров, товарных потерь, расходов на тару, процентов за пользование банковским
кредитом (кроме денежных). Все они относятся к переменным затратам и
рассматриваются в увязке с изменением товарооборота.
К основным факторам, вызывающим рост расходов на
подработку, подсортировку и упаковку товаров, относят: улучшение качества
обслуживания покупателей, увеличение товарооборота, товарных запасов.
К факторам понижающего порядка, нейтрализующим названные
расходы по этой статье относятся: увеличение поступления в продажу упакованных,
расфасованных товаров, ускорение обслуживания покупателей, увеличение
товарооборота, ликвидация сверхнормативных товарных запасов, улучшение условий
хранения товаров, рациональное использование упаковочных материалов. Поэтому
при сопоставлении увеличения данной статьи расходов с изменением товарооборота
необходимо добиваться, чтобы темп роста названных затрат не опережал темпа
роста товарооборота, и уровень данных расходов к товарообороту и валовому
доходу в отчётном периоде был не выше предшествующих.
При проведении анализа по этому виду затрат следует
принимать в расчёт только те товары, которые подвергаются подработке,
подсортировке и упаковке.
При изучении товарных потерь проверяют правильность
применения норм естественной убыли, вскрывают причины возникновения потерь,
анализируют их в динамике. На их величину оказывают влияние объём и структура
товарооборота. Сокращению товарных потерь в сфере обращения способствуют:
снижение сверхнормативных товарных запасов, сокращение времени обращения
товаров, расширение торговли товарами промышленной расфасовки, закупки товаров
у местных производителей. Снижение в общем объёме товарооборота удельного веса
продовольственных товаров способствует уменьшению затрат по их хранению и
снижает потери. Однако этот показатель следует рассматривать в связи со спросом
населения. Выбор товара с достаточно высоким спросом позволяет устанавливать
величину торговой надбавки, покрывающую эти расходы и потери и, следовательно,
повысить прибыль.
Анализ расходов и потерь по таре. Расходы по таре
относятся к переменным издержкам. Они возникают в основном из разницы между
уплаченной ценой тары и ценой, по которой тара возвращается тарособирающим
организациям или поставщикам. К ним также относят затраты по ремонту тары,
очистке, сортировке и доставке, списанию разбитой и пришедшей в негодность тары
и др. На уменьшение потерь по таре относят доходы по операциям с тарой.
Расходы по таре анализируют путём сравнения отчётных или
фактических затрат с предшествующими или плановыми соответственно.
Анализ расходов по процентам за пользование банковским
кредитом. Проценты за пользование коммерческим (безденежным) кредитом
непосредственно связаны с товарными запасами. Главными факторами, оказывающими
влияние на эту статью затрат, являются объём товарных запасов и оборачиваемость
товаров. Увеличение скорости товарного обращения способствует снижению
относительной величины товарных запасов, а, следовательно, относительных
величин расходов по их кредитованию. Повышение товарооборачиваемости является
наиболее действенной мерой сокращения расходов по кредитам и эффективности их
использования, так как увеличение числа оборотов запасов в определённый период
снижает уровень расходов по процентам в отношении к товарообороту. Снижению
уровня расходов по кредиту также способствует повышение объёма товарооборота.
Значительный удельный вес в издержках обращения занимают
и прочие, не перечисленные здесь статьи затрат. Их также анализируют по сумме,
по уровню в статике и в динамике. Можно также определить влияние факторов по
видам расходов аналогично расчётам по приведённым статьям.
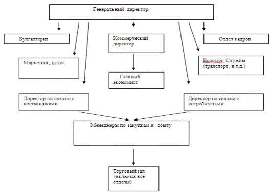
Глава 2. Организационно – экономическая характеристика
предприятия ОАО «Кирмаш»
Правовая форма организации.
ОАО «Кирмаш». Предприятие осуществляет свою финансово – хозяйственную
деятельность в 1991 году.
Основной вид деятельности ОАО «Кирмаш».
К основному и единственному виду деятельности предприятия
является продажа товаров широкого ассортимента в розницу без какой либо
конкретизации.
Организационная структура организации и ее
характеристика.
"Структура управления организацией", или
"организационная структура управления" (ОСУ) - одно из ключевых
понятий менеджмента, тесно связанное с целями, функциями, процессом управления,
работой менеджеров и распределением между ними полномочий. В рамках этой
структуры протекает весь управленческий процесс (движение потоков информации и
принятие управленческих решений), в котором участвуют менеджеры всех уровней,
категорий и профессиональной специализации. Структуру можно сравнить с каркасом
здания управленческой системы, построенным для того, чтобы все протекающие в
ней процессы осуществлялись своевременно и качественно. Отсюда то внимание,
которое руководители организаций уделяют принципам и методам построения
структур управления, выбору их типов и видов, изучению тенденций изменения и
оценкам соответствия задачам организаций.
Под структурой управления понимается упорядоченная
совокупность устойчиво взаимосвязанных элементов, обеспечивающих
функционирование и развитие организации как единого целого. ОСУ определяется
также как форма разделения и кооперации управленческой деятельности, в рамках
которой осуществляется процесс управления по соответствующим функциям,
направленным на решение поставленных задач и достижение намеченных целей. С
этих позиций структура управления представляется в виде системы оптимального
распределения функциональных обязанностей, прав и ответственности, порядка и
форм взаимодействия между входящими в ее состав органами управления и
работающими в них людьми.
Структура управления может изменяться во времени в
соответствии с динамикой масштабов и содержания функций управления .
Предприятие возглавляет генеральный директор, который
организует всю работу предприятия и несет полную ответственность за его
состояния и деятельность прерии государством и трудовым коллективом. Директор
представляет предприятие во всех учреждениях и организациях, распоряжается
имуществом предприятия, заключает договора, издает приказы по предприятию, в
соответствии с трудовым законодательством принимает и увольняет работников,
применяет меры поощрения и налагает взыскания на работников предприятия,
открывает в банках счета предприятия.
Главный экономист, являющийся заместителем директора по
экономическим вопросам, руководит работой по планированию и экономическому
стимулированию на предприятии, повышению производительности труда, выявлению и
использованию производственных резервов улучшению организации производства,
труда и заработной платы, организации внутризаводского хозрасчета и др.
Генеральный директор обязан:
Координировать деятельность команды. Менеджер играет
активную роль, добиваясь четкой направленности команд на решение проблем,
которые связаны с задачами отдела, чтобы на собраниях команд присутствовало
четкое лидерство и помощь, чтобы члены команды были надлежащим образом выбраны
и обучены, чтобы функционирование команды оставалось на высоком уровне.
Советовать при выборе варианта. Менеджер исполняет роль
консультанта команд, предлагая возможные решения проблемы. Он помогает
установить необходимое время для решения проблемы и консультирует о направлении
и оценке успехов в процессе решения задач. Это выполняется без прямого ведения
команды к выбору решения, таким образом, ударение делается на поддержке, а не
на контроль.
Обеспечить необходимые условия. Менеджер поддерживает
деятельность команды и создает необходимые условия для их работы, такие как:
время для встречи, условия для встречи и материалы, необходимые для
организованной деятельности. Это может включать данные, гибкое рабочее
расписание, материалы и поддержку техническими средствами.
Учить, как решать задачи. Наиболее важно, чтобы менеджер
выполнял роль тренера, предоставлял методологию решения задач, мотивировал
команды не останавливаться на полпути при решении сложных задач и исполнял роль
наставника.
Помогать при выполнении решений. Менеджер быстро
реагирует на предложенные решения, помогает командам на первых сложных этапах
их выполнения и делает так, чтобы выгода от изменений не была приходящей.
Признавать достижения команды. Похвала, поддержка,
обратная связь и непрекращающееся управление командами - это постоянные
обязанности менеджера при достижении качества. Необходимо формальное и
неформальное признание.
В торговом зале находятся торговые отделы. В торговых
отделах находятся продавцы и консультанты. Их основные обязанности:
Обслуживание клиентов
Создание приятной атмосферы
Культурное обращение с клиентами
Расстановка товара
Ведение первичного учета и др.
Бухгалтерский отдел имеет очень важное значение на
предприятии, поэтому остановлюсь на нем немного по подробней. (это имеет особый
смысл, так как на базе информации бухгалтерского учета формируются данные о
результатах финансово-хозяйственной деятельности предприятия и только после
этого, на основе полученных данных проводится анализ результатов финансово-хозяйственной
деятельности, в том числе и торговли).
Структура бухгалтерии
В соответствии с Законом РБ « О бухгалтерском учете и
отчетности» ( в редакции 2001 г.) главным бухгалтером может быть назначен
человек с высшим экономическим образованием, а в случае отсутствия высшего
экономического образования работник имеющий стаж работы главным бухгалтером 5
лет на момент выхода закона. Главный бухгалтер, в соответствии с действующим
законодательством должен организовать ведение бухгалтерского учета.
Для эффективной организации бухгалтерского учета на
предприятии, главным бухгалтером создается организационная структура
бухгалтерии c учетом объема работы и численности трудового коллектива.
Как видно из приведенной ниже структуры бухгалтерского
отдела на фирме, Бухгалтерия является самостоятельным структурным
подразделением и подчиняется непосредственно директору предприятия. Закон РБ «О
бухгалтерском учете и отчетности» определяет порядок организации и ведения
бухгалтерского учета, составления и представления бухгалтерской отчетности, а
также взаимоотношения по этим вопросам организаций. Ответственность за
организацию бухгалтерского учета несет руководитель предприятия. Структуру и
штаты бухгалтерии утверждает директор предприятия с учетом объемов работы и
особенностей производства.
Основными задачами являются:
организация учета финансово-хозяйственной деятельности
предприятия;
осуществление контроля за сохранностью собственности,
правильным расходованием денежных средств и материальных ценностей, соблюдением
строжайшего режима экономии и хозяйственного расчета;
Для выполнения возложенных на отдел задач он осуществляет
следующие функции:
предприятие обязано вести бухгалтерский учет своего
имущества, обязательств и хозяйственных операций на основе натуральных
измерителей в денежном выражении;
главными задачами бухгалтерского учета являются:
формирование полной и достоверной информации о хозяйственных процессах и
финансовых результатах деятельности организации, необходимого для оперативного
руководства и управления, а также для ее использования инвесторами,
поставщиками, покупателями, кредиторами, налоговыми и финансовыми службами,
банками и другими заинтересованными организациями и лицами;
обеспечение контроля за наличием и движением имущества,
использованием материальных, трудовых и финансовых ресурсов в соответствии с
утвержденными нормами, нормативами и сметами;
своевременное предупреждение негативных явлений в
хозяйственно-финансовой деятельности, выявление и мобилизация
внутрихозяйственных резервов;
предприятие, осуществляя постановку бухгалтерского учета
самостоятельно устанавливает организационную форму бухгалтерской работы, исходя
из вида организации и конкретных условий хозяйствования, определяет в
установленном порядке форму и методы бухгалтерского учета, а также технологию
обработки учетной информации, разрабатывает систему внутрипроизводственного
учета, отчетности и контроля;
организация учета основных фондов, сырья, материалов,
топлива, готовой продукции, денежных средств и других ценностей предприятия,
издержек производства и обращения, исполнения смет расходов; составление
отчетных калькуляций себестоимости и продукции, балансов и бухгалтерской
отчетности.
Всю полноту ответственности за качество и своевременность
возложенных на отдел задач и функций несет главный бухгалтер. Степень
ответственности других работников устанавливается должностными инструкциями.
Анализ основных показателей торгово-хозяйственной
деятельности за 9 месяцев2007г. и соответствующий период 2006г.
|
Показатели
|
Фактически за прошлый год
|
Отчетный год
|
Отклонение
|
В % к прошлому году
|
|
План
|
фактически
|
% выполнения плана
|
От плана
|
От прошлого года
|
|
Розничный товарооборот, млрд. руб.:
|
|
|
|
|
|
|
|
|
в действующих ценах
|
102,4
|
132,0
|
135,3
|
102,5
|
+3,3%
|
+32,9
|
132,1
|
|
в сопоставимых ценах
|
102,4
|
х
|
106,5
|
х
|
х
|
+4,1
|
104
|
|
Валовой доход от реализации товаров
|
|
|
|
|
|
|
|
|
сумма, млн. руб.
|
21344
|
26889
|
27903
|
103,8
|
+1014
|
+6559
|
130,7
|
|
уровень в % к обороту
|
20,844
|
20,370
|
20,625
|
101,2
|
+0,253
|
-0,221
|
98,9
|
|
Налоги и другие обязательные платежи, взимаемые за счет
валового дохода:
|
|
|
|
|
|
|
|
|
сумма, млн. руб.
|
3228
|
4145
|
4256
|
102,7
|
+111
|
+1028
|
131,8
|
|
уровень в % к обороту
|
3,152
|
3,140
|
3,146
|
100,2
|
+0,006
|
-0,006
|
99,8
|
|
Издержки обращения:
|
|
|
|
|
|
|
|
|
сумма, млн. руб.
|
14087
|
17581
|
18266
|
103,9
|
+685
|
+4179
|
129,7
|
|
уровень в % к обороту
|
13,757
|
13,319
|
13,500
|
101,4
|
+0,181
|
-0,257
|
98,1
|
|
Прибыль от реализации товаров:
|
|
|
|
|
|
|
|
|
сумма, млн. руб.
|
4029
|
5163
|
5381
|
+218
|
+1352
|
133,6
|
|
уровень в % к обороту
|
3,935
|
3,911
|
3,977
|
101,7
|
+0,066
|
+0,042
|
101,1
|
|
Прибыль(убыток,-) от реализации основных средств,
млн.руб.
|
33
|
-
|
58
|
-
|
+58
|
+25
|
175,8
|
|
Прибыль(убыток,-) от реализации прочих активов, млн.руб.
|
45
|
49
|
64
|
130,6
|
+15
|
+19
|
142,2
|
|
Внереализационные доходы, млн. руб.
|
271
|
237
|
296
|
124,9
|
+59
|
+25
|
109,2
|
|
Внереализационные расходы, потери и убытки, млн. руб.
|
202
|
120
|
208
|
173,3
|
+88
|
+6
|
103,0
|
|
Балансовая прибыль, убыток, млн. руб.
|
4176
|
5329
|
5591
|
104,9
|
+262
|
+1415
|
133,9
|
|
Среднесписочная численность торговых работников
|
1516
|
1543
|
1560
|
101,1
|
+17
|
+44
|
102,9
|
|
Выработка на одного торгового работника (исходя из
товарооборота в действовавших ценах), млн. руб.
|
67,5
|
85,5
|
86,7
|
101,4
|
+1,2
|
+19,2
|
128,4
|
|
Выработка на одного торгового работника (исходя из
товарооборота в сопоставимых ценах), млн. руб.
|
67,5
|
х
|
68,3
|
х
|
+1,2
|
+19,2
|
128,4
|
|
Фактическая выработка на 1м2 торговой площади за час
работы, тыс. руб.
|
5,870
|
7,273
|
7,272
|
100,0
|
-0,001
|
+1,402
|
123,9
|
|
Торговая площадь, м2
|
4880
|
5000
|
5065
|
101,3
|
+65
|
+185
|
103,8
|
В приведенной выше таблице, как и в таблицах приведенных
далее в работе используются данные за 9 месяцев 2007г. и соответствующий период
2006г.
Глава 3.Аналилиз издержек обращения ОАО «КИРМАШ»
Анализ издержек обращения по общему объему.
Анализ издержек обращения розничного торгового
предприятия (организации) обычно начинают с сопоставления фактических данных с
плановыми и данными прошлых периодов. Разница между фактической и плановой
суммой издержек обращения (или в динамике) представляет собой абсолютное отклонение
(экономно идя перерасход). На основе абсолютных данных нельзя давать
объективную оценку выполнения плана и динамики издержек обращения. С
увеличением объема товарооборота растет сумма издержек обращения, и наоборот,
уменьшение товарооборота, как правило, приводит к абсолютной Следовательно,
анализ торговых расходов следует увязывать с изучением товарооборота, т.е.
давать оценку издержка»: не по сумме, а по их уровню в процентах к
товарообороту. Отклонение по уровню издержек обращения (от плана или отданных
прошлых периодов) называется размером снижения иди повышения их уровня. Он
показывает, на сколько процентов к товарообороту фактический уровень расходов
выше или ниже базисного (планового или фактического за прошлый период).
Отношение размера снижения (или повышение) уровня издержек обращения к
базисному, выраженное в процентах, называется темпом изменения (снижения или
повышения) уровня издержек обращения. Темп изменения показывает, на сколько
процентов снизился или повысился фактический уровень издержек обращения
отчетного периода по отношению к базисному (плановому или фактическому уровню
за прошлый период), если последний принять за 100 %.
Для изучения изменений издержек обращения в динамике
фактические торговые расходы за анализируемый период сопоставляют не только с
данными за прошлый год (квартал или месяц), но и за ряд прошлых периодов. Сопоставление
фактических издержек обращения торгового предприятия с расходами других
однотипных предприятий позволяет выявить, изучить и обобщить опыт работы лучших
подразделений по рациональному использованию экономического потенциала. Прежде
чем проводить анализ издержек обращения, следует проверить достоверность и
реальность используемой информации. В частности, необходимо изучить
обоснованность и полноту отнесения расходов на издержки обращения,
своевременность и правильность начисления резервов предстоящих расходов и
платежей», списание сумм на счет «Расходы будущих периодов», правильность
исчисления издержек обращения на остаток товаров.
Анализ должен проводиться по всем издержкам обращения с
выделением материальных и Приравненных к ним расходов, что позволяет увязать
его результаты с данными изучения формирования и использования доходов и
прибыли, действующей системы налогообложения.
Издержки обращения розничного торгового предприятия за
отчетный год характеризуются следующими данными (табл. 1).
План товарооборота ОАО «КИРМАШ» перевыполнен на 2,5 %, а
сумма издержек обращения возросла по сравнению с планом на 3,9 %, что и
обусловило повышение их уровня на 0,131 % к обороту (размер повышения уровня
расходов). Темп повышения уровня издержек обращения по сравнению с планом
составил 1,4 % (+0,181 : 13,319 х 100). На практике по размеру снижения
(повышения) уровня издержек обращения определяют сумму их относительной
экономии или перерасхода и дают оценку соблюдения сметы торговых расходов.
Сумма относительной экономии (перерасхода) исчисляется умножением фактического
товарооборота на размер снижения (повышения) уровня издержек обращения и
делением полученного итога на 100. По торговому предприятию сумма
относительного перерасхода издержек за год составила 245 млн. р. (135,3 х (-0,257)
: 100 х 1000]. По сравнению с прошлым годом средний (общий) уровень издержек
обращения снизился на 0,257 % к обороту, что дало экономию 348 млн. р. [135,3 х
(-0,257) : 100 х 1000]. Темп снижения уровня издержек обращения в динамике составил
1,9 % (-0,257 : 13,757 х 100).
Уровень материальных и приравненных к ним расходов возрос
по сравнению с планом на 0,330 % к обороту, а с прошлым годом снизился на 0,084
% к обороту. Сумма их относительного перерасхода по сравнению с планом составила
446 млн. р. В динамике их относительное снижение составило 114 млн. р.
Для оценки издержек обращения может применяться
показатель затратоотдачн, определяемый отношением товарооборота к сумме
издержек обращения. По фирме ОАО«КИРМАШ» он составил (р.):
• фактически за прошлый год 102,4:14 087 х 1000 = 7,27;
• по плакуна отчетный год 132,0:17 581 х 1000 = 7,51;
• фактически за отчетный год 135,3:18 266 х 1000 = 7,41.
Таблица 1. Информация о выполнении плана издержек обращения
но ОАО «КИРМАШ»
|
Показатель
|
Фактически за прошлый год
|
Отчетный год
|
Отклонение
|
В % к прошлому году
|
|
план
|
фактически
|
% выполнения плана
|
от плана
|
от прошлого гола
|
|
1. Розничный товарооборот в действующих ценах, млрд. р.
|
102,4
|
132,0
|
135,3
|
102,5
|
+3,3
|
+32,9
|
132,1
|
|
2. Общая ерша издержек обращения, млн. р.
|
14087
|
17581
|
18266
|
103,9
|
+685
|
+4179
|
129,7
|
|
3. Средний уровень издержек обращения в % к обороту
|
13,757
|
13,319
|
13,500
|
101,4
|
+0,181
|
-0,257
|
98,1
|
|
4. Из них материальные и приравненные к ним расходы:
а) сумма, млн. р.
б) уровень в % к обороту
|
7,184
7,016
|
8715 6,602
|
9379 6,932
|
107,6
105,0
|
+664 +0,330
|
+2195
-0,084
|
130,6
98,8
|
|
5. Затратоотдача, р.: а) всех издержек обращения (стр. 1
: стр. 2 х 1 000)
|
7,27
|
7,51
|
7,41
|
98,7
|
-0,10
|
+0,14
|
101,9
|
|
б) материальных и приравненных к ним расходов (стр. 1 :
стр. 4а х 1 000 )
|
14,25
|
15,15
|
14,43
|
95,2
|
-0,72
|
+0,18
|
101,3
|
Затратоотдача снизилась по сравнению с планом на 0,10
руб. (7,41-7,51) или на 1,3 %, но увеличилась в динамике на 0,14 р., или на 1,9
%. Затратоотдача по материальным и приравненным к ним расходам по сравнению с
планом снизилась на 0,72 р. (на 4,8 %}, но возросла в динамике на 0,18 р.(на
1,3 %).
Большое влияние на затратоотдачу оказывает изменение
розничных цен на товары. При повышении розничных цен растет товарооборот, а
следовательно, и затратоотдача. Для измерения влияния этого фактора на
затратоотдачу определим ее размер за отчетный год при фактическом розничном
товарообороте в сопоставимых ценах: 106,5 :13 266 х 1000 = 5,83 р. Таким
образом, повышение розничных цен на товары привело к росту затратоотдачи на
1,58 р. (7,41 - 5,83), или на 21,3 % (+1,58: 7,41 х 100).
Для оценки динамики издержек обращения ОАО «КИРМАШ» за
последние три года составляют табл. 2.
В отчетном периоде средний уровень торговых расходов но
сравнению с предыдущим и прошлым годами соответственно снизился на 0,509 % к
обороту и на 0,257 % к обороту. Сумма относительной экономии издержек обращения
соответственно составила 689 млн р. (135,3 х 0,509:100 х 1000) и348 млн р.
(135,3 х 0,257 : 100 х 1000). Аналогичная закономерность наблюдается па
материальным и приравненным к ним расходам.
Анализ издержек обращения за год дополняют их изучением
по полугодиям, кварталам и месяцам. Такой анализ помогает полнее выявить и
мобилизовать резервы сокращения торговых расходов (табл. 3 и 4).
В первом и третьем кварталах торговое предприятие
подучило относительную экономию издержек обращения 80 млн. р. (76 + 4),
Экономия могла быть значительно большей, если бы во втором и четвертом
кварталах не был допущен относительный перерасход издержек, который составил
332 млн р. (39 + 293). Относительный перерасход издержек обращения обычно
является результатом неритмичного развития розничного товарооборота в отдельные
месяцы. При невыполнении плана товарооборота относительно возрастают расходы на
оплату труда (в связи с доплатой торговым работникам до гарантийного минимума и
по другом причинам), аренду, содержание и текущий ремонт основных средств и на
некоторые другие издержки обращения.
Таблица 2 Информация о динамике издержек обращения но ОАО
«КИРМАШ»
|
Показатель
|
Фактически
|
Отклонение отчетного года
|
Отчетный год
|
Прошлый год в % к предыдущему
|
|
за предыдущий год
|
запрошлый год
|
за отчетный год
|
от предыдущего года
|
от прошлого года
|
к предыдущему году, %
|
к прошлому году, %
|
|
1. Розничный товарооборот в действующих ценах, млрд р.
|
75,8
|
102,4
|
135,3
|
+59,5
|
+32,9
|
178,5
|
132,1
|
135,1
|
|
2. Общая сумма издержек обращения, млн р.
|
10619
|
14087
|
18266
|
+7647
|
+4179
|
172,0
|
129,7
|
132»Г
|
|
3. Средний уровень издержек обращения в % к обороту
|
14,009
|
13,757
|
13,500
|
-0,509
|
-0,257
|
96,3
|
98,1
|
98,2
|
|
4. Из них материальные и приравненные к ним расходы:
а) сумма, млн р.
б) уровень в % к обороту
|
5537
7,305
|
7184
7,016
|
9379
6,932
|
+3842
-0,373
|
+2 195
-0,084
|
169,4
94,9
|
136,6
98,8
|
129,7
96,0
|
|
5. Затратоотдача, р.:
а) всех издержек обращения (стр. 1:стр.2х1000)
б) материальных и приравненных к ним расходов (стр. 1 :
стр. 4а х 1 000)
|
7,14
13,69
|
7,27
14,25
|
7,41
14,43
|
-0,27
+0,74
|
+0,14
+0,18
|
103,8
105,4
|
101,9
101,3
|
101,8
104,1
|
Таблица 3 Информация о выполнении плана издержек обращения
ОАО «КИРМАШ» по кварталам и полугодиям отчетного года
|
Квартал и полугодие отчетного года
|
Розничный товарооборот в действующих ценах, млрд р.
|
Сумма издержек обращения, млн р.
|
Средний уровень издержек обращения в % к обороту
|
Сумма относительной экономии
(-), перерасхода (+) издержек обращения, млн р.
|
|
план
|
фактически
|
% выполнения плана
|
план
|
фактически
|
% выполнения плана
|
план
|
фактически
|
отклонение ОТ плана
|
|
I
II
|
29,7
30,6
|
30,7
29,9
|
103,4
96,4
|
4042
4144
|
4102
4088
|
101,5
98,6
|
13,610
13,542
|
13,362
13,672
|
-0,248
+0,130
|
-76
+39
|
|
Итого за I полугодие
III
|
60,3
32,6
|
60,6
33,5
|
100,5
102,8
|
8186
4310
|
8 190
4425
|
100,1
102,7
|
13,575
13,221
|
13,515
13,209
|
-0,060
-0,012
|
-36
-4
|
|
Итого за 9 месяцев
IV
|
92,9
39,1
|
94,1
41,2
|
101,3
105,4
|
12496
5086
|
12615
5651
|
101,0
111,1
|
13,451
13,005
|
13,406
13,716
|
-0,045
+0,711
|
-42
+293
|
|
Итого за II полугодие
|
71,7
|
74,7
|
104,2
|
9396
|
10076
|
107,2
|
13,103
|
13,489
|
+0,386
|
+288
|
|
Всего за год
|
132,0
|
135,3
|
102,5
|
17581
|
103,9
|
13,319
|
13,500
|
+0,181
|
+245
|
Таблица 4 Информация о динамике издержек обращения ОАО
«КИРМАШ» по кварталам и полугодиям прошлого и отчетного годов
|
Квартал и полугодие отчетного года
|
Фактический розничный товарооборот в действующих ценах,
млрд р.
|
Фактическая сумма издержек обращения, млн р.
|
Фактический средний уровень издержек обращения в % к обороту
|
Сумма относительной экономии
(-), перерасхода (+) издержек обращения, млн. р
|
|
прошлый год
|
отчетный год
|
в % к прошлому году
|
прошлый год
|
отчетный год
|
в% к прошлому году
|
прошлый год
|
отчетный год
|
изменения в динамике
|
|
I
II
|
22,7
23,7
|
30,7
29,9
|
135,2
126,2
|
3054
3445
|
4102
4088
|
134,3
118,7
|
13,453
14,536
|
13,362
13,672
|
-0,091
-0,864
|
-28
-258
|
|
Итого за I полугодие
III
|
46,4
25,1
|
60,6
33,5
|
130,6
133,5
|
6499
3437
|
8190
4425
|
126,0
128,7
|
14,006
13,693
|
13,515
13,209
|
-0,491
-0,484
|
-286
-162
|
|
Итого за 9 месяцев
IV
|
71,5
30,9
|
94,1
41,2
|
131,6
Ш,3
|
9936
4151
|
12615
5651
|
127,0
136,1
|
13,897
13,434
|
13,406
13,716
|
-0,491
+0,282
|
-448
+116
|
|
Итого за II полугодие
|
56,0
|
74,7
|
133,4
|
7588
|
10076
|
132,8
|
13,550
|
13,489
|
-0,061
|
-46
|
|
Всего за год
|
102,4
|
135,3
|
132,1
|
14087
|
18266
|
129,7
|
13,757
|
13,500
|
-0,257
|
-348
|
Относительный рост торговых расходов может быть вызван
недостатками в их планировании по кварталам я месяцам. В динамике во всех
кварталах отчетного года, кроме четвертого, ОАО «КИРМАШ» получила относительную
экономию издержек 448 млн р. (28 + 258 + 162). В четвертом квартале их
относительный рост составил 116 млн р.
Необходимо отметить, что алгебраическая сумма
относительной экономии издержек, исчисленная по кварталам, обычно не равна
годовой ее сумме, что объясняется, прежде всего, округлением данных. В связи с
этим уровни издержек обращения, валового дохода и рентабельности продаж следует
определить с точностью до 0,001 % к обороту.
Наряду с анализом издержек обращения по торговому
предприятию в целом проводят их изучение в разрезе хозрасчетных структурных
подразделений. Для этого составляют табл. 5—7. Прежде всего анализируют
хозяйственную деятельность торговых подразделений, добившихся относительной
экономии издержек обращения. Детально изучают расходы хозрасчетных
подразделений, допустивших их относительный рост. По каждому такому
подразделению выясняют причины перерасхода И принимают меры по улучшению их
торговой и другой деятельности.
Благодаря проведению режима экономии затрат живого и
овеществленного труда, ритмичного развития розничного товарооборота,
мобилизации резервов роста производительности труда, повышения эффективности
использования экономического потенциала, три хозрасчетных подразделения ОАО «КИРМАШ»
добились относительного снижения издержек на 0,113 % к обороту, что составляет
44 млн р. [38,6 х (-0,113) : 100 х 1000]. Семь подразделений допустили
относительный перерасход издержек обращения на 0,300 % к обороту, или на 290
млн. р. Последующий анализ должен установить причины роста уровня расходов у
отдельных подразделений, что позволит разработать меры по повышению
эффективности хозяйствования, достижению наилучших результатов при наименьших
затратах труда и средств.
В динамике все подразделения торгового предприятия, кроме
первого и второго, добились относительного сокращения расходов - на 556 млн. р.
(20 + 90 + 158 + 41 + 61+ 47 + 90 + 49). Если бы не было роста уровня издержек
обращения по первому и второму отделам, то расходы ОАО «КИРМАШ» сократились бы
на 122 млн. р. (42 + 80).
Таблица 5. Информация о выполнении плана издержек обращения
отдельными структурными подразделениями ОАО «КИРМАШ» за отчетный год
|
Структурное подразделение
|
Розничный товарооборот в действующих ценах, млрд. р.
|
Сумма издержек обращения, млн. р.
|
Средний уровень издержек обращения в % к обороту
|
Сумма относительной экономии (+,-),
перерасхода, (+) издержек обращения, млн.р.
|
|
план
|
фактически
|
% выполнения плана
|
план
|
фактически
|
% выполнения плана
|
план
|
фактически
|
отклонение от плана
|
|
Отделы:
|
|
|
|
|
|
|
|
|
|
|
|
первый
|
15,4
|
16,4
|
106,5
|
1995
|
2103
|
105,4
|
12,955
|
12,823
|
-0,132
|
-22
|
|
второй
|
12,0
|
12,5
|
104,2
|
1616
|
1 717
|
106,3
|
13,467
|
13,736
|
+0,269
|
+34
|
|
третий
|
11,2
|
11,6
|
103,6
|
1480
|
1 526
|
103,1
|
13,214
|
13,155
|
-0,059
|
-7
|
|
четвертый
|
18,0
|
18,9
|
105,0
|
2321
|
2470
|
106,4
|
12,894
|
13,069
|
+0,175
|
+33
|
|
пятый
|
14,6
|
13,9
|
95,2
|
1986
|
1933
|
97,3
|
13,603
|
13,906
|
+0,303
|
+42
|
|
шестой
|
16,1
|
16,6
|
103,1
|
2 159
|
2318
|
107,4
|
13,410
|
13,964
|
+0,554
|
+92
|
|
седьмой
|
12,5
|
12,7
|
101,6
|
1697
|
1752
|
103,2
|
13,576
|
13,795
|
+0,219
|
+28
|
|
восьмой
|
12,7
|
13,1
|
103,1
|
1653
|
1730
|
104,7
|
13,016
|
13,206
|
+0,190
|
+25
|
|
Филиалы:
|
|
|
|
|
|
|
|
|
|
|
|
№1
|
10,0
|
10,6
|
106,0
|
1390
|
1458
|
104,9
|
13,900
|
13,755
|
-0,145
|
-15
|
|
№2
|
9,5
|
9,0
|
94,7
|
1284
|
1 259
|
98,1
|
13,516
|
13,989
|
+0,473
|
+43
|
|
Всего
|
132,0
|
135,3
|
102,5
|
17581
|
18266
|
103,9
|
13,319
|
13,500
|
+0,181
|
+245
|
Таблица 6 Группировка структурных подразделений ОАО
«КИРМАШ» по степени выполнения плана издержек обращения за отчетный год
|
Группы структурных подразделений у которых уровень издержек
обращения
|
Количество подразделений
|
Розничный товарооборот в действующих ценах, млн. руб.
|
Издержки обращения
|
|
план
|
фактически
|
% выполнения плана
|
план
|
фактически
|
% выполнения плана (по сумме издержек)
|
Отклонение от плана по уровню издержек обращения в % к
обороту
|
сумма относительной экономии (-), перерасхода (+), млн.
р.
|
|
сумма, млн. р.
|
В % к обороту
|
сумма, млн. р.
|
в % к обороту
|
|
Ниже плана
|
3
|
36,6
|
38,6
|
105,5
|
4865
|
13,292
|
5087
|
13,179
|
104,6
|
-0,113
|
-44
|
|
На уровне плана
|
—
|
—
|
—
|
—
|
—
|
-
|
|
|
|
|
|
|
Выше плана
|
7
|
95,4
|
96,7
|
101,4
|
12716
|
13,329
|
13 179
|
13,629
|
103,6
|
+0,300
|
+290
|
|
Всего
|
10
|
132,0
|
135,3
|
102,5
|
17581
|
13,319
|
18266
|
13,500
|
103,9
|
+0,181
|
+245
|
Таблица 7. Информация о динамике издержек обращения
отдельных структурных подразделений ОАО «КИРМАШ».
|
Структурное подразделение
|
Фактический розничный товарооборот в действующих ценах,
млрд. руб.
|
фактическая сумка издержек обращения, млн. р.
|
Фактический средний уровень издержек обращения в % к
обороту
|
Сумма относительной
экономии(-), перерасхода (+) издержек обращения, млн.руб.
|
|
Отделы:
|
|
первый
|
12,0
|
16,4
|
136,7
|
1 508
|
2103
|
139,5
|
12,567
|
12,823
|
+0,256
|
+42
|
|
второй
|
9,7
|
12,5
|
128,9
|
1270
|
1717
|
135,2
|
13,093
|
13,736
|
+0,643
|
+80
|
|
третий
|
8,8
|
11,6
|
131,8
|
1 173
|
1526
|
130,1
|
13,330
|
13,155
|
-0,175
|
|
четвертый
|
14,1
|
18,9
|
134,0
|
1910
|
2470
|
129,3
|
13,546
|
13,069
|
0,479
|
-90
|
|
пятый
|
10,8
|
14,6
|
128,7
|
1547
|
1933
|
125,0
|
14,324
|
13,240
|
-1,084
|
-158
|
|
шестой
|
12,3
|
16,6
|
135,0
|
1748
|
2318
|
132,6
|
14,211
|
13,964
|
-0,247
|
-41
|
|
седьмой
|
9,5
|
12,7
|
133,7
|
1 356
|
1752
|
129Д
|
14,274
|
13,795
|
-0,479
|
-61
|
|
восьмой
|
9,6
|
13,1
|
136,5
|
1392
|
1 730
|
132,9
|
13383
|
13,206
|
-0,357
|
-47
|
|
Филиалы:
|
|
|
|
|
|
|
|
|
|
|
|
№ 1
|
8,4
|
10,6
|
126,2
|
1227
|
1458
|
118,8
|
14,6^
|
13,755
|
-0,852
|
-90
|
|
№2
|
7,2
|
9,0
|
125,0
|
1046
|
1259
|
120,3
|
14,5»
|
13,989
|
-0,539
|
-49
|
|
Всего
|
102,4
|
135,3
|
132,1
|
14087
|
18266
|
129,7
|
13,757
|
13,500
|
-0,257
|
-348
|
Аналогичные расчеты я таблицы составляют при изучении в
разрезе хозрасчетных торговых подразделений материальных и приравненных к ним
расходов.
Далее переходят к анализу состава и структуры издержек
обращения, выполнения плана и динамики отдельных статей расходов. Причем оценку
выполнения плана и динамики статей издержек, сумма которых находится в прямой
зависимости от изменения объема розничного товарооборота (их называют
условно-переменными расходами), следует давать по их уровню. Статьи издержек
обращения, сумма которых не находится в пропорциональной зависимости от степени
выполнения плана и динамики товарооборота (условно-постоянные расходы), изучают
прежде всего по абсолютным данным. Такое постатейное ознакомление с выполнением
плана и динамикой расходов покажет, на какие статьи издержек обращения следует
обратить особое внимание. В первую очередь должны изучаться статьи издержек
обращения, которые занимают основное место в торговых расходах, особенно по
которым допущен перерасход, В издержках розничной торговли основное место
занимают расходы на оплату труда (примерно 30 % от всех издержек). Значительный
удельный вес издержках обращения розничного торгового предприятия занимают
транспортные расходы, расходы на аренду, содержание, амортизацию и ремонт
основных средств, проценты за пользование кредитами и займами, отчисления на
социальные нужды, налоги, отчисления и сборы, включаемые в торговые расходы.
По анализируемому торговому предприятию издержки
обращения в разрезе отдельных статей сложились следующим образом (табл. 8).
По одним статьям издержек обращения ОАО «КИРМАШ» достигла
относительного их снижения, по другим допустила относительный перерасход. По
сравнению с планом произошел относительный рост расходов на оплату труда на 179
млн. р. (135,3 х (+0,132) : 100 х 1000), амортизации основных средств — на 97
млн. р. (135,3 х (+0,072): 100 х 1000), отчислений и затрат на ремонт основных
средств — на 53 млн. р. (135,3 х (+0,039): 100 х 1000}; расходов на хранение,
подработку, подсортировку и упаковку товаров — на 12 млн. р. (135,3* (+0,009):
100 х 1000); отчислений на социальные нужды — на 160 млн. р.; налогов,
отчислений и сборов, включаемых в издержки обращения, — на 166 млн. р. и прочих
расходов — на 31 млн. р. Всего относительный перерасход по отдельным статьям
издержек составил 698 млн. р. (179 + 97 + 53 + 12 + 160 + 166 + 31), или 0,516
% к обороту (698 : 135,3 х 100 : 1000).
В процессе дальнейшего анализа следует установить причины
выявленных отклонений, изучить и мобилизовать резервы снижения торговых
расходов при повышении качества обслуживания покупателей.
Таблица 8
Информация о составе издержек обращения ОАО «КИРМАШ»
|
Статьи издержек обращения
|
Фактически за девять месяцев прошлого года
|
За 9 месяцев отчетного года.
|
Отклонение
|
|
сумма
|
В % к обороту
|
План
|
фактически
|
От плана
|
От прошлого года
|
|
сумма
|
В % к обороту
|
сумма
|
В % к обороту
|
сумма
|
В % к обороту
|
сумма
|
В % к обороту
|
|
Расходы на железнодорожные, водные и гужевые перевозки
|
488
|
0,477
|
597
|
0,452
|
599
|
0,443
|
+2
|
-0,009
|
+111
|
-0,034
|
|
Расходы на оплату труда
|
4515
|
4,409
|
5941
|
4,501
|
6269
|
4,633
|
+238
|
+0,132
|
+1754
|
+0,224
|
|
Расходы на аренду и содержание зданий, сооружений,
помещений и инвентаря
|
2264
|
2,211
|
2910
|
2,205
|
2853
|
2,109
|
-57
|
-0,096
|
+589
|
-0,102
|
|
Амортизация основных фондов
|
1229
|
1,200
|
1549
|
1,173
|
1685
|
1,245
|
+136
|
+0,072
|
+456
|
+0,045
|
|
Отчисления и затраты на ремонт основных средств
|
103
|
0,101
|
143
|
0,108
|
199
|
0,147
|
+56
|
+0,039
|
+96
|
+0,046
|
|
Износ санитарной одежды, столового белья, малоценных и
быстроизнашивающихся предметов и оборудования
|
25
|
0,025
|
32
|
0,024
|
30
|
0,022
|
-2
|
-0,002
|
+5
|
-0,003
|
|
Расходы на топливо, газ, и электроэнергию для
производственных целей
|
-
|
-
|
-
|
-
|
-
|
-
|
-
|
-
|
-
|
-
|
|
Расходы на хранение и упаковку товаров
|
53
|
0,052
|
84
|
0,064
|
99
|
0,073
|
+15
|
+0,009
|
+46
|
+0,021
|
|
Расходы на торговую рекламу
|
63
|
0,062
|
93
|
0,070
|
92
|
0,068
|
-1
|
-0,002
|
+29
|
+0,006
|
|
Проценты за пользование кредитами и займами
|
2287
|
2,233
|
2110
|
1,599
|
1857
|
1,373
|
-253
|
-0,226
|
-430
|
-0,860
|
|
Потери товаров при перевозке и хранении в пределах норм
естественной убыли
|
24
|
0,023
|
39
|
0,030
|
41
|
0,030
|
+2
|
-
|
+17
|
+0,007
|
|
Расходы на тару
|
-
|
-
|
-
|
-
|
-
|
-
|
-
|
-
|
-
|
-
|
|
Отчисления на социальные нужды
|
1059
|
1,034
|
1459
|
1,105
|
1655
|
1,223
|
+196
|
+0,118
|
+596
|
0,189
|
|
Налоги, отчисления и сборы, включаемые в издержки
обращения
|
1049
|
1,024
|
1418
|
1,074
|
1620
|
1,197
|
+202
|
+0,123
|
+571
|
+0,173
|
|
Прочие расходы
|
928
|
0,906
|
1206
|
0,914
|
1267
|
0,937
|
+61
|
+0,023
|
+339
|
+0,031
|
|
Всего издержек обращения
|
14 087
|
13,757
|
17581
|
13,319
|
18266
|
13,500
|
+685
|
0,181
|
+4179
|
-0,257
|
|
Товарооборот, к которому исчислены издержки обращения,
млрд. руб.
|
102,4
|
х
|
132,0
|
х
|
135,3
|
х
|
+3,3
|
х
|
+32,9
|
х
|
Факторный анализ выполнения плана и динамики издержек
обращения.
Для объективней оценки выполнения плана и динамики
торговых расходов необходимо детально и глубоко проанализировать влияние
факторов на их размер. Факторы с некоторой условностью можно подразделить на
независимые от торговых предприятий и зависимые от результатов и качества их
работы. К независимым факторам относятся изменения розничных цен на товары,
тарифов и ставок за услуги, цен на материалы, топливо, горючее и газ, прием или
передача магазинов, складов и другие организационно-структурные изменения
внутри торгового предприятия (организации). Зависимые факторы включают степень
выполнения плана товарооборота, изменения его объема, состава и структуры,
времени обращения товаров; повышение или снижение производительности труда
торговых работников; внедрение прогрессивных форм торговли; расширение поставки
товаров от местных поставщиков, рационализацию путей и форм товародвижения;
улучшение использования транспорта, материально-технической базы торговли,
хозяйственного потенциала; совершенствование экономической и другой
менеджментской работы. Такая группировка факторов помогает определить
действительный размер экономии или перерасхода издержек обращения (по отдельным
статьям и в целом по торговому предприятию), установить положительные и
отрицательные моменты в работе, пути, возможности и резервы относительного
сокращения расходов. Следует иметь в виду, что степень влияния отдельных
факторов в различных условиях хозяйствования неодинакова. Каждое торговое
предприятие имеет свои специфические условия работы и возможности сокращения
издержек обращения, что следует учитывать при их анализе.
Обычно изучают влияние следующих факторов на выполнение
плана издержек обращения:
• степени выполнения плана и динамики товарооборота;
• изменения состава и структуры товарооборота;
• ускорения или замедления времени обращения товаров;
•изменения розничных цен на товары;
• изменения тарифов и ставок за услуги, цен на
материальные и энергетические ресурсы;
•повышения или снижения производительности труда торговых
работников.
• роста или снижения эффективности использования
материально-технической базы торговли;
• внедрения и применения прогрессивных форм торговли;
• изменения условий завоза товаров, расширения их закупки
у местных поставщиков на льготных условиях, развития централизованной доставки
товаров, совершенствования товародвижения;
• приема или передачи магазинов, их филиалов и других
организационно-структурных изменений в составе торгового предприятия
(организации).
Рассмотрим методику анализа влияния факторов на издержки
обращения торгового предприятия.
По степени зависимости отдельных статей издержек
обращения от степени выполнения плана розничного товарооборота их подразделяют
на условно-переменные и условно-постоянные расходы. К условно-переменным
расходам относятся транспортные издержки, расходы на оплату труда, подработку,
подсортировку, упаковку и хранение товаров, проценты за пользование кредитом и
займами, потеря товаров при перевозке, хранении и реализации в пределах норм, расходы
на тару, отчисления на социальные нужды, налоги, отчисления и сборы, включаемые
в издержки обращения, и большая часть статьи «Прочие расходы» (инкассационный
сбор, расходы на ведение кассового хозяйства и др.). С перевыполнением плана
товарооборота в основном пропорционально растут суммы условно-переменных
расходов. Условно-постоянные издержки включают расходы на аренду, содержание,
амортизацию и ремонт основных средств, износ санитарной одежды, столового
белья, малоценных и быстроизнашивающихся предметов, затраты на торговую рекламу
и частично статью «Прочие расходы». При перевыполнении плана розничного
товарооборота их суммы остаются неизменными (плановыми) или изменяются
незначительно.
Для измерения влияния степени выполнения плана
товарооборота на издержки обращения делают пересчет плановых расходов на
фактический товарооборот. По условно-переменным статьям издержек считают, что с
перевыполнением плана розничного товарооборота пропорционально возрастают их
суммы, а уровень остается неизменным — плановым. Пересчитанную плановую сумму
условно-переменных расходов (на фактический товарооборот) определяют умножением
фактической розничной реализации товаров на плановый их уровень и делением
полученного итога на 100.
По фирме «Торговый дом» пересчитанная плановая сумма по
статье «Расходы на железнодорожные, водные, воздушные, автомобильные и гужевые
перевозки» составила 612 млн. р. (135,3 х 0,452 : 100 х 1000). Аналогично
пересчитывают на фактический товарооборот другие статьи условно-переменных
расходов.
Пересчитанный плановый уровень условно-постоянных
расходов определяют отношением плановой их суммы к фактическому товарообороту и
умножением полученного итога на 100. Например, по статье «Расходы на аренду и
содержание зданий, сооружений, помещений и инвентаря» он будет равен 2,151 % к
обороту (2910 : 135,3 х 100 : 1000).
Для пересчета статьи «Прочие расходы» необходимо
разграничить их плановую сумму на условно-переменные и условно-постоянные
издержки. Затем плановую сумму условно-переменных расходов умножают на процент
выполнения плана розничного товарооборота, делят на 100 и к полученному итогу
добавляют плановую сумму условно-постоянных расходов. По торговому предприятию
«Прочие расходы» по плану составили 1206 млн. р., в том числе
условно-переменные расходы — 725 млн. р. и условно-постоянные — 481 млн. р.
Пересчитанные плановые издержки по статье'«Прочие расходы» составили 1224 млн.
р. [(725 х 102,5 : 100) + 481], или 0,905 % к обороту (1224 : 135,3 х 100 :
1000):
Для обобщения результатов анализа влияния степени
выполнения плана розничного товарооборота на издержки обращения торгового
предприятия составляют табл. 9.
Перевыполнение плана товарооборота ОАО «КИРМАШ» на 2,5 %
привело к росту суммы издержек обращения на 320 млн. р. и к снижению их уровня
на 0,095 % к обороту.
Следует отметить некоторую условность деления издержек
обращения на переменные и постоянные расходы. Темпы роста условно-переменных
расходов, с одной стороны, нередко отстают от темпов развития розничного
товарооборота, с другой — может наблюдаться некоторый рост условно-постоянных
издержек обращения при перевыполнении плана товарооборота, особенно
Таблице 9 Алгоритм расчета влияния степени выполнения плана
розничного товарооборота на сумму и уровень издержек обращения ОАО «КИРМАШ» за
отчетный год
|
Статья издержек обращения
|
По плану
|
По плану, пересчитанному на фактический товарооборот
|
Влияние степени: выполнения плана товарооборота на
издержки обращения
|
|
сумма, млн. р.
|
В % к обороту
|
сумма, млн. р.
|
в % к обороту
|
на сумму, млн. р. (гр. 4 – гр.2)
|
на уровень в % к обороту (гр. 5 –гр. 3)
|
|
|
1
|
2
|
3
|
4
|
5
|
6
|
7
|
|
|
Расходы на железнодорожные, водные, воздушные,
автомобильные и гужевые перевозки
|
597
|
0,452
|
612
|
0,452
|
+ 15
|
-
|
|
|
Расходы на оплату труда
|
5941
|
6099
|
4,501
|
+158
|
-
|
|
|
Расходы на аренду и содержание зданий, сооружений,
помещений и инвентаря
|
2910
|
2,205
|
2910
|
2,151
|
|
-0,054
|
|
|
Амортизация основных средств
|
1549
|
1,173
|
1549
|
1,145
|
-
|
-0,028
|
|
|
Отчисления и затраты на ремонт основных средств
|
143
|
0,108
|
143
|
0,106
|
-
|
-0,002
|
|
|
Износ санитарной одежды, столового белья, малоценных и
быстроизнашивающихся предметов
|
32
|
0,024
|
32
|
0,023
|
|
-0,001
|
|
|
Расходы на хранение;, подработку, подсортировку и
упаковку товаров
|
84
|
0,064
|
87
|
0,064
|
+3
|
-
|
|
Расходы на торговую рекламу
|
93
|
0,070
|
93
|
0,069
|
—
|
-0,001
|
|
Проценты за пользование кредитом и займами
|
2110
|
1,599
|
2,163
|
1,599
|
+53
|
|
|
Потери товаров цен перевозке, хранении и реализации в
пределах норм
Расходы на тару
|
39
|
0,030
|
41
|
0,030
|
+2
|
-
|
|
Отчисления на социальные нужды
|
1459
|
1,105
|
1495
|
1,105
|
-
|
-
|
|
Налоги, отчисления и сборы, включаемые в издержки
обращения
|
1418
|
1,074
|
1451
|
1,074
|
+35
|
-0,009
|
|
Прочие расходы
|
1206
|
0,914
|
1224
|
0,905
|
+11
|
|
|
Всего издержек обращения
|
17581
|
13,319
|
17 901
|
13,224
|
+320
|
-0,095
|
|
Товарооборот, к которому исчислены издержки обращения,
млрд. р.
|
132,0
|
X
|
135,3
|
X
|
X
|
Х
|
|
|
|
|
|
|
|
|
|
|
Досрочное открытие магазинов ведет к росту расходов на
содержащийся аренду и амортизацию основных средств и некоторых других ycловно-постоянных
издержек при одновременном увеличении розничного товарооборота. Это касается я
динамики издержек обращения, когда при увеличении объема товарооборота может
наблюдаться рост не только условно-переменных, но и условно-постоянных расходов
(особенно при развитии материально-технической базы торговли). В связи с этим
измерение влияния изменения объема товарооборота на издержки обращения должно
производиться с учетом конкретных условий хозяйствования торговых предприятий.
Для решения этой проблемы необходимо рассчитать поправочные коэффициенты
зависимости отдельных статей торговых расходов от темпов изменения розничного
товарооборота, используя методы корреляции и регрессии. Изучение с помощью
корреляционно-регрессионного анализа зависимости между изменением объема
товарооборота и издержками обращения должно проводиться как в целом по
торговому предприятию, так и по отдельным статьям расходов. Алгоритм расчета
поправочных коэффициентов зависимости отдельных статей издержек обращения от
темпов изменения розничного товарооборота показан в учебнике Л-И. Кравченко
«Анализ хозяйственной деятельности предприятий торговли и общественного
питания» (Мн.: Вышэйщ. шк,, 1990. С192-194). Большое влияние на издержки
обращения оказывают изменения состава и структуры розничного товарооборота.
Подсчитано, что реализация на одну и ту же сумму продовольственных товаров
требует в 1,6—2,0 раза больше расходов, чем непродовольственных. В связи с этим
увеличение в товарообороте магазинов доли непродовольственных товаров на 1 %
ведет к повышению их уровня издержек обращения на 0,09-0,12 % к обороту, и
наоборот. Большое влияние на уровень издержек обращения оказывает изменение
доли в розничном товарообороте мелкооптовой продажи товаров. В
специализированных базах и магазинах, отпускающих товары мелким оптом, уровень
издержек обращения в 3—4 раза Ниже, чем в магазинах, осуществляющих продажу
товаров населению. Увеличение или уменьшение доли в розничном товарообороте
торгового предприятия (организации) мелкооптовой продажи товаров приводит к
соответствующему изменению уровня издержек обращения. На мелкооптовых
предприятиях планирование и учет издержек обращения обычно ведутся обособленно
от других торговых подразделений, что позволяет определить уровни расходов в
указанном разрезе. Измерить влияние изменения состава розничного товарооборота
(доли продажи товаров населению и мелкооптового их отпуска) на уровень издержек
обращения можно приемом абсолютных разниц с применением способа процентных
чисел, если известны уровни издержек по отдельным видам розничной реализации
товаров. Для этого необходимо Отклонения по удельному весу в товарообороте
продажи товаров населению и мелкооптового их отпуска умножить на базисные
(плановые или фактические за прошлый период) уровни издержек обращения.
Полученные процентные числа суммируют, и их итог делят на 100. В результате
определяют влияние изменения состава розничного товарооборота на издержки
обращения торгового предприятия. При этом предварительно составляют табл. 10.
В товарообороте ОАО «КИРМАШ» уменьшилась доля продажи
товаров населению, и соответственно возрос удельный вес мелкооптового их
отпуска, что привело к снижению общего уровня издержек обращения на 0,118 % к
обороту, что составляет 160 млн. р. (135,3 х 0,118 : 100 х 1000).
Относительному снижению торговых расходов способствует
.увеличение поставки и реализации штучных и фасованных товаров. Практика
показывает, что при торговле фасованными товарами в 3—6 раз повышается
производительность труда торговых работников и на 15—20 % сокращаются издержки
обращения по сравнению с продажей нефасованных товаров. Проведенные
исследования свидетельствуют, что оптимальным для продовольственной торговли
является доведение доли фасованных товаров до 90 %, в том числе промышленной
фасовки — до 80 %. Влияние этого фактора на издержки обращения можно изучить
при помощи приемов группировок, корреляции и регрессии.-
Доведение отдельных товаров до покупателей требует
различных затрат труда и средств. Так, более издержкоемкой является реализация
хлеба, соли, картофеля, овощей и фруктов, чем Гастрономических и кондитерских
товаров. Значительно выше уровень издержек обращения при продаже галантереи,
товаров культурно-бытового и хозяйственного назначения, строительных
материалов, чем одежды, обуви и тканей.
В связи с этим изменение структуры розничного
товарооборота может привести к снижению или повышению уровня издержек обращения
торгового предприятия. Влияние этого
Таблица 10. Алгоритм расчета влияния изменения состава
розничного товарооборота на издержки обращения по ОАО «КИРМАШ» за отчетный год
|
Состав розничного товарооборота
|
Удельный вес в розничном товарообороте, %
|
Уровень издержек обращения в % к обороту
|
Процентные числа (гр.5 х гр. 4)
|
Влияние изменения состава товарооборота на уровень
издержек обращения в % к обороту х (итог гр. 6:100)
|
|
план
|
фактически
|
отклонение от плана
|
|
1
|
2
|
3
|
4
|
5
|
6
|
7
|
|
Продажа товаров на селению за наличный и безналичный
расчет
|
99,6
|
97,9
|
-1,7
|
13,350
|
-22,695
|
х
|
|
Мелкооптовый отпуск
|
|
|
|
|
|
|
|
товаров
|
0,4
|
0,9
|
+0,5
|
7,200
|
+3,600
|
X
|
|
Продажа товаров на-
|
|
|
|
|
|
Х
|
|
селению в кредит
|
—
|
1,2
|
+1,2
|
6,100
|
+7,320
|
Х
|
|
Всего
|
100
|
100
|
—
|
13,319
|
-11,775
|
-0,118
|
фактора на издержки абсолютных разниц с применением способ
процентных чисел, если известны нетоварные уровни расходов. При этом
предварительно составляют табл. 11.
В товарообороте ОАО «КИРМАШ» несколько увеличилась доля
более издержкоемких товаров, и за счет этого общий уровень издержек обращения
возрос на 0,046 % к обороту, или на 62 млн. р. (135,3 х 0,046: 100 х 1000).
Подтоварные уровни издержек обращения можно определить
путем организации учета расходов по отдельным товарным группам и товарам, т.е.
расчетно-учетным методом. Прямые расходы, которые можно непосредственно отнести
на определенную группу товаров, прямо отражают по данной товарной группе.
Другие расходы распределяют по отдельным товарным группам и товарам
пропорционально объему товаре- и грузооборота, размеру торговой площади и т.д.
Исследованиями установлено, что для обеспечения репрезентативности результатов
потоварного определения и изучения издержек обращения (при расчетно-учетном
методе их учета) достаточна 5%-ная выборка в розничной продовольственной торговле
и 8%-ная — в розничной непродовольственной торговле. Выборочные наблюдения за
год рекомендуется обновлять раз в пять лет.
Для изучения влияния изменения структуры розничного
товарооборота на издержки обращения можно использовать данные об уровнях издержек
обращения специализированной торговой сети. Однако уровни издержек в
специализированных магазинах значительно ниже, чем в неспециализированных. В
связи с этим результаты расчетов будут в неполной мере отражать влияние
изменения структуры товарооборота на издержки обращения торгового предприятия
(организации). Расходы по отдельным товарным группам и товарам можно
распределять с помощью коэффициентов их сравнительной издержкоемкости или путем
применения экономико-математических методов. Однако эти способы сложны,
допускают много условностей и, как правило, не отражают реальных данных о
нетоварных издержках обращения.
Значительное влияние на издержки обращения оказывает
изменение товарооборачиваемости. При ускорении времени обращения товаров
относительно снижаются товарные запасы и, как результат, уменьшаются проценты
за пользование банковским
Таблица 11. Алгоритм расчета влияния изменения структуры
розничного товарооборота на динамику издержек обращения ОАО «КИРМАШ»
|
Товарная группа и товар
|
Фактический удельный вес в розничном товарообороте, %
|
Фактические уровни издержек обращения в % к обороту за
прошлый газ
|
Процентные числа (гр. 5 х
гр. 4)
|
Влияние изменения структуры товарооборота на уровень
издержек обращения в % к обороту (итог гр. 6 : 100)
|
|
прошлый год
|
отчетный год
|
изменения в динамике
|
|
1
|
2
|
3
|
4
|
5
|
6
|
7
|
|
Ткани
|
4,8
|
4,6
|
-0,2
|
13,900
|
-2,78
|
Х
|
|
Одежда и белье
|
15,3
|
15,4
|
+0,1
|
13,200
|
+1,32
|
Х
|
|
Трикотаж
|
9,9
|
10,0
|
+0,1
|
13,400
|
+1,34 '
|
Х
|
|
Чулочно-носочные изделия
|
3,0
|
2,8
|
-0,2
|
15,000
|
-3,00
|
Х
|
|
Обувь
|
12,0
|
12,1
|
+0,1
|
13,500
|
+1,35
|
Х
|
|
Парфюмерия
|
10,1
|
9,6
|
-0,5
|
13,400
|
-6,70
|
Х
|
|
Галантерея
|
12,2
|
12,0
|
-0,2
|
14,900
|
-2,98
|
Х
|
|
Ковры и ковровые изделия
|
2,3
|
2,5
|
+0,2
|
13,100
|
+2,62
|
Х
|
|
Посуда
|
2,4
|
2,4
|
-
|
15,000
|
-
|
Х
|
|
Электротовары
|
4,8
|
43
|
—
|
12,800
|
—
|
X
|
|
Канцтовары
|
7,1
|
7,3
|
+0,2
|
15,400
|
+3,08
|
X
|
|
Телерадиотовары
|
4,7
|
4,4
|
-0,3
|
13,000
|
-3,90
|
X
|
|
Игрушки
|
3,0
|
3,1
|
+0,1
|
15,200
|
+1,52
|
X
|
|
Прочие непродовольственные товары
|
3,4
|
3,3
|
-0,1
|
13,900
|
-1,39
|
X
|
|
Продовольственные товары
|
5,0
|
5,7
|
+0,7
|
20,100
|
+ 14,07
|
X
|
|
Всего
|
100
|
100
|
—
|
13,757
|
+4,55
|
+0,04
|
Кредитам, товарные потери в пределах и сверх норм,
расходы по хранению товаров и некоторые другие издержки обращения. Влияние
этого фактора на расходы по статье «Проценты за пользование кредитом и займами»
покажем на следующем примере, В связи с ускорением товарооборачиваемости по
сравнению с планом на 0,2 дня (см. табл. 1.18) уменьшилась потребность в
оборотных средствах по предприятию на 75 млн. р. [(135,3: 360) х (+0,2): 1000].
За пользование кредитом банк взимает с ОАО «КИРМАШ» 80 % годовых. Если торговое
предприятие в формировании товарных запасов использует только кредиты банка, то
замедление товарооборачиваемости привело к росту расходов по статье «Проценты
за пользование кредитом и займами» в размере 60 млн. р. (75 х 80 : 100), или на
0,044 % к обороту (60 : 133,3 х 100 : 1000). Ускорение времени обращения
товаров в динамике на 3,5 дня высвободило средства, вложенные в товарные
запасы, — 1315 млн. р. [(135,3 : 360) х (-3,5) х 1000} и уменьшило издержки
обращения на 1052 млн. р. (1315 х 80 : : 100), или на 0,778 % к обороту (1052 :
135,3 х 100 : 1000). Влияние данного фактора на общий уровень издержек
обращения можно изучить, используя приемы группировок, корреляции и регрессии.
Снижение или повышение розничных цен на товары оказывает
определенное влияние на издержки обращения, так как сумма ряда статей расходов
расходы на аренду, содержание, амортизацию и ремонт основных средств и
некоторые другие) не находится в прямой зависимости от изменения розничных цен.
Повышение последних ведет к росту объема товарооборота, а следовательно, к
снижению уровня издержек обращения. Для определения влияния розничных цен на
товары на издержки необходимо их подразделить на зависящие и не зависящие от
изменения розничных цен. Затем по расходам, сумма которых не зависит от
изменения розничных цен на товары, исчисляют их уровень соответственно к
товарообороту в действующих и сопоставимых ценах и сравнивают полученные
данные. В результате определяют влияние изменения розничных цен на уровень
издержек обращения.
Па торговому предприятию фактический розничный
товарооборот в действующих и сопоставимых ценах за отчетный год соответственно
составил 135,3 млрд. р. и 106,5 млрд. р. Фактическая сумма издержек обращения,
не зависящих от изменения розничных цен на товары, за отчетный год равна 5 480
млн.р. Определим уровень издержек, не зависящих от изменения розничных цен:
* к товарообороту в действующих ценах:
5480 : 135,3 х 10Q : 1000 *• 4,050 % к обороту;
* к товарообороту в сопоставимых ценах:
5480 : 106,5 х 100 : 1000 - 5,146 % к обороту.
Таким образом, повышение розничных цен на товары снизило
общий уровень издержек обращения торгового предприятия на 1,096 % к обороту
(4,050 - 5,146), что составляет 1483 млн. р. (135,3 х 1,096 : 100 х 1000).
Изменение тарифов и ставок за услуги, цен на материалы,
электроэнергию, топливо и горючее оказывает определенное влияние на
соответствующие статьи и виды расходов. При повышении или снижении тарифов,
ставок и цен пересчет издержек обращения в сопоставимые показатели производится
по каждому виду расходов в отдельности (индексным методом). Обычно
пересчитывают фактические расходы отчетного периода (года) в сопоставимые
тарифы, ставки и цены делением их на средний индекс цен (тарифов и ставок).
Предположим, что с 1 января отчетного года были повышены тарифы на
автомобильные перевозки в среднем на 18,0 % (индекс тарифов равен 1,18) и
снижены ставки арендной платы на 5,6 % (индекс ставок арендной платы — 0,944).
Произведем пересчет фактических расходов в сопоставимые тарифы и ставки. Арендная
плата учитывается на комплексной статье издержек обращения, где также
отражаются расходы на содержание основных средств. В связи с этим 1 до
проведения пересчета расходов на аренду в сопоставимые •' ставки необходимо их
выделить из общей суммы статьи издержек, на которой они учитываются, и пересчет
производить только по расходам на аренду. Из общей фактической суммы расходов
на аренду и содержание основных средств 2853 млн. р. расходы на аренду
составляют 1549 млн.р., расходы на содержание основных средств — 1304 млн. р.
Фактические расходы по автомобильным перевозкам за год равны 362 млн. р.,
другие транспортные расходы — 237 млн. р. (599 - 362). Пересчитаем фактические
издержки обращения в сопоставимые тарифы и ставки (в млн. р.):
* расходы на автомобильные перевозки:
362 : 1,18 = 307;
Следовательно, повышение тарифов на автомобильные
перевозки увеличило транспортные расходы на 55 млн. р. (362 — 307) , что
составляет 0,041 % к обороту (55 : 135,3 х 100 : 1000). Снижение ставок
арендной платы привело к сокращению издержек обращения по статье «Расходы на
аренду и содержание зданий, сооружений, помещений и инвентаря» на 92 млн. р.
(1549 — 1641) и по уровню — на 0,068 % к обороту (92 i 135,3 х 100 : 1000).
Обслуживающим ОАО «КИРМАШ» учреждением банка с начала
отчетного года снижены ставки процентов за кредитование товарных запасов
(товарооборота) с 90 % годовых до 80 %. Расчеты покачали, что за счет этого
фактора по статье «Проценты за пользование кредитом и займами» уменьшились на
207 млн. р., или 0,153 % к обороту (207 ; 135,3 х 100 : 1000).
Повышение производительности труда ведет к высвобождению
численности работников и, следовательно, к сокращению расходов на оплату труда.
В ОАО «КИРМАШ» производительность труда торговых работников по сравнению с
планом возросла на 1,4 % (см. табл. 1.22), что высвободило 22 чел. [(1560 х
1,4) : (100,0 4- 1,4)1. Среднегодовая заработная плата на одного торгового
работника по плану составляет 3,850 млн. р. (5941 : 1543). Таким образом,
повышение производительности труда торговых работников на 1 ,4 % уменьшило
расходы по заработной плате на 85 млн. р. (3,850 х 22), или на 0,027 % к
обороту.
Повышение эффективности использования
материально-технической базы торговли ведет к росту фондоотдачи,
производительности труда, товарооборота, а следовательно, и к относительному
снижению издержек обращения. Влияние улучшения или ухудшения использования
материально-технической базы торговли на издержки обращения можно изучить по
показателю фондоотдачи при помощи приемов группировок, корреляции и регрессии.
Применение и развитие прогрессивных форм торговли
способствуют росту товарооборота, повышению производительности труда, улучшению
Других показателей хозяйственной деятельности торговых предприятий.
Эффективность самообслуживания и других прогрессивных методов торговли
определяют сравнением результатов работы торговых предприятий (в том числе и по
уровню издержек обращения) до и после перехода на прогрессивные методы работы
или сравнением с результатами хозяйственной деятельности магазинов, применяющих
традиционную форму торговли и имеющих примерно одинаковые условия работы. Изменение
условий завоза, расширение из закупок у местных поставщиков на льготных
условиях развития централизованной доставки, совершенствование товародвижения
следует также учесть при анализе издержек обращения. В отчетном году примерно
на 1/4 сократился самостоятельный вывоз товаров организацией «КИРМАШ» (за счет
развития и совершенствования централизованной их доставки). В прошлом году
транспортные расходы по самовывозу составили 218 млн. р. Проведенный анализ
показал, что при централизованной доставке товаров транспортные издержки в три
раза меньше, чем при самостоятельном вывозе. Развитие централизованной доставки
товаров уменьшило транспортные расходы на 36 млн. р: (218 * 1/4 х 2/3), что
составляет 0,027 % к обороту (36 ; 135,3 х 100: 1000).
Прием или передача магазинов, их филиалов, другие
организационно-структурные изменения в составе торгового предприятия
(организации) оказывают определенное влияние на его издержки обращения. Так,
если приняты магазины с относительно низкими издержками обращения, то за счет
этого общий уровень расходов торгового предприятия снизится, и наоборот.
Влияние этого фактора определяют сравнением уровней издержек обращения до и
после приема или передачи магазинов, их филиалов, другой торговой сети (табл.
12).
Таблица 12. Алгоритм расчета влияния на издержки обращения
организационно-структурных изменений в составе сети ОАО «КИРМАШ»
|
Показатель
|
Без учета принятых предприятий
|
По принятым предприятиям
|
С учетом принятых предприятий (гр.2 + гp.3)
|
|
1
|
2
|
3
|
4
|
|
Розничный товарооборот, млрд. р.
|
135,3
|
12,6,
|
147,9
|
|
Сумма издержек обращения, млн. р.
|
18 266
|
1 851
|
20 117
|
|
Уровень издержек обращения в % к обороту
|
13,500
|
14,690
|
13,602
|
Принятие ОАО «КИРМАШ» магазина с относительно высокими
издержками обращения увеличило уровень торговых расходов на 0,102 % к обороту
(13,602 - 13,500).
После изучения влияния факторов на издержки обращения
производят обобщение результатов проведенного факторного анализа и определяют
их реальную экономию или перерасход (табл. 13).
Независимые от деятельности торгового предприятия факторы
способствовали снижению издержек обращения на 1727 млн. р. и их уровня — на
1,276 % к обороту. Зависимые от результатов его работы факторы привели к росту
суммы расходов да 2412 млн. р. и к повышению их уровня — на 1,457 % к обороту.
Таблица 13. Обобщение данных анализа влияния факторов на
общую сумму и уровень издержек обращения ОАО «КИРМАШ» за отчетный год.
|
Показатель
|
Сумма, млн р.
|
Уровень в %к обороту
|
|
1. Общее отклонение от плана по издержкам обращения
|
+685
|
+0,181
|
|
2. Влияние на издержки обращения независимых факторов;
|
|
|
|
а) повышения розничных цен на товары
|
-1483
|
-1,096
|
|
б) повышения транспортных тарифов
|
+55
|
+0,041
|
|
в) снижения ставок арендной платы
|
-92
|
-0,068
|
|
г) снижения ставок процентов за кредит
|
-207
|
-0,153
|
|
Итого повлияли на издержки обращения независимые факторы
|
-1727
|
-1,276
|
|
3. Влияние на издержки обращения зависимых факторов:
|
|
|
|
а) степени выполнения розничного товарооборота
|
+320
|
-0,095
|
|
б) изменения состава розничного товарооборота
|
-160
|
-0,118
|
|
в) изменения структуры розничного товарооборота
|
+62
|
|
г) ускорения времени обращения товаров
|
-60
|
-0,044
|
|
д) повышения производительности труда торговых
работников
|
-85
|
-0,063
|
|
е) сокращения самостоятельного вывоза товаров (за счет
развития централизованной их доставки)
|
-36
|
-0,027
|
|
ж) других факторов (стр 1 - итог стр. 2 -- стр За, 36,
Зв, Зг, Зд, Зе)
|
+2371
|
+1,758
|
|
Итого повлияли на издержки обращения зависимые факторы
|
+2412
|
+1,457
|
Влияние факторов на сумму и уровень отдельных статей
расходов обобщают в табл. 14.
Если учесть влияние на издержки обращения степени
выполнения плана розничного товарооборота, изменения тарифов и ставок за
услуги, роста производительности труда, то по ряду статей расходов ОАО «КИРМАШ»
получена экономия 170 млн. р. (68 + 2 + 1 + 99). По другим статьям издержек
допущен перерасход 864 млн. р. (255 + 35 + 136 + 56 + 12 + 160 + 167 + + 43),
что составляет 0,639 % к обороту (864:135,3 х 100:1000).
Аналогично изучают влияние факторов и определяют
относительную экономию иди перерасход при анализе динамики издержек обращения.
Чтобы установить причины допущенного перерасхода или экономии, выявить и
использовать возможности и резервы снижения издержек, необходимо изучить их в
разрезе отдельных статей и видов расходов.
Таблица 14. Обобщение данных анализа влияния факторов на
сумму и уровни отдельных статей издержек обращения ОАО «КИРМАШ»
|
Статьи издержек обращения
|
Общее отклонение от плана по издержкам обращения
|
В том числе за счет влияния
|
|
В сумме
|
В % к обороту
|
Степени выполнения плана розничного товарооборота
|
Изменения тарифов и ставок за услуги,
производительности труда
|
Других факторов
|
|
сумма
|
В % к обороту
|
сумма
|
В % к обороту
|
Суммы (гр.2-гр.4 – гр.6)
|
В % к обороту(гр.3-гр.5-гр.7).
|
|
1
|
2
|
3
|
4
|
5
|
6
|
7
|
8
|
9
|
|
Расходы на железнодорожные, водные и гужевые перевозки
|
+2
|
-0,009
|
+15
|
-
|
+55
|
+0,1
|
-68
|
-0,050
|
|
Расходы на оплату труда
|
+328
|
+0,132
|
+158
|
-
|
-85
|
-0,063
|
+225
|
+0,195
|
|
Расходы на аренду и содержание зданий, сооружений,
помещений и инвентаря
|
-57
|
-0,096
|
-
|
-0,054
|
-92
|
-,068
|
+35
|
+0,126
|
|
Амортизация основных фондов
|
+136
|
+0,072
|
-
|
-0,028
|
-
|
-
|
+136
|
+0,100
|
|
Отчисления и затраты на ремонт основных средств
|
+56
|
+0,039
|
-
|
-0,002
|
-
|
-
|
+56
|
+0,041
|
|
Износ санитарной одежды, столового белья, малоценных и
быстроизнашивающихся предметов и оборудования
|
-2
|
-0,002
|
-
|
-0,001
|
-
|
-
|
-2
|
-0,001
|
|
Расходы на хранение и упаковку товаров
|
+15
|
+0,009
|
+3
|
-
|
-
|
-
|
+12
|
+0,009
|
|
Расходы на торговую рекламу
|
-1
|
-0,002
|
-
|
-0,001
|
-
|
-
|
-1
|
-0,001
|
|
Проценты за пользование кредитами и займами
|
-253
|
-2,226
|
+53
|
-
|
-
|
-0,153
|
-99
|
-0,073
|
|
Потери товаров при перевозке и хранении в пределах норм
естественной убыли
|
+2
|
-
|
+2
|
-
|
-207
|
-
|
-
|
-
|
|
Расходы на тару
|
-
|
-
|
-
|
-
|
-
|
-
|
-
|
-
|
|
Отчисления на социальные нужды
|
+196
|
0,118
|
+36
|
-
|
-
|
-
|
+160
|
+0,118
|
|
Налоги, отчисления и сборы, включаемые в издержки
обращения
|
+202
|
0,123
|
+35
|
-
|
-
|
-
|
+167
|
+0,123
|
|
Прочие расходы
|
+61
|
0,023
|
+18
|
-0,009
|
-
|
-
|
+43
|
+0,032
|
|
Всего издержек обращения
|
+685
|
+0,181
|
+320
|
-0,095
|
-329
|
0,243
|
+694
|
+0,519
|
Анализ отдельных статей издержек обращения в торговле
Одной из основных статей издержек обращения в торговле
являются расходы на оплату труда. Доля этих расходов в общей сумме издержек ОАО
«КИРМАШ» в отчетном году составила 34,3 % (6269:18 266 х 100). Их анализ обычно
начинают с изучения и оценки показателей по труду и заработной плате.
В частности, определяют соблюдение запланированной
численности работников, изучают ее динамику, эффективность использования
рабочего времени, применяемой системы организации и оплаты труда, анализируют
закономерности изменения товарооборота и израсходованных средств на оплату
труда или темпов роста (снижения) производительности труда и средней заработной
платы на одного работника.
Если будет установлено, что темпы роста товарооборота
опережают темпы увеличения суммы расходов на оплату труда, это значит, что
торговое предприятие получило относительную экономию по издержкам на заработную
плату.
Для оценки эффективности использования средств на оплату
труда могут быть определены и изучены темпы роста (снижения) производительности
труда на каждый процент изменения средней заработной платы, а также
рассчитывают размер товарооборота, доходов и прибыли на один рубль израсходованных
средств фонда заработной платы.
Анализ этих показателей обычно проводят в динамике за ряд
лет.
Акционерное предприятие «КИРМАШ» имеет следующие данные
по труду и заработной плате (табл. 15).
Таблица 15. Информация о выполнения алана по труду заработной
плате по ОАО «КИРМАШ»
|
Показатель
|
Фактически за прошлый год
|
Отчетный год
|
Отклонение
|
В % к прошлому году
|
|
план
|
фактически
|
% выполнение плана
|
от плана
|
от прошлого гола
|
|
1. Розничный товарооборот, млрд. p.:
|
|
|
|
|
|
|
|
|
а) в действующих ценах
|
102,4
|
132,0
|
135,3
|
102,5
|
+3,3
|
+32,9
|
132,1
|
|
б) в сопоставимых ценах
|
102,4
|
х
|
106,5
|
х
|
х
|
+4,1
|
104,0
|
|
2. Среднесписочная численность торговых работников, чел.
|
1516
|
1543
|
1560
|
101,1
|
+17
|
+44
|
102,9
|
|
3. Среднегодовая выработка одного торгового работника,
млн. р.:
|
|
|
|
|
|
|
|
|
а) исходя из розничного товарооборота в действующих
ценах (стр. 1а : стр. 2 * 1000)
|
67,5
|
85,5
|
86,7
|
101,4
|
+1,2
|
+19,2
|
128,4
|
|
б) исходя из товарооборота в сопоставимых ценах (стр. 16
: стр. 2 х 1000)
|
67,5
|
х
|
68,3
|
х
|
х
|
+0,8
|
101,2
|
|
4. Расходы на оплату труда:
|
|
|
|
|
|
|
|
|
а) сумма, млн р.
|
4515
|
5941
|
6 269
|
105,5
|
+328
|
+1754
|
138,8
|
|
б) уровень в % к товарообороту в действующих ценах
|
4,409
|
4,501
|
4,633
|
102,9
|
+0,132
|
+0,224
|
105,1
|
|
5. Среднегодовая заработная плата на одного торгового
работника(стр. 4а : стр. 2), млн. р.
|
2,978
|
3,850
|
4,019
|
104,4
|
+0,169
|
+1,041
|
135,0
|
Темпы роста розничного товарооборота в действующих ценах
по сравнению с планом и в динамике значительно отставали от темпов увеличения
израсходованных средств на оплату труда. В результате уровень расходов по
заработной плате по сравнению с планом и прошлым годом соответственно вырос на
0,132 % к обороту и на 0,224 % к обороту. Сумма относительного перерасхода
средств на оплату труда по сравнению с планом составила 179 млн. р. (135,3 х
0,132 :100 х 1000) и в динамике — 303 млн. р. (135,3 х 0,224:100 х 1000). Сумму
Относительной экономии или перерасхода средств на оплату труда можно также
определить вычитанием из фактических расходов плановой их суммы,
скорректированной на процент выполнения плана розничного товарооборота. В нашем
примере сумма относительного перерасхода издержек на оплату труда по сравнению
с планом составила 179 млн. р. (6269 - (5941 х 102,5 : 100)).
Особое внимание уделяют изучению влияния факторов на
расход средств на оплату труда. Сумма расходов на оплату труда находится в
прямой зависимости от изменения численности работающих и средней заработной
платы на одного работника, влияние которых измеряют приемом абсолютных разниц
(табл. 16).
Таблица 16. Алгоритм расчета влияния на расходы на оплату
труда изменения численности торговых работников и их средней заработной платы по
ОАО «КИРМАШ» за отчетный год, млн. руб.
|
Факторы
|
Влияние на выполнение плана по расходам на оплату труда
|
Влияние на динамику расходов на оплату труда
|
|
расчет
|
сумма
|
расчет
|
сумма
|
|
Изменение .среднесписочной численности торговых
работников
|
3,850 х (+17)
|
+65
|
2978 х (+44)
|
+131
|
|
Изменение среднегодовой заработной платы на одного
торгового работника
|
+0,169x1560
|
+263
|
1,041 х 1560
|
+1623
|
|
. Всего
|
X
|
+328
|
X
|
+1754
|
В связи с ростом численности торговых работников по
сравнению с планом на 17 человек расходы на оплату труда возросли на 65 млн. р.
Рост среднегодовой заработной платы на одного работника на 0,169 млн. р. привел
к абсолютному перерасходу средств на оплату труда на 263 млн. р. В динамике за
счет указанных факторов издержки по заработной плате соответственно возросли на
131 млн. р. и на 1623 млн. р.
Абсолютное отклонение, не характеризует эффективность
расходования средств на оплату труда, так как при этом не учитывают степень
выполнения плана и динамику товарооборота и изменения производительности труда
торговых работников. Для определения влияния указанных факторов на расходы по
заработной плате усложним формулу их расчета, заменив среднесписочную
численность торговых работников отношением объема товарооборота к выработке на
одного работника. Отсюда сумма издержек по заработной плате будет равна
разности товарооборота к средней выработке на одного торгового работника и
умноженная на среднюю заработную плату одного торгового работника
Следовательно, сумма расходов на оплату труда находится в
прямой зависимости от изменения объема розничного товарооборота и средней
заработной платы и в обратной – от изменения выработки на одного торгового
работника. Их влияние можно измерить приемом цепных подстановок, предварительно
составив табл. 17.
Таблица 17. Алгоритм расчета расходов на оплату труда при
различных условиях по ОАО «КИРМАШ» за отчетный год
|
Показатель
|
Расчет
|
|
1-й
|
2-й
|
3-й
|
4-й
|
|
План
|
Фактически
|
Фактически
|
Фактически
|
|
1. Розничный товарооборот в действующих ценах, млрд. р.
|
132,0
|
135,3
|
135,3
|
135,3
|
|
2. Среднегодовая выработка на одного торгового
работника, рассчитанная исходи из товарооборота в действующих ценах, млн р.
|
План
85,5
|
План
85,5
|
Фактически
86,7
|
Фактически
86,7
|
|
3. Среднегодовая заработная плата на одного торгового
работника, млн р.
|
План
|
План
|
План
|
Фактически
|
|
|
3,850
|
3,850
|
3,850
|
4,019
|
|
4. Сумма израсходованных средств на оплату труда (стр. 1
: стр. 2 х стр. 3 х 1000), млн. р.
|
План
5941
|
Пересчитанная
6092
|
Пересчитанная
6008
|
Фактически
6269
|
На изменение суммы издержек по заработной плате по
сравнению с планом повлияли следующие факторы (в млн. р.):
• увеличение объема розничного товарооборота:
6092 - 5941 = 4-151;
• повышение производительности труда торговых работников:
6008 - 6092 = -84;
• рост среднегодовой заработной платы на одного торгового
работника:
6269- 6008
Итого: 6269 - 5941 = +328 (млн. р.).
От двух последних факторов (изменения выработки на одного
торгового работника и среднегодовой заработной платы) зависит сумма относительной
экономии или перерасхода средств на оплату труда. Рост производительности труда
торговых работников способствовал относительному сокращению издержек на оплату труда
в сумме 84 млн. р., а повышение средней заработной плащ на одного работника
привело к росту расходов на оплату труда в размере 261 млн. р., что в конечном
итоге привело к относительному их перерасходу в сумме 177 млн. р. ((—84) +
(+261)).
Аналогично изучают влияние факторов на динамику расходов
по заработной плате, предварительно составив табл. 18.
Таблица 18 Алгоритм расчета расходов на оплату труда при
различных условиях в ОАО «КИРМАШ» за прошлый н отчетный годы
|
Показатель
|
Расчет
|
|
1-й
|
2-й
|
3-й
|
|
1. Фактический розничный товарооборот в действующих
ценах, млрд р.
|
Прошлый год
102,4
|
Отчетный год
135,3
|
Отчетный год
135,3
|
Отчетный год
135,3
|
|
2. Фактическая среднегодовая выработка на одного торгового
работника, рассчитанная исходя из товарооборота в действующих ценах, млн р.
|
Прошлый год
67,5
|
Прошлый год
67,5
|
Отчетный год
86,7
|
Отчетный год
86,7
|
|
3. Фактическая среднегодовая заработная плата на одного
торгового работника, млн р.
|
Прошлый год
2,978
|
Прошлый год
2,978
|
Прошлый год
2,978
|
Отчетный год
4,019
|
|
4. Сумма израсходованных средств на оплату труда (стр. I
: стр. 2 х стр. 3x1 000), млн. р.
|
Прошлый год
4515
|
Пересчитанная
5969
|
Пересчитанная
4647
|
Отчетный год
6269
|
Изменение в динамике суммы расходов на оплату труда
явилось результатом влияния следующих факторов (в млн. р.):
• увеличения объема розничного товарооборота:
5969 - 4515 = +454;
• повышения производительности труда торговых работников:
4647 - 5969 = -1322;
• роста среднегодовой заработной платы на одного
торгового работника:
• 6269-4647= + 622
Итого: 6269 - 4515 = +1754 (млн. р.).
Повышение производительности труда торговых работников
способствовало относительному сокращению издержек на оплату труда на 1325 млн.р.,
а рост среднегодовой их заработной платы привел к относительному перерасходу
средств на оплату труда в размере 1622 млн. р., что в конечном итоге явилось
результатом относительного роста издержек на оплату труда в динамике на 300 млн.
р., иди на 0,222 % к обороту.
Влияние соотношения темпов роста производительности труда
торговых работников и их средней заработной платы на уровень расходов на оплату
труда можно измерить при помощи следующей формулы:

где ∆ У опл. тр. — снижение или повышение уровня
расходов на оплату труда, % к обороту;
∆Тпр — темп прироста производительности труда, %,
∆ Тзпт — темп прироста средней заработной платы на
одного работника, %
У опл.тр. — уровень расходов на оплату труда, % к обороту
(базисный).
Итак, относительного сокращения издержек на оплату труда
можно добиться прежде всего за счет повышения производительности труда торговых
работников. Выявление, изучение и мобилизация резервов роста производительности
труда и на этой основе экономии средств на оплату труда должны проводиться по
отдельным группам работников. Для определения суммы экономии средств на оплату
труда за счет повышения производительности труда необходимо число
высвобожденных работников в результате выявленных резервов роста
производительности труда умножить на их среднюю .заработную плату. Рост
производительности труда торговых работников фирмы ОАО «КИРМАШ» по сравнению с
планом на 1,4 % позволил относительно сократить численность работающих на 22
человека и сэкономить средства на оплату труда в сумме 85 млн. р. (см. расчеты
на с. 185). Повышение производительности труда торговых работников в динамике
на 28,4 % относительно сократило их численность на 345 человек [(1560 х 28,4):
(100,0 + 28,4)] и уменьшило расходы на оплату труда на 682 млн. р. (2,978 х
345). В будущем году торговое предприятие может повысить производительность
труда на 6,2 % и за счет этого высвободить 59 торговых работников.
Pocт производительности труда торговых работников даст
экономию средств на оплату труда в будущем году в сумме 237 млн. р. (4,019 х
59), что составляет 0,175 % к обороту (237 : 133,3 х 100 : 1000).
Анализ использования средств на оплату труда проводится
также в разрезе их видов и элементов (оплата по тарифным ставкам, сдельным
расценкам, должностным окладам; премии за торгово-производственные и другие результаты
работы; вознаграждения по итогам работы за выслугу лет; оплата ежегодных и
дополнительных отпусков, целодневных и внутрисменных простоев я другие виды
оплаты труда). Сопоставление абсолютных и относительных показателей по каждому
элементу израсходованных средств на оплату труда с данными плана и прошлых
периодов позволяет сделать выводы об эффективности их использования, имеющихся
резервах абсолютного и относительного сокращения расходов на оплату труда.
Повышению эффективности расходования средств на оплату
труда содействуют переход на аренду и особенно на финансовую, приватизация и
акционирование предприятий» устранение многозвенности и параллелизма в
управлении торговыми предприятиями, сокращение до оптимальных размеров
численности работающих, улучшение использования рабочего времени, разработка
рациональных графиков выхода на работу, расширение зон обслуживания
покупателей, совмещение профессий, должностей и функций, прием на работу на
неполный рабочий день студентов, учащихся техникумов, старшеклассников,
домохозяек и пенсионеров, внедрение рациональных систем хозяйствования. Все эти
факторы должны .быть изучены в процессе анализа расходов на оплату труда, что
поможет полнее выявить и реализовать резервы повышения эффективности
использования трудовых ресурсов и фонда заработной платы.
Снизить расходы на оплату труда можно также за счет
обеспечения равномерного, ритмичного развития розничного товарооборота. При
недовыполнении плана товарооборота торговым работникам обычно доплачивают до
гарантийного минимума, а при значительном перевыполнении плана они получают
необоснованно высокие премии. В связи с этим необходимо изучить правильность
распределения плана товарооборота по магазинам, а внутри их — по отделам,
секциям и бригадам (на год, по кварталам, секциям и бригадам).
Относительного снижения расходов на оплату труда можно
достичь и за счет рационального использования средств фонда заработной платы.
На практике нередко неэффективно расходуют средства на оплату труда. В
частности, производят необоснованные выплаты за работу в выходные и праздничные
дни, сверхурочно, за время проведения инвентаризаций и проверок, компенсацию за
неиспользованный отпуск и другие виды оплаты труда, не предусмотренные планом.
Анализ рациональности расходования средств на оплату труда проводится по данным
расчетно-платежных ведомостей, журналов-ордеров и дебетовых ведомостей к ним,
машинограмм, других регистров синтетического и аналитического учета, первичных
и сводных документов.
Необходимо также проанализировать темпы роста средней
заработной платы на одного работника и темпы инфляции (повышения розничных цен
на товары). Опережение темпов развития инфляционных процессов свидетельствует
об относительном обнищании трудящихся, и наоборот. По анализируемому
акционерному обществу «КИРМАШ» фактическая среднегодовая заработная плана на
одного работника по сравнению с прошлым годом возросла на 35,0 % (см. табл.
3.15), а индекс розничных цен на товары в отчетном году по сравнению с прошлым
составил 1,27. Следовательно, реальный жизненный уровень работников торгового
предприятия за изучаемый период повысился на 8,0 % (35,0 - 27,0).
Для комплексной оценки содержания трудовых ресурсов
органы статистики используют показатель фонд оплаты труда. В неги входят помимо
расходов на заработную плату, включаемых в издержки обращения, стоимость оплаты
работникам путевок на лечение, отдых, экскурсии, путешествия, материальная
помощь, оплата квартирной платы, проездных билетов, подписки на газеты и
журналы и т.п. Таким образом, под оплатой труда в широком смысле слова
понимаются не только расходы на заработную плату, отраженные на издержках
обращения, но и другие социальные затраты, связанные с использованием рабочей
силы. Методика анализа и оценки фонда оплаты труда примерно такая же, как и
расходов на заработную плату, включаемых в издержки обращения. Его изучают
сравнением фактических данных с плановыми показателями прошлых периодов (в
сумме и » % к обороту). Особое внимание уделяют анализу целесообразности и
эффективности расходования фонда заработной платы, разработке рекомендаций по
оптимизации использования средств на содержание трудовых ресурсов.
Значительный удельный вес в издержках обращения торговых
предприятий занимают транспортные расходы. Они учитываются на статье «Расходы
на железнодорожные, водные, воздушные, автомобильные и гужевые перевозки».
Анализ транспортных расходов проводят в целом по статье и по видам используемых
транспортных средств. Это позволяет более глубоко изучить и оценить
транспортные издержки. Товары от иногородних поставщиков могут поступать как на
условиях франко-вагон станция отправления, так и на условиях франко-вагон
станция назначения. В результате доля транспортных расходов в издержках
обращения предприятий розничной торговли значительна. В связи с этим необходимо
систематически выявлять и использовать резервы сокращения транспортных расходов
за счет развития закупки товаров у местных поставщиков на льготных условиях,
правильности выбора транспорта, повышения эффективности его использования,
расширения централизованной доставки и кольцевого завоза товаров.
Расходы на перевозки железнодорожным, водным, воздушным,
автомобильным и гужевым транспортом прежде всего зависят от правильного выбора
транспорта. При перевозках товаров народного потребления на большие расстояния
наиболее дешевыми и экономичными видами транспорта являются железнодорожный и
водный, наиболее дорогим — воздушный. Однако воздушный транспорт производит
доставку грузов во много раз быстрее железнодорожного или водного. Поэтому
исходя из установленных тарифов за весь цикл перевозочных работ, включая погрузочно-разгрузочные
операции, и с учетом скорости доставки грузов следует установить, какой вид
транспорта в условиях деятельности торгового предприятия экономически
целесообразен для перевозки отдельных партий товаров.
Значительное место в перевозках товаров народного
потреблений занимает железнодорожный транспорт. Расходы по железнодорожным
перевозкам зависят от количества и ассортимента (структуры) перевозимых грузов.
В связи с этим следует определитъ, какие товары и в каком объеме закупались у
иногородних поставщиков и завозились железнодорожным транспортом, какие
изменения произошли в объеме к структуре грузооборота по сравнению с планом и с
предыдущим годом и чем они вызваны, главное — измерить их влияние на размер
транспортных издержек. Влияние изменения объема перевозимых товаров обычно
определяют прямым счетом (разницу между фактическим и базисным объемами
перевозимых товаров умножают на тарифную ставку стоимости их доставки).
Торговые предприятия должны стремиться к расширению перевозок товаров в вагонах
и контейнерах, по которым установлены более низкие тарифы (из расчета за
перевозку одной тонны груза) при условии максимальной их загрузки. При
перевозке грузов большой скоростью железнодорожные тарифы обычно удваиваются по
сравнению с их перевозкой малой (грузовой) скоростью. Торговые предприятия
должны осуществлять перевозку товаров большой скоростью только в необходимых случаях
(при перевозках ягод, овощей, фруктов и других скоропортящихся товаров).
Влияние каждого из перечисленных факторов на сумму расходов по железнодорожным
перевозкам определяется прямым счетом.
Особое внимание уделяют выявлению и реализации резервов
сокращения расходов по железнодорожным и водным перевозкам за счет увеличения
производства товаров на местах, особенно завозимых издалека, правильного
планирования завоза в вывоза товаров, выбора рациональных форм товародвижения,
расширения транзитного завоза товаров, прямых связей промышленных предприятий с
торговыми и т.п. Значительного сокращения транспортных расходов можно также
достичь рациональным использованием транспортных средств, ликвидацией чрезмерно
дальних, встречных, повторных и других нерациональных перевозок товаров,
Перевозка товаров на небольшие и даже средние расстояния
в основном производится автомобильным транспортом, который имеет ряд
преимуществ перед другими видами транспорта. Он обеспечивает перевозку грузов
без излишних перевалок и значительно ускоряет их доставку грузополучателям.
Завоз товаров автомобильным транспортом в торговую сеть может производиться в порядке
централизованной их доставки промышленными предприятиями к другими поставщиками
или самостоятельно каждым торговым предприятием. Анализ расходов на перевозку
автомобильным транспортом проводят в целом по предприятию и в указанном выше
разрезе.
Расходы на автомобильные и гужевые перевозки изучают не
на реализованные, а на поступившие товары, что позволяет всесторонне и глубоко
проанализировать влияние факторов на их размер. Если правильно рассчитать
издержки обращения на остаток товаров, то результаты анализа можно, несомненно,
распространить и на реализованные товары.
Наиболее экономичной формой доставки товаров на
предприятия розничной торговля является централизованный завоз. Он улучшает
процесс товародвижения, обеспечивает более производительное использование
транспортных средств, снижает себестоимость перевозок грузов, сокращает
численность работников, занятых транспортным процессом, и т.д. Проводя анализ,
Прежде всего, изучают, как организована централизованная доставка и какие
имеются резервы для ее расширения, а при перевозке небольших партий товаров —
возможности развития их кольцевого завоза. Также проверяют соблюдение графика
завоза товаров в торговую сеть, выполнение заявок. И заказов розничных торговых
предприятий, осуществление предварительной подготовки товаров к отправке,
применение доставки товаров в контейнерах, за пломбой отправителя и других
рациональных методов их завоза. Одновременно изучают оптимальность маршрутов
доставки, правильность закрепления получателей товаров за поставщиками.
Выявляют возможности замены автомобильного транспорта с почасовой оплатой
автомобилями с оплатой по тарифам за объем выполненных работ, что значительно
сокращает транспортные издержки и повышает производительность транспортных
средств. Все это позволяет улучшить организацию централизованной доставки и
кольцевого завоза товаров при сокращении издержек обращения.
Целесообразно также проверить обоснованность взимания
наценок поставщиками на возмещение расходов по централизованной доставке
товаров. Наценки (нормы) возмещения затрат по централизованному завозу товаров
должны быть установлены в минимальных размерах при условии рационального
использования транспортных средств. На практике эти нормы нередко с избытком
покрывают расходы поставщиков по централизованной доставке товаров, в том числе
и убытки от непроизводительного использования транспортных средств, и
обеспечивает им получение неправомерной прибыли.
Всё это не создаёт материальной заинтересованности у
поставщиков для совершенствования и удешевления транспортировки товаров.
В настоящее время розничными торговыми предприятиями
производится в значительных размерах самостоятельный завоз товаров в торговую
сеть. Это вызвано отсутствием централизованной доставки товаров или имеющимися
недостатками в ее организации (нарушениями сроков доставки, ассортимента,
количества и качества поставляемых товаров и др.). Торговые предприятия
оплачивают автохозяйствам за каждый час нахождения у них автомобиля или за количество
тонн перевезенных грузов (с учетом расстояния перевозки и класса грузов).
Перевозка товаров автомобилями с оплатой из почасового расчета обходится
торговым предприятиям намного дороже, чем автотранспортом, работающим с оплатой
за объем выполненных работ. Но она позволяет скрыть недостатки в организации
процесса транспортировки товаров, сверхнормативные простои,
неудовлетворительное использование автомашин и других транспортных средств.
Проводя анализ, необходимо выявить возможности расширения использования
автомобилей, оплачиваемых за количество перевезенного груза, сокращения
«почасовых» автомашин. Одновременно устанавливают возможности и резервы
улучшения использования транспортных средств за счет полной загрузки
автомобилей (путем рациональной укладки грузов, наращивания бортов, правильного
выбора марок автомашин для перевозки определенных партий товаров и т.п.),
использования прицепов, полуприцепов, контейнеров, закрепления постоянных
шоферов за определенными маршрутами, сокращения порожних пробегов и простоев
автомобилей при погрузке, разгрузке и их ожидании. Снизить простои транспортных
средств при погрузке и разгрузке можно за счет предварительной подготовки
товаров и сопроводительных документов к отправке, механизации
погрузочно-разгрузочных работ, установления оптимального графика завоза
товаров, их .поступления в магазины только требуемого ассортимента и высокого
качества. .
Раздельное изучение на розничных торговых предприятиях
расходов по автомобильным перевозкам в разрезе способов доставки товаров не
только помогает выявлять недостатки в организации их завоза, но и содействует
улучшению процесса товародвижения и сокращению транспортных издержек.
Самостоятельный вывоз товаров производится
преимущественно автомобилями с почасовой оплатой. В справке к путевому листу
«почасовых» автомобилей не указывается, что и куда перевозилось , и тем более,
сколько времени было затрачено на перевозки определенных партий товаров. В
связи с этим нельзя определить стоимость доставки отдельных партий товаров.
Однако по данным текущего бухгалтерского учета и товарно-транспортным
документам можно установить, от каких поставщиков и в каком объеме производится
магазинами самостоятельный завоз товаров, и принять соответствующие меры по его
сокращению и предупреждению. Результаты проведенного анализа показали, что в
будущем году по фирме «КИРМАШ» можно примерно наполовину сократить
самостоятельный завоз товаров (за счет развития и совершенствования
централизованной доставки товаров). Транспортные расходы при централизованной
доставке в три раза меньше, чем при самостоятельном завозе товаров. В отчетном
году расходы по самостоятельному завозу товаров торговому предприятию составили
230 млн. р. Следовательно, за счет развития централизованной доставки товаров
издержки обращения в будущем году можно сократить на 77 млн. р.
230х50/100*⅔, что составляет 0,057 % к обороту (77
: 135,3 х 100: 1000).
При использовании собственного автомобильного транспорта
необходимо сопоставить стоимость оказанных им услуг по действующим тарифам, учтенную
на счетах издержек, с фактическими затратами на его содержание. В результате
определяют финансовый результат (прибыль или убыток) от эксплуатации
собственного автомобильного транспорта. Аналогичное сравнение должно
проводиться и при анализе деятельности собственного гужевого транспорта. Кроме
того, по гужевому транспорту устанавливают экономическую целесообразность его
использования. Основная цель анализа — выявить, изучить и мобилизовать резервы
улучшения использования собственного автомобильного и гужевого транспорта и
сокращения на этой основе издержек обращения.
Расходы на содержание материально-технической базы
торговли в планировании и учете отражают на четырех статьях вздержек обращения:
«Расходы на аренду и содержание зданий, сооружений, помещений и инвентаря»,
«Амортизация основных средств», «отчисления и затраты на ремонт основных
средств», «износ санитарной одежды» Эти расходы занимают значительный удельный
вес в расходах торговой организации. Анализ расходов на содержание материально-технической
базы торговли проводят по отдельным статьям я видам затрат, так как каждый их
вид имеет свои особенности и пути снижения. В ОАО «КИРМАШ» по сравнению с
планом и прошлым годом значительно возросли (а сумме и по уровню в % к обороту)
расходы на аренду и содержание основных средств, по износу санитарной одежды,
столового белья, малоценных и быстроизнашивающихся предметов и снизились другие
издержки обращения, связанные с содержанием материально-технической базы
торговли. В процессе анализа необходимо установить причины выявленных
отклонений, определить пути и резервы проведения режима экономии в расходах.
Расходы на аренду и содержание зданий, сооружений,
помещении и инвентаря изучают в разрезе двух видов затрат:
* расходы на аренду;
• издержки на содержание основных средств.
Прежде чем проводить анализ расходов на аренду,
необходимо проверить наличие договоров аренды, правильность отражения в них
площади арендуемых торгово-складских и других помещений и ставок арендной
платы. Далее изучают целесообразность аренам каждого объекта, выясняют, нет ли
полупустующих и неиспользуемых помещений складов, кладовых и других объектов
аренды, и разрабатывают меры по более рациональному использованию арендуемых
площадей, прекращению аренды ненужных зданий, помещений, инвентаря, развитию
субаренды. Одновременно, изучают соблюдение договорных обязательств об участии
арендодателя в оплате расходов по ремонту, отоплению и коммунальному
обслуживанию зданий помещений. Расходы на аренду зависят от арендуемой площади
и средних арендных ставок, влияние которых можно измерить при помощи приема
абсолютных разниц. В будущем году ОАО «КИРМАШ» может отказаться от аренды
отдельных складских помещений, и за счет этого арендная плата уменьшится на 368
млн. р., или на 0,272 % к обороту (368 : 135,3 х 100 : 1000).
Расходы на содержание основных средств включают целый
комплекс затрат, анализ которых проводится по каждому их виду в отдельности.
В частности, изучают, как экономно расходуются топливо,
электроэнергия, вода, нет ли ее утечки, неэкономного использования
топливно-энергетических ресурсов. Следует также определить целесообразность
установки водомеров, счетчиков тепла, замены ламп накаливания более экономичным
люминесцентным, галогеновым или другим оптимальным освещением, изменения схем
включения светильников в торговых залах, складских и подсобных помещениях.
Изучая расходы на содержание зданий и помещений в чистоте, определяют, нет ли
расточительства в расходовании средств. Анализ расходов на содержание помещений
в чистоте проводят по данным первичных документов и личных наблюдений.
Экономия, полученная в результате неполного проведения противопожарных
мероприятий, несвоевременного клеймения весоизмерительных приборов, не должна
считаться положительным моментом в работе торгового предприятия. Необходимо
также проверить правильность взимания платы на содержание охраны, не состоящей
в штате торгового предприятия, и выявить возможности замены постовой охраны
обходной или установки автоматической сигнализации.
Расходы по статье «Амортизация основных средств» включают
амортизационные отчисления на полное восстановление собственных основных
средств (кроме собственной инвентарной тары и тары-оборудования, амортизация
которых отражается на статье «Расходы на тару») и капитальные затраты в арендованные
строения и помещения. Снизить расходы на амортизацию можно за счет реализации
или бартерных сделок, или безвозмездной передачи другим предприятиям из своей
торговой организации излишних и неиспользуемых машин и оборудования. ОАО «КИРМАШ»
имеет на конец года излишние и неиспользуемые основные средства — 0,7 млрд. р.
Среднегодовая норма амортизации по этим основным средствам — 15,0 %. Если их
реализовать, то издержки обращения снизятся на 105 млн. р. (0,7 х 15,0 : 100 х
1000), что составляет 0,078 % к обороту (105 : 135,3 х 100 : 1000).
Досрочный ввод в действие основных средств обычно ведет к
росту расходов на амортизацию. Однако это нельзя ставить в вину торговому
предприятию, так как досрочная сдача в эксплуатацию зданий и помещений Ведет к
росту товарооборота, прибыли, улучшению обслуживания покупателей.
Нельзя ставить в заслугу предприятия полученную экономию
расходов на амортизацию основных средств в связи с несвоевременным вводом в
эксплуатацию отдельных объектов строительства, По каждому случаю несвоевременной
сдачи в эксплуатацию основных средств устанавливают причины и виновников и
определяют влияние затяжки сроков строительства на показатели хозяйственной и
другой предпринимательской деятельности торгового предприятия. Это обычно
делается прямым счетом.
На статье «Отчисления и затраты на ремонт основных
средств» отражаются расходы, связанные с текущим, средним и капитальным
ремонтом производственных основных фондов, и аккумулируются средства для
проведения всех видов ремонта. В процессе анализа прежде всего выясняют
правильность определения планируемого объема ремонтных работ, составления сметы
расходов на ремонт, ее исполнение, соответствие израсходованных средств объему
и качеству выполненных ремонтных работ, проведение режима экономии в расходах.
Анализ расходов проводят по каждому объекту ремонта основных средств, а также
по отдельным видам работ. При проведении ремонта хозяйственным способом изучают
правильность отпуска и списания материалов, эффективность использования техники
и рабочей силы. По текущему и капитальному ремонтам, выполненным подрядным
способом, определяют правильность предъявляемых счетов за ремонтные работы.
Следует иметь в виду, что невыполнение плана по ремонту зданий и помещений
отрицательно сказывается на материально-технической базе торгового предприятия,
ухудшает культуру обслуживания покупателей и не может быть оценено
положительно. Особенно тщательно следует проанализировать соблюдение сроков
проведения ремонта, так как его удлинение ведет к потерям розничного товарооборота,
доходов, прибыли, перерасходу издержек обращения, ухудшению финансового
положения предприятия.
По статье «Износ санитарной одежды, столового белья,
малоценных и быствоизнашивающихся предметов» изучают, как бережно относятся
работники к малоценным предметам и инвентарю. Снизить эти расходы до
минимальных размеров можно путем оптимизации остатков инвентаря, реализации
излишних и неиспользуемых малоценных и быстроизнашивающихся предметов, а
главное, за счет бережного их использования.
По статье «Расходы на хранение, подработку товаров, упаковку
товаров» отражаются следующие виды издержек обращения: затраты на подработку,
подсортировку « упаковку товаров (стоимость упаковочной бумаги, пакетов,
шпагата, гвоздей, стружки и т.п.), оплата услуг фасовочных предприятий,
стоимость временного хранения товаров на «чужих» складах, расходы на закупку и
набивку льда (включая затраты по его доставке, погрузке и выгрузке), содержание
холодильных установок, издержки по сохранению товаров от порчи (приобретение
нафталина, антимоли» затраты по сортировке и доработке товаров). Анализ
проводят в целом по статье и по видам расходов. Большинство указанных издержек
обращения зависит от изменения объема и структуры розничного товарооборота,
доли в товарообороте штучных и фасованных, товаров. Все это следует учитывать
при проведении их анализа. Затраты на упаковку, фасовку и подработку товаров
зависят от количества израсходованных упаковочных материалов и цен на них,
влияние которых можно измерить приемом абсолютных разниц. Экономия, полученная
в результате уменьшения расхода упаковочных материалов, не должна ставиться в
заслугу торговому предприятию» так как она обычно является результатом
ухудшения качества обслуживания покупателей. Если же расходы на упаковку
товаров снижены в результате рационального использования упаковочных материалов
(предварительной нарезки и повторного использования бумаги и шпагата), снижения
стоимости упаковочных материалов за счет уменьшения доли в их цене
транспортнозаготовительных расходов, то такая экономия должна рассматриваться
как положительное явление в работе. Необходимо также изучить эффективность
использования холодильного оборудования и разработать меры по экономии
электроэнергии, воды, смазочных материалов и запасных частей. Необходимо иметь в
виду, что на данной статье учитываются не все расходы по хранению, подработке,
подсортировке, упаковке товаров и содержанию холодильных установок.
Значительная их часть отражается на статьях расходов на оплату труда, аренду,
содержание, амортизацию и ремонт основных средств. Для определения общего
размера этих расходов необходимо к сумме затрат по одноименной статье прибавить
указанные выше расходы, отраженные на других статьях издержек обращения.
Анализ расходов на торговую рекламу проводят по общей
сумме и отдельным 'их видам': затратам на оформление витрин и выставок,
световую и другую наружную рекламу, рекламу по радио и т.д. Для их снижения
необходимо правильно подбирать товары для показа в витринах, более часто делать
их замену на стендах и манекенах.
Одним из основных источников формирования средств
торговых предприятий являются кредиты банков и займы. Они выдаются на различные
цели, и за их использование предприятия платят банку и другим заимодавцам
проценты в установленном размере. Ставки процентов зависят от вида
используемого кредиту и договоренности с обслуживающим учреждением банка.
Торговое предприятие при продаже товаров населению в кредит получает с
покупателей в определенном размере проценты за проданные товары. В издержках
обращения эти расходы отражаются как разность между процентами, уплаченными и
полученными от покупателей. Статью «Проценты за пользование кредитом и займами»
изучают по предприятию в целом и по отдельным видам кредита. Особое внимание
уделяют анализу расходов по процентам за кредит под товарные запасы, так как
они занимают основное место в данной статье издержек обращения. Величина
указанных расходов зависит от объезда и структуры розничного товарооборота,
времени обращения товаров, долевого участия собственных средств торгового
предприятия в формировании товарище запасов и процентных ставок за
предоставленный кредит. Рост объёма товарооборота, увеличение в нем доли
сложно-ассортиментных товаров с замедленной оборачиваемостью ведут к увеличению
товарных запасов, а вместе с ним и к дополнительному привлечению кредитов
банка. Ликвидация сверхнормативных товарных запасов, уценка и распродажа
залежалых, неходовых, излишествующих товаров сокращают потребность в кредитах и
займах. Увеличение или" уменьшение потребности в кредитах ведет к
соответствующему изменению расходов по процентам за кредит. Их сокращению
содействует расширение продажи товаров населению в кредит. Итак, изучение
расходов по процентам за кредит должно быть увязано с анализом товарооборота,
товарных запасов, товарооборачиваемости, финансового положения торгового
предприятие.
Особое внимание уделяют изучению сроков погашения
задолженности. По каждому случаю просрочки платежа по кредитам и займам и
уплате в связи с этим повышенных процентов устанавливают их причины и принимают
меры по предупреждению образования просроченной задолженности. Такими мерями, в
частности, являются нормализация товарных запасов, рост розничного
товарооборота, временная приостановка закупки товаров, имеющихся в достаточном
количестве в торговой сети, взыскание дебиторской задолженности, повышение
эффективности использования собственного капитала и др.
Акционерное общество «КИРМАШ» в будущем году имеет
возможность ускорить товарооборачиваемость на 3,9 дня, что позволит сократить
товарные запасы до продажной (розничной) стоимости на 1,5 млрд. р. (135,3 ; 360
х 3,9) и по отпускным ценам — на 1,2 млрд. р. В будущем году торговое
предприятие 75 % потребности средств в формировании товарных запасов будет
покрывать кредитами и платить банку 80 % годовых. Ускорение
товарооборачиваемости на 3,9 дня уменьшит расходы по процентам за кредит на 720
млн р. –(1,2х75х80х1000)/100х1000, что составляет 0,532 ,% к обороту (720
:135,3 х 100 : 1000).
При транспортировке, хранении и продаже товаров
образуются нормируемые товарные потери, которые учитывают на статье «Потери
товаров при перевозке, храпении и реализации в пределах норм». К ним относятся
естественная убыль товаров, потери от боя непродовольственных и
продовольственных товаров в стеклянной посуде, бой фарфорофаянсовых и
стеклянных изделий, галантерейных товаров из пластмасс при перевозке, приемке,
хранении и отпуске товаров в пределах установленных норм. К нормируемым также
относятся потери товаров в магазинах и отделах самообслуживания в пределах
установленных дополнительных норм. До проведения анализа нормируемых товарных
потерь проверяют правильность применения норм естественной убыли.
Эти нормы являются предельными и применяются в случаях
выявления при приемке или инвентаризация недостач товаров. При анализе
фактические товарные потери сравниваются с установленными нормами и с данными
прошлых лет, определяются отклонения и выявляются их причины.
На размер естественной убыли товаров оказывают влияние
следующие факторы:
1. Объем и структура розничного товарооборота. Увеличение
в товарообороте штучных и фасованных товаров, организация предварительной их
фасовки ведут к сокращению товарных потерь. Исследования показывают, что при
продаже весовых товаров потери возрастают по макаронным изделиям в 17 раз, муке
— в 9 раз, крупе — в 8 раз, сахару — в 4 раза, чем при продаже их в
расфасованном виде. Одновременно улучшаются их показ и реклама.
2. Состояние товарных запасов и время обращения товаров.
Ликвидация залежалых и неходовых товаров, предупреждение образования сверхнормативных
товарных запасов, ускорение товарооборачиваемости содействуют снижению товарных
потерь.
3. Состояние материально-технической базы торговли и
улучшение условий хранения товаров. Внедрение новейшего оборудования, машин,
хладофикации ведет к значительному сокращению естественной убыли товаров и
предупреждению образования потерь сверх установленных норм. Практика
показывает, что мясо при замораживании теряет примерно 0,7 % веса. Поэтому
целесообразно завозить его в магазины в охлажденном виде.
4. Улучшение процесса транспортировки товаров. Закупка
товаров у местных поставщиков, расширение прямых связей, транзита, ускорение
доставки, перевозки их специализированным транспортом создают предпосылки для
сокращения товарных потерь. Все эти факторы должны быть изучены и учтены при
разработке мероприятий по уменьшению и предупреждению потерь товаров.
На торговых предприятиях могут возникать товарные потери
сверх установленных норм. К ним относятся сверхнормативные потери от боя, лома,
порчи товаров, дополнительного завеса тары, принятые за счет предприятий, и
т.п. Если потери возникли в связи с деятельностью должностных лиц или суд
отказал в удовлетворении иска, то такие потери товаров в установленном порядке
списываются на внереализационные расходы. Эти товарные потери обычно не
планируются и поэтому их изучают в динамике за ряд лет (в сумме, по уровню в %
к обороту и по удельному весу в общей сумме внереализационных расходов).
Наличие ненормируемых товарных потерь, а тем более их рост свидетельствует о недостатках
в хранении товаров, плохом обращении. Анализ товарных потерь сверх
установленных норм проводят также по каждому случаю их возникновения. В
частности, определяют, у кого, когда и почему они возникли, какие меры приняты
и что следует сделать для их предупреждения.
На статье «Расходы на тару» отражаются издержки обращения
на тару за вычетом доходов по операциям с тарой. Расходы по данной статье
включают износ собственной инвентарной и многооборотной залоговой тары и
тары-оборудования, расходы по ремонту, перевозке, погрузке и выгрузке тары и
т.п. К доходам по операциям с тарой относятся средства, полученные от
поставщиков в возмещение расходов по сбору и хранению стеклянной тары,
стоимость тары и тарных упаковочных материалов, полученных от поставщиков
бесплатно, доходы от превышения сдаточной цены деревянной и картонной тары над
ее покупной стоимостью и др. При анализе особое внимание уделяют выявлению и
реализации возможностей сокращения расходов и потерь по таре. К ним относятся:
правильная приемка тары по количеству, качеству и цене; бережное вскрытие,
своевременный ремонт, надлежащее хранение и ускорение сдачи тары; улучшение
документального оформления приема и сдачи тары; применение собственной и
залоговой многооборотной тары, контейнеров и других рациональных видов тары;
предупреждение поступления товаров в нестандартной таре; правильный выбор типа
тары для упаковки определенного товара, рациональная укладка товаров в тару;
усиление материальной ответственности за сохранение качества тары; материальное
поощрение за качественную приемку, правильное хранение и своевременную сдачу
тары. Проведенное исследование показало, что на анализируемом торговом
предприятии слабо используются резервы снижения расходов по таре. Ящики и
другая деревянная тара нередко плохо ремонтируются. Практикуется неправильное
вскрытие ящиков, плохое хранение и несвоевременная сдача
деревянной тары. В результате тара приходит в негодность и списывается на
убытки. Не взыскиваются с виновных потери по таре, вызванные бесхозяйственностью.
При анализе расходов и потерь по таре особенно важно выделить
и изучить ту их часть, которая явилась результатом недостатков в работе, тарном
хозяйстве. Для этого изучение расходов должно проводиться по отдельным видам
тары (деревянной, картонной, стеклянной и мешкотаре). В настоящее время потери
по таре отражаются в учете не на издержках обращения, а на внереализационных
расходах. Наличие, а тем более рост потерь по таре указывают на имеющиеся
недостатки в тарном хозяйстве торгового предприятия. По первичным документам и
путем личных наблюдений следует установить причины и виновников потерь по таре
и разработать меры по их предупреждению. Многие розничные торговые предприятия,
в том числе ОАО «КИРМАШ», в конечном итоге имеют не расходы и потери, а доходы
по операциям с тарой (особенно деревянной), так как цены на тару, оплачиваемые
тарополучателями, значительно ниже цены ее возврата и реализации.
На статье расходов «Отчисления на социальные нужды»
отражаются обязательные платежи в фонд социальной защиты населения, фонд
занятости и др. Они начисляются по установленным ставкам от всех видов оплаты
труда торговых работников. В связи с этим анализ расходов по данной статье
проводится в увязке с изучением выполнения плана и динамики расхода средств на
оплату труда. Оценка этих издержек обращения дается по изменению их уровня (в
процентах к обороту).
На статье «Налоги, отчисления и сборы, включаемые в
издержки обращения» учитываются следующие налоги: экологический, на землю, на
топливо, чрезвычайный (чернобыльский), а также отчисления на содержание детских
дошкольных учреждений и др. При проведении анализа определяют правильность их
расчета, своевременность уплаты и возможности оптимизации.
Статью «Прочие расходы» анализируют в разрезе отдельных
видов и сумм затрат, входящих в ее состав. По расходам на охрану труда и
технику безопасности выясняют, как улучшаются условия труда, какие проводятся
мероприятия по профилактике заболеваний в предупреждению травматизма, как
соблюдается техника безопасности и т.п. Указанные издержки обращения в основном
не зависят от степени выполнения плана и динами_и розничного товарооборота, и
поэтому оке изучаются и оцениваются прежде всего по абсолютным данным.
Расходы на ведение кассового хозяйства и инкассацию
выручки находятся в прямой зависимости от развития товарооборота, и их анализ
проводится по уровню (в процентах к обороту).
По затратам, связанным с управлением торговым
предприятием (расходы на содержание административно-управленческого аппарата,
оплата информационных и вычислительных услуг, канцелярские и командировочные
расходы, оплата услуг почтовой, телефонной, телеграфной и факсимильной связи,
издержки на повышение квалификации работников, представительские расходы в
пределах утвержденных норм, расходы по лизинговым операциям, износ
нематериальных активов и др.), определяют их целесообразность, проведение
режима экономии, эффективность произведенных затрат труда и средств. Особое
внимание уделяется выявлению и мобилизации резервов снижения издержек обращения
при повышении качества управления торговыми предприятиями.
Глава 4.Оперативный анализ издержек и выявление резервов
снижения издержек
Сравнительный анализ издержек обращения в торговле в
выявление резервов снижения издержек.
При анализе издержек торговой организации широко
используются приемы группировок, математические методы исследования их
хозяйственной и другой предпринимательской деятельности. В частности,
предприятия, входящие в состав торговой организации, могут группироваться по
степени выполнения плана по издержкам обращения (табл. 6) и другим признакам.
При помощи группировок можно изучить зависимость издержек обращения торговой
организации от степени выполнения плана товарооборота, изменения его объема,
состава и структуры, уровня производительности труда и т.п.
Один из основных факторов, влияющих на издержки
обращения, — степень выполнения плана розничного товарооборота. При
недовыполнении плана товарооборота относительно возрастают условно-переменные
издержки торговых предприятий. Для изучения влияния указанного фактора на
издержки обращения ОАО «КИРМАШ» составляют данные табл. 19.
Значительный перерасход сметы издержек обращения
допустили хозрасчетные структурные подразделения торговой фирмы, не выполнившие
план розничного товарооборота. В то же время относительно снизились расходы
подразделений, перевыполнивших план розничной реализации товаров.
Путем составления специальной группировочной таблицы
можно проанализировать зависимость издержек торговых предприятий от их объема
товарооборота, С ростом розничного товарооборота обычно относительно снижаются
расходы магазинов. Аналогичная закономерность будет установлена и при
группировке торговых предприятий по уровню производительности труда: чем выше
выработка на одного торгового работника, тем ниже будет уровень издержек
обращения. Особенно отчетливо проявляется такая тенденция по расходам на оплату
труда.
Группировки дают возможность установить ту или иную
зависимость между издержками обращения и изучаемыми факторами.
Таблица 19 Зависимость издержек обращения структурных
подразделений ОАО «КИРМАШ» от степени выполнения плана розничного товарооборота
за отчетный год.
|
Степень выполнения структурными подразделениями плана
товарооборота
|
Количество подразделений
|
Розничный товарооборот в действующих ценах, млрд. р.
|
Издержки обращения
|
|
план
|
фактически
|
% выполнения плана
|
план
|
фактически
|
% выполнения плана по сумме
издержек обращения
|
отклонение от плана по уровню издержек обращения в % к
обороту
|
|
сумма, млн.р.
|
В % к обороту
|
сумма, млн.р.
|
В % к обороту
|
|
До 89,9 %
|
-
|
-
|
-
|
-
|
-
|
-
|
-
|
-
|
-
|
-
|
|
От 90 до 99,9%
|
2
|
24,1
|
22,9
|
95,0
|
3270
|
13,568
|
3192
|
13,939
|
97,6
|
+0,371
|
|
От 100,0 до 109,9 %
|
8
|
107,9
|
112,4
|
104,2
|
14311
|
13,263
|
15074
|
13,411
|
105,3
|
+0,148
|
|
110,0 % и более
|
-
|
-
|
-
|
-
|
-
|
-
|
-
|
-
|
-
|
-
|
|
Всего
|
10
|
132,0
|
135,3
|
102,5
|
17581
|
13,319
|
18266
|
13;Ш
|
103,9
|
+0,181
|
Количественно измерить эту зависимость позволяют Приемы
корреляции и регрессии. С помощью множественного корреляционно-регрессивного
анализа можно изучить влияние на издержки обращения следующих факторов: степени
выполнения плана розничного товарооборота, объёма товарооборота, выработки на
одного торгового работника, выработки на I м2 торговой площади, средней
заработной платы на одного работника, товарооборачиваемости и др.
Группировки позволяют изучить опыт работы лучших торговых
предприятий по проведению режима экономии и выявить возможности относительного
сокращения расходов за счет повышения производительности труда, внедрения в
практику научно-технического прогресса, более эффективного использования материально-технической
базы торговли и т.п. Такой сравнительный анализ издержек обращения должен
проводиться по однородной группе тортовых предприятий (одинаковой специализации
и имеющих примерно идентичные условия работы). В процессе анализа уровень
расходов лучшего магазина сравнивают с данными других однотипных торговых
предприятий. В результате выявляют возможности их относительного сокращения за
счет использования однотипными торговыми предприятиями передового опыта работы
лучшего из них по проведению режима экономии в расходах, повышению
эффективности использования экономического потенциала. Результаты такого
сравнительного анализа оформляются составлением табл. 3.26.
Если ЦУМ изучит опыт работы лучшего торгового предприятия
по проведению режима экономии в расходах (акционерного общества «КИРМАШ») и
достигнет его уровня издержек обращения, то расходы у него снизятся на 603 млн
р., что составляет 0,605 % к обороту (603 :99,6 х 100:1000). По ОАО «Торговый
дом» возможности снижения издержек за счет указанного фактора составляют 1043
млн р., или 1,033 % к обороту.
Заканчивается анализ обобщением выявленных- возможностей
и резервов сокращения расходов торгового предприятия. Для обобщения
неиспользованных возможностей снижения издержек ОАО «КИРМАШ» за отчетный год
составляют табл. 20.
В отчетном году фирма «КИРМАШ» имела возможности снизить
издержки обращения на 1901 млн. р., или на 1,405 % к обороту. Если исключить
дублирующие суммы, то экономия
Таблица 20 Алгоритм расчета возможностей сокращения
издержек обращения за счет изучения и использования опыта работы лучшего
однотипного предприятия использования расходах
|
Однотипное предприятие
|
Фактический розничный товарооборот в действующих ценах,
млрд. p.
|
Фактические издержки обращения
|
|
сумма, млн. р.
|
уровень в % к обороту
|
отклонение по уровню издержек обращения в % к обороту
по сравнению с данными лучшего предприятия
|
относительная экономия издержек обращения, полученная за
счет использования опыта работы лучшего предприятия (гр. 2 х гр. 5 : 100 х
1000), млн р.
|
|
1
|
2
|
3
|
4
|
5
|
6
|
|
ОАО «Торговый ДОМ»
|
135,3
|
18266
|
13,500
|
—
|
-
|
|
ЦУМ
|
99,6
|
14049
|
14,105
|
+0,605
|
-603
|
Издержек составила 735 млн. р.
(1901-245-331-116-290-122-62) и уровень торговых расходов мог снизиться на
0,542% к обороту (735/135,3 х 100/1000)
Таблица 21 Обобщение выявленных возможностей ОАО «КИРМАШ»
за отчетный год
|
Неиспользованная возможность
|
Размер неиспользованных возможностей
|
|
сумма, млн.р
|
уровень в% к обороту
|
|
Относительный рост торговых расходов по сравнению с
планом на отчетный год
|
245
|
0,181
|
|
Относительный перерасход издержек обращения по сравнению
с планом во втором и четвертом кварталах
|
332
|
0,245
|
|
Относительный рост издержек в динамике в четвертом
квартале
|
116
|
0,086
|
|
Относительный перерасход издержек обращения по сравнению
с планом у отдельных торговых подразделений
|
290
|
0,214
|
|
Относительный рост расходов у первого и второго
торгового подразделения в динамике
|
122 698
|
0,090
|
|
Относительный перерасход издержек по отдельным статьям
сметы расходов
|
|
|
|
Увеличение в розничном товарообороте доли издержкоемких
товаров
|
62
|
0,046
|
|
Развитие централизованной доставки товаров
|
36
|
0,027
|
|
Всего
|
1901
|
1,405
|
Экономия от не проведения текущего и капитального
ремонтов основных средств, мероприятий по охране труда и технике безопасности, недоиспользования
средств на повышение квалификации, переподготовку кадров, другие социальные
нужды не должна оцениваться положительно, так как она ведет к ухудшению
состояния материально-технической базы торгового предприятия, условий труда и
снижению жизненного уровня трудящихся. Для подсчетов прогнозных резервов
сокращения расходов ОАО «КИРМАШ» составляют табл. 22.
Таблица 22 Обобщение выявленных прогнозных резервов
сокращения издержек обращения ОАО «КИРМАШ»
|
Прогнозный резерв
|
Размер прогнозного резерва
|
|
сумма, млн.р.
|
к обороту
|
|
Сокращение расходов на оплату труда за счет мобилизации
прогнозных резервов
|
|
|
|
повышения производительности труда торговых работников
|
237
|
0,175
|
|
Сокращение транспортных расходов 3ft счет развития
централизованной доставки товаров
|
77
|
0,057
|
|
Отказ от аренды отдельных ненужных складских помещений
|
368
|
0,272
|
|
Реализация излишних и неиспользуемых основных средств
|
105
|
0,078
|
|
Сокращение расходов по процентам за кредит за счет
резервов ускорения товарооборачиваемости
|
720
|
0,532
|
|
Итого
|
1507
|
1,114
|
Торговое предприятие имеет прогнозные резервы снижения
издержек обращения на 1507 млн р., или на 1,114 % к обороту, которые могут быть
использованы в его будущей хозяйственной деятельности. В будущем году уровень
расходов по ОАО «КИРМАШ» составит 12,386 % к обороту (13,500 - 1,114).
Оперативный анализ издержек обращения на торговом
предприятии.
При использовании простейшей вычислительной техники
оперативный анализ издержек обращения обычно проводится по пятидневкам (неделям,
дням, декадам). Для этого на каждую пятидневку определяется плановая сумма
расходов делением месячной их суммы по плану на число работающих дней"
месяца и умножением полученного итога на количество рабочих дней в каждой
пятидневке. Такие расчеты делают по всем издержкам обращения и раздельно — по
условно-переменным и условно-постоянным расходам. Для определения ожидаемой
суммы издержек обращения в каждой пятидневке необходимо плановую сумму
условно-переменных расходов умножить на процент выполнения плана розничного товарооборота
в пятидневке, разделить на 100 и к полученному итогу добавить
условно-постоянные расходы по плану. Результаты оперативного анализа издержек
обращения оформляются в виде табл. 23.
В первой и пятой пятидневках в связи с недовыполнением
плана розничного товарооборота ОАО «КИРМАШ» имело абсолютную экономию расходов.
В последующих пятидневках в результате перевыполнения плана товарооборота
получен их абсолютный перерасход. Однако нельзя давать оценку издержкам
обращения по абсолютным данным. Уровень издержек обращения по торговому
предприятию по данным за месяц составил: по плану — 13,500 % к обороту (2430
:18 000 х 100); ожидаемое выполнение — 13,469 % к обороту (2458 : 18 249 х
100). Таким образом, уровень издержек обращения по фирме «КИРМАШ» снизился на
0,031 % к обороту (13,469 - 13,500). Сумма их относительной экономии составила
6 млн. р. [18 249 х (-0,031); 100].
Бели в процессе оперативного анализа будут выявлены
значительные изменения в составе и структуре розничного товарооборота, в
численности торговых работников и условиях работы, то это следует учесть при
оперативном анализе издержек обращения.
При выполнении оперативного анализа на ЭВМ е
использованием других современных технических средств представляется
возможность проводить его ежедневно. В машинограмме будут содержаться не только
плановые и ожидаемые показатели, но и фактические расходы за соответствующий
период прошлого года .
Таблица 23. Оперативная информация об издержках обращения
ОАО «КИРМАШ» за март, млн. р.
|
Пятидневка
|
Розничный товарооборот
|
Сумма издержек обращения
|
|
план
|
фактически
|
% выполнения плана
|
план
|
ожидаемое выполнение
|
отклонение от плана (гр. 10
-гр.7)
|
|
условно-переменные расходы
|
условно-постоянные расходы
|
итого (гр. 5 + + гр 6)
|
условно-переменные расходы (гр.
5 х х гр. 4 ; И»)
|
условно-постоянные расходы
|
итого (гр.8 + гр.9)
|
|
1
|
2
|
3
|
4
|
5
|
б
|
7
|
8
|
9
|
10
|
11
|
|
1-я
|
3000
|
2880
|
96,0
|
285
|
120
|
405
|
274
|
120
|
394
|
-11
|
|
2-я
|
2400
|
2725
|
113,5
|
228
|
96
|
324
|
259
|
96
|
355
|
+31
|
|
3-я
|
3000
|
3020
|
100,7
|
285
|
120
|
405
|
287
|
120
|
407
|
+2
|
|
Итого за 1-ю
|
|
|
|
|
|
|
|
|
|
|
|
половину месяца
|
8400
|
8625
|
X
|
798
|
336
|
1134
|
820
|
336
|
1156
|
+22
|
|
4-я
|
3075
|
102,5
|
285
|
120
|
405
|
292
|
120
|
412
|
+7
|
|
5-я
|
3000
|
2845
|
94,8
|
285
|
120
|
405
|
270
|
120
|
390
|
-15
|
|
6-я
|
3600
|
3749
|
104,1
|
342
|
144
|
486
|
356
|
144
|
500
|
+14
|
|
Итого за 2-ю
|
|
|
|
|
|
|
|
|
|
|
|
половину месяца
|
9600
|
9669
|
X
|
912
|
384
|
12%
|
918
|
384
|
1302
|
+6
|
|
Всего за месяц
|
18000
|
18249
|
X
|
1710
|
720
|
2430
|
1738
|
720
|
2458
|
+28
|
Следовательно, оперативный анализ издержек обращения на
ЭВМ осуществляется и в динамике.
Оперативный контроль отдельных видов торговых расходов
ведется по-разному и во многом зависит от действующего порядка их отнесения на
издержки обращения. По тем расходам, которые начисляются и списываются на издержки
один раз в месяц (расходы на оплату труда, арендная плата, амортизация основных
средств, проценты за кредит и т.п.), оперативный контроль должен быть направлен
на повседневное изучение эффективности использования материальных, трудовых и
финансовых ресурсов. Так, по расходам на оплату труда необходимо вести текущий
контроль за соблюдением установленной численности работников, эффективностью
использования рабочего времени, труда, соблюдением должностных окладов, так как
излишества „в штатах, нерациональное использование рабочего времени к средств
на оплату труда ведут к росту издержек обращения.
По транспортным и другим расходам, отражаемым на
издержках ежедневно или в другие короткие сроки (пятидневки, недели или
декады), оперативный контроль должен быть направлен на устранение и
предупреждение бесхозяйственности, расточительства, повышение эффективности
использования экономического потенциала в процессе повседневной
предпринимательской деятельности. Например, повседневный контроль за работой
автомобильного транспорта и оплатой выполненных им услуг обеспечивает улучшение
использования транспортных средств, предупреждает ошибки и приписки выполненных
объемов, работ. Изучение по данным товарно-транспортных и других документов
выполненных и оплаченных транспортных услуг позволяет установить причины и
виновников непроизводительного использования транспорта (сверхнормативные
простои автомобилей и других транспортных средств, неудовлетворительное
использование грузоподъемности и пробега автомашин и т.п.) и разработать меры
по повышению эффективности использования транспортных средств и сокращению
издержек обращения.
Заключение
Уход общества от административно-командной системы и
вступление в рыночные отношения коренным образом изменили условия
функционирования предприятий. Предприятия должны проявлять инициативу,
предприимчивость и бережливость, что приведет к повышению эффективности
хозяйствования. В противном случае они могут оказаться на грани банкротства. В
рыночных условиях залогом выживаемости и основой стабильного положения
предприятия служит его финансовая устойчивость, при которой субъект
хозяйствования свободно маневрирует денежными ресурсами и эффективно их
использует. Это способствует бесперебойному процессу производства и реализации
продукции (товаров), минимизации издержек производства и обращения, высокой
рентабельности.
Особое значение имеет анализ издержек обращения и еще в
связи с тем, что именно от величины издержек предприятия и умения проводить
анализ их состояния (с целью определения способов минимизации) зависит прибыль
предприятия. Это значит, что именно издержки обращения, а вернее сказать
способность их минимизации будет определять возможность предприятия развиваться
в дальнейшем.
В этой работе я провела системный анализ издержек обращения
ОАО «КИРМАШ» и определить основные направления их снижения. На мой взгляд по
результатам анализа можно сделать вывод: предприятие работает достаточно
успешно, но резервы в улучшении работы все же имеются.
Список литературы
1.
Анализ бухгалтерской отчетности. М., 2000.
2.
Анализ хозяйственной деятельности в бюджетных организациях: Учеб.
пособие / Под ред. Д.А. Панкова. М., 2006.
3.
Анализ хозяйственной деятельности в промышленности: Учебник / Под ред.
В.И. Стражева. Мн., 2002.
4.
Анализ хозяйственной деятельности предприятия: Учеб. пособие / Под ред.
Л.Л. Ермолович. Мн., 2001.
5.
Анализ финансово-экономической деятельности предприятия. М., 2001.
6.
Анфилатов B.C. и др. Системный анализ в управлении. М., 2006.
7.
Артеменко В.Г., Беллендир М.В. Финансовый анализ. М., 2000.
8.
Баканов М.И. Анализ хозяйственной деятельности в торговле. М., 2000.
9.
Баканов М.И., Шеремет А.Д. Теория анализа хозяйственной деятельности.
М., 2000.
10.
Бернстайн Л.А. Анализ финансовой отчетности: теория, практика, интерпретация
/ Пер, с англ. М., 2007.
11.
Бромвич М. Анализ экономической эффективности капиталовложений / Пер. с
англ. М., 2007. •
12.
Вахрин П. И. Финансовый анализ в коммерческих и некоммерческих
организациях. М., 2001.
13.
Джон Дж. Мэрфи. Межрыночный технико-экономический анализ: торговые
стратегии для мировых рынков акций, товаров и валюты / Пер. с англ. М., 2006.
14.
Донцова Л.В., Никифорова Н.А. Анализ бухгалтерской отчетности. М., 2003.
15.
Ермолович Л.Л. Анализ хозяйственной деятельности предприятия. Мн., 2000.
16.
Ефимова О.В. Финансовый анализ. М., 2002.
17.
Калверт МартХейм. Управленческий консалтинг. М., 2000.
18.
Кивачук B.C. Анализ финансово-хозяйственной деятельности коммерческой
организации в условиях банкротства. Брест, 2001.
19.
Кивачук B.C. Оздоровление предприятия: экономический анализ. Мн., 2006.
20.
Ковалев А.И., Привалов В.П. Анализ финансового состояния предприятия.
М., 1995.
21.
519
22.
Ковалев В.В. Финансовый анализ: Методы и процедуры. М., 2001.
23.
Кравченко Л. И. Анализ хозяйственной деятельности в торговле. Мн., 2000.
24.
Кравченко Л.И, Анализ хозяйственной деятельности предприятии
общественного питания. Мн., 1998.
25.
Кретина М.Н. Анализ финансового состояния и инвестиционной
привлекательности акционерных обществ в промышленности, строительстве и
торговле. М., 1994.
26.
Крылова Т.Е. Выбор партнера: анализ отчетности капиталистического
предприятия. М., 1991.
27.
Лукасевич И.Я. Анализ финансовых операций. М., 1999.
28.
Меньшиков И.С. Финансовый анализ ценных бумаг. М., 1998.
29.
Михайлова-Станюта И.А., Ковалев Л А., Шулейко ОМ. Анализ финансового
состояния предприятия. Мн., 1994.
30.
Многомерный статистический анализ в экономике. М., 1999.
31.
Муравьев А.И. и др. Анализ внешнеэкономической деятельности предприятий.
М., 1991.
32.
Нагашев КВ. Анализ финансов предприятия в условиях рынка. М., 1997.
33.
Панков Д.А. Современные методы анализа финансового положения
предприятия. Мн., 1995.
34.
Панков Д.А. Бухгалтерский учет и анализ за рубежом. Мн., 2006.