Проект источника теплоснабжения для промышленного предприятия и жилого района расположенных в Иркутской области

  • Вид работы:
    Курсовая работа (т)
  • Предмет:
    Физика
  • Язык:
    Русский
    ,
    Формат файла:
    MS Word
    213,69 kb
  • Опубликовано:
    2011-02-14
Вы можете узнать стоимость помощи в написании студенческой работы.
Помощь в написании работы, которую точно примут!

Проект источника теплоснабжения для промышленного предприятия и жилого района расположенных в Иркутской области














Курсовая работа

по курсу: «Теплоэнергетические системы и энергетический баланс»

Проект источника теплоснабжения для промышленного предприятия и жилого района расположенных в Иркутской области

Оглавление

1. Исходные данные для проектирования энергоисточника

2. Климатологические характеристики района сооружения энергоисточника (город Иркутск)

3. Расчёт тепловых нагрузок

3.1 Технологическая тепловая нагрузка

3.2 Отопительная тепловая нагрузка

3.3 Расчёт вентиляционной нагрузки

3.4 Расчет нагрузки ГВС жилищно-коммунального сектора

3.5 Сводная таблица тепловых нагрузок и годовых расходов теплоты

4. Предварительный выбор основного оборудования по вариантам ТЭЦ и производственной котельной

5. Технико-экономическое сравнение при выборе источников теплоснабжения

5.1 Расчёт капитальных вложений по вариантам

5.2 Расчёт годовых расходов топлива по вариантам

5.3 Расчёт годовых издержек по вариантам

5.4 Расчёт приведённых затрат по вариантам

6. Выбор системы теплоснабжения и схема присоединения подогревателей горячего водоснабжения

7. Выбор метода центрального регулирования отпуска теплоты

8. Расчёт расхода сетевой воды и определение диаметра магистрального трубопровода

9. Принципиальная схема ТЭЦ

10. Выбор вспомогательного оборудования

10.1 Выбор сетевых подогревателей

10.2 Выбор сетевых насосов

10.3 Выбор РОУ

10.4 Выбор деаэраторов

Список использованной литературы

нагрузка энергоисточник тепловая вентиляция

1. Исходные данные для проектирования энергоисточника

1. Местонахождение энергоисточника и потребителя.…………........

г. Иркутск

2. Промышленная паровая нагрузка


расход пара Dпр, т/ч….……………………………………..........

130

давление пара рп, ата……………………………………….........

10

2. Конденсационная электрическая мощность Nкон, МВт……….......

10

3. Численность населения посёлка n, тыс. чел……..…………………

30

4. Объём отапливаемых производственных помещений Vпр, тыс.м3.

140



2. Климатологические данные района строительства

1. Продолжительность отопительного периода………..….

no=241 сут.

2. Расчётная температура для систем отопления…………

tр.о=-38 оС

3. Расчётная температура для систем вентиляции………..

tр.в=-25 оС

4. Средняя температура холодного месяца..………………

tср.хм=-20,9оС

5. Средняя температура отопительного периода………….

tср.оп=-8,9 оС



3. Расчёт тепловых нагрузок

3.1 Технологическая тепловая нагрузка

Годовой расход пара при заданной промышленной и паровой мощности:

,

где nр – число рабочих дней;

 nсм – количество смен;

 τсм – длительность смены, ч;

 kсн – коэффициент суточной неравномерности;

 kгн – коэффициент годовой неравномерности;

.

Годовое потребление теплоты на производственные нужды

.

3.2 Отопительная тепловая нагрузка

3.2.1 Тепловая нагрузка жилых и общественных зданий

Максимальный тепловой поток на отопление жилых и общественных зданий

,

где f – обеспеченность населения жилой площадью, f=12 м2/чел;

 qo=90-2∙tр.о=90-2∙(-38)=166 Вт/(м2∙чел) – удельный тепловой поток;

 m – численность населения;

.

Тепловая нагрузка отопления в режиме самого холодного месяца

,

где tвн – температура воздуха внутри помещения, оС;

.

Тепловая нагрузка отопления в средне-отопительном режиме

.

3.2.2 Тепловая нагрузка отопления промышленных зданий

,

где  – удельный тепловой поток на отопление производственных зданий, Вт/(м2∙К).

;

.

Теплова нагрузка отопления промышленных помещений в режиме самого холодного месяца

,

где  - температура воздуха внутри производственного помещения, оС;

.

Теплова нагрузка отопления промышленных помещений в средне - отопительном режиме

.

3.2.3 Годовые расход теплоты:

- на отопление жилых и общественных зданий

.

- на отопление производственных зданий

,

где kсм – коэффициент снижения нагрузки, для трёх смен kсм=1;

.

3.3 Расчёт вентиляционной нагрузки

3.3.1 Тепловая нагрузка вентиляции общественных зданий

Максимальный тепловой поток на вентиляцию общественных зданий

.

Тепловая нагрузка на вентиляцию для режима самого холодного месяца

,

где tвн –температура воздуха в общественных зданиях, оС;

.

Тепловая нагрузка на вентиляцию для средне-отопительного режима

.

3.3.2 Тепловая нагрузка вентиляции производственных зданий

Максимальный тепловой поток на вентиляцию производственных зданий

,

где =0,1÷1 Вт/(м3∙К) – удельный тепловой поток на вентиляцию производственных зданий;

.

Тепловая нагрузка на вентиляцию в режиме самого холодного месяца

.

Тепловая нагрузка на вентиляцию для средне-отопительного режима

.

3.3.3 Годовые расходы теплоты:

- на вентиляцию общественных зданий

.

- на вентиляцию производственных зданий

.

3.4 Расчет нагрузки горячего водоснабжения жилищно-коммунального

сектора

Средняя нагрузка на ГВС

,

где qгвс – удельный тепловой поток, Вт/чел;

,

где a – норма расхода горячей воды общественного сектора, а=20 л/сут;

 b – норма расхода горячей воды жителями, b=110 л/сут;

 с – теплоёмкость воды, с=4,186 кДж/(кг∙К);

 tг – температура горячей воды, tг=55 оС;

 tх – температура холодной воды, tх=5 оС;

;

.

Максимальный расход теплоты на ГВС:

,

где ксут – коэффициент суточной неравномерности;

кнед – коэффициент недельной неравномерности.

 МВт.

Годовой расход теплоты на ГВС жилого поселка

,

где tхл – температура холодной воды летом, tхл=15 оС;

tхз – температура холодной воды зимой tхз=5 оС;

 ГДж.

 

3.5 Сводная таблица тепловых нагрузок и годовых расходов теплоты


Наименование

нагрузки

Теплоноси-тель и его параметры

Ед.

изм

Величина нагрузки

Годовой расход тепла ГДж

max

зимний

сам.хол

месяца

средне-

отопит.

Лет-ний

1

Технологическая

Пар, Р=10ата

т/ч

130

130

130

91

426,254×103

т/год

963,334·103

2

Промышленное отопление и вентиляция

Пар, Р=5ата

т/ч

7,083

5,624

3,696

0

55,446×103

МВт

4,95

3,933

2,583

0

3

Отопление и вентиляция жилых и общественных зданий

Вода

150/70 ºС

МВт

82,17

59,403

41,757

0

837,991×103

4

ГВС жилых и общественных зданий

Вода, 55 ºС

МВт

9,447

9,447

9,447

6,046

253,649×103

I

Всего по пару

Пар, Р=10ата

т/ч

137,08

135,62

133,7

91

1018,78×103

II

Всего по горячей воде

Вода

(150/70) ºС

МВт

91,62

68,85

51,2

6,046

1091,64×103

т/ч

146,86

110,37

82,08

9,69



4. Предварительный выбор основного оборудования по вариантам ТЭЦ

и производственной котельной

Выбор основного оборудования по вариантам ТЭЦ и производственной котельной делается исходя из номенклатуры выпускаемого заводами энергетического оборудования.

Паровые турбины ТЭЦ выбираются по среднеотопительному режиму таким образом, чтобы их номинальная мощность обеспечивала покрытие:

а) технологической нагрузки;

б) отопительной нагрузки и нагрузки ГВС ЖКС;

в) электрической конденсационной нагрузки.

Выбор паровых котлов по варианту производственной котельной производится по нагрузкам в максимально-зимнем режиме с таким расчетом, чтобы при выходе из строя одного, самого мощного котла, оставшиеся в работе покрывали нагрузку самого холодного месяца.

Выбор паровых турбин по варианту ТЭЦ представлен в таблице 4.1.

Выбор паровых и водогрейных котлов по варианту производственной котельной представлен в таблице 4.2.

Таблица 4.1. – Баланс нагрузок для выбора паровых турбин по варианту ТЭЦ.

Статья баланса

Нагрузка в среднеотопительном режиме

Dпр, т/ч

Dо, т/ч

Nкон, МВт

Нагрузка

133,7

82,08

10

Покрытие:

ПР – 25 – 90/10/0,9

ПТ – 25 – 90/10


60

70


63

50


0

25

Итого:

130

113

25


Принимаем к установке одну турбину ПР – 25 – 90/10/0,9 и одну турбину ПТ – 25 – 90/10.

Таблица 4.2. – Баланс нагрузок паровых и водогрейных котлов по варианту котельной.

Статья баланса

Dпр, т/ч

Dо, Гкал/ч

максимально-

зимний

самого холодного

месяца

максимально-

зимний

самого холодного

месяца

Нагрузка

137,08

135,62

79

59,35

Покрытие:

4×Е – 50 – 14ГМ

4×КВ – ГМ - 20


200

-


150

-


-

80


-

60

Итого:

200

150

80

60


Принимаем к установке четыре паровых котла Е – 50 – 14ГМ и четыре водогрейных котла КВ – ГМ – 20.

5. Технико-экономическое сравнение при выборе источников

теплоснабжения

5.1 Расчёт капитальных вложений по вариантам

Капитальные затраты на сооружение энергоисточника обычно вычисляются после разработки технического проекта и приводятся в специальной литературе. Для предварительного выбора варианта расчет капиталовложений и эксплуатационных издержек могут быть выполнены на основании удельных показателей энергоисточников, полученных в результате статистической обработки данных по ранее выполненным проектам специальными проектными институтами.

5.1.1 Капиталовложения в строительство ТЭЦ определяются пропорционально мощности установленного оборудования.

Ктэцтэц∙Nтэц·r,

гдектэц – удельные капиталовложения на единицу мощности, принимаем

ктэц =250 руб/кВт;

Nтэц - установленная мощность турбоагрегатов на ТЭЦ, кВт;

r - районный коэффициент;

Ктэц= 250∙25000·1,3= 8,125 млн. руб.

5.1.2 Капиталовложения в строительство КЭС

Ккэскэс∙Nкэс×r,

гдеккэс – удельные капиталовложения на единицу мощности, принимаем

ккэс =120 руб/кВт;

Nкэс - установленная мощность КЭС, Nкэс = 25000кВт;

Ккэс= 120∙25000·1,3= 3,9 млн. руб.

5.1.3 Капиталовложения в ЛЭП

Клэп=, руб.

гдеd– удельные капиталовложения на сооружение ЛЭП, руб./МВт,

принимаем d =10000 руб/MВт;

Lлэп – длина ЛЭП, принимаем Lлэп=400 км;

а – коэффициент пропорциональности, руб./(А∙км),

принимаем а=20 руб./(А∙км);

U – напряжение на ЛЭП, кВ, принимаем U=500 кВ;

Клэп = млн. руб.

5.1.4 Капитальное вложение в строительство производственно –

отопительной котельной

Стоимость принимается пропорционально тепловой мощности установленных паровых и водогрейных котлов.

,

где и  - удельные капиталовложения в паровые и водогрейные

котлы, тыс.руб./МВт, принимаем  тыс.руб./МВт,  тыс.руб./МВт;

 - мощность установленных в котельной паровых и водогрейных котлов, МВт;

 млн. руб.

5.1.5 Доля издержек на амортизацию и ремонт

a = 1/Тсл,

где Тсл – срок службы оборудования, принимаем Тслтэц = 25 лет, котельной

Тслкот = 15 лет;

aтэц = 1/25 = 0,04;       aкот = 1/15 = 0,07.

5.1.6 Эффективность затрат

e = 1/Ток=1/7=0,143,

где Ток = 7лет - срок окупаемости.

5.1.7 Дополнительные капиталовложения в расширение топливной базы

КТБ=р∙∆В

Где р – удельные капиталовложения в расширение топливной базы,

 принимаем р = 50 руб./т топлива в год

КТБ=50∙40,62∙103=2,031 млн. руб.

5.2 Расчёт годовых расходов топлива по вариантам

5.2.1 Годовой расход условного топлива в котельной

Годовой расход условного топлива в котельной рассчитывается исходя из удельных расходов условного топлива на получение пара и горячей воды:


где  и  - годовые расходы теплоты паровыми и водогрейными

 и  - удельные расходы условного топлива в котельной,

кг условного топлива/ГДж

,

где  - КПД трубопроводов, принимаем ;

 - КПД паровых котлов;

=0,84 – КПД водогрейных котлов;

 кг у.т./ГДж;

 кг у.т./ГДж;

 т у.т./год.

5.2.2 Годовой расход условного топлива на КЭС

Годовой расход условного топлива на КЭС определяется пропорционально выработке электроэнергии и удельному расходу условного топлива на выработку 1 кВт∙ч.

Вкэс=bкэс∙Wкэс;

Wкэс=(1+Сэ)Wтэц,

где Сэ – коэффициент, учитывающий потери электроэнергии на транспортировку и трансформацию, Сэ=0,1;

bкэс=, кг у.т./кВт∙ч;

где ηкэс – КПД турбоустановки на КЭС, для турбоустановки К-200-130

ηкэс=0,37;

bкэс=0,332 кг у.т./кВт∙ч;

Вкэс=bкэс∙(1+Сэ)Wтэц=0,332∙(1+0,1)∙191,44∙106=69,91∙103 т у.т./год.

5.2.3 Годовой расход условного топлива на ТЭЦ

Годовой расход условного топлива на ТЭЦ складывается из расхода топлива на выработку электроэнергии и расхода топлива на выработку теплоты. Определение расходов топлива по видам продукции в комбинированном процессе ТЭЦ один из сложнейших вопросов.

Распределение годового расхода топлива по видам продукции рассчитывается по эксергетическому методу:

,

где bэ, bп, bо – удельные расходы топлива.

Удельный расход топлива на выработку электроэнергии

;

=0,31,

где  - КПД цикла Ренкина,

где Токр = 305 К– температура окружающей среды;

Т`св= 582 К– температура насыщенного пара;

 кг у.т./кВт∙ч;

Удельный расход условного топлива на выработку теплоты, отпускаемой паротурбинной установкой:

,

где ψ – коэффициент трансформации теплоты свежего пара в теплоту отборного пара.

ψпсвп;                     ψосво.

Коэффициент трансформации тепла показывает, сколько единиц теплоты низкого потенциала получается при обратимой трансформации теплоты высокого потенциала.

ψп=1,4;            ψо=2,45;

 кг у.т./ГДж;

 кг у.т./ГДж;

Годовая выработка электроэнергии на тепловом потреблении производственным и отопительным потоками пара:

, кВт∙ч,

где ηoi – относительный внутренний КПД турбоустановки = 0,8;

w – доля выработки электроэнергии на тепловом потреблении;

;          ,

 Т`п = 461 К, Т`0 = 377 К – температуры пара производственного и

отопительного отборов;

;         ;

, кВт∙ч/год;

 т у.т./год.

5.2.4 Годовой перерасход условного топлива по варианту КЭС и котельной по сравнению с ТЭЦ

;

 т у.т./год.

 

5.3 Расчёт годовых издержек по вариантам

5.3.1 Годовые издержки на топливо для ТЭЦ

,

гдеСт – стоимость топлива, принимаем Ст =23 руб./т.у.т.;

Стр – стоимость транспортировки топлива, принимаем

Стр =0,01 руб./тыс.км;

L – расстояние, км, принимаем L=500 км;

 млн. руб/год.

5.3.2 Годовые издержки на топливо для котельной

;

 млн. руб/год.

5.3.3 Годовые издержки на топливо для КЭС

;

 млн. руб/год.

5.3.4 Годовые издержки на заработную плату по вариантам

Годовые издержки на заработную плату принимаются исходя из среднегодовой зарплаты на одного человека в данной отрасли и количество персонала обслуживающего энергоустановку без учета ремонтного персонала.

;              ,

где d ≈ 1 – дополнительная оплата (пенсионный фонд, фонд занятости, фонд социального страхования и т.д.);

Р – средняя годовая зарплата в отрасли, руб./(чел∙год),

принимаем Р = 1500 руб./(чел∙год),

П – количество персонала, установленное согласно штатному

расписанию,

- по варианту ТЭЦ

,

где - штатный коэффициент, принимаем  = 9 чел/МВт

N – мощность энергоисточника, N = 25 МВт,

 чел.

 млн. руб/год.

- по варианту котельной:

,

где  - штатный коэффициент, чел/МВт, =0,34 чел/МВт;

 - суммарная нагрузка котельной,

 =139,76 + 68,97 = 208,73 МВт;

 чел;

 млн. руб/год.

5.4 Расчёт приведённых затрат по вариантам

5.4.1 Приведённые затраты по варианту ТЭЦ

 

Зтэц=(α + ε + ρ)∙Ктэцтсм+ Иотсн,

где Итсм – издержки на топливо, сырье и материалы,

Итсм = 1,2×Итопл = 1,2×3,44 = 4,128 млн.руб.

Иотсн – издержки на оплату труда и социальные нужды,

Иотсн = 2× Изп = 2×0,675 = 1,35 млн.руб.

α – доля отчислений на полное восстановление основных фондов;

,

где Там = 40 лет – срок амортизации;

ε – уровень эффективности инвестиций;

ε =,

где Ток = 7 лет – срок окупаемости;

ρ – доля отчислений на капитальный и текущий ремонт основных производственных фондов;

ρ =

где Тсл = 20 лет – срок службы

Зтэц=(0,025+0,14+0,05)∙8,125 + 4,128 + 1,35= 7,22 млн.руб./год.

5.4.2 Приведённые затраты по варианту котельной

 

Зкот=(α + ε + ρ)∙(Ккотлэп)+ +отсн,

где  - годовые издержки на покупку электроэнергии;

;

где T – тариф на электроэнергию,

 руб./кВт·ч;

 млн.руб./год.

Зкот=(0,025+0,14 + 0,05)∙(8,23+0,65)+1,2×2,62 + 3,1+

+ 2×0,213 = 8,58 млн.руб./год.

Таким образом, по приведённым затратам, строительство ТЭЦ выгоднее:


В результате технико-экономического расчёта по приведённым затратам вариант ТЭЦ выгоднее, поэтому в качестве проектируемого источника энергоснабжения жилого посёлка и промышленного предприятия выбираем производственную ТЭЦ.

6. Выбор системы теплоснабжения и схема присоединения

подогревателей горячего водоснабжения

Согласно СНиП для системы теплоснабжения должна применяться двухтрубная водяная тепловая сеть с перегретой водой и расчетной температурой в подающем трубопроводе 150 °С, а в обратном - 70°С. По условиям качества подпиточной воды, которая имеет высокое содержание солей кальция и магния, применяется закрытая тепловая сеть.

Закрытая тепловая сеть имеет преимущества:

1.   Стабильное качество горячей воды, поступающей в установки горячего водоснабжения, одинаковое с качеством водопроводной воды;

2.   Гидравлическая изолированность воды, циркулирующей в тепловой сети;

3.   Простота контроля герметичности системы по величине подпитки;

4.   Простота санитарного контроля местных установок горячего водоснабжения.

Недостатки закрытой тепловой сети:

1.   Сложность эксплуатации в абонентских вводах из-за подогревателей горячего водоснабжения;

2.   Коррозия местных установок горячего водоснабжения из-за поступления в них недеаэрированной водопроводной воды;

3.   Выпадение накипи в подогревателях и системах горячего водоснабжения при повышенной жесткости водопроводной воды.

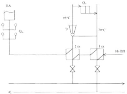
Схема присоединения подогревателей горячего водоснабжения.

В закрытых тепловых сетях возможна комбинация установок отопления и горячего водоснабжения, которая позволяет снизить потребление горячей воды абонентами, т.е. снизить расчетный расход воды в тепловой сети, уменьшить диаметры трубопроводов тепловых сетей, а следовательно и капиталовложения.

Выбор схемы присоединения установки ГВС к отопительной установке на абонентском вводе производится в зависимости от относительной величины нагрузки ГВС по сравнению с отопительной нагрузкой.

Qгвс/Qo= 20,88/74,7 = 0,28<0,6

Принимаем к установке двухступенчатую последовательную схему, которая приведена на рисунке 6.1.

Рисунок 6.1. Двухступенчатая последовательная схема присоединения установки ГВС.


7. Выбор метода центрального регулирования отпуска теплоты

Согласно СНиП, в двухтрубных тепловых сетях должно применяться центральное качественное регулирование отпуска тепла по температуре наружного воздуха с поправкой на силу ветра. При соотношении нагрузок отопления и ГВС:

= 9,447/74,7 = 0,13 < 0,15,

применяется график центрального регулирования по отопительной нагрузке.

8. Расчёт расхода сетевой воды и определение диаметра

магистрального трубопровода

Для определения диаметра магистральных трубопроводов необходимо вычислить расчётный расход сетевой воды, который в закрытых тепловых сетях является постоянным для всех режимов работы. Величина расхода сетевой воды зависит от способа присоединения и метода центрального регулирования отпуска тепла. При центральном регулировании по отопительной нагрузке расчётный расход сетевой воды определяется по формуле:

Gp=Go+ Gв+0,6·,

где Go, Gв – расчётные расходы воды на отопление и вентиляцию, кг/с.

 - средний расход воды на ГВС, кг/с;

Расчетные расходы воды на отопление и вентиляцию

;          ,

где с – теплоёмкость воды, кДж/(кг∙оС), принимаем с = 4,19 кДж/(кг∙оС);

τ, τ – расчётные температуры в подающем и обратном трубопроводах тепловой сети при расчётной температуре наружного воздуха на отопление, оС;

  – расчётные температуры в подающем и обратном трубопроводах тепловой сети при расчётной температуре наружного воздуха на вентиляцию, оС;

 кг/с;      кг/с;

Расход воды на ГВС

,

где  - температура сетевой воды в подающем и обратном трубопрово-дах в точке излома температурного графика центрального регулирования;

 - температура воды за подогревателем первой ступени;

 оС;

кг/с.

Расход сетевой воды

Gp = 222,85 + 28,3 + 0,6·30,55 =269,48, кг/с.

По расчётному расходу сетевой воды Gp = 269,48 кг/с и давлению потерей Rл = 80 Па/м по номограмме для гидравлического расчёта выбираем для магистрального трубопровода трубу диаметром d = 406 мм.

Скорость воды wв = 2 м/с.

Действительное линейное падение давления Rл=80 Па/м.

 

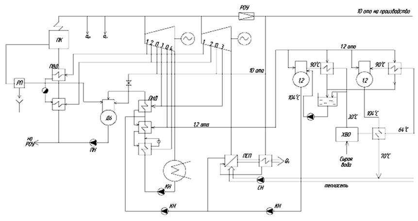
9. Принципиальная схема ТЭЦ

Составление принципиальной схемы производится на основании стандартных тепловых схем турбоустановок, которые разработаны заводами выпускающие конкретный тип паровой турбины.

В принципиальной схеме должна быть предложена установка для отпуска сетевой воды, схема выработки производственного пара, схема утилизации, продувки паровых котлов.

ПТС отражает в графическом виде технологический процесс выработки тепла (горячей воды и пара) и электроэнергии.


 

Рисунок 9.1. Принципиальная тепловая схема ТЭЦ

10. Выбор вспомогательного оборудования

10.1 Выбор сетевых подогревателей

Выбор сетевых подогревателей производится по двум параметрам: расчётной площади поверхности и расходу сетевой воды. Расход воды должен быть близким к номинальному, так как он определяет коэффициенты теплоотдачи и теплопередачи. Выбор сетевых подогревателей производится по максимальной тепловой нагрузке, которая имеет место для пиковых подогревателей в максимально-зимнем режиме, а для основных – когда пиковые подогреватели отключены, а сетевая вода основных подогревателей имеет максимальную температуру.

Расчётная нагрузка основных подогревателей:

 МВт;

Поверхность теплообмена основного подогревателя:

,

где к –коэффициент теплопередачи, Вт/(кг∙К), принимаем к = 3300 Вт/(кг∙К);

 z – количество основных подогревателей, принимаем z = 3 шт.;

 ∆tср – среднелогарифмический температурный напор;

;

 м2.

Расход воды через основной подогреватель:

 м3/с = 334 м3/ч.

Принимаем к установке три основных сетевых подогревателя типа ПСВ-200-7-15 с площадью теплообмена 200 м2 и расходом 400 м3/ч каждый.

Расчётная нагрузка пиковых подогревателей:

 МВт.

Поверхность теплообмена пикового подогревателя:

.

гдек –коэффициент теплопередачи, Вт/(кг∙К), принимаем

к = 3300 Вт/(кг∙К);

z – количество пиковых подогревателей, принимаем z = 2 шт.;

∆tср – среднелогарифмический температурный напор;

;

 м2.

Расход воды через пиковый подогреватель:

 м3/с = 515 м3/ч.

Принимаем к установке два пиковых сетевых подогревателя типа ПСВ-200-7-15 с площадью теплообмена 200 м2 и расходом 800 м3/ч каждый.

10.2 Выбор сетевых насосов

Сетевые насосы выбираются по двум параметрам:

1)   расчётному расходу сетевой воды;

2)   напору, который необходим для преодоления гидравлических сопротивлений подающего и обратного трубопроводов в теплосети, пиковых и основных сетевых подогревателей и коллекторов.

Количество и единичную мощность сетевых насосов определяют исходя из условия экономичной работы насосов в течение года.

В летний период целесообразно применять летний насос малой производительности.

Режим работы насоса всегда определяется совмещением рабочих характеристик насоса и сети.

10.3 Выбор РОУ

РОУ используется для резервирования производственных отборов турбин и их постоянная работа нецелесообразна. Выбираются по общей потребности производства в паре, устанавливаются в количестве двух штук, без резерва. При общей потребности производства в паре 137,1 т/ч принимаем две РОУ 80/10. Покрытие – 160 т/ч.

10.4 Выбор деаэраторов

Для деаэрации подпитки теплосети применяются деаэрационные колонки атмосферного типа с давлением греющего пара 1,2 ата. Деаэрационные колонки устанавливаются на аккумуляторных баках по 1 – 2 штуки. Емкость аккумуляторных баков должна хранить пятнадцатиминутный запас деаэрируемой воды. Аккумуляторные баки устанавливаются в количестве не менее двух, без резерва, но заполняются водой на 80 %.

По расходу подпиточной воды тепловой сети Gпод= 14,94 кг/с =53,78 т/ч принимаем к установке две деаэрационные колонки производительностью 50т/ч каждая, установленных на аккумуляторных баках.

Аккумуляторные баки должны хранить 15 минутный запас деаэрированной воды.

15 минутный запас:

.

Принимаются к установке 2 аккумуляторных бака ёмкостью по 25 м3.

Список использованной литературы

1. Соколов Е.Я. Теплофикация и тепловые сети: Учебник для вузов. – 7-е изд., стереот. – М.: Издательство МЭИ, 2001. – 472 с., ил.

2. Наладка и эксплуатация водяных и тепловых сетей: Справочник (В.И. Манюк, Э.Б. Хит, А.И. Манюк). – М.: Стройиздат, 1988. – 432 с.

3. Рыжкин В.Я. Тепловые электрические станции: Учебник для вузов/ Под ред. В.Я. Гришфельда. – 3-е изд., перераб. и доп. – М.: Энергоатомиздат, 1987. – 328 с.: ил.

 

Похожие работы на - Проект источника теплоснабжения для промышленного предприятия и жилого района расположенных в Иркутской области

 

Не нашли материал для своей работы?
Поможем написать уникальную работу
Без плагиата!
Без нейросетей!