Расчет вторичного источника питания

  • Вид работы:
    Контрольная работа
  • Предмет:
    Физика
  • Язык:
    Русский
    ,
    Формат файла:
    MS Word
    720,98 kb
  • Опубликовано:
    2010-12-25
Вы можете узнать стоимость помощи в написании студенческой работы.
Помощь в написании работы, которую точно примут!

Расчет вторичного источника питания

1.   Данные для расчета

№ варианта

Iн, мА

Uн, В

ΔUн+, В

ΔUн-, В

εвых

Кст мин

№ рисунка схемы

36

270

11

0

0

103

60

3


ЗАДАНИЕ

Провести полный расчет вторичного источника питания, структурная схема которого изображена на рси.1, по следующим данным:

1. Первичная сеть 220 В, 50 Гц с возможными отклонениями напряжения +5% и -15%.

2. В соответствии с указанным вариантом взять из таблицы

· ток нагрузки Iн;

· напряжение на нагрузке Uн с пределами регулирования ΔUн+ и ΔUн- или без регулирования;

· допустимый коэффициент пульсации εвых;

· минимальный коэффициент стабилизации напряжения Кст мин;

· вариант схемы выпрямителя по номеру рисунка.

Рис.1. Структурная схема вторичного источника питания

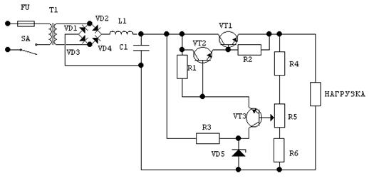
1.   ВЫБОР И РАСЧЕТ СТАБИЛИЗАТОРА НАПРЯЖЕНИЯ

Стабилизация среднего значения выходного напряжения вторичного источника питания производится c помощью стабилизатора напряжения. Выбор стабилизатора напряжения осуществляется исходя из следующих соображений. Если не нужно регулировать напряжение на нагрузке (не заданы ΔUн+ и ΔUн-) и ток в нагрузке не превышает 0,1А, то можно выбрать, как самый простой, параметрический стабилизатор напряжения, при условии, что он обеспечит заданный коэффициент стабилизации. В противном случае необходим компенсационный стабилизатор напряжения с обоснованием его выбора.

Так как ток нагрузки Iн больше 0,1А, необходим компенсационный стабилизатор напряжения.

РАСЧЕТ КСН

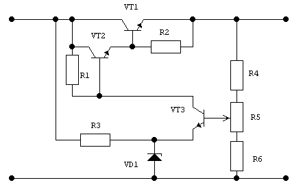
Рис.2 Схема стабилизатора.

1)   Определим максимальный ток коллектора транзистора VT1

2)   Определим значения выходного напряжения на нагрузке

минимальное:

максимальное:

3)   Определим напряжение на входе КСН

минимальное:

где ориентировочно принимаем ;

номинальное

максимальное

4)   Максимальное значение напряжение коллектор-эммитер и рассеиваемой мощности на транзисторе VT1 будут равны

5)    


6)   В блоках питания применяются низкочастотные транзисторы. По найденным значениям  по справочнику выбираем транзистор n-p-n структуры и выписываем его параметры:

VT1: П701

, В

, мА

, Вт

, мкА

40

500

10

20

7

0,1


7)   Определяем максимальный ток базы транзистора VT1

8)   Рассчитываем сопротивление резистора R2 и его мощность, где В


Выбираем тип резистора и его параметры.

R2 = 4,7х106 Ом, Pr2 = 0,01 Вт.

9)   Определяем максимальное значение напряжения коллектор-эммитер, тока коллектора и мощность транзистора VT2

,

,

.

10)   По найденным значениям  по справочнику выбираем транзистор n-p-n структуры и выписываем его параметры:

VT2: П701А

, В

, мА

, Вт

, мкА

60

500

10

20

7

0,1


Величину напряжения берем .

11)   Уточняем минимальное напряжение на РЭ


12)   Определяем ток базы транзистора VT2


13)   Принимаем ток коллектора транзистора VT3 равным


14)   Определяем максимальное, минимальное и номинальное значения напряжения на коллектора VT3 относительно общего минуса


15)   Рассчитываем сопротивление резистора R1 и его мощность

 

Выбираем резистор R1:  , .

16)   Вычисляем максимальный ток коллектора транзистора VT3

 

17)   Напряжение стабилитрона VD1 выбираем в пределах 6…8 В, ноо при этом напряжение коллектор- эммитер транзистора VT3 должно быть не менее 3В, то есть


18)   По найденному значению Uст и учитывая, что ток стабилизации VD1 не должен превышать максимально допустимый ток стабилитрона, то есть


Выбираем тип стабилитрона VD1 и выписываем его параметры

VD1: Д814А

, В

, мА

, мА

, Ом

, В

8

40

3

6

7,5

8,5



19)   Уточняем напряжение коллектор-эммитер транзистора VT3


20)   Определяем мощность, рассеиваемую на коллекторе транзистора VT3


21)   По найденным значениям  по справочнику выбираем транзистор n-p-n структуры и выписываем его параметры:

VT3: КТ306Г

, В

, мА

, Вт

, мкА

10

30

0,15

0,3

3


22)   Вычисляем сопротивление резистора R3 и его мощность


Выбираем резистор R3:  , .

23)   Проверяем максимальный ток стабилитрона VD1


24)   Рассчитываем ток базы транзистора VT3


25)   Находим сопротивления резисторов делителя и их мощность. Для этого принимаем ток делителя . Тогда полное сопротивление делителя , а сопротивления резисторов делителя и их мощности найдем по формулам, приняв В

 

 

 

 

 

 

 

 

Выбираем R4, R5, R6:

 

 

 

 

 

 

 

26)   Определяем достигаемый коэффициент стабилизации


где  - коэффициент передачи по напряжению делителя;

- коэффициент усиления по напряжению УПТ на VT3;

.

27)   Входные параметры КСН

входной ток КСН


входное напряжение КСН

входное сопротивление КСН

28)   Оценим коэффициент полезного действия КСН при нормальной нагрузке


Ориентировочный расчет стабилизатора напряжения закончен.

2.   ВЫБОР И РАСЧЕТ СГЛАЖИВАЮЩЕГО ФИЛЬТРА

Исходные данные:

 - коэффициент пульсации на выходе СФ

 - коэффициент пульсации на входе СФ

 - сопротивление нагрузки фильтра

 - напряжение нагрузки СФ

 – ток нагрузки СФ

Рис.3 Схема Г-образного LC-фильтра.

1)   Определяем необходимый коэффициент сглаживающего фильтра

 

2)   Находим величину емкости конденсатора С1 из условия согласования фильтра с нагрузкой  . Принимаем

где

 .

 

Выбираем конденсатор С1 с рабочим напряжением :


3)   Определяем величину индуктивности дросселя L1 по формуле

 

4)   Проверяем расчет

а)  - условия согласования фильтра с нагрузкой;

б)  - условие допустимых габаритов.

3.   РАСЧЕТ ВЫПРЯМИТЕЛЯ

Рис.4. Схема выпрямителя.



где .

2)   Определяем среднее напряжение на входе выпрямителя – на вторичной обмотке трансформатора:


где

3)   Определяем напряжение на вторичной обмотке трансформатора

· амплитудное значение напряжения на вторичной обмотке трансформатора


· действующее значение напряжения на вторичной обмотке трансформатора


4)   Определим токи во вторичной обмотке трансформатора

· постоянная составляющая тока на выходе выпрямителя Iв равна входному току СН

 

· среднее и действующее значения тока во вторичной обмотке

 

,

 

· амплитудное значение тока

 

 

5)   максимальное обратно напряжение на диодах  и среднее значение тока через диоды

6)   В соответствии со значениями выбираем по справочнику тип выпрямительных диодов и выписываем их параметры:

2Д122АС:

 В

 А

 А

 В

400

0,3

1


4.   РАСЧЕТ ТРАНСФОРМАТОРА

1)   Требуемый коэффициент трансформации равен

 

2)   Определяем число витков первичной обмотки  трансформатора исходя из намотки 6-8 витков на 1 В напряжения:

 витков.

3)   Определим число витков вторичной обмотки трансформатора


4)   Находим действующее  и максимальное  значение тока в первичной цепи


Мощность тока в первичной цепи – мощность, потребляемую источником вторичного питания от сети переменного тока -

5.   ВЫБОР ПРЕДОХРАНИТЕЛЯ И ВЫКЛЮЧАТЕЛЯ.

1)   Определим расчетный ток срабатывания предохранителя

.

Выбираем предохранитель 0,1А.

2)   Ток коммутации выключателя должен быть .

Выбираем выключатель по току коммутации 0,1 А.

6.   Графики напряжений на вторичной обмотке трансформатора, на выходе выпрямителя, на выходе сглаживающего фильтра и на нагрузке

7.   Схема электрическая принципиальная вторичного источника питания


СПЕЦИФИКАЦИЯ Таблица1



Список использованной литературы

1. Полупроводниковые приборы: диоды, тиристоры, оптоэлектронные приборы. Справочник/ Под ред. Н.Н. Горюнова. -М.: Энегроиздат, 1983. – 744с.

2. Полупроводниковые приборы: транзисторы. Справочник/ Под ред. Н.Н. Горюнова. -М.: Энегроиздат, 1982. – 904с.

3. Ханзел Г.Е. Справочник по расчету фильтров. США, 1969. Пер. с англ., под ред. А.Е. Знаменского. М., «Сов. радио», 1974, 288с.

4. Полупроводниковые приборы. Диоды выпрямительные, стабилитроны, тиристоры: Справочник / Под ред. А.В. Голомедова. – М.:Радио и связь, 1988. – 528с.


Не нашли материал для своей работы?
Поможем написать уникальную работу
Без плагиата!
Без нейросетей!