Устройство терморегулятора и его виды

  • Вид работы:
    Курсовая работа (т)
  • Предмет:
    Физика
  • Язык:
    Русский
    ,
    Формат файла:
    MS Word
    330,98 kb
  • Опубликовано:
    2010-08-27
Вы можете узнать стоимость помощи в написании студенческой работы.
Помощь в написании работы, которую точно примут!

Устройство терморегулятора и его виды













Курсовой проект

По теме: "Устройство терморегулятора и его виды"

Содержание

Введение

1. Анализ технического задания

2. Расчет заданной конструкции

2.1 Расчет резистивного моста

2.2 Расчет дифференциального включения ОУ

2.3 Расчет неинвертирующего включения

2.4 Силовая часть

Выводы

Список литературы

Приложение

Введение


Терморезистором называется измерительный преобразователь, активное сопротивление которого изменяется при изменении температуры. В качестве терморезистора может использоваться металлический или полупроводниковый резистор. Датчики температуры с терморезисторами называются термометрами сопротивления.

Имеются два вида терморезисторов: металлические и полупроводниковые. Принцип действия и конструкция металлических терморезисторов. Как известно, сопротивление металлов увеличивается с увеличением температуры. Для изготовления металлических терморезисторов обычно применяются медь или платина.

Функция преобразования медного терморезистора линейна:

 (1)

где R0 - сопротивление при 0 t 0С; a = 4,28.10-3K-1 - температурный коэффициент.

Функция преобразования платинового терморезистора нелинейна и обычно аппроксимируется квадратичным трехчленом. Температурный коэффициент платины примерно равен a= 3,91.10-3K-1.

Функция преобразования платинового терморезистора:

Rt = R0 (1+a (T1 - T0)) (2)

Чувствительный элемент медного терморезистора (рис.1) представляет собой пластмассовый цилиндр, на который бифилярно в несколько слоев намотана медная проволока диаметром 0,1 мм. Сверху катушка покрыта глифталевым лаком. К концам обмотки припаиваются медные выводные провода диаметром 1,0 - 1,5мм. Провода изолированы между собой асбестовым шнуром или фарфоровыми трубочками. Чувствительный элемент вставляется в тонкостенную металлическую гильзу. Гильза с выводными проводами помещается в защитный чехол, который представляет собой закрытую с одного конца трубку. На открытом ее конце помещается клемная головка.

Для удобства монтажа защитный чехол может иметь фланец. При изготовлении платиновых терморезисторов используются более теплостойкие материалы. Основные параметры наиболее распространенных терморезисторов и обозначения их градуировок определяются по ГОСТ 6651-84.

Номинальные функции преобразования (статические характеристики) медных и платиновых терморезисторов и их погрешность определяются ГОСТ 6651-84.

1. Анализ технического задания


Термодатчики представляют собой чувствительные элементы с присоединенными гибкими посеребренными сигнальными проводами в термостойкой тефлоновой изоляции.

Датчиками температуры служат миниатюрные высокоточные платиновые терморезисторы стандарта DIN EN60751 class B (рисунок 1). Цена - 21 у. е.

С разъемом для подключения вместо МФ-100 - 31 у. е.

Увеличенное изображение [21.7kb]

Рисунок 1 -Платиновые терморезисторы стандарта DIN EN60751 class B.

В отличие от термопар терморезисторы подключаются без соблюдения полярности. Также отпадает проблема с подгонкой термопар различного типа, и не требуется дополнительный холодный спай. Особенно следует отметить высокую точность изготовления и полную взаимозаменяемость терморезисторов одного типа, поэтому при замене не требуется калибровка системы. Термопары при установке на плоскую поверхность имеют точечный контакт, в отличие от этого, терморезисторы, имеющие форму прямоугольника, обеспечивают хороший тепловой контакт по всей плоскости и поэтому более точно отображают температуру элементов. Из этого следует, что в диапазоне температур до +500 °C применение терморезисторов предпочтительнее термопар.

Термометр сопротивления и провода, соединяющие его со вторичным прибором, включены последовательно. Обычно используются медные провода, сопротивление которых зависит от их температуры. Температурные изменения сопротивления проводов приводят к погрешности измерения температуры.

Вторичные преобразователи термометров сопротивления выполняются такими, чтобы максимально уменьшить эту погрешность. Если требуется наибольшая точность измерения температуры, например при метрологических работах, используется компенсационная схема. По этой схеме применяют четырехзажимные платиновые терморезисторы. Два провода используются для подвода тока, а два других служат для измерения падения напряжения на термочувствительной обмотке. Падение напряжения измеряется с помощью потенциометра. Измеряется также падение напряжения U0 на образцовой катушке. Сопротивление терморезистора при этом равно

 (3)

Благодаря компенсационному методу измерения отсутствует падение напряжения на проводах, соединяющих термометр с потенциометром, и их сопротивление не влияет на результат измерения.

В менее ответственных случаях для измерения сопротивлений терморезисторов используются мосты: в лабораторной практике - с ручным уравновешиванием, в производственных условиях - автоматические.

Термометр сопротивления может подключиться к мосту с помощью двух- или трехпроводного кабеля. Двухпроводный кабель дешевле, однако при его использовании сопротивления обоих проводов включаются последовательно с термометром в одно плечо. Токоведущие жилы кабеля выполнены из медного провода: при изменении температуры их сопротивление изменяется, что вносит погрешность в измерение. Двухпроводный кабель используется в тех случаях, когда его температура постоянна и погрешность, обусловленная ее изменением, незначительна.

При включении термометра по трехпроводной схеме по одной жиле кабеля к термометру подводится напряжение питания. К плечам моста термометр подсоединяется с помощью двух других жил, включенных в смежные плечи моста. Одинаковые изменения их сопротивлений практически не разбалансируют мост. Таким образом, исключается погрешность, которая могла бы быть при изменении температуры кабеля.

В качестве вторичных приборов для термометров сопротивления в промышленности применяются также логометрические приборы.

Сопротивление терморезистора определяется его температурой. Последняя зависит не только от температуры окружающей среды, но и от проходящего по нему тока. Перегрев медного термометра током не должен превышать 0,4 t0 С, а платинового - 0,2 t0 С. Для этого ток не должен превосходить 10 - 15мА.

Краткие характеристики платиновых термодатчиков представлены в таблице 1.

Таблица 1 - Краткие характеристики платинового термодатчика.

Тип чувствительного элемента

M-FK1020 class B или M-FK422 class B

Стандарт

DIN EN60751 (в соответствии c IEC751)

Габариты M-FK1020

9.5 х 1.9 х 0.9мм

Габариты M-FK422

4 х 2.2 х 0.8мм

Сопротивление чувствительного элемента R0 при 0°С*

1000 Ом

Диапазон рабочих температур*

от - 70°С до +500°С

Допустимый измерительный ток для M-FK1020

от 0.3мА до 1.0мА

Допустимый измерительный ток для M-FK422

от 0.1мА до 0.3мА

Долговременная стабильность (дрейф R0)

0.04% после 1000ч на500°С

Виброустойчивость

до 40g на частотах 10-2000Гц

Ударная прочность (при импульсе колоколообразной формы 8мс)

до 100g

Условия эксплуатации

сухая неагрессивная среда

Сопротивление изоляции*

>10МОм на 20°C; >1МОм на 500°С

Время отклика при помещении чувствительного элемента в поток среды с температурой

в поток воды v = 0.4м/с t0.5= 0.2с; t0.9= 0.4с

в поток воздуха v = 1м/с t0.5= 4.2с; t0.9= 12.7с

2 - 2.5м


* Характеристики указаны без учета присоединенных сигнальных проводов.

Сигнальные провода и изоляционные втулки допускается нагревать до 300°С долговременно и до 350°С кратковременно (до 5мин). При этом возможно потемнение силиконовых изоляционных втулок.

2. Расчет заданной конструкции

 

2.1 Расчет резистивного моста


Сопротивление терморезистора определяется его температурой. Последняя зависит не только от температуры окружающей среды, но и от проходящего по нему тока. Перегрев платинового термометра током не должен превышать - 0,2 t0 С. Для этого ток не должен превосходить 10 - 15мА. Дальнейший расчет моста будем производить исходя из этого условия.

Для упрощения расчетов положим:

Сопротивление платинового датчика при 0 t0 С равно 1 кОм.

Мост сбалансирован, т.е. R1= R2=1 кОм и R3 (t) = R4=1кОм.

Тогда, чтобы избежать перегрева, общий ток моста не должен превышать 30 мА (по 1 - му закону Кирхгофа). Следовательно:


тогда при I0=30 мА, получим:


R1=R2, следовательно:


Отсюда *.

Для обеспечения нормальной работы сопротивления R1 и R2 выбираем также равными 1 кОм. Тогда Iобщ=15 мА.

В условия сбалансированного моста I1=I2, тогда по 1 - му закону Кирхгофа Iобщ= I1+I2, следовательно Iобщ=2 I1, I1= Iобщ/2=7,5 мА. Тогда UR3 (t) =7.5В.

В общем случае имеем:


Очевидно, что с повышением температуры сопротивление термодатчика будет увеличиваться, следовательно будет увеличиваться и падение напряжения на нём.

Для подстройки и линеаризации ВАХ термометра в одно из плеч включаем подстроечный резистор Rподстр.

2.2 Расчет дифференциального включения ОУ


В данном, конкретном, случае наиболее приемлема схема дифференциального включения операционного усилителя, т.к нам необходимо усиливать разностный сигнал разбалансированного резистивного моста (приложение 1). Дифференциальное включение операционного усилителя показано на рисунке 3.

Дифференциальное включение ОУ

Рисунок 2 - Схема дифференциального включения ОУ.

На рисунке 2 приведена схема дифференциального включения ОУ. Найдем зависимость выходного напряжения ОУ от входных напряжений. Вследствие свойства а) идеального операционного усилителя разность потенциалов между его входами p и n равна нулю. Соотношение между входным напряжением U1 и напряжением Up между неинвертирующим входом и общей шиной определяется коэффициентом деления делителя на резисторах R3 и R4:

Up = U1R4/ (R3+R4) (4)

Поскольку напряжение между инвертирующим входом и общей шиной Un = Up, ток I1 определится соотношением:

I1 = (U2 - Up) / R1 (5)

Вследствие свойства c) идеального ОУ I1=I2. Выходное напряжение усилителя в таком случае равно:

Uвых = Up - I1R2 (6)

Подставив (4) и (5) в (6), получим:

 (7)

При выполнении соотношения R1R4= R2R3,Uвых = (U1 - U2) R2/R1 (8)

В данном случае R1= R3=1 кОм и R4= R2=10 кОм, тогда по формуле (8) находим, что коэффициент усиления разностного сигнала примерно равен: R2/R1=10.

2.3 Расчет неинвертирующего включения


В качестве второго каскада преобразователя используем схему с регулируемой ООС, а значит и с регулируемым коэффициентом усиления, что дает нам возможность установить требуемую точность измерения температуры. При неинвертирующем включении входной сигнал подается на не инвертирующий вход ОУ, а на инвертирующий вход через делитель на резисторах R1=1кОм и R2=100кОм поступает сигнал с выхода усилителя (рисунок 3). Здесь коэффициент усиления схемы K найдем, положив U2 = 0. Получим:

form19.gif (1485 bytes) (9),

тогда коэффициент усиления равен - К = 101, такого усиления достаточно, чтобы реализовать индикацию стрелочным прибором.

Неинвертирующее включение ОУ

Рисунок 3 - Неинвертирующее включение ОУ.

Как видно, здесь выходной сигнал синфазен входному. Коэффициент усиления по напряжению не может быть меньше единицы, т.к в цепь ООС кроме подстроечного сопротивления включено и постоянное (приложение 1).

В качестве блока питания можно использовать любой гальванически развязанный от сети блок питания с выходным напряжением не более 15 В, например серийно выпускаемый - БП - 15 ("ВЕСНА").

2.4 Силовая часть


Одним из условий курсового проекта - это обеспечение коммутируемой мощности Pн=1.2кВт. Такое условие выполняет схема представленная на рисунке 4. Ко входу силовой части подключается выход датчика температуры. При достижении установленной температуры, датчик замыкает цепь управления тринистором VS1. Этот тринистор, а вслед за ним и симистор МЫ2 закрываются, а нагреватель Rн обесточивается. При снижении температуры, датчик размыкает цепь, в результате чего тринистор и симистор открываются, а нагреватель Rн подключается к питающей его сети переменного тока. И так - до следующего замыкания датчика.

Рисунок 4 - Силовая часть терморегулятора

Выводы


Выполняя данный курсовой проект, я освоил методы расчета электронных устройств, повторил и закрепил пройденный материал, получил практические навыки работы в системе автоматического проектирования WorkBench 8.0.

Список литературы


1.   Виглеб Г. Датчики. М.: МИР, 2009

2.   Гершунский Б.С. Справочник по расчету электронных схем. - Киев: высшая школа, 2003.

3.   Семенов В.Ю. Приборы и устройства на операционных усилителях. - С. - Петербург: Солон - Р, 2003

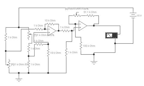
Приложение


Рисунок 5 - Схема терморегулятора электрическая принципиальная.


Не нашли материал для своей работы?
Поможем написать уникальную работу
Без плагиата!
Без нейросетей!