Принципова схема автоматичного керування електроводонагрівача
Курсовий
проект на тему:
Принципова
схема автоматичного керування електроводонагрівача
Зміст
Введення
1. Принципова схема автоматичного
керування електроводонагрівача ЕВ-Ф-15 і її опис
1.1 Робота реле-регулятора
температури
1.2 Робота пристрою убудованого
температурного захисту
1.3 Робота реле часу
1.4 Автоматичний режим роботи
1.5 Ручний режим роботи
1.6 Аварійний режим водонагрівача
ЕВ-Ф-15
2. Вибір електроустаткування
3. Функціональна схема з поясненням
4. Функціонально-технологічна схема
Список джерел
Введення
Всі споживачі
теплової енергії можна розділити на виробничі й комунально-побутові.
Комунально-побутові споживачі використовують теплову енергію для опалення й
гарячого водопостачання житлових і суспільних будинків, готування їжі й інших
побутових потреб.
Електротермічне
встаткування, електричні печі, електронагрівальні елементи й прилади разом із
джерелами харчування комутаційною й регулюючою апаратурою утворять електротермічну
установку. Устаткування гарне й легко автоматизує й забезпечує висока якість
технологічних процесів, часто недосяжне при інших видах нагрівання. У
порівнянні з вогневими установками при експлуатації електротермічного
встаткування зменшується пожежонебезпека, поліпшуються умови гігієни й
санітарії, знижується забруднення навколишнього середовища. Устаткування
відрізняється простотою пристрою, технічного обслуговування й ремонту,
невеликими габаритами й малою металоємністю, висуває невисокі вимоги до
будівельних конструкцій. З погляду граничної потужності й робочої температури
воно є універсальним.
КПД електротермічного
встаткування в порівнянні із пристроями, що використовують інші джерела
теплоти, більше високий (70...90%). Одержання електроенергії з палива й назад
її перетворення в теплоту відбувається із загальним КПД близько 30%.
Електричні
водонагрівачі й парогенератори застосовують у системах гарячого водопостачання,
опалення й вентиляції, у технологічних процесах тваринництва, рослинництва, у
ремонтному виробництві.
У порівнянні з
паливними установками електричні водонагрівачі й парогенератори дозволяють
знизити одиничну потужність, підвищити коефіцієнт використання й рівень
автоматизації теплогенераторів, більш точно підтримувати температуру й одержати
великий технологічний ефект, знизити витрати на обслуговування, зменшити
довжину теплових мереж. При цьому коефіцієнт корисного виконання первинних
енергоресурсів для вогневих і електричних установок приблизно однаковий і
дорівнює 0,23...0,30.
Темою даної
курсової роботи є автоматизація електроводонагрівача ЕВ-Ф-15. Головне завдання
цього процесу - забезпечення чіткого виконання операцій за курсом «контроль за
роботою й захистом від аварійних режимів»
1. Принцип роботи всієї системи автоматики керування
електроводонагрівачом ЕВ-Ф-15
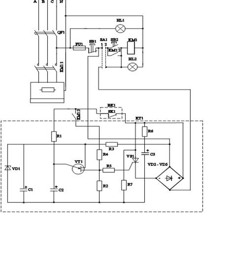
Мал. 1.1 Схема управління ев-ф-15
1.1 Робота реле-регулятора температури
Реле-регулятор
температури призначений для регулювання температури газоподібних і рідких
середовищ і може використовуватися з механізмами будь-якого типу.
Принципова схема
показана на мал.1.1, мал.1.2. Датчик температури - термістор R3, включений у
плече моста, утвореного резисторами R1, R4, R2, R5, R6, R7, R8, R9. Необхідне
значення температури задається за допомогою змінного резистора R8. Мостова
схема включена в ланцюг обмотки зворотного зв'язку блокінг-генератор, виконаний
на транзисторі V1. Коли температура, вимірювана термістором R3 нижче заданої,
мостова схема розбалансована й забезпечує стійкий коливальний режим роботи
блокінг-генератора. З вихідної обмотки блокінг-генератора сигнал надходить на
тригер, виконаний на транзисторах VТ2 - VТ3. Конденсатор З2 у ланцюзі колектора
транзистора VТ2 забезпечує згладжування коливань і підтримує напруга постійного
рівня на базі транзистора VТ3, у результаті чого транзистор V3 перебуває у
відкритому стані. Колекторний струм транзистора V3 створює на резисторі R18
спадання напруги, що прикладене до керуючого електрода тиристора V5 і управляє
включенням тиристора. Тиристор VD5 включений у діагональ діодного моста (VD6 -
VD9), послідовно з яким включене навантаження. Отже, при зниженні температури в
приміщенні в порівнянні заданої навантаження включається.
При підвищенні
температури в приміщенні вхідна мостова схема розбалансується в протилежному
напрямку й фаза вхідної напруги мостової схеми стає протилежною. Сигнал у
вихідній обмотці - К3 генератори відсутній, тригер на транзисторах V2 - V3
перемикається на транзистор V3, він закривається. Відсутність спадання напруги
на резисторі R18 приводить до запирання тиристора VD5 і відключенню
навантаження.
1.2 Робота
пристрою з вбудованою температурою захисту
У схемі керування
водонагрівачем пристрій убудованого температурного захисту з резисторами
призначено для відключення водонагрівача при умовах ненормальної роботи, а
точніше скипанні води у водонагрівачі, при якій утворяться повітряні пробки
води, що заважають нормальної циркуляції, і перегріву елементів, які можуть
вийти з ладу.
На мал.1.1
показана принципова схема такого пристрою, що складає із блоку живлення
(понижувальний трансформатор Т1, діодний міст VD1 - VD4, стабілітрон VD5 з
навантаженням R1),двох паралельно включених термо резисторах ММТ-1 (Rт),
убудованих усередині водонагрівача й включених послідовно з тунельними діодом
VD6, транзисторних підсилювальних каскадів (транзисторів VТ10, VТ11, VТ12) і
реле захисту ДО1.
У схемі
використаний принцип релейного ефекту тунельного діода при його послідовній
сполуці й зі змінним опором (у цьому випадку опором терморезисторів). При
релейному ефекті на тунельному діоді стрибкоподібно збільшується напруга. Цей
стрибок напруги через діод VD7 подається на базу транзистора VТ10, що при
нормальній роботі закритий, транзистори VТ11 - VТ12 відкриті, реле К1 включено.
Перегонів напруги відкриває транзистор VT10, внаслідок чого закриваються VT11 і
VT12, реле К1 знеструмлюється й, відключає магнітний пускач.
Застосовуваний
тунельний діод типу АИ-101Б разом із двома паралельно включеними терморезисторами
ММТ-1, опір яких при 20 С дорівнює 13 кому, дає релейний ефект при температурах
70...110 С (залежно від опору регулювального потенціометра R1).
1.3 Робота
реле часу
Реле часу
призначено для затримки на включення й відключення водонагрівача. Служить для
більше усталеної роботи системи й захисту контактів магнітного пускача від
частоти включень.
При замиканні
вимикача QF1 в автоматичному режимі реле часу КТ1 через 15...45 секунд видає
сигнал на включення електронагрівника, при цьому загоряється сигнальна лампа
HL2.
При нагріванні
води до встановленої температури спрацьовує термореле й видає сигнал на
відключення електроводонагрівача, нагрівши припиняється. При зниженні
температури води контакти термореле знову замикаються, видається сигнал на
відключення електроводонагрівача. Однак включення відбудеться з витримкою часу
15...45 секунд, що забезпечує реле КТ1. При використанні реле КТ1 виключається
багаторазове замикання контактів SA1 термореле ВК1 і підсилює сигнал останнього
без застосування в схемі проміжного реле і його контактів.
1.4
Автоматичний режим роботи
Режим роботи
(ручний або автоматичний) установлюється перемикачем SA1. Основний режим
автоматичний. Робота в ручному режимі допускається лише при виході з ладу
системи автоматики підтримки температури.
Установивши
перемикач SA1 у роботу в автоматичному режимі, замикаємо вимикач QF1, при цьому
харчування починає надходити в схему автоматичного керування. Загоряється
сигнальна лампа HL2, що показує режим роботи.
Опором R2
установлюємо температуру води, що подається в систему опалення, а опорами R2 і
R5 реле-регулятори температури повітря задаємо нижній і верхній межі
температури.
Якщо температура
в приміщенні нижче необхідної, тобто заданої, то реле-регулятор дає сигнал на
включення убудованого температурного захисту. За умови, що температура в казані
нижче заданої або нижче температури аварійного режиму, то контакти реле
замикаються й при нормальній роботі перебувають завжди в замкнутому стані. При
цьому на реле часу надходить сигнал, що дозволяє включення, контакт SK1
замикається й з витримкою часу від 15 до 45 секунд спрацьовує магнітний пускач
КМ1, що замикає контакти КМ1.1 і починає нагрівши води.
При досягненні
максимального встановленого значення температури в приміщенні відбувається
розбалансування заданої мостової схеми реле- регулятора температури, що дає
сигнал на відключення всієї системи автоматики, але при цьому харчування на неї
подається й відслідковується той установлений розкид температури. При зниженні
температури до мінімального встановленого значення реле-регулятор дає сигнал на
включення при цьому відбувається балансування плеча реле-регулятора й
водонагрівач починає працювати у встановленому режимі.
1.5
Ручний режим водонагрівача
При замиканні
вимикача QF1 загоряється сигнальна лампа HL1 що показує, що харчування
включене. При натисканні на кнопку SB2 контакти магнітного пускача й по котушці
починає протікати струм, вона втягується й замикає контакти КМ1.1. Температура
води регулюється по термометрі, установленому безпосередньо на вході води в
тепло акумулятор.
1.6 Аварійний
режим роботи водонагрівача ЕВ-Ф-15
Аварійний режим
може наступити лише в тому випадку, якщо відбувається нагрівши води в ручному
режимі, тобто вода скипає, і утворяться повітряні пробки, а також при поганій
циркуляції й охолодженні радіаторів опалення.
Аварійний режим
при роботі в автоматичному режимі повністю виключений. Вода в казані при поганій
циркуляції або охолодженні не може нагріватися вище встановленої температури
пристроєм убудованого температурного захисту з термо резисторами. При
підвищенні температури до встановленої й вище +2 С відбувається відключення
через 15...45 секунд, при цьому потрібно враховувати додаткове нагрівання
протягом хвилини, при цьому вода нагрівається в середньому на 8 С. Тому верхня
межа нагрівання води занижують на 10 С.
При відключенні
пристрою убудованого температурного захисту, відключення реле-регулятора температури
повітря не відбувається, і він залишається функціонувати.
2. Вибір електроустаткування
Розрахуємо припустимий
струм роботи казана в номінальному режимі при повній потужності

Відповідно до
струму вибираємо магнітний пускач ПМЛ - 2130, де 2 - габарити Iн=25А
1 - нереверсивний
3 - із кнопковою
станцією й індикацією
0 - блок контакти
1 спорогенез, +1 замикаючий
Як світлова
індикація включення харчування HL1 і роботи в автоматичному режимі HL2
вибираємо тиратрон, як самий економічний і довговічний. Тиратрон МТУ - 90
використовується з додатковим опором, напруга індикації більше 90 У, струм
індикації більше чим 0,5 mA.
Вибираємо
автоматичний вимикач по припустимому струмі електронагрівника
Iрасч=1,1?1,25 Iн
Iрасч=25,3 А
Iен=3
Iразр.
Iен=75,9 А
Вибираємо
автоматичний вимикач АЕ 2043
4 - номінальний
струм комутації
3 - 3х полюсний
Uном=660 У Iтр=25
А [ 1 ]
Вибір реле для
пристрою убудованого температурного захисту.
Вибір реле робимо
по напрузі й струму комутації. U=9 У , I=1А.
Вибираємо реле
РЭС 22. Потужність розсіювання обмотки не більше 1,5 Вт. Час спрацьовування
реле 15 мс, час відпускання 6...8 мс. При комутації постійного струму напругою
6...220 У реле витримує 500000 спрацьовувань при силі струму 0,5...1 А и 1000 -
при 1...2 А. Середній термін служби реле 100000 спрацьовувань, вага 36 грам. [
1 ]
Вибір проводів
і спосіб прокладки.
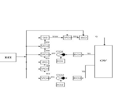
3. Робота функціональної схеми
Рис.2. –
Функціональна схема
Об'єктом керування ОУ в даній системі є водонагрівач. На виході з
об'єкта керування маємо два сигнали по температурі повітря й по температурі
води.
Сигнал
t1 по температурі води надходить на сприймаючий орган В1, яким є терморезистори.
Далі сигнал надходить на орган, що порівнює, З 1-резистор R2 пристрою
убудованого температурного захисту, воно ж є й органом, що задає, ЗО1. З
органа, що порівнює, сигнал надходить на перший підсилювальний орган УО1, яким
є транзисторний підсилювач, з його на другий підсилювальний орган УО 2-реле
часу. Далі сигнал іде на елемент затримки ЕЗ, яким є реле часу. Після витримки
часу сигнал надходить на третій підсилювальний орган УО3 (магнітний пускач).
Потім сигнал надходить на виконавчий орган ИО (Тени). З виконавчого органа
сигнал (кількість теплоти) надходить на орган керування ОУ.
Другий
сигнал t2 з органа керування ОУ по температурі повітря надходить на сприймаючий
орган В2( терморезистор реле-регулятори температури). Далі сигнал надходить на
орган, що порівнює, З2, він же є й органом, що задає, ЗО2 (міст, утворений
резисторами R1, R4, R5, R6, R7, R8, R9). З органа, що порівнює, сигнал
надходить на перший підсилювальний орган УО4, потім на другий УО5, якими є
транзисторні підсилювачі. Далі сигнал надходить на регулювальний орган РО
(транзисторний регулятор). При позитивному сигналі через регулювальний орган,
сигнал надходить на пристрій убудованого температурного захисту (УО1), при
негативному - не проходить, і наступний ланцюжок залишається знеструмленої.
При
позитивному сигналі ланцюжок замикається, і працюють обидві ланцюжки
паралельно.
ОУ-
водонагрівач
ИО-
Тени
В1,
З1, ЗО1- терморезистори
УО1-
транзисторний підсилювач
УО2-
реле ДО1
ЕЗ-
реле часу
УО3-
магнітний пускач
В2,
З2, ЗО2- терморезистори
УО4,
УО5- транзисторні підсилювачі
РО-
транзисторний регулятор
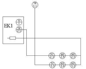
Рис.4. – Схема
3.1. Датчик
температури води
2.1. Датчик
температури води
2.3. Регулятор
температури
2.4. Перемикач
2.5. Магнітний
пускач
1. Термометр
Список літератури
1. Елементи й пристрої
сільськогосподарської автоматики: Довідковий посібник / [Бохан Н.І., Дробищев
Ю.В. і ін.]; Під ред. Н.І.Бохана. – К., 1983
2. Проектування систем автоматизації
технологічних процесів: Довідковий посібник / [ А.С. Клюєв, Б.В. Глазов, А.Х.
Дубровський, О.О.Клюєв]; Під ред. А.С. Клюєва. – К., 2003.
3. Пястолов А.А., Ерошенко Г.П.
Експлуатація електроустаткування. – К., 1992
4. Бородін И.Ф. Технічні засоби
автоматики. – К., 2004
5. Електротехнологія В.А. Карасенко,
Е.М. Заящ, А.Н.Баран, В.С.Корько. – М., 1992
6. Таєв І.С. Електричні апарати
автоматики й керування. Учебн. посібник для Вузов. – К., 2000
9. Бородін И.Ф., Рисс О.О.
Автоматизація технологічних процесів. – К., 1998