Внедрение парогазовых турбин в энергосистему (ТЭЦ 21 и 27)
Внедрение парогазовых турбин в
энергосистему (ТЭЦ 21 и 27)
Содержание
Введение
1. Внедрение парогазовых турбин в
энергосистему
2. Электрическая часть и эл. схема
парогазовых турбин
3. Расчеты по внедрению парогазовых
турбин
Заключение
Список используемой литературы
Введение
Проблемы отечественной энергетики часто связывают с выработкой ресурса
оборудования, но не менее важно, что оборудование это устарело морально и
простая его замена на новые установки старого образца принципиально ничего не
решит.
Развитие энергетики страны до настоящего времени шло в основном за счет
ввода новых паротурбинных агрегатов, имеющих более высокие начальные параметры
и большую единичную мощность. Повышение начальных параметров позволяло
совершенствовать термодинамический цикл и снижать удельный расход топлива.
Коэффициент полезного действия отечественных электростанций в среднем
оценивается в 36%. Более десятой части электроэнергии и вовсе вырабатывается на
установках, кпд которых равен 25% (эффективность, характерная для 30−х
годов прошлого столетия). Между тем в развитых странах этот показатель в
среднем не опускается ниже 45%. Рост эффективности энергосистем Запада связан с
внедрением новых технологий, прежде всего речь идет об установках парогазового
цикла (ПГУ), кпд которых колеблется от 52 до 60%.
Поэтому целью работы является изучение процессов внедрения парогазовых
турбин в энергосистему страны.
1.
Внедрение парогазовых турбин в энергосистему
Длительная эксплуатация устаревших тепловых электростанций в маневровом
режиме грозит выходом из строя энергосистемы Украины. Чтобы предотвратить это,
необходимо обеспечить работу ТЭС в условиях, близких к постоянной нагрузке,
т.е. использовать для покрытия дефицита электроэнергии в дневное время какие-то
другие источники энергии.
Для этой цели можно использовать промышленные газовые турбины, хорошо
приспособленные для работы в маневровом режиме. Газовые турбины являются одной
из главных составляющих топливно-энергетического комплекса многих стран мира.
Сегодня более 65% новых электрогенерирующих мощностей, вводимых в эксплуатацию
в мире (базовый и маневровый режимы), основываются на использовании парогазовых
установок (ПГУ) и газотурбинных тепловых электростанций, превосходящих по
многим показателям традиционные пылеугольные паротурбинные станции.
Газовые турбины нового поколения имеют высокий коэффициент полезного
действия, характеризуются эксплуатационной надежностью, производятся во всем
мире и обеспечены развитой системой сервисного обслуживания. Они применяются в широком
диапазоне мощностей, используются в дежурном режиме (ожидание), для покрытия
пиковых нагрузок, а также при постоянной нагрузке. В диапазоне мощностей от 60
до 120 МВт около 60% газовых турбин покрывают пиковые нагрузки, а более 85%
сверхмощных газовых турбин (180 МВт и более) используются для выработки
электроэнергии в базовом режиме. Для современных энергогазотурбинных установок
стоимость одного киловатта установленной мощности составляет 400-700 долл., для
парогазовых - до 1000 долл. В то же время для пылеугольных паротурбинных
электростанций (основных ТЭС) его стоимость уже превысила 1200 долл.
До 2006 года мировое производство промышленных газовых турбин
характеризовалось некоторой нестабильностью. Рост производства в 1996-м
сменился спадом в 1997-м и ростом в 1998-2000 годах. С 2006 года начинается
быстрый подъем мирового рынка энергетического газотурбостроения, что
обусловлено выводом на рынок газовых турбин нового поколения. Прогноз на
десятилетний период (2006-2015 годы) выглядит благоприятным и предсказывает
быстрый рост производства промышленных газотурбин различной мощности.
Общее количество газовых турбин, которые уже произведены и будут
произведены в мире в 2006-2015 годах, превысит 12 тыс. единиц. Больше всего -
1337 штук - планируется произвести в 2011 году (рисунок 1), однако в 2015-м
производство газовых турбин снизится до 1206 единиц. Это объясняется ожидаемым
поступлением на рынок новых энерготехнологий - топливных элементов, ядерных
энергетических установок нового поколения, более активным использованием
промышленных и бытовых отходов для производства энергии, а также существенным
расширением использования ветровой и солнечной энергии.
Рисунок 1. Ожидаемое производство парогазовых турбин до 2015 года.
Несмотря на дефицит природных энергоносителей, примерно 75% газовых
турбин мощностью более 15 МВт будут использовать в качестве топлива природный
газ. Быстрый рост мировых цен на газ и трудности его доставки в некоторые
районы мира даже в сжиженном состоянии будут способствовать повышению роли угля
как источника энергии. Поэтому быстрое развитие энергетического
газотурбостроения будет сопровождаться разработкой и внедрением новых
технологий получения синтетического газа из угля и других природных энергоносителей.
В связи с широким использованием газа в качестве топлива экономичность
газовых турбин приобретает особую важность. Этот показатель важен для снижения
расхода природного газа на собственные нужды и уменьшения выбросов в атмосферу
диоксида углерода (при сжигании 1 кг природного газа образуется 1,8 кг СО2), а
также вредных оксидов азота и углерода (NOx, СОх). Достижение высокой
экономичности газотурбинных установок связано, в первую очередь, с величиной
температуры продуктов сгорания после камеры сгорания. Однако при современном
уровне развития материаловедения дальнейшее повышение температуры продуктов
сгорания наталкивается на серьезные трудности.
Поэтому в последние годы интенсивное развитие получили газотурбинные
установки, работающие по сложному термодинамическому циклу. К таким циклам
относятся регенеративный цикл (теплообменник-регенератор на выходе газовой
турбины), циклы с промежуточным охлаждением воздуха в процессе сжатия или с
подогревом продуктов сгорания в процессе расширения, подача пара в проточную
часть газовой турбины (технология STIG), подача пара и утилизация воды в
конденсаторе на выходе, бинарный воздушный цикл. Использование сложных
термодинамических циклов позволяет повысить мощность и к. п. д. промышленных
газотурбинных установок без существенного увеличения температуры продуктов
сгорания и за счет этого применять проверенные практикой конструкционные
материалы и газотурбинные технологии. Освоение сложных циклов связано с
усложнением конструкции, увеличением стоимости производства, приводит к
дополнительным сложностям при эксплуатации и техническом обслуживании.
В России, где износ электростанций составляет около 60%, парогазовую
технологию стали внедрять недавно, что связано с большими капитальными
затратами на освоение технологии (около 30 млрд. долл). Согласно проектам
реконструкции и нового строительства энергообъектов в России в 2008-2012 годах
запланирован ввод 20 энергоблоков ПГУ-400 на природном газе на основе
газотурбинной установки мощностью 270 МВт.
Первая в современной России промышленная электростанция, использующая
парогазовый цикл, была введена в строй в 2002 году в ОАО "Северо-Западная
ТЭЦ-3" (Санкт-Петербург). В составе энергетического блока использованы две
газотурбинные установки компании Siemens AG (V94.2), два котла-утилизатора и
паровая турбина российского производства. Следующая ПГУ-450 с двумя
газотурбинными установками российского производства мощностью по 160 МВт,
построенными по лицензионному соглашению с компанией Siemens AG (аналог
установки V94.2), введена в эксплуатацию в конце 2005 года в ОАО
"Калининградская ТЭЦ-2" (блок №1). Следует также упомянуть названную
выше российско-украинскую ПГУ-325 мощностью 325 МВт, установленную на
Ивановской ГРЭС, парогазовую установку мощностью 220 МВт на Тюменской ТЭЦ-1 и
два энергоблока мощностью 39 МВт каждый на Сочинской ТЭС.
В конце 2006 года были завершены пусконаладочные работы и проведено
комплексное испытание второго блока ПГУ-450 на ОАО "Северо-Западная
ТЭЦ-3" с российскими аналогами газовых турбин компании Siemens AG, а в
2007-м введен в эксплуатацию энергоблок №3 на ТЭЦ-27 ОАО "Мосэнерго".
Реализуются проекты парогазовых установок мощностью 450 МВт на ТЭЦ-21 и ТЭЦ-27
ОАО "Мосэнерго", Южной ТЭЦ-22 (Санкт-Петербург), где будет
использовано оборудование только российского производства.
ТЭЦ-21 и ТЭЦ-27 входят в состав ОАО "Мосэнерго". Установленная
электрическая мощность станций 1340 МВт и 160 МВт соответственно.
Сегодня на ТЭЦ-21 ОАО "Мосэнерго" началось комплексное
опробование нового парогазового энергоблока № 11 ПГУ-450Т на номинальной
нагрузке. Испытания установки продлятся несколько дней. Ввод новой генерации
позволит обеспечить дополнительными объемами электрической и тепловой энергии
Северо-Западный и Центральный округа Москвы, а также город Химки.
Электрическая мощность вводимой установки составит 450 МВт, тепловая -
300 Гкал/час. Главное отличие нового энергоблока от уже действующих на ТЭЦ-21
агрегатов заключается в использовании парогазового цикла производства
электроэнергии. Такая технология позволяет значительно улучшить рабочие и
эксплуатационные характеристики энергоблока по сравнению с установками, принцип
работы которых основан на традиционном паросиловом цикле. В частности, КПД
увеличивается с 38% до 51%, расход топлива сокращается на 30%. Кроме того, на
треть снижается уровень вредных выбросов в атмосферу.
Пуск в промышленную эксплуатацию энергоблока № 11 ТЭЦ-21 - очередной этап
реализации компанией Программы развития и технического перевооружения. За
последний год это уже второй объект парогазовой генерации, вводимый Мосэнерго в
рамках данной программы.
Строительство энергоблока № 11 на ТЭЦ-21 началось 16 марта 2006 года.
Проектировщиком и генеральным подрядчиком строительства выступили филиалы ОАО
"Мосэнерго" - "Мосэнергопроект" и "Мосэнергоспецремонт".
Турбинное оборудование для энергоблока произведено концерном "Силовые
машины", котельное - Подольским машиностроительным заводом,
трансформаторное - компанией "Электрозавод". Монтаж газовой турбины
ГТЭ-160 и трубопроводов в пределах турбины, вспомогательного оборудования
выполнен Московским филиалом ОАО "Центроэнергомонтаж".
ОАО "Мосэнерго" успешно провело синхронизацию и включение в
сеть двух газовых и паровой турбины энергоблока № 3 ПГУ-450Т на ТЭЦ-27 в рамках
плановых испытаний.
В настоящий момент на энергоблоке № 3 ПГУ-450Т ТЭЦ-27 идет подготовка к
72-часовым ходовым испытаниям, предусматривающим синхронизацию и включение в
сеть двух газовых и паровой турбины. ПГУ-450Т на ТЭЦ-27 установленной
электрической мощностью 450 МВт станет первой парогазовой энергетической
установкой и наиболее мощным энергоблоком в Московской энергосистеме, способным
дать свет более чем в 400 тысяч квартир.
В состав энергоблока № 3 ПГУ-450Т на ТЭЦ-27 входят две газовые турбины
единичной электрической мощностью 160 МВт и паровая турбина установленной
электрической мощностью 130 МВт.
21 октября 2007 года прошли испытания первой газовой турбины энергоблока
с включением в сеть.
29 октября 2007 года прошли испытания второй газовой турбины на холостом
ходе с частотой 3000 оборотов в минуту.
1 ноября 2007 года проведены испытания паровой турбины на холостом ходе.
2 ноября 2007 года в рамках пусковых испытаний первая газовая и паровая
турбины синхронизированы с энергосистемой и включены в сеть в течение двух
часов.
5 ноября 2007 года прошли испытания второй газовой турбины энергоблока с
включением в сеть.
Строительство энергоблока № 3 ПГУ-450Т ТЭЦ-27 началось 22 декабря 2005
года. Ввод запланирован в ноябре 2007 года. В настоящее время на энергоблоке
завершаются пуско-наладочные работы. Срок строительства энергоблока - 22 месяца
- является рекордным в российской энергетике.
Проектировщиком энергоблока № 3 ПГУ-450Т ТЭЦ-27 является институт
"Мосэнергопроект" - филиал ОАО "Мосэнерго". Генеральный
подрядчик - "Мосэнергоспецремонт" - филиал ОАО "Мосэнерго".
В настоящее время ОАО "Мосэнерго" ведет строительство
современных парогазовых энергоблоков общей электрической мощностью более 2000
МВт на системообразующих электростанциях, расположенных в кольце 220 кВ
(ТЭЦ-21, ТЭЦ-26 и ТЭЦ-27), а также на электростанциях, обеспечивающих
энергоснабжение центра Москвы (ТЭЦ-9. ТЭЦ-12).
2.
Электрическая часть и эл. схема парогазовых турбин
Парогазовая установка - электрогенерирующая станция, служащая для
производства тепло - и электроэнергии. Отличается от паросиловых и
газотурбинных установок повышенным КПД.
Парогазовая установка состоит из двух отдельных установок: паросиловой и
газотурбинной. В газотурбинной установке турбину вращают газообразные продукты
сгорания топлива. Топливом может служить как природный газ, так и продукты
нефтяной промышленности (мазут, солярка). На одном валу с турбиной находится
первый генератор, который за счет вращения ротора вырабатывает электрический
ток. Проходя через газотурбину, продукты сгорания отдают ей лишь часть своей
энергии и на выходе из газотурбины все ещё имеют высокую температуру. С выхода
из газотурбины продукты сгорания попадают в паросиловую установку, в
котел-утилизатор, где нагревают воду и образующийся водяной пар. Температура
продуктов сгорания достаточна для того, чтобы довести пар до состояния,
необходимого для использования в паровой турбине (температура дымовых газов
около 500 градусов по Цельсию позволяет получать перегретый пар при давлении
около 100 атмосфер) . Паровая турбина приводит в действие второй
электрогенератор. Существуют парогазовые установки, у которых паровая и газовая
турбины находятся на одном валу, в этом случае устанавливается только один
генератор.
ТЭЦ - вид электростанций предназначен для централизованного снабжения
промышленных предприятий и городов электроэнергией и теплом. Являясь, как и
КЭС, тепловыми электростанциями, они отличаются от последних использованием
тепла "отработавшего" в турбинах пара для нужд промышленного
производства, а также для отопления, кондиционирования воздуха и горячего
водоснабжения. При такой комбинированной выработке электроэнергии и тепла
достигается значительная экономия топлива по сравнению с раздельным
энергоснабжением, т.е. выработкой электроэнергии на КЭС и получением тепла от
местных котельных. Поэтому ТЭЦ получили широкое распространение в районах
(городах) с большим потреблением тепла и электроэнергии. В целом на ТЭЦ
производится около 25% всей электроэнергии.
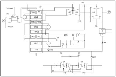
Особенности технологической схемы ТЭЦ показаны на рисунке 1.0 (приложение 1). Части схемы, которые по своей структуре подобны
таковым для КЭС, здесь не указаны. Основное отличие заключается в специфике
пароводяного контура и способе выдачи электроэнергии.
Рисунок 1. Схема ПГТ: ГТУ - газотурбинная установка; ЭГ -
электрогенератор; КУ - котёл-утилизатор; ПЕ - пароперегреватель; ИС -
испаритель; ЭК - экономайзер; ГПК - газовый подогреватель конденсата; ВД -
высокое давление; СД - среднее давление; НД - низкое давление; ПН - питательный
насос; РН - насос рециркуляции; Д - деаэратор; ПТУ - паротурбинная установка;
ЦВД - цилиндр высокого давления; ЦСД - цилиндр среднего давления; ЦНД - цилиндр
низкого давления; К - конденсатор; СП - сетевой подогреватель.
Специфика электрической части ТЭЦ определяется расположением
электростанции вблизи центров электрических нагрузок. В этих условиях часть
мощности может выдаваться в местную сеть непосредственно на генераторном
напряжении. С этой целью на электростанции создается обычно генераторное
распределительное устройство (ГРУ). Избыток мощности выдается, как и в случае
КЭС, в энергосистему на повышенном напряжении.
Существенной особенностью ТЭЦ является также повышенная мощность
теплового оборудования по сравнению с электрической мощностью электростанции.
Это обстоятельство предопределяет больший относительный расход электроэнергии
на собственные нужды, чем на КЭС.
Размещение ТЭЦ преимущественно в крупных промышленных центрах, повышенная
мощность теплового оборудования в сравнении с электрическим повышают требования
к охране окружающей среды. Так, для уменьшения выбросов ТЭЦ целесообразно, где
это возможно, использовать в первую очередь газообразное или жидкое топливо, а
также высококачественные угли. Размещение основного оборудования станций
данного типа, особенно для блочных ТЭЦ, соответствует таковому для КЭС.
Особенности имеют лишь те станции, у которых предусматривается большая выдача
электроэнергии с генераторного распределительного устройства местному
потребителю. В этом случае для ГРУ предусматривается специальное здание,
размещаемое вдоль стены машинного зала (рис.1.1) (приложение 2).
3.
Расчеты по внедрению парогазовых турбин
Основным преимуществом новых технологий с использованием парогазовых
турбин является то, что экономический эффект достигается без снижения надежности
и маневренности турбоустановок. По техническим условиям завода-изготовителя
допускается дополнительный отбор пара в количестве до 50 т/ч из пятого отбора
на ПНД-3 сверх отбора на этот подогреватель без снижения надежности работы
проточной части турбины.
Эффективным и наименее затратным способом, позволяющим обеспечить
экономичный подогрев потоков подпиточной воды теплосети и добавочной
питательной воды котлов, является непосредственное использование для этой цели
регенеративных подогревателей низкого давления (ПНД) .
Оценка тепловой экономичности разработанных технологий проведена по
величине удельной выработки электроэнергии на тепловом потреблении
, кВт×ч/м3, получаемой за счет
отборов пара на подогрев 1 м3 обрабатываемой воды:
, (1)
где
- расход обрабатываемой воды, м3/ч;
- мощность, затрачиваемая на привод
насосов, перекачивающих воду или конденсат в схемах ВПУ, кВт,
, (2)
где
- давление, создаваемое насосом, МПа;
- расход учитываемого потока, кг/с;
- КПД насоса;
- сумма мощностей, развиваемых теплофикационной
турбоустановкой на тепловом потреблении за счет отборов пара на подогрев
теплоносителей, кВт,
, (3)
где
,
- расход, кг/с, и энтальпия, кДж/кг, пара, используемого в
качестве греющего агента на i-м
участке схемы;
- энтальпия свежего пара, кДж/кг;
- электромеханический КПД
турбогенератора;
- мощность, вырабатываемая на тепловом потреблении за счет
отбора пара на условный эквивалентный регенеративный подогреватель, кВт,
, (4)
где
- расход пара на регенерацию, кг/с;
- энтальпия условного эквивалентного
регенеративного отбора, кДж/кг;
- энтальпия j-го
отбора, перед которым конденсат греющего пара смешивается с основным
конденсатом турбины, кДж/кг.
Так, удельная выработка электроэнергии на тепловом потреблении:

, (5)
где
- энтальпия деаэрированной воды после вакуумного деаэратора,
кДж/кг;
- энтальпия воды после химического
умягчения, кДж/кг;
- энтальпия греющего агента, подаваемого в вакуумный
деаэратор, кДж/кг;
- энтальпия сетевой воды, подогреваемой в подогревателе
греющего агента, кДж/кг;
- энтальпия пара регенеративного отбора, кДж/кг;
- энтальпия конденсата греющего пара
после подогревателя греющего агента, кДж/кг;
- КПД подогревателя греющего агента.
Для сравнения разработанных решений, основанных на применении парогазовой
турбине, использована относительная безразмерная величина, показывающая во
сколько раз удельная выработка электроэнергии за счет пара
превышает значение
, вырабатываемой паром
производственного отбора. Введение данного показателя позволяет оценивать
экономичность технологий различного назначения и соответственно с неодинаковыми
температурными режимами. Так, на рис.2 представлена диаграмма относительной
экономичности новых технологий с использованием парогазовой турбины. Из
диаграммы видно, что все разработанные технологии с применением парогазовой
турбины по энергетической эффективности значительно превосходят типовые
решения, предусматривающие подогрев теплоносителей паром производственного
отбора.
Рис.2. Относительная величина удельной выработки электроэнергии для новых
технологий с использованием парогазовой турбины
Результаты оценки энергетической эффективности новой технологии,
предусматривающей использование ПНД парогазовой турбины в качестве
подогревателя исходной подпиточной или добавочной питательной воды перед ВПУ,
представлены на рис. 3.
Рис. 3. Удельная выработка электроэнергии для технологий подогрева
исходной воды перед ВПУ:
1 - пар отопительного отбора турбины;
2 - пар производственного отбора;
3 - пар регенеративного отбора
Из диаграммы видно, что использование низкопотенциальных регенеративных
отборов пара турбин ТЭЦ для подогрева теплоносителей ВПУ существенно повышает
экономичность ТЭЦ даже в сравнении с достаточно эффективным способом с
использованием в качестве греющей среды регулируемого парогазовых турбин.
Экономия условного топлива ΔВ, определяется с помощью разности Δνтф, (кВт·ч) /м3:
, (6)
где
- удельный расход условного топлива на конденсационную
выработку электроэнергии, кг/ (кВт. ч);
- удельный расход условного топлива
на теплофикационную выработку электроэнергии, кг/ (кВт. ч);
- общий расход подготавливаемой воды
в исследуемом режиме, м3.
При расчете энергетической эффективности технологий подготовки воды
необходимо учитывать затраты топлива на выработку в котле дополнительного
расхода пара Вдоп, т/год, при повышении νтф
, (7)
где
- разность расходов пара при использовании пара разных
потенциалов для нагрева воды на одну и ту же величину, т/год;
,
- энтальпии свежего пара и
питательной воды, кДж/кг;
- теплота сгорания условного топлива, кДж/кг;
- КПД парового котла.
Применение на ТЭЦ решения, показанного на рис.1, позволяет ежегодно
экономить более 3000 тонн условного топлива в расчете на ВПУ
производительностью 2000 м3/ч.
По приведенной методике были произведены расчеты технико-экономических
показателей для блока парогазовой турбины 21 ТЭЦ. Расчеты проводились для двух
вариантов: 1 котел и ПУ работают на природном газе; 2 котел работает на мазуте,
ПУ на природном газе. Для обоих вариантов принималось 5000 часов использования
установленной мощности в год. Экономия котельного топлива, составила: B< =
0.819 кг/с=14.74 тыс. т/год (5000 ч/год), стоимость которого 14.74-103х120=1.769
млн. долл. /год. Общий КИТ блока около 90%. Затраты на топливо составила 33 и
25% от общих годовых затрат, а зарплата - 2.5-2.8%. Без учета налога прибыль
составила 2.812 и 3.120 млн. долл., срок окупаемости 2.85 и 2.56 лет и
рентабельность 25.83 и 29.48%.
С учетом налога на прибыль 30%: прибыль 1.97 и 2.18 млн. долл., срок
окупаемости - 4.06 и 3.66 лет и рентабельность 16.88 и 18.96%.
Полученные данные говорят о высокой эффективности внедрения работы ПГТ.
Основным видом топлива для парогазовых установок всех типов является
природный газ. В качестве резервного топлива в сравнительно небольших объема
может использоваться дизельное и газотурбинное жидкое топливо. К настоящему
времени в России открыто более 700 газовых газоконденсационных и газонефтяных
месторождений, из которых разработку вовлечено около 300, подготовлено к
промышленному освоению 60 и в стадии разведки находится более 200
месторождений.
Заключение
В заключение работы необходимо обратить внимание на то, что наибольшее
внимание следует обратить на внедрение парогазовых установок. Для России
наибольший интерес представляют парогазовые установки с котлами, сжигающими
уголь в кипящем слое под давлением. Эта технология, внедренная на энергоблоках
80-350 МВт в Швеции, Японии и других странах, показала высокую надежность,
обеспечила хорошие экономические и экологические показатели. Расчетный КПД
энергоблоков с котлами КСД составляет 42%. Одно из преимуществ этих установок -
малые габариты - дает возможность установки их в существующих помещениях ТЭС
взамен демонтируемого старого оборудования и тем самым проведения реконструкции
на новой технической базе.
Сжигание природного газа на ТЭС в будущем должно происходить только на
установках с современными технологиями использования топлива, например в
парогазовых установках, газомазутных котлах с газотурбинными надстройками.
Парогазовые установки (в англоязычном мире используется название
combined-cycle power plant) - сравнительно новый тип генерирующих станций,
работающих на газе или на жидком топливе. Принцип работы самой экономичной и
распространенной классической схемы таков. Устройство состоит из двух блоков:
газотурбинной (ГТУ) и паросиловой (ПС) установок. В ГТУ вращение вала турбины
обеспечивается образовавшимися в результате сжигания природного газа, мазута
или солярки продуктами горения - газами. Образовавшиеся в камере сгорания
газотурбинной установки продукты горения вращают ротор турбины, а та, в свою
очередь, крутит вал первого генератора.
В первом, газотурбинном, цикле кпд редко превышает 38%. Отработавшие в
ГТУ, но все еще сохраняющие высокую температуру продукты горения поступают в
так называемый котел-утилизатор. Там они нагревают пар до температуры и
давления (500 градусов по Цельсию и 80 атмосфер), достаточных для работы
паровой турбины, к которой подсоединен еще один генератор. Во втором,
паросиловом, цикле используется еще около 20% энергии сгоревшего топлива. В
сумме кпд всей установки оказывается около 58%.
Список
используемой литературы
1. Безлепкин
В.П. Парогазовые и паротурбинные установки электростанций. СПб.: СПбГТУ, 2008
г., 317 с.
2. Замалеев
М.М. Резервы повышения эффективности использования регенеративных отборов
турбин ТЭЦ/М.М. Замалеев, В.И. Шарапов // Теплоэнергетика. - 2008. - № 4. -
С.64-67.
3. Мастепанов
А.М., Коган Ю.М. Повышение эффективности использования энергии, М.: Феникс,
2009 г., 211 с.
4. Рысаков
С.А. Проблемы внедрения парогазовых турбин в России // Энергосистема, № 7, 2009 г., С.11-16
5. Цанаев
С.В., Буров В.Д., Ремезов А.Н. Газотурбинные и парогазовые установки тепловых
электростанций, М.: МЭИ, 2009 г., 581 с.