Ватметри низької частоти
Міністерство освіти та науки
України
Вінницький
національний технічний університет
Інститут автоматики,
електроніки та комп’ютерних систем управління
Ватметри для радіочастотних кіл низької частоти
Виконав: студент гр. 1АМ-06
Ігнатенко В.О.
Перевірив: Марущак В.Ю.
м.
Вінниця 2008
Зміст
Вступ
1 Опис використання фізичної
величини
2
Класифікація приладів для вимірювання фізичної величини
3
Характеристика приладу
Висновки
Література
Вступ
Останні десятиліття обумовлені широким впровадженням у галузі
народного господарства засобів мікроелектроніки й обчислювальної техніки, обмін
інформацією з якими забезпечується лінійними аналоговими і цифровими
пристроями.
Сучасний етап характеризується великою кількістю
різноманітних пристроїв, що володіють високими експлуатаційними параметрами:
швидкодією, малими похибками.
У даній роботі проведено опис таких пристроїв, а саме
аналогових ватметрів Ц301, Д8002, Д5071, що призначені для вимірювання
потужності у колах низької та промислової частоти.
1. Опис використання фізичної величини
ФВ - властивість явища чи тіла, яка може бути розрізнена
якісно і визначена кількісно. Формалізованим відображенням якісних відмінностей
вимірюваних величин є їх розмірність, а кількісною характеристикою - їхній
розмір. Отримання достовірної кількісної експериментальної інформації про
розмір ФВ - це основний зміст вимірювання.
Фізична величина еквівалентна добутку числового значення,
тобто чистого числа, на одиницю виміру.
Значення (фізичної) величини - відображення фізичної величини
у вигляді числового значення величини з позначенням її одиниці
де {A} - числове
значення ФВ, тобто число, що дорівнює відношенню розміру вимірюваної величини
до розміру одиниці цієї ФВ, чи кратної одиниці; [A] - позначення номеру
одиниці.
Наприклад: значення
електричної напруги U=220 B, значення сили електричного струму I=10 A, значення
потужності P = UI Вт.
Існують системи ФВ,
тобто сукупності взаємопов’язаних ФВ, в якій декілька величин приймають за незалежні,
а інші визначають як залежні від них. ФВ, що входить у систему величин і
прийнята за незалежну від інших величин цієї системи, є основною ФВ, а ФВ, що
входить у систему величин та визначається через основні величини цієї системи,
є похідною ФВ.
У країнах світу
загальноприйнята Міжнародна система одиниць ФВ (Systeme Internationale
d’unites, SI), яка була прийнята XI Генеральною конференцією з мір та ваги
(Conference Generale des Poids et Mesures, CGPM, ГКМВ) у жовтні 1960 року і
уточнювалася на XII-XX ГКМВ (Додаток Б).
Система складається з
7 основних і 2 додаткових одиниць, а також 113 похідних одиниць, в тому числі
одиниць електричних і магнітних величин - 40. Основні одиниці системи SI:
довжина - метр (м); маса - кілограм (кг); час - секунда (с); сила електричного
струму - ампер (А); термодинамічна температура - кельвін (К); сила світла -
кандела (кд); кількість речовини - моль (моль), а додаткові одиниці: плоский
кут - радіан (рад); тілесний кут - стерадіан (ср).
Основна одиниця
електрики і магнетизму - ампер, що дорівнює силі незмінного струму, який при
проходженні по двох паралельних прямолінійних провідниках безмежної довжини і
мізерно малого кругового перерізу, розташованого на відстані 1 м один від
іншого у вакуумі, викликав би на кожній ділянці провідника довжиною 1 м силу
взаємодії, що дорівнює
18 похідних одиниць
SI ГКМВ мають спеціальні назви і 16 одиниць, які мають назви за прізвищами
учених, в тому числі: ват (Вт, W), вебер (Вб, Wb), вольт (В, V), генрі (Гн, H),
герц (Гц, Hz), кулон (Кл, C), ом (Ом, W),
сименс (См, S), тесла (Тл, T), фарад (Ф, F) (Додаток В).
В Україні
регламентується застосування одиниць величин системи SI. Міжнародні стандарти
Міжнародної організації з стандартизації (ISO, МОС) ISO 31/0:1992 - ISO
31/13:1992 та ISO 1000:1992 встановлюють одиниці ФВ, які рекомендовані до
застосування у країнах світу, в тому числі ISO 1000:1992 - основні одиниці SI,
а ISO 31/5:1992 - похідні одиниці SI електричних та магнітних величин.
За родом величини всі фізичні величини поділяють на
електричні, неелектричні, магнітні.
Ват (Вт, W) - (рос. ватт, англ. watt, нім. Watt) одиниця
вимірювання потужності в системі СІ.
Один ват дорівнює потужності, при якій робота один джоуль
здійснюється за одну секунду:
1 Вт = 1 Дж/с = 1 Н·м/с.
Ват використовується також для вимірювання активної
електричної потужності та потужності теплового потоку або потоку
випромінювання, що еквівалентні механічній потужності.
1 ват потужності теплового потоку відповідає механічній потужності
в 1 ват. 1 ват активної електричної потужності також відповідає механічній
потужності в 1 ват і визначається як потужність постійного електричного струму
в 1 ампер при напрузі в 1 вольт.
Одиниця названа на честь англійського винахідника Джеймса
Ватта за його вклад в створення парового двигуна та була прийнята 11-ю
Генеральною конференцією з мір та ваг в 1960 році.
З іншими одиницями СІ ват пов’язаний наступними співвідношеннями: Вт = Дж / с = кг·м2/с3.
Перехід в деякі інші одиниці вимірювання потужності:
1 Вт = 107 эрг/с ≈ 0,102 кгс·м/с ≈ 1,36×10−3 к.с.
2. Класифікація приладів для
вимірювання фізичної величини
Ватметр - вимірювальний пристрій, який має призначення
визначати роботу, що виконується електричним струмом за одиницю часу для
проходження струму через який-небудь провідник(визначення потужності
електричного струму чи електромагнітного сигналу).
Ватметр може визначати кількість ватів необхідних для
отримання деякої сили електричного струму в кожну секунду часу, і визначати
величину виконаної роботи за одиницю часу будь-яким електричним пристроєм.
Робота, що виконується електричним пристроєм за одиницю часу (його потужність)
визначається в ватах і є відношенням числа амперів (сили струму), що
споживаються даним видом електричних споживачів на різницю потенціалів (+-)
кінців цієї частини ланцюга, що вимірюються в вольтах.
Для визначення потужності електричного струму і
використовуються ватметри, що являють собою ніщо інше як електродинамометр.
Струм що проходить розподіляється на дві частини, одна з яких є по суті є
контролем, а інша досвідом, змінюючи опір і змінюючи різницю потенціалів на
виході і визначається потужність електричного струму.
По призначенню і діапазону частот ватметри можна поділити на
три основні категорії:
- низькочастотні (постійного струму);
- радіочастотні;
- оптичні.
Низькочастотні ватметри використовуються переважно у
електричних колах промислової частоти для вимірювання споживчої потужності,
можуть бути однофазні і трьохфазні. Окрему групу складають варметри -
вимірювачі реактивної потужності. Цифрові пристрої зазвичай поєднують в собі
здатність вимірювати активну і реактивну потужність. Аналогові НЧ - ватметри
мають у вимірювальному механізмі дві котушки, одна з яких підключається
безпосередньо до навантаження, інша - паралельно. Взаємодія магнітних полів
обмоток створює круговий момент, що відхилює стрілку приладу, пропорційний
відношенню сили стуму, напруги і косинуса чи синуса різниці фаз.
Приклади: Ц301, Д8002, Д5071
Радіочастотні ватметри складають досить велику і широко
використовувану підгрупу ватметрів. Поділ цієї групи пов’язано в основному з використанням
різних типів первинних перетворювачів. Ватметри використовують перетворювачі на
базі термістора, термопари. Принцип дії термопар побудований на
термоелектричному ефекті, що полягає в тому, що в замкнутому контурі, що
складається з двох різнотипних провідників (чи напівпровідників), тече струм,
якщо місця спаїв провідників мають різні температури.
Найбільше розповсюдження для виготовлення термоелектричних
перетворювачів отримали платина, алюмель, хромель.
Електровимірювальний пристрій (мілівольтметр) чи
вимірювальний підсилювач можуть підключатися до контуру термопари двома
способами: в вільний кінець термопари чи в один з термоелектродів.
По призначенню радіочастотні ватметри діляться на два види:
прохідної потужності, споживчої потужності. В залежності від способу
функціонального перетворювача вимірювальної інформації і її виводу оператору
ватметри бувають аналогові і цифрові.

3 Характеристика
приладу
Розглянемо ватметр
Ц301:
Ватметр Ц301
призначений для вимірювання активної потужності в однофазних колах змінного
струму частотою 50; 60; 1000; 2400; 4000; 8000 и 10000 Гц.
Складається з
індикатора магнітоелектричної системи і електронного перетворювача потужності,
розміщених в одному корпусі.
Клас точності: 1,5 -
для частоти 50; 60; 500; 1000 Гц;
2,5 - для частоти
2400; 4000; 8000; 10000 Гц
Номінальний
коефіцієнт потужності cos j =1
Діапазони вимірювання
0,2 - 800 кВт, 1 -
800 МВт, 1 - 20 ГВт
Спосіб ввімкнення
безпосередньо , через вимірювальний трансформатор
Частота, Гц 50;
60100; 500; 1000;2400; 4000; 8000; 10000
Напруга, 127; 220;
380 В
струм, 5 А
Умови експлуатації:
від - 20 до + 50
- відносна вологість
при 30 Сº, 95 %
Габаритні розміри, мм
120х120х95
Маса, кг 0,7
Назва виробника - ООО
"Эталорос"
Адреса виробника
ватметру Ц301 - 344020,Ростов-на-Дону.Курчатова 1А.
Розглянемо ще один
пристрій для вимірювання потужності ватметр Д8002:
Ватметр Д5071
призначений для вимірювання активної потужності в трьохфазних електричних колах
змінного струму при рівномірному і нерівномірному навантаженнях фаз.
Особливості ватметра
Д5071:
Клас точності: 0,5 -
в режимах активної потужності в нормальній області частот 45 - 65 Hz; 1,0 - в
режимі вимірювання активної потужності в робочій області частот вище 65 до 1100
Hz;
Номінальний
коефіцієнт активної потужності 1;
Нормальна область
частот от 45 до 65 Hz;
Номінальний струм 5
А;
Номінальна напруга
100 - 250 - 375 В;
Кінцеве значення
діапазону вимірювання 800 / 2000 / 3000 Вт;
Габаритні розміри
приладу - (140 ± 1,25) х (195 ±
1,45) х (92 ± 2,7) мм;
Маса не перевищує 2,0
кг.
Назва виробника
ватметру Д8002 - ОАО "Электронприбор"
Прилад зображений на
рис 1.
Рис 1.
Ще один аналоговий
ватметр низької частоти зображений на рис 2.
Рис 2.
Ватметр для
вимірювання активної потужності в трьохфазних колах змінного струму при
рівномірному і нерівномірному навантаженні фаз, а також для вимірювання
реактивної потужності в трьохфазних колах.
Технічні
характеристики:
Номінальна частота,
Гц:45-65/65-1100
Основна похибка в
області частот 45-65 Гц - 0,5;
в області частот от
65 до 1100 Гц - 1,0
Номінальна напруга -
375 В.
Кінцеве значення
діапазону вимірювання: 3000 ВТ ВАР
Номінальний
коефіцієнт активної і реактивної потужності - 1.
Умови
використання:від 5 до 40 °С
Габаритні розміри,
мм:
140х195х92- (140 ± 1,25) х
(195 ± 1,45) х (92 ± 2,7) мм.
Маса, кг, не більше:2,0
Назва виробника
ватметру Д5071 - ОО "РОСТОК-ПРИБОР ЛТД"
Адреса виробника -
Україна м. Київ вул. Лепсе 4
Ціна приладу - 10
660,00 руб.
Інтернет адреса
виробника - www.mediana.nm.ru.
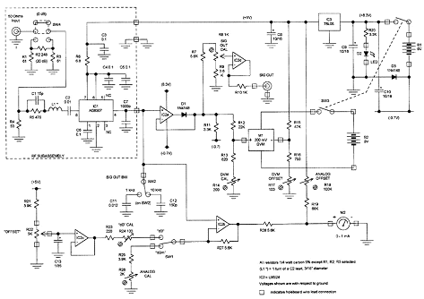
Схема аналогово
ватметру зображена на рис 3.
Рис 3.
Висновок
В даній роботі було наведено використання, характеристики та
будову аналогових ватметрів для радіочастотних кіл низької частоти. Описано
використання фізичної величини, і класифіковано прилади для вимірювання
потужності, зображено їх рисунки та схема.
Література
1.
Гоноровский И.С. Радиотехнические цепи и сигналы: Учебник для вузов. - M.: Радио и связь, 1986. - 512 с.
2.
Зевеке Г.В., Ионкин П.А, Нетрушин А.В., Страхов С.В. Основы теории цепей:
Учебник для вузов. - M.: Энергоатомиздат, 1989. - 528 с.
3.
Малинівський С.М. Загальна електротехніка: Підручник. - Львів: Видавництво
"Бескид Біт", 2003. - 640 с.
4.
elemo.ru/vattmetr.html - 15k
5. elemo.ru/wikipedia.org/wiki/Ваттметр - 63k
6. http:// www.electronpribor.ru/goods/2708
<http://www.electronpribor.ru/goods/2708>.
7. www.prybor.ru/ - 26k