Виды рынков

  • Вид работы:
    Тип работы
  • Предмет:
    Финансы, деньги, кредит
  • Язык:
    Русский
    ,
    Формат файла:
    MS Word
    17,15 kb
  • Опубликовано:
    2008-12-09
Вы можете узнать стоимость помощи в написании студенческой работы.
Помощь в написании работы, которую точно примут!

Виды рынков

Федеральное агентство по образованию

Ливенский филиал ГОУ ВПО

Орловский государственный технический университет

Факультет экономики и права

Кафедра общетехнических дисциплин

Курсовая работа по курсу: Информатика

Создание презентации, формирование массива


Задание №1

Создать презентацию к реферату на тему «Excel – фильтрация данных».









Задание №2

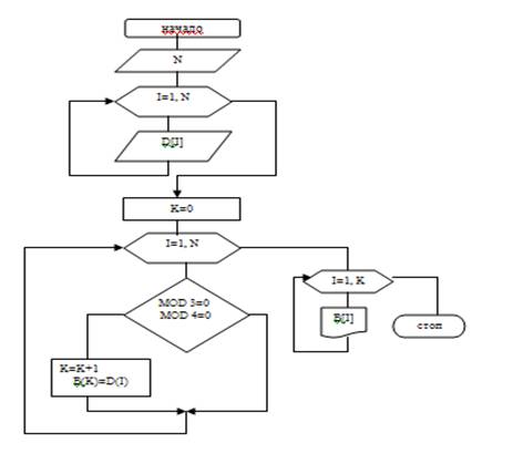
1. Дан массив D(N). Сформировать массив В из элементов массива D кратных 4 или 3.


Программа

Program zadacha;

var N,K,I:integer;

B,D:array[1..10] of integer;

begin

writeln('введите количество элементов');

readln(N);

for I:=1 to N do begin

writeln ('вв-те эл-т массива');

readln(D[N]);

end;

K:=0;

for I:=1 to N do begin

if D[I]mod 3=0 then begin

if D[I]mod 4=0 then begin

K:=K+1;

B[K]:=D[I];

end;end;

writeln (B[I]);

end;

end;

end.


Условие

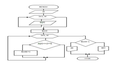
2. Задан одномерный массив, состоящий из нулей и едниниц. Проверить существует ли строгое чередование.


Программа

Program zadacha;

var A:array [1..10] of integer;

I,K,K1,N:integer;

begin

writeln('вв-те кол-во строк');

readln(N);

for I:=1 to N do begin

writeln('вв-те эл-т');

readln(A[I]);

end;

K:=0;K1:=0;

if A[I]<A[I+1] then K:=K+1;

for I:=1 to N-1 do

if A[I]>A[I+1] then K1:=K1+1;

if K=N-1 then writeln('да');

if K1=N-1 then writeln('нет');

end.


Не нашли материал для своей работы?
Поможем написать уникальную работу
Без плагиата!
Без нейросетей!