Експлуатація електроприводу крана
Зміст
Введення
1. Умови в яких експлуатується
кранове устаткування
2. Система керування електроприводами
кранових механізмів ,вибір системи електропривода механізму підйому
3. Технічні
данні мостові крани
4. Вибір двигуна
по потужності
5. Вибір основних
елементів і розрахунок параметрів силового ланцюга
6. Розрахунок
систем підлеглого регулювання
6.1 Вибір структури
схеми
6.2 Оптимізація
контуру струму
6.3 оптимізація
контуру ЕРС
7. Опис системи
електропривода
Висновки
Перелік посилань
Введення
У цей час відбуваються істотні зміни в розвитку автоматизованих систем
керування електропривода. Ці системи характеризуються використанням принципу підлеглого
регулювання, розширенням практичного застосування адаптивного керування, розвитком
робіт з векторного принципу управління електропривода із двигуном змінного струму,
застосуванням цифрових систем керування на базі інтегральних мікросхем. Широко використовуються
обчислювальні машини різних рівнів, розвиваються роботи із прямого цифрового керування
електроприводом.
Усе вище сказане повною мірою ставиться до систем керування електроприводами
основних механізмів вантажопідйомних кранів , оскільки кранове устаткування являє
собою один з основних засобів скорочення важкої фізичної праці й підвищення ефективності
виробництва . Широке впровадження комплексної механізації й автоматизації виробничих
процесів , не уклонне скорочення у всіх галузях виробництва працівників ,зайнятих
ручною працею ,особливо на допоміжних роботах, є однієї з найважливіших завдань
народного господарства. Кранове встаткування представляє один з основних засобів
скорочення важкої фізичної праці.
Переважна більшість вантажопідйомних машин виготовлених вітчизняною
промисловістю, має електричний привод механізмів і тому ефективність дії й продуктивність
цих машин у значній мірі залежить від якісних показників використовуваного кранового
встаткування . Сучасний крановий електропривод за останнім часом перетерпів значну
зміну в структурі й застосовуваних системах керування.
Для найбільш масових кранів загального призначення починають застосовуватися
електроприводи на основі короткозамкнених двигунів, значна частина кранів виготовляється
з керуванням з підлоги , а швидкохідні крани для важких робіт комплектуються різними
тиристорними системами, що забезпечують глибоке регулювання швидкості , плавність
пуску й гальмування при постійно підвищуються вимогам до економії ресурсів.
1. Умови в які експлуатуються кранове встаткування
Вантажопідйомні машини можуть установлюватися як безпосередньо в робочих
приміщеннях ,так і на відкритому повітрі . При роботі в приміщенні багато кранів
розташовуються безпосередньо над лінією технологічних механізмів у середовищі з
високої концентрації пилу, газів, пар води, масла й іншого . Ряд кранів у процесі
експлуатації пересуваються з опалювального приміщення на відкрите повітря й назад
. Крани працюючі на відкритому повітрі можуть мати добові перепади температури до
500 С. Це привод до випадання на поверхні частин крана конденсату атмосферної
вологи й солоного туману. У суміші з виробничим пилом конденсат викликає зниження
поверхонь ізоляції між струмоведучими частинами й корозію металевих деталей.
Рух крана з ударами по металевій конструкції на стиках рейок інтенсивні
прискорення й гальмування механізмів ,власних коливань металоконструкцій при навантаженні
машини викликають досить інтенсивні механічні впливи на електроустаткування , розташовуване
на мостах і візках кранів. Хоча ймовірність збігу граничних умов невелика , для
забезпечення необхідної надійності електроустаткування воно повинне відповідати
наступним потребам . Температура навколишнього середовища від -40 до +400С
, у металургійних цехах температура змінюється від-10до +600С відносна
вологість повітря характеризується середнім рівнем 95% при температурі навколишнього
середовища +200С с випаданням роси. Повітряне середовище для устаткування
нормального виконання :зміст пар масел 10мг/м3 зміст CO 2-0.8% (по обсязі) .
2. Системи керування крановими електроприводами . Вибір системи електропривода
механізму пересування візка
Під системою керування електропривода мається на увазі комплекс , що
складається з перетворення електричної енергії ,апаратури керування для комутації
струму в ланцюзі електродвигуна , органа ручного керування або автоматичного програмного
контролю органа швидкісного ,шляхового або іншого контролю ,а також елементів захисту
електроустаткування й механізму , що діє в остаточному підсумку на пристрої відключення
електропривода. Всі електричні частини підрозділяються на наступні категорії:
1 головні ланцюги , через які проходить основний потік енергії електропривода
,а також здійснюється живлення вантажопідйомних магнітів.
2 ланцюга порушення ,через які проходить струм порушення електричних
машин постійного струму ,синхронних електричних машин, машин змінного струму ,а
також струм двигунів електрогідравлічних штовхачів .
3 ланцюга керування по яких здійснюється подача команд комутаційним
пристроям головних ланцюгів порушення від органів керування , у ланцюгах керування
здійснюється певна послідовність виконання команд і перемикань по заздалегідь заданій
програмі .
4ланцюга сигналізації,які передають операторові або контролюючому пристрою
інформацію про стан комутуючих елементів головних ланцюгів керування або про значення
конкретних параметрів електропривода й механізму .
У кранових електроприводах застосовують електромашинні й статичні перетворювачі
електричної енергії . В электромашиних перетворювачах дві електричні машини перетворять
електроенергію , споживану від живильної мережі в електроенергію з регулюючими параметрами(напруга
,частота, струм). У статичних перетворювачах електричної енергії здійснюється шляхом
безконтактної комутації
Ланцюгів постійний або змінний струм за допомогою керованих напівпровідникових
приборів. Апаратура керування електроприводом є комплексом, що включає контактні
й безконтактні пристрої комутації в ланцюгах електродвигуна ,перетворювачів енергії
й керування , а також елементи захисту електричних кіл всю контактну апаратуру в
крановому електроприводі можна розділити на дві групи :
Апаратура, керування якої здійснюється не посередньо оператором або
виконавчим механізмом (контролером ,кінцевим вмикачем ).
Апаратура із приводом контактів від електромагнітного пристрою (концентратори
й реле). Якщо контакт не комутирує елементи безпосереднім ручним приводом, а призначаються
для комутації ланцюгів головного струму, то такий пристрій називається силовим кулачковим
контролером, а якщо ці елементи служать для комутації мереж керування, то таке апарат
називається командо-контролером. Якщо контактні комутаційні елементи приводяться
в дію через зв'язок з механізмом , то такі апарати називаються кінцевими або шляховими
вимикачами. Послідовність замикання й розмикання контактів , що приводяться в дію
через зв'язок з механізмом , то такі апарати називаються кінцевими вимикачами. Послідовність
замикання й розмикання контактів, що приводяться в дію від вала з кулачковими шайбами,
у функцію кута повороту вала називається діаграмою включення. Діаграма включень
зображена у вигляді таблиці , називається таблицею включень. Кілька контактів і
реле, а також пристрою захисту, об'єднане в закінчений комплектний пристрій для
керування електроприводом, іменуються магнітними контролерами. Магнітний контролер,
у якому процес комутації здійснюється без розмикання ланцюга під напругою, називається
магнітним контролером з бездуговою комутацією. Виходячи з аналізу режимів, основних
технічних вимог і на підставі рекомендацій (1) вибираємо для механізму пересування
систему тиристорний перетворювач-двигун постійного струму незалежного збудження
.
3 Технічні дані мостового крану
Технічні характеристики мостового крана
Вантажопідйомність G, кг. 23000
Продуктивність крана Q,кг/з 50
Маса мосту (безвізка) mм, кг 28000
Маса візка mт, кг 8000
Діаметр коліс мосту Dм, м 0.71
Діаметр коліс тележкиdт, м 0.4
Діаметр цанг коліс мосту dм ,м 0.145
Діаметр цанг коліс візків dм ,м 0.095
Швидкість пересування мосту Vм, м/с 0.8
Швидкість пересування візка Vм, м/с 0.68
Швидкість підйому Vп, м/с 0.15
Маса вантажозахватного пристрою m0 800
Середній шлях візка в одну сторону Lт, м 28.5
Середній шлях мосту в одну сторону Lм, м 30
Середня висота підйому й спуска Lп, м 8
Діаметр барабана механізму підйому D,м 0.75
4. Вибір двигуна по потужності
У завдання вибору двигуна кранового механізму входять попередній вибір
двигуна , розрахунок його на задоволення теплового режиму , а також перевірка на
забезпечення заданих прискорень (забезпечення пускового режиму )і запасу зчеплень
для механізмів пересування .
Найбільшу складність представляє розрахунок теплового режиму двигуна.
Загальноприйняті методи теплового розрахунку по еквівалентних параметрах навантаження
(току, моменту, потужності) або середнім втратам дають достовірні результати тільки
тоді , коли досить точно відомий навантажувальна діаграма роботи двигуна . Для кранових
електроприводів у більшості випадків характерним є невизначеність режиму роботи
, що специфічних особливостях кранових машин закритого виконання з підвищеними втратами
й погіршеними умовами теплопередачі приводили до більших погрішностей при традиційних
методах розрахунку . Авторами [1] розроблений метод вибору двигунів для кранових
електроприводів , що враховує наведені особливості роботи кранових електроприводів.
Цей метод, доповнений традиційним методом вибору по еквівалентних величинах є найбільш
повним і використовується в даній роботі.
Розрахункова потужність механізму переміщення візка:
Pp=
(4.1)
Де
- маса
візка , кг
- маса
вантажу з підвіскою ,кг
G-Маса вантажу, кг
-маса
кранової підвіски, кг
кг
Q-прискорення вільного падіння ,м/с2
VT-Номінальна швидкість візка
-ккд механізму
-коефіцієнт , щовраховує тертя реборд коліс при перекосах ходової частини
-коефіцієнт тертя в підшипниках маточин коліс
-діаметр
цанг коліс візка -коефіцієнт тертя
Вт
Частота
обертання двигуна:

По каталозі[1] вибираємо двигун Д32 потужністю 12 Квт, Un=220в, nн=800об/хв,
Iн=57А, Jдв=0.425кгм2 Перевіряємо двигун по нагріванню
Сумарний момент інерції, наведений до вала двигуна
Еквівалентний ККД, ηэкв визначається як відношення корисної
потужності отриманої електроприводом енергії відповідно до [1]
Де ηэкв-еквівалентний ККД визначається по графіках мал.6.5
[1] при нормованому числі пусків у годину Nв=120 величина Nв визначається по
таблиці 1.1 [1], ηэкв=0.905
nmax – максимальна швидкість обертання , приймаємо
nmax=2*nн=2*800=1600об/хв
nэквд- ККД привода , при числі включень Nв=0 визначаємо по малюнку
6.6[1] nэквд=0.94
Номінальна потужність привода по тепловому режимі
Коефіцієнти , що входять у вираження для Рит визначаються із
графіків і таблиць [1]
εр=.4, Кз=1, Кєкв=0.78 (табл6.4), К0=1 (рис6.12) εн=номінальна
тривалість включення εн=0.4, Кр=0.9 ( по6.42), ηэкв=0.9 (рис6.5),
К=1.25д[1], Кн=1 (по6.41)
Оскільки співвідношення Рн≥Рр выполяется , те двигун
обраний правильно
Перевіримо двигун за умовами зчеплення . с цією метою визначимо
забезпечуване їм прискорення з (6.54)[1]
Де Кн =0.65,Yn=2.8-8- відповідно коефіцієнта використання двигуна
по пусковому моменті й кратність відносини максимального пускового моменту до
номінального моменту двигуна , вибираємо по табл.(6.2) [1]
jпост=j 2-1.2Iов
Jпост=2.74-1.2*0.425=2.23 кгм2
А=2.74/2.23=1.23
Ці прискорення менше припустимого рівного
Де
а- середнє прискорення, вибирается по табл 1.4 [1] а=0.3
м/с2
У такий спосіб двигун задовольняє також умовам
Визначаємо основні параметри електропривода
5. Вибір основних елементів і розрахунок параметрів силового ланцюга
електропривода
По каталозі [1] для живлення якірного ланцюга й ланцюга обмотки збудження
електродвигуна вибираємо реверсивний тиристорний перетворювач АТРК-100/230 .
Номінальне випрямлена напруга Uнв=230в.,номінальний выпрямлений струм
Iнв=100A, номінальне випрямлена напруга порушення Uвн=230в,
номінальний выпрямлений струм обмотки збудження Iвн=25А
Тиристорний перетворювач одержує живлення від силового трансформатора
ТСЗР40/0.5 технічні дані Uнсо=380в, Uво=200в, Iнсо=48.6А,
Iво=92А, Uкз=8%
Визначаємо основні параметри електропривода. Сумарний активний опір
ланцюга електропривода
R2=Rяц+Rэпр+2Rтр (5.1)Де
Rяц опір якірного ланцюга двигуна
Rяц=ат(Rя+Rдв+Rk)
(5.2)
Де ат-температурний коэфіциент враховуючої зміни опору при
нагріванні для класу ізоляції Н значення ат=1.36
Rя Rдв Rк – активний опір обмотки
якоря, додаткових полюсів і
Компенсаційної обмотки спільно.
Згідно з паспортними даними електродвигуна д21
Rя+Rдп=0.28Ом, Rко=0
Rяц=1.36*0.28=1.38Ом
Rтр – наведене до ланцюга випрямного струму активний опір
обмотки трансформатора .
Де м число фаз перетворювача
для трифазної мостової схеми m=6.
Uk- напруга короткого
замикання трансформатора :
Еdmax-Максимальна
величина випрямленій ЭРС ( при куті керування а=0)
Rэпр- еквівалентний опір перетворювача
Сумарний опір якірного ланцюга
Сумарна індуктивність силової мережі
Де
-індуктивність
якірного ланцюга двигуна
Де У- коефіцієнт ,рівний 0.6,для нормованих двигунів .
Р- число пар полюсів
-номінальна
частота обертання
- наведена
до ланцюга випрямленого струму індуктивності трансформатора
частота
живильної мережі :
Сумарна індуктивність силового ланцюга :
Електромагнітна постійна часу якірного ланцюга двигуна
Електромагнітна постійна часу головного ланцюга:
)
Постійна ЭРС двигуна
Де К- конструктивного постійна двигуна
номінальний
магнітний потік на полюс
Електромагнітна постійна часу електропривода
Коефіцієнти підсилення тиристорного перетворювача визначаємо для
синусоїдальної напруги порівняння й амплітудного значення напруги порівняння
рівного
Коефіцієнт підсилення двигуна
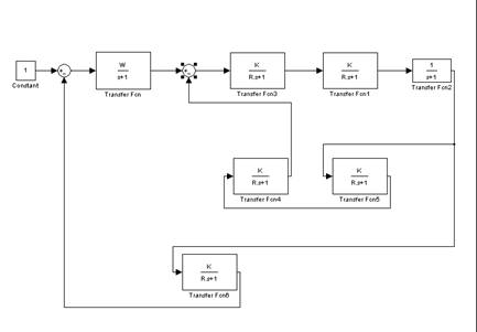
6. Розрахунок системи підлеглого регулювання
6.1 Вибір структури системи
Відповідно до рекомендацій [1] для регулювання частоти обертання привода
застосовуємо двох контурну однократно-інтегруючу систему автоматичного регулювання
із внутрішнім контуром струму й зовнішнім контуром , замкнутим по ЭРС двигуна .
Для компенсації без струмової паузи , викликаної перемиканням контакторів реверса
, у систему введемо підлеглий контур регулювання напруги тиристорного перетворювача
.
6.2 оптимізація контуру струму
Контур струму оптимізуємо за модульним критерієм . Для цього в контурі
регулювання напруги тиристорного перетворювача
Використовуємо п-регулятор , а в контурі пі-регулятор. Спрощена принципова
схема контуру струму показана на мал.6.1 на рис 6.2 показана алгоритмічна схема
розглянутого контуру на схемі прийняті наступні позначення :
ТП- тиристорний
перетворювач
ДТ, ДН- датчик струму , датчик напруги відповідно. Rд- дільник
напруги. Wpm(P),Wpt(P) – перехідні функції регуляторів напруги
й токи відповідно. Критичний коефіцієнт підсилення контуру напруги
(6.1)
Де Т1=2Тмт: Тмт- сума малих (некомпенсуємих)
постійних часу контуру струму .
(6.2)
- постійна часу
датчика струму з фільтром на вході .
- постійна часу
фільтра на вході системи імпульсно-фазового керування тиристорного перетворювача
.
- середньостатистичне
запізнювання тиристорного перетворювача .
При розрахунку систем регулювання величиною
Задаються в
межах 4-10мс. Приймаємо
= 0.005с
кругова частота
живильної мережі
0 =2πʄ
=
=83
Відповідно до рекомендацій [3] приймаємо Кн=50. Коефіцієнт
дільника напруги якоря двигуна визначається з умови одержання сигналу 24У на
вході датчика напруги при мінімальній напрузі двигуна
Мал.
6.2 Алгоритмічна схема контуру струму .
Коефіцієнт
підсилення контуру напруги.
(6.4)
Звідси
коефіцієнт підсилення регулятора напруги дорівнює
Приймаємо
Rзн=2 кому, тоді Rзк=31*2=62кому
Постійні
часу фільтра в ланцюзі зворотного зв'язка контуру напруги Тфн=Та=0.036с.
Зі
співвідношення
Визначаємо
параметри фільтра. Приймаємо Сфн-1мкф,тоді Rф.н=144кому. Передатна функція
замкнутого контуру напруги
Алгоритмічна
схема з урахуванням контуру струму показана на рис 6.3
Для
вираження синтезу послідовного коригувального пристрою контуру струму
перетворимо алгоритмічну схему 6.3 у схему з одиничним зворотним зв'язком 6.4
ланка,
Що Форсує (1+Тдтр) у блоці , що складається на вході замкнутого контуру струму
,відповідно до загальноприйнятої методики на враховується й тому на схемі не
показана . для оптимізації контуру струму за модульним критерієм
використовуємо Пі-регулятор з передатною функцією
(6.8)
Визначаємо
параметри регулятора
Приймаємо
Сост=1 мкф ,тоді
Rост=
Опір
резистора Rзт визначаємо з умови
Де
Кт-Коефіцієнт підсилення ланцюга зворотного зв'язка по струму:
Кт=Кш*Кд.т.
Кш-Коефіцієнт підсилення шунта :
Uнш-Номінальна
напруга шунта Uнш =75мВ
Imax-Максимальний
струм робочого навантаження приймаємо
Imax
=21н=2*57=114А
Кдт-Коефіцієнт
підсилення датчика струму
Значення
Кдт- визначається зі співвідношення
Приймаємо
як датчик струму операційний підсилювач із коефіцієнтом підсилення Кдт=240
Кт=0.658*
10-3*240=0.1625
Опір
резистора Rзт:
6.3 Оптимізація контуру
В електроприводах
кранових механізмів вимоги до підтримування швидкості відносно не високі ,тому використовується
система регулювання зі зворотним зв'язком по ЭДС. Підсумовування сигналів , пропорційні
напруги двигуна й сигналу струмової компенсації виконуємо безпосередньо на вході
регулятора ЭДС і тим самим спрощуємо схему . Гальванічний поділ системи керування
й силової частини виробляється за допомогою датчика напруги. Для струму ,для струму
встановленого в контурі струму . На рис 6.5 показана принципова схема системи ,а
на мал.6.6 контур струму ,активізованої за модульним критерієм , представлений передатною
функцією.
Передатний коефіцієнт ланцюга струмової компенсації вибирається в
такий спосіб
У цьому випадку сума сигналів на вході регулятора ЭДС дорівнює
При виконанні
зазначених умов схема 6.6 може бути перетворена в схему , показану на мал. 6.7.
На вході включене операційна ланка , аналогічна ланці в ланцюзі зворотного зв'язка
для усунення перерегулювання струму при зміні впливу, що задає .
Тому
що вимоги підтримки швидкості в проектованій системі не є твердими , то контур ЭДС
оптимізований за модульним критерієм перетворимо схему 6.7 у схему з одиничним зворотним
зв'язком 6.8.вибираємо П-Регулятор контуру ЭДС із передатною функцією
Передатна функція замкнутого контуру ЭДС дорівнює
З обліком того, що Ед(Р)=1/Кд*W(Р), те передатна функція системи
по швидкості має вигляд :
Де Тиэ=2Тмт+Та- мала не компенсуєма постійна часу контуру ЭРС
Тиэ =2*0.05+0.036=0.046
Визначаємо параметри регулятора й фільтра на його вході відповідно
до методики [4]. Задаємося величиною Rзэ=35ком
Опір Rн визначається зі співвідношення :
Значення коефіцієнта Кн визначається в такий спосіб
Де Едвmax- мінімальна ЭРС двигуна ,прийнята як мінімальне значення
ЭРС у режимі холостого ходу тобто Двmax=220У; Uзэmax-Напруга завдання ,
щовідповідає Едвmax,приймаємо Uзэmax=24У.
Rн=
Опір Rтк визначаємо по формулі:
Опір у ланцюзі зворотного зв'язка регулятора ЭДС
Параметри фільтрів на вході системи й ланцюга зворотного зв'язка
на напрузі визначається зі співвідношення
,
Звідки
Передатні функції системи ,оптимізованої за модульним критерієм
Алгоритмічна
схема системи показана на рис 6.9 за допомогою отриманих передатних функцій був
зроблений розрахунок перехідних процесів системи
Висновки
У курсовому
проекті розроблена автоматизована система керування електроприводом механізму пересування
візка мостового крана вантажопідйомністю 23 тони
На підставі
техніко-економічних характеристик обраний електропривод постійного струму ,виконаний
по системі ТП-Д , обраний привод ний електродвигун і основне встаткування силового
ланцюга
У проекті
розроблена система підлеглого регулювання координат електропривода ,виконаний синтез,
наступних коригувальних пристроїв контуру струму й контуру ЭДС. Контури побудовані
за модульним критерієм для цього в контур струму включений Пі-регулятор,а в контур
ЭДС П-Регулятор.
Проведено
розрахунок параметрів регуляторів виконане моделювання динамічних характеристик
системи ЕОМ.
Перелік літератури
1.
Ядрі А.Г. Певзнер Е.М Крановий
електропривод Довідник М. Энергоиздат. 1988-314з.
2.
Ключьев В.И. Терехов В.М. Електропривод
і автоматизація загальнопромислових механізмів .Енергія 1980-360з.