Фирма и условия её функционирования’

  • Вид работы:
    Тип работы
  • Предмет:
    Финансы, деньги, кредит
  • Язык:
    Русский
    ,
    Формат файла:
    MS Word
    39,46 kb
  • Опубликовано:
    2008-12-09
Вы можете узнать стоимость помощи в написании студенческой работы.
Помощь в написании работы, которую точно примут!

Фирма и условия её функционирования’

МИНИСТЕРСТВО ОБРАЗОВАНИЯ УКРАИНЫ

ОДЕССКИЙ НАЦИОНАЛЬНЫЙ ПОЛИТЕХНИЧЕСКИЙ УНИВЕРСИТЕТ

Кафедра «Информационные системы в менеджменте»








КУРСОВАЯ РАБОТА

по дисциплине «СЕТЕВЫЕ ТЕХНОЛОГИИ»

Тема: «Использование сетевых технологий при проектировании дистанционной информационной системы и компьютерной сети туристической фирмы “SunTour”»

ИСПОЛНИТЕЛЬ:

ст. гр. ОИ-071

Бабченко Е.В.

РУКОВОДИТЕЛЬ:

Арсирий Е.А.



Одесса, 2010г.

Содержание

Введение

1. Постановка задачи на проектирование ДИС и КС

1.1 Описание предметной области

1.2 Необходимость проектирования КС

1.3 Необходимость проектирования ДИС

1.3.1 Возможности Интернет в формировании, продвижении и реализации туристского продукта

1.3.2 ДИС туроператоров смежных фирм

1.3.3 Шаблон для разработки ДИС

2. Проектирование дистанционной информационной системы

2.1 Структурная схема веб-интерфейса пользователя ДИС

2.2 Экранные формы страниц и описание основных html-тегов.

2.3 Основные характеристики веб-разработки

2.4 Размещение ДИС на хостинговой площадке

2.5 Выбор доменного имени

2.6 Этапы проектирования ДИС

3. Технический проект и расчет стоимости КС

3.1 Анализ характеристик и факторов, влияющих на выбор комплекса программно-апаратных средств КС и ее проектирование

3.2 Выбор топологии КС

3.3 Функциональная схема ЛВС

3.4 Выбор технологии КС

3.5 Выбор сетевого оборудования

3.6 Трассировка и монтаж кабельной системы

3.7 Расчет стоимости КС

Заключение

Список использованной литературы

Приложение А

Приложение Б

Приложений В

Введение

Тема курсовой работы на современном этапе развития туристической фирмы “SunTour” является очень актуальной, так как для эффективного развития предприятия очень важно возрастание роли информационных технологий в ее экономической деятельности в целях стабильной работы и процветания в долгосрочном периоде. При этом современные информационные технологии рассматриваются как совокупность необходимого инструментария для ведения бизнеса.

Целью данной работы является разработка дистанционной информационной системы (ДИС), для более эффективной рекламы и продвижения туристского продукта, и проектирование компьютерной системы (КС) туристической фирмы “SunTour”, для повышения уровня производительности и снижения затрат времени при основной и финансовой деятельности фирмы.

Для достижения поставленной цели в рамках курсовой работы решаются задачи:

- анализ предметной области, организационной структуры турфирмы.

- определение функций и задач, выполняемых в рамках деятельности фирмы, роль информационных технологий в решении выделенных функций и задач.

- определение направлений для совершенствования технологии получения и обработки информации в результате разработки ДИС и внедрения КС.

- разработка ДИС и внедрение проекта.

- анализ расположения компьютеров и другой техники в помещениях фирмы.

- расчет трудоемкости ДИС.

- анализ характеристик и факторов, влияющих на выбор комплекса программно-аппаратных средств КС, проектирование КС фирмы.

- расчет стоимостной оценки предлагаемого проектного решения по конфигурации КС.

Объектом данной работы является информационная составляющая деятельности и работы туристической фирмы “SunTour”.

Предметом данной работы являются сетевые технологии для разработки ДИС и КС.

1. Постановка задачи на проектирование ДИС и КС

1.1 Описание предметной области

Турагентство «SunTour» - один из лидеров украинского туризма, работает по таким популярным направлениям, как Египет, Турция, ОАЭ, Таиланд, Болгария, Кипр, Греция, Испания, Чехия, Крым. Наряду с зарубежным уделяет также большое внимание развитию внутреннего украинского туризма.

Компания турагентства «SunTour» начала свою работу в 1991 г. в качестве турагентства «Турсервис» Меньше чем за три года стала одним из крупнейших украинских туроператоров, работающих с туристами и агентствами по всей Укпаины. Турагентства «SunTour» сегодня является генеральным агентством и работает на равных условиях с другими турагентствами компании.

Приоритетное направление деятельности компании -Египет. Более 5 лет каждую неделю самолет с туристами «SunTour» приземляется в Хургаде. Осенью и зимой их количество еженедельно составляет 1 тыс. 400 человек. На середину 2010 г. доля «SunTour» в общем пассажирообороте в Хургаду равнялась 50 %.

Практически все предлагаемые маршруты турагентства «SunTour» выполняет по собственным чартерным программам, являясь консолидатором рейсов этих направлений.

Долгое и плодотворное сотрудничество с ведущими авиакомпаниями страны позволяет снижать тарифы на авиабилеты (тем самым значительно удешевляя стоимость всего тура) и выполнять перевозки пассажиров в объеме до 10 тыс. человек в месяц.

Компания располагает мощной, стабильно работающей дилерской сетью, имеет контакты с более чем 20 зарубежными фирмами, 80 отелями, с большинством из которых имеются эксклюзивные контракты на продажу номеров по привлекательным ценам.

Большое число отправляемых туристов позволяет компании получать значительные скидки на отели, бронировать любое количество номеров в высокий сезон и праздничные даты, организовывать рекламные туры. Для гарантированного и качественного обслуживания туристов практикуется аренда отелей под патронажем компании.

Основными видами деятельности турагентства «SunTour» являются:

-   Программы по индивидуальному и групповому отдыху;

-   Детский и юношеский отдых;

-   Образовательные программы;

-   Санаторное лечение, курортный отдых, спортивные, оздоровительные и реабилитационные программы;

-   Авиа и железнодорожные билеты по Украине и другим странам мира;

-   Транспортное обслуживание;

-   Визовая поддержка;

-   Страхование на время поездки;

-   Бронирование гостиниц и курортов по всему миру;

-   Организация конференций, семинаров, выставок и других мероприятий;

-   Культурные программы, экскурсионное обслуживание.

Эффективное и взаимовыгодное взаимодействие с партнерами, использование современных компьютерных технологий, позволяющих организовать оперативное получение информации о бронировании отелей, учет чартерных перевозок, формирование внутрифирменной финансовой и аналитической отчетности - важнейшие факторы успешной профессиональной работы компании.

Организационная структура турфирмы представлена подразделениями с их взаимосвязями (рис.1). Каждый из работников турфирмы выполняет определенные функции, руководствуясь должностными инструкциями.

Рис1. Организационная структура ООО «SunTour»

 

Схема офиса фирмы изображена на рис.2. Из рисунка видно, что фирма имеет несложную организационную структуру и состоит из 4-x основных отделов:

1. отдел продаж

2. отдел маркетинга

3. бухгалтерия

4. ІТ-отдел

Рис.2 Схема расположения компьютеров в офисе турфирмы.

1.2 Необходимость проектирования КС

На текущем этапе развития фирмы сложилась ситуация когда:

1. В объединении имеется достаточное количество компьютеров работающих отдельно от всех остальных компьютеров и не имеющих возможность гибко обмениваться с другими компьютерами информацией.

2. Невозможно создание общедоступной базы данных, накопление информации при существующих объемах и различных методах обработки и хранения информации.

3. Накопленное программное и информационное обеспечение не используется в полном объеме и не имеет общего стандарта хранения.

4. В перспективе имеется возможность подключения к глобальным вычислительным сетям типа Internet.

Поэтому для решения данной проблемы возникает необходимость в проектирование ЛВС, что позволит выполнять:

1. совместная работа с документами;

2. упрощение документооборота: вы получаете возможность просматривать, корректировать и комментировать документы, не покидая своего рабочего места, не организовывая собраний и совещаний, отнимающих много времени;

3. сохранение и архивирование своей работы на сервере, чтобы не использовать ценное пространство на жестком диске ПК;

4. простой доступ к приложениям на сервере;

5. облегчение совместного использования в организациях дорогостоящих ресурсов, таких как принтеры, накопители CD-ROM, жесткие диски и приложения (например, текстовые процессоры или программное обеспечение баз данных).

6. подключения к глобальным вычислительным сетям типа Internet.

1.3 Необходимость проектирования ДИС

1.3.1 Возможности Интернет в формировании, продвижении и реализации туристского продукта

В Украине Интернет уже перестал быть "диковинной вещью в себе", каждая уважающая себя фирма обзавелась выходом в сеть, почтовым ящиком, у многих есть свои странички в сети.

Некоторые дальновидные руководители начали рассматривать Интернет как средство привлечения клиентов уже давно. Если в 1997 – 1998 годах этих энтузиастов были единицы, в сезоне 1999 года в сети рекламировались 3 – 4 десятка компаний, то в 2000 году количество рекламодателей на основных туристических порталах перевалило за две сотни. По оценкам экспертов рекламу в Интернете украинские туристические агентства суммарно тратили примерно $15 – 20 тысяч ежемесячно (это без учета расходов на создание и поддержание собственных сайтов). По сравнению с общим объемом туристической рекламы в обычных СМИ эта цифра невелика, но тенденция прослеживается довольно четко.

Сеть Интернет позволяет в значительной степени повысить оперативность и качество связи, снизить затраты на коммуникации и командировки, расширить географию деятельности, круг клиентов и партнеров. Большинство из вышеперечисленных возможностей Интернета в настоящее время используется в туристской сфере. Однако особый интерес у туристских организаций вызывают следующие формы использования глобальной сети:

- коммуникации и эффективная связь;

- реклама и продвижение туристского продукта;

- маркетинговые исследования;

- электронная презентация фирмы и ее туристского продукта;

- использование возможностей электронных международных и

 межрегиональных туристских выставок, ярмарок;

- использование системы бронирования и резервирования;

- самостоятельное формирование тура и приобретение туристской путевки;

- использование электронных каталогов туристского продукта по странам и направлениям;

- получение страноведческой информации, оперативного прогноза погоды в различных странах мира, расписания движения различных видов транспорта;

- получение оперативной информации по тарифам и ценам для отелей, ресторанов, различных перевозчиков и другим туристским услугам;

- использование сети Интернета для взаиморасчета;

- создание виртуального туристского офиса и др.

Возможности Интернет могут быть использованы для формирования и продвижения туристского продукта, а именно:

- поиска и систематизации требуемой информации;

- маркетинговых исследований;

- эффективной рекламы туристских услуг;

- поиска партнеров;

- бронирования и резервирования туристских услуг;

- реализации туристского продукта;

- анализа эффективности принятой рекламной стратегии и др.

Быстрые, надежные коммуникации в глобальной мировой сети позволяют в перспективе проводить продвижение туристского продукта с большей эффективностью.

1.3.2 Анализ веб-ресурсов туроператоров смежных фирм

Сектор туризма в Интернете является одним из наиболее развитых и "плотно заселенных" отраслевых секторов. Здесь идет жесткая конкуренция между игроками с использованием самых разнообразных средств борьбы, начиная с агрессивной рекламы и заканчивая обычной накруткой (искусственным завышением посещаемости ресурса). В целом же сектор туризма имеет регулярную аудиторию (ядро) более чем в триста тысяч человек, что сравнимо с ядром сектора электронной коммерции. Чуть больше трети пользователей, входящих в ядро, входят также и в недельную активную аудиторию, то есть заходят на любой из сайтов группы чаще трех раз в неделю.

Аудитория внутри исследуемой группы сайтов распределяется неравномерно, в зависимости от тематики и типа сайта. Так, наибольший объем внимания аудитории привлекает к себе группа сервисов, к которой относятся также и сайты с предложениями горящих путевок. Из туристических агентств наиболее успешным оказался интернет-проект фирмы "Магазин Горящих путевок (рис.3). Удачное название фирмы, стильный дизайн, умелая раскрутка в сети позволили этому сайту и фирме выбиться в лидеры среди украинского турбизнеса. Это был первый пример, когда турагентство сделало в своем бизнесе ставку на Интернет и добилось успеха.

Рис.3 Веб-ресурс турфирмы «Магазин Горящих путевок»

Активно развиваются корпоративные системы бронирования через Интернет. Ведущие украинские туроператоры, лидеры рынка, такие как "Козирный тур"(рис.4), "ВсеСвит", "МегаТур" и другие, уже не первый год используют так называемые Busines-to-busines системы взаимодействия туроператор – турагент. Турагент из базы туров, размещенной в Интернете, выбирает одно из предложений, заносит свои реквизиты, данные на туристов, которые попадают во внутреннюю базу туроператора. Система автоматически - в реальном режиме времени пересчитывает изменения в ценах на турпакеты, учитывает нестандартные размещения и выполняет другие функции. При этом агентство в реальном времени может проследить этапы прохождения заказа, оценить загрузку отелей, рейсов и т.п.

Рис.4 Веб-ресурс турфирмы «Козырный тур»

Если сравнить по оформлению, тогда можно назвать сайты следующих туристических фирм: «Козырный тур», Анита-Тур-Крым, LetsGo Travel (рис. 5) и др.Они имеют привлекательный дизайн, разработан в оригинальной цветовой гамме, что очень привлекает внимание целевой аудитории.

Рис.5 Веб-ресурс турфирмы «LetsGo Travel»

Таким образом, без Интернета невозможно представить деятельность современной туристической фирмы, Интернет используется практически во всех основных бизнес-процессах внутри туристической компании, начиная от поиска и привлечения клиентов в качестве коммуникационного и маркетингового инструмента и заканчивая формированием турпродукта.

1.3.3 Шаблон для разработки ДИС

Сейчас уже трудно представить эффективную работу туристической фирмы без собственного сайта. Для туроператора это исключительно удобный канал связи с агентствами, для турагента - быстрый выход на клиентов. Также появляются возможности:

1. Создания благоприятного имиджа фирмы или товара/услуги.

2. Обеспечения доступности информации о фирме или продукции для сотен миллионов людей, в том числе географически удаленных.

3. Реализации всех возможностей представления информации о товаре: графика, звук, анимация, видеоизображение и многое другое.

3. Оперативной реакции на рыночную ситуацию: обновление данных прайс-листа, информации о фирме или товарах, анонс новой продукции.

4. Продажи продукции и услуг через Интернет — одно виртуальное представительство позволит не открывать новых торговых точек.

Турагенту, зашедшему на сайт оператора, важно максимально быстро получить доступ к нужной информации. Конечно, идеальный вариант - это система бронирования On-line. Тогда прямо на сайте зарегистрированный агент может мгновенно посмотреть информацию о наличии мест на определенные даты и быстро заказать тур. Это должна быть достаточно серьезная система, связанная с системой автоматизации офиса туроператора. Более простой вариант - своевременное размещение на сайте оператора спецпредложений в любом удобном для печати виде. Не помешает и подробная информация об отелях.

Основным требованием к сайту туристического агентства бесспорно является оперативность. Обращаясь к Интернету в поисках путевки, клиент ждет нечто большего, чем просто строчки из «Туризма и отдыха», представленные в электронном виде. Такие строчки хороши на туристических порталах, которые являются отправной точкой в поиске тура. Переходя же с туристического портала на сайт турагентства, клиент вправе получить более подробную и актуальную информацию. Нет смысла заваливать клиента большим количеством страноведческой информации. Эти данные он может почерпнуть и на других сайтах. На сайте же турагентства нужна в первую очередь информация о конкретных предложениях.

Исходя из выше представленной информации, представим разработанный макет сайта турагентства «SunTour» (рис.6), содержащий информацию:

- полоса логотипа (1);

- полоса навигации (2);

- холст страницы (3).

Рис.6 Макет ДИС турагенства “SunTour”

Информация на сайте будет представлена в виде текста и графических изображений. Полоса логотипа будет содержать эмблему компании, которая в свою очередь будет являться ссылкой на главную станицу сайта, и ее слоган. Полоса навигации будет представлена в виде таблицы и содержать ссылки, при переходе по которым можно получить информацию о компании, горящих турах, ее услугах, а также контактную информацию и обратную связь для клиентов и партнеров. При переходе по ссылкам информация будет отображаться на холсте сайта.

2. Проектирование дистанционной информационной системы

2.1 Структурная схема веб-интерфейса пользователя ДИС

Для удобного доступа к информации разработана структурная схема веб-интерфейса, представлена на рис.7.

Рис.7 Структурная схема веб-интерфейса ДИС

На главной страницы пользователю представлены название, логотип компании и полоса навигации. В полосе навигации можно выбрать информационный блок, содержимое которого отобразится в холсте. Полоса навигации сохраняет свое положение при переходе по различным разделам. Это очень удобно для пользователя, т.к. он может перейти в следующий раздел не возвращаясь на главную страницу. Если же возникает необходимость возврата на главную, то пользователь может щелкнуть мышью на логотип фирмы.

2.2 Экранные формы страниц и описание основных html-тегов

2.2.1 Экранные формы страниц

Экранные формы страниц ДИС турфирмы «SunTour» представлены на рис.8-11. Полный текст HTML-кода представлен в приложении А.

Рис.8. Главная страница.

Рис. 9.О компании.

Рис. 10. Карта изображения «Горящие туры».

Рис. 12 Наши контакты

Рис.11. Подбор тура

При разработке страниц веб-ресурса были использованы следующие html-теги:

 Структура html-документа

Тэговая модель - описывает документ как совокупность элементов несущих информационную нагрузку, каждый из которых окружен тэгами. Тэги HTML - это последовательность символов, начинающаяся знаком «<» и заканчивающаяся знаком «>».

Все, что расположено между <HTML> и </HTML> - это документ являющийся кодом HTML, который заключает в себе все другие тэги HTML и все информационное содержание документа.

Документ обычно состоит из заголовка и тела документа.

Заголовок документа содержит информацию о самом документе.

<HEAD> - тег заголовка документа;

 <TITLE> - тег название документа, появляется в строке заголовка Internet Explorer и в списках журнала (History) и папки Избранное (Favorites).

Тело документа HTML содержит весь текст, несущий информацию и все тэги HTML, используемые для форматирования текста. Тело документа размещается сразу же после заголовка в тэгах <BODY> </BODY>. Элемент BODY имеет атрибуты:

BACKGROUND= «» - определяет фон, на котором отображается текст

документа.

BGCOLOR= «#XXXXXX» - цвет фона;

TEXT= «#XXXXXX» - цвет текста;

VLINK= «#XXXXXX» - цвет пройденных гипертекстовых ссылок

LINK= «#XXXXXX» - цвет гипертекстовых ссылок

ALINK= «#XXXXXX» - цвет ссылки, которая в данный момент активизируется

«#XXXXXX» - определяет цвет в терминах RGB - красный, зеленый, синий.

Если один или более параметров цвета текста и ссылок не определены,

то по умолчанию цвета для них задаются следующим образом: LINK=blue, ALINK=red, VLINK=purple.

 Элементы управления разметкой.

<P> - используется для того, чтобы обозначить начало нового абзаца.

Имеет атрибут ALIGN , используемый для изменения выравнивания внутри абзаца, может принимать со следующие значения:

ALIGN=LEFT - выравнивание по левому краю;

ALIGN=RIGHT - - выравнивание по правому краю;

ALIGN=JUSTIFY- выравнивание по левому и правому краям;

ALIGN=CENTER - центрирование.

<BR>- принудительный перевод строки.

Стили заголовков. Язык HTML поддерживает шесть стилей заголовков, которые используются для того, чтобы в различной степени выделять текст. Стили нумеруются от одного до шести, причем стиль номер один является самым крупным по размеру шрифта. Для того, чтобы разметить текст каким-либо из стилей заголовков, следует заключить его в тэги

<Hn> </Hn>, где n- номер стиля.

Стандарт языка HTML насчитывает 11 атрибутов у элемента заголовка. Но чаще всего применяется только ALIGN.

Гипертекстовые ссылки.

Для записи гипертекстовой ссылки используется элемент <A>......</A>, который имеет несколько атрибутов, главным из которых является HREF (HyperText REFrence).

Содержание элемента A заключенное между тэгом начала и окончания, выделяется в тексте цветом, определенным для контекстных гипертекстовых

ссылок (LINK).

Другой формой использование элемента A является определение точек внутри текста на которые можно сослаться:

<A NAME= «point»>

Средства описания графической информации.

Для того, чтобы поместить изображение внутрь страницы используется

тэг <IMG> с обязательным параметром SCR= «URL».

<IMG SCR= «URL»>, где URL-адрес файла, содержащего графические

данные. Атрибут SCR является обязательным, а URL может указывать куда

угодно.

Тэг <IMG> может иметь следующие атрибуты:

ALIGN - расположение текста по отношению к изображению:

TOP – наверху,

BOTTOM – внизу,

MIDDLE – посередине.

ALT= «текст» - текст, который нужно показывать вместо изображения для текстовых браузеров.

ISMAP - атрибут, указывающий, что изображение будет использоваться в

виде карты.

WIDTH - ширина может указываться в пикселях или %;

HEIGHT – высота.

Формат графической привязки такой же как и текстовой. Однако

вместо того, чтобы разместить текст между тэгами <A HREF= «URL»>......</A> следует расположить тэг <IMG>.

Горизонтальные линии.

<HR> - тег горизонтальной линии. Может иметь следующие атрибуты:

WIDTH=pixels | percent - позволяет изменить ширину линейки задав размер в пикселях или процентах ;

ALIGN=LEFT | RIGHT | CENTER - задает выравнивание куска линейки по умолчанию центрируется;

SIZE=n - высота линейки по умолчанию 1;

COLOR=RGB триплет | название цвета.

 Средства описания таблиц.

<TABLE>......</TABLE> - описывают контейнер для элементов описания таблицы. Атрибуты:

WIDTH - ширина,

BORDER - толщина каемки,

CELLSPASING - расстояние между ячейками,

CELLSPADDING - отступ от границ ячейки внутри нее,

BORDERCOLOR - задает цвет рамки.

<CAPTION>.....</CAPTION>- тег заголовка таблицы, размещается в табличном контейнере.

 <TR>......</TR> - определяют строку таблицы.

Тэг <TR> может иметь атрибуты ALIGN и VALIGN.

ALIGN - контролирует горизонтальное расположение содержимого в

ячейках строки. Он может принимать значения:

ALIGN=LEFT - выравнивание по левому краю;

ALIGN=RIGHT - - выравнивание по правому краю;

ALIGN=CENTER - центрирование.

VALIGN - контролирует вертикальное расположение содержимого в

ячейках строки. Он может принимать значения:

VALIGN=TOP - выравнивание по верхнему краю;

VALIGN=BOTTOM - - выравнивание по нижнему краю;

VALIGN=MIDDLE - посередине.

По умолчанию ячейки заголовки центрируются, а ячейки данные

выравниваются к левому верхнему краю.

<TH>......</TH> - используется для описания ячейки содержащей заголовок.

<TD>......</TD> - используется для описания ячейки содержащей данные таблицы.

Формы.

Все формы начинаются тэгом <FORM> и завершаются тэгом </FORM>.

<TEXTAREA> - используется для того, чтобы позволить пользователю вводить более одной строки информации (свободный текст).

Атрибуты:

NAME - имя поля ввода,

ROWS - высота поля ввода в символах,

COLS - ширина поля ввода в символах,

<INPUT> - используется для ввода одной строки текста или одного слова. Атрибуты :

NAME - имя поля ввода.

SIZE - определяет визуальный размер поля ввода на экране в символах.

VALUE - присваивает полю значение по умолчанию или значение, которое будет выбрано при использовании типа RADIO (для типа RADIO данный атрибут обязателен)

TYPE - определяет тип поля ввода. По умолчанию это простое поле ввода для одной строки текста.

·   CHECKBOX - используется для простых логических (BOOLEAN) значений. Значение, ассоциированное с именем данного поля, которое будет передаваться в вызываемую программу, может принимать значение ON или OFF.

·   IMAGE- позволяет связывать графический рисунок с именем поля.

·   RADIO - позволяет вводить одно значение из нескольких альтернатив.

·   SUBMIT - обозначает кнопку, при нажатии которой будет вызвана CGI-программа (или URL), описанная в заголовке формы. Атрибут VALUE может содержать строку, которая будет высвечена на кнопке.

·   TEXT - описывает однострочное поле ввода.

·   SELECT - позволяет пользователю выбрать значение из фиксированного списка значений. Обычно это представлено выпадающим меню.

Текстовые эффекты.

Задание текстовых эффектов с помощью тэгов<FONT>.

Пара тэгов <FONT>.....</FONT> позволяет задавать цвет и размер и

начертание текста.

Бегущий текст - тэг <MARQUEE>.Атрибуты:

BGCOLOR - определяет цвет фона окна,

BEHAVOIR=SCROLL | SLIDE | ALTERNATE - определяет способ появления текста в окне,

DIRECTION=LEFT|RIGHT - указывает направление движения,

ALIGN = TOP | MIDDLE | BOTTOM - задает тип выравнивания.

Фреймы.

Фрейм (frame) — это отдельный, законченный HTML-документ, который вместе с другими HTML-документами может быть отображён в окне web-браузера.

Фреймы по своей сути очень похожи на ячейки таблицы, однако более универсальны. Фреймы разбивают web-страницу на отдельные мини-кадры, расположенные на одном экране, которые являются независимыми друг от друга. Каждое окно может иметь собственный адрес.

<FRAME> -определяет свойства отдельного фрейма, на которые делится окно браузера. Этот элемент должен располагаться в контейнере <FRAMESET>, который к тому же задает способ разметки страницы на отдельные области. В каждую из таких областей загружается самостоятельная веб-страница определяемая с помощью параметра src.

<FRAMESET> имеет два взаимоисключающих параметра: ROWS и COLS.

ROWS- определяет число горизонтальных отрезков пространства в наборе фреймов;

COLS - определяет число вертикальных отрезков.

Параметры:

BORDERCOLOR - цвет линии границы.
FRAMEBORDER - отображать рамку вокруг фрейма или нет.
NAME - задает уникальное имя фрейма.

NORESIZE - определяет, можно изменять размер фрейма пользователю или нет.

SCROLLING - способ отображения полосы прокрутки во фрейме.
SRC - путь к файлу, предназначенному для загрузки во фрейме.

Разметив фреймы можно продолжать использовать ранее созданные

HTML-документы. Присвоив фрейму с меняющимся содержанием имя main.html, можно использовать атрибут TARGET во всех тэгах <A> для того чтобы загрузить во фрейм main все документы на которые есть гиперссылки.

Карты изображения.

Создание карты изображения является одной из привлекательнейших возможностей HTML, позволяющей пользователю привязывать ссылки на другие документы к отдельным частям изображений. Щелкая мышью на отдельных частях изображения, пользователь может выполнять те или иные действия, переходить по той или иной ссылке на другие документы и т.п.

 Чтобы включить поддержку карты для изображения, необходимо ввести дополнительный параметр в тэг IMG:

<IMG SRC="url" USEMAP="url#map_name">

 USEMAP - указывает, в каком месте находится карта описываемого изображения. Карта изображения определяет, какому участку изображения какой URL соответствует.

MAPNAME - указывает имя карты для изображения, а предшествующий ему URL определяет местонахождение карты. Если данный URL отсутствует, то карта с указанным именем ищется в текущем документе.

<AREA...> - описывает участок изображения и ставит ему в соответствие URL. Параметры:

SHAPE - указывает на форму определяемой области изображения. Может принимать значения:

· default - по умолчанию (обычно прямоугольник),

· rect – прямоугольник,

· circle – круг,

· poly - многоугольник произвольной формы.

COORDS - координаты в пикселях описываемой области.

HREF - описание ссылки, действия по которой будут выполняться при щелчке мыши в заданной области.

</MAP> - завершает описание карты изображения.

2.3 Основные характеристики веб-разработки

Основные характеристики разработки ДИС турфирмы «SunTour»:

1.   Технические

Поскольку при разработке ДИС не используются видео- и аудио-контент, а также изображения большого размера скорость соединения с Internet на клиентском компьютере может быть низкой.

Минимальные требования монитора:

·   Расширение экрана 800х600 точек;

·   Качество цветопередачи – 16 бит.

Для просмотра ДИС требуется браузер с поддержкой языка html. Операционная система не ранее Windows 98 или Linux. Для работы с ДИС достаточно мышки с двумя кнопками.

2.   Социальные

·   образование - начальное, среднее, высшее;

·   материальное состояние – среднее и выше среднего;

·   должность и вероисповедание посетителя не имеют значения.

3.   Психологические

Целевой аудиторией веб-сайта являются посетители, интересующиеся услугами турфирмы (выбор путешествия, заказ путевок, бронирование и т.д.). Информация, представленная на сайте. Соответствует основным ключевым словам, по которым осуществляется поиск.

4.   Физиологические

В соответствии с социальными требованиями, возраст посетителей – 18 лет.

5.   Дополнительные

Работа с ДИС не требует никакого предыдущего опыта и специальных знаний работы в среде Internet.

2.4 Размещение ДИС на хостинговой площадке и оценка такого размещения

Когда разработка сайта завершена, его необходимо сделать доступным для просмотра другими пользователями сети Интернет.

Самый простой и удобный способ - выбрать услуги хостинга.
Услуга хостинга - это предоставление в аренду дискового пространства на сервере компании (хостинг провайдера). При этом сайт размещается на сервере, постоянно подключенному к быстрому каналу Интернет и становится доступен для просмотра другим пользователям сети.

Когда клиенту предоставляется услуга хостинга, он получает:

·   имя виртуального сервера;

·   определенное дисковое пространство на сервере;

·   почтовые ящики;

·   средства доступа и администрирования сервера;

·   средства настройки и конфигурации сервера;

·   возможность выполнения программ и скриптов и т.д.;

Хостинг бывает платный и бесплатный. При выборе бесплатного хостинга предоставляется место под сайт и некоторые дополнительные услуги, взамен просит разместить на страницах вашего сайта рекламу. При выборе платного хостинга - предоставляется максимально полный и необходимый набор услуг, рекламу не размещают – нужно платить за сервис.

Итак, при размещении сайта в сети и выборе хостинга необходимо решить следующие задачи:

- выбрать, на каком хостинге (платном или бесплатном) будет размещен сайт;

- выбрать доменное имя для сайта (пример: www.сайт.ru);

- выбрать хостинг-провайдера и оптимальный тариф;

- решить вопрос с поддержкой сайта и продвижению его в сети Интернет.

Действительно, первое что надо сделать, это определиться - каким хостингом - платным или бесплатным, необходимо воспользоваться.

Обзор существующих на украинском рынке хостинговых компаний показал, что наиболее выгодно для фирмы будет разместить свой сайт на хостинговой площадке компании «Hosting Ukraine»(17

44

6 месяцев

80

1 год

145

2 года

261

Для рекламы и экономии средств, разместим сайт турфирмы на хостинговой площадке на 2 года. Стоимость размещения составит 261 грн.

Таблица 2 Параметры хостинга

Резервное копирование

+

Панель управления на русском

+

PHP 5.2, 5.3, 4.4, 6.0

+

Perl [модули]

+

Python

+

Zend Optimizer

+

ionCube Loader

+

FTP аккаунтов

неограниченно

Домен в подарок

-

Баз данных MySQL 5.1.x

неограниченно

Доступ к PHPMyAdmin

+

Поддержка SSI

+

Использование CGI-скриптов

+

log файлы

+

Запуск скриптов(cron)

+

Паролирование директорий

+

Страницы ошибок

+

Файл тонкой настройки веб-сервера Apache (.htaccess)

+

Резервное копирование (back-up)

+

Редактирование DNS

+

Трафик

бесплатно

SSH доступ

-

Нагрузка на ядро CPU

4%

Почтовых ящиков

неограниченно

Почтовые протоколы

POP3, IMAP, SMTP

Webmail

+

Переадресация почты

без ограничений

Антивирусная проверка почты

+

Проверка почты на спам

+

Почтовые автоответчики

-


2.5 Выбор доменного имени

Короткое и запоминающееся доменное имя способствует росту числа посетителей сайта, следовательно, приносит прибыль своему владельцу. А трудное в написании или не внушающее доверия имя отпугивает потенциальных посетителей.

Поэтому к выбору имени при создании сайта следует отнестись серьезно.

Доменное имя — это уникальное алфавитно-цифровое обозначение сайта, может состоять только из букв латинского алфавита, цифр и тире в середине названия.

Доменные имена бывают различных уровней (например, novsten.com — это домен второго уровня, novsten.com.ua — это домен третьего уровня). Домены первого уровня — это доменные зоны, которые сообщают посетителю о национальной (.ua, .ru, .it, .fr) или тематической (.com,.org,.net,.tv) принадлежности сайта.

Основные задачи доменного имени в том чтобы посетители его легко запомнили и при желании могли снова зайти на сайт. Следовательно, хорошее доменное имя: короткое, легко запоминается (ассоциируется с видом деятельности организации или название организации), легко правильно произнести и написать.

Процесс выбора имени сайта:

·   Выбирается доменная зона сайта (.ua, .ru, .com, и т.д.);

·   Составляется список желаемых имен;

·   Список имен проверяется на занятость в выбранной доменной зоне (проверить домен на занятость можно на сайтах регистраторов dns.com.ua, imena.ua, hc.ru, nic.ru и т.д.);

·   Если имя устраивает необходимым требованиям и свободно, то оно регистрируется (у регистраторов доменных имен dns.com.ua, imena.ua, hc.ru, nic.ru и т.д.), если нет, повторяем процесс с первого пункта.

Стоимость доменного имени не так велика, как кажется на первый взгляд. В нее не входит размещение сайта под данным доменным именем на серверах. Цены на домены приведены в табл. 3.( #"#" title="Рабочая станция">Рабочая станция, которой нужно послать данные, отсылает их на концентратор, а тот определяет адресата и отдаёт ему информацию. В определённый момент времени только одна машина в сети может пересылать данные, если на концентратор одновременно приходят два пакета, обе посылки оказываются не принятыми и отправителям нужно будет подождать случайный промежуток времени, чтобы возобновить передачу данных.

Достоинства:

·   Выход из строя одной рабочей станции не отражается на работе всей сети в целом;

·   Хорошая масштабируемость сети;

·   Лёгкий поиск неисправностей и обрывов в сети;

·   Высокая производительность сети

·   Гибкие возможности администрирования

Недостатки:

·   Выход из строя центрального концентратора обернётся неработоспособностью сети в целом;

·   Для прокладки сети зачастую требуется больше кабеля, чем для большинства других топологий;

·   Конечное число рабочих станций, т.е. число рабочих станций ограничено количеством портов в центральном концентраторе;

Рис 13. Топология «Звезда»

3.3 Функциональная схема ЛВС

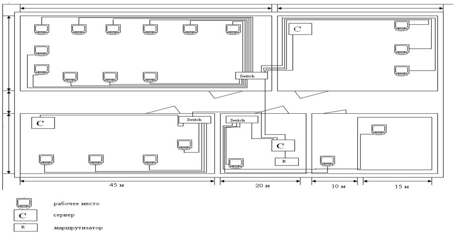
Структура сети определяется функциональной моделью, которая основывается на физической планировке помещений, охваченных сетью. Функциональная модель локальной сети организации представлена на рисунке 14.

Рис. 14. Функциональна модель локальной сети турфирмы “SunTour”.

Вся сеть организации разделяется на три подсети. Каждая подсеть в свою очередь может состоять из нескольких сегментов. Первая подсеть сети – это группа отдела продаж и маркетинга. Она состоит из 14 рабочих станций и сервера рабочей группы. Все хосты этой подсети объединены коммутатором, который соединен с маршрутизатором сети. Вторая подсеть – это группа бухгалтерии. Структура этой подсети аналогична предыдущей. Третья подсеть включает в себя АРМ руководства, секретаря, администратора, сервер.

Такая структура сети легко может быть расширена. Для этого достаточно подключить новую подсеть к маршрутизатору и настроить сетевые адреса для нее.

После разработки структуры сети необходимо выбрать тип кабельной системы, используемой в сети.

Сеть строится на основе стандарта 100BASE-TX. Стандарт 100BASE-TX определяет сегмент Ethernet на основе неэкранированных витых пар (UTP) категории 3 и выше с топологией пассивная звезда (Twisted-Pair Ethernet). Данный тип сегмента Ethernet имеет все преимущества и недостатки пассивной звезды. Суммарное количество кабеля, необходимого для объединения такого же количества компьютеров, оказывается гораздо больше, чем в случае шины. С другой стороны, обрыв кабеля не приводит к отказу всей сети, монтаж, а также диагностика неисправности сети проще. В сегменте 100BASE-TX передача сигналов осуществляется по двум витым парам проводов, каждая из которых передает только в одну сторону (одна пара – передающая, другая – принимающая). Кабелем, содержащим такие двойные витые пары, каждый из абонентов сети присоединяется к концентратору (хабу). Концентратор производит смешение сигналов от абонентов для реализации метода доступа CSMA/CD, то есть в данном случае реализуется топология пассивная звезда.

Так как характеристики сети удовлетворяют требованиям для использования витой пары в качестве сетевой среды, то выбрана был кабель UTP категории 5Е 24AWG. Кабели имеют стандартные разъемы RJ-45.

3.5 Выбор сетевого оборудования

Одной из наиболее ответственных задач при проектировании сети является выбор сетевого оборудования, так как при этом необходимо обеспечить необходимые характеристики сети и избежать лишних материальных затрат.

В настоящее время существует множество фирм-производителей сетевого оборудования. Наиболее известные являются Compex, 3COM, D-Link, Cisco и др. Разнообразие фирм затрудняет выбор оборудования, т.к. некоторые фирмы занимаются производством уже давно, являются престижными и устанавливают высокие цены на свои продукты. Другие менее известные устанавливают цены ниже, но качество тоже может быть ниже.

Для построения ЛВС турфирмы, выберем оборудование фирмы D-Link.

cвернуть

Сетевое оборудование D-Link имеет огромную популярность среди пользователей как небольших домашних, так и крупных офисных сетей. Компания D-Link является всемирно известным разработчиком и производителем сетевого и телекоммуникационного оборудования и предлагает широкий набор решений для домашних пользователей, корпоративного сегмента и провайдеров интернет-услуг. D-Link предлагает законченные сетевые и коммуникационные решения для построения "цифрового дома", предприятий малого и среднего бизнеса, сетей масштаба рабочих групп и предприятий и провайдеров услуг Интернет.

Анализ схемы кабельных соединений выявил, что для построения сети необходимо следующее оборудование:

1. Кабель:

· неэкранированная витая пара 5 кат.

2. Сетевое оборудование:

· для рабочих станций D-Link DFE-520TX 10/100 MBps PCI - 21 шт.

· коммутатор мережевий D-Link DES-1008D – 3 шт.

· маршрутизатор D-Link DIR-100. – 1 шт.

3. Конектор Noname RJ45 (P88U-C5E)

Выбор данного оборудования обоснован наличием следующих характеристик, присущих каждому из элементов:

1. Кабель F/UTP кат.5е 200МГц 4пары ПВХ марка КПВЭ-ВП (200) 4х2х0, 51 (FTP - cat. 5E) - неэкранированная витая пара (спецификация 10Base-T, 100Base-TX) широко используется в ЛВС. Максимальная длинна сегмента составляет 100м. Неэкранированная витая пара состоит из двух изолированных медных проводов. Существует несколько спецификаций, которые регулируют количество витков на единицу длины - в зависимости от назначения кабеля. Тип оболочки: стандартная (ПВХ) Наружный диаметр оболочки: 5 мм Назначение: Кабель предназначен для использования в компьютерных сетях, в горизонтальной подсистеме структурированных кабельный систем. Совместимость: RJ-45 Ключевые особенности: категория 5е, частота работы: до 200 МГц. Диапазон температур монтажа: 5...+40 Диапазон рабочих температур: -15...+70

2. Сетевая карта D-Link DFE-520TX 10/100 MBps PCI - экономичный сетевой адаптер с автоматическим определением скорости 10/100 Мбит/с, устанавливаемый в ПК со слотом расширения PCI. Этот адаптер использует однокристальную технологию и оборудован встроенным буфером типа «очередь», обеспечивая возможность простого подключения компьютера к сети Ethernet. Достаточно дешевый, по сравнению с другими, хотя имеет характеристики не хуже ее конкурентов.

3. Коммутатор D-Link DES-1008D является неуправляемым коммутатором 10/100 Мбит/с предназначенным для повышения производительности работы малой группы пользователей, обеспечивая при этом высокий уровень гибкости. Мощный и одновременно с этим простой в использовании, DES-1008D позволяет пользователям без труда подключить к любому порту сетевое оборудование, работающее на скоростях 10 Мбит/с или 100 Мбит/с, понизить время отклика и удовлетворить потребности в большой пропускной способности сети. Стандарты: IEEE 802.3 10Base-T, IEEE 802.3u 100Base-TX, ANSI/IEEE 802.3 автоопределения NWay. Сетевые кабели: 10BASET: 2-х парный кабель неэкранированной витой пары категории 3,4,5 (100 м); EIA/TIA- 568 100 Ом экранированной витой пары (100 м); 100BASE-TX: 2- х парный кабель неэкранированной витой пары категории UTP Cat. 5 (100 м), EIA/TIA-568 100 Ом экранированной витой пары (100 м).

4. Маршрутизатор D-Link DIR-100 - коммутатор с 5 портами 10/100Base-TX, являющийся универсальным устройством для подключения. В зависимости от версии программного обеспечения коммутатор может использоваться как широкополосный маршрутизатор или маршрутизатор Triple Play, или коммутатор VLAN. Для нового устройства нужно просто загрузить с FTP-сервера компании D-Link необходимое программное обеспечение. Коммутатор DIR-100 оснащен 5 портами 10/100 Мбит/с, что позволяет небольшой рабочей группе гибко подключаться к сетям Ethernet и Fast Ethernet, а также интегрировать их. Это достигается за счет свойств портов автоматически определять сетевую скорость, согласовывать стандарты 10Base-T и 100Base-TX, а также режим передачи полу-/полный дуплекс. Все порты коммутатора являются plug-and-play. В дуплексном режиме работы коммутатор поддерживает функцию управления потоком 802.3x, которая позволяет предотвращать потерю данных при переполнении буфера принимающего устройства с помощью отправки сигнала коллизии. Поддержка виртуальных сетей VLAN дает возможность выделять широковещательные домены и обеспечивать сегментирование потоков данных.

3.6 Трассировка и монтаж кабельной системы

Разводка кабелей осуществляется напрямую от коммутаторов к сетевым адаптерам каждого из рабочих местах сотрудников турфирмы с помощью коммутационных шнуров. Соединение серверов с коммутатором также осуществляется коммутационными шнурами напрямую.

Для прокладки кабеля в помещениях турфирмы используются плинтуса для кабеля и пластиковые кабель-каналы. Для прокладки через дверные проемы монтируются кабель-каналы по контуру дверного проема, либо при наличии порога прокладка – в плинтусе под порогом. Для прокладки вдоль стен монтируются плинтуса для кабеля. Для прокладки между кабинетами или помещениями пробиваются отверстия в стене. Трассировка кабельной системы приведена в приложении Б. Длины отрезков кабеля приведены в таблице 5.

Таблица 5. Длина кабеля по отделам

Абонент

Длина, м

Отдел продаж

451

Отдел маркетинга

141

Бухгалтерия

160

Главный директор

40

Секретарь

30

ІТ-отдел

15

Всего

837


3.7 Расчет стоимости КС

Расчет стоимости необходимого сетевого оборудования приведен в таблице 6.

Таблица 6. Стоимость сетевого и оборудования

Название элемента

Кол-во

Цена

Сумма

1

Конектор Noname RJ45 (P88U-C5E)

48

1,5

72

2

Кабель F/UTP кат.5е 200МГц 4пары ПВХ марка КПВЭ-ВП (200) 4х2х0, 51 (FTP - cat. 5E)

837

2,94

2460,78

3

Коммутатор D-Link DES-1008D

3

150,0

450

4

Сетевая карта D-Link DFE-520TX 10/100 MBps PCI

21

39,74

834,96

5

Маршрутизатор D-Link DIR-100

1

320

320

6

Кабельный короб 40*25*100 мм

15,78

3

47,34

7

Плинтус с кабель каналом 2,5 м

17

134

2278

8

Уголки для плинтуса

2

15

30

9

Соединители для плинтуса

2

15

30

Итого

6523,08

Стоимость работ прокладке кабельных систем приведена в таблице 7, цены взяты согласно прайс-листа (Приложение В).

Таблица 7. Стоимость работ прокладке кабельной системы

Услуга

Цена

Обьем

Стоимость, грн

Монтаж кабель-канала, за 1м

2

35

70

Монтаж плинтуса, за 1м

6,00

335

2010

Укладка кабеля в кабель-канал

2,00

370

740

Обжим коннектора RJ-45

9,00

48

432

Сверление стен из кирпича или бетона до 300 мм., 1отв.

42

6

252

Всего

3504


Суммарная стоимость предлагаемого проектного решения без учета стоимости покупки и установки сетевого программного обеспечения составит 10027,08 грн.

Выводы

Туристический бизнес является одним из крупнейших и динамичных отраслей экономики. Для того чтобы оставаться конкурентоспособной фирмой в данной среде, очень важно производить качественные товары и услуги, а также организовывать их сбыт. Поэтому, для поддержания конкурентных позиций и обеспечения стабильной прибыли, просто необходимо использование ДИС и КС.

Посредством ДИС планируется расширить круг партнеров и клиентов. Наличие собственного веб-сайта позволит туристическому агентству приблизить себя к конечному покупателю.

Проектировка КС позволяет выполнять упрощение документооборота, быстрый обмен информацией , доступ к приложениям на сервере, облегчение совместного использования дорогостоящих ресурсов (офисной техники), доступ сотрудников фирмы к ресурсам глобальных вычислительных сетей типа Internet.

Разработанная ДИС реализована с помощью языка гипертекстовой разметки HTML. Стоимость размещения ДИС турфирмы “SunTour” в сети Internet составила 198 грн. в год.

Созданная локальная сеть отвечает основным требованиям стандартов. Сеть я вляется работоспособной. Это даёт возможность объединить удаленные компьютеры отделов турфирмы “SunTour”; обеспечивает скорость передачи данных, достаточную для нормального функционорования фирмы. Стоимость предлагаемого проектного решения по созданию КС турфирмы без учета стоимости покупки и установки сетевого программного обеспечения составила 10027,08 грн.

Таким образом, в итоге проекта получилась налаженная ДИС и надежная компьютерная сеть, отвечающая современным требованиям.

Список использованной литературы

1. Методические указания к выполнению курсовой работы по дисциплине «Сетевые технологии» /Сост. Е.А. Арсирий. Одесса: ОНПУ, 2010 – 44с.

2. Олифер В.Г., Олифер Н.А. Компьютерные сети: Принципы, технологии, протоколы: Учебник для вузов. 4-е изд., СПб: Питер,2010.-944с.:ил.

3. Основы локальных сетей: курс лекций: учеб. пособие : для студентов вузов, обучающихся по специальностям в обл. информ. технологий / Ю. В. Новиков, С. В. Кондратенко. — М. : Интернет — Ун-т Информ. Технологий, 2005. - 360 с. — (Серия «Основы информационных технологий»/Интернет ун-т информ. технологий). — ISBN 5-9556-0032-9.

4. Куроуз Дж., Росс К. Компьютерные сети. 2-е изд. — СПб.: Питер, 2004. — 765 с: ил.

5. Интернет ресурс: Обучение созданию веб-страниц и веб- сайтов (

Приложение В

Прайс-лист по стоимости работ по прокладке кабельной системы

Монтаж кабельных трасс

Грн.

Крепление толстых коробов на бетонные и кирпичные стены (1м)

20

Крепление толстых коробов на стену из легких материалов (1м)

15

Крепление тонких коробов (< 60 мм) на бетонные и кирпичные стены (1м)

16

Крепление тонких коробов (< 60 мм) на стену из легких материалов (1м)

9

Крепление тонких коробов (< 60 мм) на стену из легких материалов H>2м (1м)

14

Крепление толстых металлических коробов на бетонные и кирпичные стены (1м)

50

Крепление толстых металлических коробов на стену из легких материалов (1м)

46

Разборка и сборка установленных коробов (1 м)

7

Установка стяжек на стены из легких материалов

12

Разборка и сборка установленных металлических коробов

20

Установка стяжек на стены из кирпича или бетона

17

Монтаж металлических лотков 100 х 60 над фальшпотолком

35

Установка стяжек над фальшпотолком

15

Монтаж металлических лотков 200 х 60 над фальшпотолком

33

Монтаж настенной консоли для крепления металлических лотков

17

Монтаж крепления к потолку (DR) для металлических лотков

26

Монтаж поворотов металлических лотков (1 поворот)

40

Крепление трубы ПВХ за фальшпотлком (1м)

10

Укладка трубы ПВХ внутри полых стен (1м)

6

Крепление трубы ПВХ на стяжки (1м)

7

Прокладка кабеля

Трассировка кабеля за 1 м (замеры длины, растяжка, нарезка,маркировка)

0,5

Жгутирование кабеля

0,5

Укладка кабеля в короба (1м)

2

Укладка электрического кабеля в короба

6

Укладка кабеля в межэтажный канал (1м)

6

Укладка кабеля на стяжки (1м)

3

Укладка жгутированного кабеля над фальшпотолком (1м)

3

Укладка кабеля под фальшпол (1м)

2,5

Укладка кабеля в трубе (1м)

3,5

Укладка кабеля 25 пар в короба

5

Укладка волоконно-оптического кабеля на стяжки в помещении

9

Монтаж кабеля вне здания

Установка воздушной подвесной (волоконно-оптической) линии (1м)

15

Установка воздушной подвесной линии связи, UTP 4 пары (1 м)

15

Укладка волоконно-оптического кабеля на стяжки вне помещения

17

Установка стяжек на стены из кирпича или бетона вне здания

26

Строительные работы

Разборка и установка фальшпотолков (1м)

12

Пробивка бет. и кирпичных стен с помощью бура диаметром 22 мм (толщина стены 10 см)

22

Пробивка стен из легких мат. с помощью сверла диаметром 22 мм (толщина стены 10 см)

17

Пробивка межэтажного канала (1 эт.), бур диаметром 22 мм (толщина перекрытия 10 см)

90

Монтаж розеток

Подключение розетки

14

Монтаж розетки в коробку для полых и капитальных стен

10

Монтаж розетки в короб

11

Монтаж розетки на стену

17

Монтаж оптической розетки в короб

60

Монтаж распаечной коробки на стену

10

Монтаж розеточной коробки в кирпичную стену

27

Монтаж розеточной коробки в полую стену

9

Маркировка розеток и портов (1 розетка, 1 порт кросса, 1 разъем)

0,5

Обжим коннектора RJ-11, RJ-45, BNC

9,00

Подключение распаечных коробок

22

Подключение выключателя

11

Демонтаж и отключение розетки

9

Монтаж шкафа 40U- 45 U

250

Монтаж шкафа 32U-38U

220

Монтаж шкафа 24U-28U

200

Монтаж шкафа 15U-18U

180

Монтаж шкафа 6U-12U

125

Монтаж настенной Patch panel, соединительной муфты

50

Монтаж панели питания в шкаф (стойку)

40

Монтаж оптического бокса, кросса на стену

50

Монтаж патч-панели, кросс-панели в шкаф (стойку)

60

Монтаж 19 " кронштейна на стену

70

Кроссирование Patch panel,кросс-панели (обжим, разделка кабеля, жгутирование) - 1 порт

14

Кроссирование кабеля в плинте KRONE за одну пару

3,5

Сварка оптических волокон в боксе (муфте)

100

Установка механических сплайсов оптических волокон в боксе ( 1 волокно)

75

Разделка и монтаж оптического кабеля в боксе (муфте)

175

Монтаж фальшпола

Монтаж плиток фальшпола (1 кв. м)

15

Распилка плиток фальшпола (1 плитка)

17

Установка стоек фальшпола (1 стойка)

6

Установка пандуса (1 шт.)

600

Установка ступеньки (1 шт.)

350

Подготовка отверстия в плитке фальшпола для монтажа телекоммуникационного лючка (1 отверстие)

50

Монтаж плинтуса по периметру (1 м)

6

Тестирование

Аттестация соединений сети на 5 категорию, гарантия 15 лет (1 порт)

40

Аттестация существующих соединений сети на 5 категорию (1 порт)

45

Тестирование соединений (1 порт)

6

Измерение и паспортизация волоконно-оптических трактов (1 волокно)

95

Входной контроль отрезков оптического кабеля заказчика (1 волокно)

80

Быстрая проверка волоконно-оптического кабеля ( 1 волокно)

40

 

Примечание:

1. Все цены приведены в гривнах без учета НДС.

2. Приведены ориентировочные цены для сети на 100 портов.

3. Цены уменьшаются при больших объёмах работ.

4. Цены увеличиваются:

- на 30% при работе на высоте более 2,5 м;

- на 10…50% при работе в офисе без прерывания его функционирования;

- на 10…50% за срочность выполнения работ и работу в выходные дни;

- на 10…50% при работе в загроможденном помещении

Похожие работы на - Фирма и условия её функционирования’

 

Не нашли материал для своей работы?
Поможем написать уникальную работу
Без плагиата!
Без нейросетей!