Технологии информационного менеджмента в системах социальной защиты. Прогнозирование параметров системы социальной защиты

  • Вид работы:
    Курсовая работа (т)
  • Предмет:
    Менеджмент
  • Язык:
    Русский
    ,
    Формат файла:
    MS Word
    1,55 Mb
  • Опубликовано:
    2011-01-25
Вы можете узнать стоимость помощи в написании студенческой работы.
Помощь в написании работы, которую точно примут!

Технологии информационного менеджмента в системах социальной защиты. Прогнозирование параметров системы социальной защиты













КУРСОВАЯ РАБОТА

по дисциплине: "Информационный менеджмент"

на тему: "Технологии информационного менеджмента в системах социальной защиты. Прогнозирование параметров системы социальной защиты"

Содержание

Введение

Глава 1. Информационный менеджмент в системах социальной защиты

1.1 Информационные ресурсы систем социальной защиты

1.2 Прогнозирование параметров систем социальной защиты

Глава 2. Аналитический раздел

2.1 Цели, функции и задачи ГУ УСПН Балаковского района

2.2 Организационная структура государственного управления Учреждения Социальной Поддержки Населения (ГУ УСПН) Балаковского района

Глава 3. Проектный раздел

Заключение

Библиографический список


Введение


Информатизация общества проявляется в первую очередь в быстром увеличении потоков и массивов информации, циркулирующих в социуме и его подсистемах. Наряду с кадровыми, финансовыми, материальными ресурсами, обеспечивающими эффективное функционирование этих систем в условиях становления и развития рыночной экономики к этой триаде добавился еще один вид ресурсов - информационный. Выделение информации как важнейшего ресурса функционирования и управления системными объектами обусловлено прежде всего усиливающейся сложностью управления ресурсной триадой в современных социально-экономических условиях. [1]

На этапе информатизации общества пришло понимание необходимости управления информацией в любом производстве, так как в конечном итоге от качества управления информационными ресурсами и информационным производством зависит эффективность использования и развития других ресурсов организации. На этом уровне под управлением информацией следует понимать управление информационным производством любой системы.

С этой целью в организациях создаются автоматизированные информационные системы управления, которые интегрируют внутреннюю и внешнюю информацию. Поступление всех видов информации в единую систему дает возможность осуществлять информационный мониторинг внутренней и внешней сферы, содействует обоснованному принятию управленческих решений. В рамках единой интегральной системы организации создаются новые информационно-управленческие системы, среди которых прежде всего следует назвать системы стратегической информации. Информационный менеджмент в данном контексте выступает как новый тип управления организацией на основе комплексного использования всех видов информации: научно-исследовательской, технико-экономической, материально-технической, технологической, финансовой, кадровой и т.д., которая циркулирует внутри управляемой системы и поступает в нее извне. [2]

Предметом исследования в данной курсовой работе является анализ технологии информационного менеджмента в системах социальной защиты населения.

Целью курсовой работы является рассмотрение основных технологий информационного менеджмента для Государственного учреждения "Управление социальной поддержкой населения Балаковского района", которая бы способствовала ее более эффективному функционированию при осуществлении своей повседневной деятельности.

Для решения поставленной цели необходимо решить следующие задачи:

рассмотреть основные технологии информационного менеджмента, применяемые в организациях;

произвести анализ деятельности организации, выявить ее слабые места;

построить модель информационной системы на основе входных данных.

Курсовая работа состоит из трех частей

В первой главе производится анализ информационных систем в организациях. Описываются наиболее распространенные технологии информационного менеджмента.

Во второй главе идет описание организации, ее организационная структура и программное обеспечение. А так же производится описание одной из функций организации, которая требует доработки и создания информационной системы, для более успешной ее реализации.

Третья глава состоит из проектного раздела. В данном разделе предлагается модель разработки информационной системы, указываются ее основные характеристики.

Глава 1. Информационный менеджмент в системах социальной защиты


1.1 Информационные ресурсы систем социальной защиты


Системы социальной защиты, в том числе системы пенсионного страхования являются системами текущего перераспределения реального продукта между работниками и нетрудоспособными. При этом независимо от того, основывается ли пенсионная система на текущем распределении либо накоплении, пенсии всегда представляют собой долю товаров и услуг, потребляемых теми, кто в принципе их уже не производит. То есть финансирование выплаты пенсий всегда обеспечивается экономически активным населением, а ресурсы для финансирования пенсионных систем не должны рассматриваться в изоляции от процесса, посредством которого достигается и поддерживается общий экономический рост, поэтому, наравне с демографическими показателями, объемом фонда оплаты труда, соотношением занятых в экономике (численность плательщиков страховых взносов) и пенсионеров, уровнем страхового тарифа важны производительность труда, валовой внутренний продукт (ВВП) и ряд других показателей.

Математические модели систем социальной защиты.

Один из основных компонентов систем социальной защиты - системы пенсионного обеспечения, или пенсионные системы.

Существует два основных вида (варианта) пенсионных систем - накопительный и распределительный, а также их сочетание в различных пропорциях. Накопительная пенсионная система - пенсионная система, обеспечивающая выплату пенсий (или части трудовой государственной пенсии) застрахованным лицам за счет накопленных на особом именном накопительном счете взносов, а также средств, полученных в результате инвестиций этих ресурсов через независимые управляющие компании.

В рамках реформирования действующей чисто распределительной пенсионной системы и перехода к смешанной системе с накопительными элементами намечается формирование и развитие благоприятных условий для инвестирования накопительных пенсионных средств в интересах получателей пенсий.

Разновидностью пенсии, получаемой в накопительной пенсионной системе, является, например, пенсия с инвестиционным планом, в составе которой застрахованный получает, кроме ежегодного дохода, доход от инвестиций страховой компании или негосударственного пенсионного фонда. По такому договору страхования резерв взносов помещается в ценные бумаги.

Надежность и эффективность функционирования накопительного механизма пенсионного обеспечения, как и любого другого, во многом зависит от целого ряда экономических и социально-политических условий:

устойчивого экономического развития национальных экономик;

наличия низких уровней инфляции, развитых финансовых и особенно страховых институтов;

наличия доверия населения к проводимым преобразованиям в столь деликатной сфере.

Опыт функционирования национальных пенсионных систем показывает, что накопительным механизмам присущи не только сильные стороны (как и распределительным механизмам), поэтому они в большинстве случаев не используются в чистом виде, а как один из составных элементов смешанных пенсионных систем, что придает им дополнительную устойчивость к негативным внешним влияниям - финансовому кризису и др.

Распределительная пенсионная система - пенсионная система, функционирующая на основе принципа солидарности материальных обязательств и ответственности между поколениями, группами населения и отдельными гражданами, отраслями экономики, территориями, отдельными организациями. При этом суммы уплаченных за работников страховых взносов перераспределяются на цели пенсионного обеспечения всех пенсионеров.

Данная распределительная система сложилась в условиях, когда экономические отношения базировались исключительно на основе государственной (общенародной) собственности и государство жестко регулировало все сферы жизни общества. В рамках распределительной пенсионной системы решались и продолжают решаться многие несвойственные пенсионному обеспечению задачи: привлечение работников на работы, связанные с неблагоприятными условиями труда, в районы Крайнего Севера (путем снижения общеустановленного пенсионного возраста), введение пенсий за выслугу лет. [3]

Математические модели.

Распределительная пенсионная система представляет собой финансирование выплат пенсий за счет текущих поступлений взносов. В распределительной системе все пенсионеры получают свои пенсии за счет всех работающих, и искусственно поддерживается баланс примерного равенства всех взносов и всех выплат. Поддержание баланса осуществляется за счет согласования значений основных величин пенсионной системы: пенсионный возраст, размер пенсии, страховые тарифы. В распределительных системах реализован принцип солидарности поколений: работоспособное, более молодое поколение несет на себе бремя поддержания старшего поколения, которое уже в основном не может трудиться.

Поскольку соотношение работающих и пенсионеров в настоящее время и в долгосрочной перспективе во всех странах СНГ все более уменьшается и при этом средняя пенсия очень мала (иногда меньше физиологического минимума), становится ясно, что пенсионной реформы не избежать.

На других принципах построена накопительная пенсионная система, которая представляет собой финансирование выплат пенсий за счет заранее сформированного фонда, образованного, в частности, за счет взносов самого пенсионера, которые производились и накапливались в течение его трудовой деятельности. Кроме того, средства указанного фонда обычно инвестируются. Это обеспечивает защиту от инфляции и даже некоторый рост отложенных средств. В накопительной системе целенаправленно поддерживается баланс современной стоимости обязательств и имеющихся активов (средств). В накопительных системах существенную роль играет солидарность внутри поколения, т.е. пенсии назначаются и выплачиваются исходя из средней ожидаемой продолжительности жизни лиц данного поколения. При этом продолжительность получения пенсии индивидуальна и зависит от продолжительности жизни конкретного человека. Таким образом, пенсии относительным долгожителям (лицам, пережившим расчетную величину ожидаемой средней продолжительности жизни) выплачиваются за счет недополученных пенсий ранее умерших лиц.

Обобщенная структура информационных ресурсов систем социальной защиты. Ресурсы для финансирования пенсионных систем не должны рассматриваться в изоляции от процессов, посредством которых достигается и поддерживается экономический рост. Это говорит о том, что для проведения полного системного анализа ситуации в области социальной защиты (в том числе и пенсионного), необходимо учитывать все информационные ресурсы как данной сферы, так и многих других сфер жизнедеятельности государства.

На рис.1.1 представлены основные информационные компоненты системы социальной защиты: демографический, экономический, политический, финансовый, персонифицированный и др.

Каждый из этих факторов по-своему важен, и только на основе их корректного и глубокого учета можно сделать правильное представление о стоимости системы социальной защиты и ее финансовом благополучии в будущем.

Рисунок 1.1 Структура информационных ресурсов системы социальной защиты.

При этом ясно, что анализ указанных групп факторов предполагает внимательное изучение размеров и социально-экономического положения того или иного "среза" общества, учета различных аспектов жизни всего населения или только его отдельных социально-демографических групп, а необходимые рекомендации невозможно разработать без совместной деятельности и демографов, и экономистов, и юристов. Но совершенно особую роль во всех этих работах играют актуарии как эксперты по рискам, неопределенностям и финансовой безопасности вообще тех или иных структур и систем.

Демография.

Системы, основанные на текущем финансировании выплаты пенсий (распределительные) чрезвычайно зависимы от демографических составляющих.

К важнейшим демографическим факторам относятся структура смертности людей и связанный с ней процесс старения населения.

Описывая ситуацию в странах СНГ, необходимо отметить волнообразное изменение возрастной структуры населения. Это является следствием подъемов и спадов рождаемости и смертности в прошлом, в частности, в период Второй мировой войны. Кроме того начиная с 1994 г., впервые за последние 50 лет наблюдается абсолютное уменьшение численности населения, что вызвано резким сокращением рождаемости и ростом смертности вследствие экономического кризиса.

Будущее развитие демографической ситуации в обозначенном направлении потребует пересмотра структуры расходов общества на содержание нетрудоспособных, т.е. соответствующее снижение доли расходов на детей и увеличение - на содержание престарелых.

Соотношение численности населения в трудоспособном возрасте и в возрасте старше трудоспособного к началу 2000 г. составило 2,7: 1, а к 2016 г. уменьшится до 2,5:

1. Следует, однако, заметить, что подобное соотношение характерно практически для всех промышленно развитых стран, почти в одинаковой степени подверженных сегодня кризису старения населения.

Экономика.

Экономические факторы включают фактическую годовую ставку инвестиционного дохода, уровень инфляции, темпы роста средней заработной платы и ряд других показателей.

За последние пять лет республике удалось достичь позитивных изменений в экономике: рост ВВП, доходов населения, увеличение численности занятых в экономике и т.д. Вместе с тем указанные позитивные изменения не снизили остроту проблем, связанных с финансированием пенсионной системы.

В частности, не могут не обратить на себя внимание разные темпы изменения ВВП и численности занятых в экономике. Причинами этого несоответствия может быть совокупность таких факторов, как, например, снижение производительности труда и сохранение частичной занятости.

Правовая база.

К правовым факторам относятся особенности национального законодательства в области социальной защиты, в том числе и пенсионного обеспечения.

Персонифицированный учет.

Базовая составляющая реформы системы пенсионного обеспечения - индивидуальный (персонифицированный) учет сведений о застрахованных лицах.

Цель персонифицированного учета - создать условия для назначения пенсий каждому работнику в соответствии с результатами его труда в течение всей его трудовой деятельности.

Основная задача персонифицированного учета - сделать систему государственного социального страхования справедливой, максимально защитить пенсионные права работающих граждан, исключить неоправданное расходование средств социального страхования на выплату незаработанных пенсий.

Базой в системе персонифицированного учета являются индивидуальные лицевые счета застрахованных лиц, содержащие следующую информацию:

страховой номер;

Ф. И.О. застрахованного лица;

о трудовом стаже, в период которого уплачивались страховые взносы;

о заработке за каждый месяц работы, на сумму которого начислены страховые взносы;

о суммах пособий по временной нетрудоспособности;

об особенностях исчисления стажа, дающих право выхода на пенсию раньше общеустановленного возраста.

Итак, цель индивидуального (персонифицированного) учета представляет собой:

правильный расчет экономических показателей социальной защиты;

упрощение порядка и ускорение процедуры назначения государственных пенсий.

Доходы.

Источниками поступлений систем социальной защиты являются:

взносы работодателей;

взносы застрахованных;

доходы от капиталовложений;

штрафные санкции;

государственные субсидии;

другие поступления.

Основную часть доходов в стране составляют текущие страховые взносы работодателей. Объектом для начисления страховых взносов работодателями являются все виды выплат в денежном и (или) натуральном выражении, начисленные в пользу работника по всем основаниям независимо от источников финансирования.

Согласно расчетам страхованию подлежит около 92% фонда заработной платы. Страховой тариф зависит от типа предприятия и составляет 34,4% фонда заработной платы. Работники уплачивают страховые взносы с начисленного им вознаграждения за выполненную работу (брутто-зарплата). Страховой пенсионный тариф для них установлен в размере 1%.

Расходы.

Из средств Фонда производятся выплаты практически по всем видам социального страхования (кроме безработицы).

Долгосрочные выплаты ФСЗН - это:

пенсии по возрасту;

пенсии по инвалидности;

пенсии по случаю потери кормильца;

пенсии за выслугу лет;

социальные пенсии.

Помимо пенсий выплачивается ряд пособий, которые можно разделить на:

единовременные (в связи с рождением ребенка, по беременности, на погребение);

регулярные ежемесячные (по временной нетрудоспособности, семейные пособия);

прочие расходы. [4]

1.2 Прогнозирование параметров систем социальной защиты


Актуарная экспертиза состояния и динамики социальных фондов.

Реформа системы пенсионного обеспечения должна предполагать обеспечение финансовой стабильности пенсионной системы, адаптацию этой системы к изменяющимся экономическим условиям и повышение эффективности пенсионного обеспечения путем рационализации и оптимизации способов финансирования системы и условий предоставления пенсий. Пенсионное обеспечение граждан гарантируется при условии уплаты страховых взносов, аккумулируемых в страховом фонде, финансирующем выплату трудовых пенсий. Размер трудовой пенсии увязывается с продолжительностью страхования и заработком, с которого уплачивались страховые взносы. Средства социальной защиты используются исключительно на пенсионное обеспечение застрахованных, а временно свободные средства капитализируются и инвестируются в установленном порядке. В Фонде социальной защиты населения предусматривается создание резервного фонда, средства которого должны использоваться на повышение доходности Фонда. В связи с этим решающее значение имеют финансово-экономическое обоснование и анализ реформирования пенсионной системы, а также получаемый в связи с этим социальный и экономический эффект. Приобретает значительную роль прогнозирование финансовой стабильности и развития государственной пенсионной системы на краткосрочную и долгосрочную перспективы для установления согласованности между финансовым обеспечением пенсионной системы, пенсионными обязательствами и экономическим развитием республики.

В этих условиях полезную роль может сыграть актуарная экспертиза состояния и динамики социальных фондов. В свою очередь, проведение такой работы предполагает построение актуарных математических моделей для динамики финансового состояния фонда. Актуарный анализ состояния фонда основывается на следующих экономических и демографических показателях:

структура и численность населения, получающего пенсии в настоящее время;

уровень будущих пенсионных выплат;

численность и характеристика занятого населения, выплачивающего социальные взносы;

уровень заработной платы в будущем.

Эти факторы будут зависеть, в свою очередь, от показателей рождаемости, показателей смертности, показателей миграции, будущих браков и разводов, показателей трудового населения и безработицы, показателей временной нетрудоспособности, стандартов пенсионных возрастов, роста производительности, увеличения заработной платы, увеличения стоимости жизни и многих других экономических и демографических обстоятельств, влияющих на пенсионную программу.

Финансовое состояние пенсионной программы традиционно рассчитывается на короткий период (обычно 10 лет) и на длинный период (обычно 50-75 лет). Каждый из различных показателей доходов и расходов оценивается для будущего и затем они объединяются, образуя оценку будущего уровня фонда пенсионной программы. Долгосрочный период в 50 лет используется для того, чтобы представить полный цикл ожидаемых будущих взносов и пенсионных выплат лицами, в настоящее время вкладывающими в пенсионную программу или в настоящее время получающими пособия в соответствии с этой программой.

Экономические и демографические факторы прогнозов.

Набор основных экономических и демографических факторов, на которых основываются прогнозы, является следующим:

средняя заработная плата населения, выплачивающего социальные взносы;

индекс потребительских цен;

рост заработной платы;

показатель безработицы;

процентные ставки;

показатели рождаемости;

средняя продолжительность жизни;

показатели миграции.

Предположения относительно этих факторов должны с максимальной достоверностью переоценивать прошлые данные и оценивать будущую их перспективу. Для прогнозов альтернативы 2 выбираются наиболее правдоподобные значения факторов. Для прогнозов альтернативы 1 выбираются значения факторов, в определенной степени улучшающие состояние фонда, а для прогнозов альтернативы 3 - ухудшающие состояние фонда по сравнению с состоянием альтернативы 2. Разумно предполагать, что реальные данные попадут внутрь диапазона, определенного этими альтернативами, однако из-за неопределенности, присущей прогнозам

такого рода, этого может и не произойти, поэтому к результатам этих расчетов следует относиться как к показателям тенденций (систематического изменения) и определения диапазона будущих расходов и доходов при разнообразии правдоподобных экономических и демографических условий.

Основной показатель социального (пенсионного) фонда, который обычно рассчитывается в актуарных моделях, - коэффициент платежеспособности фонда (КПФ), определяемый как отношение ресурсов фонда в начале года к расходам в течение года. КПФ служит первичной мерой финансовой состоятельности фонда на краткосрочный период.

Назначение некоторых пенсионных пособий зависит от семейного положения, желательно рассматривать структуру населения и по семейному положению.

Определенный стандартный показатель миграции обычно не вводится, следовательно ее учитывают в абсолютных цифрах увеличения (уменьшения) населения по полу и возрасту. Это наименее определенный показатель и хуже других поддается прогнозированию. Для этой цели следует привлекать рационально выбранные статистические методы анализа при построении трендов, характеризующих охваченное население. Численность охваченного населения определяется как число работников, в течение года получавших заработную плату, с которой выплачиваются социальные взносы.

Показатели охвата (т.е. число охваченных работников в году как

процент населения на 1 июля) определяются по полу и возрасту, учитывая показатели трудового участия и безработицы и их взаимоотношение в предшествующем периоде времени. Показатели трудового участия, в свою очередь, определяются по возрасту и полу с учетом процента населения, состоящего в браке, нетрудоспособного населения, детей, а также и уровня выходных пособий.

Математические модели прогноза населения

Численность населения на определенную дату определяется количеством лиц в возрастном интервале. Поскольку в финансовой системе временной единицей измерения чаще всего является год, то прогнозы численности населения будем делать на 1 января каждого года. Однако следует учесть, что пенсионный возраст для мужчин и женщин различен (60 лет - мужчины и 55 лет - женщины). Следовательно, разбиения структуры населения на годовые интервалы недостаточно, и приходится рассматривать динамику изменения численности мужского и женского населения раздельно. Также следует считать, что на численность населения не влияют такие внешние факторы, как политические причины и глобальные катастрофы.

Для того чтобы определить состав населения в будущем, необходимо иметь такие характеристики, как доля умерших в определенном возрасте для каждого возраста; показатели фертильности (способности к воспроизводству), которые в свою очередь зависят от состава женского населения в возрасте от 15 до 49 лет.

Но так как реальная жизнь полна неожиданностей и случайностей, то реальная численность населения будет складываться из систематической компоненты и случайной. Каждая из компонент вычисляется по-своему. Рассмотрим группу населения возраста / в некотором году х. Тогда систематическая компонента численности этой группы населения в следующем году (х + 1) будет определяться, как произведение численности этой группы населения на вероятность выживания; а случайная компонента в следующем году (х + 1) будет вычисляться как сумма произведения случайной компоненты этой группы в текущем году х на некоторую константу и случайного неконтролируемого изменения текущего года х.

Математические модели динамики экономических показателей

Экономические показатели, определяющие состояние пенсионной системы, могут нести различную нагрузку при использовании в расчетах. Имеются две основных тенденции при подходе к таким расчетам:

определение ресурсов, необходимых для обеспечения пенсиями имеющегося в наличии состава пенсионеров республики;

определение ресурсов, которые, как можно ожидать, поступят для оплаты пенсий в виде отчислений в Фонд социальной защиты населения. Эти ресурсы в большей степени зависят от структуры республиканского фонда заработной платы, который, в свою очередь, может рассчитываться с различных позиций:

на основе реальной стоимости произведенной продукции (сложный, но более точный метод);

на основе рассмотрения средних экономических тенденций (менее точный, но более простой метод).

Эти подходы различаются составом и характером используемых данных. Наконец, основные экономические показатели пенсионной системы могут быть рассчитаны на основе статистического анализа динамики пенсионных выплат в течение доступного для наблюдений временного интервала. [5]

Глава 2. Аналитический раздел


2.1 Цели, функции и задачи ГУ УСПН Балаковского района


Государственное учреждение "Управление социальной поддержки населения Балаковского района" создано в результате реорганизации УСЗН Балаковского района министерства социального развития Саратовской области путём выделения, в соответствии с распоряжением Правительства Саратовской области от 27.03.2009г. №45-Пр. "О реорганизации территориальных органов министерства социального развития Саратовской области" с изменениями, внесенными распоряжением Правительства Саратовской области от 08.05.2009г. №98-Пр " О внесении изменения в распоряжение Правительства Саратовской области от 27.03.2009г. №45-Пр".

Государственное учреждение "Управление социальной поддержки населения Балаковского района" является правопреемником УСЗН Балаковского района министерства социального развития Саратовской области.

Учреждение в своей деятельности руководствуется Конституцией Российской Федерации, федеральными законами, указами Президента Российской Федерации, постановлениями и распоряжениями Правительства Российской Федерации, законами РФ, законами Саратовской области, постановлениями и распоряжениями Губернатора области, правовыми актами органов государственной власти области, приказами Министерства.

Целью создания Учреждения является реализация функций в сфере социальной поддержки населения, обеспечение исполнения законодательства в сфере социальной политики.

осуществление назначения социальных выплат и предоставления мер социальной поддержки отдельным категориям граждан;

осуществление мер по социальной поддержке семьи, женщин и детей;

оказание информационно-консультативных услуг населению, осуществление работы с обращениями граждан и приема населения по вопросам, входящим в компетенцию Учреждения;

проведение мониторинга в сфере социальной поддержки населения и подготовка на его основе информации для Министерства и территориальных органов Министерства;

оказание консультаций по правовым вопросам, относящихся к компетенции Учреждения.

Задачами ГУ УСПН Балаковского района являются:

1. В сфере комплексных проблем социального развития муниципального района:

участие в межведомственном взаимодействии между учреждениями и службами, а также с общественными объединениями и организациями, занимающимися решением проблем в сфере социальной поддержки населения;

подготовка информационных материалов, предложений к прогнозам социального развития муниципального района на перспективу, проведение мониторингов в сфере социальной поддержки населения муниципального района.

2. В сфере социальной поддержки населения:

осуществление мер социальной поддержки на территории муниципального района, установленных действующим законодательством, в пределах компетенции;

обеспечение назначения пособий и других социальных выплат на территории муниципального района, установленных действующим законодательством;

участие в реализации федеральных и областных целевых программ;

организация приема граждан по вопросам социальной поддержки населения;

рассмотрение обращений, предложений, заявлений и жалоб граждан;

организация и внедрение новых форм и методов социальной поддержки населения.

3. В сфере социальной защиты ветеранов войн, боевых действий, граждан, уволенных с военной службы и членов семей военнослужащих, погибших при защите Отечества:

реализация системы социальных гарантий, установленных законодательством для ветеранов войн, боевых действий, граждан, уволенных с военной службы, и членов семей военнослужащих, погибших при защите Отечества;

участие в проведении ежегодного социально-экономического мониторинга граждан, уволенных с военной службы и членов их семьи.

4. В сфере социальной поддержки и реабилитации инвалидов:

предоставление в территориальные органы Министерства и в Министерство

информационных материалов по запрашиваемой форме для проведения мониторинга и подготовки ежегодного доклада "О положении детей в Саратовской области" в части, касающейся детей-инвалидов;

предоставление информации о численности инвалидов всех категорий, проживающих на территории муниципального района-

проведение мониторингов и социологических исследований с целью разработки мер по обеспечению доступной среды жизнедеятельности инвалидов на территории муниципального района;

содействие в оформлении документов лицам, нуждающимся в устройстве в дома-интернаты для престарелых и инвалидов, в детские дома-интернаты для умственно отсталых детей и направление престарелых и инвалидов в дома-интернаты по путевкам Министерства;

предоставление заявки о нуждаемости региональных льготников в реабилитационных услугах в подведомственных Министерству. реабилитационных учреждениях и направление данной категории граждан в реабилитационные учреждения;

предоставление заявки о нуждаемости детей-инвалидов и детей с ограниченными возможностями в реабилитационных услугах в подведомственных Министерству реабилитационных центрах для детей и подростков с ограниченными возможностями и направление данной категории детей в реабилитационные центры для детей и подростков с ограниченными возможностями;

координация мероприятий по реализации индивидуальной программы реабилитации инвалида (ребенка-инвалида);

содействие в направлении инвалидов, детей-инвалидов и лиц с ограниченными возможностями для получения профессионального образования в учебные заведения социальной сферы и сферы образования.

5. В сфере социальной поддержки семьи, женщин и детей:

участие в межведомственном взаимодействии между учреждениями социального обслуживания и другими учреждениями и службами системы профилактики безнадзорности и правонарушений несовершеннолетних, а также с общественными объединениями и организациями, занимающимися решением проблем семьи, женщин и детей по вопросам профилактики семейного неблагополучия и социального сиротства;

участие в организации отдыха и оздоровления детей и семей, находящихся в трудной жизненной ситуации, проведении социально-значимых мероприятий, содействие в обеспечении многодетных семей, имеющих 7 и более детей, автотранспортом;

предоставление в территориальные органы Министерства информационных материалов по запрашиваемой форме для подготовки ежегодного доклада "Положение детей в Саратовской области";

предоставление в Министерство информации о численности семей с несовершеннолетними детьми всех категорий, проживающих на территории муниципального района;

предоставление в Министерство сводного по району государственного статистического отчета по форме 1.1АИС-дети;

согласование ходатайств органов или учреждений системы профилактики безнадзорности и правонарушений о направлении несовершеннолетних в социально-реабилитационный центр для несовершеннолетних и социальный приют для детей;

6. В сфере правового обеспечения:

обеспечение соблюдения законности в деятельности Учреждения;

правовая консультация гражданам, учреждениям, организациям любой формы собственности по вопросам, относящимся к компетенции Учреждения.

7. В сфере информатизации:

обеспечение эксплуатации современных информационных технологий и автоматизированных систем обработки информации;

использование передовых информационных технологий для повышения качества обслуживания социально-незащищенных слоев населения;

поддержание базы данных АИС ЭСРН в актуальном состоянии.

 

2.2 Организационная структура государственного управления Учреждения Социальной Поддержки Населения (ГУ УСПН) Балаковского района

 

ГУ УСПН Балаковского района самостоятельно осуществляет свою деятельность в соответствии с законодательством Российской Федерации и Уставом. Учреждение строит свои отношения с государственными органами, другими предприятиями, учреждениями, организациями всех форм собственности и гражданами во всех сферах на основе договоров, соглашений, контрактов.

ГУ УСПН Балаковского района возглавляет директор, который принимается на должность и освобождается от должности приказом министра социального развития Саратовской области.

Директор Учреждения несет персональную ответственность за выполнение возложенных на Учреждение задач и подчиняется непосредственно министру социального развития области.

Директор Учреждения руководит на принципах единоначалия:

утверждает по согласованию с Министерством структуру и штатное расписание Учреждения;

утверждает должностные инструкции работников Учреждения;

принимает по согласованию с Министерством заместителя директора Учреждения;

производит прием и увольнение работников Учреждения, заключает с ними трудовые договоры, применяет к ним меры поощрений и налагает дисциплинарные взыскания;

заключает договоры, соглашения, контракты;

издает в пределах своей компетенции приказы и иные локальные нормативные акты;

действует без доверенности от имени Учреждения;

организует выполнение противопожарных мероприятий и мероприятий по мобилизационной подготовке.

Рисунок 2.1 Организационная структура ГУ УСПН Балаковского района

Структура Учреждения может включать отделы и подразделения, предназначенные для реализации функций Учреждения.

ГУ УСПН по согласованию с Учредителем вправе создавать иные структурные подразделения, деятельность которых отвечает его целям и задачам. Структура Учреждения может изменяться приказом его директора в пределах штатной численности, согласованной с Учредителем.

В своей деятельности ГУ УСПН Балаковского района использует такой программный продукт, как АИС Электронный социальный регистр населения. Электронный социальный регистр населения (ЭСРН) предназначен для ведения в единой базе данных регистра граждан, имеющих право в соответствии с законодательством на государственную социальную помощь, граждан, имеющих право на льготы, и других категорий граждан, имеющих право на субсидии на оплату жилищно-коммунальных услуг, ведения картотеки малообеспеченных, многодетных семей. Кроме этого, в программе реализован расчет субсидий, выплата пособий, расчет компенсации.

В системе ведется персонифицированный учет граждан. Карточка содержит всевозможные сведения, необходимые для работ ГУ УСПН Балаковского района. Процесс формирования картотеки льготников помимо ручного ввода и корректировки лицевого счета льготника предусматривает:

- обновление информации ПФР (СНИЛС, сведения о получаемой пенсии);

- получение при регистрации льготника сведений из СПУН (паспортные данные, адрес прописки, номер лицевого счета в РКЦ), что позволяет ускорить процесс ввода данных;

возможность получения сведений о льготнике (виды льгот, документы подтверждающие право на льготы, период действия льготы) из системы по запросу для других организаций, нуждающихся в оперативном получении информации (например, из Системы "Льготные рецепты");

- обновление информации из РКЦ (лицевой счет, сведения о площади, количестве проживающих, льготниках, получающих льготы на коммунальные услуги).

Аспекты работы:

- прием граждан в органах социальной поддержки населения, учет и статистика;

- передача информации о регистрации в РКЦ для предоставления льгот на коммунальные услуги;

- распределение, учет и выплата различных видов материальной помощи;

- предоставление и учет льгот, назначение и выплата компенсаций и прочих льготных выплат по законодательству;

- возмещение затрат организациям, предоставляющим услуги населению на льготных основаниях.

Подтверждение сумм льгот производится после сверки в программе предоставленных организациями данных в электронном виде;

- назначение субсидий на оплату жилья и жилищно-коммунальные услуги;

- экспорт отчетных данных в областной комитет социальной поддержки населения "Отчет о региональных льготниках", квартальных отчетов о предоставлении льгот на жилищно-коммунальные услуги по федеральным льготникам;

- прогнозирование материальных ресурсов при оказании социальной поддержки населению в органах и учреждениях социальной защиты населения;

- анализ результатов социального обслуживания населения;

- оперативная связь с системой персонального учета населения (СПУН), получение сведений из СПУН и предоставление своей информации в СПУН.

В программе разработана система запросов, которая дает возможность пользователю осуществить выбор данных из информационных баз по различным критериям и показателям.

Система поставляется с набором интерфейсов для создания автоматизированных рабочих мест специалистов социальной защиты в соответствии с функциональными и должностными обязанностями.

Все они взаимосвязаны между собой и обеспечивают работу в сетевом режиме с общим "банком данных”.

Программа также открыта для создания программистами комитета социальной защиты различных внешних обработок, отчетов.

Так как одним из основных видов деятельности ГУ УСПН Балаковского района является осуществление назначения социальных выплат и предоставления мер социальной поддержки отдельным категориям граждан, осуществление мер по социальной поддержке семьи, женщин и детей, проведение мониторинга в сфере социальной поддержки населения и подготовка на его основе информации для Министерства и территориальных органов Министерства, оказание консультаций по правовым вопросам, относящихся к компетенции Учреждения то целесообразно рассмотреть данную функцию методом функционального анализа и моделирования IDEF0. С помощью наглядного графического языка IDEF0 изучаемая система представляется в виде набора взаимосвязанных функций, которые в терминах IDEF0 называются функциональными блоками.

Контекстная диаграмма функции (Рис.2.2).

Рисунок 2.2 Контекстная диаграмма

Интерфейсные дуги "Заявка на получение социальных пособий" является входом; "ФЗ № 230 от 18.10.2007" ("О ГОСУДАРСТВЕННОЙ СОЦИАЛЬНОЙ ПОМОЩИ"[6]), "Должностные инструкции" и "Устав Учреждения" - управлением; "Специалист 1 категории", "Главный специалист", "Бухгалтер" - механизм; "Социальная выплата", "Отказ в получении социальной выплаты", - выход.

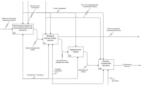
Диаграмма декомпозиции первого уровня является более подробным рассмотрением модели (рис.2.3.).

Диаграмма декомпозиции первого уровня состоит из четырёх этапов:

регистрация заявки на получение социальных выплат;

проверка данных в архиве;

оформление заявки;

выдача социальных выплат.

Рисунок 2.3 Диаграмма первого уровня декомпозиции.

Глава 3. Проектный раздел


Реализация комплекса мер по осуществлению назначения социальных выплат и предоставления мер социальной поддержки отдельным категориям граждан осуществляется с недостаточной эффективностью. Так как, например, поиск информации в архиве о категории гражданина, о выдачи ранее социальных пособий может занять длительное время. Поэтому целесообразно использовать такую систему, которая бы производила проверку данных о гражданине.

- обеспечение возможности ввода вновь поступившей информации и сохранности ее в хранилище данных для дальнейшего использования;

- осуществление регистрационного учета граждан получивших социальные выплаты;  - хранение, обновление данных о зарегистрированном гражданине;

- обеспечение совместимости с общераспространенными офисными пакетами и приложениями;

- поиск необходимой информации по договору в базе данных;

- возможности автоматической генерации отчетной документации по вновь введенным и хранящимся данным.

Данная система позволит ускорить процесс обслуживания заявки, сократит время, затрачиваемое на выполнение однотипных операций, таких как: регистрация заявки; поиск необходимой информации; проверка данных о гражданине.

Функциональная структура системы может быть представлена в следующем виде:

Рисунок 3.1 Модель ТО-ВЕ

Процесс и поэтапность выполнения представленных работ остается в прежнем виде, но видоизменяется.

После регистрации заявки на получение социальных выплат специалист 1 категории передает заявку главному специалисту. Специалист производит поиск информации о гражданине в базе данных, обновляет и проверяет его информацию. Поиск информации о гражданине производится уже в хранилище данных, что должно значительно ускорить время поиска, так как нет необходимости поднимать архив документов, а будет иметься возможность найти информацию по указанным реквизитам. После проверки информации о гражданине автоматически оформляется заявление на выдачу социальных пособий. После чего бухгалтером производится выдача социальных выплат.

Заключение


Построение информационной системы должно начинаться с анализа структуры управления организацией.

Для создания и использования информационной системы необходимо сначала понять структуру, функции и политику организации, цели управления и принимаемых решений, возможности компьютерной технологии. Информационная система является частью организации, а ключевые элементы любой организации - структура и органы управления, стандартные процедуры, персонал, субкультура.

Внедрение информационных систем может способствовать:

получению более рациональных вариантов решения управленческих задач за счет внедрения математических методов и интеллектуальных систем и т.д.;

освобождению работников от рутинной работы за счет ее автоматизации;

обеспечению достоверности информации;

замене бумажных носителей данных на магнитные диски или ленты, что приводит к более рациональной организации переработки информации на компьютере и снижению объемов документов на бумаге;

совершенствованию структуры потоков информации и системы документооборота в организации;

уменьшению затрат на производство продуктов и услуг;

Подводя итоги, можно сказать, что цель поставленная в данной курсовой работе, выполнена, то есть произведен анализ влияния информационных систем на организации, описаны основные технологии информационного менеджмента и предложена модель информационной системы для ГУ "Управление социальной поддержкой населения Балаковского района".

Библиографический список


Нестеренко А. Информационный менеджмент - значение и задачи // Информация и новые технологии. 2004. № 3.

Яновский А.М. Информационный менеджмент в бизнесе // НТИ. Сер 1. Орг. и методика информ. работы. 2003. № 12.

Информационный менеджмент. Автор: А.С. Гринберг, И.А. Король. Издательство: Юнити-Дана.

Король И.А. Персонифицированный учет - как составляющая ре­

формы системы пенсионного обеспечения Республики Беларусь // Международный научный информационно-аналитический журнал "Социальный вестник пенсионных и социальных фондов стран СНГ и Балтии". 2001. № 2 (4). С.25-33.

5. Методы и модели информационного менеджмента: учеб. пособие / Д.В. Александров, А.В. Костров, Р.И. Макаров, Е.Р. Хорошева; под ред. А.В. Кострова. - М.: Финансы и статистика, 2007. - 336 с.: ил.

6. [1] Нестеренко А. Информационный менеджмент – значение и задачи // Информация и новые технологии. 2004. № 3.

[2] Яновский А.М. Информационный менеджмент в бизнесе // НТИ. Сер 1. Орг. и методика информ. работы. 2003. № 12.

[3] Информационный менеджмент. Автор: А. С. Гринберг, И. А. Король. Издательство: Юнити-Дана.

[4] Король И.А. Персонифицированный учет — как составляющая реформы системы пенсионного обеспечения Республики Беларусь / / Международный научный информационно-аналитический журнал «Социальный вестник пенсионных и социальных фондов стран СНГ и Балтии». 2001. № 2 (4). С. 25-33.

[5] Методы и модели информационного менеджмента: учеб. пособие / Д.В. Александров, А.В. Костров, Р.И. Макаров, Е.Р. Хорошева; под ред. А.В. Кострова. – М.: Финансы и статистика, 2007.- 336 с.: ил.

[6] http://www.consultant.ru

Похожие работы на - Технологии информационного менеджмента в системах социальной защиты. Прогнозирование параметров системы социальной защиты

 

Не нашли материал для своей работы?
Поможем написать уникальную работу
Без плагиата!
Без нейросетей!