Этапы консалтингового процесса. Консалтинговый проект

  • Вид работы:
    Контрольная работа
  • Предмет:
    Менеджмент
  • Язык:
    Русский
    ,
    Формат файла:
    MS Word
    176,62 kb
  • Опубликовано:
    2011-01-21
Вы можете узнать стоимость помощи в написании студенческой работы.
Помощь в написании работы, которую точно примут!

Этапы консалтингового процесса. Консалтинговый проект

ФГОУВПО «РОССИЙСКИЙ ГОСУДАРСТВЕННЫЙ УНИВЕРСИТЕТ ТУРИЗМА И СЕРВИСА»

Институт сервиса (г. Москва) (филиал)

Кафедра «Системы обработки и защиты информации»

Отделение «Информационные и коммуникационные технологии»





Реферат

По дисциплине: «Информационный консалтинг»

На тему: «Этапы консалтингового процесса. Консалтинговый проект.»



Выполнил:

студентка группы ИРЗ–06

Каштальянова М. В.

Проверил:

Моисеева М. С.



МОСКВА 2010

Оглавление

Введение

1. Консалтинговый процесс

1.1 Предпроектная стадия

1.2 Проектная стадия

1.3 Послепроектная стадия

2. Консалтинговый проект

Заключение

Список использованных источников

Введение

Термин "консалтинг" в России является каким-то аморфным и неконкретным. Практически каждая фирма, работающая на рынке информационных технологий, заявляет о предоставлении ею неких консалтинговых услуг.

Консалтинг - это деятельность специалиста или целой фирмы, занимающихся стратегическим планированием проекта, анализом и формализацией требований к информационной системе, созданием системного проекта, иногда - проектированием приложений. Но все это до этапа собственно программирования или настройки каких-то уже имеющихся комплексных систем управления предприятием, выбор которых и осуществляется на основе системного проекта. И уж ни в коей мере сюда не входит системная интеграция. Консалтинг предваряет и регламентирует названные этапы.

Фактически консультантом выполняется два вида работ. Прежде всего это элементарное наведение порядка в организации: бизнес-анализ и реструктуризация (реинжиниринг бизнес-процессов). Это направление получило название “бизнес-консалтинг”.

Другой вид работ - собственно системный анализ и проектирование. Выявление и согласование требований заказчика приводит к пониманию того, что же в действительности необходимо сделать. За этим следует проектирование или выбор готовой системы так, чтобы она в итоге как можно в большей степени удовлетворяла требованиям заказчика.

Важный элемент консалтинга - формирование и обучение рабочих групп. Здесь речь идет не только о традиционной учебе, любые проекты, модели должны в итоге кем-то сопровождаться. Поэтому сотрудники предприятия с самого начала участвуют в проекте, им частично передаются внутрифирменные технологии. И по окончании работ они способны анализировать и улучшать бизнес-процессы в рамках собственной отдельно взятой организации.

Не стоит думать, что нанимая специалистов по консалтингу, предприятие получает истину в последней инстанции. Другое дело, что оно вправе рассчитывать на профессионализм и получение одного из лучших решений своей проблемы.

1. Консалтинговый процесс

Понятие "консалтинговый процесс" шире, чем проект, оно, помимо проектной стадии, включает предпроектную и послепроектную стадии (схема 1).

5.GIF

Схема 1. Консалтинговый процесс

1.1 Предпроектная стадия

Начинается консалтинговый процесс с предпроектной стадии. Первым шагом этой стадии является признание клиентом наличия у него такой проблемы, решение которой он хотел бы осуществить с помощью консультантов. Именно исходя из этого, клиент и обращается к консультанту. Обращение клиента именно к конкретному консультанту или консалтинговой фирме может определяться целым рядом причин — профессиональной репутацией консультанта или фирмы; рекомендациями других клиентов, удовлетворенных их работой; упоминанием консультанта или консалтинговой фирмы в прессе, справочнике или специальном издании; впечатлением от презентации, проведенной консультантом на конференции по управлению; предыдущей работой с данным консультантом или фирмой. При обращении к консультанту клиент может уже иметь формулировку проблемы, которую необходимо решить, а в ряде случаев у него есть даже техническое задание по ее решению. Клиентская организация в случае объявления конкурса может подготовить для консультационных фирм (консультантов) приглашение к участию в конкурсе и техническое задание. В приглашении (в письменной форме) содержится следующая информация:

• срок представления предложения;

• кому должно быть направлено предложение;

• рабочий язык проекта;

• критерии отбора консультационных фирм (консультантов).

 В техническом задании (в мировой практике принят англоязычный термин «terms of reference») формулируются задачи для консультантов, определяя тем самым рамки консультационного процесса и устанавливая требования, которым должна удовлетворять консультационная услуга.

Техническое задание может быть подготовлено, как правило, в случае наличия в организации — потенциальном клиенте внутренних консультантов или мощного аналитического отдела, а также при осуществлении технической помощи, оказываемой правительственными организациями и фондами. При наличии технического задания по решению проблемы может быть объявлен тендер, в процессе которого и происходит отбор будущего консультанта или консалтинговой фирмы.

Основные разделы технического задания разрабатываются таким образом, чтобы при анализе технических и финансовых предложений консультационных фирм получить ответы на следующие вопросы:

• Почему именно эта консультационная организация может качественно решить поставленную проблему?

• Как консультационная фирма может подтвердить положительный эффект от своих услуг?

• Какие конкретно результаты будут получены?

• Когда результаты будут получены?

Единой, стандартной формы технического задания нет. Его содержание определяется характером решаемой проблемы. Обычно техническое задание включает следующую информацию:

1) краткая информация о клиенте;

2) цели проекта;

3) услуги, которые требуются от консультационной организации (консультанта);

4) сроки выполнения проекта;

5) перечень представляемых на конкурс документов, подтверждающих опыт, компетентность фирмы (консультанта);

6) распределение обязанностей между консультантами и клиентской организацией;

7) требования к информации о гонорарах и затратах на проект;

8) контактное лицо.

Правильно составленное техническое задание — это документ, в котором определены наиболее важные положения будущего консультационного проекта и желаемый результат. Вместе с тем техническое задание не должно ограничивать свободу консультантов в выборе методического инструментария.

Получив техническое задание, консультационные фирмы или консультанты готовят свои предложения, которые представляют собой выраженное в письменной форме желание и обоснование способности консультационной фирмы (консультанта) предоставить консультационную услугу клиентской организации. При этом содержательная часть предложения называется техническим предложением, а обоснование стоимости консультационного проекта — финансовым.

Так же как и в случае технического задания, стандартной формы консультационного предложения не существует. Каждая консультационная фирма или консультант готовит его с учетом собственного опыта. Однако есть одно общее требование к консультационному предложению. Структура предложения должна соответствовать структуре технического задания. В этом случае, получая всю необходимую информацию, клиент не испытывает трудностей при сравнении предложений разных консультационных организаций.

Большинство проектов продаются на начальном этапе: формальное предложение или презентация просто подтверждают (или разрушают) уже сформировавшееся решение.

Важным моментом предконтрактной стадии является формулировка консультантом предложения клиенту. Прежде чем заключить контракт по какому-либо определенному проекту, консультант должен провести предварительное исследование, чтобы оценить его характер и размеры. Это исследование уже само по себе мини-проект, направленный:

• на сбор данных по определенной проблеме;

• анализ собранных данных и всей имеющейся предварительной информации с целью выявления основных вопросов;

• определение направлений дальнейшего исследования для решения этих вопросов;

• построение плана хода работ над проектом;

• определение необходимых исследовательских ресурсов (консультантов, материальных средств, оборудования и т.д.).

В определенной мере в некоторых случаях все это уже может быть сделано клиентом. Особенно, в случае наличия у клиента мощного аналитического отдела или группы опытных штатных консультантов. Это может быть также и в случае, когда помощь консультанта нужна как помощь специалиста в комплексном проекте, который уже выполняется в организации клиента. Но все же обычно предварительное исследование является первой стадией консалтингового процесса, осуществляемого консультантом. В целом ряде случаев уже тем, что консультант установит проблему, он окажет значительную услугу своему клиенту.

Во время предварительного исследования важно определить саму проблему, а не ее симптомы. Довольно часто, приглашая консультанта, клиент как раз и выдает симптомы за причины, обусловившие ситуацию в организации.

На этапе предварительного исследования необходимо также оценить клиента, с которым консультант имеет дело, и определить характер рабочих взаимоотношений, которые должны будут сложиться между ними. Ему нужно будет определить, насколько хорошим клиентом для консультанта является данная организация; знакомы ли они с использованием услуг консультантов по вопросам управления и могут ли руководить консалтинговым проектом. Если такого опыта нет, то в дальнейшем консультанту придется уделить больше внимания управлению проектом и направлению клиента на более эффективное использование консультационных услуг.

В процессе предварительного исследования необходимо собрать достаточное количество данных для подготовки предложения, которое будет являться документом, очерчивающим круг полномочий по проекту.

При работе с клиентом впервые, вероятно, потребуется подробное предложение в письменном виде; но когда уже установлены хорошие консалтинговые отношения или когда консультант и клиент уже имеют совместный опыт решения каких-либо проблем, клиента может вполне удовлетворить короткое письмо-подтверждение, охватывающее ключевые вопросы, которые были ранее оговорены.

Во всех случаях, однако, ключевые вопросы должны быть подробно рассмотрены консультантом и согласованы, по крайней мере в принципе, с его клиентом. Это необходимо сделать как в случае их письменной фиксации, так и в случае устной договоренности, чтобы избежать в дальнейшем различия в их понимании.

1. Необходимо изложить понимание проблемы консультантом. При этом лучше не просто изложить представленную консультанту информацию, а дать уже более глубокую ее интерпретацию.

3.Подход к решению.

4.Программа требуемых работ.

5.Краткое изложение ожидаемого эффекта от выполнения проекта.

6.Требуемые ресурсы.

Речь здесь идет прежде всего о затратах рабочего времени консультанта и размере гонорара. Кроме того, так как практически все консалтинговые проекты требуют участия штатного персонала клиента, необходимо также указать на требуемые со стороны клиента ресурсы.

В предложение можно включить и набросок плана предстоящих работ.

Поскольку предложение является основой контракта между клиентом и консультантом, оно должно содержать следующие вопросы:

• работа, которую должен выполнить консультант, и поставляемые товары (и работа, которая выполняться не будет);

• ресурсы, которые должен обеспечить клиент;

•график выполнения работ и продолжительность проекта в целом;

• принципы оплаты работы.

Естественно, что некоторые из этих аспектов могут быть пересмотрены в ходе проекта. При этом любые изменения требуют документального закрепления, например в письме клиенту, подтверждающем изменения.

Заключение договора также требует достижения понимания и фиксации таких вопросов, как:

•сроки;

•что включено в стоимость;

•могут ли ставки гонорара пересматриваться в ходе выполнения проекта;

•условия оплаты;

• условия расторжения контракта по желанию одной из сторон.

С юридической, формальной стороны контракты на оказание консалтинговых услуг не имеют каких-либо существенных отличий от других контрактов. Наиболее развернутые и детализированные контракты разработаны международными организациями, оказывающими консультационно-техническую помощь. Это прежде всего Европейский союз, Мировой банк, Международная организация труда и т.п. Типовые формы контрактов на консалтинговые услуги рекомендуются некоторыми национальными ассоциациями консультантов для своих членов. Порядок заключения контракта на консультирование зависит от юридической системы конкретной страны.

В России в качестве типовых форм контрактов при осуществлении консалтинговых услуг используются формы договоров, применяющиеся для осуществления научного обслуживания. Для консультационных фирм это договор на проведение научно-исследовательских работ, консультационно-информационное обслуживание, для группы консультантов — это договор подряда с временным трудовым (творческим) коллективом, для индивидуальных консультантов — это трудовое соглашение.

Консультационные услуги отнесены Гражданским кодексом РФ к услугам, оказываемым в рамках Договора возмездного оказания услуг. То есть оказание консультационных услуг является предпринимательской деятельностью, а наиболее приемлемой для консалтинговых проектов формой является договор на оказание возмездных услуг, при котором материальный носитель результатов договора не фиксируется. В таком типе договора должны быть отражены не только обязательства консультанта, но и те условия, которые предоставит ему клиент для выполнения этих обязательств.

При составлении договора консультант и клиент должны стремиться к достижению взаимопонимания по вопросам организации их взаимодействия и взаимных обязательств сторон. С этой точки зрения можно выделить семь групп договоров:

• Продолжающийся (абонементный) договор — договор, по которому клиент приглашает консультанта 1—3 раза в месяц в свою организацию, где он принимает участие в совещаниях, дает индивидуальные консультации, проводит учебные занятия и т.п. При таком способе организации договорной работы консультант является постоянным членом группы руководителей высшего звена.

• Договор по диагностике заключается с группой консультантов из двух-трех человек. Диагностика может представлять собой разовый заказ или регулярное посещение организации консультантами с целью разъяснения проблем клиента, причин их появления и тенденций развития.

• Договор по внедрению заключается в случаях, когда программа работ ясна еще до подписания договора и имеет целью обеспечить плавный и безболезненный процесс внедрения с учетом существующего положения.

• Договор по повышению квалификации руководителей — договор на обучение руководителей и специалистов предприятия.

• Договор по составлению проекта — договор на разработку проектов по совершенствованию или созданию системы управления. Примером может служить заказ на составление организационного проекта для строящегося предприятия.

• Договор по развитию организации — заказ на комплексное консультирование: руководство предприятия, используя методы, предлагаемые консультантами, проводит диагностику и разрабатывает долгосрочную стратегию развития организации.

• Договор на разовую консультацию — договор, при котором консультант отвечает на конкретный вопрос руководителя.

После подписания контракта наступает так называемая проектная стадия консалтингового процесса.

1.2 Проектная стадия

Проектная стадия осуществляется уже в рамках заключенного контракта.

Этап 1: диагностика.

Она осуществляется в форме исследования, целью которого является четкое определение основных параметров функционирования организации-клиента, имеющих отношение к проблеме, для решения которой привлечен консультант.

Для успешного проведения диагностического исследования прежде всего важно правильное понимание характера проблемы.

Например, если консультант имеет дело с проблемой коррекции, он будет анализировать данные о предыдущем развитии ситуации, обращая особое внимание на внешние и внутренние факторы.

Если речь идет о проблеме совершенствования, то также проводится изучение предшествующих событий, но роль их будет менее важна, чем анализ современной ситуации.

И, наконец, в случае проблем, связанных с созданием нового (проблемы творческого развития), консультант имеет дело с наименьшим количеством исходной информации. Он должен искать возможные модели будущего развития, используя воображение и творческое мышление*.

Во многих консультационных фирмах существует отдельная категория консультантов, которых называют консультантами-исследователями. Это старшие должностные лица фирмы, обладающие достаточными знаниями во всех областям менеджмента и доказавшие свою способность обсуждать проблемы организации-клиента с ее сотрудниками. В ходе предварительного исследования консультант должен собрать необходимую существенную информацию о деятельность компании и ее окружении. Если клиент согласен с результатами предварительной исследования, то начинается проведение основного исследования.

Целью основного исследования является анализ ресурсов клиента, его хозяйственной деятельности, определение сильных и слабых сторон и возможности улучшения результатов.

Подход к проведению исследования определяется следующими тремя основными факторами.

Цель: определение проблем клиента.

Сроки: обычно сжатые, что ограничивает возможности сбора информации.

Специализация консультанта: наличие опыта работы с подобными организациями.

Консультант-исследователь рассматривает следующие предметы для того, чтобы понять характер деятельности организации-клиента, найти неиспользованные ресурсы и определить возможные улучшения.

• Организация в целом.

Консультант анализирует ключевую информацию о характере, целях, роли и основных параметрах организации-клиента. В частности, его интересует история организации, результатами которой являются ее настоящее положение и традиции.

• Окружение.

Клиентная организация должна рассматриваться в контексте социально-экономического окружения с точки зрения потребностей и возможностей самой организации.

• Цели и задачи.

Консультант анализирует методологию планирования, используемую клиентом, и цели организации.

• Финансы.

Это ключевая область исследования по менеджменту, потому что финансовый результат коммерческой организации отражает хорошее или плохое "здоровье" почти всех элементов компании. Консультант анализирует финансовые отчеты компании за последние три-пять лет.

• Маркетинг.

Консультант рассматривает эффективность маркетинговой стратегии и ее влияние на производство, закупочную и продажную деятельность.

• Производство.

Консультант анализирует организацию производства, работу производственных отделов, движение материалов и продуктов.

• Опытно-исследовательская работа.

Консультант анализирует полный цикл "исследовательская работа - проектная разработка - маркетинг" и его взаимосвязь с общим управлением фирмой.

• Кадры.

Основным вопросом в области кадров является воздействие кадровой политики (подбор и назначение, продвижение по службе, оплата труда) на работу компании.

• Эффективность деятельности.

Проведя анализ по вышеупомянутым вопросам, консультант в состоянии дать определенную оценку общей эффективности работы компании, используя такие показатели, как доля на рынке, объем продаж, прибыль, капитальные вложения и т.п.

• Менеджмент.

Консультант должен быть в состоянии определить соотношение слабых и сильных сторон компании, которые он обнаружил, и способы подготовки, принятия, осуществления решений и контроля.

На этапе диагностики консультанты должны собрать и обработать большое количество информации для того, чтобы получить ясное представление о сложившейся ситуации и дать ее оценку. Вид отбираемой информации будет зависеть от области, в которой проводится исследование, от ясного понимания проблемы и постановки целей и задач. Поэтому консультант должен в первую очередь отбирать действительно необходимую ему информацию.

Известно, что одинаковая на первый взгляд информация может иметь разное значение в разных компаниях. Например, определение категорий работников (технический, средний управленческий, административный персонал и т.п.) может быть совершенно разным в давно существующей и более молодой фирме.

Что касается количественных показателей, то консультант должен определить единицы измерения, такие, как количество продукции, ее удельный вес и объем, и установить пределы точности измерений.

Обычно степень детализации информации по конкретному заданию будет выше, чем при общем исследовании менеджмента. Но чем детальнее информация, тем больше времени требуется для того, чтобы собрать ее. Например, чтобы разработать проект системы управления материально-техническими запасами, консультант должен знать количество продаваемых изделий, на сколько лет вперед необходимо рассчитать объем продаж и с какими интервалами.

В своей работе консультант может использовать различные источники и методы сбора информации. Обычно консультанты получают информацию из следующих трех основных источников:

· результаты наблюдений;

· информация, основанная на личных впечатлениях работающих в компании людей. Работники всех уровней клиентной организации обладают обширными знаниями о своей области, и практически у каждого есть идеи по поводу необходимых и возможных улучшений, но они не делятся этой информацией по своей инициативе. Чтобы получить необходимую информацию, консультант может пользоваться следующими методами.

Наблюдение - метод сбора информации, основанный на ее целенаправленном восприятии, обусловленном задачей консультанта (например, информация о том, как менеджер инструктирует своих подчиненных или как работник выполняв задание). Информация, которую консультант обычно получает путем наблюдения, включает взаимосвязи подразделений, последовательность операций, методы работы, условия труда, отношения и поведение менеджеров и работников.

Анкетирование. Анкеты чрезвычайно полезны для сбора ограниченного количества информации у большого числа людей. Классический пример - изучение рынка.

Интервьюирование. Преимущество интервьюирования перед анкетированием состоит в том, что каждый вопрос может уточняться по ходу дела. Вопросы вытекают один из другого, каждый последующий уточняет, корректирует или опровергает предыдущий.

Следует особо отметить также необходимость обработки всех данных, собранных в ходе диагностики.

Во-первых, консультант должен систематизировать все данные. Количественная и другая собранная информация требует классификации. Например, если жалобы на недостаток возможностей для обучения поступают только из определенных подразделений или от людей определенной возрастной группы, классификация должна показать это.

Основными критериями классификации, используемыми в консультировании по менеджменту, являются: время, место, структура, факторы влияния.

Классификация по времени отражает общие направления движения, случайные и периодические колебания.

Классификация по месту помогает при изучении проблем в различных подразделениях компании.

Классификация по структуре использует определенное число критериев (работники, материалы, товары и т.п.).

Классификация по факторам влияния является подготовительным этапом к функциональному и причинному анализу.

Во-вторых, консультант должен анализировать взаимосвязи и причины. Он может проверить, существуют ли особые зависимости между различными факторами и событиями, и если существуют, то рассмотреть их характер. В этом случае связи могут быть представлены в количественной форме и определены в виде функции. Цель консультанта - обнаружить те из них, которые имеют систематический, а не случайный характер.

Другой способ выражения этих связей - через коэффициенты эффективности, которые обычно используются для финансовой оценки компании (например, прибыль на инвестированный капитал, оборот капитала, использование оборотного капитала и т.п.).

И, наконец, в-третьих, консультант должен провести обобщение информации, чтобы окончательно сформулировать диагноз, т.е. определить существо и особенности проблем клиентной организации, систематизировав их в соответствии с задачами проекта.

Отчет о проведенных исследованиях подытоживает результаты диагностики и представляется клиенту для одобрения и получения возможности перейти к следующему этапу.

Этап 2: разработка и представление предложений.

После того как осуществлена диагностика, проект вступает в свою основную фазу, во время которой консультанты разрабатывают, оценивают и представляют клиенту возможные решения проблем.

Разработка альтернативных предложений.

Во-первых, консультант разрабатывает способы улучшения положения клиента. Для этого он применяет знания о способах улучшения, полученные из следующих источников:

· из опыта самого консультанта, полученного при выполнении предыдущих заданий, а также из архивной документации и картотеки консультационной фирмы;

· из опыта своих коллег в консультационной фирме, которые уже сталкивались с подобными ситуациями;

· от работников других подразделений компании-клиента, которые обладают знаниями по конкретному процессу.

Во-вторых, он использует свои творческие способности находить или разрабатывать что-либо новое, а также другие методики, например "мозговой штурм".

Оценка и отбор альтернативных решений.

Консультант должен обеспечивать объективную основу для выбора, который осуществляется из двух и более решений (консультант должен доказать, что новое решение лучше существующего).

Методика оценки выбирается в соответствии с характером и уровнем сложности каждого конкретного случая. Это может быть анализ прибылей-убытков, анализ прибыли на инвестированный капитал, свот - анализ и т.д.

Представление предложений клиенту.

Процесс представления зависит в основном от типа предлагаемого проекта и рабочих отношений между консультантом и управленческим персоналом клиента. Цель этого представления - получить одобрение клиентом своих рекомендаций.

Но при этом консультант должен объяснить:

· возможный риск (подобные решения никогда раньше не применялись реальные затраты могут быть выше, чем предполагалось, и т.п.);

· условия, которые клиент должен создать для реализации предложенных решений (финансовые и трудовые затраты, изменения кадрового состава и т.д.).

Решение, принятое по предложению консультанта, может быть конечным этапом проекта, если клиенту не потребуется дальнейшая помощь консультанта.

Этап 3: внедрение решений.

Консультант может принимать участие в реализации своих предложений:

· обеспечивая советами персонал, ответственный за реализацию;

· корректируя некоторые детали выработанных ранее решений;

· обучая персонал клиента.

На этапе внедрения консультант должен быть готовым отвечать на любые вопросы и помогать персоналу клиента справиться с любой проблемой.

Консультант разрабатывает также временной график и систему мер, обеспечивающих изменения и форму их контроля.

Обучение новым методам работы предполагает проведение семинаров, дискуссий, создание специальных проектных групп и т.п.

Внедрение изменений должно происходить при поддержке и контроле со стороны консультанта для того, чтобы избежать отступлений от намеченных решений. При отсутствии контроля модифицировать организацию и развивать изменения невозможно.

На этапе внедрения постепенно ответственность консультанта в реализации проекта уменьшается, а ответственность персонала компании возрастает. Пребывание консультанта в клиентной организации завершается к тому моменту, когда персонал компании становится способным полностью самостоятельно работать в новых условиях.

1.3 Послепроектная стадия

 

Послепроектная стадия заключается в решении вопросов, связанных с финансовыми расчетами клиента с консультантом, анализом результатов проекта и самоанализом деятельности консультанта, а также с возможным расширением проекта в соответствии с новыми проблемами - либо выявленными в ходе реализации проекта, либо возникшими как следствие достижения организацией нового состояния в результате реализации проекта.

2. Консалтинговый проект

Консалтинговые услуги чаще всего осуществляются не в форме устных советов, а в форме консалтинговых проектов. Осуществление такого проекта может занимать от нескольких недель до нескольких месяцев, а если речь идет об абонементном обслуживании, то и до нескольких лет.

Основными целями разработки консалтинговых проектов являются:

· представление деятельности предприятия и принятых в нем технологий в виде иерархии диаграмм, обеспечивающих наглядность и полноту их отображения;

· формирование на основании анализа предложений по реорганизации организационно-управленческой структуры;

· упорядочивание информационных потоков (в том числе документооборота) внутри предприятия;

· выработка рекомендаций по построению рациональных технологий работы подразделений предприятия и его взаимодействию с внешним миром;

· анализ требований и проектирование спецификаций корпоративных информационных систем;

· рекомендации и предложения по применимости и внедрению существующих систем управления предприятиями (прежде всего классов MRP - manufacturing resource planning и ERP - enterprise resource planning).

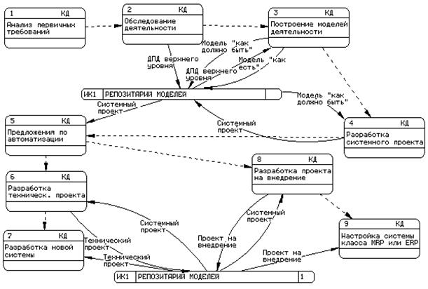
Структура подхода к разработке консалтинговых проектов приведена на рис.1. Опишем перечисленные этапы более подробно:

1. Анализ первичных требований и планирование работ

Данный этап предваряет инициацию работ над проектом. Его основными задачами являются: анализ первичных бизнес-требований, предварительная экономическая оценка проекта, построение план-графика выполнения работ, создание и обучение совместной рабочей группы.

2. Проведение обследования деятельности предприятия

В рамках данного этапа осуществляется:

· предварительное выявление требований, предъявляемых к будущей системе;

· определение оргштатной и топологической структур предприятия;

· определение перечня целевых задач (функций) предприятия;

· анализ распределения функций по подразделениям и сотрудникам;

· определение перечня применяемых на предприятии средств автоматизации.

При этом выявляются функциональные деятельности каждого из подразделений предприятия и функциональные взаимодействия между ними, информационные потоки внутри подразделений и между ними, внешние по отношению к предприятию объекты и внешние информационные взаимодействия.

Рис.1. Структура подхода

В качестве исходной информации при проведении обследования и выполнении дальнейших этапов служат:

· данные по оргштатной структуре предприятия;

· стратегические цели и перспективы развития;

· результаты интервьюирования сотрудников (от руководителей до исполнителей нижнего звена);

· предложения сотрудников по усовершенствованию бизнес-процессов предприятия;

· нормативно-справочная документация;

· опыт системных аналитиков в части наличия типовых решений.

Длительность обследования составляет 1-2 недели. По окончании обследования строится и согласуется с заказчиком предварительный вариант функциональной модели предприятия, включающей идентификацию внешних объектов и информационных взаимодействий с ними, а также детализацию до уровня основных деятельностей предприятия и информационных связей между этими деятельностями.

3. Построение моделей деятельности предприятия

На данном этапе осуществляется обработка результатов обследования и построение моделей деятельности предприятия следующих двух видов:

· модели “как есть”, представляющей собой "снимок" положения дел на предприятии (оргштатная структура, взаимодействия подразделений, принятые технологии, автоматизированные и неавтоматизированные бизнес-процессы и т.д.) на момент обследования и позволяющей понять, что делает и как функционирует данное предприятие с позиций системного анализа, а также на основе автоматической верификации выявить ряд ошибок и узких мест и сформулировать ряд предложений по улучшению ситуации;

· модели “как должно быть”, интегрирующей перспективные предложения руководства и сотрудников предприятия, экспертов и системных аналитиков и позволяющей сформировать видение новых рациональных технологий работы предприятия.

Каждая из моделей включает в себя полную структурную функциональную модель деятельности (например, в виде иерархии диаграмм потоков данных с разработанными для всех процессов нижнего уровня подробными их спецификациями на структурированном естественном языке или в виде иерархии SADT-диаграмм), информационную модель (как правило, с использованием нотации “сущность-связь”), а также, в случае необходимости, событийную (описывающую поведение) модель (с использованием диаграмм переходов состояний).

Переход от модели “как есть” к модели ”как должно быть” осуществляется следующими двумя способами.

· Совершенствование технологий на основе оценки их эффективности. При этом критериями оценки являются стоимостные и временные затраты выполнения бизнес-процессов, дублирование и противоречивость выполнения отдельных задач бизнес-процесса, степень загруженности сотрудников (“легкий” реинжиниринг).

· Радикальное изменение технологий и переосмысление бизнес-процессов (“жесткий” реинжиниринг). Например, вместо попыток улучшения бизнес-процесса проверки кредитоспособности клиента, может быть следует задуматься, а нужна ли вообще такая проверка? Возможно затраты на такие проверки каждого из клиентов во много раз превышают убытки, которые может понести компания в отдельных случаях недобросовестности (в случае, когда клиентов много, а суммы закупок незначительны)

Построенные модели являются не просто реализацией начальных этапов разработки системы и техническим заданием на последующие этапы. Они представляют собой самостоятельный отделяемый результат, имеющий большое практическое значение, в частности:

· Модель “как есть” включает в себя существующие неавтоматизированные технологии, работающие на предприятии. Формальный анализ этой модели позволит выявить узкие места в технологиях и предложить рекомендации по ее улучшению (независимо от того, предполагается на данном этапе автоматизация предприятия или нет).

· Она позволяет осуществлять автоматизированное и быстрое обучение новых работников конкретному направлению деятельности предприятия (так как ее технология содержится в модели) с использованием диаграмм (известно, что "одна картинка стоит тысячи слов").

· С ее помощью можно осуществлять предварительное моделирование нового направления деятельности с целью выявления новых потоков данных, взаимодействующих подсистем и бизнес-процессов.

4. Разработка системного проекта

Данный этап является первой фазой разработки собственно системы автоматизации (именно, фазой анализа требований к системе), на которой требования заказчика уточняются, формализуются и документируются. Фактически на этом этапе дается ответ на вопрос: "Что должна делать будущая система?". Именно здесь лежит ключ к успеху всего проекта автоматизации. В практике создания больших программных систем известно немало примеров неудачной реализации именно из-за неполноты и нечеткости определения системных требований.

На этом этапе определяются:

· архитектура системы, ее функции, внешние условия ее функционирования, распределение функций между аппаратной и программной частями;

· интерфейсы и распределение функций между человеком и системой;

· требования к программным и информационным компонентам системы, необходимые аппаратные ресурсы, требования к базе данных, физические характеристики компонент системы, их интерфейсы;

· состав людей и работ, имеющих отношение к системе;

· ограничения в процессе разработки (директивные сроки завершения отдельных этапов, имеющиеся ресурсы, организационные процедуры и мероприятия, обеспечивающие защиту информации).

Системный проект строится на основе модели “как должно быть” и включает функциональную модель будущей системы в соответствии с одним из общеупотребительных стандартов (например, IDEF0 или IDEF3), информационную модель, например, в соответствии со стандартом IDEF1X, а также техническое задание на создание автоматизированной системы (например, в соответствии с ГОСТ 34.602-89).

По завершении данного этапа (после согласования системного проекта с заказчиком) изменяется роль консультанта. Отныне он как бы становится на сторону заказчика, и одной из его основных функций на всех последующих этапах работ будет являться контроль на соответствие требованиям, зафиксированным в системном проекте.

Необходимо отметить следующее достоинство системного проекта. Для традиционной разработки характерно осуществление начальных этапов кустарными неформализованными способами. В результате заказчики и пользователи впервые могут увидеть систему после того, как она уже в большей степени реализована. Естественно, эта система отличается от того, что они ожидали увидеть. Поэтому далее следует еще несколько итераций ее разработки или модификации, что требует дополнительных (и значительных) затрат денег и времени. Ключ к решению этой проблемы и дает системный проект, позволяющий:

· описать, "увидеть" и скорректировать будущую систему до того, как она будет реализована физически;

· уменьшить затраты на разработку и внедрение системы;

· оценить разработку по времени и результатам;

· достичь взаимопонимания между всеми участниками работы (заказчиками, пользователями, разработчиками, программистами и т.д.);

· улучшить качество разрабатываемой системы, а именно: создать оптимальную структуру интегрированной базы данных, выполнить функциональную декомпозицию типовых модулей.

Системный проект полностью независим и отделяем от конкретных разработчиков, не требует сопровождения его создателями и может быть безболезненно передан другим лицам. Более того, если по каким-либо причинам предприятие не готово к реализации на основе проекта, он может быть положен "на полку" до тех пор, пока в нем не возникнет необходимость. Кроме того, его можно использовать для самостоятельной разработки или корректировки уже реализованных на его основе программных средств силами программистов отдела автоматизации предприятия.

5. Разработка предложений по автоматизации предприятия

На основании системного проекта осуществляется:

· составление перечня автоматизированных рабочих мест предприятия и способов взаимодействия между ними;

· анализ применимости существующих систем управления предприятиями для решения требуемых задач и формирование рекомендаций по выбору такой системы;

· совместное с заказчиком принятие решения о выборе конкретной системы управления предприятием или разработке собственной системы;

· разработка требований к техническим средствам;

· разработка требований к программым средствам;

· разработка предложений по этапам и срокам автоматизации.

6. Разработка технического проекта

На данном этапе на основе системного проекта и принятых решений по автоматизации осуществляется проектирование системы. Фактически здесь дается ответ на вопрос: "Как (каким образом) мы будем строить систему, чтобы она удовлетворяла предъявленным к ней требованиям?". Этот этап разделяется на два подэтапа:

· проектирование архитектуры системы, включающее разработку структуры и интерфейсов ее компонент (автоматизированных рабочих мест), согласование функций и технических требований к компонентам, определение информационных потоков между основными компонентами, связей между ними и внешними объектами;

· детальное проектирование, включающее разработку спецификаций каждой компоненты, разработку требований к тестам и плана интеграции компонент, а также построение моделей иерархии программных модулей и межмодульных взаимодействий и проектирование внутренней структуры модулей.

При этом происходит расширение системного проекта:

· за счет его уточнения;

· за счет построения моделей автоматизированных рабочих мест, включающих подсхемы информационной модели и функциональные модели, ориентированные на эти подсхемы вплоть до идентификации конкретных сущностей информационной модели;

· за счет построения моделей межмодульных и внутримодульных взаимодействий с использованием техники структурных карт.

7. Последующие этапы

В случае разработки собственной системы последующие этапы являются традиционными: по спецификациям технического проекта осуществляется программирование модулей, их тестирование и отладка и последующая комплексация в автоматизированные рабочие места и в систему в целом. При этом схема интегрированной базы данных, как правило, генерируется автоматически на основании информационной модели.

Настройка существующей системы MRP или ERP осуществляется по следующим этапам:

· наполнение системы фактическими данными;

· построение процедур их обработки;

· интеграция процедур внутри автоматизированных рабочих мест;

· интеграция автоматизированных рабочих мест в систему.

Заключение

В сегодняшней России, испытывающей трудности переходного периода к рыночной экономике, помощь специалистов по информационному консультированию является жизненно необходимой. Это в свою очередь ведет к развитию информационного консалтинга в качестве самостоятельной формы бизнеса, а также к росту в России числа консалтинговых фирм, специализирующихся в нем

Проблемы организации информационно-консультационного обслуживания непосредственным образом связаны с вопросами совершенствования управления организациями той или иной отрасли народного хозяйства Российский Федерации.

Известно, что не все стороны задачи организации этого обслуживания поддаются формализованным количественным методам исследования.

Анализ различных источников показывает, что информационно-консультационное обслуживание как отрасль экономики в России в настоящее время находится на начальном этапе развития.

Информационно-консалтинговые услуги немыслимы без упорядоченного механизхма выявления информационных потребностей консультируемой организации. Они в свою очередь предполагают поиск и нахождение информационных ресурсов для принятия своевременного и единственно возможного управленческого решения.

Для повышения эффективности информационно-консалтингового обслуживания целесообразно создавать банки методов базы знаний, базы данных и фонды методов при консалтинговых фирмах и информационно-консалтинговых центрах. Оптимизация всех этих процессов возможна при успешных ПР-стратегиях, главной задачей которых является создание положительных имиджа информационно-консалтинговых служб.

Список использованных источников

1. Калянов Г. Н. Консалтинг при автоматизации предприятий. – М., 2004.

2. Пастухов А. Информационные технологии в консалтинге. – М., 2001.

3. Т. Н. Ананьева, А. И. Ткалич Информационный консалтинг. – М.,2006

4. http://consulting-details.ru/Page148.html


Не нашли материал для своей работы?
Поможем написать уникальную работу
Без плагиата!
Без нейросетей!