Удосконалення процесу очищення соняшникової олії (електромагнімним способом)
Зміст
Вступ
1. Теоретичні основи проектування в
інженерному менеджменті
1.1 Бізнес-план основа ефективного
управління
1.2 Управління зберіганням,
переробкою та реалізацієпродукції
2. Організаційно-економічна характеристика господарства
2.1 Загальні відомості про СВК "
Світанок"
2.2 Техніко-економічні показники
роботи СВК "Світанок"
2.3 Організація роботи інженерної
служби господарства
3. Бізнес – план підприємства СВК "Світанок"
із вровадженням винаходу
3.1 Резюме
3.2 Характеристика розробки
3.3 Оцінка ринку збуту
3.4 Конкуренція
3.5 Стратегія маркетингу
3.6 План виробництва
3.7 Організаційний план
3.8 Юридичний план
3.9 Оцінка ризиків
3.10 Фінансовий план
3.11 Стратегія фінансування
Висновки і пропозиції
Список використаної літератури
Вступ
Гроші… Сьогодні мабуть нема такої теми,
розмови яка б прямо чи частково не стосувалось цього слова. Стан матеріального
забезпечення головна проблема будь-якого підприємства, господарства, фірми,
тощо. Кожен голова господарства турбується не тільки над тим, як заробити,
підвищити прибутки, але й над тим як можна зекономити – а значить заробити.
Таку ціль і я поставив для себе при виконанні даної роботи.
Харчова
промисловість це головна галузь для будь якої країни. Недооцінка нашого уряду важливості
питань харчової промисловості кожен рік виливається у підвищення продуктів
харчування. Так ми маємо ситуацію, коли тільки за 2008 рік вартість продуктів харчування,
майже по всім позиціям, виросла майже вдвічі. Не можна не звернути увагу на
незвичне для України здорожчення соняшникової олії. А що ж таке соняшникова
олія? – а це і компонент салату для будь – якої господині, це і компонент для
будь якого обжарювання, це необхідний компонент консервного виробництва,
хлібопекарсьській промисловості, використання в виробництві лакофарбних виробів
і в багатьох інших галузях.
Не можна сказати
що в Україні існує дефіцит соняшникової олії, адже на нашій території кожен рік
сіються і збираються мільйони гектарів соняшника, який до речі не єдиний для
отримання олії, а також Україна виступає серйозним експортером соняшникової
олії в країни ЄС і не тільки. Але за рахунок здорожчення ПММ, запчастин, та
добре організованої монополії на ринку олії ціна стрімко зростає.
Наша мета знайти
той шлях виробництва, який дозволить виробляти екологічно чисту продукцію, із
найнижчим рівнем собівартості. При дослідженню впливу на процес очистки
соняшникової олії, ми застосували електромагнітне поле і отримали гарні
результати. Ультразвукові коливання вирізняються тим, що не погіршують складові
та смакові характеристики масла. В полі електромагнітних коливань відбувається процес кавітації, який супроводжується
різкими підвищеннями та зниженнями тиску й температур – що згубно впливає на
мікроорганізми і тим самим продовжує термін зберігання олії, що не мало важливо
в наш час. При фільтрації в магнітному полі відбувається процес
коагуляції(укрупнення), що прискорює і полегшує процес фільтрації. Поле прискорює
процес гідратації соняшникової олії.
Всі ці показники
та інші дають можливість полегшити працю обслуговуючого персоналу, а головне
знизити енергозатрати.
Зменшення затрат
= зниження собівартості >
Умова
виконується!
Метою
даної курсової роботи є:
1.закріпити
основні знання та навички з дисципліни "інженерний менеджмент"
2.робити
аналіз економічного розвитку підприємства
3.аналізувати
показники ефективності роботи підприємства
4.ознайомитися
з бізнес планом, його структурою
5.вміння
аналізувати ринок.
Розробка
курсової роботи інженерного менеджменту сприятиме закріпленню набутих
теоретичних знань та забезпечить можливість проведення практичних розрахунків з
проблемних питань.
Об’єктом
дослідження даної курсової роботи є сільськогосподарське підприємство СВК "Світанок",
яке розміщене в Одеської області,Комінтернівського району. Основними джерелами
для розрахунку аналітичної частини роботи є: фінансові звіти за 2006-2008 рр. а
також економічний паспорт підприємства. При проведені дослідженні використовують
наступні методи: аналітичний – розрахунковий. Структура курсової роботи включає
теоретичні, аналітичні та проектні розділи. Період дослідження об’єкту
2006-2008 рр. та перспективи роботи на найближчий час.
1. Теоретичні основи проектування в інженерному
менеджменті
1.1 Бізнес - план основа ефективного управління
В умовах ринку
нереально домогтися стабільного успіху в бізнесі, якщо не планувати ефективно
його розвиток, не акумулювати постійно інформацію про власні перспективи і
можливості, про стан цільових ринків, становище на них, конкурентів і т. д.
Необхідно точно
уявляти свої потреби на перспективу, не тільки в матеріальних, трудових,
інтелектуальних, але й у фінансових ресурсах, що особливо суттєво в ринковій
економіці. Важливо передбачити і джерела їхнього одержання, уміти виявляти
ефективність використання ресурсів у процесі роботи підприємства.
Звідси-забезпечення його господарської діяльності, яке здійснюється на основі
плану – є найважливішою задачею для будь-якого менеджера.
Великий досвід закордонних
і вітчизняних підприємств доводить, що недооцінка планування підприємницької
діяльності в умовах ринку, його ігнорування або некомпетентне здійснення
приводить до величезних економічних втрат і в результаті - до банкрутства.
Планування не
тільки одне із сутнісних елементів економіки, а й швидше за все закономірний
результат пошуку людським суспільством найбільш раціональних і ефективних
інструментів і способів свого історичного розвитку і виживання.
Планування,
узагалі як найбільше досягнення людського розуму, є фактично природним і
необхідним елементом поведінки людей і в побуті і на виробництві.
Оволодіння
технікою бізнес-планування стає сьогодні актуальною задачею підприємців.
Починаючи свою діяльність вони повинні чітко уявляти потребу на перспективу у
фінансових, матеріальних, трудових, інтелектуальних ресурсах, джерела їх
надходження а також уміти чітко розраховувати ефективність використання
ресурсів у процесі роботи фірми.
Бізнес-план – є
основою підприємницької діяльності і являє собою комплексне дослідження різних
сторін роботи фірми (розробки, виробництва, реалізації, обслуговування).
Економічна
ситуація диктує підприємцям принципово новий підхід до внутрішньо фірмового
планування. Процес входження економіки в систему ринкових комунікацій,
діяльність господарських суб’єктів в умовах конкуренції й у постійно мінливому
конкурентному середовищі вимагають від кожного підприємця, бізнесмена,
менеджера постійного вдосконалення підприємницької діяльності. Вони змушені
шукати такі форми й моделі планування які б забезпечували максимальну
ефективність прийняття рішень. Оптимальним варіантом досягнення таких рішень у
нових економічних умовах господарювання – є бізнес-план.
Більшість
вітчизняних економістів вважають що стратегічне планування є невід`ємною
частиною більш широкого поняття:"стратегічне управління". Оскільки
стратегічне планування пов`язується,
перш за все, з виробничими організаціями, то в ньому виокремлюють різні рівні
управління ними:
1)
Організації
в цілому (корпоративний);
2)
Загальних
виробничо-господарської діяльності;
3)
Конкретних
напрямків;
4)
Окремих
продуктів.
Для ефективного
здійснення стратегічного планування організація (підприємство) повинно чітко
ідентифікувати напрям своєї виробничо-господарської діяльності, а отже і
стратегічні бізнес-одиниці (останніми можуть бути конкретне відділення, продуктова
лінія чи окремий продукт).
Створення
багаторівневої системи стратегічного планування забезпечує виключення
конкуренції в середині галузі чи підгалузі з недопущенням введення надлишкових
потужностей, організацію між і внутрігалузевих об`єднань для здійснення
великомасштабних операцій і з метою збільшення випуску та реалізації продукції.
Стратегія
планування є тим засобом за допомогою якого підприємство має реальну можливість
підвищити свої шанси на успіх. Крім того реформаторські перетворення що
відбуваються в Україні зумовлюють необхідність у погляді в майбутнє, тобто у
стратегічному мисленні керівництва підприємств.
Поряд із
визначенням необхідності розробки стратегії перевага надається і оперативним
діям. За сучасних умов господарювання в діяльності підприємств використовуються
лише деякі елементи стратегічного планування.
Що перешкоджає
запровадженню системи стратегічного планування, розробці довгострокових
бізнес-планів? Очевидно, не тільки об’єктивні макрореалії до яких слід внести –
нестабільність законодавства і загальнополітичні ситуації, відсутність
переконливих довготермінових урядових програм, але й відсутність в Україні
необхідних методолого-методичних розробок стратегічного планування
(бізнес-планування).
З методологічного
погляду план-це сукупність принципів і методів планування; з організаційного
погляду-структура планових органів і технологія розробки плану, тобто суб’єкт
планування.
Опанувавши
першими (сукупністю принципів і методів планування) і маючи другі (відповідні
структури планових органів) можна говорити про саму технологію планування.
Робилися спроби
з`ясувати сутність принципів планування в класичній основі сформованих ще
французьким інженером і науковцем Анрі Файолем(1841-1925): необхідність,
єдність, неперервність, гнучкість, участь та точність.
Це такі принципи
як:
1)
Принцип
необхідності – повсюдне та необхідне використання плану у виконанні будь-якого
виду діяльності;
2)
Єдність
планування – плани всіх елементів системної організації (підприємств чи окремих
господарських одиниць) варто розглядати в тісній взаємозалежності: зміна одних
планів (планових показників), спричиняє зміну інших.
3)
Безперервність
планування. Пов’язана з необхідністю обліку в планах організації постійних змін
в зовнішньому середовищі й одночасної розробки сукупності взаємопов’язаних
довгострокових планів повинно:
а) виходити з
того, що пріоритети і цінності організації можуть змінюватись в залежності від
перевалювання сприятливих внутрішніх можливостей чи наростання різноманітних
зовнішніх загроз і це обумовлює нагальну потребу збільшення чи зменшення
запланованих показників.
б) здійснюватися
оперативніше стосовно появи відповідних непередбачених змін у зовнішньому чи
внутрішньому середовищі організації.
4) Гнучкість
планування – здатність організації передбачати альтернативні варіанти планів що
враховують різні сценарії розвитку факторів, які визначають ключові параметри
зовнішнього і внутрішнього середовища. Висока якість планової роботи,
передбачає таким чином, складання поряд із основним варіантом плану двох інших:
песимістичного і оптимістичного. Наявність заздалегідь підготовлених сценаріїв
і варіантів планів свідчить про професіоналізм менеджерів організації, про її
мобільність і здатність до виживання навіть при несприятливих зовнішніх умовах.
5) Принцип
участі, що припускає залучення широкого кола працівників організації до процесу
планування. При цьому досягається позитивний ефект двоякого роду:
а) підвищується
реалістичність планів у зв’язку з використанням додаткового числа
кваліфікованих експертних оцінок;
б) полегшується
реалізація планових установок, що випливає з кращого розуміння їх персоналом і
з більш високої його мотивації внаслідок причетності до прийняття ключових
управлінських рішень.
6) Принцип
точності (на ньому наголошував Н. Хілл) – відповідність планів внутрішнім і
зовнішнім факторам функціонування підприємства.
Слід зазначити,
що між стратегічними, тактичними й оперативними планами існують тісні прямі й
зворотні зв’язки.
Такі зв’язки
дозволяють забезпечити узгодженість планів різних видів, яка в більшості
випадків є ітераційною. Якщо стратегічний план визначає, що повинно бути
зроблено, то тактичний і оперативний плани – як це зробити: коли, у які етапи,
за допомогою яких заходів і ким. У ході стратегічного планування менеджер
організації повинен відповісти на три запитання:
1.
де
знаходиться організація? (дати опис зовнішнього середовища, у тому числі характеристику
конкурентів, загроз і можливостей, внутрішніх слабких і сильних сторін);
2.
яким
курсом повинна рухатись організація? (виявити головні сфери і цілі діяльності,
конкретизовані як кількісно визначені перспективні цільові завдання);
3.
яким
чином організація може досягти перспективних цілей і завдань? (визначити
найважливіші пріоритети розподілу відповідних ресурсів і комплекс інших заходів
щодо забезпечення бажаних тенденцій розвитку).
Принципова
особливість стратегічного планування – багатомірність, багатоаспектність цього
процесу в якому інтегруються приватні стратегії підприємства. До останніх (що
далі транспортуються в конкретні розділи стратегічного плану підприємства)
належать насамперед, такі:
1)
Стратегія
реалізації продукції на ринках, мета якої обґрунтування перспективної позиції
керівництва підприємства стосовно обсягів продажу вирішальної номенклатури
виробів на цільових ринках. Вибір цієї стратегії, у свою чергу, припускає
відповідь на питання про пріоритетну мотивацію або на максимілізацію прибутку
або на збільшення частки присутності на ринку. Нерідко підсумком
необґрунтованого вибору стратегії максимізації прибутку стає припинення
діяльності підприємства.
2)
Стратегія
виробництва визначає: головні пріоритети асортиментної політики підприємства;
завдання по забезпеченню незалежної структури виробничих потужностей і рівня їх
використання; співвідношення спеціалізації і диверсифікованості; вимоги до
якості й обсягів виробництва продукції, до постачальників сировини, матеріалів
тощо.
3)
Науково-технічно
інноваційна стратегія: конституює напрями і завдання по створенню нових товарів
і технологій їхнього виробництва. У її рамках визначаються пріоритети розробки
проривних і модернізованих технологій.
4)
Інвестиційна
стратегія: задає пріоритети перспективної політики формування і використання
інвестиційних ресурсів підприємства, включаючи розподіл фінансових коштів в
основний і оборотний капітал, у статутні капітали створюваних підприємств, на
придбання цінних паперів.
5)
Стратегія
організаційно-економічного розвитку, що пов’язана з визначенням: майбутнього
статусу й організаційної структури підприємства; завдань удосконалення
господарського механізму (методів планування, ціноутворення, зниження витрат);
політики стосовно структури акціонерного капіталу, інтеграції чи дезінтеграції
компанії, внутріфірмового розподілу управлінських функцій.
6)
Стратегія
соціального розвитку, яка поєднана з: вибором пріоритетних напрямків
підготовки, перепідготовки і підвищення кваліфікації кадрів, поступового вивільнення
персоналу з тих чи інших напрямків бізнесу; вивільненням можливостей підвищення
доходів працівників, зміцненням соціальної інфраструктури, поліпшенням охорони
й умов праці.
На жаль, багато,
особливо починаючих підприємців схильні недооцінювати роль внутрішньо фірмового
планування взагалі і підготовки обґрунтованого бізнес-плану зокрема. При цьому
вони покладаються на власну інтуїцію і досвід, встановлені неформальні зв’язки
в ділових колах, ринкові перспективи, які здаються гарними й інші обставини.
Підготовка й
складання детального бізнес-плану перетворюється для них у найтяжчий обов’язок,
який усе-таки треба виконувати, і не абияк, а на високому професійному рівні.
Підсумовуючи,
підкреслимо: важливим питанням є перехід від розробленої системи стратегій
безпосередньо до стратегічних планів. Іншими словами, від якісних параметрів
стратегічного курсу підприємства в різних галузях до кількісно визначених
планових критеріїв і показників, відшукування способів кількісної інтерпретації
бізнес-стратегій.
Процес
стратегічного планування охоплює низку етапів: від аналізу ситуацій (оцінки
зовнішнього середовища та пов’язаних із ним несприятливих можливостей і загроз;
визначення переваг і недоліків майбутнього бізнесу) до постановки цілей (вони
мають відбивати той рівень бізнесу, якого прагне підприємець), потім вибір
способів досягнення мети, що передбачає визначення конкретних завдань
(стратегія по суті і складається з низки завдань, які в сукупності формують
спосіб її досягнення; при цьому потрібно розробити кілька варіантів стратегій,
й оцінивши їх, вибрати найліпший) і, нарешті, - загальні завдання потрібно
розділити на дрібніші складові, що характеризують та уточнюють напрямок
діяльності підприємства.
Праця людини
завжди припускає усвідомлену цілеспрямовану діяльність з досягнення певного
(бажаного) результату, образ (план, проект) якого він має на самому початку у
тому числі і у бізнесі!
Планування
виробничої й комерційної діяльності з точки зору управління не тільки можливо,
а й необхідно для всіх організаційно правових форм підприємств. У зв’язку з
цим, актуальність питань бізнес-планування, особливо в умовах ринкової
економіки, не викликає сумнівів.
1.2 Управління
зберіганням, переробкою та реалізацією продукції
Зберігання –
важлива стадія технологічного процесу доведення сільськогосподарської продукції
до споживача. Можна підвищити врожайність культур, продуктивність тварин і
різко збільшити їх валові збори, але це буде марним, якщо на різних етапах руху
продукції до споживача вона багато втрачатиме у масі та якості.
Ось чому поряд із
збільшенням обсягів збільшення продуктів харчування та сировини невідкладним
завданням є подальше підвищення їх якості. Для цього потрібно забезпечити
об’єднання зусиль сільського господарства, галузей промисловості, що його
обслуговують, та сфер заготівлі, зберігання переробки, транспортування і
зберігання продукції.
Для
безперебійного забезпечення населення продуктами харчування й промисловості
сировиною потрібно мати достатні запаси кожного виду продукції і сировини. Частина
врожаю має бути бережена як посівний фонд; певна кількість його закладається як
резерв, потрібний для нормального розвитку країни й забезпечення населення в
разі неврожаю, стихійного лиха тощо; решта надходить від виробника
безпосередньо до індивідуального споживача.
Дослідження і
практичний досвід показали, що при дотриманні правил зберігання втрати зерна у
масі сухої речовини становлять за рік від 0,07-0,3%, картоплі, моркви та інших
продуктів плодоовочевої групи – до 2-4% маси за весь сезон зберігання. Чим
більше відрізняються умови від оптимальних, тим більші втрати у масі. При
зберіганні втрати у масі та якості рослинної продукції неминучі, але якщо воно
організовано правильно, вони можуть бути значно менші й практично виключається
зниження їх якості.
Природа багатьох
рослин така, що при правильному зберіганні в них відбуваються процеси
достигання, які поліпшують їх харчові або посівні якості. Наприклад, добре
відоме післязбиральне достигання насіння, дозрівання плодів томатів, зимових
сортів яблук та ін.
Сучасна
матеріально-технічна база сфери зберігання с/г продукції являє собою складну
систему, що включає велику систему сховищ, місткостей, холодильного
господарства, значна частина якого забезпечена сучасним обладнанням і системою
машин для автоматичного регулювання умов зберігання, переміщення, сортування та
переробки продукції.
Разом з тим,
наявна матеріально-технічна база для зберігання с/г продукції не забезпечує
потребу в ній с/г товаровиробників, що приводить до втрати вирощеного врожаю та
зниження якості зібраної продукції. Необхідно значно розширити потужності баз,
складів, елеваторів, холодильних установок, поліпшити їх розміщення і технічну
оснащеність.
Проблема
поліпшення зберігання продукції має комплексний характер. Один із напрямків її
вирішення – будівництво сховищ і холодильників у заготівельних та торгівельних
організаціях. Не менш важливим напрямком є розвиток бази зберігання продукції в
місцях її виробництва. Раціональне поєднання цих проблем дасть змогу ефективно
організувати реалізацію продукції; знизити її втрати.
Багато суб’єктів
господарювання забезпечені власним складським і холодильним господарством, але
переважна більшість з них його не мають, внаслідок скрутного фінансового
становища й неплатоспроможності.
Важливим
елементом інфраструктури сфери зберігання є наявність тарного господарства.
Вирішення проблеми тари для с/г продукції при її доставці з полів і ферм у
сховища для упаковки продуктів харчування роздрібної торгівлі – вагомий резерв
прискорення обігу та поліпшення зберігання продукції. Як свідчить практика, при
транспортуванні продукції в контейнерах витрати ручної праці скорочуються
втричі, простої залізничних вагонів в 3-5 разів.
Продукція що йде
на зберігання, обов’язково підлягає відповідному аналізу, її оформляють
документально, а на тарі зазначають її якість. Це потрібно як для контролю за
якістю в період зберігання так і при врахуванні втрат на кінець зберігання.
Зерно для
виробництва борошна зберігається на елеваторах, з яких надходить на млин і
крупозаводи.
Один з основних
шляхів підвищення якості продукції – сортооновлення, сортове насінництво – у
рослинництві селекція, виведення нових і поліпшення якостей районованих порід
худоби – в тваринництві.
Великий ефект дає
вміле застосування засобів боротьби з шкідниками і хворобами культурних рослин
і бур’янами, які завдають величезної шкоди врожаю.
Великі резерви
підвищення якості продукції є і в тваринництві. Тут основою одержання
високоякісної молочної м’ясної та іншої продукції є постійне підвищення
культури тваринництва, яка включає широкий комплекс заходів по зміцненню
кормової бази, поліпшенню порідних якостей, впровадженню прогресивних
технологій утримання тварин, суворому додержанню санітарно-гігієнічних умов і
т.д.
Особлива увага
має бути приділена дальшому підвищенню якості молока і молочних продуктів.
Згідно з фізіологічними харчування, ці продукти повинні становити за поживністю
близько 25% загальної кількості споживаних людиною продуктів. Калорійність молока,
а отже і його цінність визначається вмістом як білка так і жиру. Ціни вищі на
молоко і вершки вищої якості. Тому господарства заінтересовані у продажу молока
першого сорту, яке має підвищену жирність, знижену кислотність, без механічної
забрудненості і т.д.
У системі від
виробництва до споживання с/г продукції важливою ланкою є її переробка і
задоволення потреб населення важливими продуктами харчування і, насамперед,
тваринницького походження, питома вага яких в раціонах харчування в Україні
становить близько 20%. При цьому переробка кожного виду продукції у сфері
матеріального виробництва має свої особливості і становить окремі вимоги.
Наявні потужності
молочної промисловості дозволяють переробити за рік 24 млн. тонн молока.
Фактично ж
переробка молока зменшилась від 18млню тонн у 1990 р. до 3,1 млн. тонн у 1999
р. Водночас господарства почали будівництва невеликих молочних підприємств, це
по суті цехи і кількість їх на кінець 1999 р. було близько 400. За рівнем
технології структурою виробництва вони значно поступаються підприємствам
молокопереробної промисловості. Їх економічна доцільність має тимчасовий
характер.
За рівнем
переробки молока в Україні домінує маслоробна підгалузь. Її питома вага в
обсязі переробної сировини досягає 53-56% при рекомендованому рівні – близько
32%.
Слід зазначити,
що в розвинутих зарубіжних країнах, де висока купівельна спроможність, попит
населення на масло знижується, зміщується в напрямі споживання молочних
продуктів зниженої жирності як більш дієтичних.
Молочні продукти
за рівнем витрат на одиницю кінцевого продукту поділяють на дві групи:
1)
Питне
молоко та кисломолочну продукцію, які є малорентабельними. Їх виробництво
концентрується в місцях споживання – в містах та промислових центрах. Ця
продукція переробляється як правило на молокопереробних заводах.
2)
Сири,
масло та інші, добре зберігаються в охолодженому вигляді і можуть перевозитись
спеціальним транспортом на будь-які відстані.
В
сільськогосподарських підприємствах виробництво всіх видів м’яса залишається
збитковим. В той же час в м`ясопереробній промисловості внаслідок монопольного
становища галузі та диктату товаровиробникам оптових цін, які перевищують
собівартість виробництва м`яса, чим забезпечують своїм підприємствам
відповідний рівень рентабельності.
В останні роки
широкого набула переробка продукції безпосередньо у господарствах. Це вимушений
крок товаровиробників, зумовлений монополізмом переробних підприємств, і це їм
економічно вигідно.
Беззбиткова
робота переробних підприємств значною мірою пояснюється ще і низькими
закупівельними цінами на сировину, які переробними диктують виробникам. Це
гарантує м’ясопереробній промисловості отримання прибутку навіть при низькому
рівні завантаженості потужностей. Тенденція до розширення
внутрішньогосподарського забою і переробки худоби в господарствах зумовлена
рядом причин і, зокрема закупівельними цінами на худобу і птицю, затримками з
оплатами м’ясокомбінатами за поставлене поголів’я. Останнім часом
спостерігається тенденція збільшення обсягів переробки сировини на
давальницьких умовах. Це пояснюється потребою господарств мати власне м’ясо і
м’ясопродукти для бартерного обміну на паливно-мастильні матеріали, машини,
обладнання, запчастини тощо в умовах нестачі вільних коштів на ці цілі.
При
співробітництві виробників сировини з малими підприємствами господарство може не
тільки переробляти свою продукцію в МП, а й доручити останньому реалізацію
продукції через вже налагоджені зв’язки з торгівлею. Можливий і варіант
передачі МП свого переробного цеху в оренду господарству.
Підвищення
ефективності виробництва в переробній промисловості забезпечується
впровадженням нових технологій з використанням більш високопродуктивних
технічних засобів. Одночасно необхідно задіяти внутрішньогосподарські резерви,
підвищити дисципліну виробництва й організацію праці.
В останні роки
істотно зменшились обсяги поставок м’яса і молока та продуктів їх переробки у
роздрібну торгівлю. Зокрема, у 2000 році м’ясопродуктів продано населенню майже
у 8 разів, а молочної продукції – більш як у 10 разів. В той же час продаж
молока і м’яса на ринку збільшився.
Тобто ринок став
провідним каналом придбання м’ясної і молочної продукції, хоча ринкові ціни на
м’ясо залишаються вищими порівняно з роздрібними цінами державної і
кооперативної торгівлі.
Господарства-виробники
вимушені продавати молоко хоч і за нижчими цінами, переробним підприємствам
молочної і м’ясної промисловості, бо вони є найбільш надійними партнерами у
споживанні м’ясної молочної продукції. Їх виробники їх виробничі потужності
дозволяють стабільно протягом року закуповувати досить великі обсяги молока.
Можна вважати що цей канал реалізації для виробника матиме важливий інтерес з
метою удосконалення механізму економічних взаємовідносин між виробниками м’яса
та молока і переробною промисловістю.
Сільськогосподарські
підприємства реалізують свою продукцію через такі канали: заготівельні
організації; організації споживчої кооперації; працівникам у рахунок оплати
праці; населенню через систему громадського харчування на ринку і за бартером.
Якщо у 1991 році підприємствами молочної промисловості було реалізовано 98,5%
від загальної кількості, то у 1999 році його частка зменшилась до 63,8. Звились
нові ринкові партнери та розширились торгівельні зв’язки. Так, до 10% зросла
частка реалізації молока населенню через систему громадського харчування (включаючи
продаж і видачу в рахунок оплати праці), до 19% - на ринку, через власні
магазини і ларки. Новим каналом збуту є бартер. За бартерними угодами
продається понад 7% загального обсягу товарних ресурсів молока. Водночас
скоротився до мінімуму (менше 0,1 %) продаж молока організаціям споживчої
кооперації.
Аналіз свідчить,
що виробнику більш вигідно продавати молоко на ринку через систему споживчої
кооперації. Тут ціна в 1999 р. за 1 тону молока становила в середньому
відповідно 385 і 460 грн. В той же час при реалізації молока заготівельним
організаціям вона становила 357 грн. Найнижчою вона була при бартерних
операціях – 334грн. Ціни реалізації на яловичину по основних каналах збуту
майже не відрізнялися. Проте відчутна різниця відчувається між ціною, яку сплачували
заготівельні організації, тобто м’ясокомбінати – 1730 грн. І за бартерними
угодами 1422 грн.
Незважаючи на це,
частка заготівельних організацій у закупленій продукції становила в 1999 році
лише 22%.
Значні обсяги
молока, особливо у господарствах приватного сектора, залишаються поза
організованою заготівлею. Загальною вимогою до господарств усіх форм власності
на даному етапі є необхідність збільшення обсягів продажу молока і м’яса для
створення відповідних державних і регіональних товарних ресурсів продукції та
здійснення експортних поставок. Для цього необхідно збільшити питому частку
продажу їх через заготівельні організації – молокопереробні підприємства,
м’ясокомбінати, організації споживчої кооперації та за прямими зв’язками у
торгівельну мережу і власні магазини до 75-80% від валового виробництва. Це
дозволило б навіть за умови існуючих обсягів виробництва молока, але
підвищеного рівня товарності збільшити його ринкові ресурси.
Використання
ринкового механізму в агропромисловому комплексі і на основі інтеграції процесу
досягнення ефективності виробництва продовольства може бути забезпечено за
рахунок таких чинників: значного скорочення втрат при транспортуванні і
зберіганні с/г сировини; раціонального використання вторинної сировини та
відходів; формування і використання найефективніших наскрізних технологічних
процесів від ферми до прилавку; створення єдиної економічної заінтересованості
у високих кінцевих результатах усіх учасників інтегрованого агропромислового
виробництва на основі поглиблення його спеціалізації, кооперування і комбінування.
2. Організаційно-економічна
характеристика господарства
2.1 Загальні
відомості про СВК "Світанок"
Сільськогосподарський
виробничий кооператив "Світанок" Комінтернівського району Одеської
області, розташований в районному центрі смт. Комінтернівське. До обласного
центра портового міста Одеса 40 км. до найближчої залізничної станції
с.Кремидівка 17 км. До обласного центра і найближчої залізничної станції
прокладено автомобільні дороги з асфальтним покриттям.
На теперішній час
господарство СВК "Світанок" має – 4779 га землі, з яких 4295 га
сільськогосподарські угідь, в тому числі рілля – 3670 га.
Середньорічна
чисельність працівників, зайнятих в сільськогосподарському виробництві – 140
працівників.
Рельєф місцевості
слабосхилистий, є схили до 5º.
Головний тип
ґрунтів – чорноземи сірі, глибина родючого шару гранту 650 мм
Загалом
природно-кліматичні умови є сприятливими для вирощування багатьох злакових,
технічних і кормових культур, а також плодів і овочів.
2.2
Техніко-економічні показники роботи СВК "Світанок"
Розміри
сільськогосподарського кооперативу наведені в таблиці 2.
Таблиця 2.1
Розміри СВК "Світанок"
|
Показники
|
Роки
|
2008р. у %
до 2006р.
|
|
2006
|
2007
|
2008
|
|
1
|
2
|
3
|
4
|
5
|
|
Вартість валової продукції (в співставних цінах
2005р.), тис. грн.
|
4188,8
|
2178
|
5241,9
|
125,1
|
|
Виручка від реалізації продукції, тис. грн.
|
4525,3
|
4650,7
|
5971,7
|
131,9
|
|
Прибуток тис. грн.
|
-282,5
|
-565
|
1480,9
|
Х
|
|
Площа сільськогосподарських угідь, га.
|
4295,0
|
4295,0
|
4295,0
|
100,0
|
|
Основні засоби, тис. грн.
|
3865,6
|
1491,1
|
1238,5
|
32,0
|
|
Середньорічна чисельність працівників, чол.
|
218,0
|
179,0
|
140,0
|
64,2
|
|
Поголів'я тварин:
|
|
|
|
|
|
великої рогатої худоби, гол.
|
637,0
|
422,0
|
294,0
|
46,0
|
|
свиней, гол.
|
49,0
|
32,0
|
-
|
Х
|
Аналізуючи
таблицю 2.1 можна зробити висновок, що розміри господарства за останні три роки
практично не змінились. Однак відбулося збільшення виробництва валової
продукції, виросла виручка від її реалізації і господарство вийшло на рівень
прибутковості, що пов'язано із впровадженням у виробництво кращих технологій і
більш раціональним використанням земельних ресурсів. Поряд із цим відбулося
зменшення вартості основних засобів, що пов'язано із їхнім зносом і не
поновленням існуючої бази. Також значно зменшилось поголів'я тварин, у зв'язку
з тим що галузь тваринництво є занепадаючою, бо маючи високу собівартість
продукція має низьку закупівельну ціну.
Показники
ефективності використання землі в господарстві СВК "Світанок" приведені
в таблиці 2.2.
Таблиця 2.2
Ефективність використання землі у СВК "Світанок"
|
Показники
|
Роки
|
2008р. у %
до 2006р.
|
|
2006
|
2007
|
2008
|
|
1
|
2
|
3
|
4
|
5
|
|
Вироблено на 100с.-г. угідь:
|
|
|
|
|
|
- валової продукції,тис. грн.
|
97,5
|
50,7
|
122,0
|
125,1
|
|
- чистого доходу, тис. грн.
|
105,4
|
108,3
|
139,0
|
131,8
|
|
- прибутку, тис. грн.
|
-6,6
|
-13,1
|
34,5
|
Х
|
|
Урожайність:
- пшениця
|
25,4
|
10,1
|
40,7
|
160,2
|
|
- ячмінь озимий
|
26,5
|
13,7
|
40,7
|
153,5
|
|
- ячмінь ярий
|
24,9
|
8,1
|
25,4
|
102,0
|
|
- жито
|
44,8
|
14
|
84,3
|
188,1
|
|
- овес
|
22,8
|
8,6
|
25,7
|
112,7
|
|
- гречка
|
14,3
|
1,5
|
5,7
|
39,8
|
|
- горох
|
21,4
|
4,2
|
13,9
|
64,9
|
|
- соняшник
|
21,1
|
1,8
|
15,8
|
74,8
|
|
- ріпак озимий
|
-
|
6,7
|
22,8
|
Х
|
Дані таблиці 2.2
свідчать про ріст ефективності використання землі, про це свідчать, як вартісні
так і натуральні показники. Ефективність збільшилась у зв'язку з тим, що
останній рік був врожайним ніж попередні. Це можна простежити по даним
натуральних показників, які зросли, окрім гречки, Гороха, соняшника, в яких
врожайність зменшилась.
Забезпечення
господарства СВК "Світанок" основними засобами та ефективність їх
використання представлені в таблиці 2.3.
Таблиця 2.3
Забезпеченість основними засобами та ефективність їх використання в СВК
"Світанок"
|
Показники
|
Роки
|
2008р. у %
до 2006р.
|
|
2006
|
2007
|
2008
|
|
1
|
2
|
3
|
4
|
5
|
|
Середньорічна вартість основних засобів, тис. грн.
|
3865,6
|
1491,1
|
1238,5
|
32,0
|
|
Фондозабезпеченість, тис. грн.
|
90,0
|
34,7
|
28,8
|
32,0
|
|
Фондоозброєність, тис. грн.
|
17,7
|
8,3
|
8,8
|
49,7
|
|
Фондомісткість, грн.
|
0,92
|
0,68
|
0,23
|
25,0
|
|
Фондовіддача, грн.
|
1,1
|
1,4
|
4,3
|
390,9
|
Із таблиці 2.3
видно, що значно зменшилась вартість основних засобів, що призвело до зменшення
фондозабезпеченості і фондоозброєності, водночас зросла ефективність їх
використання. Кількість основних засобів зменшилась внаслідок їх зносу, і не
поновлення існуючої бази. Також зменшилась фондомісткість і зросла фондовіддача
майже в чотири рази, що є дуже позитивним показником.
Відомості про
наявність працівників в господарстві та ефективність використання їхньої праці
приведено в таблиці 2.4.
Таблиця 2.4
Наявність трудових ресурсів та ефективність їх використання в СВК "Світанок"
|
Показники
|
Роки
|
2008р. у %до 2006р.
|
|
2006
|
2007
|
2008
|
|
1
|
2
|
3
|
4
|
5
|
|
Середньорічна кількість працівників
зайнятих в с.-г.,чол.
|
218,0
|
179,0
|
140,0
|
64,2
|
|
у т.ч. в рослинництві
|
73,0
|
62,0
|
73,0
|
100,0
|
|
в тваринництві
|
145,0
|
117,0
|
67,0
|
46,0
|
|
Вироблено на одного середньорічного
працівника тис. грн.:
|
|
|
|
|
|
- валової продукції
|
19,2
|
12,2
|
37,4
|
194,7
|
|
- чистого доходу
|
20,7
|
25,9
|
42,6
|
205,8
|
|
- прибутку
|
-1,3
|
10,6
|
Х
|
Дані таблиці 2.4
свідчать, що чисельність працівників зменшилась, зменшення відбулись в галуззі
тваринництва це пов'язано із зменшенням чисельності тварин у зв'язку з
нерентабельністю цієї галуззі. Водночас зросла ефективність використання праці
людей про це свідчить збільшення виробництва на одного працівника: валової
продукції;отримання чистого доходу і прибутку.
Склад і структура
реалізованої продукції господарством представлена в таблиці 2.5.
Таблиця 2.5 Склад
і структура реалізованої продукції господарством СВК "Світанок"
|
Показники
|
2006рік
|
2007рік
|
2008рік
|
В середньому за три роки
|
|
тис. грн.
|
%
|
тис. грн.
|
%
|
тис. грн.
|
%
|
тис. грн.
|
%
|
|
1
|
2
|
3
|
4
|
5
|
6
|
7
|
8
|
9
|
|
Продукція рослинництва - всього
|
2770,5
|
61,2
|
2658,4
|
57,2
|
4671,1
|
78,2
|
3366,7
|
66,7
|
|
У т.ч. зернові та зернобобові - всього
|
1427,4
|
31,5
|
806,9
|
17,4
|
2727,2
|
45,6
|
1653,8
|
32,8
|
|
з них пшениця
|
959,7
|
21,2
|
335,6
|
7,2
|
1397,8
|
23,4
|
897,7
|
17,8
|
|
ячмінь ярий
|
320,5
|
7,0
|
126,7
|
2,7
|
466,2
|
7,8
|
304,4
|
6,0
|
|
ячмінь озимий
|
-
|
-
|
235,4
|
5,0
|
813,4
|
13,6
|
349,6
|
6,9
|
|
жито
|
18,1
|
0,3
|
-
|
-
|
42,5
|
0,7
|
20,2
|
0,4
|
|
овес
|
1,0
|
0,02
|
7,1
|
0,2
|
8,8
|
0,1
|
5,6
|
0,1
|
|
гречка
|
62,2
|
1,3
|
-
|
-
|
41,2
|
0,7
|
34,5
|
0,7
|
|
горох
|
64,0
|
1,4
|
0,1
|
0,02
|
10,1
|
0,2
|
24,7
|
0,5
|
|
соняшник
|
1096,4
|
24,2
|
1508,9
|
32,4
|
724,5
|
12,1
|
1109,9
|
21,9
|
|
ріпак озимий
|
-
|
-
|
85,5
|
1,8
|
1137,2
|
19,0
|
407,5
|
0,8
|
|
Продукція тваринництва-всього
|
1624,1
|
35,8
|
1868,7
|
40,2
|
1119,8
|
18,7
|
1537,5
|
30,4
|
|
м'ясо великої рогатої худоби
|
506,3
|
11,1
|
621,3
|
13,3
|
789,5
|
13,2
|
639,0
|
12,7
|
|
м'ясо свиней
|
76,0
|
1,6
|
78,7
|
1,7
|
-
|
-
|
51,6
|
1,0
|
|
молоко
|
1036,7
|
22,9
|
1153,4
|
24,8
|
313,3
|
5,2
|
834,5
|
16,5
|
|
Реалізація іншої продукції, робіт, послуг
|
49,0
|
1,0
|
123,6
|
2,6
|
181,1
|
3,0
|
117,9
|
2,3
|
|
Усього по господарству
|
4525,3
|
100,0
|
4650,7
|
100,0
|
5971,7
|
100,0
|
5049,2
|
100,0
|
Дані таблиці 2.5
свідчать, що господарство має зерно - м'ясо - молочний напрям спеціалізації.
Також з таблиці по результатам трьох років видно, що основний дохід отримується
від реалізації продукції рослинництва, серед якої провідні місця серед
реалізованої продукції займають зернові і насіння соняшника. Серед продукції
тваринництва дохід отримується від реалізації молока і м'яса великої рогатої
худоби.
Економічна
ефективність сільськогосподарського виробництва приведена в таблиці 2.6.
Таблиця 2.6
Аналіз ефективності виробництва в СВК "Світанок"
|
Показники
|
Роки
|
2008р. у %до 2006р.
|
|
2006
|
2007
|
2008
|
|
1
|
2
|
3
|
4
|
5
|
|
Витрати на основне виробництво,
тис. грн.
|
|
|
|
|
|
у т.ч. в рослинництві
|
3031,0
|
2948,9
|
4145,2
|
136,7
|
|
в тваринництві
|
3291,9
|
3153,3
|
1673,7
|
50,8
|
|
Чистий дохід, тис. грн.
|
4525,3
|
4650,7
|
5971,7
|
131,9
|
|
Чистий прибуток (збиток), тис. грн.
|
-282,5
|
-565,0
|
1480,9
|
Х
|
|
в т.ч. рослинництва
|
509,9
|
1089,1
|
2075,3
|
407,0
|
|
тваринництва
|
-1189,2
|
-2176,9
|
-1012,8
|
62,2
|
|
Рівень рентабельності, %
|
-13,1
|
-17,8
|
23,2
|
Х
|
|
в т.ч. рослинництва
|
22,6
|
69,4
|
79,9
|
Х
|
|
тваринництва
|
-42,3
|
-53,8
|
-47,4
|
Х
|
Аналізуючи
таблицю 2.6 можна зробити висновок, що зі збільшення витрат на основне виробництво
в рослинництві і зменшенням у тваринництві господарство в останній рік вийшло на
рівень прибутковості. Чистий прибуток головним чином був отриманий від
реалізації продукції рослинництва, галузь тваринництво все ще залишається
збитковою. В останній рік господарство нарешті стало рентабельним, ріст рівня
рентабельності (в три рази) відбувся і в рослинництві, в галузь тваринництво
майже ніяких змін не відбулося, вона знаходиться в мінусах, у зв'язку з її
високою собівартістю, і потребує структурних змін і технологій.
Наявність
тракторів, комбайнів та сільськогосподарських машин в господарстві представлена
в таблиці 2.7.
Таблиця 2.7
Наявність тракторів, вантажних автомобілів, комбайнів та сільськогосподарських
машин в СВК "Світанок"
|
Марка техніки
|
Одиниць,
шт.
|
Роки
|
2008р. у %
до 2006р.
|
|
2006
|
2007
|
2008
|
|
1
|
2
|
3
|
4
|
5
|
6
|
|
Трактори:
Вантажні
автомобілі:
Комбайни:
зернозбиральні
|
шт.
шт.
шт.
|
42
40
8
|
42
40
8
|
41
40
8
|
98
100
100
|
Дані таблиці 2.7
свідчать про те що господарство достатньо забезпечене тракторами, комбайнами і
сільськогосподарськими машинами, для виконання всіх операцій пов’язаних з
вирощування сільськогосподарських культур. Але техніка матеріально і морально
зношена, про це свідчить зменшення її численності із року в рік, і не
поновлення існуючої бази.
2.3 Організація
роботи інженерно
служби в
господарстві
Організаційна структура управління в СВК
"Світанок" приведена на рис 1.
Аналізуючи дану
структуру можна виділити два рівні
Інженерно-технічна
служба господарства господарства визначається як структурний підрозділ
внутрішньогосподарської системи управління, що займається організацією
використання та ремонту техніки. Вона, як правило об'єднує машинно-тракторний
парк, автомобілі, засоби механізації тваринництва та допоміжних виробництв,
інженерно-технічні споруди:ремонтні майстерні, пункти технічного
обслуговування, машинні двори, склади запасних частин, нафтосклади, а також
інженерні, механізаторські та інші кваліфіковані кадри технічного профілю.
До
інженерно-технічної служби нашого господарства входять наступні відділки:
1.Служба
експлуатації машинно-тракторного парку: начальники мехзагонів
№1;№2(організація
праці механізаторів, організовує використання сільсько- господарських машин і
машинних агрегатів у землеробстві та на перевезенні вантажів.).
2.Служба
капітального та поточного ремонту машин: завідуючий ремонтною майстернею
(вирішення виробничих питань ремонтної майстерні, організація і контроль
виконання ремонтних робіт.); завідуючий ПТО (організація праці пункту ТО,
організація проведення ТО і зберігання МТП.); технік-діагностик (визначення
технічного стану машин, постановка техніки на ремонт, визначення технології
ремонту.).
3. Служба
експлуатації та технічного обслуговування автомобільного транспорту:завідуючий
гаражем (організація і контроль роботи автогаражу, розробляє і впроваджує
заходи з підвищення ефективності використання автотранспорту, організовує
обкатку нових і після капітального ремонту автомобілів, закріплює їх за
водіями.); спеціаліст по експлуатації автомобілів (контролює облік роботи
автомобілів, витрат запасних частин, палива, проведення технічних доглядів,
ремонту, ТО і зберігання.); диспетчер автопарку (оформлення дорожніх листів,
ведення журналів випуску автомобілів на лінію, контроль нарядів.).
4.
Електротехнічна служба: головний енергетик (організація електромонтажних робіт,
заходів з проведення планових поточних ремонтів та щоденного технічного
обслуговування, забезпечує номінальне завантаження електричних машин та
установок для подовження строків їх роботи, а також економії електричної
енергії.).
5.Служба
експлуатації машин та обладнання у тваринництві: бригадири МТФ №1,№2,і
відгодівлі ВРХ (здійснює комплексну механізацію трудомістких процесів на фермах
і комплексах шляхом створення технологічних ліній машин по виробництву кожного
виду тваринницької продукції, організує монтаж нового та заміну непридатного
обладнання, планове технічне обслуговування фермерської техніки, підготовки
кваліфікованих кадрів технічних спеціальностей тваринників.).
6.Служба охорони
праці і техніки безпеки: головний інженер (планує і здійснює відповідні заходи,
проводить інструктаж з техніки безпеки, здійснює контроль за станом охорони
праці і техніки безпеки.).
3. Бізнес-план підприємства СВК "Світанок"
із впровадженням винаходу
3.1 Резюме
Проведення
аналізу обладнання цеху по виробництву та очищенню соняшникової олії з метою
удосконалення технологічного процесу за рахунок заміни малоефективного
устарівшого обладнання на нове яке має більшу продуктивність та менше
енергоспоживання, а також поліпшує якість продукції.
Продукція досить
поширена має широке застосування і використання. Користується постійним
попитом.
Присутня
конкуренція, але через високу якість та помірну ціну продукція являється досить
конкурентноспроможною.
Продукція буде
реалізовуватись на місцевих ринках. Будуть проводитись рекламні акції для поширення
ринку збуту.
Підприємство буде
виготовляти гідратовану соняшникову олію. Сировина вирощується на полях
підприємства, та можливо організувати бартерний обмін у населення на готову
продукцію.
На підприємстві
працює 2 працівника з середньомісячною заробітною платою 750 грн. Оплата
проводиться помісячно.
Продукції буде
реалізовуватись в рік 320 т олії, + бартерна частка, всього виробничих витрат 1356417,00
грн., собівартість 1 т продукції 4238,80 грн., економічний ефект модернізації
64525,30 грн.
Стратегія фінансування.
Кредит під майно строком на 24 місяців, в розмірі 46000,00 грн
3.2
Характеристика розробки
Характеристика
розробки цеху виробництва соняшникової олії.
СВК "Світанок"
поставлятиме на ринок соняшникову олію отриману із насіння соняшника яке містить
до 55% жиру ( в розрахунку на суху речовину).
Олія за ступенем
очищення та цільовим призначенням буває: нерафінована (очищена від механічних
домішок), гідратована (очищена від фосфатидів), рафінована (очищена від
фосфатидів, вільних жирних кислот, барвників, рафінована – дезодорована
(рафінована олія очищена від ароматичних та смакових речовин, пестицидів
канцерогенів). Найбільш широкого розповсюдження в харчовій промисловості
досягла нерафінована олія. Головним позитивом розробки цеху є більш ефективне використання
електроенергії, а саме заміна обладнання дільниці очищення олії на більш нове
та вдосконалене. Завдяки цьому збільшилась продуктивність що зменшило
працеємкість технологічного процесу, а також дозволило зменшити витрати на
процес очищення олії, що знизить собівартість готової продукції. Крім того
значно поліпшиться якість соняшникової олії.
Соняшникова олія
не являється новинкою на ринку, досить добре зарекомендувала себе завдяки
своєму широкому застосуванню, а саме: в консервному виробництві, хлібобулочному
виробництві, в харчових цілях, олію також використовують в технічних цілях в
виробництві лако – фарбних виробів.
Відходи
виробництва олії (макуха) досить широко використовується в кормо виробництві.
3.3 Оцінка ринку
збуту
Соняшникова олія дуже
популярний вид харчування, а також являє собою замінник тваринного жиру.
Основними споживачами на ринку являються підприємства по виробництву
маргаринів, майонезів, масел.
Покупцями є також
консервні заводи, виробники ковбас, кондитерські та хлібні пекарні, столові, а
також населення міст та сел.
3.4 Конкуренція
Основні
конкуренти крупні виробники"Сонячна долина", "Дар" та ін.,
а також дрібні виробники та підприємці. Продукція СВК "Світанок""
не на багато поступається крупним виробникам, а головною перевагою є те що
продукція ліпша за продукцію дрібних підприємств і значно дешевша.
Максимально
можливий бал 10.
Таблиця 3.
Порівняльний аналіз конкурентів
|
Показники
|
СВК "Світанок"
|
Конкуренти
|
|
До нововведення
|
Після нововведення
|
Сонячна долина
|
Дар
|
Дрібні підприємці
|
|
Якість продукції, балів
|
7
|
8
|
10
|
9
|
7
|
|
Середня відстань до покупців
|
(7) 200
|
(7) 200
|
(10) 5
|
(7) 200
|
(8) 100
|
|
Імідж, стиль
|
7
|
8
|
10
|
7
|
6
|
|
Значимість для споживача
|
9
|
9
|
10
|
8
|
8
|
|
Популярність фірми
|
7
|
7
|
10
|
5
|
|
Зв’язки з споживачами
|
8
|
8
|
10
|
9
|
6
|
|
Місце розташування
|
10
|
10
|
9
|
9
|
8
|
|
Заг. к. балів
|
55
|
57
|
69
|
58
|
48
|
3.5 Стратегія
маркетингу
Продукція буде
реалізовуватись на ринках сусідніх районів та міст. Збут продукції буде
плановий, рівномірний не залежно від сезону круглий рік.
На можливих
ринках збуту ціна на товар відповідної якості інших виробників вища, завдяки
цьому продукція СВК"Світанок" досить конкурентноспроможна.
Обсяг продукції
не буде змінюватись, а ринки збуту будуть розширюватись – це дасть змогу
створити штучний дефіцит, цим самим забезпечиться попит що забезпечить
гарантований збут продукції.
Реклама буде
організована на місцевих та навколишніх ринках, а в святкові дні соціальні
їдальні забезпечуватимуться безкоштовною олією.
З часом при
досягненні великого попиту на продукцію служба сервісу буде організована за
рахунок підняття прибутку від збільшення обсягів виробництва.
3.6 План
виробництва
План виробництва
на 2009 рік.
Таблиця 3.1 Циклограма
виробництва по кварталам року
|
|
|
Показники
|
І
|
ІІ
|
ІІІ
|
ІV
|
Всьго за рік
|
|
Обсяг робіт, тонн
|
44,8
|
60,8
|
121,6
|
92,8
|
320
|
|
Працеємність, год.
|
235,7
|
319,9
|
639,9
|
488,4
|
1684,2
|
|
Витрати праці всього, люд-год.
|
471,5
|
639,9
|
1279,9
|
976,8
|
3368,4
|
|
Норма витрат електроенергії, кВт.
|
7922,5
|
10751,9
|
21503,9
|
16410,9
|
56589,4
|
|
Насіня соняшника, т.
|
113,3
|
153,8
|
307,6
|
234,7
|
809,6
|
|
Кількість масла, т.
|
44,8
|
60,8
|
121,6
|
92,8
|
320
|
|
Кількість макухи, т.
|
68,5
|
93,0
|
189,1
|
141,9
|
489,6
|
Після проведення
модернізації підприємства якість продукції підвищиться, а собівартість
зменшиться, ціна реалізації не зміниться. Сировина буде надходити із власного
врожаю.
Таблиця 3.2.Склад
основних засобів що використовуються в тех процесі.
|
Вид основних засобів
|
Балансова вартість, тис.грн.
|
Залишкова вартість, тис.грн.
|
Коефіцієнт зносу
|
Норма амортиз. %
|
Норм. витрат на пот. рем. ТО.
|
|
|
1
|
2
|
3
|
4
|
5
|
6
|
|
|
Елеватор 46 ПКЦ
|
4,5
|
3,6
|
0,8
|
40
|
10
|
|
|
Сепаратор ЗСМ-1,5
|
5,5
|
4,4
|
0,8
|
40
|
10
|
|
|
Колонка магнітна
|
0,5
|
0,4
|
0,8
|
40
|
10
|
|
|
Станок пальцевий Б-6-МВС
|
5,0
|
4,0
|
0,8
|
40
|
10
|
|
|
Конвеєр скребковий
|
2,0
|
1,6
|
0,8
|
40
|
10
|
|
|
Накопичувач 46ПКЦ
|
3,0
|
2,4
|
0,8
|
40
|
10
|
|
|
Жаровня Ж-68
|
25,0
|
20
|
0,8
|
40
|
10
|
|
|
Прес шнековий
|
23,0
|
18,4
|
0,8
|
40
|
10
|
|
|
Конвеєр скребковий
|
2,0
|
1,6
|
0,8
|
40
|
10
|
|
|
Бак Е-8-ММА
|
1,5
|
1,2
|
0,8
|
40
|
10
|
|
|
Фільтр-прес Е8 МФ
|
4,5
|
3,6
|
0,8
|
40
|
10
|
|
Насос НСЦ
|
3,5
|
2,8
|
0,8
|
40
|
10
|
|
Установка для гідрот
|
4,0
|
3,2
|
0,8
|
40
|
10
|
|
Бункер з циклоном
|
2,0
|
1,6
|
0,8
|
40
|
10
|
|
Цех
|
80
|
64
|
0,8
|
10
|
2
|
|
Склад
|
35,0
|
28,0
|
0,8
|
10
|
2
|
|
Всього
|
206,0
|
164,8
|
-
|
-
|
-
|
|
|
|
|
|
|
|
|
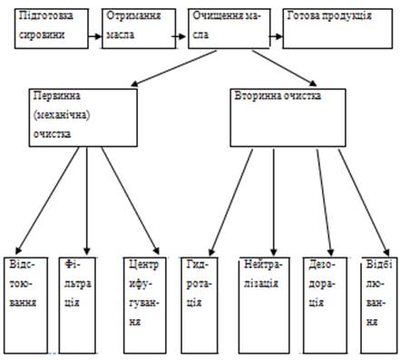
Почнемо з
отримання масла. Процес отримання може відбуватись двома способами: екстракцією
та від жимом. Очистка – теж двома способами: первинна та вторинна. Зупинимось
на первинній:
Відстоювання це
процес утримання свіжо вижатого масла з метою осідання домішок. Цей процес не
потребує значних енергозатрат. Фільтрування і центрифугування процеси
відділення механічних затрат – досить енергозатратні.
Вторинний спосіб:
Гідратація, нейтралізація та дезодорація покликані видаляти фосфоровмісні
речовини та жирні кислоти. Процес потребує значних енерго затрат. Відбілювання
процес освітлення олії за допомогою спец компонентів. Досить енергозатратний
процес.
Вторинний спосіб:
Гідратація,
нейтралізація та дезодорація покликані видаляти фосфоровмісні речовини та жирні
кислоти. Процес потребує значних енерго затрат. Відбілювання процес освітлення
олії за допомогою спец компонентів. Досить енергозатратний процес
Технологічна
схема отримання, очищення соняшникової олії.
Технологічна
схема отримання та очищення соняшникової олії із впровадженням винаходу.
Таким чином ми
виключили з процесу очищення такі операції як "Центрифугування" та "дезодорацію",
що потребують значних енергетичних затрат та додаткового обслуговування.
Важливим фактором є й те що ми застосували ультразвук в процесі фільтрування що
скорочує термін фільтрування і таким чином скорочення енергетичних затрат.
При вторинній
очистці ми замінили процес "Гідратації" та "Нейтралізації"
дією ультразвукового поля що полегшило обслуговування операцій. Важливим
фактором є й те, що в електромагнітному полі відбувається процес пастеризації
що має покращити термін зберігання олії без погіршення смакових властивостей.
3.7
Організаційний план
У маслоцеху працюють
два чоловіки. На підприємстві п’ятиденна робоча неділя. Цех працює в одну зміну
вісім годин. Вихідні субота, неділя. Керівництво цеху покладено на директора
фірми.
Обслуговуючому
персоналу заробітну платню нараховують по місячно за третім розрядом.
3.8 Юридичний
план
СВК
"Світанок" має колективну форму власності, засновану на власності
трудового колективу
3.9 Оцінка
ризиків
Ринковий ризик
відсутній у зв’язку з широким застосуванням продукції. Темпи росту виробництва
можуть збільшуватись.
Ризик конкуренції
присутній, але за рахунок вдосконалення технологій виробництва та зменшення
собівартості продукції зекономлені кошти будуть використані на боротьбу з конкурентами,
а саме рекламу, проведення акцій тощо.
Ризик втрати
майна існує, все ж не великий бо майно застраховане.
Ресурсний ризик
відсутній так як у підприємства є програма страхування, а також вживаються для
цього всі необхідні заходи (договори, контракти)на придбання сировини та
реалізацію готової продукції.
Заходи по
зниженню впливу ризиків.
По 1: - Так як
метод застосовується в даному підприємству то попит на наш товар буде існувати.
По 2: - В
підприємстві постійно мають працювати над покращенням продукції та стежити за
ціною на ринку.
По 3: - В Україні
існує законодавча база яка стимулює розвиток підприємництва.
По 4: - Мають
проводитись заходи по підвищенні кваліфікації та навчанні працівників.
По 5. -
Господарство має застрахувати майно.
По 7. - Господарство
має перевіряти та давати оцінку ресурсам для передбачення втрат.
3.10 Фінансовий план
В нижче наведеній
таблиці показано розрахунок потреби в обігових коштах, вказані витрати на
виробництво продукції та її собівартість до впровадження модернізації.
Приведено розрахунок собівартості, та економічного ефекту.
Таблиця 3.3
Розрахунок собівартості та економічного ефекту виробництва соняшникової олії.
|
Показники
|
Технологічна лінія до модернізації
|
Тех. лінія після модернізації
|
Відхилення
|
|
1
|
2
|
3
|
4
|
|
Обсяг робіт, т
|
320
|
320
|
-
|
|
Продуктивність лінії за 1 год.
|
0,15
|
0,19
|
+0,04
|
|
Працеємність, люд.- год
|
2133,33
|
1684,21
|
-449,12
|
|
Кількість обслуговуючого персоналу, чол.
|
2
|
2
|
-
|
|
Витрати праці всього, люд.-год.
|
4266,66
|
3368,42
|
-898,24
|
|
Тарифний розряд з оплати праці
|
3
|
3
|
-
|
|
Годинна тарифна ставка, грн.
|
5,06
|
5,06
|
-
|
|
Оплата праці по тарифу всього, грн.
|
21589,33
|
17044,21
|
-4545,12
|
|
Витрати на оплату праці з нарахуваннями, грн.
|
32599,89
|
25736,76
|
-6863,14
|
|
Норма витрат електроенергії, кВт-год.
|
43,00
|
33,60
|
-9,4
|
|
Витрати електроенергії на весь обсяг робіт, кВт.
|
91733,33
|
56589,47
|
-35143,9
|
|
Комплексна ціна електроенергії, грн./кВт
|
0,76
|
0,76
|
0,00
|
|
Загальна вартість електроенергії, грн.
|
69717,33
|
43008,00
|
-26709,3
|
|
Норма витрат сировини на одиницю випускаємої
продукції, т\т.
|
2,53
|
2,53
|
0,00
|
|
Кількість необхідної сировини, т.
|
809,60
|
809,60
|
0,00
|
|
Ціна сировини, грн./т.
|
1200,00
|
1200,00
|
0,00
|
|
Загальна вартість сировини, грн.
|
971520,00
|
971520,00
|
0,00
|
|
Норма витрати води, м3/т.
|
2,8
|
2,5
|
0,3
|
|
Витрати води на весь обсяг робіт, м3.
|
896,00
|
800,00
|
96,00
|
|
Ціна води, грн./м3.
|
2,5
|
2,5
|
0,00
|
|
Загальна вартість води, грн.
|
2240,00
|
2000,00
|
240,00
|
|
Балансова вартість агрегату, грн.
|
202000
|
248000
|
46000
|
|
Нормативне навантаження на рік, год.
|
1400
|
1400
|
0,00
|
|
Норма амортизації, %.
|
20,00
|
20,00
|
0,00
|
|
Сума амортизації, грн.
|
61561,9
|
5018,47
|
-11372,4
|
|
Норма витрат на поточний ремонт, технічне
обслуговування і зберігання, %.
|
15,1
|
15,1
|
0,00
|
|
Витрати на поточний ремонт, технічне обслуговування
і зберігання, грн.
|
46479,24
|
37893,05
|
-886,19
|
|
Всього прямих витрат, грн.
|
1184118,00
|
11303347,00
|
-53771,10
|
|
Витрати на організацію і управління, грн.
|
236823,70
|
226069,5
|
-10754,2
|
|
Всього виробничих
витрат, грн.
|
1420942,00
|
-64525,30
|
|
Виробнича собівартість 1 т. масла, грн.
|
4440,44
|
4238,80
|
-201,642
|
|
Економічний ефект всього, грн
|
-
|
64525,30
|
64525,30
|
|
Капітальні вкладення
|
-
|
46000,00
|
+46000,00
|
|
Строк окупності, років.
|
-
|
0,71
|
0,71
|
3.11 Стратегія
фінансування
Для реалізації
процесу модернізації підприємства необхідно 46000 гривень, А саме на
виготовлення апаратури 36000 грн., і на роботу спеціалістам 10000 грн.
Таблиця 3.4
Потреба в кредиті
|
Показники
|
Сума, грн.
|
|
Вартість нових основних засобів
|
36000
|
|
Вартість модернізації
|
10000
|
|
Потреба в кредиті всього
|
46000
|
Таблиця 3.5 Заява
на одержання кредиту
|
Сума кредиту грн.
|
46000
|
|
Бажаний відсоток
|
25,0
|
|
Термін погашення кредиту
|
2 роки
|
|
Погашення кредиту
|
за 2 роки
|
|
Джерело виплат
|
прибуток
|
|
Гарантії
|
майно
|
Висновки і
пропозиції до курсової роботи
На початку
розробки курсового проекту я користувався такими гіпотезами як:
- корисна дія
електромагнітних коливань для процесу фільтрації як невід’ємної складової
процесу очищення соняшникової олії;
- прискорення та
полегшення процесу гідратації соняшникової олії в полі електромагнітних
коливань;
- зниження енергозатрат
за рахунок скорочення процесів;
- протибактеріоцидна
дія електромагнітного поля на соняшникову олію.
Для втілення і
перевірки даних гіпотез я поставив за мету слідуючі цілі:
1.
Перевірити
вплив електромагнітного поля на всі процеси очищення соняшникової олії.
2.
Встановити
закономірності та тенденції роботи з електромагнітним полем.
3.
Вибрати
оптимальні параметри при яких спостерігався найкращий результат.
4.
Розрахувати
витрати пов’язані з виготовленням та впровадженням винаходу.
5.
Розрахувати
економічний ефект від впровадження винаходу і порівняння з попередньою
діяльністю.
6.
Проаналізувати
стан господарства за останні три роки, враховуючи можливості та перспективи.
7.
Розробити
план отримання кредиту на отримання кредиту та строки повернення.
8.
Розрахувати
строк окупності даного переоснащення.
Робота проведена
мною доказала правильність теорій щодо дії електромагнітного поля. Так при роботі
з коливаннями в частотах 50 – 100 кГц, та інтенсивностях 2 – 4 Вт, помітне покращення
фільтрації соняшникової олії за 1 прогін; при роботі з частотами 300 кГц, ми отримали
значне прискорення процесу гідратації соняшникової олії, а також виключили з
циклу процес дезодорації.
Крім цього за
рахунок процесу кавітації ми отримали протибактеріоцидну дію поля, за рахунок
коагуляції (укрупнення) ми полегшили роботу обслуговуючого персоналу.
Досліди показали
що технології можуть ефективно застосовуватись в багатьох процесах переробки
сільськогосподарської продукції. А для процесів очищення соняшникової олії вони
є не тільки можливими а й необхідними. Лише при разовому впливу, вдало
підібраних показників ми отримуємо потрійний ефект:
-
Покращення
фільтрації за рахунок коагуляції
-
Проти
бактеріоцидна дія і як наслідок збільшення терміну зберігання.
-
Освітлення
(частково) соняшникової олії та видалення жирних кислот.
Важливим
аргументом можна назвати й те, що дані результати та висновки можна
застосовувати не тільки до соняшникової олії, а й для усіх видів рослинних
масел.
Не достатньо
досліджений вплив е-магнітного поля на підготовку зернових до посівів, хоча в
літературі наводяться позитивні результати.
Можна було б
провести аналіз е-магнітних коливань в птахівництві, провести досліди з паливо
– мастильними матеріалами, поексперементувати із очищенням води, молока і т.д.
Постає важливе
питання подальшого вивчення актуальності впливу електромагнітних хвиль на
навколишнє середовище та процеси зв’язані з сільським господарством.
Список
використаної літератури
1.
Азізов
С.П. Канінський П.К. Організація аграрного виробництва і бізнесу: Підручник. – К.:
"Фенікс",2006.-790с.
2.
Андрійчук
В.Г. Економіка аграрних підприємств: Підручник. – К.: КНЕУ, 2002.-624с.
3.
Баринов
В.А. Бизнес
планирование: Учеб. Пособ. – М.: Форум: ИНФРА-2003.-272с.
4.
Березівський
П.С. Михайлик Н.І. Організація, прогнозування та планування агропромислового
комплексу: Навчальний посіб. – Л.: "Магнолія плюс", 2006.-443с.
5.
Виноградський
М.Д., Виноградська А.М., Шкапова О.М. Менеджмент організацій: Навч. Посіб., -
К.: "КОНДОР",2004. -598с.
6.
Буткевич
С.А. Бізнес – план як інструмент управління. Актуальні проблеми економіки,
2003, №2.-с.79-82.
7.
Завадський
Й.С. Менеджмент: Підручник: 2т.-К.: Європ. Ун-ту, 2002.-640с.
8.
Іванюта
С.М., Іванюта М.В. Економічна ефективність застосування комбінованих агрегатів
// Вісник НАУ,2005-№82.
9.
Косовська
Г.В., Косовський О.А Менеджмент організацій: Навч. посіб., -К.: "КОНДОР"
2005-860с.
10.
Лисогор
В.М., Мороз О.М., Пітик О.В. Основи моделювання маркетингової діяльності с/г
підприємств регіону: Навч. Посіб –К.: "КОНДОР", 2007-208с.
11.
Мушик Э. Мюллер П. Методы принятия
технических решений. – М.: Мир, 1990-208с.
12.
Нагаєв
В.М. Аграрний менеджмент: практикум (модульний варіант). – К.: Центр навчальної
літератури, 2004.-319с.
13.
Нагірний
Ю.П. Обґрунтування інженерних рішень. – Урожай, 1994-216с.
14.
Нелеп
В.М. Планування на аграрному підприємстві: Підр. –К.:КНЕУ, 2004.-495с.
15.
Рябич
П.М. Товма І.П. Ефективність використання автотранспорту // Економіка АПК,
1998,№7.-с41-45.
16.
Семин
А.Н. Составление инновационного бизнес- плана на предприятии АПК//Экономика с/х и перерабатывающих
предприятий.- 2003.-№9-с.15-17.
17.
Сосновська
О.О. Ярошенко П.П. Іванюка М.В. Техніко-економічне обґрунтування господарських
рішень в рослинництві: Навч. Посіб. – К.: Центр навчальної літератури,
2006.-384с.
18.
Цымбаленко С.В.,
Цымбаленко О.С. Оценка ефективности систем технологий и машин в
растеневодстве//Экономика с/х и перерабатывающих предриятий.2003, %6-с.15-17.
19.
Экономическая
эффективность инновационной технологи и техники в сфере АПК, 1999,
№11.-с.62-65.
20.
Ясинський
В.В. Гайдей О.О. Бізнес-планування: теорія і практика: Навч. Посіб. –
К.:Каравела, 20004,-232с.
21.
Ультразвуковая
технология: Аграната.- М., Металлургия. – 1974-504с.
22.
Биофизика
ультразвука.: Эльпинер.: Наука. –М., 1973.
23.
Физические
методы интенсификации процесов хим. Технологи. Кардашев М.В., - М.: Химия.-
1990-205с.
24.
И.Г.
Хорбенко. Звук, ультразвук, инфразвук.: Наука и прогрес.-Знание.: М. 1978.-385.
25.
В.В.
Майер. Простые опыты с ультразвуком.: - М.: Наука.-1978.
26.
Гранат
Б.А., Башкиров В.И. Ультразвуковая очистка. Физические основы ультразвуковой
технологи. М.,- Наука,-1970.
27.
Беззубов
А.Д., Гарминская Е.И.- Ультразвук и его применение в пищевой промышленности.-
М., Пищевая промышленность. 1964.
28.
Мечников
Е.П. Акустическая коагуляція и осаждение аерозолей.- М., АН СССР. 1963.
29.
Кудрявцев
Б.Б. Простые опыты с ультразвуком.- М.,-Угнетгиз.1954
30.
Масло –
жировая промышленность.2007.: - №1,2.
31.
Ш4.
Харчова і переробна промисловість.: - 2007., - №1-5.
32.
Мощные
ультразвуковые поля. Под. Ред.: Розенберга Л.Д., М.: Наука, 1990.