Методи і стилі керівництва

  • Вид работы:
    Контрольная работа
  • Предмет:
    Менеджмент
  • Язык:
    Русский
    ,
    Формат файла:
    MS Word
    569,28 kb
  • Опубликовано:
    2010-07-19
Вы можете узнать стоимость помощи в написании студенческой работы.
Помощь в написании работы, которую точно примут!

Методи і стилі керівництва









КОНТРОЛЬНА РОБОТА

з дисципліни «Проектний менеджмент та маркетинг підприємства»

практичні завдання Варіант № 8

Варіант № 8

1. Завдання № 1.

Принципи організації взаємин керівника з підлеглими і вищестоящим керівником.Описати практику Ваших взаємин.

2. Завдання № 2.

Завдання містить ділову ситуацію, за якою необхідно прийняти рішення та оцінити наслідок прийнятих рішень за схемою:

Близькі – позитивні; близькі – негативні;

Далекі – позитивні; віддалені – негативні.

Ви начальник відділу матеріально-технічного забезпечення(ВМТЗ). Керівництво підприємства планує збільшити випуск карбаміду. Є два постачальника сировини. 1-й розташований досить далеко від Вашого підприємства. 2-й – ближче. Придбання сировини в 1-го постачальника обходиться Вам дешевше, ніж у 2-го. Однак 1-й – більш надійний партнер, 2-й постачальник досить часто зриває строки постачань. Прийміть рішення. Наведіть приклад ділової ситуації з Вашої практики.

3. Завдання № 4.

Постановка задачі. Послідовність виконання контрольного завдання повинна містити наступні стадії:

побудова мережного графіку;

розрахунок пізнього та раннього терміні настання кожної з подій, а також їхнього резерву часу;

визначення тривалості критичного шляху;

розрахунок раннього з можливих термінів початку і закінчення робіт;

обчислення повного і вільного резервів часу кожної з робіт і коефіцієнта її напруженості;

складання проекту та оптимізації сітьового графіка з метою скорочення тривалості критичного шляху.

Таблиця завдання 4

Вихідні дані для розрахунку сітьового графіку робіт (варіант № 8)

Код роботи

Тривалість, днів

Потреба в ресурсах, чол.

0-1

2

3

1-2

3

4

2-3

4

1

3-4

1

5

4-5

2

6

5-6

3

3

5-7

4

1

5-9

5

2

6-7

1

4

7-8

2

5

8-9

3

3


Зміст

1. Завдання № 1

2. Завдання № 2

3. Завдання № 4

Список використаної літератури

1. Завдання № 1

Принципи організації взаємин керівника з підлеглими і вищестоящим керівником. Описати практику Ваших взаємин

Менеджмент – це процес планування, організації, мотивації і контролю для досягнення визначених цілей. Найважливіші функції управлінської праці наступні [21]:

1)планування - являє собою постановку цілей і розробку шляхів їхнього досягнення;

2)організація - функція керування, що включає питання поділу і кооперації праці. У тому числі створення організаційних структур, делегування повноважень, організація взаємодій.

3)мотивація - стимулювання - це спонукання працівників до ефективного досягнення цілей;

4)контроль - перевірка отриманих результатів

Управлінські відносини - це відносини верхів і низів, начальників і підлеглих. Методи керування є інструментом впливу суб'єкта на об'єкт і одночасно способом їхньої взаємодії. Постановка питання про методи керування - це постановка питання про управлінські взаємини структурних підрозділів системи керування.

Існує 3 види методів керування [18]:

1)командний;

2)економічний;

3)соціально-психологічний.

Пріоритетне положення того або іншого методу в організації додає їй риси, характерні для даного методу.

У практиці питання розподілу пріоритетів між цими методами дуже важливе, тому що ефективність організації визначається:

1)системою методів керування;

2)механізмами керування.

а) Метод командний. Використовувані механізми:

- адміністративні: наказ, розпорядження, вказівка;

- нормативні: закон, положення, інструкція, план, спущений зверху й обов'язковий для виконання;

- економічні: відсоток виплачуваного прибутку, ціна продукту (призначена), зарплата (призначена), матеріальні санкції, встановлені зверху;.

- соціально-психологічні: догана, оголошена в наказі, нагородження грамотою за розпорядженням керівництва, подяка в наказі, план соціального розвитку колективу і заходів щодо його реалізації.

б) Метод економічний. Механізми:

- договірний відсоток прибутку, що відчисляється;

- договірна ціна продукту;

- договірна зарплата;

- матеріальні санкції, передбачені договором.

в)Соціально-психологічний метод. Механізми також договірні:

переконання;

критика;

інформування;

виступ керівника перед людьми.

При командному методі керування - відносини суб'єкта й об'єкта - влади і підпорядкування. Основні достоїнства методу:

1) забезпечується єдність волі керівництва в досягненні мети;

2) не вимагає великих матеріальних витрат;

3) у малих організаціях оперативно досягаються цілі і забезпечується швидка реакція на зміну зовнішнього середовища.

Недоліки методу наступні:

1) придушується ініціатива, творча робота;

2) відсутні діючі стимули праці і можуть виникати антистимули;

3) у великих організаціях:

- менеджери не зацікавлені в підвищенні компетентності, тому вона в дефіциті;

- обюрокрачується апарат керування;

- потрібна громіздка система контролю.

Економічні методи керування - відносини суб'єкта й об'єкта - договірні - товарно-грошові. Характеризуються:

- волею суб'єкта й об'єкта, достатньої для реалізації їхніх інтересів у договірному процесі;

- виконанням договірних зобов'язань.

Достоїнства методу: стимулюється прояв ініціативи, реалізується творчий потенціал працівників на основі задоволення матеріальних потреб.

Недоліки: залишаються незадоволеними багато потреб, що лежать поза сферою матеріального інтересу, що знижує мотивацію.

3.Соціально-психологічні методи - управлінські відносини суб'єкта й об'єкта договірні без матеріальної основи. Умови реалізації: одна зі сторін ініціює договірний процес, друга не відкидає його.

Достоїнства методу:

1) включаються механізми трудової мотивації, не зв'язані з задоволенням матеріальних потреб;

2) практично не потрібні матеріальні витрати.

Недоліки: 1) не використовуються стимули, що спираються на матеріальні потреби людей;

2)важко прогнозувати результати.

Стиль керування (керівництва) і його вплив на ефективність організації

Коли керівник вирішить питання про вибір системи методів керування, те це називається стилем керівництва - форма, манери, правила, прийоми. Стиль керування - вибір системи методів. То, як керівник сполучить методи в систему, визначає стиль його керування. Методи і стиль зв'язані між собою, як зміст і форма. Зміст (метод) почасти впливає на форму (стиль), а форма змінює результати методу. Поганим стилем керівництва можна загубити самий чудовий метод [17].

Стиль керівництва - ключовий фактор керування. В внутрифірмовому керуванні ефективність на 80 відсотків залежить від стилю керівництва.

Типові індивідуальні стилі керівництва являють собою моделі, де зібрані визначені риси стилю. Розрізняють 3 типових індивідуальних стилі керівництва: авторитарний, демократичний, пасивний. Ці стилі є теоретичними конструкціями, немає керівника, що повною мірою втілює той або інший тип. Класифікація стилів керівництва і їхній аналіз дозволили розробити рекомендації, за допомогою яких керівник може вибирати свій індивідуальний стиль і керувати їм.

Типові стилі керівництва являють собою моделі, де зібрані визначені риси стилю. Розрізняють 3 типових індивідуальних стилі керівництва: авторитарний, демократичний, пасивний. Характерні риси стилів наступні.

1.Авторитарний: переважне використання командних методів керування, орієнтація на задачу або на себе, централізація повноважень, придушення ініціативи, твердий контроль, висока думка про себе, нав'язування своєї волі, мінімальне інформування, мала гласність, перевага покаранням, усунення неугодних, нетерпимість до критики, брутальність, нетактовність, невитриманість.

2.Демократичний: упор на соціально-психологічні й економічні моменти керування, орієнтація на людину, делегування повноважень, колегіальність у рішеннях, заохочення ініціативи, адекватність самооцінки, висока моральність, широка гласність, повне інформування, перевага заохоченням, турбота, допомога підлеглим, терпимість до критики, доброзичливість, ввічливість.

3.Пасивний - характерні риси - безсистемність у методах, орієнтування на себе, невикористання повноважень, самоплив в організації справ, безконтрольність підлеглих, відхід від ухвалення рішень, використання колегіальності для ухилення від відповідальності, безсистемність стимулювання, байдужність до критики, відсутність турботи про персонал.

Достоїнства і недоліки методів:

а) Авторитарний.

Достоїнства - забезпечує чіткість і оперативність виконання.

Недоліки - придушує ініціативу, не створює ефективних стимулів до праці, викликає невдоволення персоналу.

б) Демократичний.

Достоїнства - створює умови для творчої ініціативної роботи, мобілізує резерви.

Недоліки - активність і ініціативність працівників не завжди ведуть до досягнення цілей організації.

в) Пасивний.

Достоїнства - абсолютна воля виконавців.

Недолік – абсолютна воля виконавців, тому що вона майже завжди шкідлива.

Розглянемо тепер, як міняється ситуаційний фактор при авторитарному і демократичному стилі керівництва.

1.Дисципліна, ретельність, відповідальність (правосвідомість) при авторитарному стилі - низькі, при демократичному - високі.

2.Психологічний клімат у колективі, тобто рівень конфліктності при авторитарному стилі - поганий (високий), при демократичному - сприятливий (низький).

3.Кваліфікація, освітній і культурний рівень виконавців при авторитарному стилі - низькі, при демократичному - високі.

4.Ціннісний - орієнтації, що переважають у колективі при авторитарному стилі - індивідуалістські, при демократичному стилі - колективістські.

5.Основні очікування членів колективу щодо стилю керівництва при авторитарному стилі - авторитарні або що потурають, при демократичному - демократичні.

6. Характер розв'язуваних виробничих задач при авторитарному стилі - складні, відповідальні, незнайомі; при демократичному - прості, звичні.

7.Умови діяльності колективу: при авторитарному стилі - важкі; при демократичному стилі - легкі, прості.

Правильні взаємини керівника та підлеглих

Згідно тезам П.Друкера - якщо керівникам вдається встановити гарні стосунки у своїх організаціях, то це не тому, що в них є "талант поводження з людьми" [15]. Це можна пояснити тим, що у своїй роботі і взаєминах з навколишніми вони націлені на внесок у загальну справу. Саме тому ці взаємини продуктивні, - а це і є єдино вірним визначенням "гарні людські відносини". Вираження теплих почуттів і приємних слів будуть безглузді і навіть лицемірні, якщо не буде існувати загальної спрямованості на виконання визначеної роботи. З іншого боку, випадки виникнення час від часу словесних перепалок не є серйозною перешкодою у взаєминах людей, якщо вони прагнуть до досягнення загальних результатів і рішенню поставлених перед усіма задач.

Сконцентрованість на внеску припускає чотири головних умови ефективних взаємин:

- комунікація;

- колективна діяльність;

- саморозвиток і

- розвиток інших.

1. Комунікація знаходиться в центрі уваги фахівців в області керування вже більш двадцяти років. У будь-яких великих сучасних організаціях, будь то промислове підприємство, урядовий заклад, армія або лікарня, комунікація розглядається як найважливіший параметр їхнього функціонування.

Результати, досягнуті в області комунікації, поки досить скромні. Комунікація, або, інакше кажучи, взаєморозуміння в спілкуванні між людьми, знаходиться на тому ж низькому рівні, на якому вона була двадцять або тридцять років тому, коли вперше усвідомили її роль у сучасній організації. Тільки тепер ми починаємо розуміти, чому величезні зусилля, спрямовані на досягнення адекватної комунікації, не роблять належних результатів.

Традиційно комунікативні відносини будувалися по спадній, тобто від керівництва до виконавців, від начальника до підлеглого. Але справа в тім, що правильні комунікативні відносини на цій основі просто неможливі. Це удалося визначити в процесі досліджень в області сприйняття і теорії комунікації.

Чим з більш великою ретельністю намагається начальник довести щось до уваги свого підлеглого, тим більше імовірність того, що останній сприйме це в перекрученому виді. Іншими словами, він почує те, що хоче почути, а не те, що йому сказали насправді.

Керуючі ж, що беруть на себе відповідальність за досягнення поставленої мети у своїй власній роботі, як правило, вимагають відповідального відношення до неї і від своїх підлеглих. Вони як би постійно звертаються до своїх працівників з питаннями: "За які результати ви відповідаєте переді мною, вашим начальником, і перед всією організацією в цілому?", "Як можна використовувати ваші знання і здібності з найбільшою ефективністю?" У цьому випадку комунікація стає не тільки можливою, але і діючою.

Якщо підлеглий ретельно продумає, а потім представить своя думку щодо того внеску, якого від нього очікують, то в начальника з'являється можливість судити про доцільність цього внеску.

З досвіду відомо, що цілі, що ставлять перед собою самі підлеглі, практично ніколи не відповідають запитам керівника. Підлеглі бачать реальність зовсім іншими очима. Чим більше в них здібностей, чим більш велику відповідальність вони готові на себе взяти, тим більше їхнє сприйняття реальності, її можливостей і потреб відрізняється від думки їхнього керівника або організації. Ці розбіжності можуть бути досить виразні.

Чия думка більш правомочна в таких ситуаціях, як правило, не так уже важливо. Головне те, що в такий спосіб створюються умови для осмисленої комунікації.

2. Сфокусованість на внеску веде до появи комунікаційної розмаїтості й уможливлює колективну працю.

Питання типу "Хто повинний використовувати результати моєї роботи для того, щоб зробити їх ефективними?" негайно виявляє значимість людини в колективі, незалежно від того, чи належить він до керівного складу або є рядовим працівником. Це питання лежить в основі організації. Адже ефективна робота припускає працю групи людей, що володіють різними знаннями і навичками. Ці люди повинні працювати разом на добровільній основі, відповідно до логіки ситуації і вимогам завдання, а не в силу формальної юридичної структури і субординації.

Так, наприклад у лікарні, де працює моя матір, цієї однієї із самих складних сучасних структур, самі різні представники медичного персоналу (медсестри, дієтологи, терапевти, рентгенологи, фармакологи, патологи і т.д.) працюють усі разом над лікуванням тих самих хворих з мінімальним керівництвом і контролем з боку інших. У той же час вони працюють разом заради загальної мети і відповідно до загального плану дій - розпорядженнями лікуючого лікаря. В організаційному плані, кожний з перерахованих вище працівників підзвітний своєму власному начальникові. Кожний з них діє по своїй спеціальності й у своїй області знань, тобто є професіоналом. Але кожний з цих професіоналів інформує своїх колег по лікарні про конкретну ситуацію, стан і потреби конкретного хворого. У противному випадку їхнього зусилля принесуть більше шкоди, чим користі.

У лікарні моєї матері, де концентрація на конкретному внеску власне кажучи є основою діяльності, досягнення колективізму практично не становить труднощів. В районній полікліниці за місцем мого проживання такої комунікаційної розгалуженості і такого гарного колективі немає, незважаючи на пропасні зусилля по налагодженню комунікації і координації шляхом конференцій, бюлетенів, навчань і т.д.

Спрямованість на ефективний внесок сама по собі не сприяє прийняттю організаційних рішень. Однак вона приводить до розуміння задач, у тому числі й в області комунікації, рішення яких робить результативної навіть недосконалу організацію.

Комунікація між працівниками інтелектуальних професій придбала зовсім інш форми в результаті комп'ютерної революції в інформатиці. Протягом століть основною проблемою було, як домогтися "комунікації" шляхом "інформації". У силу того, що інформація оброблялася і передавалася людьми, вона завжди спотворювалася в процесі комунікаційних контактів. Інформація залежала від індивідуальних думок, вражень, коментарів, оцінок і т.д. В даний час ми живемо в умовах, коли інформація усе більш деперсоніфікується і позбавляється комунікаційного перекручування. Іншими словами, з'являється чиста інформація.

Тепер перед нами коштує трохи інша проблема: проблема встановлення необхідного мінімуму комунікаційності, для того щоб ми розуміли потреби один одного, а також мети, бачення ситуації і методи роботи. Сама інформація цього не дає. Ці зведення передаються тільки в результаті прямих контактів - за допомогою голосу або письмового слова.

Керівник, сконцентрований на особистому внеску, стимулює розвиток інших - підлеглих, колег, начальників. Він встановлює не свої особисті параметри в роботі, а ті, що засновано на вимогах даного завдання. У той же час ці параметри припускають необхідність самовдосконалення, тому що вони є умовою високих устремлінь, спрямованих на досягнення амбіційних цілей.

Як керувати своїм начальником

Насамперед намагатися продуктивно використовувати сильні сторони свого власного начальника [15].

Немає працівника в жодній організації, який би не говорив: "У мене немає проблем з керуванням своїми підлеглими. Але як мені керувати своїм начальником?" Насправді в цьому немає нічого складного, проте це під силу тільки вмілому керуючому. Весь секрет у тім що такий керівник пускає в хід найбільш сильні якості свого начальника.

У цьому відношенні може допомогти елементарна розважливість. На противагу поширеній думці, підлеглі, як правило, не піднімаються на вершини влади і популярності над поваленими тілами своїх некомпетентних керівників. Якщо начальника не просувають по службі, то його підлеглі також найчастіше обмежуються в русі нагору. Коли ж начальника звільняють із займаної посади за некомпетентність або розвал роботи, його спадкоємцем рідко стає здатна молода людина, що безпосередньо працювала поруч з ним. Нового керівника звичайно призначають з боку, а він, у свою чергу, приводить за собою своїх власних здатних людей. Звідси висновок: щасливий керівник, що просувається по службовим сходам, є гарантом власних успіхів підлеглих.

Крім того, продуктивний додаток корисних якостей керівництва вищої ланки сприяє підвищенню ефективності його підлеглих. Це дозволяє концентрувати продуктивні зусилля підлеглого таким чином, щоб вони знайшли розуміння й адекватне застосування нагорі. Подібний підхід також дозволяє підлеглому досягти поставлених перед ним цілей.

Лестощі і підлабузництво не допоможуть використанню сильних якостей керівника. Для початку необхідно визначити напрямки і представити них у прийнятній для керівника формі.

Це виходить з того, що його начальник є насамперед людиною (про це схильні забувати молоді, добре освічені працівники). Кожній людині властиво мати свої сильні і слабкі сторони. Ґрунтуючись на сильних якостях керівника, тобто даючи йому можливість робити те, що він найкраще вміє, можна підвищити як його власну ефективність, так і його підлеглих. Виходити з його недоліків так само недоречно і безглуздо, як намагатися організувати роботу, виходячи з відсутності явних слабкостей у підлеглого. Умілий підлеглий задасть наступні питання: "Яку роботу може виконувати мій начальник на високому рівні?", "У чому він уже виявив себе з найкращої сторони ?", "Що йому потрібно знати, щоб застосувати свої корисні якості?", "Яку допомогу з моєї сторони йому потрібно для якісного виконання своїх обов'язків?". Як видно з цих питань, такий підлеглий не дуже цікавиться тим, що його начальник робити не вміє.

Усі ми є "фахівцями" по іншим людям і бачимо їх більш чітко, ніж вони самі себе. Процес підвищення ефективності начальника, як правило, не представляється складним. Але це вимагає концентрації на його сильних сторонах і на тім, що він уміє робити найкраще. Це ж вимагає побудови всієї діяльності на цих сторонах при ігноруванні недоліків. При всій очевидності, орієнтація на сильні якості керівника найбільшою мірою веде до підвищення ефективності керуємого ним підлеглого за службовою структурою організації.

Взаємини між керівником та підлеглими, між керівником та керівником вищого ступеню в сучасності називається культурою організації [8].

Керівництво використовує цю культуру для залучення працівників визначених типів і для стимулювання визначених типів поводження. Культура, образ, форми підкріплюють або послабляють репутацію компанії.

1. Культура організації - це шлях виконання роботи і характер відносини до людей в організації.

2. Різні типи організацій мають різні ідеї, переконання і традиції; вони відрізняються зовнішнім виглядом, атмосферою і методами роботи.

3. На культуру організації впливають наступні фактори:

- походження,

- вид власності,

- технологія,

- яскраві події.

4. Багато основних ідей, переконання і традиції, з яких складається культура організації, є, скоріше, неявними, багато чого приймається без доказів і рідко піддається сумнівові.

5. Культура - важливий фактор у досягненні ефективності організації.

В табл.1.1 наведений приклад анкетування співробітників організації для виявлення стану та класифікації культури організації

Таблиця 1.1

Анкета ідентифікації культури організації ”Проектна фірма мого батька” (анонімний опит 10 працівників)


Ваша характеристика

ГАРНИЙ НАЧАЛЬНИК:

Сильний рішучий і твердий, але справедливий, захищає відданих підлеглих, великодушний і поблажливий до них.

Об'єктивний і точний, уникає використовувати владу у своїх інтересах, жадає від підлеглих тільки те, що відповідає посадовим обов'язкам.

Уникає протиріч, легко піддається впливові в питаннях, що стосується виконання задачі, використовує владу для одержання ресурсів, необхідних для виконання роботи.

Піклується про особисті нестатки інших, використовує своє положення для забезпечення можливостей, що стимулюють роботу підлеглих.


4

3

1

2

ГАРНИЙ ПІДЛЕГЛИЙ:

Догідливий, працьовитий і відданий інтересам свого начальника.

Відповідальний і надійний, виконує свої обов'язки й уникає дій, що турбують начальника.

Бажає внести свій внесок у рішення задачі, висуває ідеї і пропозиції, проте, охоче поступається першістю іншим, більш компетентним і здатним.

Украй зацікавлений у розвитку своїх потенціалів, немає упереджень проти одержання допомоги, навчання, шанобливо відноситься до нестатків і цінностей інших, охоче допомагає сам.


1

3

4

2

ГАРНИЙ ЧЛЕН ОРГАНІЗАЦІЇ НАСАМПЕРЕД ВИКОНУЄ

Особисті накази начальника.

Обов'язки, вимоги своєї власної ролі і додержується звичних зразків поводження.

Дії, вимоги, що випливають із задачі або професії і з можливостей, енергії і матеріальних ресурсів.

Особисті інтереси.


3

4

2

1

ЛЮДИ, ЩО ПРОЦВІТАЮТЬ В ОРГАНІЗАЦІЇ

Розважливі, суперничають один з одним, із сильними устремліннями до влади.

Сумлінні і відповідальні, із глибоким почуттям відданості організації.

Компетентні і корисні, з великим бажанням зробити справу.

Ефективні і компетентні в особистісних взаєминах, що бажають допомогти ростові і розвиткові інших співробітників.


1

4

3

2

ВІДНОШЕННЯ ОРГАНІЗАЦІЇ ДО СПІВРОБІТНИКА

Таке, начебто його час і енергія знаходяться в розпорядженні осіб, що займають місце вище по службовим сходам.

Часом і зусиллями співробітників організація розпоряджається в рамках контракту, що має права й обов'язки одночасно.

Як до партнера, що зв'язує свої уміння і здібності з загальною справою.

Як до цікавої і коштовної людини зі своїми правами.


3

4

2

1

СПІВРОБІТНИКАМИ КЕРУЮТЬ І НА НИХ ВПЛИВАЮТЬ

Особистим проявом економічної і політичної сили (нагороди і покарання).

Безготівковим проявом економічної і політичної сили, щоб нав'язати методи і норми виконання робіт.

За допомогою обіцянки й обговорення вимог, висунутих задачею і ведучих до досягнення мети шляхом відповідної діяльності, мотивованою особистістю.

Внутрішній інтерес і задоволення від майбутньої роботи і (або) участь, турбота про нестатки інших людей, втягнених у цю діяльність.


4

3

2

1

ОДИН СПІВРОБІТНИК МАЄ ПРАВО КОНТРОЛЮВАТИ ДІЯЛЬНІСТЬ ІНШОГО,

Якщо в цього співробітника більше авторитету і влади в організації.

Якщо йому запропоновано керувати іншими.

Якщо в нього більше знань про виконувану задачу.

Якщо інші розуміють, що допомога і керівництво першого можуть сприяти його ростові і знанням.


3

4

2

1

ПІДСТАВА ДЛЯ ПОСТАНОВКИ ЗАДАЧІ:

Особисті нестатки і думка тих, хто знаходиться при владі.

Формальний розподіл посадових обов'язків і відповідальності в системі.

Вимоги до ресурсів і експертні оцінки для виконання роботи.

Особисті бажання і необхідність придбання знань окремими членами організації.


3

4

2

1

РОБОТА ВІДБУВАЄТЬСЯ ЧЕРЕЗ

Одержання винагороди, страху покарання або особистої відданості окремим впливовим особам.

Дотримання договірних зобов'язань, підкріплених санкціями й особистою відданістю організації або системі.

Задоволення від роботи і досягнень і (або) через особисту відданість ідеї.

Любові до роботи заради самої роботи й інтересу і поваги до запитів і цінностей співробітників.


3

4

2

1

ЛЮДИ ПРАЦЮЮТЬ РАЗОМ,

Коли цього вимагає вищестояще керівництво, або коли розуміють, що можуть використовувати один одного для особистої вигоди.

Коли координація й обмін визначаються формальною системою.

Коли їхній спільний внесок необхідний для досягнення мети.

Коли співробітництво особисто прийняти, стимулює і викликає на змагання.


2

4

3

1

СУПЕРНИЦТВО

За особисту владу і вигоду.

За положення з високим статусом у формальній системі.

За максимальний внесок у виконання задач.

За увагу до або особистих запитів.


2

3

4

1

КОНФЛІКТ

Контролюється утручанням вищого керівника і часто їм заохочується, щоб зберегти свою владу.

Придушується посиланням на правила, процедури поводження і визначення відповідальності.

Дозволяється через обговорення якості результатів роботи.

Дозволяється за допомогою відкритого і глибокого обговорення особистих запитів і цінностей.



4

3

2

1

РІШЕННЯ

Приймаються особою, що володіє більшою владою.

Приймаються особою, що зобов'язана це робити.

Приймаються особами, що краще інших знайомі з задачею.

Приймаються сильно залученими особами, на яких впливає результат.


3

4

2

1

ВІДПОВІДНЕ КЕРУВАННЯ Й ІНФОРМАЦІЙНА СТРУКТУРА:

Наказ йде зверху вниз у простій піраміді так, що будь-який, хто знаходиться вище в піраміді, має владу над тим, хто нижче; інформація поширюється нагору за допомогою послідовних розпоряджень.

Директиви поширюються зверху вниз і інформація йде нагору в межах функціональних пірамід, що з'єднуються вгорі; влада і відповідальність обмежуються співробітниками, розташованими нижче в піраміді; перехресний функціональний обмін обмежений.

Інформація про вимоги, пропонованих до задачі, і проблемах йде з центра, що вирішує задачу, нагору і назовні, причому ті хто розу-міє найкраще проблему, визначають необхідні ресурси і підтримку від іншої частини організації; координуюча рада може установити порядок черговості і рівні ресурсів на основі інформації від усіх центрів задачі; структура повинна змінюватися відповідно до природи і місцем задачі.

Інформація і вплив йдуть від людини до людини на основі зв'язків, у которые вільно вступають заради роботи, знань, взаємної підтримки і задоволення; координуюча функція може установити загальні рівні внесків (внесків), необхідних для збереження організації; ці задачі визначаються загальною угодою.



3

4


2




1

НА ОТОЧЕННЯ РЕАГУЮТЬ ТАК, НЕМОВ ЦЕ

Джунглі, де всі проти всіх, і той, хто не експлуатує інших, сам експлуатується.

Упорядкована і раціональна система, де конкуренція обмежена законом, а конфлікти дозволяються шляхом переговорів і компромісів.

Сукупність невизначених форм і систем, які потрібно переформувати і поліпшити шляхом організації.

Комплекс потенційних небезпек і допомоги.


2

4

3

1


Опитування показує, що в даній організації переважає рольова культура, хоча і не досить явно. На культуру розглянутої організації істотний вплив зробила історія становлення і розвитку підприємства, що відноситься до років (розвитого соціалізму, при якому діяльність усіх підприємств була строго регламентована і визначена.

2. Завдання № 2

Завдання містить ділову ситуацію, за якою необхідно прийняти рішення та оцінити наслідок прийнятих рішень за схемою:

Близькі – позитивні; близькі – негативні;

Далекі – позитивні; віддалені – негативні.

Ви начальник відділу матеріально-технічного забезпечення(ВМТЗ). Керівництво підприємства планує збільшити випуск карбаміду. Є два постачальника сировини. 1-й розташований досить далеко від Вашого підприємства. 2-й – ближче. Придбання сировини в 1-го постачальника обходиться Вам дешевше, ніж у 2-го. Однак 1-й – більш надійний партнер, 2-й постачальник досить часто зриває строки постачань. Прийміть рішення. Наведіть приклад ділової ситуації з Вашої практики.

Рішення

1) Прийняття рішення по наведеній діловій ситуації

Прийняття рішення потребує розрахунків по альтернативним варіантам поставок. Основний показник альтернативних проектів:

- щоденна потреба у сировині зі складу підприємства для виробництва;

- мінімальний запас сировини на складі підприємства (виробнича безпека) у днях використання на виробництво;

- поточні залишки запасу сировини на складі підприємства у днях використання на виробництво;

- обсяг партії сировини, яку одноразово заказує підприємство у поставщиків;

вартість сировини у першого та другого постачальника;

строк поставки партії на склад від часу проплати з врахуванням коефіцієнта підвищення номінальних строків на статистичний рівень зривів строків поставок.

Так, для умовних даних:

Строк поставки партії сировини від 1-го(дальнього) постачальника -10 днів після проплати;

Коефіцієнт статистики гарантії поставки від 1-го(дального) постачальника у строк – 0,99;

Строк поставки партії сировини від 2-го(ближнього) постачальника -3 дні після проплати;

Коефіцієнт статистики гарантії поставки від 2-го(дального) постачальника у строк – 0,5;

Обсяг мінімально - безпечного запасу сировини на складі (у днях використання щоденної норми на виробництво) – 5 днів;

Поточний обсяг залишків сировини на складі (у днях використання щоденної норми на виробництво) – 15 днів;

Вартість обсягу сировини на щоденну норму використання у 1-го (дальнього) постачальника – 5000 грн.

Вартість обсягу сировини на щоденну норму використання у 2-го (ближнього) постачальника – 6000 грн.

З врахуванням наведених вихідних даних графіки поточного запасу сировини на складі з врахуванням йомівності зривів поставок будуть виглядати наступним чином (рис.2.1 та рис.2.2).

За місяць підприємство зробить передоплату:

а) 1-му постачальнику:

Р(1) = (5000грн./день*10днів)*3= 150 000 грн. - Середній запас на складі становить 10 днів; Середній коефіцієнт безпеки по сировині = 10/5=2,0. Мінімальний коефіцієнт безпеки по сировині = 5/5=1,0.

Рис.2.1. – Поточний запас сировини на складі при орієнтації на 1-го (дальнього) постачальника з тривалістю поставки 10 днів та гарантією 0,99 по строкам поставки

Рис.2.2. – Поточний запас сировини на складі при орієнтації на 2-го (ближнього) постачальника з тривалістю поставки 3 днів та гарантією 0,5 по строкам поставки (від 3 до 6 днів)

б) 2-му постачальнику:

Р(2) = (6000грн./день*5 днів) *8= 240 000 грн. - Середній запас на складі становить 14 днів; Коефіцієнт безпеки по сировині = 14/5=2,8;

Мінімальний коефіцієнт безпеки по сировині становить =9/5=1,8

Таким чином, при наведених вихідних даних доцільно орієнтуватися на 1-го(дальнього) постачальника, оскільки це буде дешевше та знизить середній запас сировині на складі. При зміні вихідних даних аналіз може показати інші пріоритети у виборі постачальника.

Результати прийняття рішення:

Близькі позитивні – економія коштів та підвищення прибутковості

підприємства;

Близькі негативні – банкрутство ближнього постачальника за відсутністю

попиту на продукцію;

Далекі позитивні – можливе зниження ближнім постачальником цін на

рівень дальнього постачальника та переключення на його

поставки;

Далекі негативні – підвищення цін дальним постачальником при банкрутстві

ближнього постачальника та відсутності конкуренції

2)Приклад ділової ситуації з моєї практики

В домі, де я мешкає, вивоз мусору здійснюють 2 комунальні організації:

- ЗАТ “Екологія” (нове підприємство, створене на бельгійських технологіях спеціальних автомобілей та нержавіючих спецконтейнерів на колесах);

- комунальне підприємство “Дніпрокомунтранс” (спадкоємець державного комунального підприємства часів СРСР з застарілою автомобільною технікою та вимогами до наявності власних постійно ржавіючих зварних контейнерів).

ЖСК, в якому я мешкаю, на зборах жителів вирішував питання:

а) продовжити обслуговування в більш дешевому комунальному підприємстві “Дніпрокомунтранс”, яке невчасно вивозить мусор та потребує витрат 150 грн. на придбання нового контейнера на поточний рік

б) перейти на обслуговування в ЗАТ “Екологія”, яке вимагає більшого рівня оплати за вивоз мусора з кожного жителя, але виконує вивоз мусора вчасно та контейнери надає само їз зміною застарілих.

На прийняття рішення зборами жителів ЖСК вирішальний вплив становило: із 72 квартар ЖСК в 26 живуть “пільговики” по оплаті комунальних послуг(від 50% до 100%); ЗАТ “Екологія” не надає пільг по оплаті цим категоріям жителів; Підприємство”Дніпрокомунтранс” надає 50 – 100 % пільги по оплаті послуг вивозу мусора “пільговим” категоріям жителів, оскільки отримує дотації з місцевого бюджету; на збори жителів ЖСК прийшло 44 жителя-представника із 72 квартир (більше 50% і збори були відкриті), при чому всі 26 “пільговиків” були присутні, тобто кількість їх голосів була більше 50% від присутніх на зборах. Прийняте рішення – купити новий контейнер ( по 2,5 грн. з квартири одноразово) та продовжити договір по вивозу мусора з підприємством “Дніпрокомунтранс”. Прийняте рішення є результатом пасивності (неприсутності) представників 26 квартир ЖСК на зборах, що по регламенту роботи зборів дозволило прийняти рішення в пользу “пільговиків”.

3. Завдання № 4

Постановка задачі. Послідовність виконання контрольного завдання повинна містити наступні стадії:

побудова мережного графіку;

розрахунок пізнього та раннього терміні настання кожної з подій, а також їхнього резерву часу;

визначення тривалості критичного шляху;

розрахунок раннього з можливих термінів початку і закінчення робіт;

обчислення повного і вільного резервів часу кожної з робіт і коефіцієнта її напруженості;

складання проекту та оптимізації сітьового графіка з метою скорочення тривалості критичного шляху.

Таблиця завдання 4

Вихідні дані для розрахунку сітьового графіку робіт (варіант № 8)

Код роботи

Тривалість, днів

Потреба в ресурсах, чол.

0-1

2

3

1-2

3

4

2-3

4

1

3-4

1

5

4-5

2

6

5-6

3

3

5-7

4

1

5-9

5

2

6-7

1

4

7-8

2

5

8-9

3

3


Рішення

1) Сіткові графіки є інструментом і призначаються для складання календарних планів роботи [5].

Умовні позначки:

– подія, що полягає в закінченні того або іншого етапу роботи .

Ti – час події.

– робота (процес).

ti – час роботи.

– фіктивна робота – застосовується для спрощення сіткових графіків (завжди дорівнює 0).

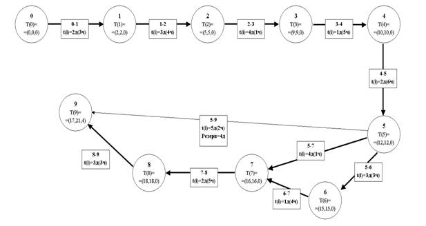
Рис.4.1. – Сітьовий графік робіт та розрахунок критичного шляху (варіант № 8 –подвійний критичний шлях – 21 день)

Рис.4.2. – План проекту (діаграма Ганта), побудований в Microsoft Project -2007 з автоматичним розрахунком тривалості робіт та резервів часу(варіант № 8– подвійний критичний шлях 20 днів з 19.12.2007 по 15.01.2008)

Обчислення мінімальних і максимальних термінів початку і закінчення робіт:

Примітка: На графіку в дужках біля події показані значення мінімального і максимального часу настання події.

 - мінімальний час початку робіт, рівний мінімальному часу настання попередній роботі події (перша цифра в дужках біля події, від якого йде стрілка).

 - максимальний час початку робіт, рівний різниці максимального часу настання наступного за роботою події і часу роботи (друга цифра в дужках біля події, до якого йде стрілка, мінус величина t).

 - мінімальний час закінчення робіт, рівний сумі мінімального часу настання попередній роботі події і часу цієї роботи (перша цифра в дужках біля події, від якого йде стрілка, плюс величина t).

 - максимальний час закінчення робіт, рівний максимальному часу настання наступної за роботою події (друга цифра в дужках біля події, до якого йде стрілка).

Резерв часу - різниця - або - .

Таблиця 4.1

Розрахунок параметрів роботи

Код роботи

T0(i) – очікуваний час виконання роботи

Тр – очікуєма трудомісткість роботи (в чоловікоднях)

Tран(і)- ранні строки початку роботи

Тпіз(і) – пізні строки початку роботи

ΔТрез(і) – резерв часу на виконання роботи

Кнапр(і) – коефіцієнт напруженості роботи

0-1

2

6,0

0

0

0


1-2

3

12,0

2

2

0


2-3

4

4,0

5

5

0


3-4

1

5,0

9

9

0


4-5

2

12,0

10

10

0


5-6

3

9,0

12

12

0


5-7

4

4,0

12

12

0


5-9

5

10,0

12

16

4


6-7

1

4,0

15

15

0


7-8

2

10,0

16

16

0


8-9

3

9,0

18

18

0



Таблиця 4.2

Розрахунок параметрів події

Код події

Tран(і)- ранній строк події

Тпіз(і) – пізній строк події

ΔТрез(і) – резерв строку події

Ознака знаходження події на критичному шляху

0

0

0

0

Крит.шлях

1

2

2

0

Крит.шлях

2

5

5

0

Крит.шлях

3

9

9

0

Крит.шлях

4

10

10

0

Крит.шлях

5

12

12

0

Крит.шлях

6

15

15

0

Крит.шлях

7

16

16

0

Крит.шлях

8

18

18

0

Крит.шлях

9

17

21

4

Крит.шлях

Максимальна довжина критичного шляху – 21 день



Рис.4.3. – Оптимізований сітьовий графік робіт та розрахунок критичного шляху (варіант № 8 – критичний шлях – 16 р/днів замість вихідних 20 днів) - перерозподілені 2 чол. з роботи 5-9 по одному дню на роботу 5-6, 5-7, 8-9 (резерв роботи став 0)

Рис.4.4. – Оптимізований план проекту (діаграма Ганта), побудований в Microsoft Project -2007 з автоматичним розрахунком тривалості робіт та резервів часу(варіант № 8– оптимізований критичний шлях 16 робочих днів з 19.12.2007 по 11.01.2008 за рахунок зменшення вільного резерву часу роботи 5-9)

Список використаної літератури

1. Адизес И. Как преодолеть кризисы менеджмента. Диагностика и решение управленческих проблем: Пер. с англ./ И. Адизес. - СПб.: Стокгольмская шк. экон., 2006. - 285 с.

2. Армстронг М. Менеджмент: методы и приемы: Пер. с 3-го англ. изд./ М. Армстронг. - К.: Знання-Прес, 2006. - 876 с.

3. Бардиш, Григорій Олексійович. Проектний аналіз: Підручник/ Г.О. Бардиш. - 2-ге вид., стер. . - К.: Знання, 2006. - 416 с

4. Беннис Уоррен. Как становятся лидерами: менеджмент нового поколения: Роль эпохи, ценностей и событий в становлении лидеров: Пер. с англ./ У.Дж. Беннис, Р.Дж. Томас. - М.: Вильямс, 2006. - 208 с

5. Веретенников В.І. Управління проектами: Навчальний посібник/ В.І. Веретенников, Л.М. Тарасенко, Г.І. Гевлич. - К.: Центр навчальної літератури, 2006. - 280 с

6. Дафт Ричард. Теория организации: Учебник: Пер. с англ./ Р.Л. Дафт. - М.: ЮНИТИ, 2006. - 700 с.

7. Кнорринг В. И. Теория, практика и искусство управления. Учебник для вузов по специальности "Менеджмент". — 2-е изд., изм. и доп. — М.: Издатель-ство НОРМА (Издательская группа НОРМА—ИНФРА • М), 2001. — 528 с.

8. Корпоративная культура и управление изменениями: Пер. с англ.. - М.: Альпина Бизнес Букс, 2006. - 192 с.

9. Мартин П. Управление проектами : Пер. с англ./ П. Мартин, К. Тейт. - СПб.: Питер, 2006. - 224 с.

10. Маркетинговий менеджмент: Навч. посібник/ Ред. М.І. Белявцев, В.Н. Воробйов. - К.: Центр навчальної літератури, 2006. - 407 с

11. Мазур И.И., Шапиро В.Д., Ольдерогге Н.Г. Управление проектами – М. “Экономика», 2001 – 574 с.

12. Маскон М.Х., Альберт М., Хедоури Ф. Основы менеджмента: Пер. С анл. – М.: Дело, 1992. – 701 с.

13. Минцберг Г., Куинн Дж. Б., Гошал С. Стратегический процесс / Пер. с англ. под ред. Ю.Н. Каптуревского. — СПб.: Питер, 2001. — 688 с.

14. МОДЕЛИ И МЕТОДЫ УПРАВЛЕНИЯ ПЕРСОНАЛОМ: Российско-британское учебное пособие /Под ред. Е.Б. Моргунова (Серия «Библиотека журнала «Управление персоналом»). — М.: ЗАО «Бизнес-школа «Интел-Синтез», 2001. — 464 с.

15. Нельсон Боб. Библия менеджмента: Пер. с англ./ Б. Нельсон, П. Экономи. - М.: Диалектика, 2006. - 253 с

16. Новак В. О. Інформаційне забезпечення менеджменту: Навчальний посібник/ В.О. Новак, Л.Г. Макаренко, М.Г. Луцький. - К.: Кондор, 2007. - 462 с

17. Осовська Г. В. Основи менеджменту: Підручник/ Г.В. Осовська, О.А. Осовський. - 3-є вид., переробл. і допов.. - К.: Кондор, 2006. - 664 с

18. Результативный менеджмент. Как построить эффективную систему управления: Сборник статей по практическому менеджменту/ Сост. И.В. Липсиц. - М.: Омега-Л, 2006. - 218 с

19. Савченко А.Б. Искусство управления ситуацией: опыт Востока и Запада: Учебно-практическое пособие/ А.Б. Савченко. - М.: Маркет ДС, 2006. - 270 с.

20. Сравнительный менеджмент: Учебное пособие для студентов вузов/ Ред. С.Э. Пивоваров. - СПб.: Питер, 2006. - 363 с.

21. Скрипко Т.О. Менеджмент: Навч. посібник/ Т.О. Скрипко, О.О. Ланда. - К.: Центр навчальної літератури, 2006. - 174 с

22. Тарнавська Н.П., Пушкар Р.М. Менеджмент: теорія та практика - Т.: Карт-бланш, 1997.-456с.

23. Фролов С. С. Социология организаций: Учебник. — М.: Гардарики, 2001. — 384 с

24. Хміль Ф.І. Менеджмент – К.: Вища школа, 1995.-351с.


Не нашли материал для своей работы?
Поможем написать уникальную работу
Без плагиата!
Без нейросетей!