Концепція управління персоналом в комерційному банку АКБ "Приватбанк"

  • Вид работы:
    Дипломная (ВКР)
  • Предмет:
    Менеджмент
  • Язык:
    Русский
    ,
    Формат файла:
    MS Word
    3,15 Mb
  • Опубликовано:
    2010-07-08
Вы можете узнать стоимость помощи в написании студенческой работы.
Помощь в написании работы, которую точно примут!

Концепція управління персоналом в комерційному банку АКБ "Приватбанк"

Дніпропетровський університет економіки та права

Кафедра менеджменту

Робота допущена до захисту

ДИПЛОМНА РОБОТА

спеціаліста

Концепція управління персоналом в комерційному банку АКБ “Приватбанк”



Студента (ки)

Спеціальність 7.050201

"Менеджмент організацій"

Керівник дипломної роботи

Дніпропетровськ

2007

АНОТАЦІЯ

Дипломна робота спеціаліста ____________________________________

на тему - Концепція управління персоналом в комерційному банку АКБ “Приватбанк”

Керівник проекту - ______________________________________

Предметом дипломного проекту є вивчення стосунків працівників у процесі роботи комерційного банку з точки зору найбільш повного та ефективного використання їх потенціалу.

Об’єктом дипломного проекту менеджмент персоналу в найбільшому в Україні багатофілійному АКБ "Приватбанк" (м. Дніпропетровськ).

Метою дипломного проекту є аналіз особливостей та обґрунтування ефективності основних принципів менеджменту персоналу в комерційному банку.

Інформаційно-методологічна база досліджень дійсної дипломної роботи - звітні документи АКБ "Приватбанк" за 2000 - 2006 роки.

Актуальність отриманих в дипломному дослідженні результатів полягає

в затвердженні економічної доцільності концепції розвитку менеджменту персоналу в АКБ "Приватбанк" в напрямках:

впровадження мотиваційних моделей компетентності персоналу;

розвитку корпоративної культури банку та автоматизації процесів її реалізації створенням CRM-систем "інтелектуального банку знань" для прийняття компетентних рішень кожним службовцем банку та їх об’єктивного контролю;

впровадженням системи безперервного професійного навчання персоналу банку на базі корпоративного "ПриватУніверситету",

КЛЮЧОВІ СЛОВА: МЕНЕДЖМЕНТ ПЕРСОНАЛУ, МОТИВАЦІЯ, КОРПОРАТИВНА КУЛЬТУРА, КОМПЕТЕНЦІЇ, ПРОФЕСІЙНЕ НАВЧАННЯ

Дипломна робота спеціаліста складається із вступу, трьох розділів, висновків та списку літератури. Роботу подано на 100 стор., вона містить 5 таблиць, 10 рисунків, додатки на 12 стор., список джерел - 61 найменування.

____________________________ (ПІБ)

Зміст

Вступ

Розділ 1. Організаційно-методологічні основи управління персоналом комерційного банку

1.1 Концепція, принципи, політика та стратегія управління персоналом комерційного банку

1.2 Вимоги до працівників, критерії та показники ефективності функціонування персоналу комерційних банків

1.3 Стратегічне та оперативне управління персоналом комерційного банку

Розділ 2. Аналіз діючої системи управління персоналом в комерційному банку АКБ “Приватбанк”

2.1 Загальна характеристика інфраструктури АКБ “Приватбанк”

2.2 Оптимізація структури та чисельності персоналу АКБ “Приватбанк”

2.3 Оцінка ефективності праці персоналу АКБ “Приватбанк"

2.4 Методи удосконалення системи оплати праці персоналу АКБ “Приватбанк"

2.5 Основні проблеми управління персоналом АКБ “Приватбанк”

Розділ 3. Шляхи вдосконалення менеджменту персоналом в комерційному банку АКБ “Приватбанк"

3.1 Мотиваційно-компетентна модель менеджменту персоналом банку

3.2 Розвиток корпоративної культури банку як метод управління персоналом

3.5 Місце та функції сучасної служби по роботі з персоналом в комерційному банку

Висновки

Список використаної літератури

Додаток А

Додаток Б

Додаток Г

Вступ


Концепція управління персоналом комерційного банку - це система теоретико-методологічних поглядів на розуміння і визначення сутності, змісту, цілей, завдань, критеріїв, принципів і методів управління персоналом, а також організаційно-практичних підходів до формування механізму її реалізації в конкретних умовах функціонування підприємств.

Основу концепції управління персоналом в даний час складає зростаюча роль особистості працівника, знання його мотиваційних установок, вміння їх формувати і направляти у відповідності із завданнями, що стоять перед підприємством.

В усьому світі йде пошук найбільш раціональних моделей управління. Досвід багатьох фірм показав, що інвестиції в нове обладнання не приводять до підвищення продуктивності праці, якщо не враховується "людський фактор", тобто якщо одночасно не здійснюються великі вкладення капіталу в підготовку персоналу, створення резерву кадрів, у впровадження нових принципів організації праці. Для управлінського рівня необхідно, крім того, створення нової виробничої культури, що включає принципи групової роботи (виробничої діяльності), реорганізацію підготовки і підвищення кваліфікації персоналу з орієнтацією на системну, комплексну організацію роботи з резервом кадрів, на оплату праці виходячи з виробничих потреб, на стимулювання ініціативи і залучення в процес прийняття рішень, у тому числі спрямованих на підвищення якості обслуговування споживачів.

Протягом багатьох років людському чинникові в бізнесі надавалася другорядна роль, підпорядкована фінансовим і виробничим завданням компанії. Останнім часом таке ставлення почало змінюватися. Актуальною проблемою сучасного менеджменту є активізація людських ресурсів для досягнення успіху організації. До причин такої переорієнтації належать проблеми, що виникли в розвинутих країнах світу в кінці 1970-х років у зв'язку із швидкими змінами в технології, економічним та демографічним тиском, зниженням продуктивності тощо. Тому важливою теоретичною та практичною проблемою є орієнтація персоналу на досягнення стратегічних завдань організації.

Стосовно поняття "менеджмент персоналу'' відомі такі визначення:

1. Управління персоналом - самостійна галузь менеджменту, головною метою якої є підвищення виробничої, творчої віддачі та активності персоналу; орієнтація на скорочення частки та кількості виробничих та управлінських працівників; вироблення та реалізація політики підбору та розміщення персоналу; вироблення правил прийому та звільнення персоналу; вирішення питань, пов'язаних з навчанням і підвищенням кваліфікації персоналу.

2. Управління кадрами - процес планування, підбору, підготовки, оцінки та неперервної освіти кадрів, спрямований на раціональне їх використання, підвищення ефективності виробництва і, в кінцевому результаті, на поліпшення якості життя.

3. Менеджмент персоналу - це процес вирішення завдань організації шляхом прийому, збереження, звільнення, вдосконалення та належного використання людських ресурсів.

Найбільш простим і всеохоплюючим визначенням менеджменту персоналу може бути - адекватний цілям організації вплив на робочу силу.

Актуальність теми дипломної роботи полягає в тому, що люди є центральним і головним елементом в будь-якій системі управління і в будь-якій виробничій системі.

Людина в організації (виробничій системі) виконує роль керівника (суб'єкта управління) та виконавця (об'єкта управління). Працівники організації виступають об'єктом управління тому, що вони є продуктивною силою, головним складником будь-якого виробничого процесу. Тому планування, формування, розподіл, перерозподіл і раціональне використання людських ресурсів на виробництві становить основний зміст менеджменту персоналу і з цієї точки зору розглядається аналогічно до управління матеріально-речовими елементами виробництва. Разом з тим персонал - це, перш за все, люди, які характеризуються складним комплексом індивідуальних якостей, серед яких соціально-психологічні відіграють головну роль. Здатність персоналу одночасно виступати об'єктом та суб'єктом управління є головною специфічною особливістю менеджменту персоналу.

Об’єктом дипломного проекту менеджмент персоналу в найбільшому в Україні багатофілійному акціонерному комерційному банку "Приватбанк" (м. Дніпропетровськ).

Предметом дипломного проекту є вивчення стосунків працівників у процесі роботи комерційного банку з точки зору найбільш повного та ефективного використання їх потенціалу.

Метою дипломного проекту є аналіз особливостей та обґрунтування ефективності основних принципів менеджменту персоналу в комерційному банку - поєднання ефективного навчання персоналу, підвищення кваліфікації та трудової мотивації для розвитку здібностей працівників і стимулювання їх до виконання робіт більш високого рівня.

Завдання дослідження дипломної роботи:

1. В 1 розділі дипломної роботи провести теоретичний аналіз організаційно-методологічні основ управління персоналом комерційного банку

2. В 2 розділі дипломної роботи виконати дослідження системи управління персоналом в комерційному банку АКБ "Приватбанк"

3. В 3 розділі дипломної роботи обґрунтувати шляхи вдосконалення менеджменту персоналом в комерційному банку АКБ "Приватбанк"

Методи досліджень: проведення горизонтального (індексно-хронологічного) та вертикального (структурно-хронологічного) аналізу балансу та фінансової звітності банку, аналіз динаміки розвитку показників інфраструктури банку.

Інформаційно-методологічна база досліджень дійсної дипломної роботи - звітні документи АКБ "Приватбанк" за 2000 - 2006 роки.

Практична цінність результатів дослідження дійсної дипломної роботи полягає в затвердженні економічної доцільності концепції розвитку менеджменту персоналу в АКБ "Приватбанк" в напрямках:

впровадження мотиваційних моделей компетентності персоналу;

розвитку корпоративної культури банку та автоматизації процесів її реалізації створенням CRM-систем "інтелектуального банку знань" для прийняття компетентних рішень кожним службовцем банку та їх об’єктивного контролю;

впровадженням системи безперервного професійного навчання персоналу банку на базі корпоративного "ПриватУніверситету",

що дозволяє зайняти передові економічні позиції в банківській системі Україні в галузі продуктивності праці та менеджменту персоналу:

мінімізувати відносну частку витрат на утримання персоналу до 18% від загальних доходів банку при середньому значенні цього показника в банківській системі України - 30%;

максимізувати рівень виробітку загального доходу банку на кожну гривню витрат на утримання персоналу до 4,6 грн. /грн. заробітної плати при середньому значенні цього показника в банківській системі України - 3,4 грн. грн.

стабільно на протязі 2003 - 2006 років мати рівень середньомісячної заробітної плати працівника банку на 100-120 грн. /міс вище середньостатистичних показників по фінансовим установам України.

Розділ 1. Організаційно-методологічні основи управління персоналом комерційного банку


1.1 Концепція, принципи, політика та стратегія управління персоналом комерційного банку


Концепція управління персоналом - це система теоретико-методологічних поглядів на розуміння і визначення сутності, змісту, цілей, завдань, Критеріїв, принципів і методів управління персоналом, а також організаційно-практичних підходів до формування механізму її реалізації в конкретних умовах функціонування підприємств [33].

Основу концепції управління персоналом підприємства в даний час складає зростаюча роль особистості працівника, знання його мотиваційних установок, вміння їх формувати і направляти у відповідності із завданнями, що стоять перед підприємством.

Зміна економічної і політичної систем України в 90-ті роки одночасно надали великі можливості і містять серйозні загрози для існування кожної особистості, вносять значний рівень невизначеності в життя практично кожної людини.

Управління персоналом в такій ситуації набуває особливого значення, оскільки дозволяє реалізувати, узагальнити широкий спектр питань адаптації індивіда до зовнішніх умов, врахування особистісного фактора при побудові системи управління персоналом.

Укрупнено можна виділити три фактори, що впливають на працівників підприємства [25]:

ієрархічна структура підприємства - де основним засобом впливу є відношення влади-підлеглості, примушення і контролю.

культура, тобто шкала цінностей, вироблених суспільством, підприємством або групою осіб, соціальні норми, які регламентують дії особистості, примушують індивіда вести себе так, а не інакше без помітного тиску.

ринок - мережа рівноправних відносин, що базуються на купівлі-продажу продукції і послуг, відношеннях власності, рівновазі інтересів продавця і покупця.

Ці фактори впливу - поняття достатньо складні і на практиці рідко застосовуються окремо. Характер, якість економічної ситуації на підприємстві визначається фактором, якому віддається пріоритет.

Розглядаючи процес управління персоналом як цілісну систему, можна виділити основні елементи, які реалізують такі функції:

організаційну:

планування джерел комплектування кадрами;

інформованість населення про набір кадрів і терміни набору;

об’єм коштів, виділених на підготовку кадрів.

соціально-економічну: - комплекс умов і факторів, які визначають використання і закріплення персоналу;

відтворювальну: - збереження навчально-матеріальної бази і розвиток персоналу.

Планування кадрової роботи дозволить уже в проекті визначити основні елементи структури трудового потенціалу, взаємопов’язані з техніко-економічним рівнем створюваного комерційного банку.

В свою чергу кожна із вказаних систем також носить комплексний характер і включає в себе ряд функціональних підсистем (рис.1.1)


Рис.1.1 Принципова схема управління персоналом

Кожна з цих підсистем може бути представлена як групою осіб, так і однією особою, в залежності від масштабів організації і рівня розвитку кадрової політики.

Управління персоналом базується на таких засадах [37]:

необхідність тісного зв’язку планування персоналу з стратегією розвитку організації;

кількісна оцінка витрат на роботу з персоналом і їх впливу на економічні показники виробництва;

визначення необхідного пакету компенсацій для ефективної роботи на ринку праці.

Керівництво персоналом як функція управління покликане об’єднувати, координувати, взаємопов’язувати та інтегрувати всі інші функції управління в єдине ціле. Це досягається реалізацією принципів роботи з персоналом, їх взаємодію. Під принципом розуміють наукове обґрунтування (правило), якого при прийнятті рішення слід враховується або дотримуватись.

Існують такі принципи роботи з персоналом:

А) Загальні принципи:

1. Ефективність - передбачає найбільш ефективну і економічну організацію системи управління персоналом, зниження частки витрат на систему управління в загальних витратах на одиницю продукції, підвищення ефективності виробництва. В випадку, коли після впровадження заходів по удосконаленню системи управління персоналом збільшились витрати на управління, то вони повинні перекриватися ефектом від виробничої діяльності.

2. Прогресивність - відповідність системи управління персоналом передовим зарубіжним і вітчизняним аналогам.

3. Перспективність - при формуванні системи управління персоналом слід враховувати перспективи розвитку організації.

4. Комплексність - при формуванні системи управління персоналом необхідно враховувати всі фактори, як впливають на систему управління (договірні зв’язки, зв’язки з вищестоящими організаціями, стан об’єкту управління тощо) і охоплювати всі сфери роботи з персоналом.

5. Оперативність - своєчасне прийняття рішень по аналізу і удосконаленню системи управління персоналом, які б попереджували або оперативно усували відхилення.

6. Оптимальність - багатоваріантна обробка пропозицій щодо формування системи управління персоналом і вибір найбільш раціонального варіанту для конкретних умов виробництва.

7. Простота - чим простіше система управління персоналом, тим краще вона працює (але це виключає спрощення системи управління, до рівня, коли це наносить збитки виробництву)

8. Науковість - розробка заходів по формуванню системи управління персоналом повинна ґрунтуватись на досягненнях науки в галузі управління і з урахуванням змін законів розвитку суспільного виробництва в ринкових умовах.

9. Ієрархічність - в будь-яких вертикальних розрізах системи управління персоналом повинна забезпеченість ієрархічна взаємодія між ланками управління (структурними підрозділами або окремими керівниками), принциповою характеристикою якої є несиметрична передача інформації “донизу" і “доверху” по системі управління.

10. Автономність - в будь-яких горизонтальних і вертикальних розрізах системи управління персоналом повинна забезпечуватись раціональна автономність структурних підрозділів або окремих керівників.

11. Узгодженість - взаємодія між ієрархічними ланками по вертикалі, а також між відносно автономними ланками системи управління персоналом по горизонталі повинні бути в цілому узгоджені з основними цілями організації та синхронізовані в часі.

12. Стійкість - для забезпечення стійкою функціонування системі управління персоналом необхідно передбачати спеціальні “локальні регулятори", які при відхиленні від заданої цілі організації ставлять того чи іншого робітника або підрозділ в невигідне становище і спонукають їх до регулювання системи управління персоналом.

13. Багатоаспектність - управління персоналом, як по вертикалі, так і по горизонталі може здійснюватись по різним каналам; адміністративно-господарському, правовому, економічному тощо.

14. Плановість - початком всієї роботи є визначення на довготерміновий період напрямку, темпів і пропорцій розвитку виробництва і пов’язаних з цим змін в структурі персоналу.

15. Винагорода - базується на результатах індивідуальної праці і ефективності організації (групи).

16. Підбір і розстановка - для забезпечення і ефективності функціонування організації в ній повинна бути розроблена система підбору і розстановки кадрів. Розвиток, навчання, переміщення, просування робітників здійснюється у відповідності з результатами їх праці, здібностями, інтересами і потребами організації.

Б) Принципи організації роботи з персоналом:

1. Ротація - тимчасове вибуття окремих робітників не повинно переривати процес здійснення будь-яких функцій. Для цього кожний робітник системи управління персоналом повинен уміти виконувати функції вищестоящого, нижчестоящого співробітника і одного-двох робітників свого рівня.

2. Оптимальне співвідношення управлінських орієнтацій - диктує необхідність випереджену орієнтацію функцій управління персоналом на розвиток виробництва порівняно з функціями, направленими на забезпечення функціонування виробництва.

3. Концентрація - розглядається в двох напрямках: як концентрація зусиль працівників окремого підрозділу або всієї системи управління персоналом на рішення основних задач або як концентрація однорідних функцій в одному підрозділі системи управлінським персоналом, щоб уникнути дублювання.

4. Спеціалізація - розподіл праці в системі управління персоналом (виділяється праця керівників, спеціалістів і службовців). Формуються окремі підрозділи, які спеціалізуються на виконанні окремих груп функцій.

5. Паралельність - передбачає одночасне виконання окремих управлінських рішень, що підвищує оперативність управління персоналом.

6. Адаптивність (гнучкість) - означає пристосованість системи управлінським персоналом до змін в цілях об’єкта управління або в умовах його роботи.

7. Наступність - передбачає загальну методологічну основу проведення робіт по удосконаленню системи управлінським персоналом на різних її рівнях і різними спеціалістами, стандартне їх оформлення.

8. Безперервність - відсутність перерв в роботі працівників системи управлінським персоналом або підрозділів, зменшення часу “пролежування" документів, простоїв технічних засобів управління.

9. Ритмічність - виконання однакового обсягу робіт в рівні проміжки часу і регулярність повторення функцій управління персоналом.

10. Технологічна єдність - система управлінським персоналом повинна мати концептуальну єдність, містити єдину доступну термінологію, діяльність всіх підрозділів і керівників повинна будуватися на єдиних підрозділах (етапах, фазах, функціях) для різних по економічному змісту процесів управління персоналом.

11. Комфортність - система управлінським персоналом повинна забезпечувати максимум зручності для творчих процесів обґрунтування, виробітку, прийняття і реалізації рішень людиною.

12. Колегіальність управління - професіонали-менеджери працюють в тісному контакті і пов’язані в співробітництві, взаємозалежності, утворюють управлінський апарат (штат).

1.2 Вимоги до працівників, критерії та показники ефективності функціонування персоналу комерційних банків


Згідно з "Положенням НБУ про порядок видачі банкам банківських ліцензій, письмових дозволів та ліцензій на виконання окремих операцій" [3], Національний банк висуває наступні кваліфікаційні вимоги до працівників банків:

1. До голови правління банку:

наявність вищої економічної, юридичної освіти чи освіти в галузі управління;

стаж роботи в банківській системі за відповідним фахом не менше ніж три роки;

досвід керівної роботи в банках не менше ніж один рік;

бездоганна ділова репутація;

відсутність під час керівної роботи в банках фактів порушень вимог банківського законодавства та/або нормативно-правових актів Національного банку.

2. До заступника голови правління та членів правління:

наявність вищої економічної, юридичної освіти чи освіти в галузі управління;

стаж роботи в банківській системі за відповідним фахом не менше ніж три роки;

бездоганна ділова репутація;

відсутність під час керівної роботи в банках фактів порушень вимог банківського законодавства та/або нормативно-правових актів Національного банку.

3. До головного бухгалтера банку та його заступника:

наявність вищої економічної або бухгалтерської освіти;

стаж роботи в банківській системі за відповідним фахом не менше ніж три роки;

досвід керівної роботи в банках не менше ніж один рік (для головного бухгалтера);

бездоганна ділова репутація;

відсутність під час керівної роботи в банках фактів порушень вимог банківського законодавства та/або нормативно-правових актів Національного банку.

4. До керівників філій банку:

наявність вищої економічної, юридичної освіти чи освіти в галузі управління;

стаж роботи в банківській системі за відповідним фахом не менше ніж три роки;

бездоганна ділова репутація;

відсутність під час роботи в банках фактів порушень вимог банківського законодавства та/або нормативно-правових актів Національного банку.

5. До керівників підрозділів, які відповідатимуть за здійснення операцій, на які банк отримав банківську ліцензію, письмовий дозвіл, ліцензії на виконання окремих операцій, у тому числі до керівника служби внутрішнього аудиту:

наявність вищої фінансово-економічної освіти;

стаж роботи в банківській системі за відповідним фахом не менше ніж три роки;

бездоганна ділова репутація;

відсутність під час роботи в банках фактів порушень вимог банківського законодавства та/або нормативно-правових актів Національного банку.

6. Кваліфікаційні вимоги до спеціалістів:

а) до касирів валютних кас:

стаж роботи касиром банку не менше ніж один рік;

б) до експертів з приймання та оцінки банківських металів:

стаж роботи експертом дорогоцінних металів не менше ніж один рік;

уміння застосовувати в роботі норми глави VI Інструкції N 1 з організації емісійно-касової роботи в установах банків України, затвердженої постановою Правління Національного банку України від 07.07.94 N 129 (зі змінами);

обізнаність з міжнародними стандартами якості дорогоцінних металів та технічними умовами Держстандартів, прийнятих Міждержавною радою із стандартизації, метрології та сертифікації.

Для отримання письмового дозволу на перевезення валютних цінностей та інкасацію коштів персонал банку має відповідати таким спеціальним вимогам:

наявність у керівника підрозділу перевезення валютних цінностей та інкасації коштів вищої економічної або юридичної, або технічної освіти, або освіти в галузі управління та стажу роботи в банківській системі за відповідним фахом не менше ніж три роки;

наявність особового складу підрозділу перевезення валютних цінностей та інкасації коштів, який отримав підготовку відповідно до вимог нормативно-правових актів Національного банку;

наявність документів, що підтверджують прийняття заліків щодо знання працівниками підрозділу перевезення валютних цінностей та інкасації коштів вимог нормативно-правових актів, які регламентують роботу з перевезення валютних цінностей та інкасації коштів;

Найважливіша складова частина стратегічно орієнтованої політики організації - її кадрова політика, що визначає філософію і принципи, реалізовані керівництвом у відношенні людських ресурсів [26]. Ціль кадрової політики - забезпечення оптимального балансу процесів відновлення і збереження чисельного і якісного складу кадрів у відповідності з потребами самої організації, вимогами діючого законодавства і станом ринку праці.

Аналіз існуючої в конкретних організаціях кадрової політики дозволяє виділити, як мінімум, дві підстави для їхнього угруповання. Перша підстава зв'язана з рівнем усвідомленості тих правил і норм, що лежать в основі кадрових заходів. По даній підставі можна виділити наступні типи кадрової політики:

пасивна;

реактивна;

превентивна;

активна.

Другою підставою для диференціації кадрової політики може бути ступінь відкритості організації стосовно зовнішнього середовища при формуванні кадрового складу, її принципова орієнтація на внутрішні чи зовнішні джерела комплектування. По цій підставі традиційно виділяють два типи кадрової політики - відкриту і закриту.

Розглянемо докладніше кожний зі згаданих варіантів кадрової політики.

1. Пасивна і реактивна кадрова політика.

Саме словосполучення "пасивна політика" на перший погляд представляється алогічним. Однак нерідко зустрічаються ситуації, при яких керівництво організації не має вираженої програми дій у відношенні власного персоналу, а кадрова робота зводиться до рутинного функціонування чи ліквідації "непередбачених і неведомо що відкіля звалилися негативних наслідків". Для такої організації характерна відсутність прогнозу кадрових потреб, методів оцінки праці і персоналу, діагностики кадрової ситуації в цілому. Керівництво найчастіше змушене працювати в режимі екстреного реагування на виникаючі конфліктні ситуації, які прагне погасити будь-як засобами, часто не встигаючи зрозуміти причини подій і їхні можливі наслідки.

При реактивній кадровій політиці керівництво підприємства здійснює контроль за симптомами негативного стану в роботі з персоналом, намагається проаналізувати їх причини і стежить за виникненням конфліктних ситуацій. Предметом спеціальної уваги посібники стають моніторинг кваліфікованої робочої сили і мотивація персоналу до високопродуктивної праці. Крім того, на підприємствах починають впроваджувати заходи для локалізації кризових явищ, здійснюються дії, спрямовані на розуміння причин, що привели до виникнення кадрових проблем. Кадрові служби таких підприємств, як правило, мають у своєму розпорядженні засоби діагностики існуючої ситуації і надання адекватної екстреної допомоги. Разом з тим, незважаючи на те, що в програмах розвитку підприємства кадрові проблеми виділяються і розглядаються спеціально, основні труднощі при використанні реактивної кадрової політики виникають перед організацією при середньостроковому прогнозуванні.

2. Превентивна й активна кадрова політика

У справжньому змісті слова про превентивну кадрову політику можна говорити лише тоді, коли керівництво фірми (підприємства) має обґрунтовані прогнози розвитку ситуації. При цьому організація, що характеризується наявністю превентивної кадрової політики, не має засобів для впливу на існуючу ситуацію. Працівники кадрової служби подібних підприємств мають як засобами діагностики персона, так і методику прогнозування кадрової ситуації на середньостроковий період. Програма розвитку організації ґрунтується на короткостроковому і середньостроковому прогнозах потреби в кадрах, як у якісному, так і в кількісних відносинах. У ній також звичайно представлені задачі по розвитку персоналу. Основна проблема таких організацій - розробка цільових кадрових програм.

Якщо керівництво має не тільки прогноз, але і засоби впливу на ситуацію, а кадрова служба здатна розробити цільові кадрові програми, а також здійснювати регулярний моніторинг ситуації і коректувати виконання програм відповідно до параметрів зовнішнього і внутрішнього середовища, то можна говорити про наявність у даній організації активної кадрової політики.

З погляду механізмів, що використовуються керівництвом організації, можна виділити два види активної кадрової політики - раціональну й авантюристичну.

При раціональній кадровій політиці керівництво підприємства має як якісний діагноз, так і обґрунтований прогноз розвитку ситуації, а також має у своєму розпорядженні засоби для впливу на неї. Кадрова служба підприємства має не тільки засоби діагностики персоналу, але і методи прогнозування кадрової ситуації на середньостроковий і довгостроковий періоди. У програмах розвитку організації містяться короткостроковий, середньостроковий і довгостроковий прогнози потреби в кадрах (якісної і кількісний). Крім того, складовою частиною плану є програма кадрової роботи з варіантами її реалізації.

При авантюристичній кадровій політиці керівництво підприємства не має якісного діагнозу, обґрунтованого прогнозу розвитку ситуації, але прагне впливати на неї. Кадрова служба підприємства, як правило, не має у своєму розпорядженні засоби прогнозування кадрової ситуації і діагностики персоналу, однак у програму розвитку підприємства включені плани кадрової роботи, найчастіше орієнтовані на досягнення цілей, важливих для розвитку підприємства, але не проаналізованих з погляду зміни ситуації. План роботи з персоналом у такому випадку будується на досить емоційному, мало аргументованому, хоча і вірному представленні про цілях роботи з персоналом.

3. Відкрита і закрита кадрова політика

Відкрита кадрова політика, характеризується тим, що організація прозора для потенційних співробітників на будь-якому структурному рівні. Новий співробітник може почати працювати як із самої низової посади, так і з посади на рівні вищого керівництва. У граничному випадку така організація готова прийняти па роботу будь-якого фахівця, якщо він має відповідну кваліфікацію, без обліку досвіду роботи в цій чи родинних їй організаціях. Такий тип кадрової політики характерний для сучасних телекомунікаційних компаній чи автомобільних концернів, що готові "купувати" людей на будь-які посадові рівні незалежно від того, чи працювали вони раніше в подібних організаціях. Кадрова політика відкритого типу може бути адекватна для нових організацій, що ведуть агресивну політику завоювання ринку, орієнтованих на швидкий ріст і стрімкий вихід на передові позиції до своєї галузі.

Закрита кадрова політика характеризується тим, що організація орієнтується на включення у свій склад нового персоналу тільки з нижчого посадового рівня, а заміщення вакансій вищих посадових позицій відбувається тільки з числа співробітників організації. Кадрова політика закритого типу характерна для компаній, орієнтованих на створення визначеної корпоративної атмосфери, формування особливого духу причетності, а також, можливо, при роботі в умовах дефіциту кадрових ресурсів.

Як відомо, ціль набору персоналу складається в створенні резерву кандидатів на всі робочі місця з обліком, у тому числі і майбутніх організаційних і кадрових змін, звільнень, переміщень, виходів на пенсію, закінчень термінів контрактів, змін напрямків і характеру виробничої діяльності.

Перш ніж приймати рішення про підбор нових співробітників, доцільно визначити, чи всі засоби, що є своєрідною альтернативою найманню, використані в організації. До них відносяться:

понаднормова робота, підвищення інтенсивності праці;

структурна чи реорганізація використання нових схем виробництва;

тимчасове наймання;

залучення спеціалізованих фірм для здійснення деяких видів діяльності.

Здійснюючи набір, служба персоналу повинна виходити з визначення оптимальної чисельності персоналу. Не повинно бути як недоліку в працівниках, наслідками якого можуть бути зриви виробничих програм, виробничий травматизм, конфліктні ситуації в колективі, так і надлишку, що може спричинити збільшення грошових витрат по фонду заробітної плати, зниження зацікавленості в якісній і висококваліфікованій праці, відтік кваліфікованих працівників.

Якщо говорити коротко, то задача служби персоналу складається в здійсненні контролю за відповідністю кадрового складу організації виробничим задачам, що виконуються нею.

Володіючи інформацією про стратегію організації, її структуру, основні напрямки діяльності і прийнятну організаційну культуру, служба персоналу може почати пошук і добір необхідних працівників. Розрізняють внутрішні і зовнішні джерела комплектування організації кадрами.

На процес набору кандидатів впливають фактори зовнішнього і внутрішнього середовища.

Фактори зовнішнього середовища:

законодавчі обмеження;

ситуація на ринку робочої сили;

склад робочої сили на ринку і місце розташування організації.

Фактори внутрішнього середовища:

кадрова політика - принципи роботи з персоналом, стратегічні кадрові програми, наприклад, принцип посадового просування працівників, уже зайнятих у виробництві, принцип довічного наймання та інш.;

образ організації - наскільки вона вважається привабливою як місце роботи (привабливі більш великі фірми, фірми, відомі своєю продукцією кандидату).

Джерела залучення кандидатів:

1. Внутрішні джерела - це люди, що працюють в організації. У ряді країн, наприклад у Японії, з появою вакансій в апараті керування прийнято спочатку повідомляти внутрішній конкурс на заміщення посади з числа своїх співробітників і тільки потім, у випадку негативних результатів, запрошувати до участі в конкурсі фахівців з боку. Вважається, що це поліпшує моральний клімат у колективі, зміцнює віру співробітників у свою організацію. При роботі з резервом у всіх великих фірмах існують так називані матриці переміщень, у яких знаходить висвітлення дійсне положення кожного керівника, його можливі переміщення і ступінь готовності до заняття наступної посади (готовий зайняти негайно через рік, через два роки, але для цього необхідно підвищення кваліфікації у визначених областях і т.д.).

Методи набору персоналу з внутрішнього джерела різноманітні.

а) Внутрішній конкурс. Служба персоналу може розіслати в усі підрозділи інформацію про вакансії, що відкрилися, сповістити про цьому всіх працюючих, попросити їх порекомендувати на роботу своїх друзів і знайомих.

б) Сполучення професій. Доцільно використовувати і сполучення посад самими працівниками фірми (якщо виконавець потрібно на короткий час, для виконання невеликого обсягу роботи).

в) Ротація. Дуже ефективним для деяких організацій, що особливо знаходяться в стадії інтенсивного зростання, вважається таке використання внутрішніх джерел комплектування управлінських кадрів, як переміщення керівників. Можливі наступні варіанти переміщень керівників:

підвищення (чи зниження) у посаді з розширенням (чи зменшенням) кола посадових обов'язків, збільшенням (зменшенням) прав і підвищенням (зниженням) рівня діяльності;

підвищення рівня кваліфікації, що супроводжується дорученням керівнику більш складних задач, що не мають за собою підвищення в посаді, але супроводжуються підвищенням зарплати;

зміна кола задач і обов'язків, не викликана підвищенням кваліфікації, що не має за собою підвищення в посади і рости зарплати (ротація).

Такого типу ротації, як правило, приводять до розширення кругозору, підвищенню управлінської кваліфікації й у кінцевому рахунку супроводжуються посадовим ростом працівників організації.

2. До зовнішніх джерел підбора персоналу відноситься вся та невизначена кількість людей, здатних працювати в організації, але не працюючих у ній у даний момент. Серед них можуть бути як люди, з якими керівники організації і працівники служби персоналу раніш зустрічалися по питанню працевлаштування (з так називаного списку чекання), так і фахівці, з якими подібні зустрічі ще мають бути.

а) Центри зайнятості. Багато фірм і компанії використовують місцеві центри зайнятості як джерело для наймання людей. Ці служби можуть допомогти знайти не занадто кваліфікований персонал (для простої, рутинної роботи, можливо, що вимагає неповної зайнятості). Як правило, через службу зайнятості влаштовуються на роботу фахівці, що втратили роботу через банкрутство своїх колишніх підприємств і були змушені пройти перенавчання (перепідготовку) для освоєння нової спеціальності.

б) Агентства по найманню (кадрові агентства). Багато менеджерів по персоналу користаються послугами агентств по найманню, щоб заощадити час і уникнути труднощів при пошуку нового персоналу. Агентству представляється заявка на фахівців із указівкою посади, окладу, змісту діяльності, орієнтовних критеріїв пошуку і добору. Як правило, добре працююче агентство представляє декількох кандидатів, щоб роботодавець зробив свій вибір самостійно. На представлених фахівців може бути дана "гарантія", що набирає сили у випадку звільнення фахівця з власного бажання чи некомпетентності протягом обговореного терміну. У такому випадку агентство зобов'язане безкоштовно представити інших кандидатів на дану посаду.

в) Самостійний пошук через засоби масової інформації. Багато серйозних фірм воліють самостійно шукати і відбирати кандидатів на роботу. У цьому випадку дуже важливо добре уявляти собі, до яких засобів масової інформації вони звертаються.

 

1.3 Стратегічне та оперативне управління персоналом комерційного банку


Кадровий менеджмент - один з напрямків сучасного менеджменту, націлене на розвиток і ефективне використання кадрового потенціалу організації [37]. У системі кадрового менеджменту можна виділити: оперативний рівень керування (домінує кадрова робота), тактичний рівень керування (домінує керування персоналом, стратегічний рівень керування (домінує керування людськими ресурсами), політичний рівень керування корпорацією (розробка і контроль за реалізацією кадрової політики). Історично генезисові кожного рівня кадрового менеджменту відповідає своя модель кадрового менеджменту, а на політичному рівні спостерігається зрушення від пасивної і реактивної кадрової політики до активної.

Моделі кадрового менеджменту [38] - це опис трьох, що історично послідовно виникали, способів діяльності менеджера по персоналу:

1) як попечитель своїх працівників, що допомагає лінійним керівникам проводити ефективну політику корпорації у відношенні найманих робітників;

2) як фахівець із трудових договорів (контрактам), включаючи колективні договори, відповідальний за здійснення адміністративного контролю за дотримання найманими робітниками умов трудового договору, облік посадових переміщень, а також регулювання трудових відносин при переговорах із профспілками;

3) як "архітектор кадрового потенціалу" організації, що грає ведучу роль у розробці і реалізації довгострокової стратегії корпорації. Його місія - забезпечити організаційну і професійну єдність складового кадрового потенціалу організації.

Унікальне професійне ядро кадрового потенціалу - це основна конкурентна перевага будь-якої компанії, що прагне затвердити свої позиції на глобальних ринках. У XXI в. ця максима, по оцінці закордонних аналітиків, знайде силу непорушного закону для успішного підприємництва, оскільки пристосуватися до непередбачених і нерідко хаотичних змін у ринковому середовищі може тільки високомобільний, орієнтований на постійний розвиток персонал. Але, у свою чергу, ця обставина різко підвищить вимоги до всієї кадрової роботи в корпораціях. Інтенсивні зміни в сфері людських ресурсів (у глобальному, регіональному, національному, демографічному, галузевому, корпоративному, професійному й індивідуальному вимірах), судячи з наявних тенденцій, приймають революційний характер, і фахівців в області кадрового менеджменту очікує радикальне зрушення від сформованих професійних рольових стереотипів (адміністратора-бюрократа і керівника, що дотримується реактивного стилю) до принципово нових ролей: стратега, підприємця і маркетолога.

Зміни, що намітилися на порозі нового тисячоліття у корпоративному керуванні, викликані глобалізацією ринків і структури промисловості, зрушеннями в архітектурі робочих місць і демографією робочої сили, орієнтацією на високі доходи власників, швидкими і безупинними організаційними і технологічними змінами, є стратегічними. Вони охоплюють не тільки бізнес у цілому, але й організацію кадрової роботи в корпораціях.

1) У бізнесі це наступні зміни:

від автономного самозабезпечення - до безмежного партнерства;

від ієрархічних чи (і) централізованих структур - до пластичних і децентралізованих, мережних структур;

від патріархальних моделей керування - до делегування повноважень;

від орієнтації на великі обсяги і низьку собівартість - до орієнтації на якість, швидкість і нововведення;

від безпомилкової роботи - до вимірюваних її удосконалень;

від закритої організаційної системи - до відкритої системи.

2) У сфері людських ресурсів корпорації:

від вузької спеціалізації й обмеженої відповідальності за доручену роботу - до широких професійних і посадових профілів;

від спланованого кар'єрного шляху - до інформованого і гнучкого вибору траєкторії професійного розвитку;

від відповідальності менеджерів за розвиток персоналу - до відповідальності самих працівників за власний розвиток;

від контролю над проблемами, з якими зіштовхуються працівники, - до створення можливостей для всебічного професійного росту кожного працівника;

від відхилення від зворотного зв'язку з підлеглими - до її активного пошуку;

від секретного розгляду факторів успіху, вакантних робочих місць і добору фахівців - до відкритого обговорення рівня компетентності працівників, наявних вакансій і шляхів їхнього заповнення.

З одного боку, ці зрушення, торкаючись у першу чергу стратегії корпорації, перетворюють кадрові стратегії в її ключовий елемент. З іншого боку, без ясно сформульованих стратегічних цілей корпорації й основних шляхів їхнього досягнення кадрова робота втрачає свій зміст. І якщо стратегія корпорації не "артикульована", менеджер по персоналу повинний по крупицях збирати інформацію про її найважливіші компоненти: ключові фактори зовнішнього і внутрішнього середовища, стратегічні напрямки, очікувані фінансові результати, стратегічні погрози і ризики, стратегії поводження на ринку послуг і збуту продукції, стратегії розвитку виробництва, сегментацію життєво важливих ринків і основні тенденції їхнього переструктурування. Доскональне і постійно обновлюване знання про стан справ у бізнесі, якому присвятила себе корпорація, стає вирішальним елементом професійної компетентності фахівця з людських ресурсів. Без цього знання неможливо розробити і реалізувати життєздатну кадрову стратегію, що повинна бути добре спланованою відповіддю на бізнес-стратегію корпорації.

Кадрова стратегія на порозі XXI в. включає два вихідних елементи: наміру і напрямку.

Місія фахівця з людських ресурсів у сучасному висококонкурентному середовищі - нарощувати кадровий потенціал корпорації, щоб реалізувати її бізнес-стратегію. Менеджер по персоналу стає своєрідним "калібратором" майстерності, без участі якого не можуть бути розроблені і реалізовані ніякі стратегії фірми, а також правильно оцінені досягнуті результати. Забезпечити високу конкурентноздатність фірми без партнерства з людським капіталом стає усе більш важкою справою для керівництва корпорацій.

Як залучити в корпорацію й утримати в ній відповідальних, працездатних, висококваліфікованих і талановитих людей? Над рішенням цієї задачі і зобов'язані працювати менеджери по персоналу, що покликані грати в корпорації роль "каталізатора" у багатомірному і довгостроковому кадровому процесі, що забезпечує конкурентні переваги фірмі за рахунок унікальності людського потенціалу і високого рівня відповідальності всіх її працівників. Корпоративна культура породжує відповідальність, а здатності людей створюють конкурентні переваги. Тому менеджер по персоналу повинний вирішувати дві стратегічні задачі [40]:

1) створювати конкурентні переваги фірми шляхом підвищення рівня відповідальності її працівників, використовуючи для цього засоби керування корпоративною культурою. Сильна корпоративна культура дозволяє залучати й утримувати таланти, а плоди їхньої праці створюють високу репутацію фірмі, притягають нових споживачів і висококваліфікованих працівників. Відновлення і постійна адаптація корпоративної культури до динамічних умов зовнішнього середовища націлені на підвищення якості умов праці, забезпечення зворотного зв'язку з працівниками і споживачами. Залучення працівників у маркетингову діяльність корпорації сприяє підвищенню в них ініціативності і рівня професійної самооцінки;

2) забезпечувати конкурентні переваги фірми шляхом нарощування її людського потенціалу, усіляко підтримуючи ріст професійної компетентності працівників. Яка б не була притягальна корпоративна культура, однак розрив між вимогами глобального ринку і потенціалом організації можна усунути головним чином за рахунок розвитку професійних навичок і умінь у всього персоналу корпорації. Розвиток людських здібностей, центрування на рівні професійної компетентності працівників стає лейтмотивом діяльності не тільки кадрових служб, але і лінійних керівників. При цьому одні компанії включають питання підвищення рівня компетентності персоналу як складові частини в будь-яку розроблювальну стратегію, інші - розглядають цю проблему як можливість реалізації спеціальної ініціативної стратегії, доповнюючої органічно інші конкурентні стратегії корпорації.

У будь-якому випадку успіх залежить від того, наскільки ретельно на основі діагностики, проведеної кадровими фахівцями і лінійними керівниками, будуть складені індивідуальні плани розвитку, що покликані усунути сформований розрив між зростаючими професійними вимогами і існуючим рівнем компетентності кожного працівника. Складання цих планів ґрунтується на моделях компетентності, розроблювальних для кожної посадової позиції.

При розробці моделей компетентності можна скористатися наступними підходами, кожний з який має свої сильні і слабкі сторони:

аналіз діяльності найбільш видатних працівників ("зірок") дозволяє розкрити секрети їхньої майстерності, хоча отримана при цьому модель занадто прив'язана до специфіки даного виду діяльності і страждає зайво складною архітектурою;

порівняльний аналіз багатьох зразків діяльності працівників полегшує узагальнення досвіду і побудову достатньо простих моделей, однак є дуже трудомісткою справою;

опитування експертів приносить швидкі і статистично надійні результати, але область застосування їх виявляється, як правило, обмеженою;

комбінування моделей, запозичених з інших областей діяльності, дає можливість акумулювати самий передовий досвід, однак він не завжди принадний у рамках даної організації.

Таким чином, при побудові моделей компетентності варто сполучити наявні підходи, щоб мінімізувати прийнятні витрати кадрового менеджменту.

Моделі компетентності, що описують інтелектуальні і ділові якості працівника, його навички міжособистісної комунікації, дозволяють направляти розвиток персоналу в двох вимірах [40]:

1) пристосування до сформованої в організації культури (готовність усіх працівників корпорації демонструвати очікуване від них ефективне поводження, що забезпечується єдністю поглядів на професійну етику, споживача товарів і послуг, механізми прийняття управлінських рішень, відповідальність за якість продукції і послуг);

2) оволодіння знаннями, уміннями і навичками, необхідними для успішної роботи в спеціалізованій професійній сфері діяльності. Єдність цих двох вимірів досягається інтерпретацією організаційної культури, що розуміється як соціальний механізм відтворення досвіду, життєво важливого для успішного функціонування і розвитку організації.

Кадровий компонент стратегії розкриває шляхи досягнення стратегічних цілей корпорації. Але перш ніж вибирати шлях, необхідно мати ясний образ майбутнього організації. Структуроване бачення майбутнього організації (частка продажів і позиції на ринках, організаційна структура, технології основної і допоміжної діяльності, стиль менеджменту, домінуючі організаційні культури, маркетингова політика, професійні і персональні характеристики кадрового потенціалу) багато в чому визначає стратегічні напрямки.

Однак забезпечити реалізацію цих напрямків в умовах зростаючої конкуренції на ринках висококваліфікованої робочої сили - надзвичайно складна задача. Кадрові служби, якщо вони бажають її ефективно вирішити, повинні перестати функціонувати як бюрократичні структури: їм варто знайти риси маркетингових організацій. Тому першим пріоритетним стратегічним напрямком її діяльності виявляється зрушення в організаційній культурі (від домінування бюрократичної - до підприємницького) самої кадрової служби.

Інший пріоритетний напрямок - перегляд сформованих систем оплати і стимулювання праці, а також системи зайнятості. Існуючі системи обмежують стратегічне мислення в сфері керування людськими ресурсами, перешкоджають успішній реалізації сучасних кадрових стратегій, оскільки лімітують волю маневру менеджера по персоналу.

Третій пріоритетний напрямок - скорочення витрат, обумовлених як неефективним використанням наявного кадрового потенціалу, так і надлишковими трудовими ресурсами в корпорації. Крім того, кадрові служби своєю традиційною манерою організації роботи самі є причиною зайвих витрат. Налагодження ефективної взаємодії зі структурними підрозділами корпорації є визначеною гарантією скорочення таких витрат.

У цілому, перетворення кадрових служб корпорації з адміністративної, зайнятої рутинною діяльністю, підсистеми підтримки інших ("основних") структурних підрозділів у надійного ділового партнера усередині організації і за її межами являє собою магістральний стратегічний напрямок розвитку кадрового менеджменту в XXI в. Фактично мова йде про відпрацьовування принципово нової технології кадрового менеджменту - керування рухом і ростом людського капіталу. Її новизна полягає в тому, що на динаміку людського капіталу впливають не традиційними, соціально-інституціональними (політичними, економічними і правовими) засобами, а інструментами, які варто віднести до числа культурних інститутів.

До кінця 80-х років у практиці корпоративного менеджменту взяла гору принципово нова тенденція: "об'єктом" керування стають організаційні культури корпорації, чиє, нерідко вигадливе, сполучення породжує феномен корпоративної культури. Тому новітні високі і тонкі кадрові технології орієнтовані на такі, що досі залишалися практично поза полем уваги кадрових менеджерів, фактори діяльності сучасних корпорацій, як соціальний, культурний і моральний капітал. Інноваційний характер сучасної економіки вимагає, щоб інвестиційні потоки, що забезпечують розгортання форм спільно-творчої діяльності, скоординовано направлялися не тільки в людський капітал, але і на підтримку його соціального, культурного і морального капіталу.

У зв'язку з цим система корпоративного кадрового менеджменту повинна інтегруватися технологіями:

керування репутацією як інструментом підвищення морального авторитету (моральний капітал);

психологічного контракту як засобу розширення і зміцнення соціальних зв'язків на основі взаємної довіри (соціальний капітал);

організаційної освіти як методичної бази для освоєння форм інноваційного безупинного утворення (культурний капітал);

розробки і застосування моделей компетентності в розвитку кадрового потенціалу (людський капітал).

Атестація персоналу - це кадрові заходи, покликані оцінити відповідність рівня праці, якостей і потенціалу особистості вимогам виконуваної діяльності. Головне її призначення - не контроль виконання (хоча це теж дуже важливо), а виявлення резервів підвищення рівня віддачі працівника.

Функції розподіляються між лінійними керівниками (менеджерами) і менеджерами по персоналу (кадровими службами), що ілюструє табл.1.2

Таблиця 1.2. Взаємодія кадрових та лінійних менеджерів при проведенні атестації персоналу

Лінійні керівники

Кадрові служби

1. Консультують виділення істотних параметрів оцінки

1. Ґрунтуючись на корпоративній політиці, розробляють загальні принципи оцінки персоналу

2. Розробляють нормативні і методичні матеріали

3. Організують атестаційні процедури

4. Навчають лінійних менеджерів ефективній роботі в рамках атестаційних процедур і співбесід

5. Контролюють реалізацію атестаційних процедур

6. Обробляють і аналізують дані

7. Здійснюють збереження і використання кадрової інформації (зокрема, для формування резерву і планування кар'єри)

2. Беруть участь в атестаційних процесах як експерти, готують індивідуальні оцінні матеріали (анкети, характеристики, рекомендації) для атестуємих

3. Беруть участь у роботі атестаційних комісій


Таким чином, у проведенні атестації беруть участь не тільки спів робітники кадрових служб, але і лінійні керівники. Так, у США безпосередній начальник повинний не тільки добре знати своїх безпосередніх підлеглих, але і працівників, що займають в організаційній структурі посади декількома рівнями нижче. Керівник одного-двох вищестоящих рівнів розглядає виставлені оцінки з врахуванням виявленої реакції працівника, перевіряє ще раз і затвердь-жує їх. Якщо результати праці і потенціал працівника перевершують стандарти, потрібно ще одне затвердження на більш високому рівні.

Ефективному збору інформації, особливо по оцінці праці, може сприяти залучення як експертів усіх працівників підрозділу, у якому проходить атестація, і працівників, безпосередньо взаємодіючих з даним підрозділом.

З урахуванням мети атестації можна говорити про її складові частини: оцінку праці й оцінку персоналу.

1. Оцінка праці спрямована на зіставлення змісту, якості й обсягу фактичної праці з планованим результатом праці, що представлений у технологічних картах, планах і програмах роботи підприємства. Оцінка праці дає можливість оцінити кількість, якість і інтенсивність праці.

При проведенні атестації керівників має сенс не тільки давати оцінку праці кожного з них, але й організовувати особливі процедури оцінки праці керованого їм підрозділу (доцільно залучати і використовувати інформацію від суміжних підрозділів організації, а також зовнішніх партнерів і клієнтів, з якими цей підрозділ взаємодіє).

2. Оцінка персоналу дозволяє вивчити ступінь підготовленості працівника до виконання саме того виду діяльності, яким він займається, а також реальних можливостей для оцінки перспектив росту.

Аналіз практики керування показує, що корпорації використовують у більшості випадків одночасно обидва види оцінки діяльності працівників, тобто оцінку праці й оцінку якостей, що впливають на досягнення результатів. Оцінна форма включає два відповідних розділа, у кожнім з який від керівника поряд з бальною оцінкою звичайно вимагаються розгорнуті обґрунтування. Атестаційні процедури передбачають індивідуальне обговорення підсумків оцінки з підлеглим, що засвідчує це підписом, а також може зафіксувати незгоду з висновками начальника й особливі обставини, що вплинули на результати праці.

У більшості корпорацій оцінка й атестація організуються щорічно, в окремих компаніях, особливо якщо вони застосовують спрощені процедури оцінки, кожні півроку. Крім того, проводяться неформальні співбесіди й у проміжку між щорічними формальними оцінками обговорюються результати праці й обов'язкового поточного спостереження за діяльністю підлеглих. Якщо процедури оцінки праці добре формалізовані, доцільно проводити оцінні заходи частіше, наприклад, наприкінці кожного тижня, місяця, кварталу. Хоча ці заходи не є атестаційними, але можуть подавати істотну інформацію про динаміку ефективності праці працівників і підрозділів у цілому.

Атестація проводиться в кілька етапів: підготовка, сама атестація і підведення підсумків.

1. Підготовка, здійснювана кадровою службою, включає:

розробку принципів і методики проведення атестації;

видання нормативних документів по підготовці і проведенню атестації (наказ, список атестаційної комісії, методика проведення атестації, план проведення атестації, програма підготовки керівників, інструкція зі збереження персональної інформації);

підготовку спеціальної програми по підготовці до проведення атестаційних заходів (при проведенні атестації в перший раз за новою методикою);

підготовку матеріалів атестації (бланки, форми і т.д.).

2. Проведення атестації:

атестуємі і керівники самостійно (по розробленою кадровою службою структурі) готують звіти;

атестуємі і не тільки керівники, але і співробітники й колеги заповнюють оцінні форми;

аналізуються результати;

проводяться засідання атестаційної комісії.

3. Підведення підсумків атестації:

аналіз кадрової інформації, введення й організація використання персональної інформації;

підготовка рекомендацій з роботи з персоналом;

затвердження результатів атестації.

Аналіз результатів атестації включає:

1) оцінку праці,

2) оцінку персоналу,

3) зведення й обробку даних,

4) співбесіди за результатами атестації.

Оцінка праці - це виявлення працівників:

не задовольняючим стандартам праці;

задовольняючих стандартам праці;

істотно перевищуючих стандарти праці.

2) Оцінка персоналу припускає:

діагностику рівня розвитку професійно важливих якостей;

зіставлення індивідуальних результатів зі стандартними вимогами роботи (по рівнях і специфіці посад);

виявлення співробітників з якостями, що відхиляються від стандартів;

оцінку перспектив ефективної діяльності;

оцінку росту;

ротацію.

3) Зведення й обробка даних, як правило, проводяться по закінченні атестації. Для підведення узагальнених підсумків:

складаються порівняльні таблиці ефективності працівників;

виділяються групи ризику (неефективно працюючих чи працівників з неоптимальним рівнем розвитку професійно важливих якостей);

виділяються групи росту (працівників, орієнтованих і здатних до розвитку і професійного проведення);

готуються рекомендації з використання даних атестації

4) Проведення співбесід за результатами атестації. Крім зворотного зв'язку з атестуємим, у ході бесіди проводяться уточнення даних і збір додаткової кадрової інформації. Потім нові й уточнені дані вводяться в узагальнені форми й аналізуються. Щоб кадровою інформацією можна було скористатися при прийнятті кадрових і інших рішень, необхідно правильно організувати збереження інформації з результатів атестації.

Розділ 2. Аналіз діючої системи управління персоналом в комерційному банку АКБ “Приватбанк”


2.1 Загальна характеристика інфраструктури АКБ “Приватбанк”


Заснований 1992 року, комерційний банк ПриватБанк є банком, що розвивається найбільш динамічно в Україні, і займає лідируючі позиції банківського рейтингу країни [56].

ПриватБанк має генеральну ліцензію Національного банку України на проведення банківських операцій та здійснює весь спектр банківських послуг, які є на вітчизняному ринку, з обслуговування корпоративних та приватних клієнтів відповідно до міжнародних стандартів. Довгостроковий інтерес клієнта - головний пріоритет у роботі банку. З клієнтами працює висококваліфікована команда спеціалістів та персональні менеджери, які несуть відповідальність за забезпечення якісного обслуговування, оперативне та точне задоволення потреб клієнта. Запроваджуючи нові види банківських послуг та постійно вдосконалюючи комплекс банківського обслуговування, на сьогодні банк обслуговує 350 тисяч корпоративних клієнтів та приватних підприємців і понад 9 мільйонів рахунків фізичних осіб.

У ході дослідження ринку банківських послуг, проведеного компанією GFK Ukraine, 23,3% опитаних жителів України назвали ПриватБанк найбільш привабливим для себе українським банком. ПриватБанк також має найбільш високий рівень впізнаваності серед населення без підказки: 64%. ПриватБанк також є лідером серед українських комерційних банків за кількістю клієнтів: його послугами користується понад 23% населення України.

Проводячи послідовну політику укріплення стабільності банку та вдосконалення якості обслуговування, ПриватБанк вважає одним з пріоритетних напрямів своєї роботи розвиток комплексу сучасних послуг для індивідуального клієнта. Зараз банк пропонує громадянам України понад 150 видів найсучасніших послуг, серед яких поточні, вкладні операції, карткові продукти, різноманітні програми споживчого кредитування, які здійснюються в партнерстві з провідними вітчизняними торговими, ріелтерськими компаніями та автовиробниками. ПриватБанк є уповноваженим Урядом України банком з виплати пенсій та соціальної допомоги громадянам, а також з виплати компенсацій жертвам нацистських переслідувань. Сьогодні свою пенсію та соціальні виплати у ПриватБанку отримує понад 1 мільйон громадян.

Національна мережа банківського обслуговування ПриватБанку, яка включає в себе 2 357 філій та відділень по всій Україні, дозволяє будь-якому клієнту отримати найвищий рівень обслуговування практично у будь-якому місці країни. Широке коло закордонних партнерів ПриватБанку не лише демонструє його визнання як повноправного учасника світової банківської системи, але й, найголовніше, дозволяє найбільш широко задовольняти потреби клієнтів банку, пов’язані з їх міжнародною діяльністю. ПриватБанк підтримує кореспондентські відносини з найбільшими іноземними банками, ефективно співпрацюючи з ними на різних сегментах фінансового ринку. ПриватБанк є уповноваженим банком з обслуговування кредитних ліній Світового банку реконструкції та розвитку (СБРР), Європейського банку реконструкції та розвитку (ЄБРР) і Українсько-Німецького Фонду, спрямованих на розвиток малого та середнього бізнесу.

ПриватБанк є лідером на ринку послуг фізичним особам. Так, понад 40% клієнтів банків, які оформлюють кредити на купівлю побутової техніки, користуються кредитними програмами ПриватБанку. Також послугами ПриватБанку користуються 27,8% усіх клієнтів депозитних програм, понад 26% клієнтів, які здійснюють обмін валюти. Близько 21% клієнтів українських банків обирають ПриватБанк для відкриття поточного рахунку та понад 15% користуються послугами банку під час здійснення грошових переказів.

Інноваційна політика ПриватБанку орієнтована на впровадження на українському ринку принципово нових, провідних банківських послуг, які надають клієнтам нові можливості управління своїми фінансами. ПриватБанк першим в Україні запропонував своїм клієнтам послуги Інтернет-банкінгу "Приват24" та GSM-банкінгу, а також послуги з продажу через мережу своїх банкоматів та POS-терміналів електронних ваучерів провідних операторів мобільного зв’язку та IP-телефонії.

Розвиток технологічної структури та чисельності персоналу АКБ“Приват-банк" у 1999 - 2007 роках характеризується наступною динамікою (табл.2.1, рис.2.1):

Таблиця 2.1. Динаміка розвитку технологічної інфраструктури АКБ “Приватбанк”


Сьогодні персонал банку - це команда висококваліфікованих фахівців, здатних оперативно вирішувати найскладніші задачі та задовольнити швидко зростаючі потреби клієнтів у банківському обслуговуванні. На сьогодні у банку працюють понад 23 тисячі співробітників, із них 2 400 - у головному офісі банку. Середній вік працівників банку становить 34 роки. Більшість працівників ПриватБанку (75%) мають вищу освіту, яка відповідає профілю займаної посади. У банку створені сприятливі умови для отримання вищої та післядипломної освіти, понад 50% співробітників щорічно підвищують свою кваліфікацію.

Станом на 01.01.2006 року (за результатами 2005 року) АКБ „Приват-банк” був лідером банківської системи України і займав наступні рейтингові місця [57]:

Обсяг валюти активів балансу - 21 664,360 млн. грн. (1 місце);

Обсяг власного капіталу - 2 307,466 млн. грн. (1 місце);

Обсяг статутного капіталу - 189,228 млн. євро (2 місце);

Обсяг кредитно-інвестиційного портфеля

16 763,230 млн. грн. (1 місце);

Обсяг поточних і строкових депозитів фізичних осіб

9 966,027 млн. грн. (1 місце);

4 016,333 млн. грн. (3 місце);

Обсяг балансового прибутку - 472,042 млн. грн. (1 місце);

Прибутковість статутного капіталу - 41,774% (11 місце);

Прибутковість активів балансу - 2,179% (6 місце);

Станом на 01.01.2007 року (за результатами 2006 року) АКБ „Приват-банк” закріпив позиції лідера і займає наступні рейтингові місця в банківській системі України [57] та відносні частки фінансів банківської системи України:

Обсяг валюти активів балансу - 32 680,0 млн. грн. (1 місце - 10,31%);

Обсяг власного капіталу - 4 0290,442 млн. грн. (1 місце - 9,49%);

Обсяг статутного капіталу - 312,971 млн. євро (2 місце);

Обсяг кредитно-інвестиційного портфеля

27 532,83 млн. грн. (1 місце - 10,9%);

Обсяг поточних і строкових депозитів фізичних осіб

14 735,393 млн. грн. (1 місце - 15,1%);

Обсяг поточних і строкових депозитів юридичних осіб

8 240,128 млн. грн. (1 місце - 9,534%);

Обсяг балансового прибутку - 471,775 млн. грн. (1 місце - 11,91%);

Прибутковість статутного капіталу - 22,66% (24 місце);

Прибутковість активів балансу - 1,444% (33 місце).

2.2 Оптимізація структури та чисельності персоналу АКБ “Приватбанк”

Структура та чисельність персоналу визначаються функціональною структурою банку. АКБ “Приватбанк" має всі 24 види ліцензій на здійснення наступних видів банківських операцій [58]:

а) На підставі банківської ліцензії банки мають право здійснювати такі банківські операції:

приймання вкладів (депозитів) від юридичних і фізичних осіб;

відкриття та ведення поточних рахунків клієнтів і банків-кореспондентів, у тому числі переказ грошових коштів з цих рахунків за допомогою платіжних інструментів та зарахування коштів на них;

розміщення залучених коштів від свого імені, на власних умовах та на власний ризик.

б) За наявності банківської ліцензії банки мають право без отримання письмового дозволу здійснювати такі операції та угоди:

надання гарантій і поручительств та інших зобов'язань від третіх осіб, які передбачають їх виконання у грошовій формі;

придбання права вимоги на виконання зобов'язань у грошовій формі за поставлені товари чи надані послуги, беручи на себе ризик виконання таких вимог та приймання платежів (факторинг);

лізинг;

послуги з відповідального зберігання та надання в оренду (майновий найм) сейфів для зберігання цінностей та документів;

випуск, купівлю, продаж і обслуговування чеків, векселів та інших оборотних платіжних інструментів;

випуск банківських платіжних карток і здійснення операцій з використанням цих карток;

надання консультаційних та інформаційних послуг щодо банківських операцій.

в) За наявності банківської ліцензії та за умови отримання письмового дозволу Національного банку банки мають право здійснювати такі операції:

1) операції з валютними цінностями:

а) неторговельні операції з валютними цінностями;

б) ведення рахунків клієнтів (резидентів та нерезидентів) в іноземній валюті та клієнтів-нерезидентів у грошовій одиниці України;

в) ведення кореспондентських рахунків банків (резидентів і нерезидентів) в іноземній валюті;

г) ведення кореспондентських рахунків банків (нерезидентів) у грошовій одиниці України;

ґ) відкриття кореспондентських рахунків в уповноважених банках України в іноземній валюті та здійснення операцій за ними;

д) відкриття кореспондентських рахунків у банках (нерезидентах) в іноземній валюті та здійснення операцій за ними;

е) залучення та розміщення іноземної валюти на валютному ринку України;

є) залучення та розміщення іноземної валюти на міжнародних ринках;

ж) операції з банківськими металами на валютному ринку України;

з) операції з банківськими металами на міжнародних ринках;

и) інші операції з валютними цінностями на міжнародних ринках;

2) емісію власних цінних паперів;

3) організацію купівлі та продажу цінних паперів за дорученням клієнтів;

4) здійснення операцій на ринку цінних паперів від свого імені (включаючи андеррайтинг);

5) здійснення інвестицій у статутні фонди та акції інших юридичних осіб;

6) здійснення випуску, обігу, погашення (розповсюдження) державної та іншої грошової лотереї;

7) перевезення валютних цінностей та інкасацію коштів;

8) операції за дорученням клієнтів або від свого імені:

а) з інструментами грошового ринку;

б) з інструментами, що базуються на обмінних курсах та відсотках;

в) фінансовими ф'ючерсами та опціонами;

9) довірче управління коштами та цінними паперами за договорами з юридичними та фізичними особами;

10) депозитарну діяльність і діяльність з ведення реєстрів власників іменних цінних паперів:

а). ПриватБанк надає послуги з ведення реєстрів власників іменних цінних паперів з 1994 року, першим в Україні отримав Ліцензію на реєстраторську діяльність №001-р Державної комісії з цінних паперів і фондового ринку

У даний час Реєстратор ПриватБанк є найбільшим оператором ринку реєстраторських послуг в Україні, обслуговуючи більше 1 300 емітентів і понад 800 тисяч власників ЦП

Реєстратор “Приватбанк" пропонує до послуг емітентів та власників ЦП унікальну мережу зареєстрованих підрозділів Реєстратора в Україні на базі філій та відділень АКБ “Приватбанк" по всій території України.

б). Відділ депозитарного обслуговування ПриватБанку:

це відособлений структурний підрозділ, який здійснює депозитарну діяльність зберігача цінних паперів на підставі ліцензії Державної комісії з цінних паперів та фондового ринку (далі - ДКЦПФР) серії АБ номер 113054 від 15.10.2004р.;

це сертифіковані ДКЦПФР спеціалісти з депозитарної діяльності, які мають досвід роботи на фондовому ринку України;

це весь спектр послуг зберігача цінних паперів:

а) Відкриття рахунків у цінних паперах резидентам і нерезидентам України, юридичним і фізичним особам;

б) Обслуговування обігу цінних паперів у Національній депозитарній системі України, незалежно від форми випуску та місцезнаходження клієнта;

в) Проведення угод з цінними паперами за принципом "постачання проти платежу";

г) Консалтингові та інформаційні послуги для учасників фондового ринку України.

В таблицях Г.1 - Г.6 Додатку Г наведені:

“Дерево" банківських послуг АКБ “Приватбанк" для клієнтів -юридичних осіб (спеціалізація працівників банку на обслуговуванні юросіб);

“Дерево" банківських послуг АКБ “Приватбанк" для клієнтів - банків (спеціалізація працівників банку на ринку обслуговування банків);

“Дерево" банківських послуг АКБ “Приватбанк" для клієнтів - приватних осіб (населення) (спеціалізація працівників банку на обслуговуванні фізосіб);

“Дерево" “електронних" банківських послуг АКБ “Приватбанк" для клієнтів - юридичних та приватних осіб (спеціалізація працівників банків на ринку електронних послуг);

Перелік стандартизованих послуг юридичним особам на “торгових площадках" - в безбалансових відділеннях АКБ “Приватбанк”;

Перелік стандартизованих послуг населенню на “торгових площадках" - в безбалансових відділеннях АКБ “Приватбанк”.

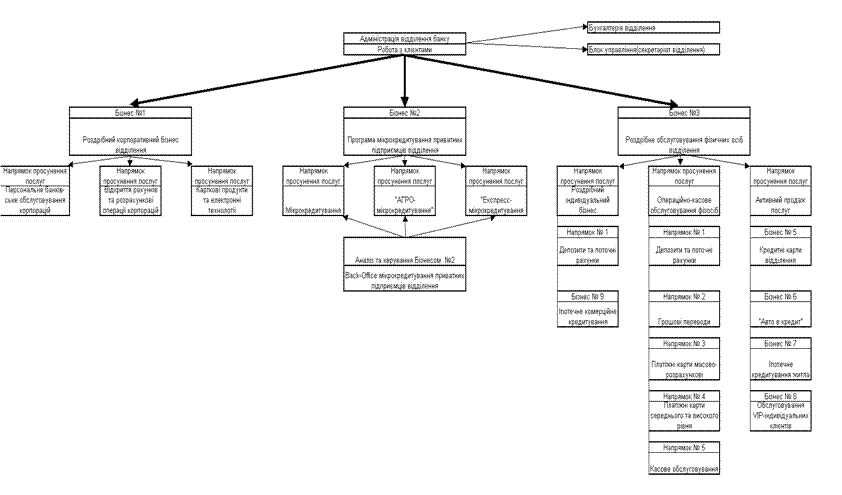
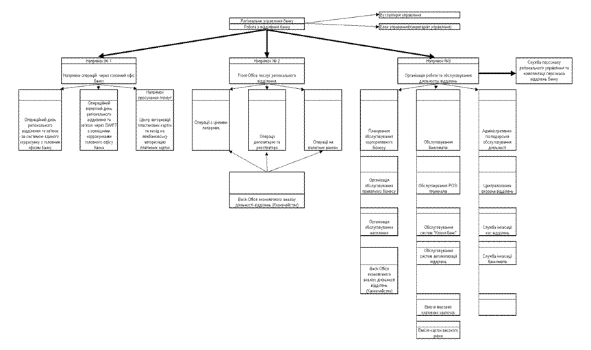
На основі наведених функцій служба кадрового менеджменту розробляє структури типових відділень банку - "торгових площадок" (рис.2.2) та координуючих регіональних відділень банку (рис.2.3).

Рис.2.1 Динаміка росту чисельності персоналу та зростання інфраструктурних елементів обслуговування клієнтів.

Рис.2.2 Структура бізнесів в відділенні АКБ “Приватбанк" за функціональними напрямками роботи з клієнтами

Рис.2.3 Структура організаційно - контрольних напрямків діяльності регіональних управлінь АКБ “Приватбанк”

2.3 Оцінка ефективності праці персоналу АКБ “Приватбанк"


Робота з персоналом у банках сполучена з визначеними складностями, такий персонал, як, наприклад, операціоністів, співробітників кас перерахування, досить складно мотивувати: їхні зарплати звичайно не високі, а пропоновані вимоги (точність, акуратність, уважність, клієнтоорієнтованість) серйозні. У зв'язку з цим у банках звичайно висока плинність кадрів. Висококваліфіковані фахівці банків вимагають до себе постійної уваги в зв'язку з високою затребуваністю на ринку праці і частим переманюванієм банками-конкурентами [52].

Система ключових показників ефективності персоналу в АКБ “Приват-банк” діє на основі детальних сіток KPI (Key Performance Indicator), перший блок яких характеризує структуру витрат на персонал. Це відношення повних господарських витрат до чисельності персоналу, відношення витрат на оплату праці до чисельності персоналу (середня заробітна плата), частка витрат на персонал у повних адміністративно-господарських витратах. Важливо також розуміти частку витрат на оплату праці в загальних витратах на персонал. Це більш глибокий показник, орієнтований, у першу чергу, на HR-менеджерів. Він показує відношення матеріального і нематеріального стимулювання. І якщо цей показник дорівнює, наприклад, 90%, то на розвиток системи навчання, добровільного медичного страхування, інші компенсації, конференції, тренінги і т.д. засобів просто не залишається.

Наскільки розвите навчання в організації, можна зрозуміти з процентного співвідношення витрат на навчання до витрат на оплату праці персоналу. Це непрямий показник витрат на кваліфікацію персоналу, що може варіюватися від 1 до 5%. У промисловості цей коефіцієнт рідко перевищує 1%, а в сфері IT він може доходити до 5%.

Частка витрат на підрозділи верхнього рівня головного офісу в сумарних витратах на персонал ГО характеризує відносну вартість персоналу. Використовуючи цей KPI, можна зрозуміти, який з підрозділів у мережі обходиться банку особливо дорого. Моніторинг динаміки цих показників дає можливість зрозуміти, за рахунок яких підрозділів відбувається приріст витрат.

Частка преміальних виплат у заробітній платі характеризує рівень матеріальних стимулів, але тут ситуація неоднозначна. З одного боку, рівень окладу повинний бути досить високий, щоб утримувати талановитих співробітників, що мають конкурентноздатну зарплату. З іншого боку, маючий досить високий оклад співробітник може "розслабитися", працюючи недостатньо ефективно.

Відношення вартості пільг до витрат на оплату праці характеризує політику непрямих виплат і допомагає зрозуміти, чи можна говорити про вибудовану систему соціального захисту співробітників.

Одним з показників ефективності банківського бізнесу може служити відношення річного прибутку до середньостатистичної чисельності персоналу банку. Відношення чистого операційного доходу до чисельності персоналу і до витрат на оплату праці дозволяє зрозуміти, скільки гривень доходу приносить кожна виплачена гривня зарплати. При правильному керуванні цей показник повинний постійно рости в динаміці.

Ще один близький до них, але в більшому ступені орієнтований на керування персоналом показник, - відношення чистого операційного доходу до витрат на персонал з урахуванням витрат на навчання і розвиток. Відношення активів, що приносять доход, до чисельності персоналу повинне враховуватися за винятком резервів і вкладень. Моніторинг цього KPI може виконуватися в тому числі і для пасивних підрозділів.

Важливий і ряд інших показників: чистий операційний доход на одного співробітника, відношення чистого операційного прибутку до повних витрат і відношення річного прибутку до повних адміністративно-господарських ресурсів.

Плинність, мобільність, заповнення вакансій - фактори загальновідомі. Сучасні HR-фахівці повинні виходити на інший рівень керування, де контролюються KPI, система яких "складається вручну", та повинна постійно удосконалюватися.

Основною задачею HR-служби повинна бути робота з основними економічними показниками компанії. Підбор і адміністрування являють собою допоміжні функції. У функції HR-менеджерів повинне входити не тільки скорочення поточного бюджету, але і його планування завчасно, що особливо важливо для банківської сфери.

Критерієм ефективності діяльності (праці персоналу) є максимізація співвідношення між одержаними результатами і витратами на його утримання:

 (2.1)

де Еперс - критерій ефективності управління;

R - результат, одержаний установою банку (відділенням, регіональним управлінням, банком в цілому);

Z - витрати установи банку (відділення, регіонального управління, банку в цілому) на утримання персоналу;

Виходячи з наведеного критерію ефективності діяльності персоналу, конструюються відповідні показники для основних категорій працівників банку. Основою їх конструювання є визначення числових значень результату (ефекту) для кожної категорії працівників та зіставленням з відповідними витратами на утримання цих працівників, а також порівняння з показниками для інших конкуруючих комерційних банків. .

На рис.2.4 - 2.6 наведені результати аналізу показників ефективності використання персоналу в АКБ "Приватбанк" [58]:

порівняльний аналіз відносних часток витрат на утримання персоналу в АКБ “Приватбанк" та в найбільших банках України у 2005 - 2006 роках;

порівняльний аналіз рівней виробітку доходу банка на 1 грн. витрат на утримання персоналу в АКБ “Приватбанк" та в найбільших банках України у 2005 - 2006 роках;

порівняльний аналіз рівней рентабельності витрат на утримання персоналу по чистому прибутку в АКБ “Приватбанк" та в найбільших банках України у 2005 - 2006 роках.

Рис.2.4 Порівняльний аналіз відносних часток витрат на утримання персоналу в АКБ “Приватбанк" та в найбільших банках України у 2005 - 2006 роках.

Рис.2.5 Порівняльний аналіз рівней виробітку доходу банка на 1 грн. витрат на утримання персоналу в АКБ “Приватбанк" та в найбільших банках України у 2005 - 2006 роках.

Рис.2.6 Порівняльний аналіз рівней рентабельності витрат на утримання персоналу по чистому прибутку в АКБ “Приватбанк" та в найбільших банках України у 2005 - 2006 роках

Рис.2.7 Динаміка рівней відносних витрат та рентабельності на утримання персоналу по чистому прибутку в АКБ “Приватбанк" у 2003 - 2006 роках (поквартально)

Як показує аналіз результатів розрахунків, наведених на рис.2.4 - 2.7:

відносна частка витрат на утримання персоналу від загального доходу банку (рис.2.5) зменшилась з рівня 29,5% на кінець 2003 року до рівня 23,7% на кінець 2004 року, що дозволило підняти рівень рентабельності витрат на утримання персоналу (витрати) по чистому прибутку банку (результат) з 19,75% (кінець 2003 року) до 44,5% (кінець 2004 року);

на протязі 2005 року регулювання відносної частки витрат на утримання персоналу від загального доходу банку (рис.2.5) відбувалось з рівня 17,95% (1 квартал 2005 року) до рівня 21,9% на кінець 2005 року, що дозволило підняти рівень рентабельності витрат на утримання персоналу (витрати) по чистому прибутку банку (результат) до рівня 85% на кінець 2005 року;

на протязі 2006 року регулювання відносної частки витрат на утримання персоналу від загального доходу банку (рис.2.5) відбувалось з рівня 26,7% (1 квартал 2006 року) до рівня 22,37% на кінець 2006 року, що дозволило врегулювати рівень рентабельності витрат на утримання персоналу (витрати) по чистому прибутку банку (результат) до рівня 61,1% на кінець 2005 року;

порівняльний аналіз рівней рентабельності витрат на утримання персоналу по чистому прибутку в АКБ “Приватбанк" та в найбільших банках України у 2005 - 2006 роках (рис.2.6) показує, що в АКБ “Приватбанк" в протилежність загальній тенденції в банківській системі України рівень рентабельності витрат персоналу по чистому прибутку (рівень прибутку на одиницю витрат на персонал) у 2006 році знизився відносно рівня 2005 року, тоді як в інших банках конкурентах та загалом в банківській системі Україні у 2006 році цей показник виріс відносно 2005 року.

якщо у 2005 році тільки в 3 із 15 банків першої групи рейтингу банків України рівень рентабельності витрат на утримання персоналу по чистому прибутку був більший ніж в АКБ “Приватбанк" (рис.2.6), то у 2006 році вже в 8 із 15 банків першої групи рейтингу банків України рівень рентабельності витрат на утримання персоналу по чистому прибутку був більший ніж в АКБ “Приват-банк”, при цьому у 2006 році рівень рентабельності в АКБ “Приватбанк" практично знизився до середнього показника по банківській системі Україні.

порівняльний аналіз рівней виробітку доходу банка на 1 грн. витрат на утримання персоналу в АКБ “Приватбанк" та в найбільших банках України у 2005 - 2006 роках (рис.2.5) показав, що цей показник у 2005 -2006 роках знаходився в АКБ “Приватбанк" на рівні 4,6 грн. /грн., що значно вище, ніж цей показник в перших 14 банках рейтингу БС України, та вище середнього показника по 1 групі 15 банків рейтингу БС України - 3,4 грн. /грн., і нижче лише відносно показника 6,2 грн. /грн. в “ОТП-банку” (бувший “Райффайзенбанк Україна”) з західними стандартами менеджменту персоналу.

порівняльний аналіз відносних часток витрат на утримання персоналу в АКБ “Приватбанк" та в найбільших банках України у 2005 - 2006 роках (рис.2.4) показав, що цей показник у 2005 -2006 роках знаходився в АКБ “Приватбанк” на рівні 21 -22%, що відповідає рівням відносних витрат в АКБ “Надра" та АКБ “Брокбізнесбанк" у 2006 році та значно нижче середнього показника по 1 групі 15 банків рейтингу БС України - 29-30%, і вище лише відносно показника 18% в “ОТП-банку” (бувший “Райффайзенбанк Україна”) з західними стандартами менеджменту персоналу.

2.4 Методи удосконалення системи оплати праці персоналу АКБ “Приватбанк"


АКБ Приватбанк", визнаний журналом Global Finance як кращий банк в Україні, більш 3-х років вирішує задачі керування персоналом і розрахунку заробітної плати в Головному банку і більш ніж 2300 філіях та відділеннях за допомогою інформаційної системи HRB, розробки компанії Robertson & Blums Corporation [58].

Компанія Robertson & Blums Corporation, заснована в 1990 році, поставляє сучасні рішення для керування підприємствами великого і середнього бізнесу. Пріоритетними напрямками діяльності компанії є продаж та інсталяції в Україні, Росії, країнах СНД і Балтії систем керування підприємством, визнаних у міжнародній практиці (Oracle JD Edwards, SunSystems, Cognos), а також розробка і впровадження власних програмних продуктів (HRB).

На сьогоднішній день клієнтами компанії є більш 500 компаній. Серед клієнтів HRB Rietumu Bank, Hipoteku un Zeme, Deutche Bank (Росія), Банк Москва, Народний банк Казахстану, Міжнародний банк Азербайджану, Капітал Банк, Банк Стандарт, Альфа Капітал (Україна), Brunswick Capital (Кіпр), Державне Агентство Страхування Латвійської Республіки, Сан Интербрю, Fintur Holdings B. V., DHL CIS, General Motors CIS, Glaverbel (Росія), Юнилевер СНД, Маrу Kay, Пилип Моррис СНД, Сладко, Swissotel Krasnye Holmy, The Ritz-Carlton Moscow і інші компанії.

Рішення про впровадження централізованої інформаційної системи керування персоналом і розрахунку заробітної плати в АКБ "Приватбанк" було прийнято в рамках підвищення ефективності банківських бізнес-процесів і оптимізації витрат.

Підтримка відособлених систем у кожній з філій банку вимагала істотних фінансових витрат, з огляду на часто мінливі законодавчі вимоги. Консолідація даних у Головному банку була проблематичною. Існувала необхідність автоматизації і стандартизації кадрових операцій по системі банку для підвищення ефективності роботи кадрових служб і їхньої взаємодії з розрахунковими відділами бухгалтерії. Також, було необхідно забезпечити можливість централізованого контролю витрат на персонал фахівцями в Головному банку і єдиному обліку кадрової інформації.

За підсумками проведеного тендера, проектна група банка прийняла рішення про впровадження системи HRB. На сьогоднішній день, після трирічної експлуатації інформаційної системи, керівники банку відзначають наступні досягнення використання HRB в АКБ “Приватбанк”:

побудова єдиного централізованого взаємозалежного програмного комплексу з мінімізацією витрат на його підтримку;

уніфікація й автоматизація кадрових операцій по персоналу;

скорочення трудовитрат фахівців з роботи з персоналом і розрахункових відділів, виключення багаторазового введення тих самих даних різними відділами, організація комплексного обліку всієї необхідної інформації;

одержання повної і цілісної інформації з кількісного і якісного складу персоналу банку, витратам на персонал у необхідних розрізах даних у будь-який момент часу для аналізу і звітності;

повна автоматизація обліку робочого часу за винятком введення відхилень від графіків робочого часу, не передбачених наказами і документами кадрового обліку;

автоматизація розрахунку заробітної плати і податків на основі відпрацьованого часу, премій, доплат, відпусток, лікарняних, командировочних і інших видів оплат для колективу банку, що перевищує 23 000 співробітників;

формування законодавчо-регламентованих документів і звітів по персоналу і заробітній платі, зводів, аналітичних і робочих звітів, довідок спів робітникам;

однаковий розрахунок заробітної плати по всій системі банку, контроль і аналіз витрат на фонд оплати праці на рівні Головного банку.

У планах на 2007 рік - перехід банку на нову версію HRB 3.5 з розширеними функціональними можливостями в області керування організаційною структурою і штатним розкладом, адміністрування даних про співробітників, поліпшеному інтерфейсі користувачів і технологічних удосконалень.

Метою побудови нової системи структури винагород і пільг в АКБ “Приватбанк” було підвищення її прозорості і конкурентноздатності. До того моменту усе було діаметрально протилежно. Після проведення досліджень у 2002 році стало ясно, що в банку існують дві основні проблеми - система мотивації і недолік навчання в регіонах.

У багатьох іноземних банках оклад складає всі 100% суми заробітної плати. Усі шість-сім основних складових старої системи було вирішено об'єднати в три групи, що складають грошовий пакет:

1) оклад;

2) елементи короткострокової мотивації (терміном до року);

3) елементи довгострокової мотивації (терміном більш року).

Окремо розглядалися пільги, що прийнято називати нематеріальною мотивацією, хоча усі вони вимагають визначених витрат, за винятком, мабуть, усної подяки. Зміна систему мотивації за формою підвищила зовнішню конкурентноздатність банку, після чого виникла задача забезпечити внутрішню справедливість, що повинна розглядатися з врахуванням двох пунктів:

1) оплати праці начальника стосовно підлеглих ("зверху вниз" або "знизу нагору");

2) оплати праці працівників, що розташовані на одній ступіні організаційної ієрархії (наприклад, начальника IT-відділу, начальника відділу продажів і начальника HR-відділу).

Існуюча в банку система внутрішньої кореляції оплати співробітників була визнана застарілої. Було прийняте рішення про проведення процедури грейдинга, що взяла на себе група HAY, що належить 70% світового ринку грейдинга. Робота з проекту була почата в травні і довершена до листопаду 2004 року. Оцінку 200 позицій провели експерти HAY, а ще 600 - співробітники внутрішніх служб банку. Раніш у банку було 17 посадових і 14 функціональних рівнів, що в сумі давало сітку в 238 типів оплати. По новій системі рівень грейда і рівень зарплати були взаємозалежні. У результаті в банку впроваджена таблиця з 21 грейда, що набагато спростило систему роботи.

Система грейдів дуже зручна. По ній працюють провідні компанії, у числі яких General Electric, де прийняте 18 грейдов. Також система грейдів використовується в ООН. Для великої компанії звичайне число грейдів - від 15 до 20. Якщо розширюється діапазон позицій, то нові позиції попадають у рамки існуючих грейдів.

Усі компоненти системи мотивації зав'язані на результат роботи. Тому розмір бонусних виплат і підвищень заробітної плати визначається тільки після проведення оцінки і розуміння результатів трудової діяльності. Зараз в банку оцінка співробітників іде по п'ятибальній системі (0-4). Таким чином, визначити розмір виплати стало набагато легше, адже чим більше шкал, тим складніше процес перерахувань.

На рис.2.8 наведена динаміка росту середньомісячного рівня заробітної плати працівнику АКБ “Приватбанк" в порівнянні з ростом середньостатистичного рівня заробітної плати в фінансовій сфері України у 2003 -2006 роках [59]. Як показують наведені на рис.2.8 результати, керівництво АКБ “Приватбанк" в 2003 -2006 роках постійно підтримує випереджуючий темп росту середньої заробітної плати працівникам на 90 - 130 грн. /міс. вище, ніж в інших фінансо-вих установах України. Так з 2003 по 2006 рік середня заробітна плата по АКБ “Приватбанк" зросла з 1161 грн. /міс. до 2155 грн. /міс., а відповідний рост середньої заробітної плати в фінансових установах України становить 1051 грн. /міс (2003) та 2049 грн. /міс (2006). При цьому курс національної валюти відносно долара США зміцнився з рівня 5,35 грн. /USD (2003) до 5,05 грн. /USD, тобто середня заробітна плата в АКБ “Приватбанк" зросла з 200 USD/міс. до 400 USD/міс. Така стратегія мотивації дозволяє підтримувати високі стандарти вимог до персоналу банку, виховувати персонал в напрямку поваги до свого банку, зменшує плинність кадрів та витрати на навчання знов прийнятих працівників, створює додатковий імідж фінансово-стійкого банку для клієнтів.

Рис. 2.8 Динаміка росту середньомісячного рівня заробітної плати працівнику АКБ “Приватбанк" в порівнянні з ростом середньостатистичного рівня заробітної плати в фінансовій сфері України у 2003 -2006 роках

2.5 Основні проблеми управління персоналом АКБ “Приватбанк”


Персонал, що працює в банках України, як і в досліджуємому АКБ "Приватбанк" можна поділити на кілька груп [52].

Перша група - це, як правило, начальники управлінь, відділів, провідні спеціалісти, кваліфіковані працівники середнього та старшого віку. Серед них особливою продуктивністю вирізняються працівники 35 - 50 років, стаж роботи яких у банківській сфері - від 5 до 10 років. Здебільшого це жінки, які мають середню спеціальну бухгалтерську або вищу фінансову освіту. Завдяки цьому та набутому досвіду вони досконало володіють тонкощами бухгалтерської справи, знають всі нюанси взаємовідносин у банківській сфері.

Співробітники, що утворюють першу банківську групу, важко сприймають будь-які зміни в умовах роботи, нові банківські інструкції та наявність будь - якої невизначеності у змісті роботи. Їхня характерна риса - високий рівень відповідальності, прагнення працювати максимально точно і без помилок, вони часто беруть роботу додому або допізна працюють на своєму службовому місці.

Представники цієї групи, яким властивий високий рівень мотивації, як правило, відчувають необхідність в оновленні набутого фахового досвіду. Здобувши освіту переважно в радянській період, вони мають труднощі в засвоєнні нових “ринкових" знань і подоланні застарілих способів і методів роботи.

Друга група банківських працівників - люди активного, працездатного віку (35 -40 років), відкриті для новацій, що прийшли в банк із різних фахових і суспільних сфер діяльності, організаційно - управлінських структур, партійних і профспілкових органів, сфер науки і військово-промислового комплексу (переважно економісти, математики, програмісти, фізики). Практично всі вони мають вищу освіту, дехто - кандидатські і докторські наукові ступені.

Багато спеціалістів цієї групи мали у своїй фаховій сфері певний статус і популярність. Можливості для переходу в банківську сферу одержували ті, хто був психологічно готовий до зміни професії, вирізнявся високим інтелектуальним потенціалом. Потрапивши в нове соціальне середовище, вони стикаються з необхідністю професійного й особистого самоствердження на новому місці роботи, пошуку нових фахових контактів. Деякі банки ставлять умову здобуття другої економічної освіти, якщо працівник має непрофільний (стосовно банківської сфери) диплом. Не останнє місце серед цих проблем посідають труднощі, пов’язані з подоланням тиску з боку банківських працівників першої групи, тобто професіоналів, які не бажають віддавати високі посади “новачкам".

Третя група - складається з молодих людей 23 - 30 років, що обіймають у банках різні посади, від керуючого до операціоніста. Як правило, вони мають економічну освіту, здобуту за останні роки в Україні. Дехто закінчив спеціалізовані банківські школи, економічні факультети університетів.

Працівники цієї категорії впевнено почувають себе в нових економічних умовах, тож іноді виникає враження, що ця група банківських службовців - найблагополучніша. Проте це не зовсім так. Труднощі, які зазнають молоді банківські працівники, насамперед пов’язані з відсутністю сформованого професійного співтовариства, їм доводиться працювати в умовах гострого дефіциту або повної відсутності фахової спадкоємності. Немає необхідних і прийнятних усіма морально-етичних цінностей, що регламентують взаємодії в банківській сфері, не розроблено ефективних правових механізмів банківської справи, потребує суттєвої доробки комплекс банківських інструкцій.

Таким чином, враховуючи фахові та психосоціальні особливості наведених трьох груп банківського персоналу, перед менеджментом персоналу банку та банківським керівництвом стоять наступні проблеми:

створення різних програм адаптації працівників трьох груп до єдиної банківської культури;

мінімізація конфліктних ситуацій між групами та направлення конфліктів в позитивне русло розвитку компетентності персоналу банку;

багатограневе професійне навчання працівників банку, як основа планування кар’єрного росту;

максимальна автоматизація банківських процесів для мінімізації суб’єктивного людського фактору, створення автоматизованих банків знань та систем комп’ютерного контролю, що накопичують професійні знання персоналу та залишаються в банку при звільненні працівників.

Проблемним питанням в банках є мотивація винагородою, що є зоною підвищеної чутливості в будь-якій організації. Тут простежуються декілька нових тенденцій:

все більшого поширення набувають системи оплати праці за знання і компетенцію, коли винагороди працівника обумовлюються не значимістю його посади в ієрархії, а ступенем володіння ключовими для організації компетенціями (знаннями);

збільшується частка змінної частини в прибутку працівників усіх рівнів. Провідні банки прагнуть тісніше пов’язати фінансові інтереси своїх працівників з власним фінансовим становищем. Більш як 70% із них використовують метод пільгового продажу акцій своїм співробітникам, 66% надають можливість брати участь у розподіл прибутку, 70% створюють спеціальні системи преміювання за підсумками роботи підрозділу;

поступово знижується вплив на встановлені розміри заробітної плати таких традиційних чинників, як стаж роботи і фахова біографія, на користь компетенцій та ринку праці. Ця тенденція не дає працівникам “спочивати на лаврах", і змушує займатися самовдосконаленням навіть “ветеранів” зі стажем роботи 20-30 років.

Розділ 3. Шляхи вдосконалення менеджменту персоналом в комерційному банку АКБ “Приватбанк"


3.1 Мотиваційно-компетентна модель менеджменту персоналом банку


Успіх управління персоналом зумовлюється двома основними чинниками [53]:

здатністю організації чітко визначити, що (яка поведінка працівників) потрібно для досягнення її мети;

здатністю “вгадати", які методи (“сигнали”) спонукають працівників на бажану поведінку.

Обидва завдання однаково важливі і складні, особливо в умовах постійних змін. Для досягнення мети організації необхідно, щоб працівники мали конкретні фахові навики і використовували їх. Інакше кажучи, необхідний певний тип виробничої поведінки. Під виробничою поведінкою розуміється не тільки технічна вправність, але й певна поведінка у стосунках з клієнтом, тобто навики, які також містять мотивацію.

Відомо, що одним з найважливіших завдань є визначення необхідної виробничої поведінки або її моделювання на підставі аналізу цілей організації. Методом моделювання виробничої поведінки, що стає все популярнішим, є метод визначення компетенцій, або створення “портрету компетенцій".

Компетенція - це здатність працівника (або організації в цілому) відтворювати певний тип поведінки для досягнення цілей організації.

Володіння компетенцією передбачає наявність трьох складових:

знань (я знаю);

навиків поведінки (я умію);

і мотивації (я зроблю).

Зростання популярності методу моделювання компетенції можна пояснити його перевагами над традиційно використовуваним методом опису виробничої поведінки - посадовою інструкцією. На відміну від посадової інструкції, де описується, які функції повинен виконувати працівник, “карта компетентності” визначає, яким має бути працівник для успішної роботи у певній сфері.

У сучасних динамічних умовах працівники мають володіти двома важливими компетенціями:

орієнтованістю на потреби клієнта;

і орієнтованістю на результат.

Концепція мотиваційного впливу спрямована на втілення в життя стратегії розвитку банку і концентрує зусилля на певних ключових питаннях, необхідних для підтримання успіху в майбутньому.

Мотивація - це процес спонукання кожного співробітника і всіх членів його колективу до активної діяльності для задоволення своїх потреб і для досягнення цілей організації.

Основні задачі мотивації:

формування в кожного співробітника розуміння сутності і значення мотивації в процесі праці;

навчання персоналу і керівного складу психологічним основам спілкування у фірмі;

формування в кожного керівника демократичних підходів до керування персоналом із використанням сучасних методів мотивації.

Структура системи мотивації працівників банку включає наступні елементи:

визначення;

досягнення;

система участі;

навчання;

організація та управління;

відданість;

корпоративна культура;

винагорода;

Досягнення - як вид мотивації полягає в тому, щоб надавати працівникам можливість вирішувати відповідальні завдання розвитку банку, стимулювати їхні пропозиції та ініціативу, спрямовані на вдосконалення банківських технологій і продуктів, формування почуття гордості за свої досягнення.

Система участі - як вид мотивації полягає в тому, щоб давати змогу працівникам банку брати участь і поділяти успіх у діяльності банку, що є і їх успіхом, брати участь у прибутках і акціонерному капіталі, залучати працівників до прийняття рішень.

Навчання - як вид мотивації полягає в тому, щоб готувати спеціалістів до вирішення стратегічних завдань розвитку банку, орієнтувати їх на планування своєї кар’єри і фахового зростання, підвищення кваліфікації відповідно до структурних завдань, що стоять перед підрозділом.

Відданість - як вид мотивації полягає в тому, щоб дати можливість працівникам банку бачити переваги роботи кращого банку, формувати в них упевненість у соціальній захищеності.

Корпоративна культура - як вид мотивації полягає в тому, щоб створити в банку атмосферу, за якої працівники структурних підрозділів одержуватимуть задоволення від роботи.

Винагорода - як вид мотивації полягає в тому, щоб надавати справедливу оплату відповідно до “цінності" посади та індивідуальної діяльності, з метою спонукання людей до досягнення позитивних результатів.

Мотивація організацією та управлінням - полягає в тому, щоб створювати в банку комфортні умови для ефективної роботи, впроваджувати передові форми і методи управління, надавати співробітникам інформацію про все, що відбувається в банку, з метою збільшення їхнього внеску в результати діяльності установи.

Визнання - як вид мотивації полягає в тому, щоб розпізнавати й помічати успіхи в діяльності працівників на благо банку та цінувати їх внесок у збільшення добробуту банку.

Класичні змістовні теорії мотивації Абрахама Маслоу, Девіда Мак-Клелланда і Фредерика Герцберга грунтуються на ідентифікації тих внутрішніх спонукань (потреб), що змушують людей діяти так, а не інакше [48].

Більш сучасні процесуальні теорії мотивації ґрунтуються в першу чергу на тому, як поводяться люди з урахуванням їх сприйняття й пізнання. Основні процесуальні теорії, які впроваджуються в комерційних банках, - це теорія чекання, теорія Дугласа Макгрегора, теорія справедливості та модель мотивації Портера-Лоулера. Відповідно до процесуальних теорій поводження особистості є також функцією його сприйняття і чекань, зв'язаних з даною ситуацією, і можливих наслідків обраного їм типу поводження.

Теорія чекань базується на положенні про те, що наявність активної потреби не є єдиною необхідною умовою мотивації людини на досягнення визначеної мети Людина повинна також сподіватися на те, що обраний їм тип поведінки дійсно приведе до задоволення чи придбання бажаного.

Оскільки різні люди мають різні потреби, то конкретну винагороду вони оцінюють по-різному. Для ефективної мотивації менеджер повинен установити тверде співвідношення між досягнутими результатами і винагородженням. У зв'язку з цим необхідно давати винагороду тільки за ефективну роботу. Менеджери повинні сформувати високий, але реалістичний рівень результатів, очікуваних від підлеглих, і вселити їм, що вони можуть його домогтися, якщо прикладуть сили. Як працівники оцінюють свої сили, багато в чому залежить від того, чого очікує від них керівництво. Варто пам'ятати, що працівники зуміють досягти рівня результативності, необхідного для одержання коштовної винагороди, якщо делегований їм рівень повноважень, їхні професійні навички достатні для виконання поставленої задачі.

Інше пояснення того, як люди розподіляють і направляють свої зусилля на досягнення поставлених цілей, дає теорія справедливості. Теорія справедливості постулірує, що люди суб'єктивно визначають відношення отриманої винагороди до витрачених зусиль і потім співвідносять його з винагородою інших людей, що виконують аналогічну роботу. Якщо порівняння показує дисбаланс і несправедливість, тобто людина вважає, що його колега одержав за таку ж роботу більшу винагороду, то в нього виникає психологічна напруга. У результаті необхідно мотивувати цього співробітника, зняти напругу і для відновлення справедливості виправити дисбаланс.

Основний висновок теорії справедливості для практики керування полягає в тому, що доти, поки люди не почнуть вважати, що вони одержують справедливу винагороду, вони будуть прагнути зменшувати інтенсивність праці.

Лайман Портер і Едвард Лоулер розробили комплексну процесуальну теорію мотивації, що включає елементи теорії чекань і теорії справедливості. В їх моделі, що приведена на рис.3.1, фігурує п'ять перемінних: витрачені зусилля, сприйняття, отримані результати, винагорода, ступінь задоволення. Відповідно до моделі Портера-Лоулера, досягнуті результати залежать від прикладених співробітником зусиль, його здібностей і характерних рис, а також усвідомлення їм своєї ролі. Рівень прикладених зусиль буде визначатися цінністю винаго-роди і ступенем впевненості в тім, що даний рівень зусиль дійсно спричинить за собою цілком певний рівень винагороди. Більш того, у теорії Портера-Лоулера встановлюється співвідношення між винагородою і результатами, тобто людина задовольняє свої потреби за допомогою винагород за отримані результати.

Відповідно до моделі Портера-Лоулера результати, досягнуті співробітником, залежать від трьох перемінних: витрачених зусиль (3), здібностей і характерних рис людини (4), а також від усвідомлення їм своєї ролі в процесі праці (5). Рівень затрачених зусиль у свою чергу залежить від цінності винагороди (I) і того, наскільки людина вірить в існування міцного зв'язку між витратами зусиль і можливою винагородою (2). Досягнення необхідного рівня результативності (6) може спричинити внутрішні винагороди (7б), такі, як похвала керівника, премія, просування по службі.

Пунктирна лінія між результативністю і зовнішньою винагородою означає, що може існувати зв'язок між результативністю якого-небудь співробітника і видаваною йому винагородою. Справа в тім, що ці винагороди відбивають можливості винагороди, обумовлені керівником даного співробітника й організації в цілому. Пунктирна лінія між результативністю і винагородою, сприйманим як справедливе (8), використана для того, щоб показати, що відповідно до теорії справедливості люди мають власну оцінку ступеня справедливості винагороди, видаваного за ті чи інші результати.


Рис.3.1 Мотиваційна модель Портера -Лоулера [48]

Задоволення (9) - це результат зовнішніх і внутрішніх винагород з урахуванням їх справедливості (8). Задоволення є мірилом того, наскільки коштовна винагорода насправді (I). Ця оцінка буде впливати на сприйняття людиною майбутніх ситуацій.

Один з найбільш важливих висновків Портера і Лоулера складається в тім, що результативна праця веде до задоволення. Це прямо протилежно тому, що думає на цей рахунок більшість менеджерів. Вони знаходяться під впливом різних теорій людських відносин, які передбачають, що задоволення веде до досягнення високих результатів у праці, або говорячи іншими словами, більш задоволені робітники трудяться краще. Портер і Лоулер, навпроти, думають, що почуття виконаної роботи веде до задоволення і, очевидно, сприяє підвищенню результативності.

Дослідження, як представляється, підтверджують точку зору Портера і Лоулера про те, що висока результативність є причиною повного задоволення, а не наслідком його. У підсумку модель Портера-Лоулера внесла основний вклад у розуміння мотивації. Вона показала, зокрема, що мотивація не є простим елементом у ланцюзі причинно-наслідкових зв'язків. Ця модель показує також, наскільки важливо об'єднати такі поняття, як зусилля, здатності, результати, винагороди, задоволення і сприйняття в рамках єдиної взаємозалежної системи.

3.2 Розвиток корпоративної культури банку як метод управління персоналом


Особливістю керування персоналом при переході до ринку - зростаюча роль особистості працівника. Ситуація яка склалася в даний час у нашій країні несе як великі можливості, так і великі погрози для кожної особистості в плані стійкості її існування. Тобто зараз існує украй високий ступінь невизначеності в житті кожної людини. Отже, необхідно розробити новий підхід до керування персоналом. Цей підхід полягає в наступному [50]:

1) створення філософії керування персоналом.

2) створення сучасних служб керування персоналом.

3) застосування нових технологій у керуванні персоналом.

4) створення і вироблення спільних цінностей, соціальних норм, установки поводження, що регламентує поводження окремої особистості.

Філософія керування персоналом - це формування поводження окремих працівників стосовно цілей розвитку підприємства реалізована в корпоративній культурі.

Корпоративна культура - це складний комплекс припущень, бездоказово прийнятих усіма членами конкретної організації, і описуючий загальні рамки поводження, прийняті, здебільшого в організації. Виявляється у філософії й іде-ології керування, ціннісних орієнтаціях, віруваннях, чеканнях, нормах повод-ження. Регламентує поводження людини і дає можливість прогнозувати його реакції в критичних ситуаціях.

Корпоративний етичний кодекс - це складеній і затверджений у фірмі регулятивний документ, що включає положення, що відбивають принципи корпорації, правила поведінки, відповідальність адміністрації стосовно своїх працівників і споживачів.

Розробляючи заходи впливу на корпоративну культуру, виходять з основних принципів її формування (табл.3.4). Індикаторами необхідних змін в організаційній культурі є збільшення плинності й абсентеїзму, зниження продуктивності, виникнення конфліктів співробітників з адміністрацією, організації з державними органами і т.п.

У результаті аналізу організаційної культури можуть бути виявлені наступні стратегічно важливі критичні ситуації, коли організаційна культура не відповідає функціям структурних підрозділів, функціональному або морфологічному змісту організації, структурі керування, стадії розвитку організації, стратегії організації. Кожна з критичних ситуацій припускає індивідуальний підхід, складний ряд взаємозалежних висновків і рішень.

Таблиця 3.4. Принципи формування корпоративної організаційної культури [49]

№ п/п

Принцип

Зміст принципу

1

Комплексність представлень про призначення організації

Культура повинна виражати не тільки відносини між членами організації, але і комплексне представлення про призначення даної системи в цілому, характер послуг і ринку, що визначають ефективність відповідної системи.

2

Першочерговість визначення цінностей і філософії організації

Процесові формування культури в якій-небудь системі повинне передувати визначення цінностей і філософії, що будуть прийнятні і бажані для даної системи

3

Історичність

Культура організації не піддається простому маніпулюванню, складається роками і сама значною мірою визначає характер економічної системи, стиль керування.

4

Заперечення силового впливу

Не можна штучно насаджувати в якій-небудь економічній системі зі слабкою культурою сильну, і навпаки

5

Комплексність оцінки

Оцінка впливу культури на ефективність функціонування економічної системи повинна базувався на комплексному підході, що передбачає облік не тільки способів прямого впливу культури на ефективність зазначеної системи, але й облік безлічі невидимих опосередкованих шляхів впливу


3.3 Організація безперервного професійного навчання персоналу банку

ПриватУніверситет - це спільний проект Приватбанку і лідера бізнес-ос-віти в Україні - Києво-Могилянської Бізнес-Школи (KMBS) [60].

Програма Приват МВА розроблена для ПриватУніверситета, створеного спільними зусиллями в лютому 2004 р. ПриватМВА - програма, учасниками якої є вище керівництво Приватбанку, має дві характерні риси - це надзвичайно високий рівень слухачів і міжнародність. Двадцять п'ять керівників пройшли строгий добір для участі в програмі. Серед них п'ятеро - голова правління і заступники голів правління. Також програму можна охарактеризувати як міжнародну, оскільки серед слухачів є представники Банку ПАРИТАТЕ (Рига, Лат-вія) і Москомприват (Москва, Росія). Викладачі ПриватМВА - це команда викладачів з партнерів KMBS із кращих бізнес-шкіл світу і самих керівників Приватбанку.

Програма ПриватМВА складається з 14 навчальних модулів, розрахованих на 18 місяців. Кожний з модулів з інтервалом у 6 тижнів проходить в різних регіонах України, що дозволяє учасникам вивчити специфіку роботи регіональних підрозділів банку.

У своїй роботі "Дванадцять чинників успіху корпоративних університеттів" Джек Дж. Філліпс [48] зазначає, що такі внутрішні навчальні заклади можуть бути рушійною силою організації. Їхня функція - створювати додаткову цінність компанії, ініціювати нововведення і сприяти розвиткові бізнесу загалом. Щоправда, діяльність їх є справді ефективною, якщо нерозривно пов’язана зі стратегічним розвитком організації і відповідає її завданням.

Саме такими принципами керуються ПриватБанк і "Києво-Могилянська бізнес-школа" (kmbs) - творці першого корпоративного університету в Україні. "ПриватУніверситет" пропонує принципово нову форму навчання 23 тис. працівникам банку, яка не лише дасть змогу передавати знання і досвід, а й стане носієм корпоративної культури організації.

У "ПриватУніверситеті" організовані три факультети - менеджменту і психології бізнесу, взаємодії з клієнтами і дистанційного навчання.

Переваги власного корпоративного університету:

наявність достатньої кількості працівників високої кваліфікації і незалежність від ринку кадрів (останнє не стримує зростання банку);

успішна адаптація нових людей у банку;

гарантії того, що персонал опанував технології, задіяні в цьому бізнесі;

підвищення керованості й контрольованості персоналу, оскільки процес чітко структурований;

зниження частоти виникнення конфліктів, усі мають однакове уявлення про організацію та методи роботи;

налагоджений обмін досвідом і ефективний аналіз здобутих на практиці знань і навичок.

забезпечення стійкої конкурентоспроможності банку на ринку;

передача і розвиток сучасних ділових навичок на всіх рівнях організації;

розвиток управлінського потенціалу керівників і створення "кадрового резерву";

підвищення ефективності роботи кожного працівника, окремих підрозділів та організації загалом;

розвиток корпоративної культури.

Підготовка банківських працівників в АКБ “Приватбанк" за програмою корпоративного “ПриватУніверситета" здійснюється за наступними напрямками, які формують підвищення кваліфікації та кадровий резерв для виконання розвинутого сучасного комплексу банківських послуг в банку:

А) Блок “Стратегiчне управлiння та планування”:

Б) Блок “Внутрiшнiй контроль та аудит”:

В) Блок “Управлiння персоналом банку”:

Оцінка персоналу

Управлiння мотивацiєю та оцiнка роботи персоналу КБ

Оцiнка ефективностi роботи персоналу банку. Комплексна програма оцiнки працiвникiв КБ

Оцiнка компетентностi працiвникiв комерцiйного банку. Роль оцiнки компетентностi в загальнiй системi управлiння персоналом банку

Система оплати працi та винагороди персоналу комерцiйного банку

Г) Блок “Залучення та обслуговування клiєнтiв"

Д) Блок “Кредитування”

Е) Блок “Загальна система управлiння ризиками в комерцiйному банку”

Ж) Блок “Цiннi папери"

З) Блок “Бухгалтерський облiк, розрахунки та оподаткування”:

К) Блок “Розрахунково-касове обслуговування”:

Л) Блок “Операцiї з платiжними картками"

М) Блок “Iнші банківські послуги”:

3.4 Нові напрямки підготовки персоналу банків для роботи в автоматизованих системах взаємодії з клієнтами банків (CRM - системи та CALL - центри)

CRM-система (сокр. від англ. Customer Relationship Management System - система керування взаємодією з клієнтами) - це корпоративна інформаційна система, призначена для поліпшення обслуговування клієнтів шляхом збереження інформації про клієнтів і історію взаємин із клієнтами, встановлення і поліпшення бізнес-процедур на основі збереженої інформації і наступній оцінці їх ефективності. Її основні принципи такі [41]:

Наявність єдиного сховища інформації, відкіля в будь-який момент доступні всі дані про усі випадки взаємодії з клієнтами;

Синхронізованість керування множинними каналами взаємодії (тобто існують організаційні процедури, що регламентують використання цієї системи й інформації в кожному підрозділі банку);

Постійний аналіз зібраної інформації про клієнтів і прийняття відповідних організаційних рішень - наприклад, пріоритизація клієнтів на основі їхньої значимості для банку.

Таким чином, цей підхід має на увазі, що при будь-якій взаємодії банку з клієнтом по будь-якому каналу, співробітникові банку доступна повна інформація про усі взаємини з клієнтами і рішення приймається на її основі, інформація про яке, у свою чергу, теж зберігається і доступна при всіх наступних взаємодіях.

CRM (Customer Relationship Management - Керування Взаєминами з Клієнтами) - це не програмний продукт, не технологія і навіть не набір продуктів.

CRM - це, насамперед, концепція, спрямована на побудову стійких ділових відносин із клієнтами і бізнес стратегія, ядром якої є "клієнтно-орієнтований" підхід.

Ця стратегія заснована на використанні передових управлінських і інформаційних технологій, за допомогою яких компанія збирає і накопичує інформацію про своїх клієнтів на всіх стадіях їхнього життєвого циклу (залучення, утримання, лояльність), витягає з неї знання і використовує ці знання в інтересах свого бізнесу шляхом вибудовування взаємовигідних відносин з ними.

Результатом застосування стратегії є підвищення конкурентноздатності компанії, і збільшення прибутку, тому що правильно побудовані відносини, засновані на персональному підході до кожного клієнта, дозволяють залучати нових клієнтів і допомагають удержати старих.

CRM системи стали потрібні на висококонкурентному ринку, де у фокусі стоїть клієнт. Головна задача CRM систем - підвищення ефективності бізнес процесів, зосереджених у "фронт-офісі", спрямованих на залучення й утримання клієнтів - у маркетингу, продажах, сервісі й обслуговуванні, незалежно від каналу, через який відбувається контакт із клієнтом.

На рівні технологій CRM - це набір додатків, зв'язаних єдиною бізнес-логікою й інтегрованих у корпоративне інформаційне середовище банку на основі єдиної бази даних. Спеціальне програмне забезпечення дозволяє провести автоматизацію відповідних бізнесів-процесів у маркетингу, продажах і обслуговуванні. Як результат, банк може звернутися до "потрібного" клієнту в "правильний" момент часу, з найбільш ефективною пропозицією і по найбільш зручному замовнику каналу взаємодії.

На практиці інтегрована система CRM забезпечує координацію дій різних відділів банку, забезпечуючи їхньою загальною платформою для взаємодії з клієнтами. З цього погляду призначення CRM - виправити ситуацію, коли відділи маркетингу, продажів і сервісу діють незалежно друг від друга, причому їхнє бачення замовника часто не збігається, а дії неузгоджені.

З погляду керування бізнесом ефект від впровадження CRM виявляється в тім, що процес ухвалення рішення за рахунок автоматизації переноситься на більш низький рівень і уніфікується. Це дозволяє перейти до ідеології “торгових площадок банківського обслуговування” (безбалансових мікровідділень на 5-7 співробітників) та “площадок банківського самообслуговування” (кредитно-депозитних банкоматів). За рахунок цього підвищується швидкість реакції на запити, росте швидкість обороту коштів і знижуються витрати.

Нарешті, CRM включає себе ідеологію і технології створення історії взаємин клієнта і банка, що дозволяє більш чітко планувати бізнес і підвищувати його стійкість.

CRM-системи з точки зору менеджменту персоналу потрібні для рішення двох основних задач, зв'язаних з підвищенням ефективності бізнесів-процесів, зосереджених у “фронт-офісі” банку:

вони допомагають, по-перше, зрозуміти, хто такі - клієнти компанії, чого вони чекають для себе і що можуть дати самі;

по-друге, CRM системи, аналізуючи обновлювану інформацію з контактів із клієнтами і транзакциям, підвищують рентабельність роботи за рахунок вироблення індивідуальних стратегій.

Ідеологія CRM передбачає перехід від стратегії мас-маркетингу і масових продажів до індивідуального (One-to-One) обслуговування клієнтів модернізованими банківськими послугами, спеціалізованими так, щоб вони відповідали персональним вимогам клієнтів. У підсумку це зробить відносини банку і клієнта більш комфортними й ефективними, розрахованими на перспективу.

Класичні (полнофункціональні) CRM - системи припускають автоматизацію бізнес-процесів маркетингу (залучення клієнтів), заснованих на персональній роботі з кожним із клієнтів (доведення контакту до заключення угоди), а також обслуговуванні і підтримці клієнтів (важливо довідатися, що не влаштовує клієнта і чого йому бракує, щоб саме це йому і запропонувати в рамках майбутньої маркетингової діяльності). CRM - система повинна забезпечити оперативний доступ до всієї наявної інформації, реалізуючи різну форму її представлення для різних спеціалістів банку.

CRM - системи дозволяють не тільки виконувати просту сегментацію клієнтської бази банку на підставі "профілю клієнта", але і виявляти сховані залежності між різними даними у великих масивах, а також здійснювати прогнозування. Приміром, в одному з банків у зал обслуговування клієнти попадають по спеціальних пластикових картках, і автоматизована система, зафіксувавши клієнта визначеної категорії, починає демонструвати ролики про банківські продукти, що здатні зацікавити саме його.

CRM системи забезпечують можливість збору інформації, що надходить по кожному з каналів (від особистого спілкування до використання Web, коли клієнт майже усі робить сам), у єдиній базі даних (БД). Питання визначення прибутковості клієнтів - одне із самих серйозних. За даними дослідницької компанії AMR Research, на контакти з тими, хто приносить менш 20% прибутку, витрачається 60-80% ресурсів, і банки тут не є виключенням. Актуальні також питання про рентабельність банківських інструментів, їх позиціонування стосовно визначеної групи клієнтів. Важливо знати, які маркетингові акції виявилися прибутковими по сегментах, цільових групах, продуктах, каналам і т.д., а які немає і чому. Скільки нових клієнтів вони принесли, скільки клієнтів у результаті їхнього проведення стали лояльними и т.д. Подібна інформація - основа для вироблення нових маркетингових планів і пропозицій банку, і CRM системи надають усе, що потрібно для аналізу.

Клієнтів банків умовно можна розділити на три групи: великі підприємства, підприємства середнього і малого бізнесу і фізичні особи. Для взаємодії з VIP-клієнтами (їх, як правило, небагато) CRM технології не потрібні - успішно чи ні йде робота з ними залежить винятково від кваліфікації і спритності менеджерів. Потреба в системах виникає при роботі із середніми і невеликими підприємствами - щоб одержати на цьому ринку доход того ж рівня, що і при роботі з VIP-клієнтами, необхідна висока продуктивність праці менеджерів по роботі з клієнтами. Але ще більшого зниження собівартості вимагає робота з фізичними особами, і зробити це можна за допомогою CRM - систем, що дозволяють вникати в кредитну історію клієнтів, з'ясовувати їх потреби, сегментувати клієнтську базу й оперативно приймати рішення, що задовольняють як очевидні, так і перспективні їх запити.

Процес впровадження CRM - системи складається з наступних програмно-технологічних дій та дій по менеджменту персоналу, який працює з клієнтами в середовищі CRM - системи:

створення єдиної БД про наявних і потенційних клієнтів, визначення складу і форматів вихідних даних про них, а також процедур внесення інформації, що виключають ситуацію її дублювання;

побудова системи комунікацій, що забезпечує взаємодію всіх підрозділів банку в рамках концепції CRM (маркетинг, продажі, сервіс) і організація їх доступу до загального БД;

розробка системи процедур, регламентів і алгоритмів взаємодії менеджерів банку з клієнтами на основі загальної стратегії, а також бізнеси-логіки взаємодії всіх процесів фронт - і бек-офисів банку;

визначення критеріїв оцінки ефективності роботи, як підрозділів, так і окремих співробітників, організація системи контролю їхньої діяльності в рам-ках CRM технології;

настроювання системи і навчання персоналу.

При впровадженні CRM - системи банк змінює модель роботи менеджерів, більш жорстко ввівши неї в адміністративні рамки і просто не залишивши їм шансів на опір. Змінюється система мотивації і посадові обов'язки менеджерів: якщо раніш вони мали установку тільки на забезпечення доходу, те тепер перед ними поставлена задача відпрацьовування визначених регламентів (у першу чергу вести записи по всіх контактах), наслідком чого і повинно стати поява доходу. Таким чином, у банку твердо зрозуміли, що потрібний не той менеджер по продажах, що час від часу випадково принесе визначені гроші, а той, доход від діяльності якого можна прогнозувати (і, відповідно, оцінити, чи буде в банку виконаний квартальний план по доходах, щоб мати можливість планувати видаткову частину бюджету). А це означає, що завдяки програмі CRM банк перевів свою діяльність в області роботи з клієнтами з розряду мистецтва в розряд технології.

Хоча в цілому вимоги по організації роботи з клієнтами схожі для більшості компаній, для кожної галузі існують особливі вимоги і нюанси в питаннях взаємодії й обслуговування клієнтів, зв'язані з родом діяльності.

Для банків такими особливими вимогами є:

Планування показників прибутковості, як по кожнім клієнті, так і по групі клієнтів, і по визначеній галузі;

Облік связностей клієнтів;

Галузевий аналіз бази реальних і потенційних клієнтів.

Cучасна банківська CRM-система не може бути тільки аналітичною - вона повинна бути й управлінської: у випадку перевищення заданої межі відхилення факту від плану конкретному менеджерові повинна автоматично призначатися задача про необхідність якнайшвидшої взаємодії з даним клієнтом, щоб з'ясувати причину зміни показників.

При роботі з клієнтами банкові необхідно враховувати ще один важливий аспект - зв'язаність клієнтів один з одним у різних відносинах. Для будь-якого банку це має першорядне значення, тому що характер відносин з одним клієнтом неодмінно впливає на взаємини зі зв'язаними з ним компаніями. Крім того, це ефективний інструмент по залученню в банк зв'язаних компаній через ключову особу.

Сучасна банківська CRM-система повинна надавати ефективні механізми контролю роботи, як окремих співробітників, так і команд виконавців, і структурних підрозділів з боку керівництва. Дуже важливо, щоб керівник міг відслідковувати виконання задач співробітниками, контролювати хід і результати маркетингових кампаній, призначати нові задачі, формувати необхідні звіти з одного програмного "вікна", з однієї точки входу.

CRM - система повинна підказувати будь-якому менеджерові: що і коли необхідно зробити при роботі з кожним із клієнтів. Для цього необхідно весь накопичений раніше досвід перекласти в систему і це цілком реально.

Таким чином, вирішується цілий ряд проблем:

Прийом на роботу нових співробітників і їхня адаптація;

Передача частини клієнтської бази іншому (новому) менеджерові;

Взаємозамінність менеджерів на період відпусток або у випадку хвороби й ін.

Банківський сall-центр - це автоматизована компьютерно-телефонна система, що здійснює процес обробки вхідних дзвоників автоматично або за участю оператора, що дозволяє надавати довідково-інформаційні послуги, проводити активні операції по рахунках, організовувати вихідні виклики. Запити на сall-центр можуть надходити як по телефону, так і по електронній пошті, факсу або через інтернет-сервер.

Впровадження call-центра - це не тільки економія, але і додатковий прибуток (наприклад, залучення нових клієнтів за рахунок зміцнення репутації банку і поліпшення якості обслуговування). Перевага технології call-центра, на відміну від звичайної системи прийому дзвоників групою операторів, полягає в якісно новому підході до процесу обробки викликів. Використання засобів компьютерно-телефонной інтеграції полегшує витяг і введення даних про клієнта, що дозволяє оптимізувати операторську роботу.

АКБ “Приватбанк" - один з найбільш яскравих представників українських роздрібних банків, що надають клієнтам самий широкий спектр фінансових продуктів і послуг. Він активно працює на ринку споживчого кредитування, у тому числі і з безліччю магазинів і торговельних мереж. Крім того, АКБ “Приватбанк” став одним з піонерів на українському ринку кредитних карток, банк також працює з дрібними вкладниками в регіонах, обслуговує юридичних осіб і постійно нарощує перелік своїх фінансових продуктів. Сall-центр на базі рішення від компанії Nortel Networks був створений тут у рамках проекту споживчого кредитування, однак згодом і список покладених на нього задач, і навантаження розширилися настільки, що банк був змушений задуматися про зміну рішення. З осені 2002 р. функціонує call-центр (IP Contact Center) компанії Cisco Systems, розрахований на роботу 200 операторів, що обслуговують не тільки центральний офіс банку, але і 8 його філій, у тому числі регіональних.

Тестування Call-центрів українських банків у пошуках якісного сервісу

показало, що фінінститутом із кращою інформаційно-довідковою службою є "Райффайзенбанк Україна", з невеликим відставанням за ним йдуть Перший Український Міжнародний Банк (ПУМБ) і Укрексімбанк. Фахівці, що проводили дослідження, відзначають у них найбільш стабільні показники - усі дев'ять спроб дозвона виявилися успішними, причому фахівці цих банківських колл-центров чітко повідомляли необхідну інформацію і робили реальну допомогу.

У результаті дослідження з'ясувалися: такі великі банки, як "Аваль", Приватбанк, Правекс-Банк, УкрСиббанк не можуть похвастати стабільністю, властивою лідерам. Відповіді операторів занадто розрізняються: спочатку дзвониш і одержуєш чітку і вичерпну відповідь, наступний дзвоник - і трубку бере оператор, що не в змозі відповісти на саме елементарне питання.

Незважаючи на в цілому позитивну оцінку доброзичливості операторів інформаційно-довідкових служб банків, багато клієнтів залишаються незадоволені швидкістю і точністю передачі їм інформації. Окремі оператори настільки швидко зачитують інформацію, що людині виявляється її складно фіксувати.

У результаті дослідження були виділені три основні проблеми, властиві майже всім інформаційно-довідковим службам українських банків. Перша - це неприступність колл-центров і незрозумілість їхньої організації для клієнтів. У деяких банках телефон єдиної довідкової захований десь у глибинах сайта, тому про нього попросту не знають (за винятком тих, у кого є пластикова картка, на якій обов'язково зазначений телефон служби підтримки).

Клієнтам неохоче дають консультації, багато чого залежить від того, на якого операціониста потрапиш - зустрічаються тугодуми і мовчуни. Тому багато користувачів банківських послуг як і раніше одержують інформацію від своїх знайомих, а банки не можуть зрозуміти, як на ринку народжуються міфи про їхні структури. Друга проблема - банки самі не до кінця визначилися, що таке call-центр, і не розуміють усіх задач, що постають перед цією службою. Тут варто грамотно визначити маркетингові задачі, потім обкатати необхідні бізнеси-процеси і тільки потім купувати власне устаткування під реалізовані і формалізовані процеси. Впровадження call-центрів - свідчення того, що банки намагаються орієнтуватися на клієнта, але в багатьох ця клієнт-орієнтованість поки мнима, однак загострення конкуренції в банківській системі уже викликає необхідність перегляду стратегії роботи з клієнтами.

3.5 Місце та функції сучасної служби по роботі з персоналом в комерційному банку


Управління персоналом - життєво обумовлена стратегічна функція, яка протягом 20 століття сформувалась в самостійну структуру в ході еволюції різноманітних форм управління.

Комплексний підхід до управління персоналом вимагає інтеграції основних функцій і таких напрямків, як [50]:

організаційно-кадрової функції;

навчально-виховної функції;

соціально-економічної функції;

дослідно-проектної функції;

психолого-педагогічної функції;

інформаційно-аналітичної функції.

Перераховані функції є елементами діагностичної моделі функціонування управління персоналом.

Отже, управління персоналом містить у собі:

допомогу фірмі в досягненні її цілей;

ефективне використання майстерності і можливостей працівників;

забезпечення фірми висококваліфікованими і зацікавленими службовцями;

прагнення до найбільш повного задоволення службовців своєю роботою;

розвитку і підтримці на високому рівні якості життя, що робить бажаною роботу в цій фірмі;

допомога в створенні гарного морально-психологічного клімату;

управління ростом кар'єри і взаємній вигоді працівника і фірми.

Складовими елементами процесу управління є призначена (підібрана самостійно) група фахівців, ціллю діяльності якої є підвищення виробничої, творчої віддачі й активності персоналу, розробка і реалізація програми розвитку кадрів організації.

В банку розробляється стратегія управління людськими ресурсами: визначаються перспективні орієнтири використання персоналу, його відновлення й удосконалювання, розвиток мотивації.

Місія фахівця з людських ресурсів у сучасному висококонкурентному середовищі - нарощувати кадровий потенціал банку, щоб реалізувати його бізнес-стратегію. Менеджер по персоналу стає своєрідним "калібратором" майстерності, без участі якого не можуть бути розроблені і реалізовані ніякі стратегії банку, а також правильно оцінені досягнуті результати.

Корпоративна культура породжує відповідальність, а здатності людей створюють конкурентні переваги. Тому менеджер по персоналу повинний вирішувати дві стратегічні задачі:

1) створювати конкурентні переваги банку шляхом підвищення рівня відповідальності його працівників, використовуючи для цього засоби керування корпоративною культурою. Сильна корпоративна культура дозволяє залучати й утримувати таланти, а плоди їхньої праці створюють високу репутацію банку, притягають нових клієнтів і висококваліфікованих працівників. Відновлення і постійна адаптація корпоративної культури до динамічних умов зовнішнього середовища націлені на підвищення якості умов праці, забезпечення зворотного зв'язку з працівниками і клієнтами. Залучення працівників у маркетингову діяльність банку сприяє підвищенню в них ініціативності і рівня професійної самооцінки;

2) забезпечувати конкурентні переваги банку шляхом нарощування його людського потенціалу, усіляко підтримуючи ріст професійної компетентності працівників. Яка б не була притягальна корпоративна культура, однак розрив між вимогами глобального ринку і потенціалом організації можна усунути головним чином за рахунок розвитку професійних навичок і умінь у всього персоналу корпорації. Розвиток людських здібностей, центрування на рівні професійної компетентності працівників стає лейтмотивом діяльності не тільки кадрових служб, але і лінійних керівників. При цьому одні банки включають питання підвищення рівня компетентності персоналу як складові частини в будь-яку розроблювальну стратегію, інші - розглядають цю проблему як можливість реалізації спеціальної ініціативної стратегії, доповнюючої органічно інші конкурентні стратегії банку.

У будь-якому випадку успіх залежить від того, наскільки ретельно на основі діагностики, проведеної кадровими фахівцями і лінійними керівниками, будуть складені індивідуальні плани розвитку, що покликані усунути сформований розрив між зростаючими професійними вимогами і існуючим рівнем компетентності кожного працівника. Складання цих планів ґрунтується на моделях компетентності, розробляємих для кожної посадової позиції.

Моделі компетентності - при розробці цих моделей можна скористатися наступними підходами, кожний з який має свої сильні і слабкі сторони:

аналіз діяльності найбільш видатних працівників ("зірок") дозволяє розкрити секрети їхньої майстерності, хоча отримана при цьому модель занадто прив'язана до специфіки даного виду діяльності і страждає зайво складною архітектурою;

порівняльний аналіз багатьох зразків діяльності працівників полегшує узагальнення досвіду і побудову достатньо простих моделей, однак є дуже трудомісткою справою;

опитування експертів приносить швидкі і статистично надійні результати, але область застосування їх виявляється, як правило, обмеженою;

комбінування моделей, запозичених з інших областей діяльності, дає можливість акумулювати самий передовий досвід, однак він не завжди принадний у рамках даної організації.

Моделі компетентності, що описують інтелектуальні і ділові якості працівника, його навички міжособистісної комунікації, дозволяють направляти розвиток персоналу в двох вимірах:

1) пристосування до сформованої в організації культури (готовність усіх працівників банку демонструвати очікуване від них ефективне поводження, що забезпечується єдністю поглядів на професійну етику, клієнтів банку, механізми прийняття управлінських рішень, відповідальність за якість банківських послуг);

2) оволодіння знаннями, уміннями і навичками, необхідними для успішної роботи в спеціалізованій професійній сфері діяльності. Єдність цих двох вимірів досягається інтерпретацією організаційної культури, що розуміється як соціальний механізм відтворення досвіду, життєво важливого для успішного функціонування і розвитку організації.

У цілому, перетворення кадрових служб банку з адміністративної, зайнятої рутинною діяльністю, підсистеми підтримки інших ("основних") структурних підрозділів у надійного ділового партнера усередині організації і за її межами являє собою магістральний стратегічний напрямок розвитку кадрового менеджменту в XXI в.

Система корпоративного кадрового менеджменту повинна інтегрувати технології:

керування репутацією як інструментом підвищення морального авторитету (моральний капітал);

психологічного контракту як засобу розширення і зміцнення соціальних зв'язків на основі взаємної довіри (соціальний капітал);

організаційної освіти як методичної бази для освоєння форм інноваційного безупинного утворення (культурний капітал);

розробки і застосування моделей компетентності в розвитку кадрового потенціалу (людський капітал).

Висновки


Концепція управління персоналом комерційного банку - це система теоретико-методологічних поглядів на розуміння і визначення сутності, змісту, цілей, завдань, критеріїв, принципів і методів управління персоналом, а також організаційно-практичних підходів до формування механізму її реалізації в конкретних умовах функціонування підприємств.

Основу концепції управління персоналом в даний час складає зростаюча роль особистості працівника, знання його мотиваційних установок, вміння їх формувати і направляти у відповідності із завданнями, що стоять перед підприємством.

Сьогодні персонал досліджуємого акціонерного банку АКБ "Приват-банк" - це команда висококваліфікованих фахівців, здатних оперативно вирішувати найскладніші задачі та задовольнити швидко зростаючі потреби клієнтів у банківському обслуговуванні. На сьогодні у банку працюють понад 23 тисячі співробітників, із них 2 400 - у головному офісі банку. Середній вік працівників банку становить 34 роки. Більшість працівників ПриватБанку (75%) мають вищу освіту, яка відповідає профілю займаної посади. У банку створені сприятливі умови для отримання вищої та післядипломної освіти, понад 50% співробітників щорічно підвищують свою кваліфікацію.

Як показує аналіз результатів оцінки собівартості та ефективності використання персоналу в АКБ "Приватбанк" у 2003 - 2006 роках:

відносна частка витрат на утримання персоналу від загального доходу банку зменшилась з рівня 29,5% на кінець 2003 року до рівня 23,7% на кінець 2004 року, що дозволило підняти рівень рентабельності витрат на утримання персоналу (витрати) по чистому прибутку банку (результат) з 19,75% (кінець 2003 року) до 44,5% (кінець 2004 року);

на протязі 2005 року регулювання відносної частки витрат на утримання персоналу від загального доходу банку відбувалось з рівня 17,95% (1 квартал 2005 року) до рівня 21,9% на кінець 2005 року, що дозволило підняти рівень рентабельності витрат на утримання персоналу (витрати) по чистому прибутку банку (результат) до рівня 85% на кінець 2005 року;

на протязі 2006 року регулювання відносної частки витрат на утримання персоналу від загального доходу банку відбувалось з рівня 26,7% (1 квартал 2006 року) до рівня 22,37% на кінець 2006 року, що дозволило врегулювати рівень рентабельності витрат на утримання персоналу (витрати) по чистому прибутку банку (результат) до рівня 61,1% на кінець 2005 року;

порівняльний аналіз рівней рентабельності витрат на утримання персоналу по чистому прибутку в АКБ “Приватбанк" та в найбільших банках України у 2005 - 2006 роках показує, що в АКБ “Приватбанк" в протилежність загальній тенденції в банківській системі України рівень рентабельності витрат персоналу по чистому прибутку (рівень прибутку на одиницю витрат на персонал) у 2006 році знизився відносно рівня 2005 року, тоді як в інших банках конкурентах та загалом в банківській системі Україні у 2006 році цей показник виріс відносно 2005 року.

якщо у 2005 році тільки в 3 із 15 банків першої групи рейтингу банків України рівень рентабельності витрат на утримання персоналу по чистому прибутку був більший ніж в АКБ “Приватбанк", то у 2006 році вже в 8 із 15 банків першої групи рейтингу банків України рівень рентабельності витрат на утримання персоналу по чистому прибутку був більший ніж в АКБ “Приват-банк”, при цьому у 2006 році рівень рентабельності в АКБ “Приватбанк" практично знизився до середнього показника по банківській системі Україні.

порівняльний аналіз рівней виробітку доходу банка на 1 грн. витрат на утримання персоналу в АКБ “Приватбанк" та в найбільших банках України у 2005 - 2006 роках показав, що цей показник у 2005 -2006 роках знаходився в АКБ “Приватбанк" на рівні 4,6 грн. /грн., що значно вище, ніж цей показник в перших 14 банках рейтингу БС України, та вище середнього показника по 1 групі 15 банків рейтингу БС України - 3,4 грн. /грн., і нижче лише відносно показника 6,2 грн. /грн. в “ОТП-банку” (бувший “Райффайзенбанк Україна”) з західними стандартами менеджменту персоналу.

порівняльний аналіз відносних часток витрат на утримання персоналу в АКБ “Приватбанк" та в найбільших банках України у 2005 - 2006 роках показав, що цей показник у 2005 -2006 роках знаходився в АКБ “Приватбанк" на рівні 21 -22%, що відповідає рівням відносних витрат в АКБ “Надра” та АКБ “Брокбізнесбанк" у 2006 році та значно нижче середнього показника по 1 групі 15 банків рейтингу БС України - 29-30%, і вище лише відносно показника 18% в “ОТП-банку” (бувший “Райффайзенбанк Україна”) з західними стандартами менеджменту персоналу.

Аналіз динаміки росту середньомісячного рівня заробітної плати працівнику АКБ “Приватбанк" в порівнянні з ростом середньостатистичного рівня заробітної плати в фінансовій сфері України у 2003 -2006 роках показав, що, керівництво АКБ “Приватбанк" в 2003 -2006 роках постійно підтримує випереджуючий темп росту середньої заробітної плати працівникам на 90 - 130 грн. /міс. вище, ніж в інших фінансових установах України. Так з 2003 по 2006 рік середня заробітна плата по АКБ “Приватбанк" зросла з 1161 грн. /міс. до 2155 грн. /міс., а відповідний рост середньої заробітної плати в фінансових установах України становить 1051 грн. /міс (2003) та 2049 грн. /міс (2006). При цьому курс національної валюти відносно долара США зміцнився з рівня 5,35 грн. /USD (2003) до 5,05 грн. /USD, тобто середня заробітна плата в АКБ “Приватбанк" зросла з 200 USD/міс. до 400 USD/міс. Така стратегія мотивації дозволяє підтримувати високі стандарти вимог до персоналу банку, виховувати персонал в напрямку поваги до свого банку, зменшує плинність кадрів та витрати на навчання знов прийнятих працівників, створює додатковий імідж фінансово-стійкого банку для клієнтів.

Основні проблеми менеджменту персоналу, що працює в банках України, як і в досліджуємому АКБ "Приватбанк" виникають в напрямку розподілу персоналу кілька груп.

Перша група - це, як правило, начальники управлінь, відділів, провідні спеціалісти, кваліфіковані працівники середнього та старшого віку. Серед них особливою продуктивністю вирізняються працівники 35 - 50 років, стаж роботи яких у банківській сфері - від 5 до 10 років. Здебільшого це жінки, які мають середню спеціальну бухгалтерську або вищу фінансову освіту. Завдяки цьому та набутому досвіду вони досконало володіють тонкощами бухгалтерської справи, знають всі нюанси взаємовідносин у банківській сфері.

Співробітники, що утворюють першу банківську групу, важко сприймають будь-які зміни в умовах роботи, нові банківські інструкції та наявність будь - якої невизначеності у змісті роботи. Їхня характерна риса - високий рівень відповідальності, прагнення працювати максимально точно і без помилок, вони часто беруть роботу додому або допізна працюють на своєму службовому місці.

Представники цієї групи, яким властивий високий рівень мотивації, як правило, відчувають необхідність в оновленні набутого фахового досвіду. Здобувши освіту переважно в радянській період, вони мають труднощі в засвоєнні нових “ринкових" знань і подоланні застарілих способів і методів роботи.

Друга група банківських працівників - люди активного, працездатного віку (35 -40 років), відкриті для новацій, що прийшли в банк із різних фахових і суспільних сфер діяльності, організаційно - управлінських структур, партійних і профспілкових органів, сфер науки і військово-промислового комплексу (переважно економісти, математики, програмісти, фізики). Практично всі вони мають вищу освіту, дехто - кандидатські і докторські наукові ступені.

Багато спеціалістів цієї групи мали у своїй фаховій сфері певний статус і популярність. Можливості для переходу в банківську сферу одержували ті, хто був психологічно готовий до зміни професії, вирізнявся високим інтелектуальним потенціалом. Потрапивши в нове соціальне середовище, вони стикаються з необхідністю професійного й особистого самоствердження на новому місці роботи, пошуку нових фахових контактів. Деякі банки ставлять умову здобуття другої економічної освіти, якщо працівник має непрофільний (стосовно банківської сфери) диплом. Не останнє місце серед цих проблем посідають труднощі, пов’язані з подоланням тиску з боку банківських працівників першої групи, тобто професіоналів, які не бажають віддавати високі посади “новачкам".

Третя група - складається з молодих людей 23 - 30 років, що обіймають у банках різні посади, від керуючого до операціоніста. Як правило, вони мають економічну освіту, здобуту за останні роки в Україні. Дехто закінчив спеціалізовані банківські школи, економічні факультети університетів.

Працівники цієї категорії впевнено почувають себе в нових економічних умовах, тож іноді виникає враження, що ця група банківських службовців - найблагополучніша. Проте це не зовсім так. Труднощі, які зазнають молоді банківські працівники, насамперед пов’язані з відсутністю сформованого професійного співтовариства, їм доводиться працювати в умовах гострого дефіциту або повної відсутності фахової спадкоємності. Немає необхідних і прийнятних усіма морально-етичних цінностей, що регламентують взаємодії в банківській сфері, не розроблено ефективних правових механізмів банківської справи, потребує суттєвої доробки комплекс банківських інструкцій.

Таким чином, враховуючи фахові та психосоціальні особливості наведе-них трьох груп банківського персоналу, перед менеджментом персоналу банку та банківським керівництвом стоять наступні проблеми:

створення різних програм адаптації працівників трьох груп до єдиної банківської культури;

мінімізація конфліктних ситуацій між групами та направлення конфліктів в позитивне русло розвитку компетентності персоналу банку;

багатограневе професійне навчання працівників банку, як основа планування кар’єрного росту;

максимальна автоматизація банківських процесів для мінімізації суб’єктивного людського фактору, створення автоматизованих банків знань та систем комп’ютерного контролю, що накопичують професійні знання персоналу та залишаються в банку при звільненні працівників.

Проблемним питанням в банках є мотивація винагородою, що є зоною підвищеної чутливості в будь-якій організації. Тут простежуються декілька нових тенденцій:

все більшого поширення набувають системи оплати праці за знання і компетенцію, коли винагороди працівника обумовлюються не значимістю його посади в ієрархії, а ступенем володіння ключовими для організації компетенціями (знаннями);

збільшується частка змінної частини в прибутку працівників усіх рівнів. Провідні банки прагнуть тісніше пов’язати фінансові інтереси своїх працівників з власним фінансовим становищем. Більш як 70% із них використовують метод пільгового продажу акцій своїм співробітникам, 66% надають можливість брати участь у розподіл прибутку, 70% створюють спеціальні системи преміювання за підсумками роботи підрозділу;

поступово знижується вплив на встановлені розміри заробітної плати таких традиційних чинників, як стаж роботи і фахова біографія, на користь компетенцій та ринку праці. Ця тенденція не дає працівникам “спочивати на лаврах", і змушує займатися самовдосконаленням навіть “ветеранів” зі стажем роботи 20-30 років.

В дипломному проекті проаналізована запропоновані наступні напрямки вирішення проблем менеджменту персоналу в АКБ "Приватбанк" в рамках концепції управління персоналом банку на базі моделей компетентності:

впровадження систем мотивації персоналу на базі відповідності персоналу банку "картам компетентності";

розвитку корпоративної культури банку на базі автоматизованих CRM-систем "корпоративного" інтелекту банку;

впровадження систем безперервного професійного навчання персоналу банку на базі створеного корпоративного "ПриватУніверситету";

впровадження нових концепцій роботи служб кадрового менеджменту персонала в банку.

Впроваджена на початку 2005 року перша в Україні програма управлінського розвитку "ПриватМВА" (МВА - магістр бізнес-адміністрування) - являє собою вищу ступінь бізнес-освіти, що спрямована на формування в слухачів здатності до стратегічного планування, комплексного рішення задач і швидкої орієнтації в умовах, що змінюються.

ПриватУниверситет - це спільний проект Приватбанку і лідера бізнес-ос-віти в Україні - Києво-Могилянської Бізнес-Школи (KMBS).

Програма ПриватМВА складається з 14 навчальних модулів, розрахованих на 18 місяців. Кожний з модулів з інтервалом у 6 тижнів проходить в різних регіонах України, що дозволяє учасникам вивчити специфіку роботи регіональних підрозділів банку.

У своїй роботі "Дванадцять чинників успіху корпоративних університетів" Джек Дж. Філліпс зазначає, що такі внутрішні навчальні заклади можуть бути рушійною силою організації. Їхня функція - створювати додаткову цінність компанії, ініціювати нововведення і сприяти розвиткові бізнесу загалом. Щоправда, діяльність їх є справді ефективною, якщо нерозривно пов’язана зі стратегічним розвитком організації і відповідає її завданням.

Саме такими принципами керуються ПриватБанк і "Києво-Могилянська бізнес-школа" (kmbs) - творці першого корпоративного університету в Україні. "ПриватУніверситет" пропонує принципово нову форму навчання 23 тис. працівникам банку, яка не лише дасть змогу передавати знання і досвід, а й стане носієм корпоративної культури організації.

CRM-система (сокр. від англ. Customer Relationship Management System - система керування взаємодією з клієнтами) - це корпоративна інформаційна система, призначена для поліпшення обслуговування клієнтів шляхом збереження інформації про клієнтів і історію взаємин із клієнтами, встановлення і поліпшення бізнес-процедур на основі збереженої інформації і наступній оцінці їх ефективності.

CRM (Customer Relationship Management - Керування Взаєминами з Клієнтами) - це не програмний продукт, не технологія і навіть не набір продуктів.

CRM - це, насамперед, концепція, спрямована на побудову стійких ділових відносин із клієнтами і бізнес стратегія, ядром якої є "клієнтно-орієнтований" підхід.

Ця стратегія заснована на використанні передових управлінських і інформаційних технологій, за допомогою яких компанія збирає і накопичує інформацію про своїх клієнтів на всіх стадіях їхнього життєвого циклу (залучення, утримання, лояльність), витягає з неї знання і використовує ці знання в інтересах свого бізнесу шляхом вибудовування взаємовигідних відносин з ними.

Корпоративна культура породжує відповідальність, а здатності людей створюють конкурентні переваги. Тому менеджер по персоналу банку повинний вирішувати дві стратегічні задачі:

1) створювати конкурентні переваги банку шляхом підвищення рівня відповідальності її працівників, використовуючи для цього засоби керування корпоративною культурою. Сильна корпоративна культура дозволяє залучати й утримувати таланти, а плоди їхньої праці створюють високу репутацію фірмі, притягають нових споживачів і висококваліфікованих працівників. Відновлення і постійна адаптація корпоративної культури до динамічних умов зовнішнього середовища націлені на підвищення якості умов праці, забезпечення зворотного зв'язку з працівниками і споживачами. Залучення працівників у маркетингову діяльність корпорації сприяє підвищенню в них ініціативності і рівня професійної самооцінки;

2) забезпечувати конкурентні переваги банку шляхом нарощування її людського потенціалу, усіляко підтримуючи ріст професійної компетентності працівників. Яка б не була притягальна корпоративна культура, однак розрив між вимогами глобального ринку і потенціалом організації можна усунути головним чином за рахунок розвитку професійних навичок і умінь у всього персоналу корпорації. Розвиток людських здібностей, центрування на рівні професійної компетентності працівників стає лейтмотивом діяльності не тільки кадрових служб, але і лінійних керівників. При цьому одні компанії включають питання підвищення рівня компетентності персоналу як складові частини в будь-яку розроблювальну стратегію, інші - розглядають цю проблему як можливість реалізації спеціальної ініціативної стратегії, доповнюючої органічно інші конкурентні стратегії корпорації.

У будь-якому випадку успіх залежить від того, наскільки ретельно на основі діагностики, проведеної кадровими фахівцями і лінійними керівниками, будуть складені індивідуальні плани розвитку, що покликані усунути сформований розрив між зростаючими професійними вимогами і існуючим рівнем компетентності кожного працівника. Складання цих планів ґрунтується на моделях компетентності, розроблених для кожної посадової позиції.

Моделі компетентності, що описують інтелектуальні і ділові якості працівника, його навички міжособистісної комунікації, дозволяють направляти розвиток персоналу в двох вимірах:

1) пристосування до сформованої в організації культури (готовність усіх працівників корпорації демонструвати очікуване від них ефективне поводження, що забезпечується єдністю поглядів на професійну етику, споживача товарів і послуг, механізми прийняття управлінських рішень, відповідальність за якість продукції і послуг);

2) оволодіння знаннями, уміннями і навичками, необхідними для успішної роботи в спеціалізованій професійній сфері діяльності. Єдність цих двох вимірів досягається інтерпретацією організаційної культури, що розуміється як соціальний механізм відтворення досвіду, життєво важливого для успішного функціонування і розвитку організації.

У цілому, перетворення кадрових служб банку з адміністративної, зайнятої рутинною діяльністю, підсистеми підтримки інших ("основних") структурних підрозділів у надійного ділового партнера усередині організації і за її межами являє собою магістральний стратегічний напрямок розвитку кадрового менеджменту в XXI в. Фактично мова йде про відпрацьовування принципово нової технології кадрового менеджменту - керування рухом і ростом людського капіталу. Її новизна полягає в тому, що на динаміку людського капіталу впливають не традиційними, соціально-інституціональними (політичними, економічними і правовими) засобами, а інструментами, які варто віднести до числа культурних інститутів.

Практична цінність результатів дослідження дійсної дипломної роботи полягає в затвердженні економічної доцільності концепції розвитку менеджменту персоналу в АКБ "Приватбанк" в напрямках:

впровадження мотиваційних моделей компетентності персоналу;

розвитку корпоративної культури банку та автоматизації процесів її реалізації створенням CRM-систем "інтелектуального банку знань" для прийняття компетентних рішень кожним службовцем банку та їх об’єктивного контролю;

впровадженням системи безперервного професійного навчання персоналу банку на базі корпоративного "ПриватУніверситету",

що дозволяє зайняти передові економічні позиції в банківській системі Україні в галузі продуктивності праці та менеджменту персоналу:

мінімізувати відносну частку витрат на утримання персоналу до 18% від загальних доходів банку при середньому значенні цього показника в банківській системі України - 30%;

максимізувати рівень виробітку загального доходу банку на кожну гривню витрат на утримання персоналу до 4,6 грн. /грн. заробітної плати при середньому значенні цього показника в банківській системі України - 3,4 грн. грн.

стабільно на протязі 2003 - 2006 років мати рівень середньомісячної заробітної плати працівника банку на 100-120 грн. /міс вище середньостатистичних показників по фінансовим установам України.

Список використаної літератури


1. ЗАКОН УКРАЇНИ „Про банки і банківську діяльність” // від 7 грудня 2000 року N 2121-III (Із змінами і доповненнями, внесеними Законами України станом від 16 листопада 2006 року N 358-V)

2. Закон України “Про Національний банк України" // від 20 травня 1999 року N 679-XIV (станом на 10.01.2002 року N 2922-III)

3. Положення про порядок видачі банкам банківських ліцензій, письмових дозволів та ліцензій на виконання окремих операцій // Постанова Правління Національного банку України від 17 липня 2001 року N 275 (Із змінами і доповненнями, внесеними постановами Правління Національного банку України станом від 25 вересня 2006 року N 374)

4. Положення “Про порядок створення і державної реєстрації банків, відкриття їх філій, представництв, відділень" // Постанова Правління Національного банку України від 31 серпня 2001 року N 375, із змінами і доповненнями, внесеними постановами Правління Національного банку України станом від 17 березня 2004 року N 111)

5. Про затвердження Плану рахунків бухгалтерського обліку банків України та Інструкції про застосування Плану рахунків бухгалтерського обліку банків України // Постанова Правління Національного банку України від 17 червня 2004 року N 280 (Із змінами і доповненнями, внесеними постановами Правління Національного банку України станом від 6 березня 2006 року N 76)

6. Про затвердження Інструкції про порядок регулювання діяльності банків в Україні // Постанова Правління Національного банку України від 28 серпня 2001 року N 368 (Із змінами і доповненнями, внесеними постановами Правління Національного банку України станом від 16 листопада 2005 року N 430)

7. Про затвердження Інструкції про порядок відкриття, використання і закриття рахунків у національній та іноземних валютах // Постанова Правління Національного банку України від 12 листопада 2003 року N 492 (Із змінами і доповненнями, внесеними постановами Правління Національного банку України станом від 21 грудня 2005 року N 485)

8. Азаренкова Г.М., Д ікань Л.В., Новосельцева Т.О. Сучасні комерційні банки: персонал, розвиток, організація: Монографія. - Харків: ВД “ІНЖЕК”, 2003 - 131 с.

9. Алавердов А.Р. Организация управления персоналом современного российского банка. - Москва, Издательская группа "БДЦ-пресс", 2003. - 320 с.

10. Банківський менеджмент: Навч. посібник / За ред. О.А. Кириченка. - К.: Знання-Прес, 2002. - 438 с.

11. Банківські операції: Підручник / За ред.А.М. Мороз. - К.: КНЕУ, друге видання. - 2002. - 476 с.

12. Банківські операції: Підручник. - 2-ге вид., випр. і доп. / А.М. Мороз, М.І. Савлук, М.Ф. Пуховкіна та ін.; За ред. д-ра екон. наук, проф. А.М. Мороза. - К.: КНЕУ, 2002. - 476 с.

13. Банки и банковские операции: Учебник для вузов / Под ред. проф. Е.Ф. Жукова. - М.: Банки и биржи, ЮНИТИ, 1997. - 471 с.

14. Банківський менеджмент: Підручник/ за ред. О.А. Кириченка, В.І. Міщенка. - К.: Знання, 2005. - 831 с.

15. Банківський менеджмент: Навч. посіб. / О.А. Кириченко, І.В. Геленко, С.Л. Рогольта ін.; за ред. О.А. Кириченка. - 3-тє вид., перероб. і доп. - К.: Знання-Прес, 2002. - 438 с.

16. Банковское дело: Учебник. - 2-е изд., перераб. и доп. / Под ред.О.И. Лаврушина. - М.: Финансы и статистика, 2000. - 672 с.

17. Банківський нагляд: Навчальний посібник / Міщенко В. І.; Яценюк А. П.; Коваленко В. В.; Коренєва О.Г. - К.: Знання, 2004. - 406 с. - (Вища освіта ХХI століття)

18. Банківський нагляд: Навчальний посібник / Мін-во освіти і науки України; Ун-т економіки та права "Крок"; Грушко В. І.; Лаптєв С. М.; Любунь О. С.; Раєвський К. Є. - К.: ЦНЛ, 2004. - 264 с.

19. Васюренко О.В. Банківські операції: Навчальний посібник. - 4-те вид., перероблене і доповнене - Київ: Знання, 2004. - 324 с. - (Вища освіта ХХІ століття)

20. Васюренко О.В. Банківський менеджмент: Навчальний посібник. - Київ: Академія, 2001. - 313 с.

21. Васюренко О.В., Сердюк Л.В., Сидоренко О.М., Карасьова З.М., Каднічанська В.М., Федоренко Н.С. Облік і аудит у банках: Навчальний посібник. - К.: Знання, 2003. - 524 с.

22. Васюренко Л.В., Федосік І.М. Ресурси комерційного банку: теоретич-ний та прикладний аналіз: Монографія. - Харків: ПП Яковлєва, 2003. - 88 с.

23. Виханский О.С., Наумов А.И. Менеджмент: Учебник. - 3-е изд. - М.: Гардарики, 1999.

24. Гроші та кредит: Підручник / За ред. проф. М.І. Савлука. - К.: КНЕУ, 2002. - 578 с.

25. Десслер Г. Управление персоналом. - М.: Бином, 1997.

26. Джуэлл Л. Индустриально-организационная психология. - СПб: Питер, 2001.

27. Деньги, кредиты, банки: Учебник/ Под ред.О.И. Лаврушина. - 2-е изд. Перераб. и доп. - М.: Финансы и статистика, 2000

28. Деньги. Кредит. Банки: Учебник для вузов/ под ред. профессора Е.Ф. Жукова. - М.: Банки и биржи, ЮНИТИ, 1999. - 622 с.

29. Калина А.В., Кощеєв А.А. Работа современного коммерческого банка: Учеб. - метод. пособие. - К.: МАУП, 1997. - 224 с.

30. Коцовська Р., Ричаківська В та інш. Операції комерційних банків - Львів: ЛБІ НБУ, 2001 - 276 с.

31. Кривенко Л.В. Сучасні підходи до формування ринку праці сфери фінансових послуг в Україні // Проблеми і перспективи розвитку банківської системи України. Т.12. - Суми., 2005. - С.36-43.

32. Крушельницька О.В., Мельничук Д.П. Управління персоналом. - Київ Видавництво: Кондор, 2005. - 308 с.

33. Лобанова Т.Н. Банки: организация и персонал. - Москва, Издательская группа "БДЦ-пресс", 2003. - 488 с.

34. Лукін Д., Мазило Т. Актуальні питання менеджменту персоналу комерційного банку // Проблеми і перспективи розвитку банківської системи України: Збірник наукових праць. Т.5. - Суми, 2002. - С.147-151.

35. Лукін Д.А., Мазило Т.В., Хомутенко Л.І. Сучасні проблеми організації процесу навчання та розвитку банківського персоналу // Вісник Української академії банківської справи. - 2004. - № 2. - С.56-59.

36. Миллер Р.Л., Ван-Хуз Д.Д. Современные деньги и банковское дело / Пер. с англ. - М.: ИНФРА - М, 2000. - 856 с.

37. Мурашко М.І. Менеджмент персоналу - Київ Видавництво: Знання, 2006. - 311 с.

38. Недашківський М.М., Євтушенко Г.І., Гацька Л.П. Менеджмент персоналу - Ірпінь Видавництво: АДПСУ, 2002. - 252 с

39. Одегов Ю.Г., Журавлев П.В. Управление персоналом. - М., Финстатинформ, 1997

40. Одегов Ю.Г., Никонова Т.В., Безделов Д.А. Банковский менеджмент: управление персоналом. Учебное пособие. - Москва: Экзамен, 2005. - 408 с.

41. Палевич А. Ризики впровадження CRM у банках // журнал "Банківська справа в Москві" № 01, 2006 р.

42. Петюх В.М. Управління персоналом. - Київ Видавництво: КНЕУ, 2000. - 124 с.

43. Полфреман Д. Основы банковского дела /Пер. с англ. - М.: ИНФРА-М, 1996. - 624 с.

44. Примостка Л.О. Аналіз банківської діяльності: сучасні концепції, методи та моделі: Монографія. - КНЕУ, 2002. - 316 с.

45. Примостка Л.О. Фінансовий менеджмент у банку: Підручник. - 2-е вид., доп. і перероб. - К.: КНЕУ. 2004. - 468 с.

46. Роуз П.С. Банковский менеджмент. Пер. с англ. со 2-го изд. - М.: "Дело ЛТД", 1995. - 768 с.

47. Спицын И.О., Спицын Я.О. Маркетинг в банке. / Худож. оформ.В.М. Штогрина. Тернополь: АО "Тарнекс", К.: ЦММС "Писпайс", 1993. - 656 с.

48. Стаут Ларри В. Управление персоналом. Настольная книга менеджера. - Москва: Добрая книга, 2006. - 328 с.

49. Управление персоналом: Учебник для вузов /Под ред.Т.Ю. Базарова, Б.Л. Еремина. - 2-е изд., перераб. и доп. - М: ЮНИТИ, 2002. - 560 с.

50. Управління персоналом фірми. Навч. посібник / Під ред.В.І. Крамаренко, Б.І. Холода. - Київ Видавництво: ЦУЛ, 2003. - 272 с.

51. Управление персоналом организации /под ред.А.Я. Кибанова. - М., Изд-во МГУ, 1997

52. Хміль Ф.І., Хміль Л.М. Управління персоналом комерційного банку: Навч. посібник / Під заг. Ред.Ф.І. Хміля. - Рівне: РДГУ, 2001. - 245с.

53. Чижов Н.А. Персонал банка: технология управления и развития - Москва, Видавництво: Анкил, 1997. - 116 с.

54. Шевченко Р.І. Банківські операції: Навч. - метод. посіб. для самост. вивч. дисципліни / Київський національний економічний ун-т - К.: КНЕУ, 2003. - 276с.

55. Эдгар М. Управление финансами в коммерческих банках / Пер. с англ. - М.: Альпина Бизнес Букс, 2004. - 208 с.

56. Офіційний сайт НБУ - HTTP://www.bank.gov.ua

57. Офіційний сайт Асоціації банків України - HTTP://WWW.AUB.com.ua

58. Офіційний сайт АКБ “Приватбанк" - #"_Toc266378694">Додаток А

Таблиця А.1. Фінансові характеристики АКБ ”Приватбанк" за 2003 - 2006 роки


Таблиця А.2. Звіт про фінансові результати діяльності АКБ “Приватбанк" у 2003 - 2006 роках


Таблиця А.3. Характеристики менеджменту персоналу в АКБ “Приватбанк" у 2003 - 2006 роках


Додаток Б


Порівняльні характеристики витрат на утримання персоналу в АКБ “Приватбанк" та в банках першої групи рейтингу комерційних банків України і загалом в банківській системі України за 2005 - 2006 роки


Додаток Г


Таблиця Г.1. “Дерево" банківських послуг АКБ “Приватбанк" для клієнтів-юридичних осіб (спеціалізація працівників банку на обслуговуванні юросіб)

1. Розрахунково-касове обслуговування

 1.1 Відкриття і обслуговування рахунків

 1.2 Інкасація і перевезення, збереження цінностей

 1.3 Банк у вашому офісі

 1.4 Система "Клієнт - Банк"

 1.5 Internet Клієнт-Банк

 1.6 Приват - 24

 1.7 Приват24 Corporate

 1.8 Mobile Banking

 1.9 Пакет послуг віддаленого обслуговування рахунків "Точка доступу"

 1.10 Пошук бізнес-партнерів в Україні, Російській Федерації та Латвії

 1.11 Масові виплати

2. Кредити та гарантiї

 2.1 Кредитна заява

 2.2 Кредитнi продукти

 2.3 Банкiвськi гарантiї

 2.4 Лiнiї для малого та середнього бiзнесiв

3. Депозити

4. Мiжнароднi акредитиви, гарантiї, iнкасо

5. Валютообмiннi операцiї

 5.1. Купівля іноземної валюти за дорученням клієнта за національну валюту

 5.2. Продаж іноземної валюти за дорученням клієнта за національну валюту

 5.3. Конверсійна (валютообмінна) операція (купівля - продаж валюти за

іншу валюту

6. Вексельнi операцiї

7. Iнвестицiйнi операцiї

 7.1. Корпоративнi цiннi папери

 7.1.1 Брокерськi послуги ПриватБанку

 7.1.2 Формування контрольних та блокуючих пакетiв

 7.1.3 Приватизацiйнi аукцiони та конкурси

 7.1.4 Iнформацiйно-аналiтичне обслуговування

 7.2. Державнi цiннi папери

 7.2.1 Купівля-продаж ОВДП за заявкою клієнта (Первинні аукціони і вторинні торги)

 7.2.2 Перереєстрація в субдепозитарії банку за заявкою Клієнта

 7.2.3 Покупка-продаж ОВДП на вторинних торгах ФС УМВБ

 7.2.4 Зберігання ОВДП (облігацій)

 7.2.5 Доведення до Клієнта суми погашення і дисконтного (процентного)

доходу

 7.3. Корпоративне фiнансування

 7.3.1 Послуги і продукти Управління Корпоративних фінансів 7.3.2 Способи залучення фінансових засобів. Залучення фінансового і стратегічного інвестора. Випуск облігаційної позики. Реалізація АДР - програм.

7.3.4 Розміщення капіталу інвестора.

 7.4. Депозитарнi послуги

Відкриття рахунку в цінних паперах;

Обслуговування обігу цінних паперів у Національній депозитарній системі:

відповідальне збереження ЦП у документарній та бездокументарній формах;

припинення обігу документарної форми випуску;

облікові операції зарахування, списання, переказу, переміщення ЦП із рахунка на рахунок з наданням виписки з рахунку в ЦП;

облік обтяжування ЦП Депонентів зобов'язаннями;

збереження документів, що підтверджують право власності на ЦП;

реєстрація Зберігача (Депозитарію) номінальним власником у реєстрі власників за ЦП у документарній формі випуску;

отримання доходу за ЦП і перерахування його на банківський рахунок Депонента;

видача виписки з рахунка в ЦП;

видача звітів Депоненту про проведення операцій з рахунку в ЦП;

зняття ЦП з обліку;

видача ЦП зі сховища;

розрахунково-клірингові операції за принципом "постачання проти оплати".

депозитарне обслуговування Інститутів спільного інвестування.

 7.5. Послуги реєстратора

8. Пластиковi картки

9. Фiнансовий менеджмент

10. Реалiзацiя заставного майна

11. Банкiвськi метали

12. Акредитиви в UAH

13. Iншi послуги

14. Приватний пiдприємець

15. ПриватБiзнесКлуб


Таблиця Г.2. “Дерево" банківських послуг АКБ “Приватбанк" для клієнтів – банків (спеціалізація працівників банку на ринку обслуговування банків)

1. Кореспондентськi відносини

2. Мiжбанкiвськi валютообмiннi курси

3. Мiжбанкiвське кредитування

4. Операцiї з готiвковою валютою

5. Послуги дiлiнгового центру

6. Операцiї з банкiвськими металами

7. PrivatMoney та прискоренi грошовi перекази

8. Western Union

9. Послуга 3-D Secure


Таблиця Г.3. “Дерево" банківських послуг АКБ “Приватбанк" для клієнтів - приватних осіб (населення) (спеціалізація працівників банку на обслуговуванні фізосіб)

1. Черговий режим роботи банку у вихiднi та святковi днi

прием коммунальных платежей

обмен валют

оформление и обслуживание платежных карточек, текущих и депозитных счетов

продажа услуг предоплаченного сервиса (платежные карточки MAESTRO PREPAID, мобильная связь, интерент, IP-телефония, страховые продукты, подписка на периодические издания)

осуществление срочных денежных переводов.

2. Грошовi перекази, чеки

3. Депозитнi операцiї

4. Кредитування

5. Кредитки ПриватБанку

6. Iндивiдуальнi сейфи

7. Пластиковi картки

8. Банкiвськi метали

9. Неторгiвельнi операцiї

10. Соцiальнi послуги

11. Iнвестицiйнi операцiї

12. Iншi послуги


Таблиця Г.4. “Дерево" “електронних" банківських послуг АКБ “Приватбанк" для клієнтів - юридичних та приватних осіб (спеціалізація працівників банків на ринку електронних послуг)

Приват24

Клiєнт-Банк

Калькулятори

Форми, договори

GSM-бэнкiнг

Клiєнтська служба


Таблиця Г.5. Перелік стандартизованих послуг юридичним особам на “торгових площадках" - в безбалансових відділеннях АКБ “Приватбанк”

 ПОСЛУГИ ЮРИДИЧНИМ ОСОБАМ

 Національна валюта 1. Операційний час прийому і виконання розрахункових документів клієнтів:

представлених на паперових носіях - електронних розрахункових документів, прийнятих по системі "Клієнт-Банк", "Інтернет-Клієнт-Банк"

 2. Післяопераційний час прийому і виконання розрахункових документів:

представлених на паперових носіях - електронних розрахункових документів, прийнятих по системі "Клієнт-Банк", "Інтернет-Клієнт-Банк":

при проведенні платежів у системі Приватбанку -при проведенні платежів на користь клієнтів інших банків

 3. Прийом електронних розрахункових документів по системі "Клієнт-Банк", "Інтернет-Клієнт - Банк" для їхнього виконання наступним операційним днем

 Іноземна валюта Прийом і виконання платіжних документів клієнтів - Долари США, євро - Карбованці Росії (наказ №879 від 07.08.02р)

Білоруські карбованці Інші валюти:

прийом платежів на паперових носіях - по системі "Клієнт-Банк", "Інтернет-Клієнт-Банк"

 Зарахування платежів на рахунки клієнтів 1. В іноземній валюті, що надійшли в банк:

із 9.00 до 17.00

поступивших після 17.00 2. У національній валюті


Таблиця Г.6. Перелік стандартизованих послуг населенню на “торгових площадках" - в безбалансових відділеннях АКБ “Приватбанк”

Послуги фізичним особам

Єдиний режим роботи

Черговий режим роботи

понеділок п'ятниця 8.30 - 17.30

субота 9.00 - 16.00

понеділок п'ятниця до 19.00

субота неділя і святкові дні 9.00 - 16.00

Прийом заяв на відкриття поточного рахунка (у т. ч. пенсійного і соціального), депозиту, кредиту

+

+

+

+

Оформлення договорів на відкриття поточного рахунка (у т. ч. пенсійного і соціального), СКС (у т. ч. пенсійного і соціального), депозиту

+

+

+

+

Зарахування і довложение засобів на поточний рахунок, депозитний внесок

+

+

+

+

Виплата засобів і% по внеску

+

+

+

+

Оформлення доручення по поточному рахунку і депозитному внеску

+

+

+

+

Оформлення кредитних договорів і видача засобів

+

-

-

-

Установлення кредитних лімітів по пластикових картах (ПК)

+

-

-

-

Погашення заборгованості і% по кредиту

+

+

+

+

Видача ПК

+

+

+

+

Внесення засобів і поповнення на ПК

+

+

+

+

Безготівкове перерахування з однієї ПК на іншу

+

-

+

-

Безготівкове поповнення ПК

+

-

+

-

Сервісна підтримка по ПК (видача засобів по вилученим, загубленим, ушкодженим ПК, повернення вилучених банкоматом карт)

+

+

+

+

Продаж предоплачених ПК

+

+

+

+

Відправлення і виплата перекладів у різних системах (PrivatMoney)

+

+

+

+

Прийом платежів населення

+

+

+

+

Оформлення, покупка, продаж, оплата й інкасо дорожніх чеків

+

+

+

Продаж (оформлення) карт Visa TravelMoney

+

+

-

+

Виплата залишку по картах Visa TravelMoney

+

-

+

-

Покупка\продаж іноземної валюти

+

+

+

+

Конверсійні операції

+

+

+

+

Розмін купюр іноземної валюти

+

+

+

+

Видача дозволу на вивіз валюти

+

+

+

+

Покупка\Продаж злитків банківського золота

+

+

+

+

Відкриття й обслуговування металевого рахунка

+

+

+

+

Оформлення договору на оренду депозитного сейфу

+

+

+

+

Доступ до депозитного сейфу

+

+

+

+

Похожие работы на - Концепція управління персоналом в комерційному банку АКБ "Приватбанк"

 

Не нашли материал для своей работы?
Поможем написать уникальную работу
Без плагиата!
Без нейросетей!