Выбор инновационной стратегии

  • Вид работы:
    Тип работы
  • Предмет:
    Финансы, деньги, кредит
  • Язык:
    Русский
    ,
    Формат файла:
    MS Word
    47,45 kb
  • Опубликовано:
    2008-12-09
Вы можете узнать стоимость помощи в написании студенческой работы.
Помощь в написании работы, которую точно примут!

Выбор инновационной стратегии

Содержание

Введение........................................................................................................... 2

Задание курсовой работы............................................................................... 4

Блок-схема....................................................................................................... 5

Листинг программы KURS.EXE.................................................................... 6

Результат выполнения программы................................................................. 8

Листинг и print screen заставки VOVA777.EXE............................................ 9

Руководство пользователя............................................................................ 17

Список используемой литературы............................................................... 18

Введение

C++ - универсальный язык программирования, задуманный так, чтобы сделать программирование более приятным для серьезного программиста. За исключением второстепенных деталей C++ является надмножеством языка программирования C. Помимо возможностей, которые дает C, C++ предоставляет гибкие и эффективные средства определения новых типов. Используя определения новых типов, точно отвечающих концепциям приложения, программист может разделять разрабатываемую программу на легко поддающиеся контролю части. Такой метод построения программ часто называют абстракцией данных. Информация о типах содержится в некоторых объектах типов, определенных пользователем. Такие объекты просты и надежны в использовании в тех ситуациях, когда их тип нельзя установить на стадии компиляции. Программирование с применением таких объектов часто называют объектно-ориентированным. При правильном использовании этот метод дает более короткие, проще понимаемые и легче контролируемые программы.

Ключевым понятием C++ является класс. Класс - это тип, определяемый пользователем. Классы обеспечивают скрытие данных, гарантированную инициализацию данных, неявное преобразование типов для типов, определенных пользователем, динамическое задание типа, контролируемое пользователем управление памятью и механизмы перегрузки операций. C++ предоставляет гораздо лучшие, чем в C, средства выражения модульности программы и проверки типов. В языке есть также усовершенствования, не связанные непосредственно с классами, включающие в себя символические константы, inline- подстановку функций, параметры функции по умолчанию, перегруженные имена функций, операции управления свободной памятью и ссылочный тип. В C++ сохранены возможности языка C по работе с основными объектами аппаратного обеспечения (биты, байты, слова, адреса и т.п.). Это позволяет весьма эффективно реализовывать типы, определяемые пользователем.

C++ и его стандартные библиотеки спроектированы так, чтобы обеспечивать переносимость. Имеющаяся на текущий момент реализация языка будет идти в большинстве систем, поддерживающих C. Из C++ программ можно использовать C библиотеки, и с C++ можно использовать большую часть инструментальных средств, поддерживающих программирование на C.

Задание курсовой работы

Прямая задана уравнением ax+by+c=0, a и b не равны 0.

Определить, пересекают ли все прямые первую прямую.

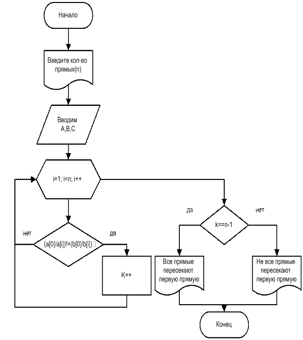
Блок-схема


Листинг программы KURS.EXE

#include<iostream.h>

#include<fstream.h>

#include<stdlib.h>

#include<conio.h>

#include<math.h>

#include<graphics.h>

int i, x[640], y[480], ox, oy, z;

float k, m, r, f, p, w, s, v, o;

float e,d,a[100], b[100], c[100];

int x1, y1,n;

void main()

{

clrscr();

m:

cout<<"Vvedite kol-vo prjamih (N>1) -> "; cin>>n;

if (n<2) {cout<<"Vvedite N>1\n"; goto m;}

cout<<"Vvedite "<<n<<" raz znachenija a[i],b[i],c[i]\n";

for (i=0;i<n;i++)

{

cout<<"a["<<i+1<<"]="; cin>>a[i];

cout<<"b["<<i+1<<"]="; cin>>b[i];

cout<<"c["<<i+1<<"]="; cin>>c[i];

}

int gdriver = DETECT, gmode, errorcode;

initgraph(&gdriver,&gmode,"");

ox=getmaxx();

oy=getmaxy();

setcolor(3);

line(ox/2,oy, ox/2, 0);

line(0, oy/2,ox, oy/2);

setcolor(4);

ox=ox/2;

oy=oy/2;

for(i=0;i<n;i++)

{

y[i]=-8;

x[i]=(-c[i]-b[i]*y[i])/a[i];

y1=9;

x1=(-c[i]-b[i]*y1)/a[i];

setcolor(i+4);

line(ox+x[i]*21,oy-y[i]*20,ox+x1*20,oy-y1*20);

}

k=0;

for (i=1;i<n;i++)

{

e=a[0]/a[i];

d=b[0]/b[i];

if (e!=d) k++;

}

if (k==n-1) cout<<"vse pryamye peresekayit pervuyu prjamuyu\n";

else

getch();

closegraph();

}

Результат выполнения программы


Листинг и print screen заставки VOVA777.EXE

#include<graphics.h>

#include<process.h>

#include<iostream.h>

#include<stdlib.h>

#include<conio.h>

#include<stdio.h>

#include<dos.h>

void flag(int x, int y)

{

setfillstyle(SOLID_FILL,0); //fon

floodfill(0,0,0);

setcolor(15);

line(x-70,y+30,x-90,y+150);

line(x+80,y+20,x+60,y+140);

ellipse(x-52,y+150,5,180,38,25);

ellipse(x+22,y+140,185,0,37,25);

ellipse(x-32,y+30,5,180,38,25);

ellipse(x+42,y+20,185,0,37,25);

ellipse(x-38,y+70,5,180,38,25);

ellipse(x+36,y+60,185,0,37,25);

ellipse(x-45,y+110,5,180,38,25);

ellipse(x+29,y+100,185,0,37,25);

setfillstyle(SOLID_FILL,15); //fon

floodfill(x-60,y+40,15);

setfillstyle(SOLID_FILL,9); //fon

floodfill(x-70,y+80,15);

setfillstyle(SOLID_FILL,4); //fon

floodfill(x-80,y+130,15);

}

void zvezda(int z,int k,int c,int v)

{

for(z=100;z<610;z++)

{

setcolor(GREEN);

line(z-30,k-90,z-40,k-70);

line(z-40,k-70,z-60,k-60);

line(z-60,k-60,z-40,k-50);

line(z-40,k-50,z-30,k-30);

line(z-30,k-30,z-20,k-50);

line(z-20,k-50,z,k-60);

line(z,k-60,z-20,k-70);

line(z-20,k-70,z-30,k-90);

line(c,v-60,c-10,v-40);

line(c-10,v-40,c-30,v-30);

line(c-30,v-30,c-10,v-20);

line(c-10,v-20,c,v);

line(c,v,c+10,v-20);

line(c+10,v-20,c+30,v-30);

line(c+30,v-30,c+10,v-40);

line(c+10,v-40,c,v-60);

setfillstyle(SOLID_FILL,GREEN);

floodfill(z-30,k-60,GREEN);

setfillstyle(SOLID_FILL,GREEN);

floodfill(c,v-30,GREEN);

delay(15);

setcolor(0);

line(z-30,k-90,z-40,k-70);

line(z-40,k-70,z-60,k-60);

line(z-60,k-60,z-40,k-50);

line(z-40,k-50,z-30,k-30);

line(z-30,k-30,z-20,k-50);

line(z-20,k-50,z,k-60);

line(z,k-60,z-20,k-70);

line(z-20,k-70,z-30,k-90);

line(c-10,v-40,c-30,v-30);

line(c-30,v-30,c-10,v-20);

line(c-10,v-20,c,v);

line(c,v,c+10,v-20);

line(c+10,v-20,c+30,v-30);

line(c+30,v-30,c+10,v-40);

line(c+10,v-40,c,v-60);

setfillstyle(SOLID_FILL,0);

floodfill(z-30,k-60,0);

setfillstyle(SOLID_FILL,0);

floodfill(c,v-30,0);

z+=2;

c-=3;

}

setcolor(2);

line(z-30,k-90,z-40,k-70);

line(z-40,k-70,z-60,k-60);

line(z-60,k-60,z-40,k-50);

line(z-40,k-50,z-30,k-30);

line(z-30,k-30,z-20,k-50);

line(z-20,k-50,z,k-60);

line(z,k-60,z-20,k-70);

line(z-20,k-70,z-30,k-90);

line(c,v-60,c-10,v-40);

line(c-10,v-40,c-30,v-30);

line(c-30,v-30,c-10,v-20);

line(c-10,v-20,c,v);

line(c,v,c+10,v-20);

line(c+10,v-20,c+30,v-30);

line(c+30,v-30,c+10,v-40);

line(c+10,v-40,c,v-60);

line(z-30,k-30,z-30,k-10);

setfillstyle(SOLID_FILL,GREEN);

floodfill(z-30,k-60,GREEN);

setfillstyle(SOLID_FILL,2);

floodfill(c,v-30,2);

for(k=60;k<433;k++)

{

setcolor(2);

line(z-30,k-30,z-30,k-11);

line(c,v-30,c,v-37);

delay(25);

k+=2;

v-=3;

}

for(z=80;z<582;z++)

{

setcolor(2);

line(z-30,k-14,z-1,k-14);

line(c+520,v-35,c+502,v-35);

delay(25);

z+=2;

c-=3;

}}

void univer(int b,int n)

{

setcolor(15);

delay(700);

line(b-10,n-30,b-10,n-70);

line(b,n-70,b+15,n-30);

line(b+15,n-30,b+30,n-70);

delay(700);

setcolor(9);

line(b-50,n-30,b-50,n-70);

line(b-20,n-30,b-20,n-70);

line(b-20,n-30,b-50,n-70);

line(b+40,n-70,b+40,n-30);

line(b+40,n-30,b+70,n-30);

line(b+40,n-50,b+60,n-50);

line(b+40,n-70,b+70,n-70);

setcolor(4);

line(b-100,n-70,b-100,n-50);

arc(b-80,n-50,180,0,20);

line(b-60,n-70,b-60,n-50);

line(b+80,n-10,b+80,n-70);

arc(b+80,n-50,-90,90,20);

line(b+80,n-30,b+101,n-10);

delay(700);

}

void main()

{

int dr=DETECT,mod;

int err;

initgraph(&dr,&mod," ");

err=graphresult();

if(err){

cout<<"error initgraph"<<grapherrormsg(err);

exit(1);

}

flag(300,150);

zvezda(100,100,550,450);

univer(300,150);

setcolor(1);

delay(500);

outtextxy(50,200,"KURSOVAJA RABOTA PO:");

delay(500);

outtextxy(50,215,"PROGRAMMIROVANIJU NA");

delay(500);

outtextxy(50,230,"JAZIKE VISOKOGO");

delay(500);

outtextxy(50,245,"UROVNJA");

delay(500);

outtextxy(400,200,"VIPOLNIL:");

delay(500);

outtextxy(400,230,"STUDENT FITU I-2a");

setcolor(4);

delay(500);

outtextxy(400,215,"S");

delay(500);

outtextxy(413,215,"I");

delay(500);

outtextxy(426,215,"L");

delay(500);

outtextxy(439,215,"A");

delay(500);

outtextxy(452,215,"E");

delay(500);

outtextxy(465,215,"V");

delay(500);

outtextxy(500,215,"V.");

delay(500);

outtextxy(515,215," S.");

delay(500);

setcolor(4);

outtextxy(270,400,"2010");

getch();

closegraph();

int pm,pp;

int result;

while(1)

{clrscr();

cout<<"\n PRJAMAJA ZADANA URAVNENIEM AX+BY+C=0, A I B NE RAVNY 0.\n";

cout<<"\n OPREDELIT' PERESEKAYUT LI VSE PRJAMYE PERVUYU PRJAMUYU.\n";

cout<<"\n\n\t\t1-ZAPUSK PROGRAMMY\n";

cout<<"\t\t0-EXIT\n";

cin>>pm;

switch(pm)

{

case 1: clrscr();

result = spawnl(P_WAIT, "1.exe", NULL);

{

perror("Error from spawnl");

exit(1);

}

else

break;

case 0:exit(0);

}

}

}


Руководство пользователя

При запуске курсовой работы на дисплее появится титульный лист.

После нажатия любой клавиши запускается задание курсовой работы. Просмотрев результат работы задания, нажимаем любую клавишу и выходим в МЕНЮ. Для выхода из программы нажимаем – 0.

При работе с программой могут возникнуть проблемы: программа может не запускаться, и выводить ошибку инициализации графики. Чтобы избежать этого пользователь должен перед запуском программы убедиться в том, что файл EGAVGA.BGI находится в данном каталоге. В каталоге так же должны находится исполняемые файлы VOVA777.EXE, KURS.EXE.

Программа нормально работает в операционных системах Windows XP/NT/2000/98, а так же в MS-DOS'e. В других операционных системах программа не тестировалась.

Список используемой литературы

1.   В.В.Подбельский «Язык С++»

2.   Курс лекций по предмету «Программирование на ЯВУ»

3.   Методические указания к лабораторным работам по предмету «Программирование на ЯВУ»

4.   Т. А. Павловская «С/С++ Программирование на языке высокого уровня»

5.   Б. Страустрап «ВВЕДЕНИЕ В ЯЗЫК С++»


Не нашли материал для своей работы?
Поможем написать уникальную работу
Без плагиата!
Без нейросетей!