Анализ эффективности деятельности ОАО "Эндохирургическая клиника"
Выпускная квалификационная работа
в форме бакалаврской работы
Анализ эффективности деятельности ОАО "Эндохирургическая клиника"
Содержание
Введение
1.
Теоретическая часть
1.1 Анализ
внешней среды
1.2 Анализ
внутренней среды
Выводы по
разделу 1
2.
Аналитический раздел
2.1
Характеристика предприятия ООО "ЦЭТ"
2.2 Методики
анализа эффективности деятельности предприятия
2.3
Конкуренции на рынке медицинских услуг
2.4 Анализ
документооборота на предприятии
2.5
Медицинская информационная система
Выводы по
разделу 2
3.
Практический раздел
3.1
Раскрытие основных проблемных моментов с помощью методологии SWOT
3.2 Провести
анализ конкурентоспособности между частной клиникой и государственным
медицинским учреждением
3.3 Решение
основных проблем, связанных с. документооборотом по медикаментам и инструментам
3.4 Анализ
существующих систем, с целью выявить функциональные требования к
разрабатываемой системе
3.5
Реализация медицинской информационной системы ЦЭТ
Выводы по
разделу 3
Заключение
Список
литературы
Актуальность темы обусловлена тем, что современная внешняя среда
предприятий характеризуется чрезвычайно высокой степенью сложности, динамизма и
неопределенности. Способность приспосабливаться к изменениям во внешней среде -
основное условие в бизнесе и других сферах жизнедеятельности. Более того, во все
возрастающем числе случаев - это условие выживания и развития. Организации должны,
с одной стороны, постоянно осознавать новый характер изменений в окружающей среде
и эффективно на них реагировать. С другой стороны, необходимо иметь в виду, что
сами организации генерируют изменения во внешней среде, выпуская новые, например,
виды товаров и услуг, используя новые виды сырья, материалов, энергии, оборудования,
технологий.
Любая организация находится и функционирует в среде. Каждое действие
всех без исключения организаций возможно только в том случае, если среда допускает
его осуществление. Внутренняя среда организации является источником ее жизненной
силы, а внешняя среда - источник, питающий организацию ресурсами, необходимыми для
поддержания ее внутреннего потенциала на должном уровне.
Динамизм и высокая степень неопределенности факторов внешней
среды значительно осложняют процедуры разработки и принятия управленческих решений.
В реальной практике большинство российских предприятий не уделяет должного внимания
факторам внешней среды, что в значительной мере обусловлено недостаточной разработанностью
теоретических и методологических основ организации, ее исследования с учетом национальной,
региональной и отраслевой специфики.
Необходимо отметить, что значительное количество разработок в
области исследования внешней среды организации уделяет основное внимание изучению
лишь отдельных ее факторов. В месте с тем, современная рыночная ситуация требует
комплексного исследования внешней среды на основе интеграции разнообразных экономических,
социально-политических, правовых и технологических аспектов.
Для того чтобы определить стратегию поведения организации и провести
эту стратегию в жизнь, руководство должно иметь углубленное представление о внешней
среде, тенденциях ее развития и месте, занимаемом в ней организацией. При этом внешнее
окружение, наряду с внутренней средой, изучается стратегическим управлением в первую
очередь для того, чтобы вскрыть те угрозы и возможности, которые организация должна
учитывать при определении своих целей и задач, при их достижении, а также для более
эффективного использования своего потенциала.
Предметом исследования являются методы анализа эффективности
работы предприятия.
Объектом исследования является - Общество с ограниченной ответственностью
"Центр Эндохирургических Технологий".
Цель работы - разработка мероприятий повышения эффективности
деятельности ОАО "Эндохирургическая клиника".
В работе решаются такие задачи как:
-
проанализировать деятельность ОАО "Эндохирургическая клиника";
-
изучить подходы анализа внешней и внутренней среды;
-
проанализировать основных конкурентов ОАО "Эндохирургическая
клиника";
-
выявить ключевые аспекты для повышения эффективности деятельности
предприятия;
-
проанализировать проблемы документального оформления движения материалов;
-
разработать медицинскую информационную систему для ОАО "Эндохирургическая
клиника".
конкурентоспособность медицинский частная клиника
Разработка стратегии деятельности любой организации (коммерческой,
общественной, муниципальной) начинается с анализа внешней среды. От того, насколько
правильно он проведен, зависит успех всех других действий по стратегическому планированию
и реализации стратегии.
Внешняя среда включает все те факторы, которые находятся за пределами
организации и могут на нее воздействовать. Внешняя среда, в которой приходится работать
организации, находится в непрерывном движении, подвержена изменениям. Меняются вкусы
потребителей, рыночный курс рубля по отношению к другим валютам, вводятся новые
законы и налоги, изменяются рыночные структуры, новые технологии революционизируют
процессы производства, действуют еще и многие другие факторы. Способность организации
реагировать и справляться с этими изменениями внешней среды является одной из наиболее
важных составляющих ее успеха. Вместе с тем эта способность является условием осуществления
запланированных стратегических изменений.
Среда существования организации делится на две части. Первая
часть - "ближнее" окружение - непосредственно влияет на организацию, увеличивает
или уменьшает эффективность ее работы, приближает или отдаляет достижение ее целей.
Обычно оно включает клиентов, поставщиков, конкурентов, государственное регулирование
и требования муниципальных властей, профсоюзы и торговые ассоциации. Организация
тесно взаимодействует с этой частью своей среды, а менеджеры пытаются управлять
ее параметрами, воздействовать на "ближнее" окружение с целью изменения
их в благоприятном для организации направлении.
Вторая часть - "дальнее" окружение - включает все те
факторы, которые могут оказывать воздействие на организацию, но не прямое, а опосредованное.
Это, например, макроэкономические факторы, требования законодательства, изменения
в государственной или региональной политике, социальные и культурные особенности.
Воздействие этих факторов на организацию труднее выявлять и изучать, но нельзя игнорировать,
так как именно они часто определяют тенденции, которые со временем будут влиять
на "ближнее" организационное окружение. Менеджеры не могут управлять параметрами
"дальнего" окружения, но должны отслеживать тенденции их изменения и учитывать
их в своих планах.
Для принятия эффективных управленческих решений, руководство
фирмы должно понимать и анализировать внешнее окружение. Для сканирования внешней
среды компании могут использовать исследования и сбор информации, изучение потребительского
рынка с помощью рыночных исследований (surveys) и фокус-групп (focus groups). Более
того, компании должны постоянно отслеживать события и тренды, происходящие во внешней
среде, наряду с отслеживанием действий конкурентов (competitor intelligence). Отслеживание
внешней среды включает в себя сбор информации о социальных, культурных, демографических,
экономических, политических, государственных и технологических трендах. Для данной
цели работники компании могут использовать как собственные наблюдения, так и другие
информационные ресурсы, такие как журналы, периодические издание и газеты. Для оптимального
изучения компонентов внешней среды, в современных исследованиях стратегического
менеджмента выделяют общую и конкурентную среду.
Общая
среда
Факторы, составляющие внешнюю среду компании, могут влиять на
то, каким образом она будет разрабатывать и применять стратегии. Общая среда не
поддается контролю со стороны фирмы и ее поведение и не может быть спрогнозировано
с абсолютной точностью. Внешняя среда слагается из шести основных сил или компонентов.
Разработка стратегии деятельности любой организации - коммерческой,
общественной, муниципальной - начинается с анализа внешней среды. От того, насколько
правильно он проведен, зависит успех всех других действий по стратегическому планированию
и реализации стратегии.
Факторы общей среды:
-
Демографическая компонента.
-
Социокультурная компонента.
-
Политическая и законодательная компонента.
-
Технологическая компонента.
-
Макроэкономическая компонента.
-
Международная компонента.
Анализ конкурентной
среды.
Конкурентная среда влияет на формирование активной и пассивной
составляющих конкурентоспособности фирмы: чем выше интенсивность конкуренции (и,
следовательно, более агрессивная конкурентная среда), тем сильнее должна быть развита
пассивная конкурентоспособность (для адаптации к конкурентной среде), так как у
организации меньше возможностей для влияния на конкурентную среду в силу несопоставимости
внутренних сил фирмы с внешними воздействиями. Активная конкурентоспособность нужна
фирме для снижения интенсивности конкуренции: если фирма занимает большую долю рынка,
то ее рыночная власть будет выше (и сильнее активная конкурентоспособность), а интенсивность
конкуренции со стороны конкурентов ниже.
Рыночная власть поставщиков
Рыночная власть поставщиков влияет на цены и качество поставляемых
продукции и услуг, что отражается на рентабельности отрасли. Условия, при которых
рыночная власть поставщиков высокая включают:
Доминирование нескольких поставщиков.
Большая концентрация в отрасли поставщиков, нежели чем в отрасли
производителей.
Недоступность товаров-заменителей.
Относительная незначимость производителя для поставщиков.
Важность продуктов поставщиков для производителя.
Высокая дифференциация поставщиков.
Высокие издержки производителя по смене поставщика.
Возможности поставщика по прямой интеграции с производителем.
Рыночная власть клиентов
Рыночная власть покупателей выражается в их способностях понижать
цены в отрасли, путем уменьшения количества покупаемых ими услуг, или требовать
лучшего качества оказываемых услуг за ту же цену. Факторы, ведущие к большей рыночной
власти покупателей, включают:
Большая концентрация, чем в отрасли предоставления услуг.
Большой спрос на услуги.
Недифференцированные или стандартные услуги предприятия.
Угроза обратной интеграции покупателя с производителем.
Открытость информации о составе затрат производителя.
Высокая ценовая эластичность спроса в отрасли. Если покупатели
будут чувствительны к изменениям цен на рынке, то рыночная власть производителя
будет небольшой.
Конкуренция между существующими компаниями
в отрасли
Конкуренция между существующими компаниями в отрасли составляет
ядро модели Портера. Интенсивность конкуренции между фирмами будет высокой, если
в отрасли присутствуют: большое количество фирм, небольшая степень их дифференциации
(эти факторы были рассмотрены в различных типах конкурентной среды), низкий темп
роста отрасли, высокие фиксированные затраты, возможность увеличения производственных
мощностей только посредством крупных наращиваний, высокие стратегические ставки,
высокие барьеры выхода из отрасли по экономическим, стратегическим или эмоциональным
причинам.
Интенсивность конкуренции также зависит от типа взаимодействия
между конкурентами и скорости происходящих в отрасли процессов.
Типы взаимодействия конкурентов классифицируется по степени конфликта
между фирмами: конфронтация, соперничество, соревновательная конкуренция, кооперация
(сотрудничество). Типы конкурентного взаимодействия зависят от активности конкурентоспособности
организации в направлении противодействия конкурентам. Противодействие может заключаться
в агрессивном ценообразовании (снижении цен), интенсивной рекламной кампании, привлечении
органов государственной власти и других влиятельных структур для воздействия на
конкурентов.
Взаимоотношение
между общей и конкурентной средой
Общая и конкурентная среды взаимосвязаны и постоянно изменяются.
В основном, общая среда оказывает большее воздействие на конкурентную среду, обратное
влияние конкурентной среды на общую. Например, изменение в процентных ставках и
колебание курса валюты могут иметь значительное влияние на спрос, и, соответственно,
на прибыль многих отраслей. Тем не менее, индивидуальные или совместные действия
компаний одной отрасли редко могут влиять на макроэкономические показатели.
Информационная
среда
Для того чтобы организация могла результативно изучать состояние
компонентов общего и конкурентного окружения, должна быть создана специальная система
отслеживания внешней среды. Данная система должна осуществлять как проведение специальных
наблюдений, связанных с какими-то особыми событиями, так и проведение регулярных
(обычно один раз в год) наблюдений за состоянием важных для организации внешних
факторов. Проведение наблюдений может осуществляться множеством различных способов.
Наиболее распространенными способами наблюдения являются:
Анализ материалов, опубликованных в книгах, журналах и других
информационных изданиях.
Участие в профессиональных конференциях.
Анализ опыта деятельности организации.
Изучение мнения сотрудников организации.
Проведение внутриорганизационных собраний и обсуждений.
Изучение компонент внешней среды не должно заканчиваться только
констатацией того, в каком состоянии они пребывали ранее или же в каком состоянии
они находятся на данный момент времени. Необходимо также выявить те тенденции, которые
характерны для изменения состояния отдельных важных факторов, и попытаться предсказать
направление развития этих факторов. Это поможет предвидеть какие угрозы и возможности
могут ожидать организацию.
Чтобы определить стратегию поведения организации и провести эту
стратегию в жизнь, руководство должно иметь углубленное представление о внутренней
среде организации, ее потенциале и тенденциях развития, так и о внешней среде, тенденциях
развития и месте, занимаемом в ней организацией. При этом внутренняя среда и внешнее
окружение изучается стратегическим управлением в первую очередь для того, чтобы
вскрыть те угрозы и возможности, которые организация должна учитывать при определении
своих целей при их достижении.
Внутренняя среда организации оказывает постоянное и самое непосредственное
воздействие на функционирование организации.
Внутренняя среда имеет несколько срезов, каждый из которых включает
набор ключевых процессов и элементов организации, состояние которых в совокупности
определяет тот потенциал и те возможности, которыми располагает организация.
Кадровый срез внутренней среды охватывает такие процессы, как:
взаимодействие менеджеров и рабочих; наймы, обучение и продвижение кадров; оценка
результатов труда и стимулирование; создание и поддержание отношений между работниками
и т.п.
В производственный срез входят услуги, снабжение и ведение складского
хозяйства; обслуживание технологического парка; осуществление исследований и разработок.
Организационный срез включает в себя: коммуникационные процессы; организационные
структуры; нормы, правила, процедуры; распределение прав и ответственности; иерархию
подчинения.
Маркетинговый срез внутренней среды организации охватывает все
те процессы, которые связаны с реализацией продукции. Это стратегия продукта, стратегия
ценообразования; стратегия продвижение услуг на рынке; выбор рынков сбыта и систем
распределения. Финансовый срез включает в себя процессы, связанные с обеспечением
эффективного использования и движения денежных средств в организации. В частности,
это поддержание ликвидности и обеспечение прибыльности, создание инвестиционных
возможностей и т.п.
Далее более подробно рассмотрим вышеперечисленные стороны деятельности
предприятия, которые анализируются управляющими в качестве факторов внутренней среды.
Анализ использования трудовых ресурсов
К трудовым ресурсам относится та часть населения, которая обладает
необходимыми физическими данными, знаниями и навыками труда в соответствующей отрасли.
Достаточная обеспеченность предприятий нужными трудовыми ресурсами, их рациональное
использование, высокий уровень производительности труда имеют большое значение для
увеличения объемов продукции и повышения эффективности производства. В частности,
от обеспеченности предприятия трудовыми ресурсами и эффективности их использования
зависят объем и своевременность выполнения всех работ, эффективность использования
оборудования, машин, механизмов и как результат - объем производства продукции,
ее себестоимость, прибыль и ряд других экономических показателей.
Если фактический средний тарифный разряд рабочих ниже планового
и ниже среднего тарифного разряда работ, то это может привести к выпуску менее качественной
продукции. Если средний разряд рабочих выше среднего тарифного разряда работ, то
рабочим нужно производить доплату за использование их на менее квалифицированных
работах.
Административно-управленческий персонал необходимо проверить
на соответствие фактического уровня образования каждого работника занимаемой должности
и изучить вопросы, связанные с подбором кадров, их подготовкой и повышением квалификации.
Квалификационный уровень работников во многом зависит от их возраста, стажа работы,
образования и т.д. Поэтому в процессе анализа изучают изменения в составе рабочих
по возрасту, стажу работы, образованию. Поскольку они происходят в результате движения
рабочей силы, то этому вопросу при анализе уделяется большое внимание.
Напряжение в обеспечении предприятия трудовыми ресурсами может
быть несколько снято за счет более полного использования имеющейся рабочей силы,
роста производительности труда работников, интенсификации производства, комплексной
механизации и автоматизации производственных процессов, внедрения новой более производительной
техники, усовершенствования технологии и организации производства. В процессе анализа
должны быть выявлены резервы сокращения потребности в трудовых ресурсах в результате
проведения вышеперечисленных мероприятий.
Если предприятие расширяет свою деятельность, увеличивает производственные
мощности, создает новые рабочие места, то необходимо определить дополнительную потребность
в трудовых ресурсах по категориям и профессиям и источники их привлечения.
Анализ маркетинговой деятельности.
Целенаправленное осуществление производственно - сбытовой деятельности
предприятия на основе изучения рынка и приспособления к нему производства продукции
обеспечивает самостоятельное структурное подразделение предприятия - служба маркетинга.
Ее деятельность концентрируется на решении четырех взаимосвязанных задач:
организации процесса создания конкурентоспособных услуг;
проведение гибкой ценовой политики;
организации эффективной системы сбыта;
управление продвижением услуг на рынке.
Кроме того, маркетингу отводится ведущая роль в определении требований,
предъявляемых к качеству продукции, жизненному циклу услуг.
Единый подход к решению маркетинговых задач обеспечивают скоординированные
целевые установки предприятия в области реализации продукции, задаваемые важнейшими
экономическими показателями - объемом продаж, массой прибыли, уровнем рентабельности,
размером рыночной доли предприятия и т.п. Для их достижения разрабатывается и проводится
маркетинговая политика. Ее основу составляют цели маркетинговой деятельности предприятия.
Формулирование целей маркетинга целесообразно начинать с уточнения
основных приоритетов предприятия на рынке производимой продукции. Для этого необходимо
ответить на ряд частных вопросов, которые помогают выделить основные ориентиры производственно-хозяйственной
деятельности предприятия в создавшихся рыночных условиях:
1. Какие изменения произошли на рынке предоставляемых услуг?
Получить ответ на данный вопрос можно на основе ревизии процесса
реализации услуг и методов маркетинга. Необходимо уточнить:
изменился ли рынок по объему, структуре, географическому расположению
и характеру реализации услуг;
появились ли ниши на рынке и используются ли они;
что предпринимают конкуренты и что в их деятельности отличается
от деятельности анализируемого предприятия;
как изменилось распределение долей рынка между предприятиями;
насколько точно известны потребности покупателей;
соответствует ли маркетинговая деятельность предприятия реально
существующему рынку.
Уточнить изменения, происшедшие на рынке, поможет общая характеристика
элементов маркетинговой среды предприятия.
2. В каком направлении должно развиваться предприятие?
Ответ на этот вопрос необходимо начать с формулировки общих целей
предприятия на ближайшую перспективу. В результате необходимо иметь четкое представление
о том:
в чем состоят приоритеты развития, и какой вид деятельности в
общей специализации предприятия выполняет роль:
основного, приносящего основную массу дохода;
наиболее обещающего с точки зрения возможных инвестиций;
буфера при непредвиденных ухудшениях условий деятельности по
другим направлениям;
кандидата на постепенное сворачивание;
на какие условия реализации (объемы продаж, виды услуг, условия
оплаты и др.) необходимо ориентировать маркетинг предприятия;
на основе какого типа стратегии должна строиться маркетинговая
деятельность (насыщение рынка, развитие рынка и его изменение, разработка новых
услуг, диверсификация).
похожих на приемы конкурентов. Это заставляет искать новые, оригинальные
пути выделения своих услуг и приносит на рынок разнообразие. Имитация - губительный
путь при реализации, данной стратегии.
Вместе с тем, как показывает опыт, одновременное использование
нескольких способов дифференциации может привести к попытке сделать "все для
всех", то есть перейти на путь унификации и, таким образом, испортить имидж,
который создает предприятие на рынке. Наиболее типичное направление использования
стратегии дифференциации состоит в сосредоточении усилий на одном из мотивов прибегнуть
к использованию продукции потребителями и развитии своих возможностей с целью более
полного и качественного удовлетворения специфических потребностей.
Стратегия сегментирования рынка.
Если представленные выше стратегии конкуренции основываются на
обслуживании всего рынка, то стратегия сегментирования направлена на обеспечение
преимуществ над конкурентами в обособленном и часто единственном сегменте рынка,
выделяемом на основе географического, психографического, поведенческого или демографического
принципов. Основная идея стратегии заключается в том, что предприятие может обслуживать
свой узкий целевой рынок более эффективно, чем конкуренты, которые рассредоточивают
свои ресурсы на всем рынке. В результате создается преимущество над конкурентами
либо дифференциацией товаров на основе более полного удовлетворения нужд целевого
рынка, либо путем достижения меньших издержек при обслуживании выбранного сегмента.
Следовательно, не преследуя цели обеспечения лидерства в снижении
себестоимости и/или дифференциации продукции на всем рынке, предприятие, основываясь
на рыночных тенденциях, достигает таких результатов в целевом сегменте. Имея низкую
себестоимость услуг или большой выбор видов услуг для конкретного, например, географически
обособленного сегмента, предприятие защищает себя от противодействий со стороны
предприятий, использующих другие стратегии конкуренции.
Научно-исследовательская и опытно-конструкторская
работа.
Технология корпорации помогает определять ее рыночную нишу и
тип конкуренции, с которым она сталкивается. R&D работники ответственны за формулирование
и осуществление технологической стратегии компании в свете ее общих целей и политики.
Здесь менеджеры выбирают новые технологии для использования, разрабатывают методы
воплощения новых технологий в оказываемые услуги и процессы и используют ресурсы
таким образом, чтобы новые технологии были применены наилучшим образом. Деятельность,
относящаяся к исследованию и разработкам, может быть разных видов. Некоторые организации
определяют это как основные исследования и разработки (хорошо оборудованные лаборатории),
концентрируясь на проблемах теоретического характера. Лучший показатель в этой области
разработок - патенты и исследовательские публикации организации. Другие организации
концентрируются на промышленных исследованиях и разработках (улучшение качества
услуг и надежность), и лучший показатель в этой области - число удачно представленных
видов услуг или процент всех услуг и доход от услуг, представленных за последние
пять лет. Некоторые организации используют технические (технологические) исследования
и разработки, концентрируясь на улучшении качества контроля, технических норм проектирования
и производственного оборудования. В этой области возможности организации измеряются
постоянным снижением производственных затрат и дефектов. Многие организации в научно-исследовательской
и опытно-конструкторской работе используют соединение основных, промышленных и технологических
типов исследований и разработок. Равновесие этих типов (R&D mix) должно соответствовать
стратегии продуманной для жизненного цикла продукта.
Информационные системы.
Информационные системы организации могут быть как сильной, так
и слабой стороной организации. Они являются очень важной частью внутренней среды
организации, их назначение - обеспечивать и поддерживать информационный поток в
организации с целью улучшения продуктивности и принятия решений. Информация должна
быть собрана, сохранена, и синтезирована таким образом, чтоб реагировать на запросы
деятельности и стратегии. Информационные системы могут не только помочь в анализе
окружающей среды, но и быть стратегическим оружием в достижении конкурентоспособных
преимуществ. Они достигают четыре важные цели:
С их помощью можно получить предупреждение о внутренних и внешних
проблемах организации. Информационная система представляет собой базу данных, в
которой информация собирается, разбивается на категории и храниться для использования
сотрудниками всех отделов.
С их помощью можно автоматизировать рутинные операции (платежные
ведомости, инвентарь и т.д. могут быть написаны автоматически)
Информационные системы помогают менеджерам всех уровней принимать
рутинные повседневные решения (например, решать проблему расписания заказов).
Информационные системы предоставляют информацию для принятия
стратегических решений.
Стратегия внедрения новшеств.
Современный мировой опыт конкуренции неопровержимо доказывает,
что абсолютное большинство монополий, образовавшихся в последнее время, возникло
на базе открытий, изобретений и других новшеств, позволивших создать новый, до этого
неизвестный рынок с широкими возможностями и перспективой ускоренного роста. Современные
лидеры в автомобильной, авиационной, электротехнической и электронной промышленности
возникли из небольших пионерных фирм. Последние десятилетия подтвердили эту закономерность
в области производства компьютерной техники, разработки программного обеспечения,
создания специальных видов вооружения.
Предприятия, придерживающиеся стратегии внедрения новшеств, не
связывают себя необходимостью снижать себестоимость предоставляемых услуг, дифференцировать
их или разрабатывать конкретный сегмент рынка, а сосредоточивают усилия на поиске
принципиально новых, эффективных технологий, проектировании необходимых, но неизвестных
до сих пор видов услуг, методов организации производства, приемов стимулирования
сбыта и т.п. Главная цель - опередить конкурентов и единолично занять рыночную нишу,
где конкуренция отсутствует или ничтожно мала. По понятным причинам подобная революционизация
рынка является источником больших объемов продаж и сверхприбыли, однако в большинстве
случаев (8 из 10) заканчивается банкротством из-за неготовности рынка воспринять
новшества, технической или технологической недоработанности нового изделия, занятости
каналов распределения, отсутствия опыта тиражирования нововведения и других причин.
Большой риск следования данной стратегии, объясняемый высокой степенью неопределенности
ее результатов, сопоставим с венчурным риском, что удерживает многие фирмы от специализации
в этом бизнесе.
Стратегия немедленного реагирования на потребности рынка.
Наличие платежеспособного спроса на конкретный вид услуг лишь
в теории автоматически создает его предложение. На практике большинство предприятий
не в состоянии заниматься деятельностью, не соответствующей их профилю.
В отличие от таких предприятий фирмы, реализующие стратегию немедленного
реагирования на потребности рынка, нацелены на максимально быстрое удовлетворение
возникающих потребностей в различных отраслях бизнеса. Основной принцип поведения
- выбор и реализация проектов, наиболее рентабельных в текущих рыночных условиях.
Предприятия, нацеленные на быстрое реагирование, готовы к немедленной переориентации
производства, изменению его масштабов с целью получения максимальной прибыли в короткий
промежуток времени, несмотря на высокие удельные издержки, определяемые отсутствием
какой-либо специализации своего производства.
Большинство современных компаний, имеющих широкую номенклатуру
выпускаемой продукции и/или различные сферы бизнеса, одновременно используют несколько
стратегий конкуренции для различных групп товаров, регионов или периодов своего
развития. Главный критерий выбора стратегии - адаптация своих возможностей к конкретным
условиям рынка. В этом смысле представленные подходы являются общеэкономической
основой, на которой строится практическая маркетинговая работы.
Анализ финансовых результатов.
Финансовые результаты деятельности предприятия характеризуются
суммой полученной прибыли и уровнем рентабельности. Прибыль предприятия получают
главным образом от реализации услуг, а также от других видов деятельности (сдача
в аренду основных фондов, коммерческая деятельность на фондовых и валютных биржах
и т.д.).
Прибыль - это часть чистого дохода, созданного в процессе производства
и реализованного в сфере обращения, который непосредственно получают предприятия.
Только после продажи услуг чистый доход принимает форму прибыли. Количественно она
представляет собой разность между выручкой (после уплаты налога на добавленную стоимость,
акцизного налога и других отчислений из выручки в бюджетные и не бюджетные фонды)
и полной себестоимостью реализованной продукции. Значит, чем больше предприятие
реализует рентабельной продукции, тем больше получит прибыли, тем лучше его финансовое
состояние. Поэтому финансовые результаты деятельности следует изучать в тесной связи
с использованием и реализацией услуг.
Основными задачами анализа финансовых результатов деятельности
являются:
систематический контроль за выполнением планов реализации услуг
и получением прибыли;
определение влияния как объективных, так и субъективных факторов
на объем реализации продукции и финансовые результаты;
выявление резервов увеличения объема реализации услуг и суммы
прибыли;
оценка работы предприятия по использованию возможностей увеличения
объема реализации услуг, прибыли и рентабельности;
разработка мероприятий по использованию выявленных резервов.
В процессе стратегического анализа обычно изучаются две среды:
внутренняя и внешняя. В действительности же их три. И это учитывается в процессе
анализа: просто-напросто одна из этих сред делится на две. Различия в подходах хорошо
видны на рисунке:
|
А
|
Б
|
В
|
|
Уровень контроля
Среды отдельной фирмой
|
Фирма полностью контролирует среду
|
Фирма частично контролирует среду
|
Фирма не контролирует среду,
приспосабливается
|
|
Среда с позиций маркетинга
|
 Микросреда Макросреда
|
Внешняя
Среда
|
|
Понятие среды в менеджменте, SWOT-анализ
|
Внутренняя среда
|
Внешняя среда
 Микроокружение Макроокружение
|
|
А
|
Б
|
В
|
|
Уровень контроля
Среды отдельной фирмой
|
Фирма полностью контролирует среду
|
Фирма частично контролирует среду
|
Фирма не контролирует среду,
приспосабливается
|
|
Среда с позиций маркетинга
|
 Микросреда Макросреда
|
Внешняя
Среда
|
|
Понятие среды в менеджменте, SWOT-анализ
|
Внутренняя среда
|
Внешняя среда
 Микроокружение Макроокружение
|
|
|
|
|
|
|
|
Рисунок 1.1
Разделение рыночной среды на внешнюю и внутреннюю в стратегическом менеджменте и
в маркетинге
Итак, для наглядности изобразим все три среды в виде вложенных
друг в друга кругов.
Рисунок 1.2
Три слоя рыночной среды
Для того чтобы исследовать каждый “слой" нашего пирога,
используются различные методы стратегического
анализа:
А. Внутренняя среда (микросреда) - обычно включает саму фирму
В. Макросреда (внешнее микроокружение)) - включает все заинтересованные
в деятельности фирмы стороны (кроме самой фирмы).
С. Внешняя среда (внешнее макроокружение)) - включает все силы,
которые могут повлиять на существование и благосостояние фирмы.
Анализ внутренней и внешней сред - это очень важный для выработки
стратегии организации и очень сложный процесс, требующий внимательного отслеживания
происходящих в среде процессов, оценки факторов и установления связи между факторами
и теми сильными и слабыми сторонами организации, а также возможностями и угрозами,
которые заключены во внешней среде. Очевидно, что, не зная, что происходит во внешнем
окружении и не развивая свои внутренние компетентные стороны, компания очень скоро
начнет терять конкурентное преимущество, а затем может просто исчезнуть с рынка.
Анализ по макросреде микросреде и внешней подводится в SWOT-анализе, в который сводятся
все самые значимые факторы, выявленные в ходе анализа рыночной среды.
В силу вышесказанного можно сделать вывод, что для компании необходим
комплексный анализ внешнего и внутреннего окружения, который дает достаточно ясное
и объективное представление о конкурентном положении компании. Только при этом условии
можно рассчитывать на эффективность принимаемых стратегических и оперативных управленческих
решений.
Общество с ограниченной ответственностью "Центр Эндохирургических
технологий", далее ООО "ЦЭТ", создано по решению учредителей (протокол
№ 1 от 21.07.98) в соответствии с нормами Федерального Закона "Об обществах
с ограниченной ответственностью" № 14-ФЗ от 08.02.98.
Общество действует на основании законодательства Российской Федерации,
Устава и Учредительного договора от 21 июля 1998 года.
Место нахождения: г. Красноярск, Кировский район.
Многопрофильный частный Центр, осуществляющий стационарную и
амбулаторную медицинскую помощь.
Приоритетное направление - использование современных эндоскопических
(без традиционных разрезов) технологий в хирургии, гинекологии, урологии, колопроктологии,
ЛОР, травматологии, детской хирургии.
С 1998 года произведено около 15 000 операций, проведено 60 000
консультативных приемов.
Вид деятельности: медицинские услуги - стационарный и амбулаторный
прием.
Общество создано с целью получения прибыли, для осуществления
следующих основных видов деятельности:
-
лапароскопическая диагностика патологии брюшной полости;
-
проведение Эндохирургических операций на органах брюшной полости и
малого таза;
-
диагностическая и лечебная эндоскопия патологии желудочно-кишечного
тракта и др.;
-
разработка и совершенствование технологий и методик эндоскопического
лечения прочих патологий;
-
консультационная помощь;
-
организация обучения и повышения квалификации врачей;
-
организация работы семинаров, участие в них.
В общем виде материальные затраты можно представить в следующем
разрезе оказываемых медицинских услуг (табл.2.1).
Таблица 2.1
Оказываемые медицинские услуги
|
№
|
Медицинские услуги
|
Доля выручки, %
|
Удельный вес затрат в объеме реализованных услуг, %
|
|
1
|
Лапароскопия
|
80
|
71
|
|
2
|
Прерывание беременности
|
15
|
75
|
|
3
|
Консультации
|
5
|
56
|
Если рассмотреть по медицинским услугам возможные материальные
затраты, то удельный вес в общем расходе материалов составляет: на услуги лапароскопии
98%; на остальные услуги (консультации, прерывание беременности) 2%.
Бухгалтерский учет в ООО "ЦЭТ" ведется с использованием
счета, к которому открыты следующие субсчета (табл.2.2).
Таблица 2.2
Субсчета на ООО "ЦЭТ"
|
1
|
Материалы и медицинские препараты: медикаменты, перевязочные средства,
медицинские инструменты
|
|
2
|
Инвентарь и хозяйственные принадлежности на складе
|
|
2.1
|
- орг. техника
|
|
2.2
|
- постельное белье и спец. одежда
|
|
2.3
|
- разовое белье и прочие медицинские наборы
|
|
2.4
|
- моющие и дезинфицирующие средства
|
|
2.5
|
-прочий инвентарь
|
|
2.6
|
-канцелярские товары
|
|
2.7
|
комплектующие
|
Отдельными видами деятельности, перечень которых определяется
федеральным законом, общество может заниматься только на основании специального
разрешения (лицензии). Если условиями предоставления специального разрешения (лицензии)
на осуществление определенного вида деятельности предусмотрено требование осуществлять
такую деятельность как исключительную, общество в течении срока действия специального
разрешения (лицензии) вправе осуществлять только виды деятельности, предусмотренные
специальным разрешением (лицензией), и сопутствующие виды деятельности.
ООО "ЦЭТ" является юридическим лицом по законодательству
Российской Федерации, имеет круглую печать, имеет штампы и бланки со своим фирменным
наименованием. Общество имеет расчетный счет в учреждении банка.
Правовое положение общества определяется законодательством, учредительным
договором от 21.07.98г., а также Уставом.
Для обеспечения минимального размера имущества, гарантирующего
интересы кредиторов общества, за счет вкладов участников общества создан уставный
капитал в размере 10 000 рублей. Участниками общества являются три учредителя с
равными долями (1/3).
Для оказания медицинских услуг используется современное оборудование
последнего поколения фирмы "Олимпус" и "Карл ШТОРЦ". Благодаря
оборудованию и опыту хирургов высшей категории проводятся уникальные операции в
области проктологии, ЖКБ, гинекологии, урологии и др. отмеченные почетными грамотами
и благодарственными письмами на уровне Управления Здравоохранения города Красноярска.
Оборудование и сверх технологичный инструмент проходит плановый технический осмотр
специалистами из сертифицированных центров.
ООО "ЦЭТ" работает в тесном контакте с медицинскими
центрами и лабораториями края: Лаборатория ИХМИ, Центр СПИД, ГУ НИИ Медицинских
проблем Севера СО РАМН.
В связи с ограниченностью площадей, оперативное лечение проводится
по предварительной записи (плановые). Конкуренция в данной сфере услуг высока, но
благодаря рекомендациям пациентов получившим услуги в клинике приходят новые пациенты.
Организационная структура ООО "ЦЭТ". Кабинеты следующих
врачей: лор - 1, уролог - 1, проктолог - 1, гинеколог - 2, узи - 1. Индивидуальные
палаты на 2 человека - 8. Палата интенсивной терапии-1. Операционный блок - 2 зала.
ООО "ЦЭТ" арендует помещение на третьем этаже МСЧ общей
площадью 771 кв. м. Медицинская санитарная часть (далее МСЧ) предоставляет услуги:
пищеблока; лаборатории; аптеки изготовления лекарственных растворов; персонала обслуживающего
здание (сантехник, электрик, газосварщик и т.п.). Между ООО "ЦЭТ" и МСЧ
заключен договор аренды и договор оказания услуг.
Списочная численность ООО "ЦЭТ" 70 человек. Врачей
- 17, медицинских сестер - 14, административно-управленческий персонал - 6, младший
медицинский персонал - 33 сотрудника. Три основных материально ответственных лица
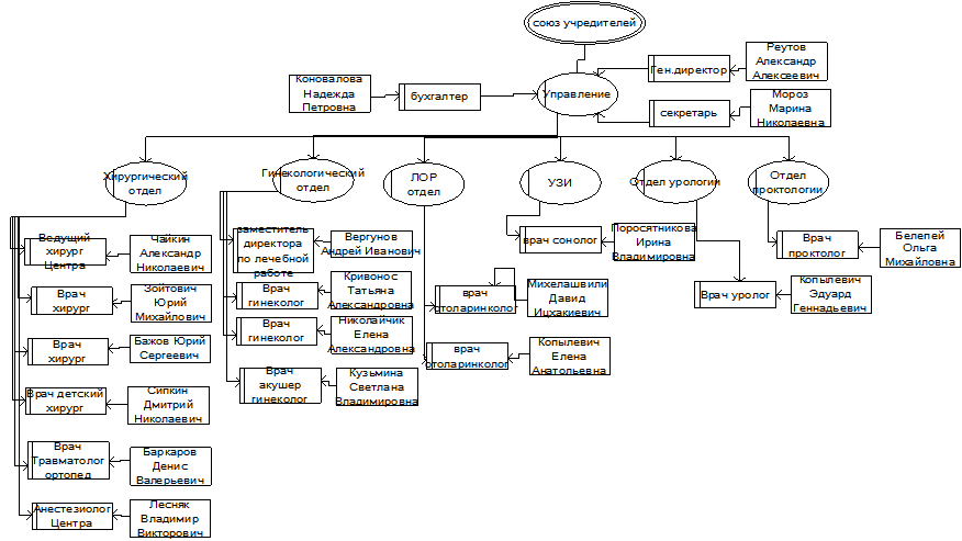
(МОЛ). Имеет следующую организационную модель (рис.2.1).
Таблица 2.3
Материально ответственные лица
|
МОЛ
|
Склад
|
Назначение
|
|
Старшая медицинская сестра
|
"Медикаментов",
отдельное помещение
|
Медикаменты, шовный материал, разовый инструмент (катетер) и др.
|
|
Старшая медицинская сестра операционного блока
|
"Опер. блок",
операционный блок
|
Медицинский инструмент, перевязочный материал и др.
ОС
|
|
Заместитель директора хозяйственной части
|
"Основной", отдельное помещение
|
Хозяйственный инвентарь, мягкий инвентарь (одеяла, подушки), спец.
одежда, прочие материалы. Ос
|
Рис.2.1 Организационная модель
Согласно учетной политике, ООО "ЦЭТ" материалы ведет
без использования счета 15, 16 и по фактической цене приходует, а отпускает в производство
по средней стоимости. Также согласно ст. НК РФ, ООО "ЦЭТ" как учреждение
оказывающее только медицинские услуги в поступившем материале не выделяет НДС, а
включает его в стоимость материалов.
Любая организация находится и функционирует в рамках внешней
и внутренней сред. Они предопределяют успешность функционирования компании, накладывают
определенные ограничения на операционные действия и в какой-то степени, каждое действие
компании возможно только в том случае, если среда допускает его осуществление. Внешняя
среда является источником, питающим организацию ресурсами, необходимыми для поддержания
ее внутреннего потенциала на должном уровне. Организация находится в состоянии постоянного
обмена с внешней средой, обеспечивая тем самым себе возможность выживания. Изучение
внутренней среды компании дает руководству возможность оценить внутренние ресурсы
и возможности компании. Выявляя сильные и слабые стороны компании, руководство имеет
возможность расширять и укреплять конкурентные преимущества и, соответственно, предупредить
возникновение возможных проблем. Как и в случае с внешней средой, задача стратегического
менеджмента компании поддерживать и улучшать стороны, которые увеличивают конкурентное
преимущество компании в долгосрочном периоде. Это подразумевает проведение комплексного
анализа, который может быть проведен с использованием нижеперечисленных методик,
который дает достаточно ясное и объективное представление о конкурентном положении
компании. Только при этом условии можно рассчитывать на эффективность принимаемых
стратегических и оперативных управленческих решений.
Data Envelopment Analysis
Оболочечный анализ данных является одним из эффективных способов
визуализации и анализа данных о деятельности организации, который позволяет на основе
эмпирических данных (входов и выходов) построить эффективную производственную функцию
и определить положение относительно нее отдельных организаций.
В ходе оболочечного анализа определяется:
эффективный фронт (выпуклая оболочка, состоящая из наилучшим
образом функционирующих организаций),
мера эффективности (отражает расстояние от фронта, для точек
находящихся на фронте эффективность равна 1 и меньше 1 для остальных точек),
однородная группа (подмножество точек, ближайших к данной),
эффективная цель для организации, которая является проекцией
точки на фронт.
SNW-АНАЛИЗ
SNW-АНАЛИЗ - это усовершенствованный анализ слабых и сильных
сторон. SNW - Strength (сильная сторона), Neutral (нейтральноя сторона), и Weakness
(слабая сторона). В отличие от анализа слабых и сильных сторон SNW - АНАЛИЗ так
же предлагает среднерыночное состояние (N). Основная причина добавления нейтральной
стороны является, то что "зачастую для победы в конкурентной борьбе может оказаться
достаточным состояние, когда данная конкретная организация относительно всех своих
конкурентов по всем кроме одной ключевым позициям находится в состоянии N, и только
по одному в состоянии S".
SWOT-анализ
SWOT - это акроним слов Strengts (силы), Weaknesses (слабости),
Opportunities (благоприятные возможности) и Тhreats (угрозы). Внутренняя обстановка
фирмы отражается в основном в S и W, а внешняя - в О и Т.
Методология SWOT-анализа предполагает, во-первых, выявление внутренних
сильных и слабых сторон фирмы, а также внешних возможностей и угроз, и, во-вторых,
установление связей между ними.
SWOT-анализ помогает ответить на следующие вопросы:
использует ли компания внутренние сильные стороны или отличительные
преимущества в своей стратегии? Если компания не имеет отличительных преимуществ,
то какие из ее потенциальных сильных сторон могут ими стать? Являются ли слабости
компании ее уязвимыми местами в конкуренции и/или они не дают возможности использовать
определенные благоприятные обстоятельства? Какие слабости требуют корректировки,
исходя из стратегических соображений? Какие благоприятные возможности дают компании
реальные шансы на успех при использовании ее квалификации и доступа к ресурсам?
Заметим: Благоприятные возможности без способов их реализации
- иллюзия. Сильные и слабые стороны фирмы делают ее лучше или хуже приспособленной
к использованию благоприятных возможностей, чем у других фирм.
Какие угрозы должны наиболее беспокоить менеджера и какие стратегические
действия он должен предпринять для хорошей защиты?
Далее представлены примеры основных факторов, которые целесообразно
учитывать в SWOT - анализе.
Потенциальные внутренние сильные стороны (S):
Четко проявляемая компетентность.
Адекватные финансовые источники.
Высокое искусство конкурентной борьбы.
Хорошее понимание потребителей.
Признанный рыночный лидер.
Четко сформулированная стратегия.
Использование экономии на масштабах производства, ценовое преимущество.
Собственная уникальная технология, новейшее оборудование.
Проверенное надежное управление.
Надежная сеть распределения.
Наиболее эффективная в отрасли реклама.
Потенциальные внутренние слабости (W):
Потеря некоторых аспектов компетентности.
Недоступность финансов, необходимых для изменения стратегии.
Рыночное искусство ниже среднего.
Отсутствие анализа информации о клиентах.
Слабый участник рынка.
Отсутствие четко выраженной стратегии, непоследовательность в
ее реализации.
Высокая стоимость услуг в сравнении с ключевыми конкурентами.
Устарелые технология и оборудование.
Потеря глубины и гибкости управления.
Слабая сеть распределения.
Слабая политика продвижения.
Потенциальные внешние благоприятные возможности (О):
Возможность обслуживания дополнительных групп потребителей.
Расширение диапазона возможных видов услуг.
Благодушие конкурентов.
Снижение торговых барьеров в выходе на внешние рынки.
Благоприятный сдвиг в курсах валют.
Большая доступность ресурсов.
Ослабление ограничивающего законодательства.
Ослабление нестабильности бизнеса.
Потенциальные внешние угрозы (Т):
Ослабление роста рынка, неблагоприятные демографические изменения
ввода новых рыночных сегментов.
Ожесточение конкуренции.
Появление иностранных конкурентов с видами услуг по низкой стоимости.
Неблагоприятный сдвиг в курсах валют.
Усиление требований поставщиков.
Законодательное регулирование цены.
Чувствительность к нестабильности внешних условий бизнеса.
Организационная культура может способствовать тому, что организация
выступает сильной, устойчиво выживающей в конкурентной борьбе структурой. Но может
быть и так, что организационная культура ослабляет организацию, не давая ей успешно
развиваться в том случае, если она имеет высокий технико-технологический и финансовый
потенциал. Особая важность анализа организационной структуры для стратегического
управления состоит в том, что она не только определяет отношения между людьми в
организации, но и оказывает сильное влияние на то, как организация строит свое взаимодействие
с внешним окружением, как относится к своим клиентам, какие методы выбирает для
ведения конкурентной борьбы. Так как организационная культура не имеет явно выраженного
проявления, то ее сложно изучать. Однако есть несколько устойчивых моментов, которые
важно прояснить для того, чтобы пытаться указать на те слабые и сильные стороны,
которые организационная культура придает организации.
Для того чтобы успешно выживать в долгосрочной перспективе организация
должна уметь прогнозировать то, какие трудно могут возникнуть на ее пути в будущем,
и то, какие новые возможности могут открыться для нее. Поэтому стратегическое управление,
изучая внешнюю среду, концентрирует внимание на выяснении какие угрозы и какие возможности
таит в себе внешняя среда.
Чтобы успешно справляться с угрозами и действенно использовать
возможности, отнюдь не достаточно только одного знания о них. Можно знать об угрозе,
но не иметь возможности противостоять ей и тем самым потерпеть поражение. Также
можно знать об открывающихся новых возможностях, но не обладать потенциалом для
их использования и, следовательно, не суметь их использовать. Сильные и слабые стороны
внутренней среды организации в такой же мере, как угрозы и возможности, определяют
условия успешного существования организации. Поэтому стратегическое управление при
анализе внутренней среды интересует выявление именно того, какие сильные и слабые
стороны имеют отдельные составляющие организации и организация в целом
Условно рынок медицинских услуг можно разделить на две части.
Первая - это те виды услуг, которые гарантированы населению и финансируются государством,
т.е. "бесплатные" (условно некоммерческий сектор). Вторая - это платные
услуги и, соответственно, коммерческий сектор. В последнем секторе представлены
государственные учреждения, частные предприятия и учреждения со смешанной формой
собственности. В целом оба сектора практически непрозрачны, и провести четкую грань
между ними достаточно сложно, т.к. и в государственном, и в коммерческом секторе
потребители оплачивают медицинские услуги из собственных средств. Центр Эндохирургических
Технологий является монополистом в своей сфере оказываемых услуг. Конкуренцию составляют
лишь государственные медицинские учреждения.
Различные исследования показывают, что население будет скорее
платить, чем не платить за мед. услуги, независимо от того, платные они "официально"
или нет. В ходе исследования, проведенного Независимым институтом социальной политики,
были получены данные по распространенности различных форм платежей - официальных,
неофициальных и смешанных (когда помимо оплаты в кассу, пациент платит также и врачу),
в результате появился специальный термин "неформальные платежи". Смешанный
вид оплаты услуг косвенно свидетельствует о потенциальном резерве средств у населения,
позволяющем тратить большие ресурсы на оплату медицинских услуг.
Учет материально-производственных запасов, в частности учет материалов,
- один из наиболее трудоемких участков бухгалтерского учета. От того, насколько
правильно и своевременно будут отражены операции, связанные с поступлением, внутренним
перемещением и выбытием материалов, во многом зависит правильность формирования
себестоимости продукции (работ, услуг), определение бухгалтерской прибыли, формирование
налоговой базы по основным видам налогов налогу на добавленную стоимость, налогу
на прибыль организаций и др. Следовательно, необходимо детальное знание и умелое
применение требований законодательных и нормативных актов, регулирующих организацию
и ведение бухгалтерского и налогового учета движения материалов, документальное
оформление соответствующих операций и составление бухгалтерской (финансовой) отчетности.
Непрерывность производства требует, чтобы постоянно находилось
на складах достаточное количество материальных запасов, для полного удовлетворения
потребностей производства в любой момент их использования. Поэтому необходимость
бесперебойного снабжения производства в условиях непрерывности спроса и дискретности
поставок, обуславливает создание на предприятиях материальных запасов, то есть товарно-материальных
ценностей.
В настоящее время актуальна оптимизация материальных ценностей
в организациях, а, следовательно, и снижение размеров их запасов, вплоть до работы
с колёс, товарно-материальные ценности по-прежнему играют главную роль в обеспечении
организации нормальными ритмичными условиями работы.
На рис.2.2 приведена схема документооборота по медикаментам и
инструментам.
Рис.2.2 Учет медикаментов и инструментов
Пункт 1: Постовая мед. сестра ведет книгу учета медикаментов,
согласно истории болезни. Делает заявку на медикаменты. Подписью (в книге на посту
и на складе) удостоверяется выдача материала.
Пункт 2: Медицинская сестра опер блока с вечера берет материалы
на следующий день и заявку на будущий период. МОЛ на складе делает пометку о выдаче.
Пункт 3: Выдает материалы сильнодействующие и спиртосодержащие
анестезиологам. Учет расхода ведется по Ф. И.О. пациента в книге учета.
Пункт 4: По мере поступления требований на медикаменты делается
заявка на будущий период.
Пункт 5: По мере использования шовного материала, выхода из строя
инструментов делается заявка на их приобретение.
Пункт 6: Доверительные отношения с поставщиками (10 лет), что
позволяет производить оплату по факту получения материалов.
Пункт 7: Получение документов по поступившим материалам, подпись
руководителя на оплату.
Пункт 8: Копии с/ф и накладная с материалом передаются на склад.
Пункт 9: Подпись МОЛ в получении материала. Сдача книг учета
на проверку поступления материалов, инвентаризации, списания.
Пункт 10: Старшая медицинская сестра операционного блока устно
сообщает о списании инструмента.
Пункт 11: Получение инструмента и регистрация его в книге учета
инструмента. С сертификатами.
На данном предприятие картотека пациентов, учет медицинских услуг,
процедура приема пациентов и запись их к врачам-специалистам, расписание приема
врачей все это записывается и хранится в бумажном виде. На сегодняшний день модель
работы с информационными источниками представляет вид (рис 2.3). На этой модели
ясна необходимость автоматизации рутинных операции, осуществляемые сотрудниками
регистратуры поликлиники, чтобы выполнять свою работу более быстро и эффективно;
организовать процедуру приема пациентов и запись их к врачам-специалистам, оптимально
составить расписание приема врачей, исключая возможность совершения ошибок.
Рис.2.3 Модель работы с информационными
источниками
При автоматизации снижается количество рутинной работы. Это обеспечивается
за счет сохранения основных форм документов в электронном виде, при этом добавление
основной информации происходит автоматически при выборе конкретного клиента.
При ведении электронной картотеки администратор четко знает,
о всех изменениях в карточке пациента, что позволяет ему без лишней траты времени
на рутинную работу иметь полноценные сведения и пациенте. Данный подраздел посвящен
медицинским информационным системам, а также необходимость их использования в медицинских
учреждениях. Под информационными системами следует понимать любую совокупность методов
получения, обработки, преобразования, передачи и предоставления информации. На практике
(особенно в медицине) этот термин употребляют в более узком смысле, подразумевая
использование некоторой компьютерной системы для решения указанных задач. В настоящее
время такая компьютерная система, как правило, включает в себя собственно компьютер,
программу (или комплекс программ) осуществляющую регистрацию, обработку и предоставление
информации врачу, базу данных, хранящую информацию о проведенных обследованиях,
средства приема и передачи накопленной информации другому пользователю.
|
|
 |
Рис.2.4Представление
информационной системы
Комплексная медицинская информационная система (МИС) должна включать
в себя следующие подсистемы:
управление потоком пациентов;
комплексный учет медицинских услуг;
электронная медицинская карта. Поддержка лечебно-диагностического
процесса;
электронная медицинская карта. Рабочее место врача;
формирование отчетов. Анализ накопленных данных.
МИС предназначена для автоматизации ввода, обработки, хранения,
поиска и анализа всей информации, обрабатываемой администрацией и персоналом медицинского
учреждения или группы медицинских учреждений.
МИС включает в себя:
Базу Данных - хранилище накапливаемой информации.
Автоматизированные рабочие места администрации и персонала.
Модуль анализа накопленных данных и формирования отчетов, который
позволяет формировать произвольные запросы к Базе Данных, получать любые отчеты
и аналитические справки, анализировать накопленные данные по свободно формируемым
параметрам (реализует основные функции OLAP-систем[1]).
Данные в Базу Данных могут быть внесены:
Непосредственно с каждого рабочего места, включенного в состав
МИС.
Импортированы из файлов различных форматов (TXT, DBF, XLS, XML),
полученных по электронной почте или на любых сменных носителях (дискеты, CD, DVD,
flash-карты и т.п.).
Внесены оператором со специально выделенных рабочих мест, если
нет возможности включить в состав МИС рабочие места для всего персонала или кто-то
из персонала не может работать с компьютерным рабочим местом и оформляет "свою"
информацию (отчетность)"на бумаге".
Модуль анализа данных и формирования отчетов позволяет пользователю
с минимальными знаниями в части работы с компьютером формировать любые запросы к
Базе Данных и создавать произвольные отчетные и аналитические формы, оперируя понятиями
своей предметной области.
Для каждой вновь создаваемой отчетной или аналитической формы
могут быть определены не только запросы к Базе Данных, но и визуальное представление
результатов, а также перечень входных параметров, которые могут быть использованы
в дальнейшем. Единым для всех отчетных и аналитических форм входным параметром является
диапазон времени - любой отчет может быть сформирован произвольное количество раз
для разных периодов времени и для разных значений других параметров. Перечень входных
параметров для каждой отчетной и аналитической формы ограничивается только перечнем
данных, возвращаемых отчетом или присутствующих в результате выполнения запросов.
Для визуализации результатов могут быть использованы шаблоны
MS Excel, MS Eccess,
т.е. любые отчеты могут быть получены в виде книги Excel.
В качестве критериев поиска и отбора могут выступать любые хранимые
данные, а также свободно добавляемые расчетные показатели.
Суммируя вышесказанное, можно сделать вывод, что наиболее подходящая
методология для Центра Эндохирургических Технологий является SWOT анализ среды, так как он проводится в стратегическом управлении,
направлен на выявление угроз и возможностей, которые могут возникнуть во внешней
среде по отношению к организации, а также сильных и слабых сторон, которыми обладает
организация. Именно для решения этой задачи и разработаны определенные приемы анализа
среды, которые применяются в стратегическом управлении.
На общей схеме документооборота необходимо сделать возможную
ее модификацию согласно требованиям учета и контролю использования материалов, т.к.
выявлены основные проблемные моменты.
В результате анализа конкурентной среды, выявлено, что основными
конкурентом являются государственные медицинские учреждения. Необходимо провести
исследование среди клиентов и проанализировать, представляет ли данный конкурент
опасность, какие факторы привлекают пациентов прибегать к тем или иным услугам.
В результате анализа документооборота видно, что работа с информационными
источниками сложна и трудоемка, а также не всегда очевидна. Чтобы упростить работу
необходимо автоматизировать этот процесс с помощью информационной медицинской системой.
Следовательно, использование информационных систем на предприятии значительно сокращает
часть рабочего времени у врачей и медицинского персонала и должно является необходимым
атрибутом любого медицинского учреждения.
На основе изученных методов анализа эффективности деятельности
предприятия методология SWOT является
наиболее полным подходом, позволяющим провести совместное изучение внешней и внутренней
среды. Применяя метод SWOT, удается установить линии связи между силой и слабостью,
которые присущи организации и внешними угрозами и возможностями. Методология SWOT
предполагает сначала выявление сильных и слабых сторон, а также угроз и возможностей,
а далее - установление цепочек связей между ними, которые в дальнейшем могут быть
использованы для формулирования стратегии организации.
Сначала, с учетом конкретной ситуации, в которой находится организация,
составляются список ее слабых и сильных сторон, а также список угроз и возможностей.
После того как составлен конкретный список слабых и сильных сторон организации,
а также угроз и возможностей, наступает этап установления связей между ними. Для
установления этих связей составляется матрица SWOT, которая имеет следующий вид
(табл.3.1).
Слева выделяются два раздела (сильные стороны, слабые стороны),
в которые соответственно вносятся все выявленные на первом этапе анализа сильные
и слабые стороны организации. В верхней части матрицы также выделяется два раздела
(возможности и угрозы), в которые вносятся все выявленные возможности и угрозы.
На пересечении разделов образуется четыре поля: поле “СИВ” (сила
и возможности); поле “СИУ” (сила и угрозы); поле “СЛВ” (слабость и возможности);
поле “СЛУ” (слабость и угрозы). На каждом из данных полей исследователь должен рассмотреть
все возможные парные комбинации и выделить те, которые должны быть учтены при разработке
стратегии поведения организации.
Таблица 3.1.
Матрица SWOT
|
Возможности
1. Выход на новые рынки или сегменты рынка
2. Расширение площади предприятия
|
Угрозы
1. Возможность появление новых конкурентов со стороны частных клиник
2. Повышение цен у поставщиков
3. Существующая конкуренция со стороны государственных медицинских
учреждений
|
|
“Сильные” стороны
Опыт
1. Навык персонала
2. Виды оказываемых услуг
3. Собственная уникальная технология, новейшее оборудование
|
Выход на новые рынки - репутация, новейшее оборудование, надежность.
Расширение, оказываемых услуг - образованное руководство.
|
Появление новых конкурентов - применение собственной уникальной технологии,
Существующая конкуренция со стороны государственных медицинских учреждений репутация,
надежность, навыки персонала. Влияние на цены покупателями и поставщиками, ценовая
политика.
|
|
“Слабые" стороны
Небольшая площадь предприятия
Высокая стоимость услуг в сравнении с ключевыми конкурентами
Клиника не автоматизирована
Проблемы, связанные с документооборотом
|
Расширение площади предприятия
Низкая прибыльность.
|
Конкурентное давление, более низкая прибыль из-за высоких издержек.
Влияние на цены клиентами и поставщиками.
|
Исходя из проанализированной среды предприятия и его основных
целей можно сделать вывод, что организация может занять лидирующие позиции на рынке
медицинских услуг, но недостатки методов управления, применяющиеся для работы с
информацией и клиентами не позволяют этого сделать. Предложенные решения на основе
использования сильной ресурсной базы организации, позволят развиваться более эффективно,
не только за счет нового оборудования и квалифицированного персонала, но и за счет
эффективного управления клиентской базой и документооборотом.
Так как ЦЭТ предоставляет услуги населению, то именно люди и
могут оценить текущее состояние отрасли. Был проведен опрос жителей (100 человек)
выбранного населенного пункта. Вопросы, на которые отвечали жители, были следующие.
Таблица 3.2
Результаты опроса жителей.
|
Вопрос
|
Ответ
|
|
1. Фамилия Имя Отчество
|
|
|
2. Какие виды услуг платные или бесплатные вы предпочитаете?
|
|
|
3. Какие виды услуг предоставляют более качественные услуги?
|
|
|
4. Как вы оцениваете качество приема в частных клиниках?
|
|
|
5. Как вы оцениваете качество приема в государственных
медицинских учреждениях?
|
|
|
6. Где выше скорость обслуживания в платных клиниках или
государственных медицинских учреждениях?
|
|
|
7. Устраивает ли стоимость в платных кликах?
|
|
Одним из основных стимулов для вывода любого продукта на рынок
является наличие спроса. На платные медицинские услуги такой спрос существует. Исследование,
проведенное по рынку медицинских услуг в, выявило за платной помощью обращалось
39% жителей города (1 процент эквивалентен 1 жителям), представленные практически
всеми социальными слоями населения. Причины обращения к платной медицинской помощи
(% от тех, кто пользуется платными мед. услугами):
1) Более качественная мед. помощь 59%
2) Высокий уровень сервиса 42%
3) Высокая скорость обслуживания 39%
4) Репутация и известность медицинского учреждения 17%
5) Более удобное место расположения 13%
Причины отказа от платных медицинских услуг (% от тех, кто не
пользуется платными мед. услугами), но с возможностью неформальной оплаты:
1) Высокие цены 59%
2) Отсутствие привычки 20%
3) Нет необходимости 11%
4) Недостаток информации 12%
5) Неудобное месторасположение 4%
Сравнение представленных данных позволяет сделать ряд выводов.
Первое - это примерно одинаковое распределение мотиваций населения для оплаты мед.
услуг (официально и неформально). В частности, можно выделить, что и в коммерческом
и некоммерческом секторе наибольшая часть респондентов отмечает, что, заплатив,
они получат более качественную медицинскую помощь: так считают практически 60% потребителей
в коммерческом секторе. Также достаточно весомая доля респондентов считает, что
при оплате услуг они более быстро получат необходимую медпомощь. В коммерческом
секторе этот показатель составил от 32% до 39%.
Второе - одним из основных мотивов отказа от платных услуг в
коммерческом секторе является высокая цена (45 - 59% ответов). Таким образом, население,
готовое платить за мед. услуги, в первую очередь ждет более качественных услуг и
сервисных составляющих. Однако их оценка, в конечном итоге, будет проводиться по
субъективным критериям. Объективных же исследований по этому вопросу практически
нет. Ответить на вопрос, - "Платная медицина - это альтернатива "бесплатной"
(с учетом неформальных платежей)?" - однозначно нельзя. Потребительское поведение
в обоих секторах практически одинаковое. Решение платить за мед. услуги основано
на одинаковых субъективных ожиданиях и в коммерческом и в условно некоммерческом
сегменте. И на сегодняшний день пациент некоммерческого сектора, использующий неформальные
платежи для оплаты мед. услуг, является потенциальным клиентом для частного сектора
и наоборот, клиенты коммерческого сектора также легко могут перейти в систему неформальных
платежей. Можно лишь предположить, что в будущем перевес того или иного сектора
будет зависеть от грамотной маркетинговой активности. Конечно же, это предположение
неправомерно для некоммерческого сектора, но с учетом наличия стабильной практики
неформальных платежей можно предвидеть и такой вариант развития событий.
Коммерциализация мед. услуг
Платная медицина в нашей стране существует и востребована. С
одной стороны, часть рынка мед. услуг, приходится на госучреждения (выполнение гарантий
неформальные платежи). С другой стороны - истинно коммерческий сектор предлагает
то же и плюс нечто большее. Например, передовые, не всегда доступные в компенсаторных
системах, технологии и сервис. В настоящий момент совершенно очевидно, что сам факт
выхода на коммерческий рынок мед. услуг наиболее привлекательно выглядит для госучреждений
- ресурсов более чем достаточно. Однако ощущается нехватка менеджмента. Частные
же инициативы сталкиваются с различными барьерами - административными, финансовыми
и т.д. Тем не менее частный сектор развивается и растет. Сегодня однозначно можно
выделить такую тенденцию, как симбиоз государственных и частных предприятий, точнее
дублирование "бесплатных" мед. услуг платными на базе государственных
ЛПУ. В качестве примера можно взять такие области, как кардиология, гинекология,
стоматология или урология. На базе всех этих институтов оказываются платные мед.
услуги. При этом доля коммерческих услуг в госучреждениях достаточно высока. С точки
зрения развития рынка, такой симбиоз выгоден только для госучреждений. Для частного
сектора такое явление "убийственно". И конкуренция в данном случае будет
выглядеть как бой с тенью. Ведущим критерием для выбора того или иного медучреждения
является его репутация. Соответственно, можно выделить еще один важный критерий,
влияющий на развитие рынка платных мед. услуг, - это лояльность потребителя к тому
или иному медучреждению.
Высокая востребованность платных услуг в госучреждениях может
стать одним из ключевых факторов дальнейшей коммерциализации отрасли и развития
рынка мед. услуг в целом. Сейчас можно лишь констатировать сам факт наличия конкуренции
между коммерциализированным государственным и частным сектором рынка платных мед.
услуг. В дальнейшем перевес в ту или иную сторону видимо будет обусловлен таким
критерием, как "качество по факту оказания медицинской услуги".
В аналитическом разделе были выявлены основные проблемные моменты
документооборота по медикаментам и инструментам:
·
Медсестра операционного блока берет материалы с некоторым запасом,
расход в день не известен.
·
Из-за того что нет документа, на основании которого можно списывать
инструмент, старшая медсестра операционного блока устно сообщает о списании инструмента.
Рис.3.1 Введение
контроля на проблемных участках учета материалов
На основании введения контроля на проблемных участках учета материалов
и при рассмотрении вышеназванных проблем, выявлены пункты, содержащие проблемные
моменты:
Пункт 2: Медицинская сестра опер блока с вечера берет материалы
на следующий день и заявку на будущий период. МОЛ на складе делает пометку о выдаче.
Пункт 10: Старшая медицинская сестра операционного блока устно
сообщает о списании инструмента.
Согласно требованиям и правил в6едения первичных документов,
решить эти проблемы можно следующим образом:
Пункт 2: Ввести требование накладную по видам ТМЦ, для ежедневных
отметок о выдаче. Сдавать ее вместе с книгами учета материалов.
Пункт 10: В конец месяца бухгалтерия должна предоставить ведомость
поступивших инструментов и шовных материалов, в которых старшая медсестра опер блока
сделает отметки на списание и распишется.
Пункт 11: На основании документа п.10 бухгалтерия составляет
акт на списание, в составе которой должна присутствовать подпись хирурга.
Второй вариант списания инструмента в операционном блоке, это
ввести обобщающую классификацию по инструментам, которую утвердить приказом директора
(рис.3.2).
Ежедневно Старшая сестра операционного блока должна отражать
выбывающий инструмент (пункт 7). В конце месяца она подписывает документ у ведущего
хирурга и передает в бухгалтерию. На основании чего бухгалтерия проводит списание.
Рис.3.2 Введение
учета материально ответственным лицом на основном складе.
Администратор ведет реестр количество поступивших пациентов в
стационар и в конце месяца оформляет справку о количестве оказанных услуг (для бухгалтерии).
На основании реестра выдаются разовые принадлежности, с пометкой
в журнале учета о количестве, и постельное белье которое стелется под разовое.
Врачи, и обслуживающий персонал могут попросить в устной форме
хоз. инвентарь (канц. товар), моющее (дез. средства), на заявку, МОЛ основного склада
выдавая, делает пометку в своем журнале учета материалов.
В бухгалтерии контролируется выдача разового белья, путем сверки
справки о количестве оказанных услуг с количеством использованного разового белья,
согласно установленных нормативов на услугу.
Проблема контроля заключается в том, что нет подтверждения в
получении отделением материала, из-за загруженности персонала собственной специализированной
работой.
Введем классификацию по укрупненным видам ТМЦ, и утвердим ее
приказом директора. И аналогично форме М-11 (Требование накладная), создадим ее
упрощенный вариант (прил.4-5). Для отпуска материала в производство, нужно буде
проставить только количество, а от получающих потребуется подпись с расшифровкой.
Рис.3.3 Взаимодействие
основного склада со всеми отделениями ООО "ЦЭТ"
Администратор ведет реестр количество поступивших пациентов в
стационар (прил.2) и в конце месяца оформляет справку (прил.3) о количестве оказанных
услуг (для бухгалтерии).
На основании реестра (прил.2) выдаются разовые принадлежности,
с пометкой в журнале учета о количестве, и постельное белье которое стелиться под
разовое. Получившие расписываются в требовании накладной или разработанном реестре
учета (прил.4).
Врачи, и обслуживающий персонал может попросить в устной форме
хоз. инвентарь (канц. товар), моющее (дез. средства), на что МОЛ основного склада
выдавая, делает пометку в своем журнале учета Материалов. Получившие, расписываются
в требовании накладной или разработанном реестре учета (прил.4).
В конце месяца все реестры учета выдачи материалов сдаются в
бухгалтерию, на основании которых, делаются бухгалтерские проводки. При этом, осуществляется
контроль путем сверки справки оказанных услуг с количеством использованного разового
белья, согласно установленных нормативов на услугу. Списание хоз. инвентаря контролируется
согласно введенной форме М-11, или разработанной (прил.4-5). Выдачу спец. одежды,
для четкого контроля истечения срока ее службы вести в реестре по работникам (прил.6)
согласно принятых норм службы.
Для выявления требований к системе необходимо проанализировать
системы лидеры в области медицинских информационных технологий.
На сегодняшний день существует большое количество информационных
систем. Любой потребитель может выбрать себе ту или иную систему, опираясь на главные
характеристики:
-
платные, бесплатные;
-
простые, сложные интерфейсы;
-
установка на ПК.
Для поставленной цели, были установлены и рассмотрены такие программные
продукты как:
-
Медицинская информационная система "Medtime"
-
Модульная структура медицинской информационной системы ИНФОКЛИНИКА
-
MEDWORK - МАЛАЯ КЛИНИКА
Медицинская информационная система "Medtime"
Предлагаемая медицинская информационная система позволяет вести
полный учет оказанных пациенту медицинских услуг, автоматически формирует необходимую
медицинскую документацию (первичный осмотр, дневники, протоколы дополнительных исследований,
выписки, стандартные бланки для мед. учреждения), составляет подробные отчеты о
работе больницы и персонала по установленным статистическим и произвольным формам.
АРМ регистратура поликлиники предоставляет следующие возможности:
Возможность автоматизировать рутинные операции, осуществляемые
сотрудниками регистратуры поликлиники, позволяя им выполнять свою работу более быстро
и эффективно.
Возможность более эффективно и оперативно организовать процедуру
приема пациентов и запись их к врачам-специалистам.
Возможность оптимально составлять расписание приема врачей, исключая
возможность совершения ошибок.
Формировать и распечатывать медицинскую документацию необходимую
для работы регистратуры.
Рис.3.4 Регистратура
клиники
АРМ врача поликлиники предоставляет следующие возможности:
Возможность более эффективно вести и хранить истории болезней
пациентов, оперативно предоставляя их (по необходимости) другим специалистам.
Возможность оперативно связываться с другими подразделениями
поликлиники (например, с лабораторией), не тратя свое время при этом на заполнение
и передачу различных бланков и документов.
Возможность иметь доступ к необходимой справочной информации
и документации.
Возможность более объективно оценивать эффективность своей работы
посредством специальных программ по отчетности и статистике.
Рис.3.5 Картотека
пациента
Модульная структура медицинской информационной системы ИНФОКЛИНИКА
Базовая версия системы "ИНФОКЛИНИКА"
Картотека пациентов:
Карточка регистрации содержит все необходимые данные и фото пациента.
Гибкая система поиска.
Контроль заполнения обязательных полей.
Планирование и учет рабочего времени персонала клиники.
Расписание приема.
Отображение важной информации по пациенту при назначении (ФИО,
первичный/повторный, наличие долгов/авансов, неявки, повод назначения, комментарий,
день рождения и т.п.).
Быстрый поиск ранее сделанных назначений. Составление и контроль
выполнения планов лечения.
Ввод результатов лечения.
Составление и учет лабораторных заказ-нарядов:
Контроль сроков получения результатов, отчетность по исполнителям
и стоимости лабораторных работ.
Анализ эффективности рекламы.
Учет первичных обращений по видам рекламы и причин отказов от
назначений.
Отчеты по обращениям, назначениям и сумме оказанных услуг по
видам рекламы.
Учет пациентов по рекомендации к доктору.
Отчет по планируемому расходу материалов на основании норм расхода
Рис.3.6 Прием
пациентов
Рис.3.7 Регистратура
На рассмотренных примерах информационных систем можем сделать
вывод, что их применение на медицинских предприятиях имеют большое количество преимуществ,
такие как:
Программа следит за правильностью заполнения электронной истории
болезни - напоминает, если не указаны некоторые значения (диагноз, дата выписки,
исход лечения);
Отчеты по обращениям, назначениям и сумме оказанных услуг по
видам рекламы
Позволяет вести полный учет оказанных пациенту медицинских услуг
Подключение неограниченного числа рабочих мест;
Автоматизация документооборота
Программа имеет минимальные требования к компьютерам (достаточно
Pentium-I).
Структура хранения данных оптимизирована.
Программа постоянно обновляется, с учетом пожеланий пользователей
системы
Составление и контроль выполнения планов лечения
MEDWORK - МАЛАЯ КЛИНИКА
Система "Малая клиника" предназначена для небольших
клиник и частных кабинетов. "Малая клиника" - современная система автоматизации
медицинских учреждений, обеспечивающая ввод, хранение и обработку информации на
всех основных этапах лечебного процесса.
Рис.3.8 Главный
экран
Заполнение карты значительно ускоряется за счет использования
формализованных схем лечения, пополняемых и настраиваемых справочников.
Рис.3.9 Учет
услуг
Удобный интерфейс с возможностью группировки и сортировки документов
позволяет врачу быстро найти необходимую информацию в карте пациента.
Рис.3.10 Отчёт
по расходу материалов
Данные из карты пациента могут быть представлены в произвольно
задаваемом виде с помощью мощного и настраиваемого механизма выписок. Создание выписок
происходит автоматически и освобождает пользователей от длительной работы по сбору
информации: несколько секунд, и вы получаете готовую выписку в виде документа Microsoft
Word.
"Малая клиника" позволяет получить любые статистические
отчёты за любой срок:
По лечебной работе.
Статистике приёмов, заболеваемости.
разнообразные финансовые отчёты.
Создание нового отчёта не требует дополнительного программирования
и выполняется с помощью специального мастера, включенного в "Малую клинику".
Открытый формат данных делает возможным доступ к системе из любых известных генераторов
отчётов.
Простой и удобный интерфейс работы с группами пациентов даёт
возможность планировать график приёмов на любом рабочем месте, от процедурного кабинета
до планирования и учёта операционных списков.
Таблица 3.3
Главные характеристики программ
|
Характеристики
|
Медицинская информационная система "Medtime"
|
Модульная структура медицинской информационной системы ИНФОКЛИНИКА
|
MEDWORK - МАЛАЯ КЛИНИКА
|
|
1. Стоимость
|
Рассчитывается по индивидуальному запросу
|
Рассчитывается по индивидуальному запросу
|
Рассчитывается по индивидуальному запросу
|
|
2. Русскоязычность
|
Русский
|
Русский
|
Русский
|
|
3. Доступность
|
Доступна администратору
|
Доступ имеет администратор, бухгалтер, врач
|
Доступ имеет администратор, бухгалтер, врач
|
|
4. Встроенные функции учета и документооборота
|
Неполноценное качество выполнения
|
Максимально продуманные функции
|
Минимальный набор функций
|
|
5. Наличие систем в регионах и областях
|
6 областей России
|
7 областей России
|
11областей и 3 страны
|
|
6. Расширенная F1
|
Поддержка и внедрение региональными дилерами
|
Internet
|
Internet
|
|
|
|
|
|
Анализируя данные характеристики, следует вывод, что при наличии
даже максимально продуманных функций системы есть необходимость в использовании
дополнительных денежных средств, на техническую поддержку, на Интернет-трафик, на
установку дополнительных атрибутов системы. При наибольшей распространенности системы,
нет наличия их даже в Красноярске, откуда вытекают проблемы с установкой и возможными
неисправностями системы.
Таким образом, покажем разработанную систему с учетом положительных
и отрицательных сторон передовых мировых систем.
Медицинская информационная система - базовая информационная медицинская
система. Может быть использована как в крупных, так и небольших медицинских учреждениях,
предназначена для автоматизации медицинских центров, больниц, поликлиник и детских
поликлиник. Медицинская система обеспечит автоматизацию работы регистратуры большой
поликлиники за счет возможности работы в локальной сети и ведения электронной картотеки
пациентов.
Описание:
Программа "Медицинская Информационная система " предназначена
для ведения базы пациентов, их заказов на платные услуги в больницах, поликлиниках
и других медицинских учреждениях.
Работа программы основана на заполнении справочников:
-
врачи - содержит данные о врачах;
-
категории лечения - наименования категорий лечения;
-
диагнозы - список диагнозов;
-
медицинские услуги - наименование услуги и цена.
-
Программа позволяет:
-
вести базу пациентов;
-
возможность распечатки карточки;
-
ввод/корректировка заказа на услуги;
-
распечатка заказа.
Рис.3.11 Главная
панель управления системой
Картотека пациентов
На смену вместительным стеллажам с регистрационными бумажными
карточками приходит простая и удобная в работе электронная картотека. Электронная
карточка каждого пациента содержит множество полезных сведений, при этом заполняется
меньше чем за минуту. Администратор может быстро отсортировать записи в картотеке
по разным параметрам или найти нужного пациента при помощи поиска по любому из полей
электронной карты. Упростит и ускорит процесс работы регистратуры для более быстрого
и качественного обслуживания клиентов.
Рис.3.12 База
пациентов с возможностью поиска
Рис.3.13 Электронная
карточка пациента
Рис.3.14 Вид
медицинской карты
После обследования пациента врач может составить детальный план
его лечения или реабилитации. Записи вводятся в дополнительные сведения пациента,
позволяющие вносить в план, как отдельные операции, так и шаблоны лечения, привязанные
к конкретным диагнозам.
Встроенные справочники
Справочники - это основа работы программы. В системы включены
специализированные медицинские (содержит данные о врачах; наименования категорий
лечения; список диагнозов; наименование услуги и цена), для использования на всех
этапах работы медицинского учреждения. Каждый из них изначально содержит множество
понятий, и все доступны для дальнейшей настройки пользователями.
Ввод данных с помощью справочников позволяет ускорить процесс
заполнения информации. Отпадает необходимость переписывать несколько раз за день
одно и то же. При этом разными пользователями используются одинаковые понятия и
формулировки, что упрощает систематизацию данных.
Рис.3.15 Меню
справочников
Рис.3.16 Справочник
врачей
Рис.3.17 Справочник
категории лечения
Рис.3.18 Справочник
диагнозов
Рис.3.19 Справочник
медицинских услуг
Программа предоставляет все важнейшие инструменты для контроля
над работой клиники и подготовке разнообразной отчетности - о посещениях пациентов
и оказанных услугах. Автоматизировано, без каких-либо дополнительных действий
Расчеты с клиентами
Использование системы в работе клиники помогает облегчить труд
главного бухгалтера и экономиста, предоставляя большой объем систематизированных
данных об оказанных врачами услугах, оплате лечения пациентами.
Оплата лечения проводится администратором-кассиром на основании
данных, полученных в результате заполнения врачом амбулаторной карты пациента. Таким
образом, отпадает необходимость дублирования записей, администратору просто нужно
ввести внесенную пациентом сумму и программа автоматически зарегистрирует платеж
в базе данных.
С помощью программы администратор может быстро узнать баланс
пациента и историю его платежей и посещений.
Для всех платежей автоматически формируются сопроводительные
финансовые документы: квитанции, счета.
Рис.3.20 Расчеты
с клиентами
С помощью SWOT - анализа были выявленные
основные сильные и слабые стороны, возможности предприятия, а также угрозы. С помощью
составленной матрицы SWOT предприятие
может обозначить главные проблемные моменты, которые могут повлиять на дальнейшее
процветание фирмы, а также при совмещении сильных сторон и угроз, вместе со слабыми
сторонами и возможностями можно решить эти проблемы.
При изучении документооборота, есть возможность найти проблемные
моменты. Документированная информация составляют основу управления, его эффективность
в значительной степени базируются на производстве и потреблении информации. Качество
информации определяет качество управления. В современных условиях для повышения
эффективности управления необходимо уделять достаточное внимание совершенствованию
работы с документами, так как всякое управленческое решение всегда базируется на
информации, на служебном документе.
Как показал опрос, высокая востребованность платных услуг в госучреждениях
может стать одним из ключевых факторов дальнейшей коммерциализации отрасли и развития
рынка медуслуг в целом. Сейчас можно лишь констатировать факт наличия конкуренции
между коммерциализированным государственным и частным сектором рынка платных медуслуг.
В дальнейшем перевес в ту или иную сторону видимо будет обусловлен таким критерием,
как "качество по факту оказания медицинской услуги".
При рассмотрении передовых медицинских систем были выявлены положительные
и отрицательные стороны, на основе которых разработана и внедрена новая информационная
система "Медицинская информационная система ЦЭТ", которая полностью удовлетворяет
требованиям учета и записи информации о пациентах.
В работе был продемонстрирован системный подход к анализу эффективности
деятельности предприятия "Центр Эндохирургических технологий". Первоначально
было проанализировано текущее состояние объекта с помощью методологии SWOT - анализа, проведено наблюдение за движением документооборота,
выявлены основные конкуренты.
Таким образом, поставленные задачи выполнены, а цель достигнута.
Получены следующие результаты:
-
проведен анализ объекта ООО "ЦЭТ";
-
проведен опрос среди населения с целью выявления опасностей представляющих
конкурентами со стороны государственных медицинских учреждений;
-
выделены факторы, оказывающие наиболее сильное воздействие на внедрение
медицинской информационной системы;
-
построены модели объекта исследования по методологии ARIS;
-
разработаны мероприятия по увеличению эффективности работы предприятия:
произведены работы по улучшению документооборота на предприятии с учетом специфики
медицинского учреждения; разработана и внедрена "Медицинская Информационная
Система ЦЭТ" в Центр Эндохирургических Технологий; модифицирован основной процесс
предприятия с использованием программного продукта, с помощью которого возможна
автоматизация объекта.
Кроме того, по результатам работы были оформлены три тезиса представленные
в "Международной научно-практической конференции "Наука-взгляд в будущее"
2010".
Дальнейшие исследования, которые планируется проводить при обучении
в магистратуре, будут направлены на углубленный анализ проблем предприятия с целью
дальнейшего повышения его эффективности.
1.
Иванов, И.Г. Системный подход к управлению информацией [Текст]:
2.
учеб. / И.Г. Иванов. - М.: изд-во КомКнига, 2006. - 328с.
3.
Организация, планирование и управление промышленным
4.
производством и научно-технической деятельностью. [Электронный ресурс]: метод.
пособие по курс. работе для студентов факультета информатики и процессов управления
(специальностей 071926, 210100, 220200, 220300, 220400) / сост.И.Ю. Лопатина. - Электрон. дан. - Красноярск: 2008.
5.
Клир, Дж. Системология. Автоматизация решения системных задач: учеб. / Дж.
Клир. - М.: "Радио и связь", 2001. - 524 с.
6.
Иванов, И.Г. Системный подход к управлению информацией [Текст]:
7.
учеб. / И.Г. Иванов. - М.: изд-во КомКнига, 2006. - 328с.
8.
Антонов, А.В. Системный анализ [Текст]: учеб. / А.В. Антонов. - М.:
9.
изд-во Высшая школа, 2008. - 452с.
10.
Мишин Ю.А., Долгов В.П., Долгов А.П. Учет и анализ: проблемы качественной
обработки учетной информации. - Мн 2004
11.
Зеленков, П.В. Моделирование сложных систем с использованием CASE средства
ARIS: учеб. / П.В. Зеленков - Красноярск: ИПК СФУ, 2008. - 195с.
12.
Лютенс Ф. Организационное поведение (Издание 7). Москва: Инфра - М., 1999.
- 215 с.
13.
. Кабушкин Н. И, "Основы менеджмента", учебное пособие, Минск,
издательство "Новое знание", 2003104с.
14.
Смоленский М.Б., А.А. Новикова, "Предпринимательское право". Учебное
пособие, издательский центр "Март", Москва - Ростов - на - Дону, 2004316с.
15.
Thomas L. Wheelen, J. David Hunger. (1995). Strategic
Management (5th ed.). New York: Addison-Wesley Publishing Company, pр.127,128
16.
Попов С.А. (1999) Стратегическое Управление. Москва: Инфра - М. 1999-72с.
17.
Каменова М., Громов А., Ферапонтов М., Шматалюк А. Mоделирование бизнеса.
Методология ARIS. Практическое руководство / // Москва, 2001.
18.
Дубина О., "ARIS - некоторые аспекты использования"/ // 2005 [1]
OLAP (англ. online analytical processing, аналитическая обработка в реальном
времени) — технология обработки информации, включающая составление и
динамическую публикацию отчётов и документов. Используется аналитиками для
быстрой обработки сложных запросов к базе данных.