Инвестиционная привлекательность проекта

  • Вид работы:
    Тип работы
  • Предмет:
    Финансы, деньги, кредит
  • Язык:
    Русский
    ,
    Формат файла:
    MS Word
    27,11 kb
  • Опубликовано:
    2008-12-09
Вы можете узнать стоимость помощи в написании студенческой работы.
Помощь в написании работы, которую точно примут!

Инвестиционная привлекательность проекта

Зміст

Вступ

1 Аналітичний огляд

2 Розрахунок основних блоків

2.1 Вибір мікросхеми підсилювача

2.2 Розрахунок операційного підсилювача

2.3 Розрахунок ФВЧ

2.4 Розрахунок ФНЧ

3 Частотний аналіз

3.1 Аналіз операційного підсилювача

3.2 Аналіз ФНЧ

3.3 Частотний аналіз всієї схеми

4 Вплив елементів

4.1 Вплив елементів на підсилювач

4.2 Вплив елементів на ФНЧ

4.3 Вплив елементів на ФНЧ

4.4 Багатоваріантний вплив на загльну схему

5 Еквівалентна модель

5.1 Еквівалентна модель підсилювача

5.2 Еквівалентна модель загальної схеми

5.3 Еквівалентна модель загальної схеми

ВСТУП

Моделювання електронних схем за допомогою персональних комп'ютерів є універсальним інструментом розробки й оцінки якості проектних рішень, тобто працездатність і коректність роботи будь-якої схеми.

Моделювання має ряд переваг перед фізичним макетуванням, у тому числі:

- повторюваність експерименту; відсутність можливості "спалити";

- гнучкість і швидкість одержання результатів;

- відсутність монтажних робіт і необхідних для цього інструментів і матеріалів (паяльника, припою, флюсу, монтажної плати, електрорадіоелементів і ін.);

- непотрібність дорогих контрольно-вимірювальних приладів.

За допомогою комп'ютерного моделювання можна "простежити" будь-який струм і напруга в схемі, оцінити вплив температури і технологічного розкиду параметрів електрорадіоелементів, розрахувати рівень власних шумів, зняти АЧХ, ФЧХ, простежити за перехідними процесами, дослідити схему заміщення і багато чого іншого, що чи неможливо вимагає значних зусиль при фізичному макетуванні.

Слід зазначити, що моделлю може бути як конкретна схема, так і абстрактний процесу, відображуючи натуру, а використання технічних засобів додає моделюванню експериментальний характер, а модельний математичний опис теоретично розкриває характер явища.

В даної курсової роботи буде проведене моделювання електричної схеми на базі пакета Micro-Cap

 

1 АНАЛІЗ ЗАВДАННЯ

Метою курсового проектування є розробка схеми, яка забезпечувала б коефіцієнт посилення вхідного сигналу К=3, мала б два фільтра високих частот з частотою зрізу F=10Гц (ФНЧ ) та низьких частот (ФВЧ) з частотою зрізу F=10кГц.

a) Посилювач Краз=3 або у КДБ=9.42 ДБ

b) ФВЧ 2-го рівня Fcp=10 Гц

c)   ФНЧ 2-го рівня Fcp=10 кГц

Функціональну схема зображена на Рисунку 1.1

 



Рисунку 1.1 – Функціональна схема

2 РОЗРАХУНОК ОСНОВНИХ БЛОКІВ

2.1 Вибір мікросхеми підсилювача

В якості датчика було обрано фоторезистор, опір якого в робочому режимі змінюється від 15 кОм до 80кОм, напруга його живлення – 5В. В той же час, максимальна на вході кінцевого пристрою дорівнює 15В, тому необхідно забезпечити коефіціент посилення 3 з максимальною точністю. Виходячи з цього скористаємось операційним підсилювачем, оберемо К140УД14А (LM108), з такими параметрами:

- Uпит=2х15 В;

- Кu=1000 ;

- Uсм=0,05 мВ;

- dIвх=0,2 нА;

- Rвх=50 Мом;

- Uвых.макс=12 В;

- Iпот=2 мА;

- Iвх=0.5 нА;

Рисунок 2.1 - Цоколівка підсилювача К140УД14А.

2.2 Розрахунок операційного підсилювача

Коефіціент підсилення інвертуючого підсилювача обраховується як: К=Roc/Rвх. Максимальний коефіціент підсилення має скласти 3, тому врахувавши світловий опір датчика 15000 Ом, знайдемо Roc=45000 Ом. Оскільки операційний підсилювач має внутрішню корекцію напруги зміщення – підключемо неінвертуючий вивод до землі.

Рисунок 2.2 – Схема підсилювача К140УД14 (LM108)

В моделі в якості джерела живлення використаємо джерело синусоїдальної напруги, напругою 5В, і частотою 10 кГц.

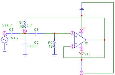
2.3 Розрахунок ФВЧ

Проведемо розрахунок ФВЧ другого порядку на необхідну частоту зрізу, використавши наступні викладки. Використовується операційний підсилювач LM108. Графічне зображення схема ФВЧ другого порядку подана на рис. 2.3.

Розрахуємо параметри елементів схеми:

Визначимо частоту полюсів :


Задамося значенням конденсаторів:

C*1=C3=2 мкФ

Знайдемо чому дорівнюють конденсатори С1 та С2:

, за умови R1=R2

С1=С2=0.75 мкФ;



Звідкіля: R1=R2=15923Ом;

Рисунок 2.3 – Схема ФВЧ другого порядку

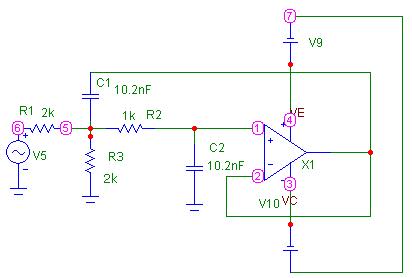
2.4 Розрахунок ФНЧ

Проведемо розрахунок ФНЧ другого порядку на необхідну частоту зрізу, використавши наступні викладки. Використовується операційний підсилювач LM108. Графічне зображення схема ФНЧ другого порядку подана на рис. 2.4.

Розрахуємо параметри елементів схеми:

Визначимо частоту полюсів :


Задамося значенням резистрорів:

R*1=R3=1кОм

Знайдемо чому дорівнюють резистори R1 та R2:


Знайдемо чому дорівнюють конденсаторі С1 та С2


Звідкіля: C1=C2=1,02*10-8 =10,2нФ;

Рисунок 2.4 – Схема ФНЧ другого порядку

3 ЧАСТОТНИЙ АНАЛІЗ

3.1 Аналіз операційного підсилювача

Частотна характеристика зображена у децибелах на рисунку 3.1

Частотна характеристика зображена у разах на рисунку 3.2

Рисунок 3.1 –АЧХ підсилювача у децибелах

Рисунок 3.2 –АЧХ підсилювача у разах

З графіку видно коефіціент підсилення дорівнює 3 або у 9.5Дб, як і було розраховано.

3.2 Аналіз ФВЧ другого порядку

Рисунок 3.3 –АЧХ фільтра високих частот другого порядку

На рівні 3Дб коефіціенту підсилення приходиться частота зрізу 10 Гц, що свідчить про вірність розрахунку ФВЧ.

3.3 Аналіз ФНЧ другого порядку

Рисунок 3.4 –АЧХ фільтра низьких частот другого порядку

На рівні 3Дб коефіціенту підсилення приходиться частота зрізу 10 кГц, що свідчить про вірність розрахунку ФНЧ.

3.4 Частотний аналіз всієї схеми

Графічне зображення всієї схеми зображена на рисунку 3.5

Частотна характеристика всієї схеми зображена на рисунку 3.6

Рисунок 3.5 – Графічне зображення всієї схеми

Рисунок 3.6 – Частотна характеристика всієї схеми

4 ВПЛИВ ЕЛЕМЕНТІВ

4.1 Вплив елементів на підсилювач

КДБ=9.42 ДБ;

Резистор R5=15000 Ом, змінюється на ±10%

Макс. зміна R5=45000+(45000*0.1)=49500 Ом;

Мін. зміна R5=45000-(45000*0.1)=40500 Ом;

Рисунок 4.1 – Вплив резистору зворотнього зв’язку на підсилювач

Спостерігається зниження Кп (8.62Дб) на 8.4% від запланованого, при збільшенні опору резистора R5, і збільшення Кп (10.36Дб) на 9,9% від запланованого, при збільшенні значення резистора.

Резистор R4=15000 Ом, змінюється на ±10%

Макс. зміна R4=15000+(15000*0.1)=16500 Ом;

Мін. зміна R4=15000-(15000*0.1)=13500 Ом;

Рисунок 4.2 – Вплив резистору входу на підсилювач

Спостерігається посилення Кп (10.455Дб) на 11,1% від запланованого при зменшенні резистора вхідного резистору R9, і послаблення на 7,5% від запланованого, при збільшенні значення опору (8.71Дб).

4.2 Вплив елементів на ФВЧ

Fcp=10 Гц;

Резистор R1=16000 Ом, змінюється на ±10%;

Макс. зміна R1=16000+(16000*0.1)=17600 Ом;

Мін. зміна R1=16000-(16000*0.1)=14400 Ом;

Рисунок 4.3 – Вплив резистору R1 на ФВЧ

Спостерігається пониження напруги (-8.96Дб) на 2,6% від запланованого на частоті зрізу при підвищені значення резистора R1 , а при зменьщені значення опору R1 – підвищення (8.79Дб) на 3.5%. В загальному випатку можно ствердити що зміни не відбулися.

Fcp=10 Гц;

Резистор R2=16000 Ом, змінюється на ±10%;

Макс. зміна R2=16000+(16000*0.1)=17600 Ом;

Мін. зміна R2=16000-(16000*0.1)=14400 Ом;

Рисунок 4.4 – Вплив резистору R2 на ФВЧ

Спостерігається пониження напруги (-9.5Дб) на 6,9% від запланованого на частоті зрізу при понижені підвищені значення резистора R2 , а при підвищені значення опору R2 – підвищення (-8.08Дб) на 9.5%.

Fcp=10 Гц;

Конденсатор С3=2 мкФ, змінюється на ±20%;

Макс. зміна С3=2мкФ+(2 мкФ *0.2)=2.4 мкФ;

Мін. зміна С3=2 мкФ -(2 мкФ *0.2)=1.6 мкФ;

Рисунок 4.5 – Вплив конденсатору С3 на ФВЧ

Спостерігається пониження напруги (-8.28Дб) на 6,8% від запланованого на частоті зрізу при зменьшені значення конденсатора С3 , а при з підвищені значення конденсатора С3– підвищення (-9.34Дб) на 5.5%.

Конденсатор С2=0.75 мкФ, змінюється на ±20%;

Макс. зміна С2=0.75 мкФ +(0.75 мкФ *0.2)=0.9 мкФ;

Мін. зміна С2=0.75 мкФ -(0.75 мкФ *0.2)=0.6 мкФ;

Рисунок 4.6 – Вплив конденсатору С2 на ФВЧ

Спостерігається пониження напруги (-10.82Дб) на 11,36% від запланованого на частоті зрізу при збільшення значення конденсатора С2 , а при з зменьшенні значення конденсатора С3 – підвищення (-7.94Дб) на 9.7%.

4.3 Вплив елементів на ФНЧ

Fcp=10 кГц;

Резистор R6=1000 Ом, змінюється на ±10%;

Макс. зміна R6=1000+(1000*0.1)=1100 Ом;

Мін. зміна R6=1000-(1000*0.1)=900 Ом;

Рисунок 4.7 – Вплив резистору R6 на ФНЧ

Спостерігається пониження напруги (-9.25Дб) на 2,76% від запланованого на частоті зрізу при підвищені значення резистора R6 , а при зменьщені значення опору R6 – підвищення (-8.75Дб) на 2.6%.

Fcp=10 кГц;

Резистор R7=2000 Ом, змінюється на ±10%;

Макс. зміна R7=2000+(16000*0.1)=2200 Ом;

Мін. зміна R7=2000-(16000*0.1)=1800 Ом;

Рисунок 4.8 – Вплив резистору R7на ФНЧ

Спостерігається пониження напруги (-9.34Дб) на 2,86% від запланованого на частоті зрізу при зменшені значення резистора R7 , а при зменьщені значення опору R7 – підвищення (-8.73Дб) на 2.53%.

Конденсатор С4=10.2нФ, змінюється на ±20%;

Макс. зміна С4=10.2нФ+(10.2нФ*0.2)=12.24нФ;

Мін. зміна С4=10.2нФ-(10.2нФ*0.2)=8.16нФ;

Рисунок 4.9 – Вплив конденсатору С4 на ФНЧ

Спостерігається пониження напруги (-9.23Дб) на 3,5% від запланованого на частоті зрізу при зменьшені значення конденсатора С4 , а при з підвищені значення конденсатора С4– підвищення (-8.7Дб) на 2.5%.

Конденсатор С5=10.2нФ, змінюється на ±20%;

Макс. зміна С5=10.2нФ+(10.2нФ*0.2)=12.24нФ;

Мін. зміна С5=10.2нФ-(10.2нФ*0.2)=8.16нФ;

Рисунок 4.10 – Вплив конденсатору С5 на ФНЧ

Спостерігається пониження напруги (-9.07Дб) на 11,2% від запланованого на частоті зрізу при зменьшені значення конденсатора С5 , а при з підвищені значення конденсатора С5– підвищення (-7.72Дб) на 10.5%.

4.4 Багатоваріантний вплив на загальну схему

Тепер використовуємо багатоваріантний аналіз схеми (stepping). Багатоваріантний аналіз є процес варіювання різних параметрів схеми із заданим кроком для спостереження її реакції. Використовуємо шість параметрів, що змінюються. Це будуть R5,R4,R1,R7,C3,C4. Отриманий графік можемо використовувати для визначення впливу зносу компонентів на дану схему. Верхня і нижня межі показують можливі найсильніший знос компонентів, середина графіка - ідеальний випадок, тобто знос елементів відсутній.

Рисунок 4.11 – Вплив елементів R5,R4,R1,R7,C3,C4на загальну схему

5 ЕКВІВАЛЕНТНА МОДЕЛЬ

5.1 Еквівалентна модель підсилювача

Замінимо операційні підсилювачі на залежне джерело I(U+-), Rвх і Rвих. Значення вхідного опору дуже велике (109 ), тому його можна проігнорувати, тобто виключити зі схеми. Вихідний опір дорівнює значенню 1 кОм, коефіцієнт операційного підсилювача 1000, тому можемо знайти значення S. Зробимо його розрахунки: S=Kп/Rвих. За паспортними даними, Кп=50000, тому :

S =50000/1000=5; однак після корекції отримаємо значення S=0.002

Рисунок 5.1 – Еквівалентна модель підсилювача

Рисунок 5.2 – АЧХ еквівалентної моделі підсилювача в децибелах

Рисунок 5.3 – АЧХ еквівалентної моделі підсилювача в разах

5.2 Еквівалентна модель ФВЧ

Використовуємо методику, як і для операційного підсилювача.

Рисунок 5.4 – Модель та еквівалента схема заміщення ФВЧ

Рисунок 5.5 – АЧХ Моделі та еквівалентої схема заміщення ФВЧ

Видно, що коефіціент підсилення 3Дб відповідає частоті зрізу 10 Гц, що свідчить про вірність еквівалентної моделі.

5.3 Еквівалентна модель ФНЧ

Рис 5.6 – Модель та еквівалента схема заміщення ФВЧ

Рис 5.7 – АЧХ Моделі та еквівалентої схема заміщення ФНЧ

Видно, що коефіціент підсилення 3Дб відповідає частоті зрізу 10 кГц, що свідчить про вірність еквівалентної моделі.

5.4 Еквівалентна модель загальної схеми.

Рис 5.8 – Еквівалентна модель загальної схеми.

Рис 5.9 – АЧХ еквівалентної моделі загальної схеми

ВИСНОВОК

В ході курсової роботи був досліджений канал перетворення аналогових даних, отримані характеристики роботи, виявлений вплив нестабільності окремих елементів як на окремі вузли пристрою, так і на весь пристрій взагалі. Виявлено, що похибка, на виході каналу може сягати 50% і навіть більше, загалом має нелінійну залежність від зміни елментів. Також підтверджено правомірність заміни операційного підсилювача за допомогою моделі джерела струму, керованого напругою.

Схема призначена для посилення вхідного сигналу та його фільтрації на заданих частотах. Може бути використана для фільтрації частот звукового діапазону в звуковідтворювальної апаратури акустичних систем.

Похожие работы на - Инвестиционная привлекательность проекта

 

Не нашли материал для своей работы?
Поможем написать уникальную работу
Без плагиата!
Без нейросетей!