Организация производства и менеджмент в машиностроении
Компоненти Electronics Workbench
Для
операцій з компонентами на загальному полі Electronics Workbench виділено дві
частини: панель компонентів і поле компонентів (рис. 1.1).
Рис.
1.1
Панель
компонентів складається з піктограм компонентів, а поле компонентів з умовних
зображень компонентів. При
натисненні мишею на одну з одинадцяти піктограм компонентів, які знаходиться на
панелі, можна відкрити відповідне поле. На рисунку 1.2 показані всі наявні в Electronics Workbench
поля компонентів. Ця картинка отримана штучно, насправді при роботі може бути
відкрито тільки одне поле компонентів. Перейдемо тепер до опису наявних у
програмі компонентів.
До
бібліотеки елементів програми Electronics Workbench входять аналогові, цифрові
і цифро-аналогові компоненти.
Усі
компоненти можна умовно поділити на наступні групи:
Рис. 1.2
Базові компоненти
З'єднуючий
вузол
Вузол
застосовується для з'єднання провідників і створення контрольних точок. До
кожного вузла може приєднуватися не більш чотирьох провідників.
Заземлення
Компонент
"заземлення" має нульову напругу і таким чином забезпечує вихідну
точку для відліку потенціалів.
Не
всі схеми мають потреби у заземленні для моделювання, однак будь яка схема, що
містить:
·
операційний
підсилювач;
·
трансформатор;
·
кероване
джерело;
·
осцилограф;
повинна
бути обов'язково заземлена, інакше прилад не буде працювати або вимірювання
виявляться неправильними.
Джерела
Джерело постійної напруги
Джерело
постійної напруги вимірюється у Вольтах і задається похідними величинами (від
мкВ до кВ).
Джерело постійного струму
Джерело
постійного струму (direct current) виміряється в Амперах і задається величинами
(від мкА до кА). Стрілка вказує напрямок струму (від "+" до
"-").
Джерело змінної напруги
Діюче
значення (root-mean-square — RMS) напруги джерела виміряється у Вольтах і
задається похідними величинами (від мкВ до кВ). Є можливість встановлення
частоти і початкової фази. Напруга джерела відраховується від виводу
"~".
Діюче
значення напруги VRMS, вироблене джерелом змінної синусоїдальної
напруги, зв'язане з його амплітудним значенням
VPEAK
:
Джерело
змінного струму
Діюче
значення струму джерела виміряється в Амперах і задається похідними величинами
(від мкА до кА). Є можливість встановлення частоти і початкової фази. Струм
джерела відраховується від виводу "~".
Діюче
значення струму IRMS вироблене джерелом змінного синусоїдального
струму, зв'язане з його амплітудним значенням IPEAK наступним
співвідношенням:
Генератор
тактових імпульсів
Генератор виробляє послідовні
прямокутні імпульси. Є можливість регулювати амплітуду імпульсів, коефіцієнт
заповнення (шпаруватість) і частоту проходження імпульсів. Відлік амплітуди
імпульсів генератора проводиться від виводу, протилежного виводу "+".
Джерело
напруги, кероване напругою
Джерело
напруги, кероване напругою, залежить від вхідної напруги, прикладеної до
керуючих клем.
Відношення
вихідної напруги до вхідної визначається коефіцієнтом пропорційності Е, що
задається в мВ/В, В/В і кВ/В:
Джерело
струму, кероване напругою
Джерело
струму, кероване напругою, залежить від вхідної напруги, прикладеної до
керуючих клем. Відношення вихідного струму до керуючої напруги - коефіцієнт G,
виміряється в одиницях провідності (1/Ом чи сименс):
де
Vout - вихідний струм джерела,
VIN
- напруга, прикладена до керуючого затискача джерела.
Джерело струму, кероване струмом
Величина
вихідного струму джерела, залежить від величини вхідного струму. Вхідний і
вихідний струми зв'язані коефіцієнтом пропорційності F, що визначає відношення
вихідного струму до струму у керуючій гілці. Коефіцієнт F задається в мА/А, А/А
и кА/А.
де
lOUT - вихідний струм джерела,
IIN - вхідний струм джерела.
Джерело
напруги, кероване струмом
Величина
вихідної напруги джерела, керованого струмом, залежить від величини вхідного
струму. Вхідний струм і вихідна напруга утворюють параметр, який називається
опором Н, що являє собою відношення вихідної напруги до керуючого струму. Опір
має величину яка задається в мОм, Ом.
де
VOUT - вихідна напруга джерела,
IIN
- вхідний струм джерела.
Джерело
сигналу "логічна одиниця"
За
допомогою цього джерела встановлюють рівень логічної одиниці у вузлі схеми.
Лінійні
елементи
Резистор
Опір
резистора вимірюється в Омах і задається похідними величинами (від Ом до МОм).
Змінний резистор
Положення повзунка змінного резистора встановлюється за
допомогою спеціального елемента – стрілки-регулятора. У діалоговому вікні є
можливість встановити опір, початкове положення регулятора (у відсотках) і крок
збільшення (також у відсотках). Також можна змінювати положення повзунка за
допомогою клавіші "ключа".
клавіші "ключ":
·
букви від
А до Z,
·
цифри від
0 до 9,
·
клавіша
Enter на клавіатурі,
·
клавіша
пробіл [Space].
Для
зміни положення повзунка необхідно натиснути клавішу "ключ". Для
збільшення значення положення повзунка необхідно одночасно натиснути [Shift] і
клавішу "ключ", для зменшення – клавішу "ключ".
Конденсатор
Ємність конденсатора виміряється у Фарадах і
задається похідними величинами (від пФ до Ф).
Змінний
конденсатор
Змінний
конденсатор дає можливість змінювати величину ємності. Величину ємності
встановлюють, використовуючи її початкове значення і значення коефіцієнта
пропорційності у такий спосіб:
С
= (початкове значення / 100) • коефіцієнт пропорційності.
Значення
ємності можна встановлювати за допомогою клавіші "ключ" так само, як
і значення опору змінного резистора.
Котушка
індуктивності
Індуктивність
котушки (дроселя) вимірюється в Генрі і задається похідними величинами (від
мкГн до Гн).
Котушка
з змінною індуктивністю
Величину
індуктивності цієї котушки встановлюють, використовуючи початкове значення її
індуктивності і коефіцієнта пропорційності у такий спосіб:
L
= (початкове значення / 100) • коефіцієнт
Значення
індуктивності може встановлюватися за допомогою клавіші "ключ" так
само, як і значення ємності змінного конденсатора.
Трансформатор
Трансформатор
використовується для перетворення напруги V1 у напругу V2. Коефіцієнт
трансформації n дорівнює відношенню напруги V1 на первинній обмотці до напруги
V2 на вторинній обмотці. Параметр n може бути встановлений у діалоговому вікні
трансформатора. Трансформатор може бути виконаний з виводом середньої точки.
Реле
Електромагнітне
реле може мати замкнуті чи розімкнуті контакти. Воно спрацьовує, коли струм у
керуючій обмотці перевищує значення струму спрацьовування Ion. Під
час спрацьовування відбувається перемикання пари замкнутих контактів реле S2,
S3 на пари замкнутих контактів S2, S1. Реле залишається у такому стані доти,
поки струм у керуючій обмотці перевищує струм Ihd. Значення струму Ihd
повинне бути менше, ніж Ion.
Ключ,
керований клавішею
Ключ
може бути замкнутий чи розімкнутий за допомогою керуючих клавіш на клавіатурі.
Ім'я керуючої клавіші можна ввести з клавіатури в діалоговому вікні, що
з'являється після подвійного натиснення мишею на зображення ключа.
клавіші "ключ":
·
літери
від А до Z,
·
цифри
від 0 до 9,
·
клавіша
Enter на клавіатурі,
·
клавіша
пробіл [Space].
Реле часу
Реле
часу являє собою ключ, що розмикається в момент часу Toff і замикається у
момент часу Ton. Ton і Toff повинні бути більше 0.
Якщо
Ton < Toff, то в початковий момент часу, коли t = 0, ключ знаходиться в
розімкнутому стані. Замкнення ключа відбувається в момент часу t = Ton, а
розмикання - у момент часу t = Toff.
Якщо
Тоn > Toff, то в початковий момент часу, коли t = 0, ключ знаходиться в
замкнутому стані. Розімкнення ключа відбувається в момент часу t = Toff, a
замикання - у момент часу t = Ton. Ton не може дорівнювати Toff.
Ключ,
керований напругою
Ключ,
керований напругою, має два керуючих параметри: напруга вмикання (Von) і
вимикання (Voff). Він замикається, коли керуюча напруга більша чи дорівнює
напрузі вмикання Von, і розмикається, коли вона дорівнює чи менша напруги, що
вимикає, Voff.
Ключ,
керований струмом
Ключ,
керований струмом, працює аналогічно ключу, керованому напругою. Коли струм
через керуючі клема перевищує струм вмикання Ion, ключ замикається; коли струм
падає нижче струму вимикання loff - ключ розмикається.
Нелінійні елементи
Лампа розжарювання
Лампа
розжарювання - елемент резистивного типу, що перетворює електроенергію у
світлову енергію. Вона характеризується двома параметрами: максимальною
потужністю Pmax і максимальною напругою Vmax.
Запобіжник
Запобіжник
розриває електричне коло, якщо струм у ньому перевищує максимальний струм Imax.
Значення Imax може мати величину в діапазоні від мА до кА. У схемах, де
використовуються джерела змінного струму, Imax є максимальним миттєвим, а не
діючим значенням струму.
Діод
Струм
через діод може протікати тільки в одному напрямку - від анода до катода. Стан
діода визначається полярністю прикладеної до діода напруги.
Стабілітрон
Для
стабілітрона (діода Зенера) робочою є негативна напруга. Звичайно цей елемент
використовують для стабілізації напруги.
Світловипрмінюючий
діод (світлодіод)
Світловипрмінюючий
діод випромінює видиме світло, коли через нього проходить струм, який перевищує
граничну величину.
Діодний міст
(випрямляч)
Випрямляч
призначений для випрямлення змінної напруги. При подачі на випрямляч
синусоїдальної напруги середнє значення випрямленої напруги Vdc можна приблизно
обчислити за формулою:
Vdc=0,636(Vp-1,4)
де
Vp - амплітуда вхідної синусоїдальної напруги.
Діод Шоткі
На
відміну від простого діода, діод Шоткі знаходиться у вимкненому стані доти,
доки напруга на ньому не перевищить фіксованого рівня граничної напруги.
Тиристор
(керований діод)
У
тиристорі крім анодного і катодного виводів є додатковий вивід керуючого
електрода. Він дозволяє керувати моментом переходу приладу в провідний стан.
Діод відкривається, коли струм керуючого електрода перевищить граничне
значення, а до анодного виводу не буде прикладений позитивний зсув. Тиристор
залишається у відкритому стані, доки до анодного виводу не буде прикладена
мінусова напруга.
Симістор
(двонаправлений керований діод)
Симістор
здатний проводити струм у двох напрямках. Він закривається при зміні полюсів
струму, що протікає через нього, і відкривається при подачі наступного
керуючого імпульсу.
Диністор
Диністор
- керований анодною напругою двонаправлений перемикач. Диністор не проводить
струм в обох напрямках доти, поки напруга на ньому не перевищить напруги
перемикання, тоді диністор переходить у провідний стан, його опір стає рівним
нулю.
Операційний
підсилювач
Операційний
підсилювач (ОП) — підсилювач, призначений для роботи зі зворотнім зв'язком. Він
звичайно має дуже високий коефіцієнт підсилення по напрузі, високий вхідний і
низький вихідний опори. Вхід "+" не інвертує, а вхід "-" інвертує.
Модель операційного підсилювача дозволяє задавати такі параметри: коефіцієнт
підсилення, напруга зсуву, вхідні струми, вхідний і вихідний опори.
Вхідні
і вихідні сигнали ОП повинні бути задані відносно землі.
Операційний
підсилювач з п'ятьма виводами
ОП з п'ятьма виводами має два
додаткових виводи (позитивний і негативний) для підключення живлення.
Для
моделювання цього підсилювача використовується модель Буля–Коха-Педерсона. У
ній враховуються ефекти другого порядку, обмеження вихідної напруги і струму.
Помножувач
напруги
Помножувач
перемножує дві вхідні напруги Vx і Vy.
N-P-N
транзистор має дві n-області (колектор С і емітер Е) і одну р - область (базу
В).
Р-N-P
транзистор має дві р - області (колектор С і емітер Е) і одну n - область (базу
В).
У
n-канальному польовому транзисторі затвор складається з р - області, оточеної
n-каналом
У
р - канальному польовому транзисторі затвор складається з n-області, оточеної р
- каналом
Трьохвивідний
N - канальний MOSFET з вбудованим каналом
Трьохвивідний
Р - канальний MOSFET з вбудованим каналом
Чотирьохвивідний
N - канальний MOSFET з вбудованим каналом
Чотирьохвивідний
Р - канальний MOSFET з вбудованим каналом
Семисегментний
індикатор (ССІ)
Кожний
із семи виводів індикатора керує відповідним сегментом, від а до g. У таблиці
функціювання приведені комбінації логічних рівнів, які потрібно встановити на
вході індикатора, щоб на його дисплеї одержати зображення шістнадцяткових цифр
від 0 до F.
Найменування
сегментів семисегментного індикатора:
|
Таблиця
функціонування
|
|
a
|
b
|
с
|
d
|
e
|
f
|
g
|
Символ
на дисплеї
|
|
0
|
0
|
0
|
0
|
0
|
0
|
0
|
-
|
|
1
|
1
|
1
|
1
|
1
|
1
|
0
|
0
|
|
0
|
1
|
1
|
0
|
0
|
0
|
0
|
1
|
|
1
|
1
|
0
|
1
|
1
|
0
|
1
|
2
|
|
1
|
1
|
1
|
1
|
0
|
0
|
1
|
3
|
|
0
|
1
|
1
|
0
|
0
|
1
|
1
|
4
|
|
1
|
0
|
1
|
1
|
0
|
1
|
1
|
5
|
|
1
|
0
|
1
|
1
|
1
|
1
|
1
|
6
|
|
1
|
1
|
1
|
0
|
0
|
0
|
0
|
7
|
|
1
|
1
|
1
|
1
|
1
|
1
|
1
|
8
|
|
1
|
1
|
1
|
1
|
0
|
1
|
1
|
9
|
|
1
|
1
|
1
|
0
|
1
|
1
|
1
|
А
|
|
0
|
0
|
1
|
1
|
1
|
1
|
1
|
B
|
|
1
|
0
|
0
|
1
|
1
|
1
|
0
|
C
|
|
0
|
1
|
1
|
1
|
1
|
0
|
1
|
D
|
|
1
|
0
|
0
|
1
|
1
|
1
|
1
|
Е
|
|
1
|
0
|
0
|
0
|
1
|
1
|
1
|
F
|
Дешифруючий
семисегментний індикатор (ДССІ)
Дешифруючий
семисегментний індикатор служить для відображення на своєму дисплеї
шістнадцяткових чисел від 0 до F, що задаються станом на вході індикатора.
|
a
|
b
|
c
|
d
|
Символ
на дисплеї
|
|
0
|
0
|
0
|
0
|
0
|
|
0
|
0
|
0
|
1
|
1
|
|
0
|
0
|
1
|
0
|
2
|
|
0
|
0
|
1
|
1
|
3
|
|
0
|
1
|
0
|
0
|
4
|
|
0
|
1
|
1
|
5
|
|
0
|
1
|
1
|
0
|
6
|
|
0
|
1
|
1
|
1
|
7
|
|
1
|
0
|
0
|
0
|
8
|
|
1
|
0
|
0
|
1
|
9
|
|
1
|
0
|
1
|
0
|
А
|
|
1
|
0
|
1
|
1
|
b
|
|
1
|
1
|
0
|
0
|
c
|
|
1
|
1
|
0
|
1
|
d
|
|
1
|
1
|
1
|
0
|
E
|
|
1
|
1
|
1
|
1
|
F
|
Тестер
логічного рівня
Він
визначає логічний рівень (0 чи 1) у конкретній точці схеми. Якщо точка має
рівень логічної 1, індикатор світиться червоним кольором. Рівень логічного нуля
світінням не відзначається. За допомогою команди Value у меню Circuit можна
змінити колір світіння тестера.
Логічне
НІ
Елемент
логічне НІ чи інвертор змінює стан вхідного сигналу на протилежний. Рівень
логічної 1 з'являється на його виході, коли на вході 0, і навпаки.
|
Таблиця
функціонування
|
|
Вхід А
|
Вихід Y
|
|
0
|
1
|
|
1
|
0
|
Логічне
І Елемент І реалізує функцію логічного множення. Рівень логічної 1 на його виході
з'являється у випадку, коли на один і на інший вхід подається рівень логічної
одиниці
Таблиця
функціонування
|
Вхід А
|
Вхід У
|
Вихід
Y
|
|
0
|
0
|
0
|
|
0
|
1
|
0
|
|
1
|
0
|
0
|
|
1
|
1
|
1
|
Логічне
АБО
Елемент
АБО реалізує функцію логічного додавання. Рівень логічної 1 на його виході
з'являється у випадку, коли на один чи на інший вхід подається рівень логічної
одиниці.
|
Таблиця
функціонування
|
|
Вхід А
|
Вхід У
|
Вихід
Y
|
|
0
|
0
|
0
|
|
0
|
1
|
1
|
|
1
|
0
|
1
|
|
1
|
1
|
1
|
Виключне
АБО
Двійкове
число на виході елемента виключного АБО є молодшим розрядом суми двійкових
чисел на його входах.
|
Вхід А
|
Вхід У
|
Вихід
Y
|
|
0
|
0
|
0
|
|
0
|
1
|
1
|
|
1
|
0
|
1
|
|
1
|
1
|
0
|
Елемент І – НІ
Елемент І-НІ реалізує функцію логічного множення з наступною
інверсією результату. Він представляє модель з послідовно включеними елементами
І і НІ.
|
Вхід А
|
Вхід У
|
Вихід У
|
|
0
|
0
|
1
|
|
0
|
1
|
1
|
|
1
|
0
|
1
|
|
1
|
1
|
0
|
Елемент
АБО – НІ
Елемент
АБО - НІ реалізує функцію логічного додавання з наступною інверсією результату.
Він представляється моделлю з послідовно включених ІЛІ елементів і НІ.
Його
таблиця виходить шляхом інверсії результату.
|
Вхід А
|
Вхід У
|
Вихід
Y
|
|
0
|
0
|
1
|
|
0
|
1
|
0
|
|
1
|
0
|
0
|
|
1
|
1
|
0
|
Виключне АБО – НІ
Даний елемент реалізує функцію з наступною інверсією результату. Він представляє модель на
двох послідовно з'єднаних елементів, що включають елементи АБО і НІ.
|
Вхід А
|
Вхід У
|
Вихід
Y
|
|
0
|
0
|
1
|
|
0
|
1
|
0
|
|
1
|
0
|
0
|
|
1
|
1
|
1
|
Буфер
Буфер служить для подачі великих струмів у навантаження.
Даний буфер є не інверсним.
Буфер
із трьома станами
Буфер
із трьома станами має додатковий вхід дозволу (enable input). Якщо на вході
дозволу високий потенціал, то елемент функціонує по таблиці звичайного буфера,
якщо низький, то незалежно від сигналу на вході, вихід перейде в стан з високим
рівнем. У цьому стані буфер не пропускає сигнал, що надходить на вхід.
Напівсуматор
Напівсуматор
робить додавання двох однорозрядних двійкових чисел. Він має два входи
доданків: А, В і два виходи: суми (Sum) і переносу (Carry). Підсумовування
виконується елементом виключного АБО, а перенос - елементом І.
Еквівалентна
схема:
|
Входи
|
Виходи
|
Примітка
|
|
А
|
У
|
Сума
|
Перенос
|
|
0
|
0
|
0
|
0
|
0+0=0
|
|
0
|
1
|
1
|
0
|
0+1=1
|
|
1
|
0
|
1
|
0
|
1+0=1
|
|
1
|
1
|
0
|
1
|
1+1=0(Carry
= 1)
|
Повний
двійковий суматор
Повний
двійковий суматор виконує додавання трьох однорозрядних двійкових чисел.
Результатом є дворозрядне двійкове число, молодший розряд якого названий сумою,
старший розряд - переносом.
Він
має три входи і два виходи. Входи: доданків - А, В і переносу -Carryin.
Виходи: суми - Sum і переносу – СаrrуOUT. Повний двійковий суматор можна реалізувати
на двох напівсуматорах і одному елементі АБО.
|
Входи
|
Виходи
|
|
А
|
У
|
Перенос
|
Сума
|
Перенос
|
|
0
|
0
|
0
|
0
|
0
|
|
0
|
0
|
1
|
1
|
0
|
|
0
|
1
|
0
|
1
|
0
|
|
0
|
1
|
1
|
0
|
1
|
|
1
|
0
|
0
|
1
|
0
|
|
1
|
0
|
1
|
0
|
1
|
|
1
|
1
|
0
|
0
|
1
|
|
1
|
1
|
1
|
1
|
1
|
Дешифратор
з 3 у 8
Дешифратор
— логічний пристрій, що має n входів і 2n виходів. Кожній комбінації
вхідного коду відповідає активний рівень на одному з 2n виходів.
Даний дешифратор має три входи адреси (А, В, С), два входи дозволу (Gl, G2) і 8
виходів, (Y0...Y7). Номер виходу, що має активний стан, дорівнює числу N.
Активним
рівнем є рівень логічного нуля. Дешифратор працює, якщо на вході Gl високий
потенціал, а на G2 - низький. В інших випадках усі виходи пасивні тобто мають
рівень логічної 1.
|
Входи
дозволу
|
Адресні
входи
|
Виходи
|
|
|
Gl
|
G2
|
А
|
В
|
С
|
YO
|
Y1
|
Y2
|
Y3
|
Y4
|
Y5
|
Y6
|
Y7
|
|
х
|
1
|
X
|
X
|
х
|
1
|
1
|
1
|
1
|
1
|
1
|
1
|
1
|
|
0
|
0
|
X
|
X
|
х
|
1
|
1
|
1
|
1
|
1
|
1
|
1
|
1
|
|
1
|
0
|
0
|
0
|
0
|
0
|
1
|
1
|
1
|
1
|
1
|
1
|
1
|
|
1
|
0
|
0
|
0
|
1
|
1
|
0
|
1
|
1
|
1
|
1
|
1
|
1
|
|
1
|
0
|
0
|
1
|
0
|
1
|
1
|
0
|
1
|
1
|
1
|
1
|
1
|
0
|
0
|
1
|
1
|
1
|
1
|
1
|
0
|
1
|
1
|
1
|
1
|
|
1
|
0
|
1
|
0
|
0
|
1
|
1
|
1
|
1
|
0
|
1
|
1
|
1
|
|
1
|
0
|
1
|
0
|
1
|
1
|
1
|
1
|
1
|
1
|
0
|
1
|
1
|
|
1
|
0
|
1
|
1
|
0
|
1
|
1
|
1
|
1
|
1
|
1
|
0
|
1
|
|
1
|
0
|
1
|
1
|
1
|
1
|
1
|
1
|
1
|
1
|
1
|
1
|
0
|
Пріоритетний
шифратор з 8 в 3
Шифратор
виконує операцію, зворотню дешифратору. Строго говорячи, тільки один з входів
шифратора повинен мати активний рівень.
Даний
шифратор, при наявності на декількох входах активного стану, активним буде
вважати вхід зі старшим номером. Крім того, вихід дешифратора інверсний, тобто
значення розрядів двійкового числа
на виході інвертовані. Якщо хоча б один із входів шифратора в активному стані,
вихід GS також буде в активному стані, а вихід Е0 - у пасивному і навпаки. При
пасивному стані входу, що дозволяє, Е1 виходи GS також будуть пасивними.
Активним рівнем, так само, як і в дешифратора, є рівень логічного нуля.
|
EI
|
DO
|
D1
|
D2
|
D3
|
D4
|
D5
|
D6
|
D7
|
А2
|
А1
|
А0
|
r.s
|
ЕО
|
|
1
|
х
|
х
|
х
|
х
|
х
|
х
|
х
|
х
|
1
|
1
|
1
|
1
|
1
|
|
0
|
1
|
1
|
1
|
1
|
1
|
1
|
1
|
1
|
1
|
1
|
1
|
1
|
0
|
|
0
|
х
|
х
|
x
|
х
|
х
|
х
|
х
|
0
|
0
|
0
|
0
|
0
|
1
|
|
0
|
х
|
х
|
x
|
х
|
х
|
х
|
0
|
1
|
0
|
0
|
1
|
0
|
1
|
|
0
|
х
|
х
|
x
|
х
|
х
|
0
|
1
|
1
|
0
|
1
|
0
|
0
|
1
|
|
0
|
х
|
х
|
х
|
х
|
0
|
1
|
1
|
1
|
0
|
1
|
1
|
0
|
1
|
|
0
|
х
|
х
|
х
|
0
|
1
|
1
|
1
|
1
|
1
|
0
|
0
|
0
|
1
|
|
0
|
х
|
х
|
0
|
1
|
1
|
1
|
1
|
1
|
1
|
0
|
1
|
0
|
1
|
|
0
|
х
|
0
|
1
|
1
|
1
|
1
|
1
|
1
|
1
|
1
|
0
|
0
|
1
|
|
0
|
0
|
1
|
1
|
1
|
1
|
1
|
1
|
1
|
1
|
1
|
1
|
0
|
1
|
Семисегментний
дешифратор
Даний
пристрій призначений для керування семисегментним індикатором. Чотирьохрозрядне
двійкове число на вході визначає комбінацію логічних рівнів на виході дешифратора
таким чином, що при підключенні до нього семисегментного індикатора на його
дисплеї відображається символ, що відповідає числу на вході.
Для
тестування виходів дешифратора використовується виводи LT (lamp testing). Коли
на цей вхід подати рівень логічного 0, на усіх виходах - логічна 1. Усі виходи
дешифратора встановлюються в 0 при подачі на вхід BI логічного 0.
|
D
|
З
|
У
|
А
|
BI
|
Т
|
RBI
|
A
|
B
|
C
|
D
|
Е
|
F
|
G
|
RB0
|
|
0
|
0
|
0
|
0
|
1
|
1
|
1
|
1
|
1
|
1
|
1
|
1
|
1
|
0
|
1
|
|
0
|
0
|
0
|
1
|
1
|
1
|
x
|
0
|
1
|
1
|
0
|
0
|
0
|
0
|
1
|
|
0
|
0
|
1
|
0
|
1
|
1
|
x
|
1
|
1
|
0
|
1
|
1
|
0
|
1
|
1
|
|
0
|
0
|
1
|
1
|
1
|
1
|
x
|
1
|
1
|
1
|
1
|
0
|
0
|
1
|
1
|
|
0
|
1
|
0
|
0
|
1
|
1
|
x
|
0
|
1
|
1
|
0
|
0
|
1
|
1
|
1
|
|
0
|
1
|
0
|
1
|
1
|
1
|
x
|
1
|
0
|
1
|
1
|
0
|
1
|
1
|
1
|
|
0
|
1
|
1
|
0
|
1
|
1
|
x
|
0
|
0
|
1
|
1
|
1
|
1
|
1
|
1
|
|
0
|
1
|
1
|
1
|
1
|
х
|
1
|
1
|
1
|
0
|
0
|
0
|
0
|
1
|
|
1
|
0
|
0
|
0
|
1
|
1
|
x
|
1
|
1
|
1
|
1
|
1
|
1
|
1
|
1
|
|
1
|
0
|
0
|
1
|
1
|
1
|
x
|
1
|
1
|
1
|
0
|
0
|
1
|
1
|
1
|
|
1
|
0
|
1
|
0
|
1
|
1
|
x
|
0
|
0
|
0
|
1
|
1
|
0
|
1
|
1
|
|
1
|
0
|
1
|
1
|
1
|
1
|
x
|
0
|
0
|
1
|
1
|
0
|
0
|
1
|
1
|
|
1
|
1
|
0
|
0
|
1
|
1
|
x
|
0
|
1
|
0
|
0
|
0
|
1
|
1
|
1
|
|
1
|
1
|
0
|
1
|
1
|
1
|
x
|
1
|
0
|
0
|
1
|
0
|
1
|
1
|
1
|
|
1
|
1
|
1
|
0
|
1
|
1
|
x
|
0
|
0
|
0
|
1
|
1
|
1
|
1
|
1
|
|
1
|
1
|
1
|
1
|
1
|
1
|
x
|
0
|
0
|
0
|
0
|
0
|
0
|
0
|
1
|
|
0
|
0
|
0
|
0
|
1
|
1
|
0
|
0
|
0
|
0
|
0
|
0
|
0
|
0
|
0
|
|
x
|
x
|
x
|
x
|
0
|
x
|
x
|
0
|
0
|
0
|
0
|
0
|
0
|
0
|
0
|
|
x
|
x
|
x
|
х
|
x
|
0
|
x
|
1
|
1
|
1
|
1
|
1
|
1
|
1
|
1
|
Мультиплексор
з 8 у 1
Мультиплексор
(селектор даних) здійснює операцію передачі сигналу з обраного входу на вихід.
Номер входу дорівнює адресі — двійковому числу, обумовленому станом адресних
входів.
Даний
мультиплексор має 12 входів: вісім з яких - входи даних (DO - D7) три - входи
адресні (А, У, З) і один - вхід, що дозволяє, (EN). Мультиплексор працює при
подачі на вхід дозволу логічного 0.
Вихід
W є доповненням виходу Y. (W—Y')
|
Входи
|
Виходи
|
|
З
|
У
|
А
|
EN
|
Y
|
W
|
|
х
|
х
|
х
|
1
|
0
|
1
|
|
0
|
0
|
0
|
0
|
D0
|
D0
|
|
0
|
0
|
1
|
0
|
D1
|
Dl
|
|
0
|
1
|
0
|
0
|
D2
|
D2
|
|
0
|
1
|
1
|
0
|
D3
|
D3
|
|
1
|
0
|
0
|
0
|
D4
|
D4
|
|
1
|
0
|
1
|
0
|
D5
|
D5
|
|
1
|
1
|
0
|
0
|
D6
|
D6
|
|
1
|
1
|
1
|
0
|
D7
|
D7'
|
Демультиплексор
Демультиплексор
виконує операцію, зворотню мультиплексору. Він передає дані з входу на той
вивід, номер якого дорівнює адресі. Даний пристрій має 4 входи і 8 виходів.
Входи адреси: А, У, С. Вхід даних - G. Якщо на вході G логічна 1, то на усіх
виходах - також логічна 1.
|
Входи
|
Виходи
|
|
G
|
З
|
У
|
А
|
00
|
01
|
02
|
03
|
04
|
05
|
06
|
07
|
|
0
|
0
|
0
|
0
|
0
|
1
|
1
|
1
|
1
|
1
|
1
|
1
|
|
0
|
0
|
0
|
1
|
1
|
0
|
1
|
1
|
1
|
1
|
1
|
1
|
|
0
|
0
|
1
|
0
|
1
|
1
|
0
|
1
|
1
|
1
|
1
|
1
|
|
0
|
0
|
1
|
1
|
1
|
1
|
1
|
0
|
1
|
1
|
1
|
1
|
|
0
|
1
|
0
|
0
|
1
|
1
|
1
|
1
|
0
|
1
|
1
|
1
|
|
0
|
1
|
0
|
1
|
1
|
1
|
1
|
1
|
1
|
0
|
1
|
1
|
|
0
|
1
|
1
|
0
|
1
|
1
|
1
|
1
|
1
|
1
|
0
|
1
|
|
0
|
1
|
1
|
1
|
1
|
1
|
1
|
1
|
1
|
1
|
0
|
|
х
|
х
|
х
|
х
|
1
|
1
|
1
|
1
|
1
|
1
|
1
|
1
|
RS
– тригер
RS-тригер
має тільки 2 встановлених входи: S (set - установка) - установка виходу Q у 1 і
R (reset - скидання) — скидання виходу Q у 0. Для цього тригера є неприпустимою
одночасна подача команд установки і скидання (R = S = 1), тому стан виходу в
цьому випадку залишається невизначеним і, узагалі не описується. Робота тригера
описується таблицею функціонування:
|
Входи
|
Входи
|
|
Установка
S
|
Скидання
В
|
Q
|
Q'
|
|
0
|
0
|
Q-1
|
Q-1
|
|
0
|
1
|
0
|
1
|
|
1
|
0
|
1
|
0
|
|
1
|
1
|
х
|
х
|
|
|
|
|
|
JK-тригер
із входами установки логічної 1
Відмінною
рисою JK-тригера є наявність двох інформаційних входів: J і К. Ці входи
визначають зміну стану тригера по фронту імпульсу рахункового входу, як
показано у виділеній частині таблиці функціонування. Установлені входи працюють
як і в RS-тригера. Даний JK-тригер встановлюється в одиницю і інформація
заноситься в нього по негативному фронті імпульсу на рахунковому вході. При
подачі на входи установки двох одиниць одночасно виходи встановлюються в 1.
|
Входи
|
Виходи
|
|
Установка
Preset
|
Скидання
Clear
|
J
|
ДО
|
Рахунок
Clock
|
Q
|
Q
|
|
1
|
1
|
х
|
х
|
х
|
1
|
1
|
|
1
|
0
|
х
|
х
|
х
|
1
|
0
|
|
0
|
1
|
х
|
х
|
х
|
0
|
1
|
|
0
|
0
|
0
|
0
|
↓
|
збереження
|
|
0
|
0
|
0
|
1
|
↓
|
0
|
1
|
|
0
|
0
|
1
|
0
|
↓
|
1
|
0
|
|
0
|
0
|
1
|
1
|
↓
|
рахунок
|
JK
- тригер із входами установки логічного "0"
Цей
елемент подібний JK-тригеру, описаному вище, за винятком того, що установка
тригера виконується логічним 0.
|
Входи
|
Виходи
|
|
Установка
Preset
|
Скидання
Clear
|
J
|
ДО
|
Рахунок
Clock
|
Q
|
Q
|
|
0
|
0
|
X
|
X
|
X
|
1
|
1
|
|
1
|
0
|
X
|
X
|
X
|
0
|
1
|
|
0
|
1
|
X
|
X
|
X
|
1
|
0
|
|
1
|
1
|
0
|
0
|
↓
|
збереження
|
|
1
|
1
|
0
|
1
|
↓
|
0
|
1
|
|
1
|
1
|
1
|
0
|
↓
|
1
|
0
|
|
1
|
1
|
1
|
1
|
↓
|
рахунок
|
D
– тригер
Інформація
з входу D заноситься в тригер по позитивному перепаді тактового імпульсу і
зберігається до наступного позитивного перепаду на рахунковому вході.
|
Входи
|
ВИХОДИ
|
|
Даних
D
|
Рахунок
Clock
|
Q
|
|
0
|
↓
|
0
|
|
1
|
↓
|
1
|
D
- тригер із входами установки логічного "0"
Цей
тригер подібний D-тригеру, описаному вище, за винятком того, що у нього є два
установочні входи: установка (Preset) і скидання (Clear), що працюють як у RS –
тригері.
|
Входи
|
Виходи
|
|
Установка
Preset
|
Скидання
Clear
|
Даних D
|
Рахунок
Clock
|
Q
|
Q'
|
|
0
|
1
|
X
|
X
|
1
|
1
|
|
0
|
0
|
X
|
X
|
0
|
1
|
|
1
|
X
|
X
|
1
|
1
|
0
|
|
1
|
0
|
0
|
↓
|
0
|
1
|
|
1
|
1
|
1
|
↓
|
1
|
0
|
Лічильник
Лічильник
- елемент, що здійснює підрахунок імпульсів. Двійкове число, що представлене
станом його виходів, по фронту імпульсів на рахунковому вході збільшується на
одиницю. Цей пристрій являє собою чотирьохрозрядний лічильник із двома входами
синхронізації і чотирма виходами.
|
Входи
|
Виходи
|
|
N
|
Рахунок
|
D
|
З
|
У
|
А
|
|
0
|
↓
|
0
|
0
|
0
|
0
|
|
1
|
↓
|
0
|
0
|
0
|
1
|
|
2
|
↓
|
0
|
0
|
1
|
0
|
|
3
|
↓
|
0
|
0
|
1
|
1
|
|
4
|
↓
|
0
|
1
|
0
|
0
|
|
5
|
↓
|
0
|
1
|
0
|
1
|
|
6
|
↓
|
0
|
1
|
1
|
0
|
|
7
|
↓
|
0
|
1
|
1
|
1
|
|
8
|
↓
|
1
|
0
|
0
|
0
|
|
9
|
↓
|
1
|
0
|
0
|
1
|
|
10
|
↓
|
1
|
0
|
1
|
0
|
|
11
|
↓
|
1
|
0
|
1
|
1
|
|
12
|
↓
|
1
|
1
|
0
|
0
|
|
13
|
↓
|
1
|
1
|
0
|
1
|
|
14
|
↓
|
1
|
1
|
1
|
0
|
|
15
|
↓
|
1
|
1
|
1
|
1
|
|
Скидання
лічильника:
|
|
Входи
|
Виходи
|
|
R01
|
R02
|
QD
|
QC
|
QB
|
QA
|
|
1
|
1
|
0
|
0
|
0
|
0
|
|
0
|
Ч
|
рахунок
|
|
Ч
|
про
|
рахунок
|
Чотирьохрозрядний
регістр зсуву
Послідовний
регістр зсуву - елемент, який при подачі тактового імпульсу може зміщувати на
один розряд (вправо чи вліво) молодший чи старший розряд. Він являє собою
кілька взаємопов’язаних тригерів.
|
Таблиця
установки режимів
|
|
SO
|
SI
|
Операція
|
|
0
|
збереження
|
|
0
|
1
|
зрушення
вправо
|
|
1
|
0
|
зрушення
вліво
|
|
1
|
1
|
рівнобіжне
завантаження
|
Якщо
на вхід скидання (Clear) подати логічний 0, то на усіх виходах встановиться
рівень логічного 0.
Таблиця
функціонування
|
Входи
|
Виходи
даних
|
|
Скидання
|
Режим
|
Послідовні
|
Рівнобіжні
|
|
Clear
|
S1
|
SO
|
Clock
|
Left
|
Left
|
А
|
У
|
З
|
D
|
QA
|
Qb
|
Qc
|
Qd
|
|
0
|
X
|
X
|
X
|
х
|
х
|
х
|
х
|
х
|
х
|
0
|
0
|
0
|
0
|
|
1
|
X
|
X
|
0
|
х
|
х
|
х
|
х
|
х
|
х
|
QAO
|
Qbo
|
Qco
|
Qm
|
|
1
|
1
|
1
|
↓
|
х
|
х
|
а
|
b
|
с
|
d
|
а
|
b
|
З
|
d
|
|
1
|
0
|
1
|
↓
|
х
|
1
|
х
|
х
|
х
|
х
|
1
|
QAN
|
Qbn
|
Qcn
|
|
1
|
0
|
1
|
↓
|
х
|
0
|
х
|
х
|
х
|
х
|
0
|
QAN
|
Qbn
|
QCN
|
|
1
|
1
|
0
|
↓
|
1
|
х
|
х
|
х
|
х
|
х
|
Qbn
|
QCN
|
Qon
|
1
|
|
1
|
1
|
0
|
↓
|
0
|
х
|
х
|
х
|
х
|
х
|
Qbn
|
QCN
|
Qdn
|
0
|
|
1
|
0
|
0
|
↓
|
х
|
х
|
х
|
х
|
х
|
х
|
QAO
|
QBO
|
Qco
|
Qdo
|
ЦАП
Цифро-аналоговий
перетворювач (ЦАП) здійснює перетворення цифрового сигналу в аналоговий.
Описуваний ЦАП має 8 цифрових входів і 2 входи (І+І й І-І) для подачі опорного
струму Ion. ЦАП формує на виході струм IВИХ, що пропорційний
вхідному числу Nвx.
У
Electronics Workbench також є ЦАП, що здійснює перетворення цифрового сигналу в
напругу на виході.
АЦП
Аналого-цифровий
перетворювач (АЦП) виконує перетворення аналогової напруги в числовий вигляд.
Представлений АЦП переводить аналогову напругу Uвx на вході у 8-розрядне
двійкове число Nвих.
555
таймер
Таймер
– це елемент, що має цифровий вхід і вихід. Він характеризується часом затримки
Тд. Зміна стану на його виході відбувається через період визначений часом
затримки Тд.
555
таймер - інтегральна схема, найбільш часто уживана як мультивібратор чи
одновібратор, керований напругою генератор.
Одновібратор
Одновібратор
виробляє імпульс фіксованої тривалості у відповідь на керуючий перепад на його
вході. Довжина вихідного імпульсу визначається зовнішньою часозадаючою RС -
ланкою.
Установка значень елементів і приборів
|
Значення елементів, що вводяться за
замовчуванням
|
|
Джерело
постійної напруги (DC)
|
Параметр
виміру
|
12В
|
|
Джерело
постійної напруги (DC)
|
Вольт
(V)
|
12В
|
|
Джерело
перемінного струму (DC)
|
Ампер
(А)
|
1А
|
|
Джерело
постійного і перемінної напруги
(АС)
|
Вольт
(V)
Частота
Фаза
|
1В
1Гц
0 Град
|
|
Джерело
постійного струму (АС)
|
Ампер
(А)
Частота
Фаза
|
1А
1Гц
0 Град
|
|
Джерело
напруги, керований напругою
|
Коефіцієнт
пропорційності (Е)
|
1В/У
|
|
Джерело
напруги, керований струмом
|
Провідність
(G)
|
1/ОМ
|
|
Джерело
струму, керований струмом
|
Коефіцієнт
пропорційності (F)
|
1А/А
|
|
Джерело
струму, керований напругою
|
Передатний
опір (Н)
|
10м
|
|
Резистор
|
Опір
(R)
|
10м
|
|
Конденсатор
|
Ємність
(З)
|
1 мф
|
|
Котушки
взаємної індуктивності
|
Коефіцієнт
відносини витків первинної обмотки до витків вторинної (n)
Індуктивність
розсіювання (Le)
Індуктивність
намагнічування (Lm)
Опір
первинної обмотки (Lp)
Опір
вторинної обмотки (Ls)
|
2
0.
000001 Гн
0.0001
Гн
0 0м
0 0м
|
|
Реле
|
Котушка
індуктивності (Lс)
Тік
включення (Ion)
|
0. 025
Гн
0.05 А
|
|
Ключ
|
Ключі
- символи
|
[A-Z]
|
|
Тимчасове
реле
|
Початковий
час (Ton)
Кінцевий
час (Toff)
|
0.5
сік
0 сек
|
|
Ключ,
керований напряжеиием
|
Напруга
включення (Von)
Напруга
відключення (Voff)
|
1В
0В
|
|
Ключ,
керований струмом
|
Тік
включення (Ion)
Тік
вимикання (loff)
|
1А
ОА
|
|
Эл.
лампа
|
Макс.
Потужність (Рmах)
Макс.
Напруга (Vmax)
|
10 Ут
2В
|
|
Запобіжник
|
Макс.
Тік (Imax)
|
1А
|
Прилади
для проведення вимірювальних робіт
Вольтметр
Вольтметр
використовується для вимірювання змінної і постійної напруги. Виділена товстою
лінією сторона прямокутника, що зображує вольтметр, відповідає негативній
клемі.
Подвійним
натисненням миші на зображенні вольтметра відкривається діалогове вікно для
зміни параметрів вольтметра:
·
виду
вимірюваної напруги;
·
величини
внутрішнього опору.
Амперметр
Амперметр
використовується для вимірювання змінного і постійного струму. Виділена товстою
лінією сторона прямокутника, що зображує амперметр, відповідає негативній
клемі.
Подвійним
натисненням миші на зображенні амперметра відкривається діалогове вікно для
зміни параметрів амперметра:
·
виду
вимірюваного струму;
·
величини
внутрішнього опору.
Прилади
на панелі приладів
Крім
описаних амперметра і вольтметра, у Electronics Workbench існує сім приладів, з
численними режимами роботи, кожний з який можна використовувати у схемі тільки
один раз. Ці прилади розташовані на панелі приладів
Ліворуч,
на панелі, розташовані прилади для формування і спостереження аналогових
величин: 1) мультиметр, 2) функціональний генератор, 3) осцилограф, 4) Боде -
плоттер:
Праворуч
розташовані прилади для формування і спостереження логічних величин: 1)
генератор слів, 2) логічний аналізатор, 3) логічний перетворювач:
Опис
зазначених приладів приведено нижче.
Мультиметр
Мультиметр
використовується для виміру:
·
напруги
(постійної і змінної);
·
струму
(постійного і змінного);
·
опору;
·
рівня
напруги в децибелах.
Установки
(SETTINGS)
Використовуйте
клавішу SETTINGS для налагодження:
·
вхідного
опору вольтметра;
·
послідовного
опору амперметра;
·
вимірювального
струму омметра;
·
опорної
напруги для відліку в децибелах.
При
натисканні на клавішу SETTINGS відкривається вікно налагодження параметрів
мультиметра, показане нижче на малюнку. Параметри мультиметра повинні мати такі
значення, щоб вимірювальний прилад незначно впливав на схему.
Осцилограф
Осцилограф,
імітується програмою Workbench. Розширена модифікація по своїх можливостях
наближає до кращих цифрових осцилограм.
Полегшити
аналіз осцилограм може включення режиму Pause after each screen (Пауза після
кожного екрана). У цьому режимі розрахунок схеми зупиняється після того, як
промінь осцилографа проходить весь екран.
На
цьому зображенні маємо чотири вхідних затискача:
Верхній
правий затискач – загальний;
Нижній
правий - вхід синхронізації;
Лівий
і правий нижні затискачі являють собою відповідно вхід каналу А (channel А) і
вхід каналу В (channel У).
Подвійним
натисненням миші по зменшеному зображенню відкривається зображення передньої
панелі простої моделі осцилографа з кнопками керування, інформаційними полями й
екраном. Нижче приведено відповідний малюнок.
Для
точніших розрахунків можна натиснути кнопку "Expand" і відкриється більше вікно
Боде
- плоттер (Графобудівник)
Боде
- плоттер використовується для одержання амплітудно-частотних (АЧХ) і
фазочастотних (ФЧХ) характеристик схеми.
Боде
- плоттер вимірює відношення амплітуд сигналів у двох точках схеми і фазове
зрушення між ними. Відношення амплітуд сигналів може вимірятися в децибелах.
Для вимірювань Боде - плоттер генерує власний спектр частот, діапазон якого
може задаватися при налагодженні приладу. Частота будь-якого змінного джерела в
досліджуваній схемі ігнорується, однак схема повинна включати джерело змінного
струму.
На
схему виводиться зменшене зображення плоттера.
Боде
- плоттер має чотири затискачі: два вхідних (IN) і два вихідних (OUT).
Для
вимірювання відношення амплітуди чи амплітуд фазового зсуву потрібно підключити
позитивні виводи входів IN і ОUТ (ліві виводи відповідних входів) до
досліджуваних точок, а два інших виводи заземлити.
Верхня
панель плоттера Режим (MODE) задає вид характеристики: АЧХ чи ФЧХ. Для одержання
АЧХ натисніть кнопку MAGNITUDE, для одержання ФЧХ - кнопку PHASE.
Панель
керування (VERTIKAL) задає:
·
початкове
(I - initial) і кінцеве (F - final ) значення параметрів, що відкладаються по
вертикальній осі;
·
від шкали
вертикальної осі - логарифмічна (LOG) чи лінійна (LIN).
Права
панель керування (HORIZONTAL) будується аналогічно.
При
одержанні АЧХ по вертикальній осі відкладається відношення напруги:
·
у
лінійному масштабі від 0 до 10Е9;
·
у
логарифмічному масштабі від -200dВ до 200dВ.
При
одержанні ФЧХ по вертикальній осі відкладаються градуси від -720° до 720°.
На
початку горизонтальної шкали розташований курсор. Його можна переміщати
натисканням на кнопки з стрілками, розташованими праворуч від екрана, або
"тягти" за допомогою миші. Координати точки перетину курсору з
графіком характеристики виводяться на інформаційних полях знизу праворуч.
Функціональний
генератор
Генератор
є ідеальним джерелом напруги, що виробляє сигнали синусоїдальної, прямокутної
чи трикутної форми,
На
екран виводиться зменшене зображення генератора.
Середній
вивід генератора при підключенні до схеми, забезпечує загальну точку для
відліку амплітуди змінної напруги.
Налагодження
генератора.
Установка форми сигналу
Виберіть
необхідну форму вихідного сигналу і натисніть на кнопку з відповідним
зображенням. Форму трикутного і прямокутного сигналів можна змінити зменшуючи
чи збільшуючи значення у полі DUTY CYCLE (шпаруватість).
Установка амплітуди вихідної напруги
Амплітуда
вихідної напруги може регулюватися від 0 мВ до 999 кВ. Значення амплітуди
встановлюється у полі AMPLITUDE за допомогою клавіатури і кнопок зі стрілками.
У лівому полі встановлюється числове значення, у правому — одиниця виміру (m,
m, V, k - мкв, мв, кв відповідно).
Генератор
слів
Генератор
слів використовується для завдання цифрових послідовностей. На схему виводиться
зменшене зображення генератора слів.
На
вісім виходів у нижній частині генератора паралельно подаються біти слова, що
генерується. На вихід тактового сигналу подається послідовність тактових
імпульсів з даною частотою. Вхід синхронізації використовується для подачі
синхронізуючого сигналу від зовнішнього джерела.
Ліва
частина генератора містить 16 восьмибітних слів. Виділенням відзначається
слово, активне в даний момент. Значення бітів цього слова відображуються в
круглих вікнах внизу на панелі генератора.
Введення
слів виконується у лівій частині вікна генератора за допомогою миші і
клавіатури. Натисканням на ліву клавішу миші виділяється потрібний біт, а
значення 0 чи 1 вводиться з клавіатури. При введенні можна користатися
клавішами переміщення курсору: "↑" "↓" "←"
"→".
Збереження
шаблона, використання збереженого шаблона, очищення екрана генератора
Для
подальшого використання встановленого набору слів (шаблона) необхідно його
зберегти. Для цього натисніть кнопку SAVE(Зберегти) у крайньому правому куті
панелі генератора слів і у вікні, що з'явилося, введіть ім'я файлу. Шаблон
зберігається у вигляді файлу з розширенням *.dp. Якщо необхідно знову
використовувати даний шаблон, то необхідно натиснути кнопку LOAD(Завантажити) і
у діалоговому вікні двічі клацнути лівою кнопкою миші на імені потрібного файлу
із шаблоном. Очистити (заповнити нулями) ліву частину вікна генератора можна
натиснувши на кнопку CLEAR(Очистити).
Установка
режиму роботи генератора
Генератор
може працювати в трьох режимах:
·
Кроковий
(щораз після подачі чергового слова на вихід генератор зупиняється);
·
Циклічний
(на вихід генератора однократно послідовно надходять усі 16 слів);
·
Безперервний
(усі слова циклічно передаються на вихід генератора протягом необхідного часу).
Натисканням
на кнопку STEP генератор переводиться в покроковий режим, кнопка BURST
переводить у циклічний режим, а кнопка CYCLE - безперервний (циклічний).
Для
того щоб перервати роботу в безперервному режимі, необхідно ще раз натиснути
кнопку CYCLE (чи CTRL+T на клавіатурі).
Керування
синхронізацією
Права
нижня панель керування TRIGGER визначає момент початку роботи генератора.
Момент запуску може бути заданий по позитивному чи негативному фронтах
синхронізуючого імпульсу.
У
режимі EXTERNAL (Зовнішня синхронізація) передача слів на вихід генератора
синхронізується за допомогою імпульсів, поданих на вхід запуску. З приходом
кожного імпульсу на вихід генератора видається одне слово.
У
режимі INTERNAL (Внутрішня синхронізація) генератор робить внутрішню
синхронізацію передачі слів на вихід.
Для
синхронізації роботи схеми з генератором можна використовувати вихід Clock
Pulse (Clk). Установити частоту імпульсів у бокових вікнах від Гц до МГц можна
у вікні FREQUENSY.
Логічний
аналізатор
На
схему виводиться зменшене зображення логічного аналізатора.
Подвійним
натисненням миші по зменшеному зображенню відкривається розширене зображення
логічного аналізатора, приведене нижче на малюнку.
Натискання
на клавішу CLEAR очищає екран логічного аналізатора.
Логічний
перетворювач
Логічний
перетворювач - прилад, що не має аналогів у реальному світі. Він призначений
для виконання різних функціональних перетворень у схемі. З його допомогою можна
здійснювати наступні операції:
·
одержання
таблиці досліджуваної схеми;
·
перетворення
таблиці в логічний вираз;
·
перетворення
логічного виразу у таблицю;
·
створення
логічних схем за заданим логічним виразом;
·
синтез
логічних схем на елементах І - НІ за заданим логічним виразом.
На
екран виводиться зменшене зображення логічного перетворювача.
Подвійним
натисненням миші по зменшеному зображенню відкривається розширене зображення
приладу, приведене нижче на малюнку.
Одержання
таблиці істинності схеми
Для
одержання таблиці істинності схеми необхідно підключити входи (А, В, С, D, Е,
F, G, Н) логічного перетворювача до входів досліджуваної схеми (не більше
восьми), вихід (OUT) логічного
перетворювача з'єднати з виходом схеми. Після натиснення кнопки у лівій частині
екрана логічного перетворювача з'явиться таблиця функціонування досліджуваної
схеми.
Введення
і перетворення таблиці істинності
Для
того щоб створити таблицю істинності, необхідно у лівій верхній частині приладу
вибрати число змінних від А до Н (натиснути на відповідну літеру лівою кнoпкою миші). Уся ліва половина екрана
заповниться комбінаціями нулів і одиниць, що визначають початкові вхідні умови.
Дещо правіше розташований стовпчик вихідних значень OUT (реакція на вхід),
заповнений на початку нулями. Змінюючи у правому стовпчику нулі на одиниці Х
(байдужний стан), можна описати стан входу для будь-якої початкової умови.
Після натиснення на кнопку в нижньому ряду зображення приладу з'явиться
логічний вираз.
Спрощення
виразів Булевої алгебри
Якщо таблиця істинності містить
велике число змінних, то логічний вираз функції виходить громіздким. Для його
перетворення в компактну форму варто натиснути кнопку
Введення
і перетворення логічного виразу
Для
одержання таблиці істинності функції, заданої логічним виразом виконайте
наступні кроки:
·
у рядок
перетворювача введіть за допомогою клавіатури логічний вираз;
·
Натисніть
кнопку
При
введенні виразів інверсія позначається апострофом ', логічне додавання – знаком
+, Логічне множення не позначається.
Синтез
схеми по логічному виразу
За
допомогою логічного перетворювача можна одержати схему, реалізувавши функцію,
задану логічним виразом. Для цього в нижньому рядку прообразів введіть логічний
вираз і натисніть кнопку "логічний вираз".
Після
натискання цієї кнопки на робочому полі Еlectronics Workbench
з'явиться
еквівалентна
логічному виразу схема. Всі елементи у схемі будуть виділені червоним кольором.
Якщо потрібно використати для побудови схеми тільки елементи І-НІ, необхідно
скористатися кнопкою:
Моделювання схем
Після побудови схеми і підключення
приладів аналіз її роботи починається після натискання вимикача у правому
верхньому куті вікна програми.
Зробити
паузу при роботі схеми можна натиснувши клавішу F9 на клавіатурі. Відновити
процес можна повторним натисканням клавіші F9. Повторне натискання вимикача в
правому верхньому куті припиняє роботу схеми.
З'єднання компонентів схеми провідниками
Для
з'єднання компонентів провідниками потрібно підвести вказівник миші до виводу
компонента. При цьому на виводі компонента з'явиться велика чорна крапка (див.
малюнок нижче) натиснувши ліву кнопку миші, перемістіть її вказівник до виводу
компонента, з яким потрібно з'єднатися, і відпустіть кнопку миші. Виводи
компонентів з'єднаються провідником.
Для
зміни кольору потрібно подвійним натисненням на зображенні провідника відкрити
вікно,
приведене
на малюнку нижче, і у вікні мишею вибрати необхідний колір.
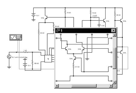
Створення під блоків
Electronics
Workbench дозволяє поєднувати ділянки схеми в підблоки (підсхеми). Для цього
необхідно виділити ділянку схеми, яку потрібно об'єднати у підблок. Після
виділення потрібно вибрати пункт Subcircuit меню Circuit. На екрані з'явиться
діалогове вікно, приведене нижче на малюнку.
У
рядку Name потрібно ввести ім'я підблока, потім потрібно натиснути одну з
чотирьох кнопок:
·
скопіювати
зі схеми (Copy from circuit);
·
виділити
зі схеми (Move from circuit);
·
замінити
в схемі (Replace in circuit);
·
скасування
(Cancel),
При
натисканні кнопки "Скопіювати зі схеми" схема залишається без змін, а
у поле компонентів Custom з'являється підблок із заданим йому ім'ям. При
натисненні кнопки "Виділити зі схеми" виділена ділянка схеми на
робочому полі вирізується зі схеми і поміщається у вікно з ім'ям, наданим
підблоку, як показано нижче на малюнку. У полі компонентів Custom з'являється
зображення підблок з наданим йому ім'ям.
При
натисканні на кнопку "Замінити в схемі" виділена ділянка схеми
замінюється у схемі підблоком, як показано нижче. При цьому так само, як і в
попередньому випадку, відкривається вікно з ім'ям, наданим підблоку, а в полі
компонентів Custom з'являється підблок з цим ім'ям.