Анализ организационной культуры предприятия "Кофейня №7"

  • Вид работы:
    Курсовая работа (т)
  • Предмет:
    Другое
  • Язык:
    Русский
    ,
    Формат файла:
    MS Word
    230,24 kb
  • Опубликовано:
    2011-02-25
Вы можете узнать стоимость помощи в написании студенческой работы.
Помощь в написании работы, которую точно примут!

Анализ организационной культуры предприятия "Кофейня №7"













Анализ организационной культуры Кофейня №7

Характеристика «Кофейни №7»

Прежде чем приступить к анализу организационной культуры в «Кофейне №7», необходимо дать краткую характеристику деятельности этого предприятия.

В 1904 году купцом Смоляниновым была открыта кофейня. Смолянинов решил назвать кофейню просто – по номеру дома. А поскольку номер его был седьмым, то и название заведения стало «Кофейня №7». Во время войны в доме №7, бывшем когда-то кофейней, открыли булочную. Вскоре дом был вовсе снесен, и в памяти уже третьего поколения купца Смолянинова сохранилось лишь название кофейни. В сегодняшних кофейнях организаторы постарались передать атмосферу той улочки, на которой находилась первая «Кофейня №7»: фонари, чугунные ограды. Сидя в новой кофейне, не покидает ощущение, что находитесь в старом уютном городском дворике. Как и сто лет назад при кофейне существует своя кондитерская, где пекари профессионалы ежедневно пекут изумительное пирожное, торты, круассаны.

Сеть «Кофейня № 7» принадлежит ЗАО «Уралспецторг», которое было основано в 1997 году. Первая «Кофейня № 7» открылась в ноябре 2003 г. Сейчас в сети три точки. Одна из кофеен располагается на перекрестке улиц 8 Марта и Малышева, вторая – на перекрестке улиц 8 Марта - Большакова и третья кофейня расположилась на первом этаже Гостиницы «Свердловск». Сеть кофеен является частью ЗАО «Уралспецторг» в лице генерального директора Люлькина Александра Александровича. Сеть кофеен осуществляет свою деятельность как предприятия общественного питания. Имеют лицензию на продажу алкогольной продукции и табачных изделий. Кофейня работает для гостей круглосуточно.

Основные посетители кофейни в вечернее время - студенты и работающие молодые люди в возрасте от 16 до 25 лет. Интересно также, что, согласно наблюдениям, 20-30% столиков вечером заняты исключительно женскими компаниями. В дневное время существенную часть посетителей составляют люди при галстуках - сегодня становится модным проводить деловые встречи в тихих, не шумных кофейнях. Большую часть посетителей в дневное время составляют гости, которые приходят на бизнес-ланч.

Долгие годы кофейни в столице Урала развивались медленно. В отличие от московских, екатеринбургские рестораторы раньше считали, что формат кофеен не востребован и невыгоден, и постепенно превращали их в дневные кафе с едой и алкоголем в меню. Компания «Уралспецторг», развивавшая сеть «Кофейня №7», закрыла часть заведений, оставив себе три точки из шести.

ЗАО «Уралспецторг» в 2006 году продал «Кофейню № 7» на ул. Воеводина Валерию Лорану (владелец ресторана «КЭФ» и арт-клуба «Подвал»). Площадь кофейни на улице Воеводина — около 90 кв. м. На продажу были выставлены еще две кофейни сети. По словам Александра Люлькина, директора ЗАО «Уралспецторг», компания намерена развивать крупноформатные кофейни от 200 кв. м и более.

Сеть «Кофейня №7» использует рекламу в прессе. Это журнал «Выбирай», «Городской помощник», «Деловой квартал», газета «Московский комсомолец». Рекламой на телевидении заведения не пользуются, поскольку это наиболее дорогостоящая реклама. В целом, предприятие не ведет широкую рекламную кампанию.

Ранее в «Кофейне №7» применялась дисконтная система по картам для постоянных клиентов, но с 2008 года эта система отменена. В кофейне ежемесячно проводятся различные акции. Например, летом в кофейне проводилась акция «Время летних удовольствий от Кероланс–2008!». Благодаря этой акции «Кофейня №7» расширила свое меню на 7 изумительных коктейлей, в состав которых входит ликер «Carolans», порадовала своих гостей. Были проведены итоги по продажам и приятными подарками поощрены официанты и бармены, продавшие наибольшее количество коктейлей. Для компании же, поставляющей ликер, представилась прекрасная возможность по продвижению бренда «Carolans».

«Кофейня №7» не использует имиджевую рекламу. Во всех печатных изданиях рекламой кофейни является изображение товара, который предлагается потребителю. Это штрудель и чашечка эспрессо. Указаны координаты кофеен. Также в кофейне распространяются визитные карточки, которые вкладываются в счет гостям, на которых указаны координаты кофеен и легкое напоминание о том, что у кофейни есть собственная кондитерская.

В июне 2006 года открылась кофейня на пересечении улиц 8 Марта – Большакова общей площадью 240 кв.м. Это классическая кофейня с расширенным меню, которое включает горячие блюда и закуски, свыше 30 сортов кофе и чая, бизнес-ланч. Полное меню предоставлено в Приложении. Кофейня разделяется на 2 зала. Зал для некурящих, в котором 18 посадочных мест. И зал для курящих, в котором 76 посадочных мест. Организационную культуру именно этой кофейни мы и будем изучать и анализировать.

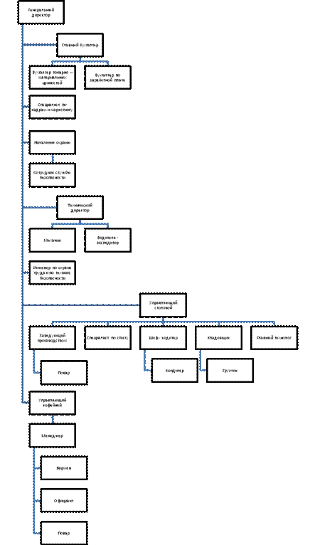
Персонал этой кофейни составляют 31 человек, которые находятся в непосредственном подчинении управляющего кофейней. Организационная структура данного предприятия относится к линейно–функциональному типу. Такая структура позволяет в значительной степени устранить недостатки как линейного, так и функционального управления. При этой структуре назначение функциональных служб - подготовка данных для линейных руководителей в целях принятия компетентных решений или возникающих производственных и управленческих задач. Для каждой должности существует должностная инструкция, все сотрудники подчиняются правилам и стандартам сети кофеен.

При устройстве на работу каждый сотрудник знакомится с должностной инструкцией, с инструкцией по охране труда и с инструкцией о мерах пожарной безопасности. Организационная структура компании представлена на Рис. 1.

Рисунок 1. Организационная структура ЗАО «Уралспецторг»

«Кофейня №7» - демократическое заведение, являющееся альтернативой шумным пивным барам, ресторанам и клубам, в котором кофе выступает как спутник времяпровождения европейского типа: тихая музыка, десятки сортов кофе, чая, большой выбор кондитерских изделий из собственной кондитерской.

Кофейня предлагает дополнительный сервис:

· беспроводной доступ Wi-Fi

· Кофе и чай "на вынос"

· Бизнес-ланч

· Собственная выпечка

· Торты на заказ

· Проведение банкетов, семинаров, конференций.

Все кофейни «под седьмым номером» объединяет мягкий уют и стиль. Стиль старинной европейской улочки, с традиционной кофейней-кондитерской, с большими окнами и хорошим видом из окна, с кофейным ароматом и сладкой жизнью на десерт. Интерьер кофейни выполнен в таком стиле, чтобы передать атмосферу городской среды с перемежением нескольких эпох. Это уютное романтичное заведение с фоновой музыкой и не ярким светом, на столах расставлены живые цветы. Интерьер выдержан в теплых тонах (кофейный, бежевый). Отделка – средне дорогая и дороже среднего, с эксклюзивными элементами, работающими на бренд. Создается такое ощущение, что находимся в старом тихом уютном городском дворике.

Состояние организационной культуры «Кофейни №7»

Приступая к анализу организационной культуры, необходимо выделить те ее составляющие, которые присутствуют в данной организации.

Как отмечалось выше, базовыми элементами организационной культуры являются нормы и ценности.

Поведенческие нормы в «Кофейне № 7» – это требования к поведению работников, которые воспринимаются работниками кофейни как некий свод правил, определяющих, каким должно быть поведение членов организации в тех или иных стандартных ситуациях. Эти нормы носят как формальный (зафиксированы в документах), так и неформальный характер (негласные нормы).

Примером установленных формальных правил являются правила внутреннего трудового распорядка «Кофейни №7» и стандарты обслуживания гостей «Кофейни №7».

Для соблюдения стандартов работы и обслуживания гостей сети кофеен «Кофейня №7» настоящие правила обязательны для всех сотрудников сети кофеен. Нарушение этих правил может привести к взысканию (штраф или отработка) или увольнению. Рассмотрим эти правила ниже.

1.   Гости наших заведений являются приоритетом №1 и выполнение заказов для каждого из них должно происходить быстро и качественно - это первоочередная задача для всех сотрудников. При нарушении этого правила (т.е. жалобы со стороны гостей) сотрудник обязан дать письменное объяснение (объяснительную) и, на усмотрение руководства, может быть наказан штрафом или отработкой на благо кофейни.

2.   Рабочее время и время отпуска:

ü  Все сотрудники работают посменно, в соответствии с составленным менеджером графиком выхода на работу. Знание сотрудником даты и конкретного времени работы его смены является его личной обязанностью. Опоздание на работу влечет за собой объяснительную в письменном виде, последующие опоздания - штраф или отработку, или увольнение (на усмотрение руководства).

ü  В случае болезни или чрезвычайных обстоятельств (авария, болезнь родственников и т.п.), сотрудник обязан немедленно поставить в известность руководителей кофейни лично или по телефону, или иным способом. Помните: никто не может заболеть за 5 минут до начала смены!

ü  Каждый сотрудник обязан иметь дома список домашних телефонов своих коллег. Обмен сменами между сотрудниками возможен только с разрешения руководителей кофейни.

ü  Невыход на работу в свою смену без уважительной причины ведет к немедленному увольнению.

ü  Перерыв во время работы (на обед, перекур и т.п.)- не более 30 минут за смену, не включается в общий оплачиваемый фонд рабочего времени (касаемо почасовой оплаты) и берется с разрешения руководства кофейни при наличии производственных возможностей. Во время перерывов нельзя находиться на виду у гостей.

ü  Заявление на отпуск подается не менее, чем за один месяц до начала отпуска. Отпуска в период пикового спроса (например: летний период) не поощряются и предоставляются в минимальном объеме, при наличии производственной возможности.

3.   Каждый сотрудник кофейни получает униформу, которую он обязан поддерживать в чистоте и порядке. Сотрудник, не соблюдающий стандарты униформы (мятая, грязная одежда, несоответствующая обувь и т.п.), наказывается штрафом или, при неоднократности, может быть уволен. Запрещается носить униформу в нерабочее время. Форма принадлежит заведению и в случае увольнения сотрудника должна быть сдана руководству кофейни.

4.   Не оформление заказа через кассу рассматривается как попытка воровства, лишает сотрудника доверия и ведет к немедленному увольнению.

5.   Курить сотрудникам разрешается только в специально отведенных местах и только с разрешения руководства кофейни в периоды перерывов (не более 5 раз в смену).

6.   Сотрудникам кофейни нельзя в период рабочей смены отвлекаться на разговоры с посетившими их друзьями или сотрудниками других кофеен. После окончания смены никто, кроме сотрудников находящихся на смене, не имеет права находиться на предприятии, каждый сотрудник должен покинуть предприятие после окончания смены в течение 20 минут. Сотрудникам запрещается посещать кофейню, в которой они работают в нерабочее время, кроме случаев производственной необходимости.

7.   Сотрудники не имеют права закрывать заведение раньше того времени, которое установлено режимом работы кофейни.

8.   Сотрудники утренней смены обязаны быть на рабочем месте не менее чем за 30 минут до начала смены.

9.   Перед началом рабочей смены, каждый сотрудник обязан получить необходимую информацию (наличие стоп-листа, новые акции и т.п.) у руководства кофейни.

10. Все сотрудники обязаны приходить на работу через служебный вход (при наличии такового).

11. Рабочее место каждого сотрудника всегда должно содержаться в чистоте и порядке. Сотрудники обязаны оставлять свое рабочее место максимально подготовленным для другой смены. Продукты должны храниться в соответствии с правилами товарного соседства, в холодильниках всегда должен быть порядок, при работе всегда должно соблюдаться правило ротации (первый пришел - первый ушел), кондитерская витрина должна всегда содержаться в чистоте, кондитерские изделия всегда должны быть в наличии в полном объеме, ассортимент следует поддерживать постоянно.

12. Ответственность за общую недостачу посуды (вынос за пределы кофейни) несет весь персонал: официанты, бармены-кассиры, менеджеры, технический персонал. Руководство кофейни в акте списания указывает, по чьей вине разбита посуда, из зарплаты у сотрудника удерживается сумма за разбитую посуду.

13. Запрещается обслуживать кого-либо из своих знакомых или родственников без очереди, пользуясь своим положением сотрудника кофейни.

14. Сотрудники обязаны уважительно относиться друг к другу, нельзя обращаться к сотрудникам по кличкам, сокращенным именам.

15. Все сотрудники обязаны проходить периодические медицинские осмотры в положенный срок.

16. Все сотрудники обязаны соблюдать стандарты работы, правила внутреннего трудового распорядка, должностные инструкции.

17. Сотрудники сети кофеен обладают информацией коммерческого характера и обязаны ее не разглашать.

18. Причинами немедленного увольнения, кроме перечисленных выше, могут стать так же:

ü  Нечестность или воровство

ü  Ссоры между сотрудниками в рабочее время (драки, оскорбления и т.п.)

ü  Неподчинение руководству

ü  Появление на работе в состоянии алкогольного или наркотического опьянения

ü  Невыполнение любого из вышеперечисленных правил работы

Изменения в настоящие правила могут быть внесены приказом руководства предприятия.

Для удовлетворения потребности гостей в качественном обслуживании в кофейне используются следующие способы:

1. Превышение ожиданий гостя:

· запоминание личных предпочтений гостя и предложение удовлетворить их в следующий раз по собственной инициативе;

· сообщение другим подразделениям об особых просьбах или потребностях гостя (например, о дне рождения гостя или его особой диете); сотрудники не просит гостя связаться с другим подразделением, а всегда сами связываются подразделением от его имени;

2. Индивидуальный подход к гостям:

· персонал не имеет права классифицировать гостей по признаку их внешнего благосостояния;

· сотрудники кофейни всегда выражают готовность помочь гостю;

· сотрудники обязательно следят за ходом обратной связи с гостем;

Разрешение конфликтных ситуаций происходит следующим образом:

· персонал обязательно помечает важные детали и предмет недовольства гостя;

· сотрудники того или иного подразделения принимают на себя ответственность за разбор замечания или жалобы и доводят до сведения своего непосредственного руководителя возникшую ситуацию;

· сотрудник сообщает гостю о шагах, которые может предпринять для разрешения конфликта;

· в том случае, если вопрос не может быть решен немедленно, сотрудник сообщает гостю, что и когда сделает; если гость доволен предложенным ему решением, персонал согласовывает дальнейшие действия с непосредственным руководителем, принимает активное участие в урегулировании конфликта;

· обязательно нужно убедиться в том, что все меры приняты и гость удовлетворен;

· сотрудники регистрируют все поступившие жалобы, чтобы можно было их учитывать в дальнейшем.

Неформальные правила поведения касаются сферы общения с коллегами, одежды, профессионального жаргона, отношений руководитель-подчиненный.

Оценивая отношения между работниками, можно отметить, что в целом, в коллективе достаточно дружелюбная обстановка. Тем не менее, при наблюдении становится заметным, что между старыми сотрудниками отношения более открытые. Крупных конфликтов в организации не возникает, но иногда случаются споры, разногласия, пререкания. Как правило, такие ситуации случаются, когда один сотрудник пытается переложить свои обязанности на другого, либо когда сотрудник просит своего напарника выполнить какую-то работу, а тот не выполняет. Подобные разногласия случаются обычно между персоналом, который работает вместе достаточно долго. Новые сотрудники обычно прислушиваются к мнениям или просьбам старых, и между ними пререканий не возникает. К новичкам коллектив настроен доброжелательно, помогая приобретать те или иные навыки. Заинтересованные и активные новые работники быстрее адаптируются в коллективе, становясь его частью. В целом отношения персонала между собой складывается на основе таких качеств, как терпимость, тактичность (при возникновении разногласий не переходят на оскорбления, не указывают друг другу на социальные различия), уважение.

Однако не все сотрудники соблюдают установленные правила. Многие злоупотребляют, не выполняют и пренебрегают должностными обязанностями. Особенно ярко это проявляется в сотрудниках контактной зоны. Официанты обсуждают личные темы, находясь в зале, смеются друг с другом, спорят о том, кто будет обслуживать нового гостя, несмотря на то, что гость находится в ожидании меню. Редки случаи, когда персонал контактной зоны прощается с гостями. Возникали случаи неуважительного отношения к гостям и к коллегам, неумения создать приятную атмосферу.

В «Кофейне №7» предусмотрено ношение форменной одежды. Форма сотрудников контактной зоны - это футболка бежевого цвета, черные брюки и коричневый фартук. Поэтому все сотрудники заботятся о своей внешности, чтобы выглядеть ухоженными и опрятными. Однако в связи с молодым возрастом, некоторые сотрудники забывают, что они приходят на работу, а не на дискотеку. Девушки позволяют себе броский маникюр, юноши зачастую работают в рваных джинсах, что не позволительно.

Поскольку стирка форменной одежды сотрудников осуществляется самостоятельно, некоторые сотрудники забывают ее стирать. Персонал небрежно относятся к своей форменной одежде. Это связано с тем, что футболки стары и непривлекательны, а фартуки неудобны.

Стержнем организационной любой организационной культуры являются ценности. Основные ценности, закладываемые в работу кофейни:

- удовлетворение желания потребителей жить лучше и качественнее;

- создание в кофейнях среды выше той, в которой живут и работают

потребители;

- проведение политики: «наша кофейня – окно в Париж».

Культура общения с гостями в кофейне реализуется за счет выполнения следующих принципов:

•   каждый гость должен почувствовать, что ему искренне рады: это достигается за счет приветливого взгляда, доброжелательной улыбки, готовности оказать услугу, персонального внимания;

•   гостя нужно принимать таким, каков он есть: это достигается за счет тактичности, вежливости в общении с людьми различного возраста, характера и темперамента;

•   гость - это не тот человек, с которым следует спорить: в общении с гостями обязательным условием является умение владеть собой, проявлять терпение, отвечать на грубость выдержкой и вежливостью;

•   никогда не оставлять без внимания претензии и возражения гостей: персонал должен уметь искренне и своевременно извиняться, а также быстро и грамотно решить все возникшие проблемы.

Нормы и ценности, принятые и культивируемые в "Кофейне № 7" передаются и закрепляются через определенные церемонии и ритуалы, которые также были выделены нами в числе элементов организационной культуры.

Как было отмечено в теоретической части, одной из составляющих организационной культуры является наличие миссии организации. Миссия «Кофейни №7»: «В наши кофейни будут приходить люди, неравнодушные к лучшему вкусу и аромату на свете!». Одной из стратегических целей кофейни является непрерывное стремление к улучшению качества услуг и обеспечение всех необходимых условий для комфортного отдыха каждого гостя.

Лозунг компании: «Сладкие секреты старого города».

Язык - также один из элементов культуры, присутствующих в Кофейне. Слово всегда значимо, несет в себе оценочную нагрузку. Значение имеет сам способ формулирования мысли. Так, обращение менеджера к сотрудникам с такими словами: «Мои коллеги», «Мои служащие», «Члены моей команды» - выражает оттенки различного к ним отношения и в какой-то мере определяет их статус. За этими словами для сотрудников компании скрывается большая или меньшая ответственность, мера причастности к общему делу, поощрение инициативы и т.д. Не менее значима и эмоциональная составляющая языка - тон, которым произносятся обращение, распоряжения и т. д. На предприятии сформировался особый сленг. Так, например:

· "вискарь" - виски

· "курбуль" – куриный бульон

· "запара" – большое количество гостей

· "офик" – официант

· "поварешка" – повар

· "подиум" – стол в конце зала на возвышении

· "скидываться в бочку" – чаевые

· "предбанник" – место для курения

Различные прозвища сотрудников: "Мучача", "Батька", "Мегаофик"…

Прозвища постоянных гостей: "2 Лунго", "Ристретчики", "Ольмека", "Огненный" и т.д.

Как отмечалось выше, мифы и легенды – еще один значимый элемент организационной культуры. Мифология кофейни, связанная с основанием Кофейни и призвана в наглядной, живой, образной форме довести до рабочих и служащих ценности компании, ее "кредо". Эта история рассказывает о том, как была создана компания, какими мотивами руководствовался ее создатель. Миф: В 1904 году купцом Смоляниновым была открыта кофейня. Смолянинов решил назвать кофейню просто – по номеру дома. А поскольку номер его был седьмым, то и название заведения стало "Кофейня №7". Во время войны в доме №7, бывшем когда-то кофейней, открыли булочную. Вскоре дом был вовсе снесен, и в памяти уже третьего поколения купца Смолянинова сохранилось лишь название кофейни. В сегодняшних кофейнях организаторы постарались передать атмосферу той улочки, на которой находилась первая "Кофейня №7": фонари, чугунные ограды.

Стиль управления как элемент организационной культуры кофейни № 7.

Одним из элементов организационной культуры в «Кофейне №7» также является стиль управления и характер принятия решений.

Стиль управления - это совокупность приемов, которые использует руководитель по отношению к своим подчиненным.

Сложно определить стиль руководства, существующего на данном предприятии. Скорее всего, это сочетание либерального и демократического стилей. Либеральность проявляется в том, что управляющий кофейней ждет или требует указаний сверху или попадает под влияние коллектива. Демократия характеризуется распределением полномочий, инициативы и ответственности между управляющим и менеджерами, менеджерами и подчиненными. Руководитель регулярно и своевременно проводится информирование членов коллектива по важным для них вопросам. Общение с подчиненными проходит в форме просьб, пожеланий, рекомендаций, советов, поощрений за качественную и оперативную работу, доброжелательно и вежливо; по необходимости применяются приказы.

В кофейне преобладают коллегиальные формы принятия решений. Это означает, что руководство и персонал кофейни совместно выявляют проблему, определяют ее причины, разрабатывают и оценивают альтернативы и руководитель принимает окончательное решение. После принятия решения доводит принятое решение до персонала, который должен его исполнить. Как правило, это касается масштабных проблем. Коллегиальная форма принятия решений, разумеется, снижает оперативность управления и "размывает" ответственность за его результаты, однако препятствует грубым ошибкам и злоупотреблениям и повышает обоснованность выбора. Что касается ежедневных ситуаций, персонал старается принимать решения самостоятельно. Однако если сотрудник по каким-либо причинам не может реализовать принятое самостоятельно решение, то ему приходится обращаться к руководству.

Анализ состояния организационной культуры Кофейни № 7 позволил сделать вывод о том, что ряд ключевых элементов организационной культуры присутствует на предприятии. В тоже время проведенный анализ позволил выявить ряд проблем, а именно:

1) В процессе наблюдения за поведением персонала было замечено, что в кофейне преобладает равнодушие сотрудников по отношению к организации, в которой они работают. Об этом свидетельствует негативные высказывания об условиях работы и оплате; некоторые сотрудники ограничиваются только своими обязанностями, в их работе исчезает творчество, работу сводят к выполнению рутинных действий.

Очевидно, что такие сотрудники не ориентированы на продолжительное сотрудничество с кофейней. Причиной увольнения сотрудников в «Кофейне №7» являются низкая заработная плата, и молодой возраст сотрудников контактной зоны. Все официанты являются студентами и устраиваются на работу временно. При устройстве на работу многие не могут рассчитать свой потенциал. В итоге, проработав определенное время, такие сотрудники разочаровываются в своих ожиданиях, становятся пассивными и начинают думать о смене места работы. Особенно четко это можно проследить, прочитав «Книгу отзывов и предложений». Многочисленные отзывы со словами благодарности и просьбами премировать того или иного сотрудника гости оставляют именно тем работникам, которые недавно устроились в кофейню. По истечении нескольких месяцев можно прочесть возмущение и недовольство гостей в адрес тех же самых официантов, поваров, бариста.

2) Необходимым, на наш взгляд, элементом организационной культуры является наличие Internet сайта, который отсутствует. Такой сайт, на наш взгляд, необходим, он включал бы общую информацию о кофейне с подробным описанием меню и стоимости блюд. Также на сайте содержались бы отзывы гостей о кофейне. Помимо этого с помощью сайта можно было бы забронировать столик.

3) В культуре кофейни отсутствуют стержневые ценности, которые бы активно поддерживались всеми участниками организации. Известно, что культура тем сильнее, чем больше количество людей разделяют ее ценности. В этой организации либо не все сотрудники разделяют главные ценности, либо разделяют, но не полностью. У членов этой организации отсутствует совместный опыт для формирования общих ценностей. Это связано с тем, что кадровый состав кофейни нестабилен. Поступая на работу, сотрудники, не успев освоить культуру и принять ее в полной мере, увольняются. По нашему мнению, именно из-за нестабильного кадрового состава культура не может укрепиться и приобрести стержневые ценности.

4) У сотрудников отсутствуют ясные убеждения по поводу того, как можно достичь успеха в своей деятельности. Такие работники не видят своего продвижения по службе в этой организации, они ставят перед собой краткосрочные цели, ограничиваясь выполнением своих обязанностей, не проявляя творчества. Следствием этого является то, что сотрудники не ощущают себя частью организации, не чувствуют своей преданности к фирме и не испытывают чувство гордости за предприятие, на котором они работают.

5) В организационной культуре Кофейни отсутствуют ритуалы, обычаи и традиции.

Все вышеперечисленные проблемы свидетельствуют о необходимости совершенствования организационной культуры Кофейни №7. Рекомендации по совершенствованию организационной культуры будут представлены в следующем параграфе.

Рекомендации по совершенствованию организационной культуры в «Кофейне №7»

Итак, анализ состояния культуры в данной организации показал, что организационная культура в Кофейне нуждается в совершенствовании.

С целью совершенствования организационной культуры руководству «Кофейни №7» можно порекомендовать:

1. Создать чёткий ритуал организации приёма в Компанию новых сотрудников, который может включить вручение в день приёма на работу буклета о Компании, пропуска, справочных телефонов.

Реализация этих мероприятий будет способствовать адаптации новичков к условиям работы в компании, усвоению и принятию организационной культуры.

В связи с отсутствием ритуалов в культуре Кофейни необходимо установить особый ритуал поощрения лучших по профессии (официанта, повара, бариста) с вручением диплома, а также определение «человека года» Компании. Главное здесь - моральное публичное поощрение, лучше с приглашением членов семьи.

2. Проведение корпоративных мероприятий, направленных на сплочение коллектива: совместное празднование 8 Марта, Нового года, Дня Рождения компании. Учитывая то, что организация и проведение корпоративных мероприятий «вне стен организации» требует больших финансовых затрат, то не всегда целесообразно их проводить в развлекательных центрах, домах отдыха. Поэтому организовать и провести корпоративное мероприятие возможно «в своих стенах», учитывая, что кофейня имеет все необходимые для этого собственные ресурсы – помещения кафе, музыкальную и телевизионную аппаратуру, удобное месторасположение, посуду для банкета. Продукты и напитки будут приобретаться за счет сотрудников. Одним из самых важных аспектов является то, что на корпоративный отдых должно явиться максимальное число сотрудников, так как это увеличит эффективность мероприятия. Особенное внимание надо уделить сотрудникам, недавно устроившимся на работу. Это позволит сократить срок их адаптации. При участии в командных играх не допускать, чтобы «старенькие» общались только со «своими». Проведенные мероприятия по специально разработанному сценарию надолго останутся в памяти сотрудников.

3. Проведение спортивных мероприятий, совместных походов, выездов на пикник, что позволит сотрудникам почувствовать себя одной командой. Зонты, термосы, рюкзаки, палатки помогут создать атмосферу единства и равенства.

4. Установить День рождения Компании со статусом выходного дня сотрудников (по возможности).

5. Во избежание нарушения концепции заведения как альтернативы шумным пивным барам, руководство должно утвердить CD диск с музыкой, соответствующей «тихой нешумной» кофейне. Это будет музыка в стиле лаунж. Стиль лаунж – это лёгкая, спокойная фоновая музыка для отдыха, для расслабления. Таких дисков на предприятии должно быть несколько, чтобы музыка не повторялась много раз в сутки во избежание раздражения гостей и обслуживающего персонала. Запретить персоналу прослушивание личных дисков на аппаратуре кофейни. По возможности, ограничить доступ персонала к аппаратуре вообще.

6. С целью создания ощущения заботы о каждом сотруднике руководству кофейни можно порекомендовать организовать вкусные и питательные обеды на предприятии. Рабочая смена каждого сотрудника составляет 12 часов. Для поддержания бодрого духа и здоровья необходимо, чтобы человек регулярно питался. Особенно это важно на предприятии общественного питания, где люди работают с пищей. Неприемлема такая ситуация, когда голодный официант будет жадными глазами смотреть гостю в блюдо. Учитывая то, что компания не может позволить себе накормить всех за свой счет, схема может быть следующей: оплату обедов производить персональными талонами на питание. Каждому сотруднику выдается талон на некоторую сумму, равную усредненной стоимости обеда. Приходя обедать, человек расплачивается этим талоном, а в конце месяца составляется счет с указанием, кто и на какую сумму пообедал. Такая система существенно упрощает расчеты с общепитом, да и с начислением подоходного налога и отчислений от фонда заработной платы проблем не возникнет.

7. Создать корпоративный сайт, который включал бы общую информацию о Кофейне с подробным описанием меню и стоимости блюд. Информация о дополнительных услугах, которые оказывает предприятие. Также на сайте содержались бы отзывы гостей о Кофейне. Помимо этого с помощью сайта можно было бы забронировать столик. Также корпоративный сайт станет основным средством внутрифирменной официальной коммуникации и неофициального общения сотрудников.

 

Разработка корпоративного сайта «Кофейни № 7».

 

Экономическое обоснование

Стоимость разработки сайта компании в г. Екатеринбурге составляет от 35 - 40 000руб (если воспользоваться услугами профессиональных рекламных компаний, которые занимаются разработкой, дизайном веб сайтов). В тоже время назвать точную стоимость работ без выяснения всех деталей сайта проблематично.

Сайт должен представлять собой интерактивную среду, с помощью которой пользователь на интуитивном уровне может получить доступ к необходимой информации.

Корпоративный сайт будет иметь следующие элементы (страницы):

1.   Главная страница.

Это основная страница сайта, первоначально открываемая при входе. В соответствии с предназначением на главной странице расположены следующие элементы.

Ø  Фирменная символика.

Ø  «Новостная лента» – аннотации корпоративных новостей, позволяющих информировать сотрудников и гостей о значимых событиях, происходящих внутри фирмы. Каждая аннотация имеет ссылку на страницу корпоративного сайта, на которой более подробно описано произошедшее событие (по возможности с комментариями руководства и специалистов, в целях информирования о позиции топ-менеджмента по данному вопросу).

2.   «Дорогим гостям». Цель этой страницы не только сообщить посетителю об услугах кофейни, но и позволить ему почувствовать царящее там настроение. Основной целью концепции интерактивной среды сайта является побуждение клиента проникнуться атмосферой уюта кофейни, оценить особенности его интерьера и отождествить себя с клиентами этого заведения.

Страница будет содержать следующие элементы:

Ø  Меню Кофейни

Ø  Дополнительные услуги и их стоимость

3.   "Консультации"

Данная страница будет выполнять консультативные функции для сотрудников фирмы. Наряду со своим прямым предназначением – помогать сотрудникам в выполнении ими своих функциональных обязанностей, консультации специалистов выполнят интегрирующую функцию, пробуждая "чувство заботы" и повышая доверие к фирме.

На странице расположатся следующие элементы:

Ø  Фирменная символика

Ø  Ссылки на нормативно-справочные материалы

Ø  Ссылки на справочно-методические материалы

Ø  Диалоговое окно для связи со специалистом

4.   "Корпоративный форум"

Форум – это страница, на которой публикуются мнения посетителей на определенные темы. Обсуждая интересующие темы, сотрудники узнают о точках зрения своих коллег по фирме, получат дополнительную информацию. Впоследствии у сотрудников возникнет некая общность мировоззрения, что позволит в дальнейшем избежать многих межличностных конфликтов и проще общаться между собой.

Страница форума будет иметь следующие элементы:

Ø  Фирменная символика.

Ø  Ссылки на "страницы обсуждения". На "страницах обсуждения" публикуется высказывания посетителей по данной теме. Здесь же расположено диалоговое окно для внесения своего высказывания.

Ø  Диалоговое окно для вынесения на обсуждение темы.

5.   "Летопись фирмы"

Данный элемент представляет собой группу взаимосвязанных страниц, на которых описывается история возникновения и развития фирмы, "легенды и мифы". Данный элемент корпоративного сайта предназначен для ознакомления сотрудников с историей Кофейни, формирования представления о роли Компании в обществе. Структура элемента "летопись фирмы" следующая:

Ø  Фирменная символика.

Ø  Описание истории возникновения и развития фирмы, в прямой хронологии и с использованием архивных фотографий.

Ø  Ссылки на "мифы и легенды", описывающие различные случаи из организационной истории. Сотрудник, ознакомившийся с ними, будет более ясно представлять, как вести себя в ситуациях, подобных описанным. Это позволят, в свою очередь, формировать определенные поведенческие установки у работников фирмы.

6.   "Миссия фирмы"

Этот элемент представит собой страницу, на которой сформулированы цель функционирования фирмы, ее миссия в обществе, основные долгосрочные задачи, поставленные высшим руководством перед фирмой. Четкое знание конкретно сформулированной цели организации, ее миссии позволяет сотруднику быть более уверенным при осуществлении своих обязанностей, при принятии решений. Цели, миссия и задачи организации выступают в качестве некоторого рода аксиом, ориентиров в действиях, ссылаясь на которые сотрудник может обосновать свои действия, даже не смотря на неодобрение непосредственного руководства.

Страница "Миссия фирмы" имеет следующие компоненты:

Ø  Фирменная символика.

Ø  Описание четко сформулированной цели организации, ее миссии, задач.

7.   "Поздравления".

Каждая фирма, ценящая и уважающая своих сотрудников, обладает информацией обо всех торжественных событиях, происходящих в их жизни (дни рождения, юбилеи, дни бракосочетания и т. д.). Опубликование же данной информации на корпоративном сайте позволит создать атмосферу семейности, всеобщей причастности и уважения.

Страница "Поздравления" имеет следующие элементы

Ø  Фирменная символика

Ø  Фотографии поздравляемых со словами пожеланий

8.   "Доска почета"

Данный элемент корпоративного сайта предназначен для проведения мер нематериального стимулирования выполнения сотрудниками своих обязанностей. В рамках мер по формированию и развитию организационной культуры "Доска почета" способствует вырабатыванию у работника чувства уважения к ведущим специалистам фирмы, "передовикам". Формируется стремление работников к повышению эффективности своей деятельности, которое становится главной ценность организационной культуры.

На странице корпоративного сайта "Доска почета" размещены следующие компоненты.

Ø  Фирменная символика

Фотографии сотрудников, достигших наивысших результатов в своей области деятельности.

Веб-сайт кофейни обеспечит интерактивную связь с клиентами и партнерами, предоставит информацию о Кофейне, он-лайн заказ столиков, предоставить широчайшие маркетинговые возможности и мощную рекламу.

8. Организовать и проводить конкурсы профессионального мастерства среди работников Компании.

 

Программа конкурса профессионального мастерства официантов «Кофейни № 7»

кофейня концепция организационный культура

Время проведения: 26 июля 2009 года в 9:00.

Место проведения: «Кофейня №7», ул. 8 Марта, 86А.

Участники конкурса: официанты «Кофейни № 7»

Цель конкурса: определить уровень квалификации официантов, аттестации их профессиональных способностей, способствовать повышению сервиса в сфере питания и досуга.

Хороший официант – залог успеха любого кафе и ресторана!

С каждым днем растет уровень требований к сервису питания и вместе с конкуренцией ресторанов за своих клиентов растет и профессиональное мастерство персонала. Интересная, нелегкая работа официанта всегда на виду. Официант не только подает еду и напитки, встречает и обслуживает посетителей. Хороший официант выражает философию своего заведения, он способен подарить людям радость и обеспечить хороший отдых. Вместе с тем, сам официант и его работа остается в тени, не получает заслуженного признания.

Настоящий конкурс позволит выявить профессиональные навыки официантов «Кофейни №7», сравнить свои навыки с достижениями коллег, ощутить азарт честного соревнования, обменяться опытом и узнать новые секреты профессии.

Условия проведения конкурса.

В конкурсе примут участие все официанты сети Кофеен.

На конкурсе участники должны присутствовать в профессиональной одежде с бейджем. Регистрация и жеребьевка участников проходит в 9:00.

Конкурс проходит на площадке «Кофейни №7», расположенной по адресу: ул. 8 Марта, 86А.

Участники проходят шесть туров отборочных соревнований. Общий балл определяется по сумме баллов всех туров. При одинаковом количестве баллов будет объявлено дополнительное состязание. По числу баллов определяются 3 участника финала. Финалисты проходят те же туры, но с другими заданиями. Поощрительные призы присуждаются жюри с учетом набранных баллов.

Баллы, набранные после каждого тура, публично объявляются и частично комментируются членами жюри. Членами жюри будут являться управляющий кофейней Потоскуева Елена Викторовна и менеджеры кофейни: Камышева Алёна Владимировна, Вакорин Иван Юрьевич и Ушакова Алёна Валерьевна.

I тур - визитная карточка официанта Кофейни № 7

Этот тур объединяет два задания. Представление официанта и его заведения – Кофейни, в которой он работает (max – 3 мин). Максимальная оценка – 5 баллов.

Оцениваются: внешний вид официанта, рассказ о себе и о своем предприятии, умение держаться на публике: артистизм, обаяние, фирменный стиль, точность и выразительность представления.

II тур – теоретический

Методом тестирования проверяются теоретические знания официантов по различным вопросам. Конкурсантам предоставляются тесты с 10 вопросами. На каждый вопрос предусмотрен один вариант ответа. Есть и открытые вопросы. На решение теста отводится 20 минут. Каждый правильный ответ равен 1 баллу.

Вопросы к тесту

Фамилия Имя

1.   В каком году была открыта первая «Кофейня №7»?

1) 1993 г.

2) 2004 г.

3) 1998 г.

2.   Как выглядит идеальный эспрессо?

1) пенка с мельчайшими пузырьками или без, пенка быстро исчезает

2) пенка с мельчайшими пузырьками или без них, пенка плотная и держится долго

3) черное кольцо с белыми пузырьками

3.   Из чего изготавливается калебас?

1) пальмовое дерево

2) тыква

3) стебель бамбука

4.   Какой чай из перечисленных ниже, относится к белым сортам?

1) Мате

2) Молочный Улун

5.   К нам в гости пришла семья: девушка, молодой человек и пожилая дама. Кому в первую очередь вы подадите меню?

1) даме

2) молодому человеку

3) девушке

6.   Укажите, какие виды водки имеются в продаже, какова их стоимость?

Название

Объем

Стоимость















7. Какие варианты кальяна Вы можете предложить гостю и их стоимость?

Состав

Стоимость










8. Укажите, какие компоненты входят в состав ниже перечисленных холодных закусок и какова стоимость одной порции?

Название

Состав (продукт/вес). Способ приготовления

Стоимость











9. Какие вегетарианские блюда Вы можете предложить Вашему клиенту?

1) Салат «Созвучие»

2) Свежие овощи с оливковым маслом

3) Омлет с грибами

10. В чем разница между шампанским и игристым вином?

1) в пробке

2) различие в крепости

3) в месте, где они производятся.

III тур – сервировка

Участник выбирает одно из предложенных меню, согласно которого будет сервировать стол. Необходимо правильно сделать достаточно полную сервировку стола из представленного инвентаря. На отдельном столе участники в течение 5-ти минут собирают необходимый инвентарь. По знаку жюри начинают сервировать стол. Время сервировки – 5 минут. После того как стол засервирован, участники должны ответить на уточняющие вопросы жюри.

Максимальная оценка за конкурс – 5 баллов. Оцениваются:эстетика сервировки, правильность сервировки, ответы на уточняющие вопросы жюри.

IV тур – движение с подносом

Участник должен разлить напитки и пройти заданную дистанцию.

Максимальная оценка за конкурс – 3 балла, оцениваются скорость розлива напитков, правильное заполнение емкостей различного назначения (бокал для вина, стакан для сока, рюмка). Умение грациозно двигаться с подносом. При проливе в процессе розлива или движения с подносом – снимается 1 балл.

V тур – Конкретные ситуации

Конкурсанту предлагается одна из рабочих ситуаций: пятно на скатерти, испорченный костюм клиента, капризный ребенок и т.д. Необходимо дать остроумное и верное решение. Время на обдумывание – 1 минута, время на ответ 2 минуты.

Максимальная оценка – 3 балла. Оценивается: быстрота реакции, оригинальность выхода из сложной ситуации с минимальными потерями для ресторана, клиента и официанта.

VI тур – домашнее задание

Раскрывает в произвольной форме индивидуальные качества участников. Конкурсант показывает подготовленное собственными силами домашнее задание на свободную тему. К представлению можно привлечь коллег по работе, детей, помощников. Тема свободная (ресторан, презентация блюда, ловкость в работе с инвентарем и т.д.), но обязательно связанная с профессией.

Максимальная оценка – 5 баллов. Оценивается оригинальность идеи, артистизм, личное обаяние участника и профессиональное мастерство.

Таким образом, реализация предложенных рекомендаций на наш взгляд поможет членам организации лучше понять цели предприятия, ощутить себя частью единой системы, определить степень ответственности перед ней. Помимо этого у каждого сотрудника сформируется благоприятное отношение к предприятию, в котором он работает, появится смысл деятельности, представление о своих перспективах.

 

Похожие работы на - Анализ организационной культуры предприятия "Кофейня №7"

 

Не нашли материал для своей работы?
Поможем написать уникальную работу
Без плагиата!
Без нейросетей!