Дріжджові вироби у фритюрі

  • Вид работы:
    Дипломная (ВКР)
  • Предмет:
    Другое
  • Язык:
    Русский
    ,
    Формат файла:
    MS Word
    112,70 kb
  • Опубликовано:
    2010-05-19
Вы можете узнать стоимость помощи в написании студенческой работы.
Помощь в написании работы, которую точно примут!

Дріжджові вироби у фритюрі

МІНІСТЕРСТВО ОСВІТИ І НАУКИ УКРАЇНИ

ЛУБЕНСЬКИЙ ПРОФЕСІЙНИЙ ЛІЦЕЙ









ДИПЛОМНА РОБОТА

НА ТЕМУ:

ДРІЖДЖОВІ ВИРОБИ У ФРИТЮРІ


Виконала: учениця групи №10

Толочій Світлана Вікторівна

Перевірив викладач: Лисенко В.Г.

Майстер в/н: Глухова Валентина Сергіївна





Лубни 2006

Зміст

1.       Вступ. Значення кондитерських виробів для харчування

2.       Приготування дріжджових виробів у фритюрі

3.       Рецептура, технологія приготування дріжджових виробів

4.       Товарознавча характеристика продуктів

5.       Обладнання робочих місць та інвентар

6.       Організація робочого місця

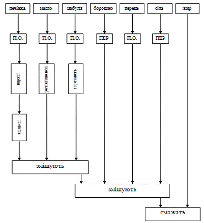
7.       Графічна частина: технологія приготування начинки "фарш ліверний"

8.       Охорона праці та техніка безпеки

9.       Особиста гігієна виробничого інвентарю

Література

1. Вступ. Значення кондитерських виробів для харчування

Слов’янські народи здавна займались хліборобством, вирощуючи жито, ячмінь, пшеницю, овес, гречку, просо. Спочатку вони вживали у їжу необроблене зерно, згодом товкли крупи, а потім навчилися молоти зерно і виготовляти борошно.

Найбільшого прогресу у виготовлені борошна досягли східні слов’яни, які раніше від багатьох інших слов’янських народів і народів Європи та Азії відкрили секрет приготування дріжджового тіста. В українській кухні дріжджове тісто вживалося тільки для приготування хлібних виробів - паляниць, пампушок, бубликів, тощо. Проте стали характерними страви із прісного бездріжджового тіста - вареники, млинці, галушки, шуліки, лемішки, гречаники, коржі.

Отже, на підставі багатовікових традицій в основу приготування борошняних страв і кулінарних виробів покладено виготовлення двох різновидів тіста: прісного і дріжджового з додаванням до борошна молока або води, цукру, жиру, яєць, сметани та деяких інших продуктів. Переважну більшість борошняних виробів готують з дріжджами.

Доброякісне борошно не повинне мати стороннього присмаку, запаху, зайвої кислотності та підвищеної вологості. Головний показник якості борошна - вміст у ньому клейковини - особливої білкової речовини. Тому, приготування дріжджового тіста вимагає точності не тільки в дозуванні, але й у доборі сировини, попередньому продумуванні і доцільній організації роботи.

2. Приготування дріжджових виробів у фритюрі

Дріжджові вироби у фритюрі готують із продуктів, передбачених рецептурою, змішують в один прийом. Дріжджове тісто готують безопарним способом.

У діжу тістомісильної машини вливають підігріту до температури 35-40°С воду, додають проціджені дріжджі, цукор, сіль, меланж або яйця, всипають просіяне борошно. Все це добре перемішують протягом 7-8 хв. наприкінці замішування додають розтоплений маргарин для зменшення руйнування клейковини. Готовність тіста визначають за його однорідністю, відсутністю грудочок. Добре вимішане тісто легко відстає від рук і стінок посуду.

Діжу закривають кришкою і ставлять на 3-4 год. для бродіння у тепле місце з температурою 35-40°С. Коли тісто збільшиться в об’ємі у 1,5 рази, його обминають протягом 1-2 хв. і знову заливають для бродіння, у процесі якого тісто обминають ще один-два рази. Закінчення бродіння визначають за зовнішніми ознаками: тісто збільшується по об’єму в 2,5 рази, поверхня має опуклу форму, воно набуває приємного спиртового запаху. Тісто повинно бути приготоване в слабкій консистенції.

3. Рецептура, технологія приготування дріжджових виробів

Пиріжки із дріжджового тіста. Формують з дріжджового опарного тіста. Через 5 хв. розкатують фарш, краї тіста щільно з’єднують і надають виробам форми човника.

Для приготування менших супових пиріжків тісто розкатують качалкою до рівномірної товщини 0,5 - 1 см. Із пласта тіста вирізують круглу пірóшку, у ямочки тіста кладуть фарш, краї тіста з’єднують, надають пиріжку круглої або циліндричної форми.

Пірóшки покласти швом вниз на лист, змащений олією, повністю дати відстоятися, змастити яйцем, кінцем ножа нанести невеликі лінії, випікати в точності 7-8 хв.

Для тіста (г): борошно - 4000, цукор - 250, маргарин столовий - 100, сіль - 50, дріжджі - 100, вода - 1500. Вихід тіста - 5800.

Пиріжки з творогом. Необхідно взяти творог, припушений через м’ясорубку або протертий через сито. В цю масу влити вершкове масло, додати цукор, борошно, сирі яйця, ваніль, додати соду за смаком і перемішати.

Для тіста (г): творог - 785, масло вершкове - 40, яйця - 2 шт., цукор - 100, борошно - 40, ваніль - 0,1, сода - 5. Вихід тіста - 1000.

Пиріжки з маком. Просіяний мак промити декілька разів у теплій воді, доки вода стане прозорою. Після цього мак залити свіжою водою, довести до кипіння, потім відкинути на сито чи марлю і охолодити. Охолоджений мак перемішати з медом або цукром. Отриману масу пропустити через м’ясорубку, після чого додати яйця і перемішати. У фарш можна покласти горіхи, мигдаль, родзинки.

Вихід продуктів (г): мак - 500, цукор (мед) - 300, яйця - 2 шт., горіхи, мигдаль - 200.

Пиріжки з лівером. Легені і серце варять у підсоленій воді, печінку смажать. субпродукти пропускають через м’ясорубку, кладуть шаром не більше 3 см на розігрітий з маргарином лист і обсмажують при помішуванні. В масу додають пресовану ріпчасту цибулю, білий соус, сіль перець, перемішують.

Вихід продуктів (г): легені - 1389/1278 або серце - 1804/1633, печінка яловича - 1630/1353, маргарин столичний - 60, цибуля ріпчаста - 100/84, пресована цибуля - 42, борошно пшеничне - 10, перець чорний мелений - 0,5, сіль - 10.

4. Товарознавча характеристика продуктів

Яйця - в основному білковий продукт, дуже високої харчової та біологічної цінності, оскільки в них містяться всі поживні речовини, необхідні для життєдіяльності людини. До складу курячого яйця входять: білки - 12,7%; жири - 11,5%; мінеральні речовини - 0,1%; вода - 74%; вітаміни D, Е, каротин, В1, В2, В6, РР, холін.

Борошно - порошкоподібний продукт, який одержують при розмелюванні порошкоподібних злаків. Назва борошно походить від виду зернової культури ( пшениці, жита, гречки та ін.). Воно буває пшеничним, житнім, пшенично-житнім, кукурудзяним, гречаним та ін. Щоб одержати смачні страви, пухкі, пористі вироби, необхідно знати технологічні властивості борошна, до яких належать: галоутворююча, газоутримуюча та водопоглинаюча здатність і „сила” борошна.

Цибуля ріпчаста - найбільш поширений вид цибулевих овочів. Характеризується високим вмістом ефірних олій (10-15,5%), гострим смаком та специфічним запахом. Вона містить: цукри - 15-16%; вітаміни С, В1, В2, В6, РР; фолієву кислоту; мінеральні солі кальцію, фосфору, натрію, калію; залізо; азотисті речовини (до 1,7%).

Серце - продукт, який перед приготуванням має бути звільнений від зовнішніх кровоносних судин і плівок, повинен бути промитий для видалення згустків крові, мати поздовжній і поперечний розрізи.

Печінка - продукт, який перед приготуванням повинен бути промитий у холодній воді, відбитий плоским боком ножа. Печінку звільняють від плівки, вирізують внутрішні кровоносні судини.

Легені мають колір від світло-рожевого до темно-рожевого з сіруватим відтінком. Мають бути промиті від слизу і крові.

Чорний перець - це висушені недостиглі плоди повзучої рослини. Гострий аромат і смак перцю залежить від ефірної олії (до 1%) та алкалоїду пелерину (до 9%), що входять до його складу. Плоди перцю мають кулясту форму діаметром 3-5 мм, зморшкувату поверхню, чорний матовий колір з коричневим відтінком, гостро-пекучий смак. Його випускають у вигляді горошку і меленим. Ціниться чорний перець-горошок, який тоне у воді, твердий. У кулінарії використовують для приготування перших і других страв (м’ясних, рибних, овочевих), соусів, закусок і холодних страв.

Кухонна сіль - це розчинні у воді кристалики, які містять 97-99% NaСl, невелику кількість солей магнію, калію, що надають їй гігроскопічності, жорсткості і гіркуватого присмаку.

Цукор - це чистий вуглевод цукроза, цінний продукт харчування і сировина для кондитерської промисловості. Крім того, є хорошим консервуючим середовищем. Він легко засвоюється організмом людини, зміцнює нервову систему, знімає втому, проте надлишок його в організмі шкідливий (спричиняє ожиріння, порушення обміну речовин, захворювання зубів). Енергетична цінність 100 г цукру - близько 374 ккал, або 1565 Дж.

Мед - природний продукт, солодкий на смак. Його виробляють бджоли з медоносних рослин, в основному з нектару квітів. Натуральний мед є цінним продуктом харчування.

Ваніль - це висушені стручкоподібні плоди виткої тропічної рослини - ліани. Найцінніші з них - довгі (20-25 см), гнучкі стручки ванілі, темно-коричневого, майже чорного кольору, з блискучою поверхнею, маслянисті на дотик, м’ясистої консистенції.

Сода питна - це гідрокарбонат натрію (NaНСO3), білий порошок у вигляді кристаликів із солонуватим солодкувато-лужним смаком.

Маргарин - високоякісний жир, подібний до вершкового масла за смаком, кольором, ароматом, консистенцією, вмістом жирів, білків, вуглеводів є саломас (гідрогенізований жир). Крім того, маргарин містить яловичий та свинячий жири, коров’яче масло, коров’яче молоко (натуральне або сухе), кухонну сіль, цукор, какао порошок, ванілін, барвники.

5. Обладнання робочих місць та інвентар

Фритюрниця електрична ФЕСМ - 20 (фритюрниця електрична секційна з модульованою робочою поверхнею). Є апаратом спеціалізованим, який встановлюють або самостійно, або в складі технологічної лінії по виготовленню смажених виробів. Являє собою апарат періодичної дії.

БУДОВА ФЕСМ - 20

Складається із кожуха, вмонтованого на рамі, яка кріпиться на чотирьох регульованих по висоті ніжках. На рамі розміщується жарова ванна. У цій ванні, яка виготовляється з нержавіючого чавуну, розміщуються ТЕНи. Останні кріпляться до спеціального ТЕНотримача, що дозволяє відкручувати ТЕНи, чистити і заміняти їх. До дна ванни приварено масловідстійник з патрубком для зливу відпрацьованого масла із ванни у бачок. До дна ванни кріпиться температурне реле, яке автоматично регулює температуру в ванні. Продукти обсмажують у сітчастих корзинах, які за допомогою саків зачіпляють за стінки ванни. В процесі роботи ванна закривається кришкою з непрозорого матеріалу. Блок керування розміщується на кожусі рами і містить кнопки „пуск” і „стоп”, а також дві сигнальні лампи: зелена - підключено до мережі, жовта - працюють ТЕНи.

ЕКСПЛУАТАЦІЯ ФЕСМ - 20

Перевіряють заземлення, гумовий килимок, технічно-санітарний стан машини, закривають вентиль зливу масла. Потім наливають фритюрний жир до мітки термореле, встановлюють необхідну температуру смаження і натискуємо на „пуск”, при цьому загоряються дві лампи. По досягненні необхідної температури в ванну вставляють сітку з продуктами і закривають кришку. Смажать до утворення коричневої кірочки.

З метою запобігання опіків забороняється обсмажувати продукт при відкритій кришці. З цією ж метою перевертати продукт слід „від себе”. По закінченні смаження натискують „стоп”, обережно піднімають корзину, дають стекти маслу, звільняють від продукту. Кожні 42 години фритюрний жир очищують і здійснюють санітарну обробку машини. Інвентар для дріжджових виробів: дощечка, ніж, ложка, сито для просіювання борошна.

6. Організація робочого місця

В приміщенні, де організовують робоче місце для приготування дріжджових виробів мають знаходитись: тістомішалка, фритюрниця, стіл для виготовлення виробів. Відділок смаження повинен розміщуватись біля витяжки. Для приготування начинок робоче місце оснащується електричною плитою, виробничими столами із шухлядами для інвентарю. Ще у цьому приміщенні мають бути ванни з холодною та гарячою водою та холодильні шафи для зберігання готових начинок. На виробничих столах розміщуються циферблатні ваги.

7. Графічна частина: технологія приготування начинки "фарш ліверний"

8. Охорона праці та техніка безпеки

Охорона праці - система правових заходів і засобів, спрямованих на збереження здоров’я і працездатності людини у процесі праці. Це комплексна система в державі. Головна мета охорони праці є створення на кожному робочому місці безпечних умов праці, умов безпечної експлуатації, зменшення і та усунення небезпечних факторів виробництва, травматизму, професійних захворювань.

ЗАГАЛЬНІ ПОЛОЖЕННЯ

1. Робоче місце має зберігатися в чистоті і порядку. Не дозволяється загромаджувати робоче місце і прохід готовою продукцією, сировиною, тарою, товарами та іншими предметами.

3. Заколювати спеціальний одяг, тримати в кишенях ріжучі предмети забороняється.

4. Потрібно слідкувати, щоб підлога була чистою і рівною.

5. Працюючі повинні стежити за чистотою тіла: необхідно щотижня митися гарячою водою з милом і мочалкою, перед початком роботи приймати душ та одягати спеціальний одяг. Якщо відсутні умови для прийняття душу, то слід вимити руки до ліктів з мочалкою та милом.

6. Працюючі мають користуватись лише такими предметами, до яких не мають доступу стороні особи.

7. Нігті завжди слід коротко обстригати, щоб не допускати накопичення бруду під ними.

8. Перед роботою, після відвідування туалету, після прибирання руки необхідно мити холодною водою з милом і щіткою, а потім споліскувати 0,2%-ним розчином хлорного вапна або 1%-ним розчином хлораміну.

9. На руках не повинно бути подряпин, порізів, опіків, нагноювань.

10. Не слід носити прикраси, годинники.

11. Якщо під час роботи ушкоджено шкіру пальців, рук, їх слід обробити дезінфікуючим розчином пероксиду водню, закрити стерильною пов’язкою й одягнути на них гумові пальчики.

12. Не допускаються до роботи особи, які мають захворювання зубів та слизових оболонок, захворювання на грип та ангіну.

13. Санітарний одяг повинен бути виготовлений з білої бавовняної тканини, яка легко переться.

14. Косинки та ковпаки повинні щільно закривати волосся.

15. Необхідно стежити за чистотою одягу, змінюючи його в міру забруднення, однак не рідше одного разу на два дні.

16. Робоче взуття має бути легким і зручним.

17. У санітарному одязі забороняється виходити за межі підприємства, категорично заборонено у санітарному одязі ходити в туалет.

18. Зберігати санітарний одяг потрібно окремо від верхнього одягу у спеціальних шафах, які регулярно миються та дезінфікуються.

19. Всі, хто влаштовується на роботу у сферу масового харчування, проходять медичний огляд.

ТЕХНІКА БЕЗПЕКИ ПРИ РОБОТІ З ФРИТЮРНИЦЕЮ

До початку роботи: перевірити справність.

Під час роботи: вмикати після заливання жиру. Продукти смажити в підігрітому жирі.

По закінченні роботи: відключити фритюрницю, перевірити вимкнення. Привести машину в належний санітарний стан.

9. Особиста гігієна виробничого інвентарю

Підприємства громадського харчування, відповідно до діючих норм забезпечення типових підприємств, повинні бути забезпечені торгово-технологічним і холодильним обладнанням, причому матеріал, з якого виготовлене обладнання, інвентар і тара не повинні негативно впливати на продукти харчування, змінюючи їх органолептичні якості, тобто метал повинен мати антикорозійне покриття.

Розставлене технологічне обладнання повинне забезпечувати вільний доступ до нього і правильну поточність виробничих процесів та забезпечення умов дотримання правил техніки безпеки працівниками підприємства.

Усе обладнання на підприємстві повинне бути пронумерованим. Для підвищення рівня санітарної культури підприємства громадського харчування мають бути обладнані комплектом, до якого входять: картоплесортувальні машини, мийні та картоплеочищувальні машини, посудомийні машини, універсальні приводи з комплектом змінних механізмів, м’ясорубки для обробки м’яса та риби, шинкувальні машини.

Конструкція обладнання повинна передбачати можливість розбирання для належної санітарної обробки агрегатів. Після закінчення роботи окремі деталі цих машин слід ретельно промити гарячою водою, ошпарити кип’ятком, насухо протерти чистою тканиною і просушити у жарочній шафі.

Література

1. Доцяк: Українська кухня: К.

2. Олійник О.М.: Особиста фізіологія, санітарія та гігієна харчування: К.

3. Обладнання (конспект).


Не нашли материал для своей работы?
Поможем написать уникальную работу
Без плагиата!
Без нейросетей!