Информационное обеспечение внешнеэкономической деятельности

  • Вид работы:
    Тип работы
  • Предмет:
    Финансы, деньги, кредит
  • Язык:
    Русский
    ,
    Формат файла:
    MS Word
    38,53 kb
  • Опубликовано:
    2008-12-09
Вы можете узнать стоимость помощи в написании студенческой работы.
Помощь в написании работы, которую точно примут!

Информационное обеспечение внешнеэкономической деятельности

Міністерство внутрішніх справ України

Харківський національний університет внутрішніх справ

Навчально-науковий інститут менеджменту, соціальних та інформаційних технологій

Кафедра інформаційних систем і технологій в діяльності ОВС






Курсова робота

з дисципліни «Основи програмування та алгоритмічні мови»

на тему: «Автоматизоване нарахування заробітної плати»


Виконав:

Перевірив:







Харків, 2009

Зміст

Вступ         3

1. Основна частина      4

1.1 Неформальна постановка задачі         4

1.2 Формальна постановка задачі   4

1.3 Структура зберігаючих даних   5

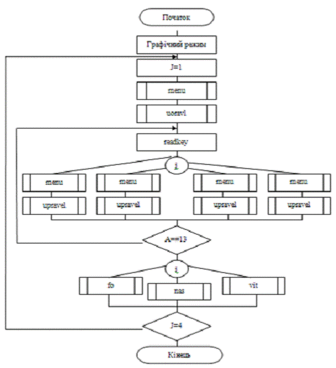
2. Алгоритми      6

2.1 Алгоритм основної програми  6

3. Вихідний код програми     7

Висновок   14

Список використаної літератури    15

Вступ

В кожній організації, кожен робітник получає за свій труд певну заробітну плату. Чим більше працюєш тим більше платня, але весь процес нарахування досить важкий. Дуже велика кількість факторів яких потрібно враховувати і якщо це робити вручну, то помилки не уникнути. Таким чином задачею курсової роботи і полягає у створенні програми автоматизованого нарахування зарплатні.

Я вибрав мову програмування Turbo Pascal, з метою закріплення своїх навиків з програмування.

1. Основна частина

1.1 Неформальна постановка задачі

Розробити програму - «Автоматизоване нарахування платні» для збереження та перегляду, а також аналізу введеної інформації.

Введення і збереження інформації в файл:

ПІБ працівника

Дата народження

Вислуга працівника;

Можливість редагування даної бази

Організація аналізу та автоматичного нарахування

Можливість видалення всієї бази.

Зручний інтерфейс для користувача

Швидкість та простота роботи в даній програмі

Практичне застосування

1.2 Формальна постановка задачі

Вихідні дані:

Маємо множину Р={P1, P2, …, Pi} робітників. Кожен робітник має свої відомості які впливають на формування платні.

V - вислуга

M - мінімум

S - стаж

R - премія

Результат:

Множина Dij, яка формуються з вхідних даних а саме множини Pi

Математична модель:

Dij =M+(S+V)*2+R+300

1.3 Структура збережених даних

K - структурована перемінна для роботи з даними

Im - поле для введення ПІБ робітника

V - поле для введення віку

Vl - поле для ведення вислуги років

Loki -процедура для малювання рамочки

Menu - створення головного меню програми

Upravl - створює утпавляючий елемент для меню

Fo - введення та збереження даних

Nas - на рахунок заробітної плати

Vit - видалення відомостей

2. Алгоритми

2.1 Алгоритм основної програми


3. Вихідний код програми

uses crt,dos;

type k=record

im:string[15];

v,vl,zp:integer;

end;

var f:file of k; rab:k;

procedure loki (x1,y1,x2,y2,a,b:byte);

begin

textbackground(a);

textcolor(b);

window (x1,y1,x2,y2);

write('Й');

for i:=1 to (x2-x1)-1 do

begin

write('Н');

end;

write('»');

for i:=2 to (y2-y1)-1 do

begin

gotoxy(1,i);

write('є');

gotoxy(x2-x1+1,i);

write('є');

end;

write('И');

for i:=1 to (x2-x1)-1 do

begin

write('Н');

end;

write('ј');

end;

{------------------------}

procedure newreadkey (var a:char;var b:byte);

begin

b:=0;

a:=readkey;

if a=#0 then

b:=ord(readkey);

end;

{------------------}

procedure menu(s1,s2,s3,s4:string;x,y:byte);

begin

window(1,1,40,25);

textbackground(7);

clrscr;

window(10,5,30,16);

textbackground(7);

textcolor(2);

clrscr;

gotoxy(x,y);

write(s1);

gotoxy(x,y+3);

write(s2);

gotoxy(x,y+6);

write(s3);

gotoxy(x,y+9);

write(s4);

end;

{------------------}

procedure upravl(x1,y1,x2,y2,a,b,x,y:byte;s:string);

begin

window(x1,y1,x2,y2);

textbackground(a);

textcolor(b);

clrscr;

gotoxy(x,y);

write(s);

end;

procedure fo;

var i,n:integer;

begin

window(1,1,40,25);

textbackground(3);

clrscr;

gotoxy(15,1); writeln('ZAPOLNENIE');

window(5,1,35,25);

textcolor(1);

assign(f,'rab');

rewrite(f);

for i:=1 to n do

begin

seek(f,filesize(f));

clrscr;

writeln('rabo4ii#',i);

write('Vvedi familiu rabo4ego- ');readln(rab.im);

write('Vvedi vozrost rabo4ego- ');readln(rab.v);

write('Vvei vislugu rabo4ego- ');readln(rab.vl);

rab.zp:=rab.v+rab.vl+300;

write(f,rab);

end;

close(f);

end;

{.......................}

procedure nas;

var i:integer;

begin

window(1,1,40,25);

textbackground(3);

clrscr;

gotoxy(15,1); writeln('POISK');

window(5,2,35,25);

textcolor(1);

if fsearch('rab','rab')='' then

begin

textcolor(4);

write('FAIL NE NAIDEN!!!');

end

else

begin

assign(f,'rab');

reset(f);

for i:=0 to filesize(f)-1 do

begin

seek(f,i);

read(f,rab);

writeln('Rabo4iy "',rab.im,'": poluchaet-',rab.zp,'grn');

writeln;

end;

readln;

close(f);

end;

readln;

end;

{..........}

procedure vit;

begin

window(1,1,40,25);

textbackground(3);

clrscr;

gotoxy(15,1); writeln('POISK');

window(5,2,35,25);

textcolor(1);

if fsearch('rab','rab')='' then

begin

textcolor(4);

write('FAIL NE NAIDEN!!!');

end

else

begin

assign(f,'rab');erase(f);

writeln('FAIL UDALENO');

end;

readln;

end;

{::::::::::::::::::::}

var a:char;

b,j:byte;

textmode(c40);

{ fo;

nas;

vit;

readln; }

repeat

window(1,1,40,25);

textbackground(7);

clrscr;

j:=1;

menu('Zapolnenie','Vivod','Steranie','vixod',7,2);

upravl(7,5,33,7,7,4,10,2,'Zapolnenie');

repeat

newreadkey(a,b);

case b of

72:j:=j-1;

80:j:=j+1;

end;

case j of

0:j:=1;

5:j:=4;

end;

case j of

1: begin

menu('Zapolnenie','Vivod','Steranie','vixod',7,2);

upravl(7,5,33,7,7,4,10,2,'Zapolnenie');

end;

2: begin

menu('Zapolnenie','Vivod','Steranie','vixod',7,2);

upravl(7,8,33,10,7,4,10,2,'Vivod');

end;

3: begin

menu('Zapolnenie','Vivod','Steranie','vixod',7,2);

upravl(7,11,33,13,7,4,10,2,'Steranie');

end;

4: begin

menu('Zapolnenie','Vivod','Steranie','vixod',7,2);

upravl(7,14,33,16,7,4,10,2,'vixod');

end;

end;

until a=#13;

case j of

1: fo;

2: nas;

3: vit;

end;

until j=4;

end.

Висновок

В даній курсовій роботі були виконані всі вимоги. Була створена програма яка відповідає тим вимогам які ставилися на початку створення курсової роботи. Були створені власні процедури, а також застосовані запозичені. Таким чином програма була написана на мові програмування Паскаль, оскільки вона найбільш підходить для виконання тих завдань які висувалися на початку.

Список використаної літератури

1.       Струков В.М. Основи алгоритмизации и програмирования. Часть 2. Учебное пособие. - Харьков: Изд. Нац. ун-та внутр.дел,2003. - 188 с.

2.       Сердюченко В.Я. Розробка алгоритмів та програмування на мові Turbo Pascal. - X.,1995.

3.       Немнюгин С.А. Turbo Pascal. - СПб.: Питер, 2002. - 496 с.: ил.

Похожие работы на - Информационное обеспечение внешнеэкономической деятельности

 

Не нашли материал для своей работы?
Поможем написать уникальную работу
Без плагиата!
Без нейросетей!