Мировое хозяйство и мировой рынок. Международные валютные отношения
Міністерство
освіти і науки України
Національний
технічний університет
“Харківський
політехнічний інститут”
Кафедра
“Обчислювальної техніки та програмування”
Звіти
лабораторних
робіт
«Автоматизоване
проектування»
м.
Харків 2007
Лабораторная работа №1
Разработка функциональной схемы. Разбиение схемы
на пять иерархических уровней. Моделирование элементов нижнего иерархического
уровня.
Цель работы: Декомпозиция полученного задания.
Разработка функциональной схемы устройства.
Получение и закрепление практических навыков моделирования логических элементов
в системе автоматизированного проектирования OrCAD 10.3
Индивидуальные задания:
|
№ п/п
|
Формулировка
задания
|
Серия
|
Элементы
I иерархического уровня
|
|
14.
|
Умножить
два числа с одновременным анализом двух разрядов множителя, начиная со
старших разрядов
|
74AS
|
2И,
2ИЛИ, НЕ, 2И-НЕ, 2ИЛИ-НЕ, XOR2
|
Алгоритм
Разработка
функциональной схемы
Для
реализации алгоритма умножения необходимо:
16-ти
разрядный регистр для частичной суммы.
8-ми
разрядный сдвиговый регистр для множителя.
8-ти
разрядный сумматор.
16-разрядный
сумматор.
счетчик
импульсов для определения конца умножения.
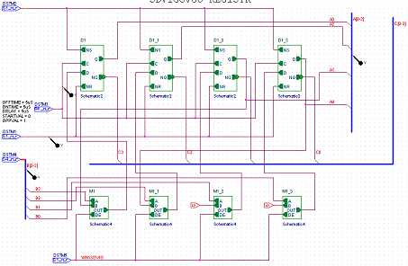
Функциональная
схема будет иметь следующий вид:
Разбиение
схемы на пять иерархических уровней.
Элементы
1-го уровня иерархии:
2И,
2ИЛИ, НЕ, 2И-НЕ, 2ИЛИ-НЕ, XOR2
Элементы
2-го уровня иерархии:
Триггер
D;
Сумматоры;
Мультиплексоры;
Элементы
3-го уровня иерархии
4-х
разрядные:
Регистры;
Сумматоры;
Счетчики;
Элементы
4-го уровня иерархии
8-ти
разрядный сумматор;
16-ти
разрядный сумматор;
8-разрядный
регистр.
16-разрядный
регистр.
Элементы
5-го уровня иерархии
Элементом
5-го уровня иерархии является само устройство умножения двух 8-ми разрядных
чисел.
Моделирование
элементов нижнего иерархического уровня
1.
Моделирование элемента 2И
Выбираем
необходимый элемент из библиотеки, и подаем цифровые сигналы.
Определяем
временные характеристики элемента.
Из
результатов моделирования видно, что задержка элемента при переходе от 0 в 1
составляет 5 нс, ширина зоны неопределенности 4 нс.
Из
результатов моделирования видно, что задержка элемента при переходе от 1 к 0
составляет 5,5 нс, ширина зоны неопределенности 4,5нс.
2.
Моделирование элемента 2ИЛИ
Выбираем
необходимый элемент из библиотеки, и подаем цифровые сигналы.
Определяем
временные характеристики элемента.
Из
результатов моделирования видно, что задержка элемента при переходе от 0 в 1
составляет 6,3 нс, ширина зоны неопределенности 5,3нс.
Из
результатов моделирования видно, что задержка элемента при переходе от 1 к 0
составляет 6,3 нс, ширина зоны неопределенности 5,3нс.
3.
Моделирование элемента НЕ
Выбираем
необходимый элемент из библиотеки, и подаем цифровые сигналы.
Определяем
временные характеристики элемента.
Из
результатов моделирования видно, что задержка элемента при переходе от 0 в 1
составляет 5 нс, ширина зоны неопределенности 4 нс..
Из
результатов моделирования видно, что задержка элемента при переходе от 1 к 0
составляет 4 нс, ширина зоны неопределенности 3 нс.
4.
Моделирование элемента 2И-НЕ
Выбираем
необходимый элемент из библиотеки, и подаем цифровые сигналы.
Определяем
временные характеристики элемента.
Из
результатов моделирования видно, что задержка элемента при переходе от 0 к 1
составляет 4,5 нс, ширина зоны неопределенности 3,5 нс.
Из
результатов моделирования видно, что задержка элемента при переходе от 1 к 0
составляет 4 нс, ширина зоны неопределенности 3 нс.
5.
Моделирование элемента 2ИЛИ-НЕ
Выбираем
необходимый элемент из библиотеки, и подаем цифровые сигналы.
Определяем
временные характеристики элемента.
Из
результатов моделирования видно, что задержка элемента при переходе от 0 к 1
составляет 4,5 нс, ширина зоны неопределенности 3,5 нс.
Из
результатов моделирования видно, что задержка элемента при переходе от 1 к 0
составляет 4,5 нс, ширина зоны неопределенности 3,5 нс.
5.
Моделирование элемента 2XOR
Выбираем
необходимый элемент из библиотеки, и подаем цифровые сигналы.
Определяем
временные характеристики элемента.
Из
результатов моделирования видно, что задержка элемента при переходе от 0 к 1
составляет 5,8 нс, ширина зоны неопределенности 4,4 нс.
Из
результатов моделирования видно, что задержка элемента при переходе от 1 к 0
составляет 5,6 нс, ширина зоны неопределенности 4,2 нс.
После
моделирования всех элементов нижнего уровня получили временные характеристики
для библиотеки 74AS:
|
ЭЛЕМЕНТ
|
Задержка,
нс
|
Задержка,
нс
|
Ширина
зоны неопределенности, нс
|
|
01
|
10
|
01
|
10
|
|
2И
|
5
|
5,5
|
4
|
4,5
|
|
2ИЛИ
|
6,3
|
6,3
|
5,3
|
5,3
|
|
НЕ
|
5
|
6
|
4
|
5
|
|
2И-НЕ
|
4,5
|
4
|
3,5
|
3
|
|
2ИЛИ-НЕ
|
4,5
|
4,5
|
3,5
|
3,5
|
|
2XOR
|
5,8
|
5,6
|
4,4
|
4,2
|
Лабораторная работа №2
Моделирование элементов второго иерархического
уровня.
Моделирование D-триггера
Получаем временную диаграмму:
Определяем временные характеристики элемента.
Из результатов моделирования видно, что задержка
триггера при переключении от 0 к 1 составляет 13,5нс.
Из результатов моделирования видно, что задержка
триггера при переключении от 1 к 0 составляет 13,5 нс.
Моделирование мультиплексора
Получаем временную диаграмму:
Определяем временные характеристики элемента.
Из результатов моделирования видно, что задержка
мультиплексора при переключении от 0 к 1 составляет 11,8 нс.
Из результатов моделирования видно, что задержка
мультиплексора при переключении от 1 к 0 составляет 15,8 нс.
Моделирование cумматора
Получаем временную диаграмму:
Определяем временные характеристики элемента.
Из результатов моделирования видно, что задержка
сумматора при переключении от 0 к 1 составляет 11,8 нс.
Из результатов моделирования видно, что задержка
сумматора при переключении от 1 к 0 составляет 10 нс.
|
Элемент
|
Максимальное
время задержки, нс
|
|
D-триггер
|
13,5
|
|
Сумматор
|
11,8
|
|
Мультиплексор
|
15,8
|
Лабораторная работа №3
Моделирование элементов третьего иерархического
уровня
Моделирование 4-разрядного сдвигового регистра
со сдвигом на 2 разряда.
Получаем временную диаграмму:
Определяем временные характеристики элемента.
Из результатов моделирования видно, что задержка
регистра составляет 8,9нс.
Моделирование 4-разрядного сумматора
Получаем временную диаграмму:
Определяем временные характеристики элемента.
Из результатов моделирования видно, что задержка
сумматора составляет 25,2 нс.
Моделирование 4-разрядного счетчика
Получаем временную диаграмму:
Определяем временные характеристики элемента.
Из результатов моделирования видно, что задержка
счетчика составляет 41,8 нс.
|
Элемент
|
Максимальное
время задержки, нс
|
|
Регистр
|
16,6
|
|
Сумматор
|
25,2
|
|
Счетчик
|
41,8
|
Лабораторная работа №4
Моделирование элементов четвертого
иерархического уровня.
Моделирование 8-разрядного сдвигового регистра
со сдвигом на 2 разряда.

Определяем временные характеристики элемента.
Из результатов моделирования видно, что задержка
регистра составляет 8,9нс.
Моделирование 16-разрядного регистра
Получаем временную диаграмму:
Определяем временные характеристики элемента.
Из результатов моделирования видно, что задержка
регистра составляет 8,9нс.
Моделирование 16-разрядного сумматора
Получаем временную диаграмму:
Определяем временные характеристики элемента.
Из результатов моделирования видно, что задержка
регистра составляет 51,7нс
Моделирование 8-разрядного сумматора.
Получаем временную диаграмму:
Определяем временные характеристики элемента.
Из результатов моделирования видно, что задержка
сумматора составляет 51,7 нс.
|
Элемент
|
Максимальное
время задержки, нс
|
|
8-разрядний
регистр
|
8,9
|
|
16-разрядный
регистр
|
8,9
|
|
8-разрядний
сумматор
|
51,7
|
|
16-разрядний
сумматор
|
51,7
|
Лабораторная работа №5
Моделирование схемы проектируемого устройства в
целом. Анализ правильности его функционирования
Схема проектируемого устройства
Результаты моделирования устройства:
Анализ правильности функционирования
Для проверти правильности функционирования
умножаем два числа А=B316 и В=D916; B316 = 17910 ; D916 = 21710;
ßA=166;
A+ßA=219;
|
№
такта
|
Действие
|
|
1
|
D=0000000000000000
B = 11|011001 D=D+A+ßA=219 ßßD=864
|
|
2
|
B
=01|100100 D=D+A=864+B3=917 ßßD=245C
|
|
3
|
B
=10|010000 D=D+ßA=245C+166=25C2
ßßD=9708
|
|
4
|
B
=01|000000 D=D+A=9708+B3=97BB
|
Результат: 97BB16 = 3884310 = 17910 * 21710.
Значения частичных сумм (D) совпадают с
результатами моделирования.
При завершении вычислений устройство прекращает
подачу синхроимпульсов.
Лабораторная работа №6
Исследование проектируемого устройства на
быстродействие. Определение оптимальной частоты входных сигналов.
Устройство умножения 8-ми разрядных чисел:
Результаты моделирования устройства:
Рассчитываем примерное значение максимально
допустимой частоты импульсов.
Для расчета частоты импульсов необходимо
рассчитать минимальную длительность такта, которая
будет составлять сумму максимальных задержек элементов устройства.
Fmax= 1/ Tmin ,[Гц]
Рассчитаем частоту для данного примера.
Тmin = tз.2AND+ tз8SUM + tз16SUM +
tз16RG=5,5+51,7+51,7+8,9=117,8 (нс);
Fmax = 1/117,8* 10-9 ≈ 8,5 (МГц).
Проверим полученные данные.
Зададим частоту синхроимпульсов в 8МГц:
Результаты моделирования:
При увеличении частоты ,например, до 25 MГц
произойдет сбой:
Лабораторная работа №7
Оценить погрешность выполнения заданных операций
на спроектированном устройстве и устройстве, выполняющем аналогичные операции
на аналоговых блоках.
Опорное напряжение ЦАП на выходе цифрового
умножителя рассчитали по формуле:
,
где
m - число двоичных разрядов, DB - цифровой код на входе, V(OUT) - необходимое
напряжение выхода.
V(OUT)
= 5 * 5 = 25; - напряжение, возникающее при умножении двух сигналов в 5В.
Результаты
моделирования:
Погрешность
можно оценить визуально по результатам моделирования. Погрешностью является
разница между графиками результатов аналогового и цифрового умножений.
Лабораторная
работа №8
Моделирование
элементов второго иерархического уровня в системе автоматизированного проектирования
GL-CAD
Моделирование
D-триггера
Получаем
временную диаграмму:
Моделирование
мультиплексора
Получаем
временную диаграмму:
Моделирование
cумматора
Получаем
временную диаграмму:
Лабораторна
робота 9
Тема: «Трасування схеми в системі наскрізного
K-значного автоматизованого проектування».
Ціль роботи: Придбання навичок створення макетів
друкованих плат цифрових пристроїв у системі .
Мал.1
Схема пристрою.
Мал.2
Розміщення елементів на друкованій платі.
Мал.
3 Автоматична прорисовка доріжок на друкованій платі.
Лабораторна
робота 10
Тема:
«Моделювання роботи схеми в системі наскрізного K-значного автоматизованого
проектування з урахуванням взаємного впливу провідників на друкованій платі».
Ціль
роботи: Придбання навичок моделювання роботи схем цифрових пристроїв у системі
з урахуванням взаємного впливу провідників на друкованій платі.
Мал.4
Моделювання схеми без врахування впливу провідників.
Мал.5
Моделювання схеми з врахуванням впливу провідників.