Международная миграция рабочей силы

  • Вид работы:
    Тип работы
  • Предмет:
    Финансы, деньги, кредит
  • Язык:
    Русский
    ,
    Формат файла:
    MS Word
    28,49 kb
  • Опубликовано:
    2008-12-09
Вы можете узнать стоимость помощи в написании студенческой работы.
Помощь в написании работы, которую точно примут!

Международная миграция рабочей силы

Содержание

Введение

Глава 1. Использование систем автоматизации учета на предприятии

1.1 Характеристика предприятия ООО "Евросеть"

1.2 Экономическая сущность задачи учета продажи товаров

1.3 Место задачи учета продажи товаров в деятельности предприятия и использования вычислительной техники в учете

Глава 2. Постановка и реализация задачи автоматизации учета продажи товаров в ООО "Евросеть"

Глава 3. Обоснование экономической эффективности

3.1 Выбор и обоснование методики расчёта экономической эффективности

3.2 Расчет показателей экономической эффективности проекта

Заключение

Список использованной литературы

Введение

Динамическая конкурентная среда, новые условия ведения бизнеса предъявляют повышенные требования к организации управления на торговом предприятии. В современных условиях организационная структура управления является стратегическим фактором конкуренции. Рост физических объемов торговли и расширение ее ассортимента обуславливает необходимость совершенствования управленческой деятельности предприятий торговли. Таким образом, исследование и рационализация информационных процессов в системе управления на предприятиях торговли является актуальной задачей в научном и практическом отношении.

В данной работе рассматривается один из элементов автоматизированного учета хозяйственной деятельности как учет продажи товаров на предприятии торговли ООО "Евросеть" филиал г. Екатеренбурге.

В первой главе была рассмотрена существующая на предприятии технология учета продаж товаров, дано обоснование использования вычислительной техники для решения этой задачи. Были отмечены недостатки, такие как:

отсутствие связи торговой программы 1С Предприятие 8.0. Управление торговлей с бухгалтерской программой «Интегратор»;

Во второй главе рассмотрена схема взаимосвязи программных модулей и информационных файлов, обеспечивающих бухгалтерский, оперативный и количественно-суммовой учет товаров. Так же для решения задачи автоматизации учета продаж с учетом сложившихся на предприятии принципов управления и на основе отчетных данных был проведен анализ информационных потоков и разработана схема передачи данных из громоздкой программы «Интегратор» в 1С Предприятие 8.0. Управление торговлей.

В третьей главе описан расчет показателей экономической эффективности проекта.

Назначением реализации проекта Автоматизация учета продаж в ООО "Евросеть» филиал г. Екатеринбурге является:

Цель автоматизированного решения задачи сводится к устранению недостатков, которые были мной отмечены в предыдущем разделе, поэтому ее можно разделить на две группы подцелей:

достижение улучшения ряда экономических показателей (увеличение числа обслуживаемых клиентов, сокращение численности персонала);

улучшение значений показателей качества обработки информации (повышение степени достоверности обработки информации, степени ее защищенности, повышение степени автоматизации получения первичной информации).

Глава 1. Использование систем автоматизации учета на предприятии

1.1 Характеристика предприятия ООО "Евросеть"

«Евросеть» - одна из крупнейших розничных компаний России, СНГ и Прибалтики, работающая в формате дискаунтера с человеческим лицом, и один из ведущих дилеров операторов сотовой связи.

Компания была основана в апреле 1997 года, тогда же был открыт первый салон сотовой связи «Евросеть» в Москве.

С самого начала Компания делала ставку на розничные продажи, с каждым годом расширяя ассортимент товара. В конце 1999 года «Евросеть» проводит ряд масштабных рекламных кампаний.

Бурный рост сети салонов связи «Евросеть» начался после смены стратегии развития, основным направлением которой стало резкое снижение цен на мобильные телефоны.

С января по декабрь 2002 года «Евросеть» открывает более 100 салонов связи, в 2003 году - к этому числу добавилось еще 117 салонов, в 2004-м - более 800 новых салонов связи «Евросеть», а 2005-м - 1934 новых магазина «Евросеть», в 2006-м - 1976 новых магазинов. По итогам 1 квартала 2007 года количество магазинов «Евросеть» в 12 странах составило 5156.

С 2001 по 2004 годы «Евросеть» заключает договора с вендорами и становится официальным партнером таких компаний, как LG, Motorola, Samsung, Siemens, Sony Ericsson, Sagem, Philips, Pantech. Работая напрямую с основными производителями телефонов и аксессуаров, получая в процессе переговоров самые выгодные условия поставок, «Евросеть» продолжает вести политику низких цен.

2003 год ознаменовался началом активного регионального развития. Экономические показатели Компании в регионах показали максимальную эффективность этого бизнеса в городах России. Приход национального ритейлера на региональный рынок обеспечивает не только стимулирование интереса к сотовой связи и рост абонентской базы операторов, но и появление на региональном рынке настоящей конкуренции, повышение профессионализма местных торговых сетей, а также, что немаловажно, появление новых рабочих мест. В этом же году наряду с сотовыми телефонами компания стала продавать цифровые фотоаппараты, персональное аудио и DECT-телефоны.

В конце 2003 года состоялся выпуск I транша векселей группой компаний «Евросеть».

В мае 2004 года - компания «Евросеть» переходит на новый виток деятельности, запуская в продажу цифровые фотоаппараты, MP3-плейеры и DECT-телефоны.

В апреле 2004 года - выпущен II транш векселей. В октябре этого же года размещен облигационный заем компании общей номинальной стоимостью 1 млрд. рублей.

В этом же году открываются филиалы «Украина» и «Казахстан».

В конце 2005 года открыт филиал «Киргизия».

В мае 2006 года сразу 4 первых салона открылись в Ташкенте, Узбекистан.

В январе 2007 года «Евросеть» выходит в Закавказье, открыв первые магазины в Армении и Азербайджане

В марте 2007 года в Поволжье появляется первый виртуальный оператор сотовой связи «Евросеть» (MVNO)

2 апреля 2007 года компании «Евросеть» исполнилось 10 лет

Для компании «Евросеть» главным приоритетом остается клиент. Поэтому вся политика продаж строится исключительно исходя из платежеспособности потенциальных покупателей и спроса на товары и услуги, предоставляемые группой компаний.

Группа компаний «Евросеть» насчитывает 18 региональных филиалов с развитой инфраструктурой местного управления. Сегодня ни одна компания не имеет таких темпов регионального развития, как группа компаний «Евросеть».

В компании работает более 34 тысяч человек.

«Евросеть» - единственная российская розничная компания, которая широко представлена за рубежом. Сегодня магазины «Евросеть» открыты также в Украине, Белоруссии, Молдавии, Эстонии, Латвии, Литве, Казахстане, Киргизии, Узбекистане, Армении и Азербайджане

Оборот компании «Евросеть» в 2006 году составил $4,6 млрд. долларов. В 2006 года «Евросеть» продала более 12,1 млн. сотовых телефонов. По итогам 1 квартала 2007 года оборот компании составила $1,3 млрд. долларов.

В 2006 году количество посетителей магазинов «Евросеть» превысило 700 млн. человек.

В начале деятельности компании название «Евросеть» обозначалось бордовым цветом на белом фоне. Свой нынешний вид с корпоративным желтым цветом логотип обрел в 1998 году.

Бренд «Евросеть» олицетворяет национальную сеть салонов сотовой связи, охватывающую всю Россию и ряд зарубежных стран. Визитной карточкой салона является его местонахождение, ярко оформленная вывеска и витрина. Тщательно подобранный персонал олицетворяет целую философию качественного обслуживания клиентов компании. И даже форма одежды персонала - ярко желтая.

В 2006 году бренд «Евросеть» вошел в рейтинг «Самые ценные бренды России 2006», подготовленном международным агентством Interbrand Zyntzmeyer & Lux AG и журналом «BusinessWeek Россия», где представлены 40 самых дорогих российских брендов.

Управлением предприятия ООО "Евросеть» филиал г. Екатеринбурге занимается генеральный директор. В его ведении находятся вопросы стратегического характера.

Директор подчиняется непосредственно генеральному и фактически управляет деятельностью компании на оперативном уровне. Он контролирует деятельность всех отделов. Также в его компетенции вопросы движения финансовых потоков.

Рис.1. Организационная структура ООО "Евросеть» филиал г. Екатеринбурге

Центральная проблема организации состоит в координации закупок и продажи. В виду небольшого размера рассматриваемого предприятия закупка и продажа находится в одних руках т.е. эти отделы имеют одного руководителя, в компетенцию которого входят вопросы закупки по всему ассортименту. Преимущество этой формы состоит в том, что руководитель владеет сферой сбыта и информацией о спросе, что дает ему быстро реагировать на изменения на рынке. На предприятии не используется разделения в соответствии с группами товаров, степени обслуживания, величине покупателей и т.д.

Отдельно выделен бухгалтерский отдел. Этот отдел состоит из главного бухгалтера, двух бухгалтеров и кассира. В обязанности главного бухгалтера входит ведение бухгалтерского учета, формирование отчетов для налоговой инспекции, начисление налогов, решение всех вопросов связанных с налоговой отчетностью и др. Кассир принимает выручку. Два бухгалтера оформляют документы по движению товара.

В отделе закупок и сбыта работают 2 менеджера. Задачами данного отдела являются:

формирование ассортимента товаров

поиск поставщиков

организация закупок

приемка товаров

управление торговыми агентами

прием заказов на поставку товаров

организация доставки

Рис. 2. Внешние и внутренние информационные связи отдела закупок и сбыта ООО "Евросеть» филиал г. Екатеринбурге

Каждый из менеджеров отвечает за определенные ему функции. Так, менеджер по закупкам отвечает за организацию поставок товаров, поиск поставщиков, прием товаров, слежением за товарными запасами. Менеджер по сбыту готовит необходимые материалы (бланки заказов и рекламную продукцию). Он же занимается приемом заказов от покупателей по телефону и в торговом зале офиса, контролирует деятельность склада, следит за отгрузкой товара и возвратами от покупателей, организационными вопросами, анализом деятельности. Информационные связи отдела закупок и сбыта представлены на рис. 2.

На рассматриваемом предприятии есть водитель для доставки товаров. В его обязанности входит доставка оборудования и инкассация средств за товар.

Отношения между отдельными местами и задачами характеризуются отношениями подчиненности сверху и снизу, или отношениями по горизонтали.

Разработкой и созданием компьютерных систем автоматизации бухгалтерского учета занимается большое количество специализированных фирм.

Предлагаемые на рынке программные средства можно разделить по выполняемым функциям на три большие группы:

программы, реализующие функции финансового (синтетического) учета и формирования финансовой отчетности;

программы, комплексно реализующие функции финансового и управленческого учета на малом предприятии;

программы, реализующие функции отдельных участков учета, преимущественно управленческого (учет основных средств, учет оплаты труда, учет материальных ценностей и т.п.) для средних и крупных предприятий.

Первые две группы программ предназначены для малых предприятий, которые характеризуются небольшими объемами работ по ведению бухгалтерского учета.

На этих предприятиях основной объем работ приходится на финансовый учет (на ведение счетов бухгалтерского учета и формирование отчетности), а на ведение управленческого учета (учета затрат на производство приходится меньше времени).

Это дает возможность упростить часть программы, связанную с управленческим учетом.

Среди этой группы наиболее распространенными являются такие пакеты прикладных программ как:

«Финансы без проблем» (фирма «Хакерт-дизайн», Мариуполь);

«1С-бухгалтерия» (фирма «1С», Москва);

«Бухгалтерия малого предприятия» (фирма «Фор», Москва).

Вторая группа программ позволяет охватить значительно больший круг функций и по существу создать полностью автоматизированную бухгалтерию.

К числу пакетов этой группы относятся такие, как:

«Электронная бухгалтерия» (фирма «ИНФИН», Москва);

«ФинЭКО» (АО «АВЭР», Москва);

«Комплексная планово-экономическая и бухгалтерская система» (фирма «Ком-Тех+», Москва);

«Бухгалтерия без проблем» (фирма АСВП, Москва).

Программы первой группы позволяют рассчитать и распечатать оборотно-шахматный баланс, оборотные ведомости по счетам, баланс предприятия и приложения к нему. Имеется также возможность формировать справки произвольной структуры с помощью встроенного генератора отчетов.

Характерный представитель второй группы программных средств-программа «Бухгалтерия без проблем», которая состоит из двух модулей «Управленческий учет» и «Сводный аналитический и синтетический учет и составление отчетности».

Первый модуль предназначен для аналитического учета основных средств, материальных ценностей, готовой продукции, расчетов по оплате труда. Связь этих участков со сводным учетам происходит путем передачи записей в один сводный файл.

Второй модуль обеспечивает аналитический учет по денежным, расчетным, кредитным и другим хозяйственным операциям, а также сводный учет по всем счетам баланса и составление бухгалтерской отчетности.

Другое направление использования компьютерной техники в учетной деятельности - использование для автоматизации начальной стадии бухгалтерского учета - первичного учета. Здесь компьютеры применяются для автоматизации труда на складах материальных ценностей и готовой продукции, при учете выработки и заработной платы в подразделениях предприятия.

Это позволяет исходную информацию без бумажных носителей передавать на дальнейшую обработку, улучшает качество учета и его оперативность.

Компьютеры можно успешно использовать для считывания штриховых кодов при организации первичного учета в магазинах, на складах и т.д.

Однако полная автоматизация этой стадии учета возможна при условии, что Ваше предприятие реализует импортные товары или использует импортные материалы и комплектующие, так как в России производители товаров практически не пользуются штриховыми кодами для своей продукции.

Бухгалтерия ООО "Евросеть» филиал г. Екатеринбурге для ведения бухгалтерского учета использует программу «Интегратор» фирмы «Инфософт».

«Интегратор» не содержит все необходимые средства для автоматизации бухгалтерского учета предприятия, обеспечивает полноту функций и требуемый уровень детализации учета на каждом участке.

Система построения программы дает возможность доступа нескольких пользователей (работников бухгалтерии) к общей информации в режиме реального времени, то есть новые или измененные с одного из рабочих мест данные могут сразу использоваться всеми сотрудниками, работающими на других компьютерах данной сети.

Программа поддерживает сложившееся на предприятии разделение бухгалтерии на участки учета, дает возможность обмена данными между отдельными участками, обеспечивает согласованную работу бухгалтеров, обладает средствами гибкой настройки входных и выходных документов, автоматизирует процедуры формирования проводок и выполнения расчетов на основе использования типовых хозяйственных операций.

Для предприятий, где учет ведут один-два бухгалтера существует однопользовательский (несетевой) вариант программы «Интегратор».

По своим возможностям и по набору функций он не уступает сетевому варианту, но работает на одном компьютере. Однопользовательский «Интегратор» имеет сравнительно невысокую стоимость и прост в эксплуатации.

На малых предприятиях допускается вести учет хозяйственных операций в общем хронологическом журнале с получением на его основе аналититческих и синтетических данных (простая форма учета).

Но с развитием предприятия и увеличения объемов производства и реализации, бухгалтерия неизбежно разделяется на участки учета, на каждом из которых занят один или несколько сотрудников.

На каждом из участков сохраняются общие принципы учетной политики, избранной предприятием и в то же время выполняются специфические для данного участка функции: учет кассовых операций, учет основных средств, учет расчетов с поставщиками, учет расчетов по заработной плате и т.д.

Разделение труда и специализация рабочих мест позволяют бухгалтерам более качественно и эффективно выполнять работу на своих участках, но в то же время создают проблемы их взаимодействия, так как обеспечить полную автономность работы невозможно.

Пока предприятие обслуживает один бухгалтер, достаточно использовать простую программу бухгалтерского учета, построенную по принципу ведения общего журнала хозяйственных операций. Такая система способна удовлетворить ограниченные информационные потребности небольшой бухгалтерии.

Как только предприятие начинает расти и появляется несколько участков учета, обслуживаемых разными работниками бухгалтерии, появляется необходимость в системе, поддерживающей информационный обмен между участками учета.

В частности, система должна давать возможность отражать хозяйственные операции, зарегистрированные одним бухгалтером в учетных регистрах других участков.

«Интегратор» позволяет осуществлять любую конфигурацию участков учета и любое распределение счетов по участкам.

Базовая поставка системы настроена на следующие участки:

денежные средства,

поставщики,

покупатели,

дебиторы и кредиторы,

готовая продукция и товары,

затраты,

основные средства,

расчетно-финансовые операции,

отчетность

При необходимости можно перенастроить систему, изменив этот состав участков.

Информационная целостность системы определяется единой системой классификации и обновления нормативно-справочной базы, а также наличием проводок, общих для двух различных участков.

В соответствии с принципом двойной записи всякая хозяйственная операция воздействует на два и более счета, которые могут принадлежать различным участкам.

Поэтому ввод данных на одном участке вызывает появление соответствующей записи на счетах смежных участков.

На каждом рабочем месте отражается только та часть информации, которая имеет отношение к работе данного бухгалтера, определяемая его правами доступа.

Права доступа устанавливает главный бухгалтер. В системе существует три уровня доступа:

возможность ввода данных

возможность корректировки данных

возможность просмотра данных

Дополнительно для разграничения доступа используется система паролей. Благодаря этой системе на одном компьютере-рабочем месте могут работать лица, имеющие разные права доступа.

При вводе характеристик хозяйственной операции сальдо и обороты пересчитываются только по тому счету, который относится к данному участку. Запись на корреспондирующем счете будет отложена до тех пор, пока ее не подтвердит бухгалтер того участка, к которому относится корреспондирующий счет.

Бухгалтер смежного участка может как подтвердить, так и опровергнуть введенную на другом участке проводку.

Проводки, введенные на одном участке, но отвергнутые или отложенные на другом именуются спорными. Бухгалтер, ответственный за сводный учет, может получить их полный перечень для разрешения спора. Баланс предприятия формируется только после подтверждения всех проводок.

Рассмотрим эту схему на примере учета денежных средств на расчетном счете и в кассе при ведении этих участков разными сотрудниками бухгалтерии.

Бухгалтер, обслуживающий расчетный счет, обрабатывая выписку банка вводит в компьютер проводку, которой дебетует счет 50 «Касса» и кредитует счет 51 «Расчетный счет». На основании этой проводки пересчитывается сальдо по счету 51.

Но правильно ли увеличивать на ту же сумму наличность в кассе? Если учет ведется разными бухгалтерами, автоматически приходовать в кассу деньги, которые кассир возможно еще не получил было бы неверно. Операцию передачи денежных средств с расчетного счета в кассу каждый из бухгалтеров, обслуживающих эти участки, должен обработать самостоятельно.

В систему «Интегратор» введены понятия:

объектов учета (товаров, материалов, готовой продукции, основных средств, ценных бумаг, заказов и т.д.);

субъектов учета (поставщиков, покупателей, дебиторов, кредиторов, подотчетных лиц, материально ответственных лиц, акционеров и др.);

оснований взаиморасчетов (договоров, партий поставок и т.п.);

подразделений (отделов, складов, торговых точек и др.);

статей затрат.

Информация в базах данных «Интегратора» структурирована на основе принятой классификации, полностью однородна и легко воспринимается. Структура баз данных и наличие соответствующих средств в системе обеспечивают необходимую настройку счетов и формирование аналитических показателей, возможность генерации выходных форм, связь с электронными таблицами и пр.

К примеру, счет 41 «Товары» можно настроить таким образом, чтобы количественный и стоимостной учет товаров (объектов учета) выполняется по отдельным складам, торговым точкам (подразделениям), материально ответственным лицам (субъектам учета), а учет по счету 60 «Расчеты с поставщиками» - как посторонними организациями (субъектами учета), так и по договорам или партиям поставок (основаниям взаиморасчетов).

В «Интеграторе» используются типовые операции, что делает менее трудоемкой и утомительной повседневную работу бухгалтера, уменьшая количество технических ошибок в учете.

Каждая типовая операция имеет свое краткое название, по которому пользователь вызывает ее из справочника. С операцией также связан перечень закрепленных за ней проводок и алгоритмов расчета показателей.

При вводе характеристик хозяйственных операций проводки формируются в основном автоматически. При этом на соответствующие счета списывается НДС по основным средствам и материальным ценностям, полностью или частично закрываются операционные счета, рассчитывается стоимость товарно-материальных ценностей по учетной, средней цене или в иностранной валюте, списываются издержки обращения, начисляется амортизация, рассчитывается подоходный налог, формируются отчисления на социальное страхование, распределяются общехозяйственные расходы и т.д.

В комплект поставки системы включается базовый список типовых хозяйственных операций, соответствующих избранной предприятием учетной политике. Бухгалтер может настроить и дополнить этот список самостоятельно и использовать его для автоматизации ввода и обработки данных.

Для индивидуальной настройки типовых операций можно использовать набор алгоритмов, поставляемый разработчиком, в состав которого входят, например, исчисление процента от суммы в операции, начисление амортизации, распределение общепроизводственных расходов, определение средней цены, стоимости и т.д.

Применение готовых алгоритмов упрощает процесс настройки типовых операций, кроме того, в системе предусмотрена возможность задавать и собственные формулы и рассчитвать необходимые показатели.

В «Интеграторе» предусмотрена автоматизация всей технологической цепочки обработки документов и формирования на их основе хозяйственных операций и проводок.

Так, процедура учета реализации товара включает выписку счета, зачисление на расчетный счет поступивших денежных средств, выписку накладной, отпуск товара.

При выписке счета и выписке накладной никаких бухгалтерских записей в учетных регистрах не производится. Однако составление этих документов сразу и в электронном виде (в виде записи на магнитном носителе компьютера) значительно упрощает последующие учетные операции, повышая оперативность учета.

Для автоматизации оперативного учета в ООО "Евросеть» филиал г. Екатеринбурге используется программа "Trade Assistant", которая не соответствует потребностям организации.

1.2 Экономическая сущность задачи учета продажи товаров

Хозяйственный учет представляет собой совокупность бухгалтерского, оперативного и статистического учета. Учет - одна из наиболее трудоемких функций управления. Отличительной чертой учета является большая массовость и однородность исходных и итоговых показателей. Как правило, итоговые показатели формируются путем многократной группировки по различным признакам исходных первичных данных без применения сложных расчетов.

Бухгалтерский учет реализации товаров в оптовой торговле осуществляется по мере отгрузки товаров и предъявления покупателям расчетных документов.

Отпуск товаров покупателям осуществляется на основе следующих документов: накладных; актов приема-передачи; счетов-фактур; товарно-транспортных накладных; железнодорожных и авианакладных.

Общая стоимость реализованных товаров по продажным ценам представляет собой товарооборот.

При учете продаж товаров, важно определиться с вопросом, какой момент считать продажей:

факт отгрузки товаров и предъявление покупателю расчетных документов;

факт поступления оплаты от покупателей на счета в учреждения банков.

Этот фактор определяет момент перехода права владения, пользования и распоряжения реализуемых товаров от поставщика к покупателю. В первом случае, как только товары отгружены и покупателю предъявлены на нее расчетные документы, все права собственности переходят на этот товар к покупателю; во втором - до момента оплаты товар является собственностью поставщика.

Момент продажи товаров обусловливает метод определения выручки от продажи: метод начисления («по отгрузке») или кассовый метод («по оплате»).

Метод определения выручки по отгрузке товаров и предъявлению расчетных документов покупателю повсеместно используется в международной практике. В нашей стране, особенно на субъектах малого предпринимательства, был распространен кассовый метод («по оплате»). Фактически в ООО "Евросеть» филиал г. Екатеринбурге при продаже оборудования применяется кассовый метод "по оплате", но иногда бывают исключения, и используется метод начисления "по отгрузке".

Счет-фактура составляется в двух экземплярах, один из которых предоставляется покупателю не позднее 10 дней с даты отгрузки товаров.

Счета-фактуры введены в качестве дополнительного инструмента контроля налоговых органов за полнотой сбора налога на добавленную стоимость.

Выходными документами, содержащими основные результатные экономические показатели, получаемые в процессе учета продаж являются документы, приведенные в Таблице 1. Данные документы формируются на основе информации из первичных документов, таких как:

-счет;

накладная;

счет-фактура.

В ООО "Евросеть» филиал г. Екатеринбурге учетной ценой являются покупные цены с НДС 18%.

Важным элементом учета реализации товаров является определение стоимости, по которой они списываются с баланса торговой организации.

Порядок списания отпущенных товаров зависит от способа хранения товаров на складе (партионный или сортовой) и принятого предприятием в учетной политике метода определения учетных цен на реализуемые товары.

Если складской учет товаров организован по партиям или в течение отчетного периода товар приобретался по одной и той же цене, то базой для определения покупной стоимости реализованных товаров могут служить данные первичных документов. При этом достаточно количество реализованных товаров в натуральном выражении умножить на цену их приобретения. Сложности возникают в условиях сортового учета товаров на складе, а также приобретения товаров у разных поставщиков по разным ценам. В этих случаях для определения покупной стоимости реализуемых товаров могут быть использованы методы оценки материальных запасов:

по средней (средневзвешенной) цене;

по ценам первых закупок (ФИФО);

по ценам последних закупок (ЛИФО);

по себестоимости единицы запасов.

ООО "Евросеть» филиал г. Екатеринбурге продажную цену определяет путем прибавления 20% к себестоимости (цене, по которой привезли оборудование), а списание на складе происходит по себестоимости.

Выбор этого метода оценки покупной стоимости реализуемого оборудования определен самим предприятием и закреплен в его учетной политике.

В счетах, выписанных покупателям за реализуемое оборудование, накладных на отпуск оборудования, а также счетах-фактурах, составленных и зарегистрированных в установленном порядке, указывается продажная цена этого оборудования без НДС и отдельной строкой - сумма налога на добавленную стоимость, начисленная по соответствующей ставке (20%) от продажной цены.

1. Продажа товара происходит по следующей схеме:

Частник

Выписывается накладная в двух экземплярах. Пробивается чек. Ставится печать и подпись. Покупатель тоже расписывается. Далее направляется на склад и получает товар по чеку или накладной с нашей подписью. Одна накладная остается на складе, а в конце рабочего дня возвращается в офис.

Юридическое лицо. Безналичные расчеты. Заключается договор в двух экземплярах и подкалывается в папку. Выписывается счет в двух экземплярах (с занесением его номера в тетрадь регистрации) и выдается покупателю для последующей предоплаты. После предоплаты выписывается накладная в трех экземплярах, счет-фактуру в двух экземплярах (с занесением их номеров в тетрадь регистрации) и отдается покупателю по доверенности от фирмы. Ставится печать и подпись. Покупатель тоже расписывается и идет получать товар на склад по накладной с росписью выписывающего лица и печатью. Один экземпляр документов подкалывается в папку с последующей передачей ее в бухгалтерию. Одна накладная остается на складе, а в конце рабочего дня возвращается в офис.

Юридическое лицо. Расчеты наличными. То же самое, что и при безналичных расчетах, только еще выбивается чек.

2.Возврат товара и обмен его

Покупатель в офисе выписывает накладную на бракованный товар (расход в брак). По этой накладной покупатель меняет товар на складе. В случае, если такого товара нет по остаткам в компьютере, предлагается другой товар или его стоимость на день продажи.

Таблица 1

Перечень выходных документов, получаемых в результате решения задачи учета продаж товаров.

Наимен. Групп (классов задач)

Наименование задач

Наименование выдаваемых документов

Период решения задачи

Назначение выдаваемых документов

Подразделения, кот. предназначены выходные документы

Учет

Учет расчетов с покупателями    Учет продажи товаров

Ведомость «Активность покупателей" Ведомость «Продажи "Книга продаж" Ведомость "Список должников" Отчет "Документы продаж" Ведомость "Продажи (по товарам)" Перечень "Товарные документы" Оборотная ведомость

1 раз в месяц     1 раз в месяц    1 раз в месяц

Учет и контроль за состоянием денежных расчетов, ведением главной книги и состоянием баланса  Учет и контроль за состоянием денежных расчетов, ведением главной книги и состоянием баланса Учет и контроль за состоянием денежных расчетов

Бухгалтерия, отдел выписки, Отдел снабжения и сбыта  Бухгалтерия, отдел снабжения и сбыта   Бухгалтерия

Контроль

Контроль выполнения планов поставок покупателям

Перечень "Взаиморасчеты. Незакрытые документы"

2 раза в месяц

Контроль выполнения планов и принятия решений

Администрация

Отчетность

Формирование статистической отчетности

" Ведомость Продажи (по документам)" "Ведомость Продажи (по товарам)" "Ведомость активности покупателей"

2 раза в месяц

Контроль продаж

Администрация

1.3 Место задачи учета продажи товаров в деятельности предприятия и использования вычислительной техники в учете

Задача учета продажи товара тесно связана с другими задачами, решаемыми на предприятии (Рис. 3)

Рис. 3. Схема взаимосвязи задачи учета продаж товаров с задачами учета закупок и запасов товаров

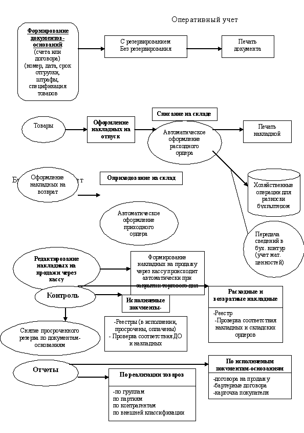
Поскольку учет продажи товаров ведется бухгалтерами в бухгалтерии, а оперативный и количественно-суммовой - в отделе закупок и сбыта, то взаимосвязь этих подсистем представлена на рис. 4. Оперативный учет ведется при складском учете (оприходование, отпуск, внутреннее перемещение). При этом в бухгалтерию передаются приходные складские ордера, расходные складские ордера и накладные на внутреннее перемещение товаров. Исходя из этого происходит привязка к типовым хозяйственным операциям и формирование проводок. Затем это фиксируется в Книге бухгалтерских проводок, Главной книге, формируется бухгалтерская отчетность и баланс.

Рис. 4. Схема связи подсистемы бухгалтерского учета и оперативного учета

Оперативный учет ведется также при продажах и закупках. На основании произведенных операций в бухгалтерию переходят накладные на отпуск и возврат, основания на продажу (договора, счета-фактуры), основания на закупку (договора, счета-фактуры), накладные на прием, накладные на возврат. На основании этих первичных документов в бухгалтерии формируются платежные документы, которые затем отражаются в Книге бухгалтерских проводок, Главной книге, бухгалтерской отчетности и Балансе.

При помощи ЭВМ на предприятии ООО "Евросеть» филиал г. Екатеринбурге автоматизирован учет поступления и продажи товаров, учет расчетов с поставщиками и покупателями, учет заработной платы, операций по расчетному счету, количественно-суммовой учет. В общем объеме учетных работ эти задачи имеют значительный удельный вес. Их автоматизация позволяет сократить ручные операции, ускорить обработку информации, повысить точность учета. В памяти ЭВМ хранится и может быть выдана на печать детальная информация о количестве поступления и продажи конкретного товара по каждому документу в случае несовпадения величины запаса с данными машинного учета.

Исходной информацией для учета являются первичные документы. При ручном учете, а также частичной автоматизации обработки информации каждое подразделение оптового предприятия (бухгалтерия, отдел закупок и продаж и др.) для выполнения возложенных на них функций вводит в ЭВМ по существу одни и те же данные из первичных документов, на основе которых составляются отчетные и другие выходные документы бухгалтерского, оперативного и статистического учета. Создание в каждом подразделении своей собственной информационной базы приводит к многократному дублированию информации, увеличению времени и стоимости ее обработки.

Недостатком существующей технологии является то, что бухгалтерия имеет свою Базу Данных, а отдел закупок и сбыта, отдел выписки и касса - свою. Это приводит к частичному дублированию информации.

Избежать данного недостатка позволило бы объединение компьютеров в локальную вычислительную сеть и обмен данными между бухгалтерией и отделом закупок и сбыта. Создание такой интегрированной системы обработки учетных данных почти полностью исключает дублирование информации. Такая система предполагает однократный ввод в ЭВМ первичных данных и комплексное использование для автоматизации бухгалтерского, оперативного, статистического учета и решения других задач АСУ предприятием. Так, хранимые в памяти ЭВМ данные расходных счетов-фактур служат как для автоматизации печатания платежных требований, количественно-суммового учета, так и для автоматизации оперативного учета, контроля, поставок товаров покупателям, составления статотчетности о продаже товаров, решения прогнозных задач.

Для автоматизации бухгалтерского учета на предприятии ООО "Евросеть» филиал г. Екатеринбурге выбрана программа 1С Предприятие 8.0. Управление торговлей.

Исходной первичной информацией в подсистеме бухгалтерского учета служат данные приходных и расходных товаросопроводительных документов, банковские, кассовые и другие документы. Перед пуском подсистемы бухгалтерского учета в эксплуатацию в ЭВМ вводятся данные о сумме входящих остатков на каждом счете и оборот с начала года.

Для синтетического и аналитического бухгалтерского учета разработана система кодирования учетных номенклатур. Коды синтетических счетов и субсчетов имеют три знака, соответствующие их номерам в плане счетов. Длина кода и содержание других учетных номенклатур определяются требованиями аналитического учета. Например, однозначными являются коды вида документов (приходная, расходная накладная, счет-фактура, акт и т.п.), товарооборота (продажа в пределах и за пределы республики, области, складской, транзитный товарооборот, внутреннее перемещение товаров, возврат забракованных товаров и т.п.).

На товаросопроводительных, кассовых и банковских документах проставляются коды корреспондирующих счетов, постоянных признаков (шифр содержания операции, номер и дата оформления документа и т.п.). На основе других бухгалтерских документов составляются разработочные ведомости. Торгово-хозяйственные операции кодируют по кредитовому признаку. При обработке информации на ЭВМ принцип двойной записи сохраняется.

Вся обработанная на ЭВМ информация, относящаяся к бухгалтерскому учету, выдается в виде оборотных ведомостей по единой форме.

Автоматизация управления торговыми процессами в ООО "Евросеть» филиал г. Екатеринбурге повышает его оперативность и эффективность, улучшает товароснабжение розничной торговой сети.

Предприятие ООО "Евросеть» филиал г. Екатеринбурге выполняет сложный, взаимосвязанный комплекс торговых операций по оптовой закупке и продаже оборудования. Он включает изучение спроса, составление заявок и заказов на товары, заключение договоров на поставку и продажу товаров, учет и контроль их выполнения, организацию и оформление продажи товаров, регулирование поставок и продажи товаров и т.п. Важная роль в выполнении планов торгово-хозяйственной деятельности ООО "Евросеть» филиал г. Екатеринбурге, обеспечении бесперебойного товароснабжения розничной сети принадлежит оперативному управлению торговыми процессами и прежде всего процессами оптовой продажи оборудования. Оперативное управление торговыми процессами осуществляется путем оперативного планирования, учета, контроля и регулирования поступления и продажи оборудования по срокам, количеству и ассортименту.

Управление торговыми процессами в ООО "Евросеть» филиал г. Екатеринбурге основывается на информации, отражающей объем, структуру и динамику поступления, продажи и запасов оборудования. Движение информации между ООО "Евросеть» филиал г. Екатеринбурге и внешней средой (поставщиками, покупателями) осуществляется в форме потоков информации. По отношению к оптовому предприятию различают входные, внутренние и выходные потоки информации (входную, внутреннюю и выходную информацию). От рациональной организации потоков информации оптового предприятия, способов сбора, регистрации, передачи, хранения и обработки информации, ее состава и своевременного получения зависят оперативность и эффективность управления торговыми процессами.

В общем объеме входной и выходной информации ООО "Евросеть» филиал г. Екатеринбурге 70-80% составляют данные первичных приходных и расходных товаросопроводительных документов. На их основе формируется преобладающая часть внутренней и выходной информации, ведется бухгалтерский, статистический и оперативный учет, составляются заявки и заказы на оборудование, решаются другие задачи.

В ООО "Евросеть» филиал г. Екатеринбурге ежемесячно обрабатывается около 150 приходных и 300 расходных счетов-фактур, содержащих соответственно около1400 и 3000 документострок. Эти данные характеризуют лишь объем первичной информации. Фактически же обрабатывается в несколько раз больший объем информации ввиду ее многократного дублирования в различных отделах ООО "Евросеть» филиал г. Екатеринбурге. Например, данные о количестве реализуемого оборудования регистрируются несколько раз (счет, накладная, счет-фактура).

Сотрудники предприятий более половины рабочего времени затрачивают на выполнение многочисленных трудоемких учетно-технических операций обработки информации, связанных с оперативным учетом поступления, продажи и запасов товаров. Выполнение элементарных процедур обработки данных не требует специальных знаний. По мере роста объема информации доля таких работ возрастает. Это ведет к уменьшению времени на выполнение таких важных творческих работ, как изучение конъюнктуры торговли, определение потребности в товарах, контроль, анализ и регулирование поставок и запасов товаров и т.п.

Массовые, повторяющиеся операции по оформлению оптовой продажи товаров, ведению оперативного учета относятся к числу задач, поддающихся формализации и, следовательно, автоматизации. Поэтому одной из первых на предприятии ООО "Евросеть» филиал г. Екатеринбурге была автоматизирована задача оперативного управления торговыми процессами с помощью программы 1С Предприятие 8.0. Управление торговлей, в т. ч. обработка текущих заказов розничных организаций и предприятий на вывоз товаров, что позволяет не только повысить оперативность и эффективность оперативного управления, но и накопить в памяти ЭВМ информацию, необходимую для автоматизации решения плановых, прогнозных, аналитических и других задач.

Автоматизация оперативного управления торговыми процессами требует тщательной проработки состава переменной и постоянной информации. Данные, характеризующие, например, товары, оптовых покупателей (постоянная информация), должны обеспечить как автоматизацию обработки заказов, оперативного учета поступления и продажи товаров.

Особенно высокой степенью использования при решении задач АСУ оптовым предприятием отличается постоянная информация об оборудовании. Для решения задач статистического, оперативного учета, определения возможности машинного агрегирования информации цифровой код оборудования обычно характеризует группу оборудования статистической отчетности, подгруппу данной группы, вид оборудования. Блок наименования включает такие признаки оборудования, как цена, скидка, единица измерения, наименование, артикул. Эти признаки необходимы для автоматизации бухгалтерского учета. Автоматизация контроля поставок по разновидностям оборудования предопределяет включение в состав данных о оборудовании таких сведений как название, изготовитель, количество в коробке, цена. Коды признаков "Новый оборудование", "Новый оборудование улучшенного качества" необходимы для оперативного учета, контроля их реализации и других целей.

Каждая отгрузка товаров сопровождается оформлением счета-фактуры типовой формы, утвержденной. Счет-фактура составляется в двух экземплярах, один из которых предоставляется покупателю не позднее 10 дней с даты отгрузки товаров. В стандартную поставку программы 1С Предприятие 8.0. Управление торговлей включены необходимые настройки, полностью автоматизирующие процесс формирования и регистрации входящих и исходящих счетов-фактур.

Оперативный и количественно-суммовой учет продаж товаров на предприятии ООО "Евросеть» филиал г. Екатеринбурге ведется с помощью программного комплекса 1С Предприятие 8.0. Управление торговлей. Схема организации учета продаж на предприятии представлена на рис. 5.

Рис. 5. Структурная схема организации учета продаж в ООО "Евросеть» филиал г. Екатеринбурге

1С Предприятие 8.0. Управление торговлей представляет собой комплексную систему управления торговой организацией. Он предназначен для оперативного управления и контроля за состоянием товарно-материальных запасов на складах и денежных средств на расчетных счетах, ведения полного баланса с партнерами, а также для всестороннего анализа информации, накопленной в базе данных системы. Компьютеры отдела закупок и сбыта, отдела выписки и кассы объединены в локальную сеть.

В ее возможности входит:

Подготовка документов на поставку и отпуск товаров в формате, заданном пользователем;

Резервирование товаров на складе при выписке счетов;

Возможность отследить сроки оплаты выписанных счетов;

Регистрация пользователей при оформлении всех документов;

Развитая система разграничения доступа;

Работа в различных валютах и гибкость при учете меняющегося курса валют;

Получение справок по наличию и движению товаров;

Ведение полного баланса с партнерами и анализ динамики отношений с ними;

Классификатор товаров и клиентов неограниченной глубины вложенности;

Ведение многоколоночного прайс-листа и гибкая система скидок;

Средства работы с услугами;

Анализ движения товаров по складам, группам товаров, поставщикам, покупателям и т.д.;

Анализ эффективности работы персонала;

Расчет прибыли и рентабельности в целом по компании и отдельно по складам, по товарам, по группам товаров и т.д.;

Экспорт и импорт данных в формате CSV, обеспечивающий интерфейс с другими системами;

Разнообразная настройка справочных таблиц с использованием фильтров, сортировки данных, редактированием набора колонок;

Настройка базы данных на специфику пользователя;

Возможность самостоятельно создавать и редактировать бланки выходных документов и включать в них графические и сканированные изображения, формулы и таблицы.

При продаже товаров можно оформить документы трех типов: предварительный заказ, резерв, отгрузка. При предварительном заказе не обязательно наличие товара на складе и не происходит резервирование заказанных товаров. При оформлении резерва также не обязательно наличие необходимого количества товара на складе, но заказанный товар резервируется. При оформлении накладной, напротив, необходимо наличие достаточного количества товара на складе, в противном случае 1С Предприятие 8.0. Управление торговлей не позволит завершить операцию и выдаст сообщение об ошибке. При оформлении накладной происходит списание товара со склада по средневзвешенной цене. Общая сумма накладной записывается также на баланс клиенту. Все три типа документов легко могут быть преобразованы один в другой. Если предварительный заказ преобразовывается в резерв или накладную, то заказанный товар соответственно резервируется или списывается со склада. При преобразовании накладной в резерв или предварительный заказ товар снова приходуется на склад. Из одного документа на резервирование может быть сделано несколько накладных.

При оформлении накладных система следит за тем, чтобы товар, указанный в накладной, присутствовал в достаточном количестве на складе, а также за тем, чтобы не был превышен кредит, установленный для каждого покупателя.

При продаже товаров пользователь имеет оперативную информацию о том, когда и на кого был зарезервирован требуемый товар, а также может видеть наличие товара на всех складах системы, в том числе и наличие товара, находящегося в пути от поставщика.

Система с самого начала разрабатывалась под Windows. Это позволило разработчикам избежать недостатков, присущих многим системам, которые сначала были реализованы под DOS, а потом переписаны под Windows. 1С Предприятие 8.0. Управление торговлей, напротив, широко использует все преимущества этой операционной системы: большое количество открытых одновременно окон, широкое использование "горячих кнопок" (так называемых "иконок"), возможности настройки таблиц, легкость обмена информацией с другими системами. 1С Предприятие 8.0. Управление торговлей работает как в операционной системе Windows 98 и выше, так и в Windows ХР и Windows 2003 Server.

Система автоматизирует работу персонала, занятого непосредственно в отделе закупок и сбыта: прием заказов, выписку счетов, накладных, регистрацию платежей и выписку соответствующих документов. Она берет на себя целый ряд контрольных функций и функций, автоматизирующих труд пользователя: автоматически проставляет срок оплаты счета и выходные цены в счетах и накладных в зависимости от категории покупателя, следит за тем, чтобы не был продан отсутствующий на складе товар, и за тем, чтобы не был превышен установленный клиенту кредит, выдает предупреждение, если в накладную включается товар по цене, ниже себестоимости или продается товар из резерва. Все документы печатаются автоматически, при этом система следит за тем, чтобы были заполнены все необходимые атрибуты.

В системе имеется классификатор товаров, который не только существенно облегчает поиск нужного товара, но и дает возможность подобрать аналоги, если какой-то товар в данный момент отсутствует.

Очень важным является то обстоятельство, что система обладает возможностями настройки, позволяющими учитывать специфику торговли в различных компаниях, а также индивидуальные запросы пользователей.

Основной единицей информации в системе является документ. Существует несколько видов документов: накладная, приходный ордер, счет, акт на списание, платеж и др. Вся остальная информация (например, состояние склада на текущий момент, состояние расчетных счетов, баланс с контрагентами) может быть вычислена на основе этих основных файлов базы данных, изменить ее можно только путем ввода или редактирования необходимого документа.

Все документы хранятся в базе данных системы. Кроме того, в базу данных 1С Предприятие 8.0. Управление торговлей входят Справочники, содержащие вспомогательную информацию об объектах, с которыми работает система: справочники товаров, поставщиков и покупателей, складов, расчетных счетов и валют.

Предусмотрен ряд команд, обеспечивающих работу со справочниками. Можно добавить запись в справочник, отредактировать присутствующую там запись или же удалить ее из справочника, а также отсортировать записи в удобном для него порядке. При работе со справочником товаров (номенклатурой товаров) для удобства поиска можно дополнительно отфильтровать товары по заданной совокупности признаков.

Кроме основных полей все справочники и документы могут содержать настраиваемые дополнительные поля. Дополнительные поля могут быть числовыми, текстовыми или иметь тип "дата". Количество дополнительных полей, их название, тип и размер определяется Администратором при создании компании.

Основные операции в системе 1С Предприятие 8.0. Управление торговлей подразделяются на две группы: товарные и расчетно-денежные операции.

При выполнении товарных операций, как правило, изменяется количество товаров на складах. К ним относится Продажа товаров, Закупка товаров, Возврат товара, Перемещение товаров со склада на склад и Корректировка наличия товаров на складе.

Общая схема выполнения этих операций такова. На экране компьютера пользователь заполняет предложенную ему форму документа, где указывает наименование товаров, их количество, стоимость, поставщика или получателя товаров, склад, с которого производится операция, и дату оформления документа.

При оформлении документов Система 1С Предприятие 8.0. Управление торговлей позволяет использовать различные валюты, но весь учет ведется в базовой валюте. Стоимость товаров можно указать как в базовой валюте, так и в любой другой, предварительно с одного расчетного счета на другой. К ним относятся операции Расчеты с покупателями, Расчеты с поставщиками и Перевод денег со счета на счет.

Общая схема выполнения этих операций такова: пользователь заполняет предложенную ему валюту, установив ее текущий курс по отношению к базовой. При желании, пользователь может изменить вид валюты или же текущий курс, и тогда стоимость всех товаров будет пересчитана.

Оформленный документ пользователь может распечатать в виде накладной, счета и т.п. и/или записать в базу данных. При этом изменяется количество товаров на складе, пересчитывается их себестоимость и другие характеристики.

При выполнении расчетно-денежных операций происходит регистрация денег, полученных от покупателей и денег, заплаченных поставщикам, а также перевод денег форму документа, где указывает расчетный счет, на который поступают или с которого списываются деньги, контрагента (плательщика или получателя) и оплаченную сумму. Выбранный расчетный счет автоматически определяет валюту, в которой производится оплата. Если эта валюта не является базовой, то пользователь должен указать ее курс по отношению к базовой. По умолчанию этот курс берется из справочника валют.

При выполнении расчетно-денежных операций указанная в документе сумма зачисляется на баланс контрагента и изменяется количество денег на выбранном расчетном счете. Кроме того, оплаченную сумму можно распределять по накладным контрагента. При этом оплаченная сумма не обязательно должна в точности соответствовать сумме, указанной в накладной. Если эта сумма больше, чем сумма накладной, то их разность составляет остаток от платежа, который может быть распределен по другим накладным или же просто зачислен на баланс контрагента. Если же сумма меньше суммы накладной, то эту накладную можно закрыть частично, а при поступлении недостающей суммы денег закрыть ее полностью.

Таким образом, 1С Предприятие 8.0. Управление торговлей дает возможность разными способами учитывать деньги, поступающие от плательщиков: они могут в точности соответствовать сумме отпущенных товаров или же поступать произвольными порциями, в качестве предоплаты или же оплаты уже после отгрузки товаров. На оплату накладных после отгрузки товара требуется специальная санкция Администратора. Если такой санкции нет, то при Продаже товаров система контролирует пользователя, выписывающего накладную, и следит за тем, чтобы накладные не были выписаны "в долг", т.е. при отрицательном балансе контрагента. Любой оформленный ранее документ можно вызвать из базы данных и распечатать, отредактировать или удалить.

Технология учета продаж в 1С Предприятие 8.0. Управление торговлей такова:

1. Проведение общей настройки 1С Предприятие 8.0. Управление торговлей на ООО "Евросеть» филиал г. Екатеринбурге;

2. Заполнение справочников "Товары", "Контрагенты", "Склады", "Расчетные счета";

Товары и услуги

Справочник товаров содержит всю номенклатуру оборудования, которыми торгует данная компания. Он используется при выполнении всех товарных операций. Каждая запись справочника содержит следующие поля: артикул товара, категория товара, тип, название и описание товара, штрихкод, единица измерения и дата последней модификации записи. Кроме того, справочник содержит 8 полей для указания цен реализации товара, что дает возможность устанавливать различные цены для различных групп покупателей.

Справочник покупателей, в свою очередь, содержит поле с номером колонки прейскуранта, по которой с этим покупателем ведется торговля. При выполнении операции Продажа товаров этот номер определяет цену реализации, которая будет автоматически проставлена в документе.

При работе со справочником товаров можно использовать классификатор товар неограниченной глубины вложенности. Классификатор дает возможность структурировать номенклатуру товаров, что существенно облегчает поиск товаров и ускоряет оформление документов при большой номенклатуре.

Классификатор создается как отдельная надстройка над номенклатурой товаров. Товары могут быть включены в классы или подклассы любого уровня. Один и тот же товар может быть включен сразу в несколько классов классификатора.

Такой подход облегчает пользователю поиск товаров в классификаторе. Различные пользователи могут иметь разные представления о классификации товаров, и способ классификации, естественный для одного пользователя, может поставить в тупик другого. Возможность включать товар в классификатор несколько раз дает возможность при создании классификатора совместить различные способы классификации.

Классификатор используется при включении товарных позиций в документы: накладные, счета и др. При этом пользователь может легко отключить использование классификатора и воспользоваться неструктурированным списком товаров. При наборе документа пользователь может несколько раз переключать способ выбора товаров: с использованием классификатора и без него.

«1: Предприяти 8.0 Управлени торговлей» это программный продукт нового пколения системы программ "1С:Предприяти". Он представляет собой новое прикладное решение для автоматизации управления и учета торговых организациях (конфигурацию "Управление торговлей"), реализованное на новой технологической платформе. Выпуск данного продукта является одновременно и выпуском предназначенной для широкого использования версии технологической платформы "1С:Предприятия 8.0" и выпуском первого прикладного решения на новой платформе.

Технологическая платформа нового поколения "1С:Предриятие 8.0" позволяет:

создавать тиражные системы автоматизации управления и учет, отвечающие современным тенденциям требованиям массового рынка

обеспечить высокую эффективность использования эти систем на предприятиях различного масштаба профиля за счет расширения функциональности, повышения производительности и масштабируемости, сохраняя при этом начальный уровень массовых решений, начинающийся от самых маленьких предприятий и индивидуальных пользователей повысить индустриальность поддержки массовых решений

В том числе основных направлений развития технологической платформ "1С:Предприяти 8.0" по сравнению предыдущими поколениями можно выделить следующие:

повышение производительности и масштабируемости

расширение спектра решаемых задач

создание нового эргономичного интерфейса

развитие средств построения экономической аналитической отчетности

совершенствование средств быстрой разработки прикладных решений

развитие возможностей интеграции

развитие технологии поставки и поддержки прикладных решений

развитии средств администрирования

интернационализация

Входящая в состав продукта "1С:Предприятие 8.0. Управление торговле" типов конфигурации «Управление торговлей» является тиражным решением, позволяющим в комплексе автоматизировать задачи оперативного управленческого учета, анализа и планирования торговых операций, обеспечив тем самым эффективное управление современным торговым предприятием.

Подсистем управление продажами позволяет решать задачи оперативного планирования контроля продаж, как натуральном, так и в денежном выражении. Он включает в себя блоки:

Планирование продаж,

Управление заказами покупателя.

Подсистема содержит средства анализ заказов, призван оказывать поддержку в принятии управленческих решений при взаимодействии с клиентами помогать выявлять узкие мест на склад.

Для обеспечения управленческого персонал компании информацией не только фактических, но и о планируемых показателях деятельности, в конфигурации.

Предусмотрена подсистема планирования продаж. Планирование производится как по отдельным видам, так и по группам товаров; конфигурация также позволяет выбрать определенные категории покупателей (по регионам, по видам деятельности и т.п.) и составлять отдельные планы для каждой из эти групп.

Планирование производится как по отдельным видам, так по группам товаров;

конфигурация также позволяет выбрать определенные категории покупателей (по регионам, по видам деятельностии т.п.) и составлять отдельные планы для каждой из этих групп.


Планы составляют различной переменной детализацией; таким образом, конфигурация дает возможность разрабатывать как стратегические (квартальные, годовые), так рабочие планы на один и тот же период. Например, в начале года можно составить годовой план, и затем соответствии ним утверждать помесячные.

Предусмотрено планирование продаж как по всей компании цел, так и по подразделениям или групп подразделений. Это дает возможность руководителям и менеджерам подразделений составлять планы продаж п своим направлениям. Планы подразделений консолидируются в сводный план продаж по компании. В дальнейшем планы продаж можно сравнить с фактическими продажами, провести анализ отклонений. При необходимости можно провести коррекцию планов в соответствии с выявленными отклонениями.

Контроль выполнения разработанных планов конфигурации предусмотрены средства сравнительного анализа информации о планах фактически продажах.

С помощью них, например, решаются следующие задачи:

план-фактный анализ продаж за определенный при;

сравнительный анализ продаж за различны периоды, например за текущий период аналогичный прошлого года;

сравнение планов продажи одинаковой детализацией за различны периоды времени, например, помесячны планы на декабрь текущего и прошлого года;

сравнение планов с различной детализацией за один и тот же период, например, поквартальны помесячны планы на первое полугодие текущего года.

При этом данные могу быть представлены в разрезе подразделений, сгруппирован для сравнения по отличительным признакам (свойствам) номенклатуры и покупателей. Например, можно провести сравнительный анализ объемов продаж номенклатуры с заданными характеристиками в определенном регион за различные периоды времени, чтобы выявить сезонные колебания

Подсистема «Управления заказам покупателей» позволяет:

реализовать наиболее эффективную для предприятий стратегий обслуживания заказов покупателей соответствии с выбранной стратегией и схемами работы, используемыми на предприятии (работа со склад, под заказ);

оптимальным образом размещать заказы покупателей заказа поставщикам резервировать товары на складах;

обеспечить соблюдение сроков поставки заказанных товаров;

удовлетворять запросы как можно большего количества клиентов, избегать возникновения избыточны складских запасов.

предусмотрен различные схем волнения заказа покупателя:

Отгрузка товара из свободного складского остатка;

Предварительно резервирование товар на склад последующей отгрузкой.

Размещение заказа покупателя ран оформленных заказах поставщиков (товар будет автоматически зарезервирован под данный заказ покупателя в момент поступления товара от поставщика)

«Работ под заказ», то есть оформление заказа товара поставщика по конкретный заказ покупателя.

предусмотрен алгоритм автоматического резервирования и размещения, позволяющий оптимальным образом разместить заказ покупателя по заказам поставщикам и по свободному остатку товара на складах конфигурацией предусмотрены различны схемы продажи товаров. Продажа товаров может осуществляться предварительным резервированием товара или без предварительного резервирования товаров (из текущих остатков склада). Также реализована возможность продажи товаров по предварительным заказам товаров у поставщиков под конкретные заявки покупателей. Продажа товаров может осуществляться в кредит или на условиях полной (или частичной) предоплаты клиентом.

При продаже комиссионного товара предусмотрена возможность атомического расчет комиссионного вознаграждения комитенту с использованием различны способов расчета комиссионного вознаграждения: процент от прибыли, процент от суммы продаж. Сумма комиссионного вознаграждения может быть указана и вручную. Товар может быть передан на реализацию комиссионеру. После получения от комиссионера отчета о продажах товаров, для него так же автоматически рассчитывается его комиссионное вознаграждение.

Функциональность подсистемы позволяет обеспечить менеджера торгового предприятия информацией, необходимой для своевременного принятия решений о пополнении товарных запасов и оптимизации стоимости закупаемой продукции.

Подсистем предназначена для планирования закупок формировании заказов поставщикам в соответствии принятой стратегией пополнения складских запасов и работы с заказами покупателей. Подсистема позволяет автоматизировать такие операции, как:

оформление заказов поставщикам на основ заказов, поступивши о покупателей;

контроль оплаты и поставки товаров по заказам;

корректировка и закрытие заказов поставщикам;

мониторинг цен поставщиков.

Оформление заказов поставщиков на основе заказов, поступивших от покупателя.

программой предусмотрено автоматическое заполнение заказов поставщиков на основании ранее оформленных заказов покупателей.

Заполнение производится только теми товарами, по которым ранее бы зарегистрированы цены поставщик. Предусмотрена также возможность оформления заказов нескольким поставщикам в соответствии с ранее оформленными заказами покупателей с помощью обработки «Пакетный ввод документов».

Контроль оплаты волнения заказов

Контроль оплаты товаров по заказам поставщиков производится соответствии указанной документ «Даты платы».

Конфигурация позволяет проводить инвентаризацию товаров на складе. Порезультатам инвентаризации автоматически подсчитывается разница между учетным количеством (зарегистрированным информационной баз при проведении документов поступления и отгрузки) и фактическим количеством товаров, выявленным в результат инвентаризации. После чего оформляются документы списания (в случае недостачи товаров) или оприходование в случае выявления излишков товаров)

Конфигурация позволяет подразделениям компании (складам, торговым точкам) заказывать товары других подразделений для пополнения собственных торговых запасов (внутренне заказы). Этот режим предназначен основном для формирования розничными торговыми точками (складами) заказов на поставку необходимого ассортимента товара, но может использоваться и оптовыми торговыми точками или прост складами дл обеспечения ассортимента на складе. При планировании продаж и закупок внутренние заказы обслуживаются наравне с заказами покупателей по тем же алгоритмам. Исполнением внутреннего заказа считается оприходование товара на указанный склад.

Учет накладных расходов. В конфигурации предусмотрен учет различны видов накладны расходов - затрат на транспортировку, хранение, оплаты пошлин и акцизов, услуг как собственных, так и сторонних организаций т. д. Эти расходы могут быть отнесены на себестоимость товаров. В зависимости от характера накладных расходов и распределение по товарным позициям может производиться пропорционально стоимости поступивших товаров, их весу или количеств. Накладные расходы могут быть зафиксированы до поступления товаров (по конкретному договор или заказу).

В конфигурации «Управление торговлей» реализована система отчетов, представляющих собой мощное гибкое средство для аниза всех аспектов торговой деятельности и товарооборота предприятия.

Пользователь может получить информацию по состоянию складски запасов, заказов, продаж, взаиморасчетов ― любых аналитических в разрезе с требуемой детализацией.

Глава 2. Постановка и реализация задачи автоматизации учета продажи товаров в ООО "Евросеть"

Назначением реализации проекта "Автоматизация учета продаж в ООО "Евросеть» филиал г. Екатеринбурге является:

Автоматизация получения новой отчетной формы - Прайс-лист по наличию;

Разработка информационно-логической модели взаимосвязи подсистемы бухгалтерского учета и торговой программы 1С Предприятие 8.0. Управление торговлей.

Цель автоматизированного решения задачи сводится к устранению недостатков, которые были мной отмечены в предыдущем разделе, поэтому ее можно разделить на две группы подцелей:

достижение улучшения ряда экономических показателей (увеличение числа обслуживаемых клиентов, сокращение численности персонала);

улучшение значений показателей качества обработки информации (повышение степени достоверности обработки информации, степени ее защищенности, повышение степени автоматизации получения первичной информации).

В данном дипломном проекте рассматривается разработка новой отчетной формы Прайс-лист по наличию товаров, разработка информационно-логической модели данных, обеспечивающей бухгалтерский, оперативный и количественно- суммовой учет продажи товаров.

Новая отчетная форма разрабатывается в существующей программе 1С Предприятие 8.0. Управление торговлей с помощью Генератора отчетов. Наличие на фирме такой отчетной формы позволит сократить время работы с клиентами. Это приведет к расширению круга клиентов, и соответственно, к увеличению прибыли. Данную отчетную форму рекомендуется получать ежедневно. Автоматизация передачи данных из торговой программы значительно облегчит работу бухгалтерии. Вместо того, чтобы постоянно ходить за документами в отдел выписки, к кассиру и в отдел закупок и сбыта к менеджерам необходимую информацию бухгалтерия сможет получать прямо на рабочем месте.

Источником поступления информации для разработки отчетной формы Прайс-лист по наличию является Справочник товаров.

Источниками поступления информации при передаче данных из торговой программы в бухгалтерскую являются накладные из книги продаж в 1С Предприятие 8.0. Управление торговлей, а также все виды справочников в 1С Предприятие 8.0. Управление торговлей при экспорте данных.

Формализованное моделирование осуществляется по определенным правилам. Согласно правилам по каждому экономическому показателю выявляются реквизиты-признаки и реквизиты-основания. Им присваиваются условные обозначения: реквизитам-основаниям заглавные буквы, реквизитам-признакам строчные буквы. Экономический показатель выражается в виде совокупности обозначений. Взаимосвязи показателей представляются в виде формул. Совокупность формул отражает инфологическую модель решения задачи. При разработке отчета «Прайс-лист по наличию» за основной принимаем справочник товаров. В отчет включаются следующие колонки:

название;

изготовитель;

оптовая цена;

оптовая цена от 50 рублей;

количество в коробке.

Таблица 1

Формализованное описание входного показателя

№ п/п

Наименование входного показателя

Идентификатор входного показателя

Наименование документа

Тип поля

Длина

1

Количество товара на складе

QTY

Текущие складские остатки

Числовое

6

2

Зарезервированный товар

RSRV

Текущие складские остатки

Числовое

4


Таблица 11

Формализованное описание выходного показателя

№ п/п

Наименование выходного показателя

Идентификатор выходного показателя

1

Прайс-лист по наличию

(QTY - RSRV) > 0


Если товар есть на складе, но зарезервирован или его вообще нет он автоматически исчезает из прайс-листа.

ООО "Евросеть» филиал г. Екатеринбурге автоматизировано шестью компьютерами, которые включены в локальную сеть (кроме бухгалтерии).

Характеристика компьютеров:

Система Microsoft Windows ХР SP 2

Пользователь Юрий Лисицкий ООО "Евросеть» филиал г. Екатеринбурге

Pentium IV ®

512 Мбайт ОЗУ

Устройства по типам:

Компьютер:

- Видеоадаптеры;

- Дисковые накопители;

Клавиатура;

Контроллеры гибких дисков;

Контроллеры жестких дисков

Монитор;

Мышь;

Порты COM, LPT, USB;

Сетевые платы;

Системные устройства

Универсальный контроллер последовательной шины;

Устройство чтения компакт-дисков.

Память 512 Мбайт ОЗУ

Системные ресурсы - свободно 38%

Файловая система:

NTFS

Система настроена на оптимальное быстродействие.

Требования к оборудованию и операционной системе, предъявляемые 1С Предприятие 8.0. Управление торговлей:

IBM-совместимый персональный компьютер с жестким диском

Процессор Pentium 300 (или более мощный)

Сопроцессор

32 Mb оперативной памяти

VGA карта

Мышь

Операционная система Windows версии 98 и выше

В ООО "Евросеть» филиал г. Екатеринбурге менеджеры, отдел выписки и касса объединены в локальную сеть, а секретарь и бухгалтерия в сеть не включены. Из-за этого возникают некоторые неудобства при передаче информации из отдела выписки в бухгалтерию. Для устранения этих недостатков бухгалтерию необходимо подключить к общей сети.

Для ведения учета продаж такое техническое обеспечение вполне приемлемое, закупки дополнительных компьютеров не требуется.

Информационным обеспечением задачи служат справочники, такие как:

- Товары и услуги;

- Контрагенты;

- Склады компании;

- Расчетные счета.

Дополнений эти справочники не требуют, их вполне достаточно для ведения учета продаж.

Для разработки новой отчетной формы выбрана программа " 1С Предприятие 8.0. Управление торговлей".Система создана с использованием высоконадежной СУБД, позволяющей эффективно производить поиск данных, их взаимодействие и составление отчетов. 1С Предприятие 8.0. Управление торговлей обеспечивает устойчивую работу прикладной системы и сохранение данных при различных аппаратных сбоях путем отката и восстановления транзакций.

База данных системы соответствует реляционной модели, что позволяет провести всесторонний анализ содержащейся в ней информации.

Система снабжена подробной "подсказкой", помогающей пользователю сориентироваться в трудной ситуации. В распоряжении пользователя имеется два вида подсказки - контекстно-зависимая и общая. Контекстно-зависимая подсказка, как это видно из названия, зависит от места в программе, в котором она вызвана, и помогает пользователю принять решение в конкретной ситуации; общая подсказка описывает систему Trade Assistant в целом.

В состав системы входят пять модулей: базовые модули 1С Предприятие 8.0. Управление торговлей и Администратор системы, аналитический модуль Генератор отчетов, Редактор бланков выходных документов и модуль Обмен, управляющий распределенными базами данных в территориально удаленных пунктах.

Базовый модуль 1С Предприятие 8.0. Управление торговлей осуществляет управление складами и движением товаров, регистрацию платежей и ведение баланса с партнерами, с его помощью решаются задачи учета продаж. В его функции входит:

выполнение товарных операций: Продажа товаров, Закупка товаров, Перемещение товаров со склада на склад, Корректировка наличия товаров на складе, Возврат товара;

выполнение расчетно-денежных операций: Расчеты с покупателями, Расчеты с поставщиками и Перевод денег со склада на склад;

резервирование товаров при выписке счетов;

регистрация пользователей при оформлении всех документов;

поддержка справочников системы;

печать документов на поставку и отпуск товаров со склада и платежных документов в формате;

автоматический расчет себестоимости по средневзвешенному методу;

осуществление интерфейса с другими системами через Импорт и Экспорт данных;

получение и печать отчетов по готовым формам, входящим в библиотеку отчетов.

Модуль Администратор системы выполняет специфические функции, доступные только администратору базы данных компании. К их числу относятся следующие функции:

создание новой компании:

настройка ее параметров;

регистрация пользователей компании и определение их прав доступа к данным и документам;

выполнение операций, влекущих за собой существенные изменения в базе данных.

Редактор бланков

Используя этот модуль, пользователь может самостоятельно

сконструировать бланки для различных документов: счета, накладной, коммерческого предложения, заказа, чека, платежного поручения и проч., содержащие текст, поля базы данных, сканирование изображения, любые шрифты, формулы и таблицы. В бланк документа можно вставлять вычисляемые поля (например, НДС или процент скидки). Если, в связи с изменением законодательства, правила, по которым вычисляются такие поля, будут изменены, то пользователь без труда отредактирует форму документа, приведя ее в соответствие с новыми правилами.

Для одного типа документов можно иметь несколько различных бланков и при печати выбирать нужный в зависимости от обстоятельств. Более того, можно создать многостраничные бланки. Так, например, удобно иметь бланк, первая страница которого является накладной, вторая - счет-фактурой, а третья - приходно-кассовым ордером. В другом случае бланк может содержать, например, несколько страниц договора, куда будут при печати автоматически вставляться нужные поля базы данных.

Можно, наоборот, на одной странице разместить несколько документов. В документ можно вставить логотип или рекламу фирмы, дополнить бланк счета отсканированным изображением печати фирмы и подписью руководителя для отправки счета по факсу и т.п.

Генератор отчетов дает возможность создавать различные отчеты по содержимому складов, движению товаров и денежных средств, истории создания документов. Он будет использован для формирования документа. Отчет формируется в два этапа. Сначала при помощи Генератора отчетов пользователь разрабатывает форму отчета, определяя содержание и внешний вид отчетов, которые будут получены по этой форме. На втором этапе разработанные заранее формы используются уже непосредственно для получения отчета, т.е. для формирования списка записей базы данных и для вывода его в виде, заданном в форме отчета. Однажды разработанная форма может быть многократно использована для получения отчетов.Генератор отчетов предоставляет пользователю богатый арсенал средств для построения отчетов. Он позволяет включать в отчеты поля базы данных, различные формулы и расчетные функции, переменные, определенные пользователем, а также произвольным образом отфильтровать записи, входящие в отчет. В фильтр можно включить, например, определенный склад, товар или группу товара, временной период, пользователя, оформившего документ, и даже ключевые слова или особые пометки.

С помощью этих отчетов можно провести всесторонний анализ деятельности компании: проследить рентабельность операций, проведенных компанией, проанализировать товарные запасы на каждый момент времени, эффективность работы персонала, динамику отношений с партнерами, определить количество товара, находящегося в гарантийном ремонте, или товара, отданного на консигнацию, определить общее количество зарезервированного товара и возможность его оперативного использования с учетом товара, находящегося в пути от поставщика.

Можно иметь различные формы для внутреннего учета и для внешней отчетности. При желании в отчеты можно включать или не включать некоторые товары или документы, помеченные определенным образом, причем предлагается несколько способов делать такие пометки.

Наряду с Генератором отчетов и Редактором бланков в поставку системы 1С Предприятие 8.0. Управление торговлей входит также библиотека стандартных форм отчетов и набор бланков документов.

Модуль Обмен осуществляет синхронизацию данных в различных базах, не связанных в одну локальную сеть. Суть его работы состоит в следующем: при запуске модуля на одной рабочей станции он записывает все новые изменения, происшедшие со времени последнего обмена, в выходной файл, и сам получает изменения из входного файла. Затем эти файлы могут быть переданы по модему, при помощи электронной почты, наконец, просто на дискетах. Обмен может запускаться через произвольные промежутки времени, как в ручном, так и в автоматическом режиме.

Модуль решает ряд различных на первый взгляд задач. Пусть, например, фирма имеет несколько независимых торговых точек. Модуль Обмен позволяет объединить документы, введенные на каждой из этих точек, получить как независимую, так и консолидированную отчетность по ним.

В другом случае в офисе фирмы принимаются заказы и выписываются счета, а накладные оформляются уже на складе. Обмен дает возможность периодически синхронизировать базы данных в офисе и на складе.

В третьем случае фирма имеет дочернее предприятие. Модуль обмена в данном случае может действовать избирательно: из дочернего предприятия в головное посылать всю информацию, а из головного в дочернее передавать только ту информацию, которая ему действительно необходима. Достигается это установкой системы фильтров при экспорте данных.

Возможен случай, когда обмен проходит только в одну сторону: из основной базы периодически пересылается в филиал определенная выборка данных. В основной базе, таким образом, хранится полная информация, а в филиале - специально отобранная.

Наконец, еще одно применение модуля. Часто руководитель или бухгалтер фирмы берет базу данных домой, чтобы проанализировать ее в спокойной обстановке. Если он имеет модуль обмена, то может переписывать не всю базу, а только последние изменения. В случае обнаружения ошибки он может быть уверенным, что без проблем импортирует в офис сделанные исправления.

Команды Импорт и Экспорт предназначены для обмена данными с другими системами в формате CSV. В нашем случае, для связи бухгалтерской и торговой программ. Командой Импорт можно ввести начальное состояние складов, номенклатуру товаров, список партнеров со всеми атрибутами и другие справочники системы. Таким образом,, если вы уже ведете учет в какой либо другой системе, поддерживающей вывод данных в текстовом формате, то вы без труда можете импортировать основные начальные данные в базу данных 1С Предприятие 8.0. Управление торговлей из этой системы.

Возможности экспорта данных еще шире: любой отчет можно вывести в формате CSV. Загрузив затем эти данные в электронную таблицу, например, в Excel, можно построить графики, диаграммы или же провести другую обработку выведенных данных.

В системе 1С Предприятие 8.0. Управление торговлей предусмотрена команда Закрытие периода, которая позволяет перенести все документы, оформленные до указанной даты, из основной базы данных в отдельную архивную базу. Одновременно пересчитываются остатки на складе и баланс с контрагентами на дату начала нового периода. Архивная база остается открытой для пользователя. В нее можно войти, распечатать документы, построить необходимые отчеты.

По желанию пользователя документы до начала периода могут быть физически удалены из основной базы данных, а могут быть оставлены в ней. При этом накладные и платежи, оформленные до даты начала нового периода, становятся недоступными для редактирования.

Функционирование системы управления предприятием опирается на информацию. Организация информационного обеспечения в любой системе управления основывается на понятии информационной базы, под которой понимается совокупность упорядоченной информации, используемой при функционировании информационной системы, а также взаимосвязь различных составляющих этой информации. При этом совокупность упорядоченной информации должна соответствовать по составу и содержанию требованиям тех задач, которые решаются на ее основе. Информационная база влияет на эффективность всей системы, возможность решения функциональных задач и т.д.

В состав информационной базы входят:

1. массивы постоянной нормативно-справочной информации;

2. массивы, содержащие текущие данные о состоянии управляемого объекта;

3. массивы, содержащие данные, поступающие из внешней среды;

4. массивы, содержащие накапливаемые данные за определенный промежуток времени.

Информационное обеспечение предприятия условно можно разделить на внемашинное и внутримашинное. К внемашинному обеспечению относится часть информационного обеспечения, представляющая собой совокупность сообщений, сигналов и документов, используемых при функционировании автоматизированной системы управления в форме, воспринимаемой человеком без применения средств вычмслительной техники. К внутримашинному относится та часть информационного обеспечения, которая, представляя собой совокупность используемых в АСУ данных, фиксируется на машинных носителях системы.

Основная задача организации информационного обеспечения состоит в адекватном отображении объекта управления и обеспечении информационных потребностей функциональных задач управления, а в данном случае, потребностей задачи «Автоматизация учета продаж»,

Как уже отмечалось ранее, информационная модель задачи представляет собой взаимосвязь двух подсистем:

бухгалтерского учета;

оперативного и количественно-суммового учета.

Информационные потоки между ними представлены на рисунке 18.

Под входной информацией понимается вся информация, необходимая для решения задачи и расположенная на различных носителях: первичных документах, машинных носителях, в памяти персонального компьютера. С этой целью составляются перечень входной информации и состав реквизитов каждого вида входной информации, расположение реквизитов входной информации, описание полей (реквизитов) входных документов. Все хозяйственные операции в ООО "Евросеть» филиал г. Екатеринбурге фиксируются в памяти ЭВМ и в специальном журнале регистрации первичных документов.

Рисунок 18. Схема информационной модели учета продажи товаров

К условно-постоянной относится информация, использующаяся во многих циклах обработки и остающаяся неизменной в течение длительного периода времени.

В связи с тем, что постоянная информация составляет до 75% общего объема информации, циркулирующей в системе управления фирмы, от правильной ее организации во многом зависит эффективность функционирования всей системы управления фирмой.

Созданием системы постоянной информации достигается централизация хранения данных, повышения их достоверности, устранение дублирования, сокращение объема работ по подготовке и вводу их в ЭВМ, что повышает эффективность использования постоянной информации.

Условно-постоянная информация задачи учета продаж в 1С Предприятие 8.0. Управление торговлейпредставлена следующими справочниками:

справочник товаров;

справочник контрагентов;

справочник складов;

справочник расчетных счетов.

Входная оперативная информация представляет собой заполнение и ввод в базу данных экранных форм первичных документов по продаже товаров. При продаже товара в 1С Предприятие 8.0. Управление торговлей заполняется счет, накладная, счет-фактура и договор купли-продажи.

Прайс-лист формируется на основе текущих складских остатков.

Результатными показателями в ООО "Евросеть» филиал г. Екатеринбурге являются:

Ведомость "Документы продаж";

Ведомость "Продажа товара";

Ведомость "Резервы и заказы";

Ведомость "Продажа (по документам)";

Ведомость "Продажа (по товарам);

Ведомость "Просроченные отгрузки и резервы";

Ведомость "Возврат товара" (по документам);

Ведомость "Возврат товара" (по товарам);

Ведомость "Неоплаченные накладные";

Ведомость "Активность покупателей";

Прайс-лист;

"Книга продаж".

В данном пункте рассматривается формирование Прайс-листа по наличию оборудования. В стандартной поставке 1С Предприятие 8.0. Управление торговлей уже имелся Прайс-лист по наличию, но он не удовлетворял потребностям ООО "Евросеть» филиал г. Екатеринбурге, т.к. в нем имелось много ненужной информации. Поэтому был разработан Прайс-лист, отвечающий потребностям данной фирмы. Схема его формирования приведена на рис. 17.

Рис. 17. Схема формирования Прайс-листа

Определение состава реквизитов информации зависит от поставленной перед задачей цели; состав реквизитов должен быть необходимым и достаточным для организации работы ООО "Евросеть» филиал г. Екатеринбурге.

Последовательность расположения реквизитов по частям документа (заголовочной, содержательной, оформительской) и отдельным зонам. Внутри зон реквизиты также располагаются по установленным правилам (удобство работы пользователя, специфика отражения итогов, акцентирование внимания на отдельных реквизитах и т.п.)

Описание полей (реквизитов) выходного документа, или иначе - представление структуры выходного документа прайс-листа по наличию представлена в табл. 12.

Таблица 12

Структура выходного документа Прайс-лист по наличию

Наименование поля (реквизита)

Идентификация

Тип

Длина

Название

STOSK

Текстовое

26

Изготовитель

Inventory. SPEC

Текстовое

10

Опт.

Inventory. Price 1

Числовое

6

Опт. От 50 тыс. рублей

Inventory. Price 2

Числовое

6

Количество в коробке

Inventory. QUNITS

Числовое

3


Для формирования прайс-листа вызывается Генератор Отчетов, в котором указывается список полей нового отчета. Затем указываются поля, которые можно включить в фильтр. Для нашего примера включим в фильтр Артикул, Категория, Склад, Категория склада. В фильтр "Артикул" вводится формула (QTY - RSRV) >0, где QTY - количество товара на складе, RSRV - зарезервированный товар.

Т.е. если количество товара на складе равно нулю, этот оборудование автоматически не показывается в прайс-листе.

Прайс-лист по наличию разработан для удобства покупателей, печатается каждый день в начале рабочего дня, объем его колеблется от 5 до 7 страниц.

Как уже отмечалось ранее, информационная модель задачи представляет собой взаимосвязь двух подсистем:

бухгалтерского учета;

количественно-суммового и оперативного учета.

Как было сказано ранее, бухгалтерский учет в ООО «Евросеть» осуществляется в программе «Интегратор», а количественно-суммовой учет осуществляется в программе 1С Предприятие 8.0. Управление торговлей, т.е. все документы оформляются в 1С Предприятие 8.0. Управление торговлей, где оформляются все первичные документы. Бухгалтерия вручную повторно заносит все необходимые данные в «Интегратор». Это создает определенные трудности в работе.

То, что в ООО "Евросеть» филиал г. Екатеринбурге не существует связи между бухгалтерией и самой базой данных является одним из недостатков функционирования фирмы.

Для переноса данных из «Интегратор» в 1С Предприятие 8.0. Управление торговлей необходимо подключение компьютеров бухгалтерии к общей сети и создание дополнительного программного модуля Х, который переносил бы туда необходимые реквизиты.

Схема передачи данных из «Интегратор» в 1С Предприятие 8.0. Управление торговлей представлена на рисунке 21.

Рис. 21. Схема передачи данных из «Интегратор» в 1С Предприятие 8.0. Управление торговлей

Глава 3. Обоснование экономической эффективности

3.1 Выбор и обоснование методики расчёта экономической эффективности

Эффективность - выполнение требуемых функций при минимальных затратах ресурсов. Причем под ресурсами подразумеваются объем оперативной памяти, время работы центрального процессора, объем внешней памяти, пропускная способность канала. Часто характеристика эффективности вступает в противоречие с другими характеристиками качественного программного изделия. Например, программное изделие будет более эффективным по времени работы, если будет состоять из меньшего количества модулей, чем это требует характеристика структурированности, так как на вызов модулей затрачивается относительно много машинного времени. Поэтому необходимость повышения эффективности программного изделия за счет снижения других характеристик желательно оговаривать в техническом проекте на разработку программного изделия.

Эффективность - одно из наиболее общих экономических понятий, не имеющих пока, по видимому, единого общепризнанного определения. Это одна из возможных характеристик качества системы, а именно ее характеристика с точки зрения соотношения затрат и результатов функционирования системы.

В дальнейшем под экономической эффективностью будет пониматься мера соотношения затрат и результатов функционирования программного изделия.

К основным показателям экономической эффективности относятся: экономический эффект, коэффициент экономической эффективности капитальных вложений, срок окупаемости капитальных вложений.

Экономический эффект - результат внедрения какого-либо мероприятия, в нашем случае прайс-листа по наличию товаров на складе, выраженный в стоимостной форме, в виде экономии от его осуществления. Так, для организаций, использующих программные изделия, основными источниками экономии являются:

улучшение показателей их основной деятельности, происходящее в результате использования программного изделия;

сокращение сроков освоения новых программных изделий за счет их лучших эргономических характеристик;

сокращение расхода машинного времени и других ресурсов на отладку и сдачу задач в эксплуатацию;

повышение технического уровня, качества и объемов вычислительных работ;

увеличение объемов и сокращение сроков переработки информации;

повышение коэффициента использования вычислительных ресурсов, средств подготовки и передачи информации;

уменьшение численности персонала, в том числе высококвалифицированного, занятого обслуживанием программных средств, автоматизированных систем, систем обработки информации, переработкой и получением информации;

снижение трудоемкости работ программистов при программировании прикладных задач с использованием новых программных изделий в организации - потребителе программного изделия;

снижение затрат на эксплуатационные материалы.

Коэффициент экономической эффективности капитальных вложений показывает величину годового прироста прибыли, образующуюся в результате производства ил эксплуатации программного изделия, на один рубль единовременных капитальных вложений.

Срок окупаемости (величина, обратная коэффициенту эффективности) - показатель эффективности использования капиталовложений - представляет собой период времени, в течение которого произведенные затраты на программные изделия окупаются полученным эффектом.

Определение эффективности программного изделия основано на принципах оценки экономической эффективности производства и использования в народном хозяйстве новой техники. Основные положения разработаны на основе и в развитие методики определения экономической эффективности использования новой техники, изобретений и рационализаторских предложений с учетом спецификации программного изделия.

На различных стадиях жизненного цикла программного изделия и в зависимости от целей расчета рассчитываются и документально оформляются следующие виды экономического эффекта: предварительный, потенциальный, гарантированный и фактический.

Предварительный экономический эффект рассчитывается до выполнения разработки на основе данных технических предложений и прогноза использования. Предварительный эффект является элементом технико-экономического обоснования разработки программного изделия и используется при планировании разработки и внедрения программного изделия.

Потенциальный экономический эффект рассчитывается по окончании разработки на основе достигнутых технико-экономических характеристик и прогнозных данных о максимальных объемах использования программного изделия. Потенциальный эффект используется при оценки деятельности организаций-разработчиков программного изделия.

Гарантированный экономический эффект рассчитывается в виде гарантированного экономического эффекта для конкретного объекта внедрения и общего гарантированного внедрения по ряду объектов.

Гарантированный экономический эффект для конкретного объекта внедрения рассчитывается после окончания разработки для одного программовнедрения на основе данных о гарантированном разработчиком удельном эффекте от применения программного изделия и гарантированных пользователем сроках и годовом объеме использования программного изделия. Гарантированный эффект от одного внедрения программного изделия рассчитывается при оформлении договорных отношений между организацией-разработчиком и организацией-пользователем.

Гарантийный общий экономический эффект рассчитывается при постановке программного изделия на производство на основе обобщения фактических показателей использования программного изделия (по ряду объектов внедрения), а также данных об объемах внедрения программного изделия, соответствующих возможностям изготовления, внедрения и сопровождения. Гарантированный общий эффект служит для разработки и утверждения экономически обоснованной цены на программную продукцию, выбор варианта производства и внедрения программного изделия.

Фактический экономический эффект рассчитывается на основе данных учета и сопоставления затрат и результатов при конкретных применениях программного изделия. Фактический эффект рассчитывается от одного программовнедрения конкретного программного изделия на конкретном объекте, а также как общий экономический эффект от использования конкретного программного изделия на всех объектах внедрения за расчетный период. Фактический эффект используется для оценки деятельности организаций, разрабатывающих, внедряющих и использующих программные изделия, для определения размеров отчислений в фонды экономического стимулирования, а также для анализа эффективности функционирования программного изделия и выработки технических предложений по совершенствованию программного изделия и условий его применения.

Показатели экономической эффективности программного изделия определяются:

экономической оценкой результатов влияния программного изделия на конечный результат их использования (основное направление анализа и расчета показателей эффективности - для прикладных программных изделий);

экономической оценкой результатов влияния на технологические процессы подготовки, передачи, переработки данных в вычислительных системах (основное направление анализа и расчета показателей эффективности - для программного изделия организации вычислительных процессов и эксплуатации средств вычислительной техники и программных изделий, расширяющих функции операционных систем);

экономической оценкой результатов влияния программного изделия на технологический процесс создания новых программных изделий (основное направление анализа и расчета показателей эффективности - для инструментально-технологических средств разработки и производства программного обеспечения).

При необходимости определения экономической эффективности программных изделий, входящих в состав АСУ и другие системы через оценку влияния программного изделия на конечные результаты функционирования этих систем, доля эффекта от программного изделия оценивается по коэффициенту долевого участия программного изделия в показателях эффективности автоматизированных систем. Эти показатели рассчитываются по результатам основной деятельности организации на основе соответствующих общегосударственных, отраслевых и ведомственных методик. Долевой коэффициент участия программного изделия в показателях эффективности автоматизированных систем в зависимости от условий расчета может определяться как отношение трудозатрат на разработку программного изделия к трудозатратам на разработку системы, а также методом экспертных оценок по взаимному соглашению разработчиков, изготовителей и пользователей.

В основе описания экономической эффективности лежат сопоставление существующего в внедряемого технологических процессов.

В данном случае под существующим процессом подразумевается та методика занесения в базу данных, которую использовал бы бухгалтер, если не было бы автоматизированного решения задачи.

Бухгалтер должен был бы брать накладные и счет-фактуры в отделе выписки, закупок и сбыта, и вручную заносить информацию из этих документов в бухгалтерскую программу “Интегратор”. Хотя штат рассматриваемой фирмы ООО "Евросеть» филиал г. Екатеринбурге невелик, эта работа всё равно занимает значительное количество времени. С помощью автоматизации эта выполняется за несколько минут.

Эффективность - одно из наиболее общих экономических понятий, не имеющих пока, по-видимому, единого общепризнанного определения. Это одна из возможных характеристик качества системы, а именно её характеристика с точки зрения соотношения затрат и результатов функционирования системы.

В дальнейшем будем понимать под экономической эффективностью меру соотношения затрат и результатов функционирования.

Экономическая эффективность проекта складывается из двух составляющих:

-косвенный эффект

-прямой эффект

Косвенный эффект характеризуется увеличением прибыли, привлечением большего числа покупателей, снижением затрат на сырьё и материалы.

Прямой эффект характеризуется снижением трудовых и стоимостных показателей.

К трудовым показателям относятся следующие:

1. абсолютное снижение трудовых затрат(D Т)

DТ=T-T

Где Т-трудовые затраты на обработку информации по базовому варианту;

Т-трудовые затраты на обработку информации по предлагаемому варианту;

2. коэффициент относительного снижения трудовых затрат(К)

К=DТ/Т *100%

3. индекс снижения трудовых затрат или повышение производительности труда(Y):

Y=T/T

Все показатели будут рассчитаны в следующем пункте.

3.2 Расчет показателей экономической эффективности проекта

В данном разделе рассчитываются конкретные суммы затрат на работу в базовом варианте и на разработку программы автоматизации. Трудовые и стоимостные затраты при базовом и проектном варианте представлены в таблицах 13 и 14.

Объем работы измеряется количеством записей, которые должен внести в базу бухгалтер. Под записями понимается вся информация, которая вносится по каждой накладной в данной операции. В нашем случае - это ввод накладных и счетов-фактур каждый день.

Норма выработки показывает сколько записей может внести расчетчик, если будет вносить данные вручную. Такие небольшие цифры обусловлены тем, что нужно затрачивать время не только на внесение данных, но и на их проверку и возможную корректировку.

Трудоемкость определяется путем деления графы 4 (объем работы) на графу 5 (норма выработки).

Т= 91440/80-1143

Среднечасовая зарплата получается в результате деления заработной платы бухгалтера на количество рабочих часов в месяце (8-часовой рабочий день).

Часовая норма амортизации определяется по следующему алгоритму: берется стоимость компьютера и делится на среднегодовое время работы, умноженное на пять лет (срок эксплуатации компьютера, в соответствии с законодательством --пять лет). На компьютере работает только бухгалтер, соответственно время эксплуатации компьютера составляет 8 часов в день.

254*8=1270

28870/1270=22,7

Стоимость накладных расходов не учитывается, т.к. для работы компьютера необходима только электроэнергия, а ее стоимость в данном случае не считается.

Стоимость работы оборудования получается путем складывания графы 7 (среднечасовая зарплата), графы 8 (часовая норма амортизации) и 9 (накладные расходы). Эта графа показывает сколько стоит для предприятия один час работы оператора на компьютере.

30+22,7=52,7

Стоимостные затраты показывают общую стоимость данной операции.

30*52,7=1581

Таблица 13

Характеристика затрат на обработку при базовом варианте.

N П/п

Наименование операций технологического процесса комплекса задач

Оборудование

Объём работы в год

Норма выработки(производительность устройств ЭВМ(в час))

Трудоёмкость

Среднечасовая Зарплата оператора

Часовая норма амортизации

Часов. стоим накладных расходов(руб

Стоимость работы оборудования

Стоимостные затраты для операций, вып. на ЭВМ

1

2

3

4

5

6

7

8

9

10

11


Ввод накладных

Оборудование, описанное в п. 1.7.1

91440 записей

80 записей

1143 часа

30 руб.

22,7

Не учитывается

52,7

1581

2

Ввод счетов-фактур

Оборудование, описанное в п. 1.7.1.

91440 записей

80 записей

1143 час

30 руб.

22,7

Не учитывается

52,7

1581


Итого




2286





3162


Таблица 14

Характеристика затрат на обработку при проектном варианте.

N П/п

Наименование операций технологического процесса комплекса задач

Оборудование

Объём работы в год

Норма выработки (производительность устройств) ЭВМ(в час))

Трудоёмкость

Среднечасовая зарплата оператора

Часовая норма амортизации

Часов. стоим накладных расходов(руб

Стоимость работы оборудования

Стоимостные затраты для пераций, вып. на ЭВМ

1

2

3

4

5

6

7

8

9

10

11

Оборудование, описанное в п. 1.7.1.

45720 записей

40 записей

571,5 часа

30 руб.

22,7

Не учитывается

52,7

790,5

2

Ввод счетов-фактур

Оборудование, описанное в п. 1.7.1.

45720 записей

40 записей

571,5 часа

30 руб.

22,7

Не учитывается

52,7

790,5


Итого




1143





1581

Для того, чтобы осуществился перенос данных (в данном случае накладных) из “Интегратор” в1С Предприятие 8.0. Управление торговлей ООО "Евросеть» филиал г. Екатеринбурге необходимо закупить кабель для подсоединения компьютеров бухгалтерии к ЛВС и разработать специальный программный модуль, обеспечивающий их перенос.

Время, затраченное на разработку информационно-логической модели, обеспечивающей связь 1С Предприятие 8.0. Управление торговлей с “Интегратор” равно примерно 1-й недели.

При расчете экономической эффективности и использования проекта, надо рассчитывать следующий момент: когда сравниваются показатели для выявления разницы между занесением данных в базу при ручной и автоматизированной технологии, то эти показатели описывают только работу бухгалтера. Расчет показателей эффективности от внедрения проекта автоматизации приведен в таблице 15.

Таблица 15

Расчет показателей эффективности


Затраты

Абсолютное изменение затрат ДТ, ДС

 Коэффициент изменения затрат Кг, Ко

Индекс изменения затрат  Y-r, Yc


Базовый вариант То, Со

Проектный вариант Ti, Ci




Трудоемкость

1143 часа

571,5 часа

571,5 часа

50 %

2

Стоимость

129 844руб

64922 руб.

64922 руб.

50 %

2


Из таблицы видно, что проектный вариант решения задачи является в два раза выгоднее базового варианта как в плане стоимости, так и в плане трудовых затрат и нормы выработки.

Такая большая разница между индексами изменения затрат обусловлено тем, что скорость обработки данных и соответственно переноса данных из компьютера гораздо выше человеческих возможностей. Но зато создание программы требует больших денежных затрат.

Разработка новой отчетной формы «Прайс-лист по наличию» и информационно-логической модели, обеспечивающей связь 1С Предприятие 8.0. Управление торговлей и Интегратор повлечет за собой косвенный экономический эффект, т.е. это приведет к улучшению качества обслуживания покупателей, увеличению прибыли фирмы.

Заключение

В процессе написания дипломного проекта была рассмотрена существующая в ООО "Евросеть» филиал г. Екатеринбурге технология учета продаж товаров, обоснована необходимость использования вычислительной техники для решения этой задачи.

Так же была рассмотрена существующая на предприятии нормативно-справочная и результатная информация, разработана информационно-логическая модель данных, обеспечивающая бухгалтерский, оперативный и количественно-суммовой учет товаров. Была разработана схема переноса данных из неудобной и громоздкой программы «Интегратор» в комплекс 1С Предприятие 8.0. Управление торговлей.

Это привело к улучшению ряда экономических показателей:

- увеличилось число обслуживаемых клиентов;

- улучшилось качество обработки информации, при этом повысилась степень достоверности информации, степень ее защищенности.

Начавшееся в России во второй половине 80-х годов становление открытого информационного рынка и информационного компонента рыночной инфраструктуры шло достаточно быстрыми темпами, однако распыленность коммерческих информационных ресурсов, средств доступа к ним и неразвитость навигационных средств, существенно затрудняют работу предпринимателей.

Для преодоления указанных недостатков необходима системная интеграция информационных технологий бизнеса. Вот почему разработка методологии создания единого информационного пространства делового сотрудничества, представляющего собой совокупность баз и банков данных деловой информации, технологий их ведения и использования, телекоммуникационных систем и сетей, функционирующих на основе единых принципов и общих правил, содействующих развитию предпринимательства и социально-экономических систем, является актуальной научной проблемой.

В рамках общей методологии требуется разработка принципов активной политики информатизации, выбор критериев и методов ее реализации в отношении как отдельных ее составляющих (организационной, экономической, технической, информационной), так и всей системы.

В целом можно заключить, что в настоящее время требует решения целый комплекс важных теоретических и практических вопросов, связанных с процессами построения информационной инфраструктуры рыночной экономики в России.

Подводя итог вышесказанному, хотелось бы отметить следующее. Все новации, требующие дополнительных организационных усилий, мероприятий по повышению квалификации сотрудников, отрыва опытных специалистов от повседневной работы встречаются без большого энтузиазма, особенно если результат неочевиден, а оцениваемые затраты достаточно высоки. Тем не менее, создание интегрированной информационной системы, обеспечивающией возможность управления предприятием на основе оперативных, аналитических и достоверных данных это не дань моде, а настоятельная необходимость.

Чем раньше руководство предприятия начинает проводить работу по обучению и подготовке персонала к внедрению современных информационных технологий управления, тем быстрее будут выработаны согласованные позиции у представителей различных направлений деятельности, тем меньшие временные и денежные затраты понесет предприятие в процессе внедрения, тем раньше руководство предприятия будет обладать эффективным инструментом для принятия управленческих решений.

Список использованной литературы

1.       Андреев А. М., Березкин Д. В., Кантонистов Ю. А. Обзор по объектно-ориентированным базам данных, включающим средства разработки. //Мир ПК, 2003. - № 4. - С. 78

2.       Бирник А.С. Информация и управление. - М., 2007. - 240 с.

3.       Введение в информационный бизнес: Учебное пособие. /Под ред. В.П.Тихомирова, А.В.Хорошилова. - М.: Финансы и статистика, 2007

4.       Вычислительные машины, системы и сети. /Под ред. А.П.Пячтибратова. - М.: Финансы и статистика, 2007

5.       Влияние информационных технологий на обеспечение устойчивого социально-экономического развития. Материалы Всероссийской конференции "Ресурсы устойчивого развития России: предприятия, технологии, наука" - М.: ТЭиУ, 2006. - 0,5 п. л.

6.       Ивлиев М.К., Порошина Л.А. Автоматизация оперативного и бухгалтерского учета товаров. Учебное пособие. - М.: МУПК, 2006

7.       Информационные системы бухгалтерского учета: Учебник. /Под ред. В.И.Подольского, - М.: Аудит, ЮНИТИ, 2005

8.       Информатика: Энциклопедический словарь для начинающих. /Сост.Д.А.Поспелов. - М.: Педагогика-Пресс, 2006

9.       Информационное обеспечение предпринимательской деятельности. - М.: ВИНИТИ, 2006. - 0,2 п. л.

10.     Информационный обмен: проблемы и перспективы. ///Торгово-промышленные ведомости, 2002. - № . 6. - С. 3

11.     Информационные технологии бизнеса. //Банки и технологии, 2003. - № 2. - С. 25

12.     Карминский А.М., Нестеров П.В. Информатизация бизнеса. - 2-е изд. - М.: Финансы и статистика, 2004

13.     Конюховский К. Экономическая информатика. - СПб.: Питер, 2004

14.     Мюллер-Штевенс Г., Ашванден С. Информационная технология и управление предприятием. //Проблемы теории и практики управления, - 2005. - № 1

15.     Российская информационная сеть делового сотрудничества - новые возможности. //Деловые связи, 2005. - № 2. - С. 25

16.     Руководство пользователя " 1С Предприятие 8.0. Управление торговлей". - М., 2007.

17.     Свириденко С.С. Современные информационные технологии. - М.: Радио и связь, 2005

18.     Симонович. Информатика для юристов и экономистов. - СПб: Питер, 2000

19.     Системная организация экономического пространства на основе информационного обеспечения предпринимательства. (монография). - М.: “Метаинформ”, 2005. 22,5 п. л.

20.     Технологии электронных коммуникаций» (сборник). - М.: «Эко-трендз», 2004

21.     Титоренко Г.А. Автоматизированные информационные технологии в экономике. - М.: Компьютер, ЮНИТИ, 2005.

22.     Трубилин И.Т., Семенов М.И., Лойко В.И., Барановская Т.П. Автоматизированные информационные технологии в экономике. - М.: Финансы и статистика, 2005

23.     Чистов Д.В. Основы компьютерной бухгалтерии. /Учебный практикум по ведению бухгалтерского учета в «1С:Бухгалтерии-Проф 7.7». - М.: Компьютер пресс, 2004.

24.     Экономическая информатика и вычислительная техника: Учебник. /Под ред. В. П. Косарева и А. Ю. Королева, - М.: Финансы и статистика, 2005

Похожие работы на - Международная миграция рабочей силы

 

Не нашли материал для своей работы?
Поможем написать уникальную работу
Без плагиата!
Без нейросетей!