Тепловая схема ТЭС на органическом топливе

  • Вид работы:
    Реферат
  • Предмет:
    Детали машин
  • Язык:
    Русский
    ,
    Формат файла:
    MS Word
    730,08 kb
  • Опубликовано:
    2010-10-11
Вы можете узнать стоимость помощи в написании студенческой работы.
Помощь в написании работы, которую точно примут!

Тепловая схема ТЭС на органическом топливе

Министерство образования и науки РФ

Федеральное агентство по образованию

Государственное образовательное учреждение высшего профессионального образования

Новосибирский государственный технический университет

Кафедра ТЭС




Реферат

«Тепловая схема ТЭС на органическом топливе»

Факультет:          ФЭН

Группа:               ТЭ-52

Преподаватель:  Щинников П.А.

Студент:              Горюнов А.О.


Новосибирск – 2009г.

Оглавление.

Основные элементы и условные обозначения: 3

1.Введение. 4

2. Составление тепловой схемы электростанции. 4

3. Примеры тепловых схем.. 5

4. Заключение. 8

5.Список литературы.. 9

КУ- котельная установка

ПК – паровой котел

ЦВД- цилиндр высокого давления

ЦСД – цилиндр среднего давления

ЦНД- цилиндр низкого давления

ЭГ – электрический генератор

ОЭ – охладитель эжектора

ПУ- пар с уплотнений

ПС – подогреватель сетевой

ПВК – пиковый водогрейный котел

ТП - тепловой потребитель

СН - сетевой насос

КН – конденсатный насос

ДН – дренажный насос

ПН – питательный насос

ПНД – подогреватель высокого давления

ПВД – подогреватель низкого давления

ХОВ – хим. очищенная вода

БН - бустерный насос

Д - деаэратор

2. Составление тепловой схемы электростанции

При составлении принципиальной тепловой схемы в первую очередь решаются вопросы выбора типа, мощности и начальных параметров (давления и температуры свежего пара).

         Тип энергетической установки определяется характером потребителей, видом отпускаемой энергии (электрической, тепловой или той и другой), требуемой мощностью, местом строительства и т.д.

Однотипное оборудование на схеме отображается один раз и даются связи, лишь определяющие последовательность технологического процесса рабочего тела. Арматура на принципиальной схеме не указывается, за исключением важной для технологического процесса.

Начальные параметры рабочего тела выбираются с учетом стоимости топлива в районе строительства, наличия и надежности оборудования. Единичная мощность устанавливаемых агрегатов определяется технико-экономическими соображениями, требованиями надежности энергосистемы и наличием оборудования. Более мощные агрегаты экономически выгоднее, но с их вводом требуется больший резерв в системах энергоснабжения и снижается устойчивость последних при аварийных отключениях.

Переходя к деталям составления тепловой схемы, следует обратить внимание на ряд существенных вопросов, связанных в основном с технико-экономическим анализом. К ним относятся: выбор системы регенерации, числа отборов и температуры питательной воды. Все это определяется мощностью установки, начальными параметрами рабочего тела и стоимостью топлива.

Важным вопросом при составлении тепловой схемы является выбор способа подготовки добавочной воды. Этот вопрос решается с учетом типа котлов, начальных параметров и качества исходной воды.

Одним из существенных вопросов проектирования ТЭЦ является выбор схемы отпуска теплоты. Технико-экономически обосновывается температуры прямой и обратной сетевой воды, выбирается схема подогрева последней. Составляя тепловую схему ТЭС необходимо учитывать возможность использования тепла дополнительных источников и вспомогательных устройств.

Также при составлении схемы приходится выбирать способ привода питательных насосов – электрический или от паровой турбины. Паротурбинный привод применяется на установках мощностью 300 МВт и выше. Преимуществом турбопривода является экономичное регулирование производительности насоса в широком диапазоне нагрузок, экономия электроэнергии на собственные нужды. Однако приходится решать задачу использования отработавшего пара приводной турбины.

3. Примеры тепловых схем

Рассмотрим принципиальную тепловую схему турбоустановки Т-50/60-130-6

Рис.1 тепловая схема турбины

Т-50/60-130-6

 
Теплофикационная паровая турбина Т-50/60-130-6 предназначена для привода электрического генератора и имеет два теплофикационных отбора для отпуска тепла на отопление.

Последовательность технологического процесса рабочего тела заключается в следующем: пар, сгенерированный в котле, по паропроводам направляется в цилиндр высокого давления турбины, отработав на всех ступенях ЦВД поступает в ЦНД после чего поступает в конденсатор. В конденсаторе отработавший пар конденсируется за счет тепла отданного охлаждающей воде, которая имеет свой циркуляционный контур (цирк. вода), далее, при помощи конденсатных насосов, основной конденсат направляется в систему регенерации. В эту систему входят 4 ПНД, 3 ПВД и деаэратор. Система регенерации предназначена для подогрева питательной воды на входе в котел до определенной температуры. Эта температура имеет фиксированное значение и указывается в паспорте турбины.

Подогреватели представляют собой поверхностные теплообменники, вода в них подогревается за счет тепла пара, отобранного из турбины. На данной схеме показаны 7 отборов, два из которых являются также и теплофикационными, т.е. предназначены для подогрева сетевой воды. Дренажи с подогревателей сбрасываются либо в предыдущий подогреватель, либо с помощью дренажных насосов в точку смешения. После того как основной конденсат прошел 4 ПНД, он попадает в деаэратор. Основное значение которого заключается не в том чтобы подогреть воду, а в том чтобы очистить ее от кислорода, который вызывает коррозию металлов трубопроводов, экранных труб, труб пароперегревателей и другого оборудования. При этом для того чтобы процесс деаэрации в принципе происходил в деаэраторах должна поддерживаться температура насыщения. Деаэраторы делятся на вакуумные, атмосферные, и с давлением выше атмосферного. Поэтому при расчете схемы важно правильно выбрать деаэратор и количество подогревателей, ведь температура питательной воды имеет строго определенное значение.

Основной конденсат, прошедший 4 ПНД и процесс очистки от агрессивных газов, направляется на питательные насосы, которые создают необходимое давление, и направляется в группу ПВД, состоящую из трех подогревателей. Вода имеющая строго определенные параметры и удовлетворяющая нормам химического контроля называется питательной водой и направляется в котел.


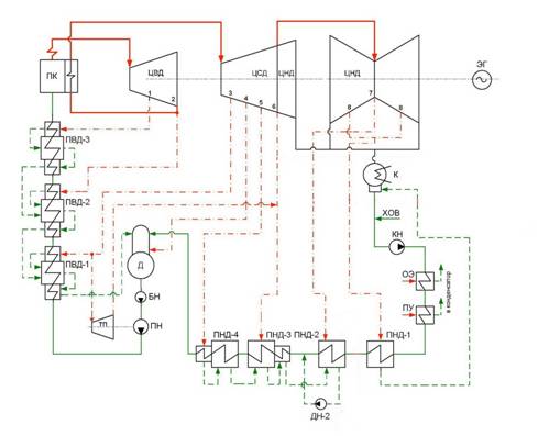
Рис2 Схема турбоустановки К-300-240-3

        

Турбина К-300-240-3 состоит из трех цилиндров(ЦВД+ЦСД+ЦНД) и предназначена непосредственно для привода электрического генератора, т.е только для выработки электрической энергии. Принципиальными отличиями данной схемы от первой является отсутствие сетевой установки (на рис.1 обозначено ПС-1 и ПС-2), а также наличие промежуточного перегрева пара после ЦВД и использование питательного насоса с турбоприводом, что характерно для агрегатов мощностью от 300 МВт и более. Бустерный насос предназначен для создания необходимого напора на всасе питательного насоса. В первой схеме (Т-50/60-130-6) такой насос не требуется, потому что необходимый напор создается за счет давления водяного столба,  для этого деаэратор  устанавливают выше, чем питательный насос. В случае с турбиной  К-300-240-3 этого сделать нельзя, потому что деаэратор придется устанавливать слишком высоко, поэтому, проще поставить подпорный насос.

Данная схема имеет более развитую систему регенерации, чем схема №1, потому что ПНД-4 снабжен охладителем пара, а ПНД-3 охладителем дренажа.  ХОВ предназначена для подпитки котла, т.е. для возобновления потерь рабочего тела в ходе технологического процесса.  Промежуточный перегрев пара способствует повышению степени сухости пара, это необходимо для того, чтобы избежать преждевременного износа лопаток из-за частиц влаги, движущихся с большой скоростью. Кроме того, пром. перегрев в некоторых случаях способствует повышению к.п.д. установки.  

В энергетике существует большое разнообразие тепловых схем ТЭС. В реферате представлено лишь две из них. Одна характеризует работу ТЭЦ, а другая – КЭС.

 










 

 

 

5.Список литературы

1) Д. П. Елизаров «Тепло-энергетические установки электростанции» М. Энергоиздат 1982

2)Е.А. Бойко «Паротурбинные энергетические установки ТЭС»

3)В. Я. Рыжкин «Тепловые электрические станции» М. Энергоатомиздат 1987

Похожие работы на - Тепловая схема ТЭС на органическом топливе

 

Не нашли материал для своей работы?
Поможем написать уникальную работу
Без плагиата!
Без нейросетей!